19-1
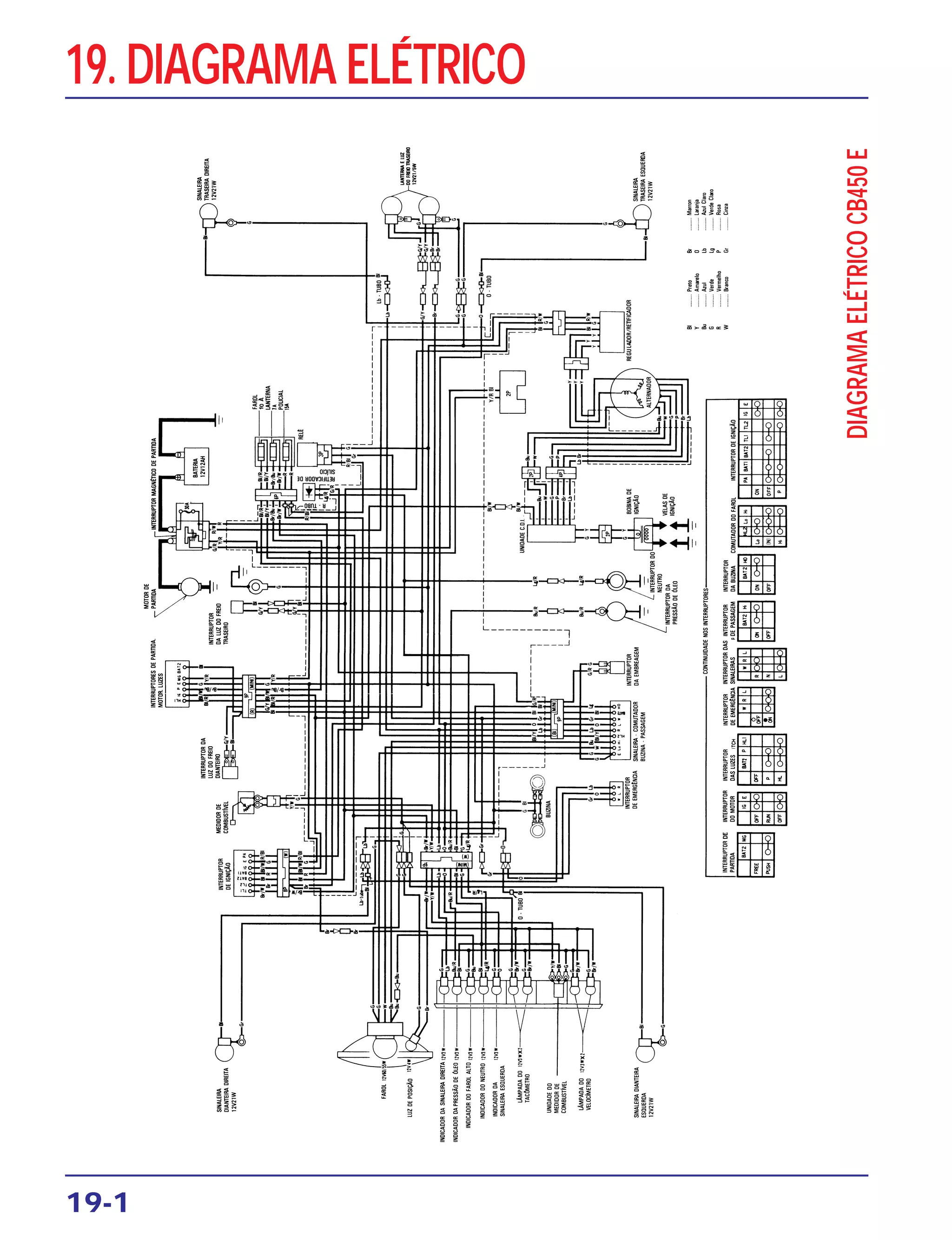
19. DIAGRAMA ELÉTRICO
DIAGRAMAELÉTRICOCB450E
CB450
DIAGRAMAELÉTRICOCB450CUSTOM
19-2
1INFORMAÇÕES GERAIS
2LUBRIFICAÇÃO
3MANUTENÇÃO
4SISTEMA DE ALIMENTAÇÃO
5REMOÇÃO/INSTALAÇÃO DO MOTOR
6CABEÇOTE/VÁLVULAS
7CILINDRO/PISTÃO
8EMBREAGEM/BOMBA DE ÓLEO
9CARCAÇA DO MOTOR/ALTERNADOR
10ÁRVORE DE MANIVELAS/BALANCEIRO
11TRANSMISSÃO
12SISTEMA DE DIREÇÃO/RODA
DIANTEIRA/SUSPENSÃO
13RODA TRASEIRA/FREIO/SUSPENSÃO
14FREIO HIDRÁULICO A DISCO
15BATERIA/SISTEMA DE CARGA
16SISTEMA DE IGNIÇÃO
17MOTOR DE PARTIDA
18
19
20
21
INTERRUPTORES/BUZINA/SISTEMA DE
ILUMINAÇÃO
DIAGRAMA ELÉTRICO
CARACTERÍSTICAS TÉCNICAS
DIAGNOSE DE DEFEITOS
ÍNDICE GERAL
SISTEMA
ELÉTRICO
CHASSIMOTOR
COMO USAR ESTE MANUAL
Este manual contém todas as informações
necessárias para a manutenção e reparos das
motocicletas HONDA CB450 Custom e
CB450E.
Os capítulos 1 a 3 referem-se à motocicleta em
geral, enquanto que os capítulos 4 a 18 referem-
se às partes da motocicleta, agrupadas de
acordo com a localização.
Localize o capítulo que você pretende consultar
nesta página (Índice Geral). Na primeira página
do capítulo você encontrará um índice
específico.
A maioria dos capítulos começa com uma
ilustração do conjunto ou sistema, informações
de serviços e diagnose de defeitos para o
capítulo em questão. As páginas seguintes de-
talham os procedimentos de serviços.
Se você não estiver familiarizado com as
motocicletas, leia em primeiro lugar o capítulo
20, “CARACTERÍSTICAS TÉCNICAS “
Caso você não consiga localizar a origem de
algum defeito, verifique o capítulo 21,
“DIAGNOSE DE DEFEITOS“, para uma ajuda
adicional.
HONDA MOTOR DO BRASIL LTDA.
Depto. Assistência Técnica
Setor Publicações Técnicas
Todas as informações, ilustrações e especi-
ficações incluídas nesta publicação são
baseadas nas informações mais recentes
disponíveis sobre o produto no momento
de autorizar a impressão.
A Honda Motor do Brasil se reserva o
direito de alterar as características do
veículo, a qualquer tempo e sem aviso
prévio, sem que por isso incorra em
obrigações de qualquer espécie.
Nenhuma parte desta publicação pode ser
reproduzida sem autorização por escrito.

Manual de serviço cb450 diagrama

  • 1.
  • 2.
  • 3.
    1INFORMAÇÕES GERAIS 2LUBRIFICAÇÃO 3MANUTENÇÃO 4SISTEMA DEALIMENTAÇÃO 5REMOÇÃO/INSTALAÇÃO DO MOTOR 6CABEÇOTE/VÁLVULAS 7CILINDRO/PISTÃO 8EMBREAGEM/BOMBA DE ÓLEO 9CARCAÇA DO MOTOR/ALTERNADOR 10ÁRVORE DE MANIVELAS/BALANCEIRO 11TRANSMISSÃO 12SISTEMA DE DIREÇÃO/RODA DIANTEIRA/SUSPENSÃO 13RODA TRASEIRA/FREIO/SUSPENSÃO 14FREIO HIDRÁULICO A DISCO 15BATERIA/SISTEMA DE CARGA 16SISTEMA DE IGNIÇÃO 17MOTOR DE PARTIDA 18 19 20 21 INTERRUPTORES/BUZINA/SISTEMA DE ILUMINAÇÃO DIAGRAMA ELÉTRICO CARACTERÍSTICAS TÉCNICAS DIAGNOSE DE DEFEITOS ÍNDICE GERAL SISTEMA ELÉTRICO CHASSIMOTOR COMO USAR ESTE MANUAL Este manual contém todas as informações necessárias para a manutenção e reparos das motocicletas HONDA CB450 Custom e CB450E. Os capítulos 1 a 3 referem-se à motocicleta em geral, enquanto que os capítulos 4 a 18 referem- se às partes da motocicleta, agrupadas de acordo com a localização. Localize o capítulo que você pretende consultar nesta página (Índice Geral). Na primeira página do capítulo você encontrará um índice específico. A maioria dos capítulos começa com uma ilustração do conjunto ou sistema, informações de serviços e diagnose de defeitos para o capítulo em questão. As páginas seguintes de- talham os procedimentos de serviços. Se você não estiver familiarizado com as motocicletas, leia em primeiro lugar o capítulo 20, “CARACTERÍSTICAS TÉCNICAS “ Caso você não consiga localizar a origem de algum defeito, verifique o capítulo 21, “DIAGNOSE DE DEFEITOS“, para uma ajuda adicional. HONDA MOTOR DO BRASIL LTDA. Depto. Assistência Técnica Setor Publicações Técnicas Todas as informações, ilustrações e especi- ficações incluídas nesta publicação são baseadas nas informações mais recentes disponíveis sobre o produto no momento de autorizar a impressão. A Honda Motor do Brasil se reserva o direito de alterar as características do veículo, a qualquer tempo e sem aviso prévio, sem que por isso incorra em obrigações de qualquer espécie. Nenhuma parte desta publicação pode ser reproduzida sem autorização por escrito.