André Zanatta Borgonovo
1.   Introdução
2.   Conceitos
3.   Arquitetura
4.   Artefatos de Domínio (exemplos em C#)
5.   Aplicação e Processo
O que é e não é DDD
   Algo que resolve tudo
   Sempre a melhor solução
   Um caminho fácil para seguir



     “Everything should be made as simple as
            possible, but not simpler.”
                  Albert Einsten
   Design (Projeto) Orientado ao Domínio
   Uma abordagem de desenvolvimento de
    software
   Uma metodologia de arquitetura para a
    evolução de um sistema alinhado às
    necessidades do negócio
   Software OO feito da maneira correta (Jak
    Charlton, DDD Step-by-step)
“Atacando as Complexidades
  no Coração do Software”
                             Eric Evans
1.   Corrige a arquitetura do projeto. Diminui a
     complexidade e aumenta a manutenibilidade
     da aplicação
2.   Você faz software para durar
3.   Quem deve se preocupar com DDD?
4.   “Durabilidade” do DDD
5.   Outros *DDs
   O foco é no domínio, são as regras de
    negócio, os comportamentos
   O foco NÃO é trabalhar com o banco de
    dados
   Software de negócios com regras complexas

              “Domínio é a área de
           conhecimento do software”
   O foco deve ser o domínio e a lógica do domínio
   Projetos complexos devem ser baseados em um
    modelo
   Iniciar uma colaboração criativa entre a área
    técnica e os domain experts para iterativamente
    estarem mais perto do coração conceitual do
    problema
Linguagem ubíqua, contextos
delimitados, módulos, domain
expert, domínio e modelo
Ubiquitous = Ubíquo = Está em todo lugar

Linguagem ubíqua é a linguagem usada pelo:

    Business expert = Domain expert = Product owner (Scrum)

•       O time inteiro utiliza a mesma linguagem
•       Não utilizar linguagem técnica para falar com o Domain
        expert
•       Proximidade entre o Domain expert e os desenvolvedores
•       A análise realizada deve ser natural para o Domain expert
•       É importante que todos do projeto conheçam o domínio
    •      Substantivos = Classes
    •      Verbos = Métodos, Serviços e etc.
   É relativo. Não tem padrão. Baseado em
    abstrações.
   É usado para resolver problemas. Tem que
    ser útil.
   Deve estar atualizado. Deve refletir no
    código.
   Representa o domínio.

       Use POCOs (Plain Old CLR Objects)
Pode ser assim:   Ferramenta ajuda a manter
                    seu modelo atualizado


                      …Ou assim:
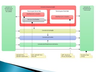
Apresentação
Aplicação
Domínio
Infraestrutura
•   Camadas devem estar separadas
•   Separação de responsabilidades
•   Arquitetura flexível



                   Layers X Tiers
             Layers: Camadas lógicas
         Tiers: “Projetos do Visual Studio”
Usuário pode ser outro sistema.
Camada de apresentação
Coordena as atividades (workflow)
da aplicação. Transformação de
objetos (DTOs).
Transação, auditoria e segurança.
“A camada de domínio é o
coração do software”
Persistência de dados.
Conceitos transversais:
autenticação, autorização,
cache, gerenciamento de
exceções, log, validação.
Usuário pode ser outro sistema.
Camada de apresentação

Coordena as atividades (workflow)
da aplicação. Transformação de
objetos (DTOs). Transação,
auditoria e segurança.
“A camada de domínio é o
coração do software”

Persistência de dados.
Conceitos transversais:
autenticação, autorização,
cache, gerenciamento de
exceções, log, validação.
Entidades, objetos de valor,
agregações, fábricas, serviços
e repositórios
   Objetos que tem significado no Domínio

   Tem identidade

   Exemplos:
    ◦ Cliente
    ◦ Carro
    ◦ Produto
Abstração para entidades


Entidade simples
   Não tem identidade para o negócio
   São reconhecidos pelos seus atributos
   Atributo diferente = objeto diferente
   Imutáveis
   Exemplos:
    ◦ Cores
    ◦ Coordenadas
    ◦ Endereços
Abstração para
                          objetos de valor




Objeto de valor simples
   Reúne entidades e objetos de valor que
    fazem sentido no domínio
   Raiz da agregação (Aggregate Root)
   Regras de agregações:
    ◦ Todas as atualizações passam pela raiz
    ◦ Todas as referencias obtidas para os objetos
      recupera-se pela raiz
    ◦ Exclusão apaga todos os filhos da agregação
    ◦ Regras de negócio são garantidas pela raiz
   Resolvem problemas de negócio, mas não
    são entidades ou objetos de valor
   Um bom serviço tem três caracteristicas:
    1. A operação é relacionada a um conceito do
       domínio que não é naturalmente parte de uma
       entidade ou objeto de valor
    2. A interface é definida baseada em outros objetos
       do modelo do dominio
    3. A operação é Stateless
   Criam objetos de negócio

   É responsabilidade de um objeto construir a
    si mesmo?

   Regras complexas para construção

   Fábrica cria objetos consistentes
   “Não tem banco de dados”
   Persistence Ignorance
   Representam uma lista de itens em memória
   Não tem lógica de negócio. No máximo valida
    consistência do objeto. Assim como guardou
    deve ser recuperado
   São especificados para Agregações, não para
    Entidades
Abstração para repositórios




Repositório simples
Exemplo de
implementação de
repositório com Entity
Framework
   Fábricas criam os objetos

   Repositórios:
    ◦   Inserem;
    ◦   Recuperam;
    ◦   Alteram;
    ◦   Destroem os objetos.
Go DDD, go Agile!
 Regras de negócio complexas
 Atenção:
    ◦ Arquitetos geralmente trabalham em projetos
      complexos
    ◦ Projetos simples podem se tornar importantes para
      o negócio da empresa no futuro



Use DDD na maior parte dos softwares que tem
             regra de negócio
   Não para o desenvolvimento em cascata
    (Waterfall). Recomendado desenvolvimento
    ágil

   DDD aceita as mudanças. Software se torna
    altamente adaptável

   Proximidade e contato com o Domain expert
Autor
André Zanatta Borgonovo
azborgonovo@gmail.com
@azborgonovo



Links Recomendados
http://domaindrivendesign.org/
http://microsoftnlayerapp.codeplex.com/
http://blog.lambda3.com.br/

Introdução ao Domain-Driven Design

  • 1.
  • 2.
    1. Introdução 2. Conceitos 3. Arquitetura 4. Artefatos de Domínio (exemplos em C#) 5. Aplicação e Processo
  • 3.
    O que ée não é DDD
  • 4.
    Algo que resolve tudo  Sempre a melhor solução  Um caminho fácil para seguir “Everything should be made as simple as possible, but not simpler.” Albert Einsten
  • 5.
    Design (Projeto) Orientado ao Domínio  Uma abordagem de desenvolvimento de software  Uma metodologia de arquitetura para a evolução de um sistema alinhado às necessidades do negócio  Software OO feito da maneira correta (Jak Charlton, DDD Step-by-step)
  • 6.
    “Atacando as Complexidades no Coração do Software” Eric Evans
  • 7.
    1. Corrige a arquitetura do projeto. Diminui a complexidade e aumenta a manutenibilidade da aplicação 2. Você faz software para durar 3. Quem deve se preocupar com DDD? 4. “Durabilidade” do DDD 5. Outros *DDs
  • 8.
    O foco é no domínio, são as regras de negócio, os comportamentos  O foco NÃO é trabalhar com o banco de dados  Software de negócios com regras complexas “Domínio é a área de conhecimento do software”
  • 9.
    O foco deve ser o domínio e a lógica do domínio  Projetos complexos devem ser baseados em um modelo  Iniciar uma colaboração criativa entre a área técnica e os domain experts para iterativamente estarem mais perto do coração conceitual do problema
  • 10.
    Linguagem ubíqua, contextos delimitados,módulos, domain expert, domínio e modelo
  • 11.
    Ubiquitous = Ubíquo= Está em todo lugar Linguagem ubíqua é a linguagem usada pelo: Business expert = Domain expert = Product owner (Scrum) • O time inteiro utiliza a mesma linguagem • Não utilizar linguagem técnica para falar com o Domain expert • Proximidade entre o Domain expert e os desenvolvedores • A análise realizada deve ser natural para o Domain expert • É importante que todos do projeto conheçam o domínio • Substantivos = Classes • Verbos = Métodos, Serviços e etc.
  • 12.
    É relativo. Não tem padrão. Baseado em abstrações.  É usado para resolver problemas. Tem que ser útil.  Deve estar atualizado. Deve refletir no código.  Representa o domínio. Use POCOs (Plain Old CLR Objects)
  • 13.
    Pode ser assim: Ferramenta ajuda a manter seu modelo atualizado …Ou assim:
  • 14.
  • 15.
    Camadas devem estar separadas • Separação de responsabilidades • Arquitetura flexível Layers X Tiers Layers: Camadas lógicas Tiers: “Projetos do Visual Studio”
  • 17.
    Usuário pode seroutro sistema. Camada de apresentação
  • 18.
    Coordena as atividades(workflow) da aplicação. Transformação de objetos (DTOs). Transação, auditoria e segurança.
  • 19.
    “A camada dedomínio é o coração do software”
  • 20.
    Persistência de dados. Conceitostransversais: autenticação, autorização, cache, gerenciamento de exceções, log, validação.
  • 21.
    Usuário pode seroutro sistema. Camada de apresentação Coordena as atividades (workflow) da aplicação. Transformação de objetos (DTOs). Transação, auditoria e segurança. “A camada de domínio é o coração do software” Persistência de dados. Conceitos transversais: autenticação, autorização, cache, gerenciamento de exceções, log, validação.
  • 23.
    Entidades, objetos devalor, agregações, fábricas, serviços e repositórios
  • 24.
    Objetos que tem significado no Domínio  Tem identidade  Exemplos: ◦ Cliente ◦ Carro ◦ Produto
  • 25.
  • 26.
    Não tem identidade para o negócio  São reconhecidos pelos seus atributos  Atributo diferente = objeto diferente  Imutáveis  Exemplos: ◦ Cores ◦ Coordenadas ◦ Endereços
  • 27.
    Abstração para objetos de valor Objeto de valor simples
  • 30.
    Reúne entidades e objetos de valor que fazem sentido no domínio  Raiz da agregação (Aggregate Root)  Regras de agregações: ◦ Todas as atualizações passam pela raiz ◦ Todas as referencias obtidas para os objetos recupera-se pela raiz ◦ Exclusão apaga todos os filhos da agregação ◦ Regras de negócio são garantidas pela raiz
  • 33.
    Resolvem problemas de negócio, mas não são entidades ou objetos de valor  Um bom serviço tem três caracteristicas: 1. A operação é relacionada a um conceito do domínio que não é naturalmente parte de uma entidade ou objeto de valor 2. A interface é definida baseada em outros objetos do modelo do dominio 3. A operação é Stateless
  • 35.
    Criam objetos de negócio  É responsabilidade de um objeto construir a si mesmo?  Regras complexas para construção  Fábrica cria objetos consistentes
  • 37.
    “Não tem banco de dados”  Persistence Ignorance  Representam uma lista de itens em memória  Não tem lógica de negócio. No máximo valida consistência do objeto. Assim como guardou deve ser recuperado  São especificados para Agregações, não para Entidades
  • 38.
  • 39.
  • 40.
    Fábricas criam os objetos  Repositórios: ◦ Inserem; ◦ Recuperam; ◦ Alteram; ◦ Destroem os objetos.
  • 41.
    Go DDD, goAgile!
  • 42.
     Regras denegócio complexas  Atenção: ◦ Arquitetos geralmente trabalham em projetos complexos ◦ Projetos simples podem se tornar importantes para o negócio da empresa no futuro Use DDD na maior parte dos softwares que tem regra de negócio
  • 43.
    Não para o desenvolvimento em cascata (Waterfall). Recomendado desenvolvimento ágil  DDD aceita as mudanças. Software se torna altamente adaptável  Proximidade e contato com o Domain expert
  • 46.
    Autor André Zanatta Borgonovo azborgonovo@gmail.com @azborgonovo LinksRecomendados http://domaindrivendesign.org/ http://microsoftnlayerapp.codeplex.com/ http://blog.lambda3.com.br/