Senac Itaquera/SP




              Game Design Document
                    A Lenda do Corpo Seco



Autor:
David Feitosa do Nascimento

Curso:
Técnico em Multimídia

Turma:
TM 01

Módulo:
Produção de animação e games para web

Projeto:
Criação de Webgame




                               São Paulo - Brasil
                                Setembro/2010
Projeto: A Lenda do Corpo Seco
                                                                                                                                                                          Versão Demo



 Sumário
1- PESQUISA ............................................................................................................................................................................................. 4
2 - RESUMO DO PROJETO ......................................................................................................................................................................... 5
2.1 – CONCEITOS DO JOGO: ...................................................................................................................................................................... 5
2.2 – CONJUNTOS DE CARACTERÍSTICAS .................................................................................................................................................. 5
2.3 – GÊNERO ........................................................................................................................................................................................... 5
2.4 – PÚBLICO-ALVO ................................................................................................................................................................................. 5
2.5 – RESUMO DO FLUXO DO JOGO.......................................................................................................................................................... 6
2.6 – OLHAR E SENTIR............................................................................................................................................................................... 6
2.7 – ESCOPO DO PROJETO....................................................................................................................................................................... 6
    2.7.1 – NÚMERO DE CENÁRIOS ........................................................................................................................................................................... 6
    2.7.2 – NÚMERO DE NÍVEIS ................................................................................................................................................................................ 6
    2.7.3 – NÚMERO DE NPCS ................................................................................................................................................................................ 6
    2.7.4 – NÚMERO DE ARMAS ............................................................................................................................................................................... 6
    2.7.5 – NÚMERO DE ITENS ................................................................................................................................................................................. 6
    2.7.6 – NÚMERO DE VIDAS ................................................................................................................................................................................. 6
    2.7.7 – NÚMERO DE OBSTÁCULOS ....................................................................................................................................................................... 6
    2.7.8 – NÚMERO DE PLATAFORMAS ..................................................................................................................................................................... 6
    2.7.9 – NÚMERO DE TELAS ................................................................................................................................................................................. 7
    2.7.10 – NÚMERO DE BOTÕES ............................................................................................................................................................................ 7
3 – JOGABILIDADE E MECÂNICA ............................................................................................................................................................... 7
3.1 – JOGABILIDADE ................................................................................................................................................................................. 7
    3.1.1 – PROGRESSÃO DO JOGO: .......................................................................................................................................................................... 7
    3.1.2 – ESTRUTURA DAS MISSÕES / DESAFIOS ....................................................................................................................................................... 7
    3.1.3– OBJETIVOS ............................................................................................................................................................................................ 7
    3.1.5 – FLUXO DO JOGO .................................................................................................................................................................................... 7
3.2 – MECÂNICAS ..................................................................................................................................................................................... 8
    3.2.1 – FÍSICA DO JOGO ..................................................................................................................................................................................... 8
    3.2.2 – MOVIMENTOS....................................................................................................................................................................................... 8
    3.2.3 – OBJETOS .............................................................................................................................................................................................. 8
    3.2.4 – COMBATES ........................................................................................................................................................................................... 8
    3..2.5 – ECONOMIA .......................................................................................................................................................................................... 9
    3.2.6 – PLANILHA DE FLUXO DE TELAS .................................................................................................................................................................. 9
    3.2.7 – DESCRIÇÃO DE TELAS ............................................................................................................................................................................ 11
3.3 – OPÇÕES DO JOGO .......................................................................................................................................................................... 11
3.4 – CÓDIGOS DE TRAPAÇA (CHEAT-CODES) E PROCEDIMENTOS ESCONDIDOS (EASTER-EGGS)............................................................ 11
4 – ENREDO, UNIVERSO E PERSONAGENS .............................................................................................................................................. 12
4.1 – STORYLINE ..................................................................................................................................................................................... 12
4.2 – STORYBOARD ................................................................................................................................................................................ 12
4.3 – UNIVERSO DO JOGO ...................................................................................................................................................................... 14
4.4 – PERSONAGENS............................................................................................................................................................................... 14
    4.4.1 – PERSONAGEM 1 – ENDI ........................................................................................................................................................................ 14
    4.4.2 – PERSONAGEM 2 - CORPO SECO ............................................................................................................................................................. 14


                                                                                                                                                                                                                 2
                                                                        A Lenda do Corpo Seco
Projeto: A Lenda do Corpo Seco
                                                                                                                                                                         Versão Demo


5 – NÍVEIS ............................................................................................................................................................................................... 14
6 – INTERFACE ........................................................................................................................................................................................ 15
6.1 – SISTEMA VISUAL ............................................................................................................................................................................ 15
    6.1.1 – CONTROLES VISUAIS - HUD(HEAD-UP DISPLAY) ....................................................................................................................................... 15
    6.1.2 – MENUS .............................................................................................................................................................................................. 15
    6.1.3 – CÂMERA ............................................................................................................................................................................................ 15
6.2 – SISTEMA DE CONTROLE ................................................................................................................................................................. 15
6.3 – SISTEMA DE ÁUDIO ........................................................................................................................................................................ 15
    6.3.1 – MÚSICAS ........................................................................................................................................................................................... 15
    6.3.2 – EFEITOS SONOROS................................................................................................................................................................................ 16
6.4 – SISTEMA DE AJUDA ........................................................................................................................................................................ 16
7 – INTELIGÊNCIA ARTIFICIAL ................................................................................................................................................................. 16
7.1– IA DE SUPORTE ............................................................................................................................................................................... 16
    7.1.1 – COLISÕES DO JOGADOR E OBJETOS........................................................................................................................................................... 16
8 – PROJETO TÉCNICO ............................................................................................................................................................................ 16
8.1 – REQUISITOS MÍNIMOS DE SOFTWARE E HARDWARE ..................................................................................................................... 16
8.2 – AMBIENTE DESENVOLVIDO (HARDWARE E SOFTWARE) ................................................................................................................ 16
8.3 – MOTOR DO JOGO (ENGINE) ........................................................................................................................................................... 16
8.4 – REDE .............................................................................................................................................................................................. 16
8.5 – LINGUAGEM DE PROGRAMAÇÃO .................................................................................................................................................. 16
9 – PROJETO ARTÍSTICO.......................................................................................................................................................................... 17
9.1 – GUIAS DE ESTILO ............................................................................................................................................................................ 17
9.2 – PERSONAGENS .............................................................................................................................................................................. 18
9.3 – AMBIENTES .................................................................................................................................................................................... 20
9.4 – COLOR SCRIPT ................................................................................................................................................................................ 22
9.5 – TELAS ............................................................................................................................................................................................. 23
10 – GERENCIAMENTO E DESENVOLVIMENTO ....................................................................................................................................... 25
10.1 – DETALHES DO CRONOGRAMA ..................................................................................................................................................... 25
10.2 – EQUIPE......................................................................................................................................................................................... 25
10.3 – ORÇAMENTO ............................................................................................................................................................................... 26




                                                                                                                                                                                                                3
                                                                       A Lenda do Corpo Seco
Projeto: A Lenda do Corpo Seco
                                                                                                          Versão Demo


1- Pesquisa
Origem da lenda do Corpo-Seco, personagem do folclore brasileiro, lenda, surgimento.

Origem e o que é

O corpo-seco é um personagem do folclore brasileiro comum no interior dos estados de São Paulo, Minas Gerais e região
Centro-Oeste. De acordo com a lenda, o corpo-seco foi um homem muito malvado que vivia prejudicando as pessoas. Era
tão ruim que maltratava e batia na própria mãe.

A lenda do corpo-seco

Após sua morte, de acordo com a lenda, ele foi rejeitado por Deus e até pelo diabo. Até mesmo a terra, onde havia sido
enterrado, o expulsou. Com o corpo em estado de decomposição teve que sair de seu túmulo. Começou a viver como alma
penada, grudando nos troncos das árvores, que secavam quase que imediatamente.

Ele então passou a viver assombrando as pessoas nas estradas. De acordo com a lenda, quando uma pessoa passa na
estrada o corpo-seco gruda em seu corpo e começa a sugar o sangue. A vítima da assombração pode morrer caso ninguém
passe na estrada para salvá-la.

O medo do corpo-seco

Muitas pessoas que acreditam em lendas e são supersticiosas tem medo de caminhar em estradas desertas do interior, pois
acham que podem ser atacadas por esta assombração. Muitos pais e avós, moradores destas regiões, também contam esta
lenda para as crianças para provocar medo e evitar que elas saiam sozinhas por regiões desconhecidas.

Fonte: http://www.suapesquisa.com/folclorebrasileiro/corpo_seco.htm

A lenda do Corpo Seco diz respeito a um homem de índole ruim, tão perverso que durante sua vida adulta batia
freqüentemente na própria mãe. Por isso, quando morreu foi rejeitado primeiramente por Deus, depois pelo Diabo, e até
mesmo a terra enjeitou o seu corpo, devolvendo-o à superfície toda vez em que nela ele era enterrado. Desde então, como
não tem um lugar onde possa descansar em paz, o Corpo Seco (assim chamado porque se transformou em pele e osso)
fica vagando sem rumo pelos campos, florestas ou ruas de alguma cidade, grudando-se em árvores que não demoram a
secar depois de transformadas em “encosto” por aquela “coisa” murcha e horrorosa. Talvez daí tenha nascido o dito popular
que diz “Quem bate na mãe fica com a mão seca”.

Essa criatura fantástica é conhecida em Minas Gerais, Paraná, Santa Catarina, Amazonas, Nordeste do Brasil e
principalmente no estado de São Paulo, onde em determinadas áreas se costuma dizer que quando algum incauto tem a
infelicidade de passar perto de um Corpo-Seco, este salta sobre ele e suga seu sangue como se fosse um vampiro. Os
relatos e citações sobre ela são muitos. O folclorista Luis da Câmara Cascudo, por exemplo, diz que “O Corpo-Seco é a
morada do espírito estridente que vaga depois da meia-noite, enchendo de medo os que ouvem a ressonância dos gritos
apavorantes. Condenada a uma pena terrível, a alma dos grandes pecadores reside, durante o dia, no Corpo-Seco, múmia
esquecida e sem história, no deserto dos cemitérios”.

O escritor Leôncio de Oliveira publicou “Vida Roceira” em 1918, onde, ao descrever ó Corpo-Seco, diz que ele é o “Homem
que passou pela vida semeando malefícios e que seviciou a própria mãe. Ao morrer, nem Deus nem o Diabo o quiseram; a
terra o repeliu, enojada da sua carne; e, um dia, mirrado, defecado, com a pele engelhada sobre os ossos, da tumba se
levantou em obediência ao seu fado, vagando e assombrando os viventes nas caladas da noite”.

Em 07 de agosto de 2005 o jornal Vale Paraibano (www.jornal.valeparaibano.com.br), de Taubaté, São Paulo, publicou
matéria a respeito de um Corpo-Seco que se esconde há mais de 40 anos em uma gruta na localidade de Pedra Branca,
naquele município. O texto alude à informação dada por Geraldo Periquito, apontado como uma das lideranças da
localidade, segundo a qual a infeliz alma tem até nome: “Ele se chama Zé Maximiano. Um sobrinho dele já trabalhou

comigo. O Zé virou corpo seco porque batia no pai e na mãe. Conheci ele quando pequeno”.

Continuando, diz o jornal que Geraldo Periquito tomou conhecimento dessa história por intermédio de um amigo seu
chamado Pedro Vicente, a quem a família do falecido incumbira de levar o corpo rejeitado pela terra à gruta mencionada. De
acordo com o seu relato, “depois que o Zé morreu, acho que de morte matada, ele foi enterrado no cemitério da igreja em


                                                                                                                            4
                                         A Lenda do Corpo Seco
Projeto: A Lenda do Corpo Seco
                                                                                                            Versão Demo


Monteiro Lobato, mas a terra não o aceitava”. Por isso o Pedro Vicente ficou encarregado de levar o corpo em um balaio,
para escondê-lo na gruta, mas prevendo possíveis assombrações por parte do Zé, o padre de Monteiro Lobato deu ao rapaz
do transporte uma vara de marmelo benzida, orientando-o no sentido de que se o corpo seco quisesse voltar com ele, ou
lhe pedisse para ficar, era para bater com a vara. E o vigário estava certo em sua previsão, porque quando Pedro completou
a tarefa e se virou para ir embora, “o corpo seco o agarrou e falou que não ia deixar ele ir embora, que era para os dois
ficarem juntos para sempre. O Pedro Vicente não pensou duas vezes e tascou a vara de marmelo no bicho até conseguir
fugir. Isso foi o que ele me disse”.

Fonte: FERNANDO KITZINGER DANNEMANN
http://www.fernandodannemann.recantodasletras.com.br/visualizar.php?idt=1205362


2 - Resumo do Projeto
2.1 – Conceitos do Jogo:

O jogo basea-se na lenda Corpo Seco, personagem do folclore brasileiro.
O Objetivo do jogo é contar, de uma forma atrativa, a lenda do corpo seco que, em relação a outras lendas do folclore, é
pouco conhecida e maioria dos brasileiros, com isto disseminando a lenda e simultaneamente a cultura brasileira.

2.2 – Conjuntos de características

O game segue no modo estória. O jogador para concluir o game terá que passar por todas as fases, conforme determina a
estória. Serão três fases distintas, com níveis de dificuldade diferentes. A dificuldade aumentará a cada fase concluída,
gradativamente.
O modo de visualização do game será em 2D.O game segue o estilo plataforma(terceira pessoa) com o personagem de
perfil andando de forma linear.

O jogo será desenvolvido para plataforma PC/Web, usando como engine Adobe Flash CS4 Professional. O flash facilita na
distribuição e na utilização do game, pois basta o jogador ter o flash player 9 instalado em seu computador para poder jogá-
lo.

Gênero: plataforma.
Tipo de jogabilidade: modo estória (o jogador tem que passar pelos desafios impostos pela estória para completar o game).
Modo: Single Player.
Câmera do jogo: terceira pessoa.
Número de fases: Três.
Modo de visualização: 2D.
Física: movimentos básicos. (andar, pular e atirar).

2.3 – Gênero

O jogo é do gênero plataforma no estilo “side-scrolling”.
São games, normalmente em 2D , em que o personagem se movimenta da esquerda para a direita e pode
pular em plataformas.

2.4 – Público-alvo

São pessoas que possuem acesso a internet, que gostam de games e que dão mais importância a diversão do que ao
visual, entretanto se impacientam com downloads demorados ou outros inconvenientes causados por presenças digitais
mais pesadas. Valorizam redes sociais, games on-line, videogames e teem uma média de tempo on suficiente para jogarem
o game.
São jogadores familiarizados com esse tipo de game e com suas características, logo acham mais relevantes a jogabilidade,
a diversão e os desafios impostos pelo game, do que gráficos e efeitos visuais, entretanto gostam de um visual bonito e
atrativo.




                                                                                                                               5
                                          A Lenda do Corpo Seco
Projeto: A Lenda do Corpo Seco
                                                                                                            Versão Demo


2.5 – Resumo do Fluxo do Jogo

Depois de iniciar o game e passar pela estória, o game começa e o personagem principal deve seguir em frente, pulando

entre as plataformas e eliminando os inimigos a sua frente, para chegar no final da fase e assim concluindo assim o objetivo.


O jogador moverá o herói para frente, para trás e para cima (pular) de modo linear. O único item que o jogador poderá pegar
ao longo do game serão as vidas ao encostar-se nelas.

2.6 – Olhar e Sentir

O game tem o modo de visão em terceira pessoa e o jogador verá o personagem de perfil e a uma relativa distância,
podendo assim visualizar o personagem e atrás dele o cenário.
Os cenários mudaram ao decorrer das fases.
Os detalhes e músicas também mudaram, seguindo o estilo do cenário.
O game se passa nos sonhos do personagem principal, logo o jogador se sentirá num mundo lúdico , despretensioso e
descontraído onde o personagens não estão apenas inseridos no mundo de fantasia, provenientes dos sonhos, mas que ele
que é parte fundamental desse mundo.

2.7 – Escopo do Projeto

      2.7.1 – Número de cenários

      No jogo haverá três cenários: fazenda, cidade, cemitério.

      2.7.2 – Número de níveis

      O jogo terá três níveis.

      2.7.3 – Número de NPCs

      Haverá um NPC que será multiplicado e distribuído pelas fases.

      2.7.4 – Número de armas

      Será apenas uma arma para o personagem principal. Uma espingarda.

      2.7.5 – Número de itens

      Apenas um item. O item de vida que aumentará a quantidade de vidas do personagem.

      2.7.6 – Número de vidas

      Inicialmente três vidas.

      2.7.7 – Número de obstáculos

      Quantidade aleatória de inimigos espalhados pelas fases.

      2.7.8 – Número de plataformas

      Plataforma da fazenda;
      Plataforma da cidade;
      Plataforma do cemitério.




                                                                                                                            6
                                           A Lenda do Corpo Seco
Projeto: A Lenda do Corpo Seco
                                                                                                             Versão Demo


     2.7.9 – Número de telas

     Tela de Preloader;
     Tela Inicial do Game;
     Tela de Instruções;
     Tela de Créditos;
     Tela da Lenda;
     Tela de Indicação do nível atual;
     Tela dos Níveis 1 ao 3;
     Tela de Vencedor;
     Tela de Game Over.

     2.7.10 – Número de botões

     Pular Abertura;
     Iniciar;
     Jogar;
     Áudio on/off;
     Créditos;
     A lenda;
     Instruções;
     Voltar ao menu.


3 – Jogabilidade e Mecânica
3.1 – Jogabilidade

     3.1.1 – Progressão do Jogo:

     O jogo começará em nível baixo de dificuldade, assim o jogador entenderá se familiarizará com os comandos do jogo.
     A cada nível que passar as plataformas mudaram de posição e número de inimigos aumentará, criando assim uma
     dificuldade para o jogador concluir sua missão que é passar por todos os obstáculos , sem morrer, até chegar ao
     portão de saída da fase.

     3.1.2 – Estrutura das Missões / Desafios

     Passar entre as plataformas sem cair e eliminar todos os inimigos da fase.

     3.1.3– Objetivos

     O Objetivo do jogo é livrar os sonhos do herói do corpo-seco.
     Para isso ele enfrentará os inimigos (corpos-secos) e os desafios de cada fase para completar o objetivo e livrar-se
     desse pesadelo.

     3.1.5 – Fluxo do Jogo

     A execução do jogo começa com o preloader, carregando os objetos do jogo;
     Depois surgirá a tela de abertura com as opções: iniciar, a lenda, instruções, créditos, desligar e ligar o áudio;
     Ao clicar em iniciar o jogo inicia e surge uma tela com a estória do game e depois uma tela indicando qual fase
     o jogador está.
     Ao iniciar o jogo o jogador terá que superar o caminho andando e pulando sobre as plataforma e eliminando
     os inimigos.para enfrentar os inimigos o jogador contará com uma arma que atira um tiro por vez e com
     munição infinita.
     O jogador perderá vida se encostar no inimigo e também se cair em espaço sem plataforma.Ele poderá ganhar
     vida caso encontre e pegue o item vida.
     Se conseguir superar todos os obstáculos o jogador chegará no fim da fase e encontrará um portal , liberando
     a próxima fase.

                                                                                                                            7
                                          A Lenda do Corpo Seco
Projeto: A Lenda do Corpo Seco
                                                                                                             Versão Demo


      Após a conclusão do último nível, acontecerá uma pequena animação terminando a estória do game e logo
      depois uma outra com os créditos.

      Por fim, surgirá uma página de game completo e a opção para voltar a tela inicial.

3.2 – Mecânicas

Regras do jogo:

      3.2.1 – Física do jogo

      A física do jogo é baseado em movimentos simples no estilo cartoon , para a corrida, o pulo e e aterrissagem e
      ao atirar.
      O tiro percorrerá numa velocidade média e caso não haja colisão entre ele e o inimigo ele desaparecerá depois
      de uma curta distância.

      Haverá colisão entre:
      O personagem e o inimigo;
      O personagem com o item de vida;
      O personagem e parte inferior da plataforma, não permitindo-o atravessar a plataforma de baixo para cima(
      bate a cabeça).

      3.2.2 – Movimentos


No jogo “A lenda do Corpo Seco” o jogador entrará nos sonhos do personagem principal, onde o objetivo principal é livrar os
sonhos do corpo-seco.
O jogador contará com três vidas para concluir os objetivos, podendo aumentar o número de vidas caso encontre o item de
vida.

O personagem corre para frente e para trás, pula e atira.
O jogador perderá vida caso caia em um espaço vazio ou encoste em algum inimigo (corpo-seco).Ao perder vida o jogador
retornará ao começo da fase.Se perder todas vidas termina o jogo e surge a tela de game-over.
Para derrotar os inimigos o personagem usará sua arma. Se o tiro atingir o inimigo, acontecerá uma animação e este será
eliminado.
Passando por todas as fases e obstáculos nelas contido, o jogador completará o game, sendo assim, o personagem acorda
são e salvo e pensa que tudo não passou de um sonho.
              3.2.2.1 – Movimentos Gerais

              O personagem principal corre para direita e para esquerda, pula/aterrissa.
              O inimigo anda para direita e para esquerda.

              3.2.2.2 – Movimentos específicos

              O personagem atira quando acionado a tecla de comando, lançando assim um projétil em linha reta e lado o
              qual o personagem está apontando.

              3.2.2.3 – Outros movimentos

              A colisão do projétil com o inimigo faz com que aumente seus olhos, estique e diminui seu corpo até ele
              desaparecer.


      3.2.3 – Objetos

      Caso encontre o item de vida , para pegá-lo basta o personagem encostar nele.

      3.2.4 – Combates

      Os inimigos estarão espalhados pela tela, logo o jogador deve ter agilidade e cautela para esquivar e destruir os
                                                                                                                              8
                                           A Lenda do Corpo Seco
Projeto: A Lenda do Corpo Seco
                                                                                                    Versão Demo


Inimigos.

        3.2.4.1 – Ataque

        O ataque do herói é o tiro.
        O inimigo não ataca.

        3.2.4.2 – Defesa

        A única defesa do jogador é esquivar-se dos inimigos.
        O inimigo não tem defesa.

        3.2.4.3 – Dano

        Quando herói é atingido pelo inimigo, seu score de vida imediatamente é decrementado.
        Quando o inimigo é atingido ele morre.

3..2.5 – Economia

O score de vida inicia-se com o valor de três, e ao decorrer do jogo pode ser incrementado ou decrementado.

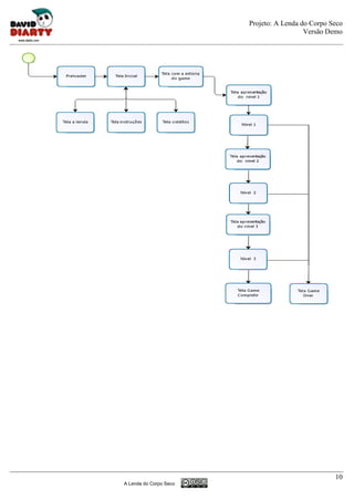
3.2.6 – Planilha de Fluxo de Telas

As telas seguem a seguinte ordem:




                                                                                                              9
                                      A Lenda do Corpo Seco
Projeto: A Lenda do Corpo Seco
                                          Versão Demo




                                                   10
A Lenda do Corpo Seco
Projeto: A Lenda do Corpo Seco
                                                                                                           Versão Demo


       3.2.7 – Descrição de Telas

             3.2.7.1 - Tela de preloader

             Tela que exibe preloader e mais o logo do desenvolvedor.

             3.2.7.2 - Tela Inicial

             Mostra o pôster do game e nela contém os botões iniciar, a lenda, instruções e créditos.

             3.2.7.3 - Tela de Indicação do nível atual

             Indicará qual nível o jogador está.

             3.2.7.4 - Tela dos Níveis 1 ao 3

             As telas dos níveis terão três cenários:
             Fazenda;
             Cidade;
             Cemitério
             Cada cenário conterá detalhes referentes ao tema da fase.
             O personagem e os inmigos serão os mesmo.
             Em todas as fases o indicador de vida ficará no topo esquerdo da tela.

             3.2.7.5 - Tela de Vencedor

             Exibe uma animação com o desfecho da estória. Depois surgirão os créditos do desenvolvedor e por fim uma
             tela indicando que o game foi concluído e a opção para voltar ao menu inicial.

             3.2.7.6 - Tela de Game Over

             Exibi a uma imagem com as palavras “Game Over” e um botão para voltar ao menu inicial.

             3.2.7.7 - Tela da Lenda

             Exibi a lenda do Corpo Seco em forma de texto e o botão voltar ao menu inicial.

             3.2.7.8 - Tela de Créditos

             Exibi as informações do desenvolvedor e o botão voltar ao menu inicial.

             3.2.7.9 - Tela de Instruções

             Exibi os controles do jogo e mais uma breve instrução além do botão voltar ao menu inicial.

3.3 – Opções do jogo

Não existem opções de modos de jogo. As opções que o terá é a função de pausar o jogo (apertando a tecla P) e desligar o
áudio (essa opção está disponível nas fases através do botão liga r e desligar áudio).

3.4 – Códigos de trapaça (Cheat-codes) e procedimentos escondidos (Easter-eggs)

O jogo não conterá nenhum tipo de Easter-eggs ou Cheat-codes.




                                                                                                                      11
                                            A Lenda do Corpo Seco
Projeto: A Lenda do Corpo Seco
                                                                                                        Versão Demo

4 – Enredo, Universo e Personagens
4.1 – Storyline

Num fim de semana no sítio, a família de Endi se reúne na sala e começam a contar estórias. No meio da conversa um dos
parentes começa a falar sobre a lenda do corpo-seco.
Endi que não acredita nesse tipo de estória, se cansa de ouvi-la e resolve ir dormir.
No meio da madrugada ele começa a ter pesadelos com aquela lenda que ouvira, e em seu sonho sua cidade está
empesteada de corpos-secos. Assustado ele sai correndo, fugindo dos monstros,quando a vista uma carabina, percebendo
que é inútil fugir, ele pega a arma e segue em frente para se livrar dos monstros.


4.2 – Storyboard




                                                                                                                     12
                                         A Lenda do Corpo Seco
Projeto: A Lenda do Corpo Seco
                                          Versão Demo




                                                   13
A Lenda do Corpo Seco
Projeto: A Lenda do Corpo Seco
                                                                                                         Versão Demo


4.3 – Universo do Jogo

O jogo passa nos sonhos do herói, logo mundo é algo lúdico e com mudanças de cenários.
O primeiro cenário que é fazenda. Neste cenário o tempo estará claro com céu azul com nuvens brancas. Abaixo o revelo em
verde com algumas árvores e casas, na frente uma cerca de madeira e mais algumas plantas e por fim o solo de terra.
O segundo cenário que é a cidade e também será de dia. Com em um degrade do azu claro para o amarelo claro.Abaixo o
revelo em verde com ondulações, árvores e casas, na frente do relevo mais casas e algumas árvores e o chão de pedras,
semelhante a paralelepípedo.
O último cenário será o cemitério. Este cenário será a noite, com o céu negro e estrelado. Abaixo o revelo de verde com
várias lápides e tumbas espalhadas, mais a frente uma cerca de concreto e depois o solo de terra com grama por cima.


4.4 – Personagens

     4.4.1 – Personagem 1 – Endi

     È protagonista do jogo.
     Usa roupas simples: camiseta, calça e sapato.
     È branco, gordinho e com costeletas e cabelo médio arrepiado.
     Sua personalidade um pouco complicada. Ele é bravo e impaciente, entretanto é dono de uma imaginação fértil.
     Não acredita em lendas ou qualquer coisa do gênero.
     Ele corre, pula e atira com sua espingarda.
     É o único personagem controlável do jogo.

     4.4.2 – Personagem 2 - Corpo Seco

     È o antagonista do jogo.
     È um personagem do folclore brasileiro e que fica aterrorizando os moradores da cidade de onde viveu.
     Tem a aparência de um zumbi: roupas rasgadas, corpo e olhos deformados, poucos dentes (mas afiados), pouco
     cabelo e quase não tem massa corporal
     No jogo ele se multiplica e fica espalhado pelas fases andando de um lado para ou outro.


5 – Níveis
O objetivo de cada nível é conseguir chegar até a saída, superando os obstáculos que aparecerem.
O fluxograma mostra a sequência:




O fluxograma acima é fundamental para o cumprimento da missão, sendo que o último é uma função automática.
Os desafios e objetivos serão os mesmo para todos os níveis, a diferença será a dificuldade que aumentará gradativamente,
mudando a posição das plataformas e o número dos inimigos.




                                                                                                                       14
                                         A Lenda do Corpo Seco
Projeto: A Lenda do Corpo Seco
                                                                                                        Versão Demo


6 – Interface
6.1 – Sistema Visual

      6.1.1 – Controles Visuais - HUD(Head-Up Display)

      O jogador terá como objeto de controle visual apenas o score de vida

      6.1.2 – Menus

      Durante a partida, somente o controle de on/off do áudio.

      6.1.3 – Câmera

      A câmera será centralizada no herói, porém com uma tomada aberta mostrando os inimigos e plataformas dentro do limite
      da câmera.

6.2 – Sistema de Controle

Comandos do personagem principal:

Input: Setas direcionais.

Seta para cima = pular
Seta da esquerda = andar para esquerda
Seta da direita = andar para direita
Espaço = atirar.

Outros comandos:

Input: Mouse (botão esquerdo).

Iniciar (tela inicial);
Pular Abertura (tela da estória do game);
Jogar (tela inicial);
Áudio on/off (durante a partida);
Créditos (tela inicial);
A lenda (tela inicial);
Instruções (tela inicial);
Voltar ao menu (telas: vencedor, game-over, instruções, créditos, a lenda).

6.3 – Sistema de Áudio

As músicas e sons estarão nos modos mono, stereo (2 canais) .

      6.3.1 – Músicas

      A trilha sonora do game é composta por músicas instrumentais, basicamente do estilo classic rock.
      As músicas estarão no menu, durante o jogo, e no final do jogo.
      Serão músicas no mesmo estilo, entretanto diferentes, para cada uma das partes citadas e durante uma música especifica
      cada fase.




                                                                                                                      15
                                           A Lenda do Corpo Seco
Projeto: A Lenda do Corpo Seco
                                                                                                          Versão Demo


        6.3.2 – Efeitos sonoros

      Haverá efeitos sonoros nas seguintes ações:

      Nos botões do menu inicial.
      Quando o herói atirar (som de arma de fogo).
      Quando o inimigo for atingido (som humano de grito de dor).

      Quando o herói for atingido (som humano de dor).

6.4 – Sistema de Ajuda

As instruções de comando do jogo estarão na tela de instruções.


7 – Inteligência Artificial
Não haverá inteligência artificial nesta versão do game.

7.1– IA de suporte

      7.1.1 – Colisões do jogador e objetos

      Se o jogador colide com as partes de baixo das plataformas, seu movimento é cancelado.
      Se o jogador colide com os inimigos, o herói perde uma vida e volta ao início da fase.
      Se o tiro (do herói) colide com os inimigos, acontece uma animação e depois eles
      desaparecem.


8 – Projeto Técnico
8.1 – Requisitos Mínimos de Software e Hardware

Windows XP ou superior.
Requer o Adobe Flash Player 9 ou superior incluindo seus requisitos de hardware e sua lista de navegadores.

8.2 – Ambiente desenvolvido (Hardware e Software)

O jogo foi desenvolvido com o seguinte ambiente de hardware e software:

Windows XP;
Processador Intel Core 2 Quad Q9550 2,83GHZ;
Memória 4GB DDR2;
HD 500 GB;
Placa de vídeo NVIDIA GeForce 9800GT;
Adobe Flash CS3/CS4 e Photoshop CS4.

8.3 – Motor do Jogo (Engine)

Adobe Flash CS3/CS4.

8.4 – Rede

O jogo será um arquivo executável e terá uma versão na internet.

8.5 – Linguagem de programação

ActionScript 2.0.



                                                                                                                   16
                                           A Lenda do Corpo Seco
Projeto: A Lenda do Corpo Seco
                                                                  Versão Demo


9 – Projeto Artístico
Arte Conceitual:

9.1 – Guias de Estilo




                                                                           17
                        A Lenda do Corpo Seco
Projeto: A Lenda do Corpo Seco
                                                              Versão Demo


9.2 – Personagens

Herói:




                                                                       18
                    A Lenda do Corpo Seco
Projeto: A Lenda do Corpo Seco
                                                        Versão Demo


Corpo Seco:




                                                                 19
              A Lenda do Corpo Seco
Projeto: A Lenda do Corpo Seco
                                                            Versão Demo


9.3 – Ambientes

Primeira fase:




                                                                     20
                  A Lenda do Corpo Seco
Projeto: A Lenda do Corpo Seco
                                                          Versão Demo


Segunda fase:




                                                                   21
                A Lenda do Corpo Seco
Projeto: A Lenda do Corpo Seco
                                                               Versão Demo


9.4 – Color script




                                                                        22
                     A Lenda do Corpo Seco
Projeto: A Lenda do Corpo Seco
                                                                   Versão Demo


9.5 – Telas

Telas preloader:




Telas do menu inicial:




                                                                            23
                         A Lenda do Corpo Seco
Projeto: A Lenda do Corpo Seco
                                                           Versão Demo


Telas in-game:




                                                                    24
                 A Lenda do Corpo Seco
Projeto: A Lenda do Corpo Seco
                                                                                                             Versão Demo


10 – Gerenciamento e Desenvolvimento

10.1 – Detalhes do Cronograma


 Cronograma (início 02/08/2010)

 Tarefas                                                       Horas disponíveis (trabalhando 6h por dia – de segunda á sexta)
 Briefing                                                      12
 GDD – Game Document Design                                    30
 Criação de personagens                                        24
 Criação de cenários                                           22
 Criação de interface                                          14
 Animações                                                     42
 Sonorização                                                   12
 Programação                                                   54
 Total: 210 horas
 Entrega: 17/09/2010



10.2 – Equipe

Equipe necessária para o desenvolvimento do game:

Um Game Designer responsável pelo enredo, interações, conteúdo, mecânicas e regras do jogo.
Um Programador responsável pela programação.
Um Animador responsável pelas animações do game.
Um Ilustrador para o desenvolvimento dos personagens e cenários.
Um Sonoplasta responsável pelos efeitos sonoros.
Um Designer para o desenvolvimento de interface.




                                                                                                                                 25
                                       A Lenda do Corpo Seco
Projeto: A Lenda do Corpo Seco
                                                                                            Versão Demo


10.3 – Orçamento

(Preço Base + Lucro) x Tempo de Duração:


Preço Base = Despesas / Horas de trabalho mensais.

Despesas por mês = R$12.000,00
**valor mínimo para cobrir todas as despesas (sem fazer lucro).

Horas de trabalho mensais (trabalhando 6h por dia – de segunda à sexta)

6h x 5 (dias) = 30h semanais

30h x 4 (quatro semanas do mês) = 120 horas mensais.

Preço Base = 12.000/120 = 100.


Preço Base = R$ 100,00.


Lucro = 100% do preço base.

Lucro = R$ 100,00.
* Preço por hora: R$ 200,00 (Preço base + Lucro)



(Preço Base + Lucro) x Tempo de Duração      = (100 + 100) x 210.

Total: 42.000.

Desconto = - 2000 (devido à colaboração do cliente com o prazo).

42.000 – 2000 =

Total: 40.000.

Orçamento: R$ 40.00,00.




                                                                                                     26
                                          A Lenda do Corpo Seco

Game Design Document - Corpo Seco

  • 1.
    Senac Itaquera/SP Game Design Document A Lenda do Corpo Seco Autor: David Feitosa do Nascimento Curso: Técnico em Multimídia Turma: TM 01 Módulo: Produção de animação e games para web Projeto: Criação de Webgame São Paulo - Brasil Setembro/2010
  • 2.
    Projeto: A Lendado Corpo Seco Versão Demo Sumário 1- PESQUISA ............................................................................................................................................................................................. 4 2 - RESUMO DO PROJETO ......................................................................................................................................................................... 5 2.1 – CONCEITOS DO JOGO: ...................................................................................................................................................................... 5 2.2 – CONJUNTOS DE CARACTERÍSTICAS .................................................................................................................................................. 5 2.3 – GÊNERO ........................................................................................................................................................................................... 5 2.4 – PÚBLICO-ALVO ................................................................................................................................................................................. 5 2.5 – RESUMO DO FLUXO DO JOGO.......................................................................................................................................................... 6 2.6 – OLHAR E SENTIR............................................................................................................................................................................... 6 2.7 – ESCOPO DO PROJETO....................................................................................................................................................................... 6 2.7.1 – NÚMERO DE CENÁRIOS ........................................................................................................................................................................... 6 2.7.2 – NÚMERO DE NÍVEIS ................................................................................................................................................................................ 6 2.7.3 – NÚMERO DE NPCS ................................................................................................................................................................................ 6 2.7.4 – NÚMERO DE ARMAS ............................................................................................................................................................................... 6 2.7.5 – NÚMERO DE ITENS ................................................................................................................................................................................. 6 2.7.6 – NÚMERO DE VIDAS ................................................................................................................................................................................. 6 2.7.7 – NÚMERO DE OBSTÁCULOS ....................................................................................................................................................................... 6 2.7.8 – NÚMERO DE PLATAFORMAS ..................................................................................................................................................................... 6 2.7.9 – NÚMERO DE TELAS ................................................................................................................................................................................. 7 2.7.10 – NÚMERO DE BOTÕES ............................................................................................................................................................................ 7 3 – JOGABILIDADE E MECÂNICA ............................................................................................................................................................... 7 3.1 – JOGABILIDADE ................................................................................................................................................................................. 7 3.1.1 – PROGRESSÃO DO JOGO: .......................................................................................................................................................................... 7 3.1.2 – ESTRUTURA DAS MISSÕES / DESAFIOS ....................................................................................................................................................... 7 3.1.3– OBJETIVOS ............................................................................................................................................................................................ 7 3.1.5 – FLUXO DO JOGO .................................................................................................................................................................................... 7 3.2 – MECÂNICAS ..................................................................................................................................................................................... 8 3.2.1 – FÍSICA DO JOGO ..................................................................................................................................................................................... 8 3.2.2 – MOVIMENTOS....................................................................................................................................................................................... 8 3.2.3 – OBJETOS .............................................................................................................................................................................................. 8 3.2.4 – COMBATES ........................................................................................................................................................................................... 8 3..2.5 – ECONOMIA .......................................................................................................................................................................................... 9 3.2.6 – PLANILHA DE FLUXO DE TELAS .................................................................................................................................................................. 9 3.2.7 – DESCRIÇÃO DE TELAS ............................................................................................................................................................................ 11 3.3 – OPÇÕES DO JOGO .......................................................................................................................................................................... 11 3.4 – CÓDIGOS DE TRAPAÇA (CHEAT-CODES) E PROCEDIMENTOS ESCONDIDOS (EASTER-EGGS)............................................................ 11 4 – ENREDO, UNIVERSO E PERSONAGENS .............................................................................................................................................. 12 4.1 – STORYLINE ..................................................................................................................................................................................... 12 4.2 – STORYBOARD ................................................................................................................................................................................ 12 4.3 – UNIVERSO DO JOGO ...................................................................................................................................................................... 14 4.4 – PERSONAGENS............................................................................................................................................................................... 14 4.4.1 – PERSONAGEM 1 – ENDI ........................................................................................................................................................................ 14 4.4.2 – PERSONAGEM 2 - CORPO SECO ............................................................................................................................................................. 14 2 A Lenda do Corpo Seco
  • 3.
    Projeto: A Lendado Corpo Seco Versão Demo 5 – NÍVEIS ............................................................................................................................................................................................... 14 6 – INTERFACE ........................................................................................................................................................................................ 15 6.1 – SISTEMA VISUAL ............................................................................................................................................................................ 15 6.1.1 – CONTROLES VISUAIS - HUD(HEAD-UP DISPLAY) ....................................................................................................................................... 15 6.1.2 – MENUS .............................................................................................................................................................................................. 15 6.1.3 – CÂMERA ............................................................................................................................................................................................ 15 6.2 – SISTEMA DE CONTROLE ................................................................................................................................................................. 15 6.3 – SISTEMA DE ÁUDIO ........................................................................................................................................................................ 15 6.3.1 – MÚSICAS ........................................................................................................................................................................................... 15 6.3.2 – EFEITOS SONOROS................................................................................................................................................................................ 16 6.4 – SISTEMA DE AJUDA ........................................................................................................................................................................ 16 7 – INTELIGÊNCIA ARTIFICIAL ................................................................................................................................................................. 16 7.1– IA DE SUPORTE ............................................................................................................................................................................... 16 7.1.1 – COLISÕES DO JOGADOR E OBJETOS........................................................................................................................................................... 16 8 – PROJETO TÉCNICO ............................................................................................................................................................................ 16 8.1 – REQUISITOS MÍNIMOS DE SOFTWARE E HARDWARE ..................................................................................................................... 16 8.2 – AMBIENTE DESENVOLVIDO (HARDWARE E SOFTWARE) ................................................................................................................ 16 8.3 – MOTOR DO JOGO (ENGINE) ........................................................................................................................................................... 16 8.4 – REDE .............................................................................................................................................................................................. 16 8.5 – LINGUAGEM DE PROGRAMAÇÃO .................................................................................................................................................. 16 9 – PROJETO ARTÍSTICO.......................................................................................................................................................................... 17 9.1 – GUIAS DE ESTILO ............................................................................................................................................................................ 17 9.2 – PERSONAGENS .............................................................................................................................................................................. 18 9.3 – AMBIENTES .................................................................................................................................................................................... 20 9.4 – COLOR SCRIPT ................................................................................................................................................................................ 22 9.5 – TELAS ............................................................................................................................................................................................. 23 10 – GERENCIAMENTO E DESENVOLVIMENTO ....................................................................................................................................... 25 10.1 – DETALHES DO CRONOGRAMA ..................................................................................................................................................... 25 10.2 – EQUIPE......................................................................................................................................................................................... 25 10.3 – ORÇAMENTO ............................................................................................................................................................................... 26 3 A Lenda do Corpo Seco
  • 4.
    Projeto: A Lendado Corpo Seco Versão Demo 1- Pesquisa Origem da lenda do Corpo-Seco, personagem do folclore brasileiro, lenda, surgimento. Origem e o que é O corpo-seco é um personagem do folclore brasileiro comum no interior dos estados de São Paulo, Minas Gerais e região Centro-Oeste. De acordo com a lenda, o corpo-seco foi um homem muito malvado que vivia prejudicando as pessoas. Era tão ruim que maltratava e batia na própria mãe. A lenda do corpo-seco Após sua morte, de acordo com a lenda, ele foi rejeitado por Deus e até pelo diabo. Até mesmo a terra, onde havia sido enterrado, o expulsou. Com o corpo em estado de decomposição teve que sair de seu túmulo. Começou a viver como alma penada, grudando nos troncos das árvores, que secavam quase que imediatamente. Ele então passou a viver assombrando as pessoas nas estradas. De acordo com a lenda, quando uma pessoa passa na estrada o corpo-seco gruda em seu corpo e começa a sugar o sangue. A vítima da assombração pode morrer caso ninguém passe na estrada para salvá-la. O medo do corpo-seco Muitas pessoas que acreditam em lendas e são supersticiosas tem medo de caminhar em estradas desertas do interior, pois acham que podem ser atacadas por esta assombração. Muitos pais e avós, moradores destas regiões, também contam esta lenda para as crianças para provocar medo e evitar que elas saiam sozinhas por regiões desconhecidas. Fonte: http://www.suapesquisa.com/folclorebrasileiro/corpo_seco.htm A lenda do Corpo Seco diz respeito a um homem de índole ruim, tão perverso que durante sua vida adulta batia freqüentemente na própria mãe. Por isso, quando morreu foi rejeitado primeiramente por Deus, depois pelo Diabo, e até mesmo a terra enjeitou o seu corpo, devolvendo-o à superfície toda vez em que nela ele era enterrado. Desde então, como não tem um lugar onde possa descansar em paz, o Corpo Seco (assim chamado porque se transformou em pele e osso) fica vagando sem rumo pelos campos, florestas ou ruas de alguma cidade, grudando-se em árvores que não demoram a secar depois de transformadas em “encosto” por aquela “coisa” murcha e horrorosa. Talvez daí tenha nascido o dito popular que diz “Quem bate na mãe fica com a mão seca”. Essa criatura fantástica é conhecida em Minas Gerais, Paraná, Santa Catarina, Amazonas, Nordeste do Brasil e principalmente no estado de São Paulo, onde em determinadas áreas se costuma dizer que quando algum incauto tem a infelicidade de passar perto de um Corpo-Seco, este salta sobre ele e suga seu sangue como se fosse um vampiro. Os relatos e citações sobre ela são muitos. O folclorista Luis da Câmara Cascudo, por exemplo, diz que “O Corpo-Seco é a morada do espírito estridente que vaga depois da meia-noite, enchendo de medo os que ouvem a ressonância dos gritos apavorantes. Condenada a uma pena terrível, a alma dos grandes pecadores reside, durante o dia, no Corpo-Seco, múmia esquecida e sem história, no deserto dos cemitérios”. O escritor Leôncio de Oliveira publicou “Vida Roceira” em 1918, onde, ao descrever ó Corpo-Seco, diz que ele é o “Homem que passou pela vida semeando malefícios e que seviciou a própria mãe. Ao morrer, nem Deus nem o Diabo o quiseram; a terra o repeliu, enojada da sua carne; e, um dia, mirrado, defecado, com a pele engelhada sobre os ossos, da tumba se levantou em obediência ao seu fado, vagando e assombrando os viventes nas caladas da noite”. Em 07 de agosto de 2005 o jornal Vale Paraibano (www.jornal.valeparaibano.com.br), de Taubaté, São Paulo, publicou matéria a respeito de um Corpo-Seco que se esconde há mais de 40 anos em uma gruta na localidade de Pedra Branca, naquele município. O texto alude à informação dada por Geraldo Periquito, apontado como uma das lideranças da localidade, segundo a qual a infeliz alma tem até nome: “Ele se chama Zé Maximiano. Um sobrinho dele já trabalhou comigo. O Zé virou corpo seco porque batia no pai e na mãe. Conheci ele quando pequeno”. Continuando, diz o jornal que Geraldo Periquito tomou conhecimento dessa história por intermédio de um amigo seu chamado Pedro Vicente, a quem a família do falecido incumbira de levar o corpo rejeitado pela terra à gruta mencionada. De acordo com o seu relato, “depois que o Zé morreu, acho que de morte matada, ele foi enterrado no cemitério da igreja em 4 A Lenda do Corpo Seco
  • 5.
    Projeto: A Lendado Corpo Seco Versão Demo Monteiro Lobato, mas a terra não o aceitava”. Por isso o Pedro Vicente ficou encarregado de levar o corpo em um balaio, para escondê-lo na gruta, mas prevendo possíveis assombrações por parte do Zé, o padre de Monteiro Lobato deu ao rapaz do transporte uma vara de marmelo benzida, orientando-o no sentido de que se o corpo seco quisesse voltar com ele, ou lhe pedisse para ficar, era para bater com a vara. E o vigário estava certo em sua previsão, porque quando Pedro completou a tarefa e se virou para ir embora, “o corpo seco o agarrou e falou que não ia deixar ele ir embora, que era para os dois ficarem juntos para sempre. O Pedro Vicente não pensou duas vezes e tascou a vara de marmelo no bicho até conseguir fugir. Isso foi o que ele me disse”. Fonte: FERNANDO KITZINGER DANNEMANN http://www.fernandodannemann.recantodasletras.com.br/visualizar.php?idt=1205362 2 - Resumo do Projeto 2.1 – Conceitos do Jogo: O jogo basea-se na lenda Corpo Seco, personagem do folclore brasileiro. O Objetivo do jogo é contar, de uma forma atrativa, a lenda do corpo seco que, em relação a outras lendas do folclore, é pouco conhecida e maioria dos brasileiros, com isto disseminando a lenda e simultaneamente a cultura brasileira. 2.2 – Conjuntos de características O game segue no modo estória. O jogador para concluir o game terá que passar por todas as fases, conforme determina a estória. Serão três fases distintas, com níveis de dificuldade diferentes. A dificuldade aumentará a cada fase concluída, gradativamente. O modo de visualização do game será em 2D.O game segue o estilo plataforma(terceira pessoa) com o personagem de perfil andando de forma linear. O jogo será desenvolvido para plataforma PC/Web, usando como engine Adobe Flash CS4 Professional. O flash facilita na distribuição e na utilização do game, pois basta o jogador ter o flash player 9 instalado em seu computador para poder jogá- lo. Gênero: plataforma. Tipo de jogabilidade: modo estória (o jogador tem que passar pelos desafios impostos pela estória para completar o game). Modo: Single Player. Câmera do jogo: terceira pessoa. Número de fases: Três. Modo de visualização: 2D. Física: movimentos básicos. (andar, pular e atirar). 2.3 – Gênero O jogo é do gênero plataforma no estilo “side-scrolling”. São games, normalmente em 2D , em que o personagem se movimenta da esquerda para a direita e pode pular em plataformas. 2.4 – Público-alvo São pessoas que possuem acesso a internet, que gostam de games e que dão mais importância a diversão do que ao visual, entretanto se impacientam com downloads demorados ou outros inconvenientes causados por presenças digitais mais pesadas. Valorizam redes sociais, games on-line, videogames e teem uma média de tempo on suficiente para jogarem o game. São jogadores familiarizados com esse tipo de game e com suas características, logo acham mais relevantes a jogabilidade, a diversão e os desafios impostos pelo game, do que gráficos e efeitos visuais, entretanto gostam de um visual bonito e atrativo. 5 A Lenda do Corpo Seco
  • 6.
    Projeto: A Lendado Corpo Seco Versão Demo 2.5 – Resumo do Fluxo do Jogo Depois de iniciar o game e passar pela estória, o game começa e o personagem principal deve seguir em frente, pulando entre as plataformas e eliminando os inimigos a sua frente, para chegar no final da fase e assim concluindo assim o objetivo. O jogador moverá o herói para frente, para trás e para cima (pular) de modo linear. O único item que o jogador poderá pegar ao longo do game serão as vidas ao encostar-se nelas. 2.6 – Olhar e Sentir O game tem o modo de visão em terceira pessoa e o jogador verá o personagem de perfil e a uma relativa distância, podendo assim visualizar o personagem e atrás dele o cenário. Os cenários mudaram ao decorrer das fases. Os detalhes e músicas também mudaram, seguindo o estilo do cenário. O game se passa nos sonhos do personagem principal, logo o jogador se sentirá num mundo lúdico , despretensioso e descontraído onde o personagens não estão apenas inseridos no mundo de fantasia, provenientes dos sonhos, mas que ele que é parte fundamental desse mundo. 2.7 – Escopo do Projeto 2.7.1 – Número de cenários No jogo haverá três cenários: fazenda, cidade, cemitério. 2.7.2 – Número de níveis O jogo terá três níveis. 2.7.3 – Número de NPCs Haverá um NPC que será multiplicado e distribuído pelas fases. 2.7.4 – Número de armas Será apenas uma arma para o personagem principal. Uma espingarda. 2.7.5 – Número de itens Apenas um item. O item de vida que aumentará a quantidade de vidas do personagem. 2.7.6 – Número de vidas Inicialmente três vidas. 2.7.7 – Número de obstáculos Quantidade aleatória de inimigos espalhados pelas fases. 2.7.8 – Número de plataformas Plataforma da fazenda; Plataforma da cidade; Plataforma do cemitério. 6 A Lenda do Corpo Seco
  • 7.
    Projeto: A Lendado Corpo Seco Versão Demo 2.7.9 – Número de telas Tela de Preloader; Tela Inicial do Game; Tela de Instruções; Tela de Créditos; Tela da Lenda; Tela de Indicação do nível atual; Tela dos Níveis 1 ao 3; Tela de Vencedor; Tela de Game Over. 2.7.10 – Número de botões Pular Abertura; Iniciar; Jogar; Áudio on/off; Créditos; A lenda; Instruções; Voltar ao menu. 3 – Jogabilidade e Mecânica 3.1 – Jogabilidade 3.1.1 – Progressão do Jogo: O jogo começará em nível baixo de dificuldade, assim o jogador entenderá se familiarizará com os comandos do jogo. A cada nível que passar as plataformas mudaram de posição e número de inimigos aumentará, criando assim uma dificuldade para o jogador concluir sua missão que é passar por todos os obstáculos , sem morrer, até chegar ao portão de saída da fase. 3.1.2 – Estrutura das Missões / Desafios Passar entre as plataformas sem cair e eliminar todos os inimigos da fase. 3.1.3– Objetivos O Objetivo do jogo é livrar os sonhos do herói do corpo-seco. Para isso ele enfrentará os inimigos (corpos-secos) e os desafios de cada fase para completar o objetivo e livrar-se desse pesadelo. 3.1.5 – Fluxo do Jogo A execução do jogo começa com o preloader, carregando os objetos do jogo; Depois surgirá a tela de abertura com as opções: iniciar, a lenda, instruções, créditos, desligar e ligar o áudio; Ao clicar em iniciar o jogo inicia e surge uma tela com a estória do game e depois uma tela indicando qual fase o jogador está. Ao iniciar o jogo o jogador terá que superar o caminho andando e pulando sobre as plataforma e eliminando os inimigos.para enfrentar os inimigos o jogador contará com uma arma que atira um tiro por vez e com munição infinita. O jogador perderá vida se encostar no inimigo e também se cair em espaço sem plataforma.Ele poderá ganhar vida caso encontre e pegue o item vida. Se conseguir superar todos os obstáculos o jogador chegará no fim da fase e encontrará um portal , liberando a próxima fase. 7 A Lenda do Corpo Seco
  • 8.
    Projeto: A Lendado Corpo Seco Versão Demo Após a conclusão do último nível, acontecerá uma pequena animação terminando a estória do game e logo depois uma outra com os créditos. Por fim, surgirá uma página de game completo e a opção para voltar a tela inicial. 3.2 – Mecânicas Regras do jogo: 3.2.1 – Física do jogo A física do jogo é baseado em movimentos simples no estilo cartoon , para a corrida, o pulo e e aterrissagem e ao atirar. O tiro percorrerá numa velocidade média e caso não haja colisão entre ele e o inimigo ele desaparecerá depois de uma curta distância. Haverá colisão entre: O personagem e o inimigo; O personagem com o item de vida; O personagem e parte inferior da plataforma, não permitindo-o atravessar a plataforma de baixo para cima( bate a cabeça). 3.2.2 – Movimentos No jogo “A lenda do Corpo Seco” o jogador entrará nos sonhos do personagem principal, onde o objetivo principal é livrar os sonhos do corpo-seco. O jogador contará com três vidas para concluir os objetivos, podendo aumentar o número de vidas caso encontre o item de vida. O personagem corre para frente e para trás, pula e atira. O jogador perderá vida caso caia em um espaço vazio ou encoste em algum inimigo (corpo-seco).Ao perder vida o jogador retornará ao começo da fase.Se perder todas vidas termina o jogo e surge a tela de game-over. Para derrotar os inimigos o personagem usará sua arma. Se o tiro atingir o inimigo, acontecerá uma animação e este será eliminado. Passando por todas as fases e obstáculos nelas contido, o jogador completará o game, sendo assim, o personagem acorda são e salvo e pensa que tudo não passou de um sonho. 3.2.2.1 – Movimentos Gerais O personagem principal corre para direita e para esquerda, pula/aterrissa. O inimigo anda para direita e para esquerda. 3.2.2.2 – Movimentos específicos O personagem atira quando acionado a tecla de comando, lançando assim um projétil em linha reta e lado o qual o personagem está apontando. 3.2.2.3 – Outros movimentos A colisão do projétil com o inimigo faz com que aumente seus olhos, estique e diminui seu corpo até ele desaparecer. 3.2.3 – Objetos Caso encontre o item de vida , para pegá-lo basta o personagem encostar nele. 3.2.4 – Combates Os inimigos estarão espalhados pela tela, logo o jogador deve ter agilidade e cautela para esquivar e destruir os 8 A Lenda do Corpo Seco
  • 9.
    Projeto: A Lendado Corpo Seco Versão Demo Inimigos. 3.2.4.1 – Ataque O ataque do herói é o tiro. O inimigo não ataca. 3.2.4.2 – Defesa A única defesa do jogador é esquivar-se dos inimigos. O inimigo não tem defesa. 3.2.4.3 – Dano Quando herói é atingido pelo inimigo, seu score de vida imediatamente é decrementado. Quando o inimigo é atingido ele morre. 3..2.5 – Economia O score de vida inicia-se com o valor de três, e ao decorrer do jogo pode ser incrementado ou decrementado. 3.2.6 – Planilha de Fluxo de Telas As telas seguem a seguinte ordem: 9 A Lenda do Corpo Seco
  • 10.
    Projeto: A Lendado Corpo Seco Versão Demo 10 A Lenda do Corpo Seco
  • 11.
    Projeto: A Lendado Corpo Seco Versão Demo 3.2.7 – Descrição de Telas 3.2.7.1 - Tela de preloader Tela que exibe preloader e mais o logo do desenvolvedor. 3.2.7.2 - Tela Inicial Mostra o pôster do game e nela contém os botões iniciar, a lenda, instruções e créditos. 3.2.7.3 - Tela de Indicação do nível atual Indicará qual nível o jogador está. 3.2.7.4 - Tela dos Níveis 1 ao 3 As telas dos níveis terão três cenários: Fazenda; Cidade; Cemitério Cada cenário conterá detalhes referentes ao tema da fase. O personagem e os inmigos serão os mesmo. Em todas as fases o indicador de vida ficará no topo esquerdo da tela. 3.2.7.5 - Tela de Vencedor Exibe uma animação com o desfecho da estória. Depois surgirão os créditos do desenvolvedor e por fim uma tela indicando que o game foi concluído e a opção para voltar ao menu inicial. 3.2.7.6 - Tela de Game Over Exibi a uma imagem com as palavras “Game Over” e um botão para voltar ao menu inicial. 3.2.7.7 - Tela da Lenda Exibi a lenda do Corpo Seco em forma de texto e o botão voltar ao menu inicial. 3.2.7.8 - Tela de Créditos Exibi as informações do desenvolvedor e o botão voltar ao menu inicial. 3.2.7.9 - Tela de Instruções Exibi os controles do jogo e mais uma breve instrução além do botão voltar ao menu inicial. 3.3 – Opções do jogo Não existem opções de modos de jogo. As opções que o terá é a função de pausar o jogo (apertando a tecla P) e desligar o áudio (essa opção está disponível nas fases através do botão liga r e desligar áudio). 3.4 – Códigos de trapaça (Cheat-codes) e procedimentos escondidos (Easter-eggs) O jogo não conterá nenhum tipo de Easter-eggs ou Cheat-codes. 11 A Lenda do Corpo Seco
  • 12.
    Projeto: A Lendado Corpo Seco Versão Demo 4 – Enredo, Universo e Personagens 4.1 – Storyline Num fim de semana no sítio, a família de Endi se reúne na sala e começam a contar estórias. No meio da conversa um dos parentes começa a falar sobre a lenda do corpo-seco. Endi que não acredita nesse tipo de estória, se cansa de ouvi-la e resolve ir dormir. No meio da madrugada ele começa a ter pesadelos com aquela lenda que ouvira, e em seu sonho sua cidade está empesteada de corpos-secos. Assustado ele sai correndo, fugindo dos monstros,quando a vista uma carabina, percebendo que é inútil fugir, ele pega a arma e segue em frente para se livrar dos monstros. 4.2 – Storyboard 12 A Lenda do Corpo Seco
  • 13.
    Projeto: A Lendado Corpo Seco Versão Demo 13 A Lenda do Corpo Seco
  • 14.
    Projeto: A Lendado Corpo Seco Versão Demo 4.3 – Universo do Jogo O jogo passa nos sonhos do herói, logo mundo é algo lúdico e com mudanças de cenários. O primeiro cenário que é fazenda. Neste cenário o tempo estará claro com céu azul com nuvens brancas. Abaixo o revelo em verde com algumas árvores e casas, na frente uma cerca de madeira e mais algumas plantas e por fim o solo de terra. O segundo cenário que é a cidade e também será de dia. Com em um degrade do azu claro para o amarelo claro.Abaixo o revelo em verde com ondulações, árvores e casas, na frente do relevo mais casas e algumas árvores e o chão de pedras, semelhante a paralelepípedo. O último cenário será o cemitério. Este cenário será a noite, com o céu negro e estrelado. Abaixo o revelo de verde com várias lápides e tumbas espalhadas, mais a frente uma cerca de concreto e depois o solo de terra com grama por cima. 4.4 – Personagens 4.4.1 – Personagem 1 – Endi È protagonista do jogo. Usa roupas simples: camiseta, calça e sapato. È branco, gordinho e com costeletas e cabelo médio arrepiado. Sua personalidade um pouco complicada. Ele é bravo e impaciente, entretanto é dono de uma imaginação fértil. Não acredita em lendas ou qualquer coisa do gênero. Ele corre, pula e atira com sua espingarda. É o único personagem controlável do jogo. 4.4.2 – Personagem 2 - Corpo Seco È o antagonista do jogo. È um personagem do folclore brasileiro e que fica aterrorizando os moradores da cidade de onde viveu. Tem a aparência de um zumbi: roupas rasgadas, corpo e olhos deformados, poucos dentes (mas afiados), pouco cabelo e quase não tem massa corporal No jogo ele se multiplica e fica espalhado pelas fases andando de um lado para ou outro. 5 – Níveis O objetivo de cada nível é conseguir chegar até a saída, superando os obstáculos que aparecerem. O fluxograma mostra a sequência: O fluxograma acima é fundamental para o cumprimento da missão, sendo que o último é uma função automática. Os desafios e objetivos serão os mesmo para todos os níveis, a diferença será a dificuldade que aumentará gradativamente, mudando a posição das plataformas e o número dos inimigos. 14 A Lenda do Corpo Seco
  • 15.
    Projeto: A Lendado Corpo Seco Versão Demo 6 – Interface 6.1 – Sistema Visual 6.1.1 – Controles Visuais - HUD(Head-Up Display) O jogador terá como objeto de controle visual apenas o score de vida 6.1.2 – Menus Durante a partida, somente o controle de on/off do áudio. 6.1.3 – Câmera A câmera será centralizada no herói, porém com uma tomada aberta mostrando os inimigos e plataformas dentro do limite da câmera. 6.2 – Sistema de Controle Comandos do personagem principal: Input: Setas direcionais. Seta para cima = pular Seta da esquerda = andar para esquerda Seta da direita = andar para direita Espaço = atirar. Outros comandos: Input: Mouse (botão esquerdo). Iniciar (tela inicial); Pular Abertura (tela da estória do game); Jogar (tela inicial); Áudio on/off (durante a partida); Créditos (tela inicial); A lenda (tela inicial); Instruções (tela inicial); Voltar ao menu (telas: vencedor, game-over, instruções, créditos, a lenda). 6.3 – Sistema de Áudio As músicas e sons estarão nos modos mono, stereo (2 canais) . 6.3.1 – Músicas A trilha sonora do game é composta por músicas instrumentais, basicamente do estilo classic rock. As músicas estarão no menu, durante o jogo, e no final do jogo. Serão músicas no mesmo estilo, entretanto diferentes, para cada uma das partes citadas e durante uma música especifica cada fase. 15 A Lenda do Corpo Seco
  • 16.
    Projeto: A Lendado Corpo Seco Versão Demo 6.3.2 – Efeitos sonoros Haverá efeitos sonoros nas seguintes ações: Nos botões do menu inicial. Quando o herói atirar (som de arma de fogo). Quando o inimigo for atingido (som humano de grito de dor). Quando o herói for atingido (som humano de dor). 6.4 – Sistema de Ajuda As instruções de comando do jogo estarão na tela de instruções. 7 – Inteligência Artificial Não haverá inteligência artificial nesta versão do game. 7.1– IA de suporte 7.1.1 – Colisões do jogador e objetos Se o jogador colide com as partes de baixo das plataformas, seu movimento é cancelado. Se o jogador colide com os inimigos, o herói perde uma vida e volta ao início da fase. Se o tiro (do herói) colide com os inimigos, acontece uma animação e depois eles desaparecem. 8 – Projeto Técnico 8.1 – Requisitos Mínimos de Software e Hardware Windows XP ou superior. Requer o Adobe Flash Player 9 ou superior incluindo seus requisitos de hardware e sua lista de navegadores. 8.2 – Ambiente desenvolvido (Hardware e Software) O jogo foi desenvolvido com o seguinte ambiente de hardware e software: Windows XP; Processador Intel Core 2 Quad Q9550 2,83GHZ; Memória 4GB DDR2; HD 500 GB; Placa de vídeo NVIDIA GeForce 9800GT; Adobe Flash CS3/CS4 e Photoshop CS4. 8.3 – Motor do Jogo (Engine) Adobe Flash CS3/CS4. 8.4 – Rede O jogo será um arquivo executável e terá uma versão na internet. 8.5 – Linguagem de programação ActionScript 2.0. 16 A Lenda do Corpo Seco
  • 17.
    Projeto: A Lendado Corpo Seco Versão Demo 9 – Projeto Artístico Arte Conceitual: 9.1 – Guias de Estilo 17 A Lenda do Corpo Seco
  • 18.
    Projeto: A Lendado Corpo Seco Versão Demo 9.2 – Personagens Herói: 18 A Lenda do Corpo Seco
  • 19.
    Projeto: A Lendado Corpo Seco Versão Demo Corpo Seco: 19 A Lenda do Corpo Seco
  • 20.
    Projeto: A Lendado Corpo Seco Versão Demo 9.3 – Ambientes Primeira fase: 20 A Lenda do Corpo Seco
  • 21.
    Projeto: A Lendado Corpo Seco Versão Demo Segunda fase: 21 A Lenda do Corpo Seco
  • 22.
    Projeto: A Lendado Corpo Seco Versão Demo 9.4 – Color script 22 A Lenda do Corpo Seco
  • 23.
    Projeto: A Lendado Corpo Seco Versão Demo 9.5 – Telas Telas preloader: Telas do menu inicial: 23 A Lenda do Corpo Seco
  • 24.
    Projeto: A Lendado Corpo Seco Versão Demo Telas in-game: 24 A Lenda do Corpo Seco
  • 25.
    Projeto: A Lendado Corpo Seco Versão Demo 10 – Gerenciamento e Desenvolvimento 10.1 – Detalhes do Cronograma Cronograma (início 02/08/2010) Tarefas Horas disponíveis (trabalhando 6h por dia – de segunda á sexta) Briefing 12 GDD – Game Document Design 30 Criação de personagens 24 Criação de cenários 22 Criação de interface 14 Animações 42 Sonorização 12 Programação 54 Total: 210 horas Entrega: 17/09/2010 10.2 – Equipe Equipe necessária para o desenvolvimento do game: Um Game Designer responsável pelo enredo, interações, conteúdo, mecânicas e regras do jogo. Um Programador responsável pela programação. Um Animador responsável pelas animações do game. Um Ilustrador para o desenvolvimento dos personagens e cenários. Um Sonoplasta responsável pelos efeitos sonoros. Um Designer para o desenvolvimento de interface. 25 A Lenda do Corpo Seco
  • 26.
    Projeto: A Lendado Corpo Seco Versão Demo 10.3 – Orçamento (Preço Base + Lucro) x Tempo de Duração: Preço Base = Despesas / Horas de trabalho mensais. Despesas por mês = R$12.000,00 **valor mínimo para cobrir todas as despesas (sem fazer lucro). Horas de trabalho mensais (trabalhando 6h por dia – de segunda à sexta) 6h x 5 (dias) = 30h semanais 30h x 4 (quatro semanas do mês) = 120 horas mensais. Preço Base = 12.000/120 = 100. Preço Base = R$ 100,00. Lucro = 100% do preço base. Lucro = R$ 100,00. * Preço por hora: R$ 200,00 (Preço base + Lucro) (Preço Base + Lucro) x Tempo de Duração = (100 + 100) x 210. Total: 42.000. Desconto = - 2000 (devido à colaboração do cliente com o prazo). 42.000 – 2000 = Total: 40.000. Orçamento: R$ 40.00,00. 26 A Lenda do Corpo Seco