Incorporar apresentação
Baixado 10 vezes










































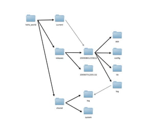
O documento discute estratégias para implantar aplicações Rails em produção, incluindo o uso de ferramentas como Capistrano para automatizar o processo de implantação, configurar tarefas cron e migrar bancos de dados, bem como opções de servidores como Apache + Passenger, Mongrels ou servidores Java.








































