Incorporar apresentação
Baixar para ler offline








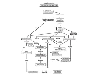
Um mapa conceitual representa visualmente as relações entre ideias através de círculos ou caixas unidos por linhas ou setas. Ele escolhe um conceito principal e registra conceitos associados de forma concisa para evitar excesso de texto.







