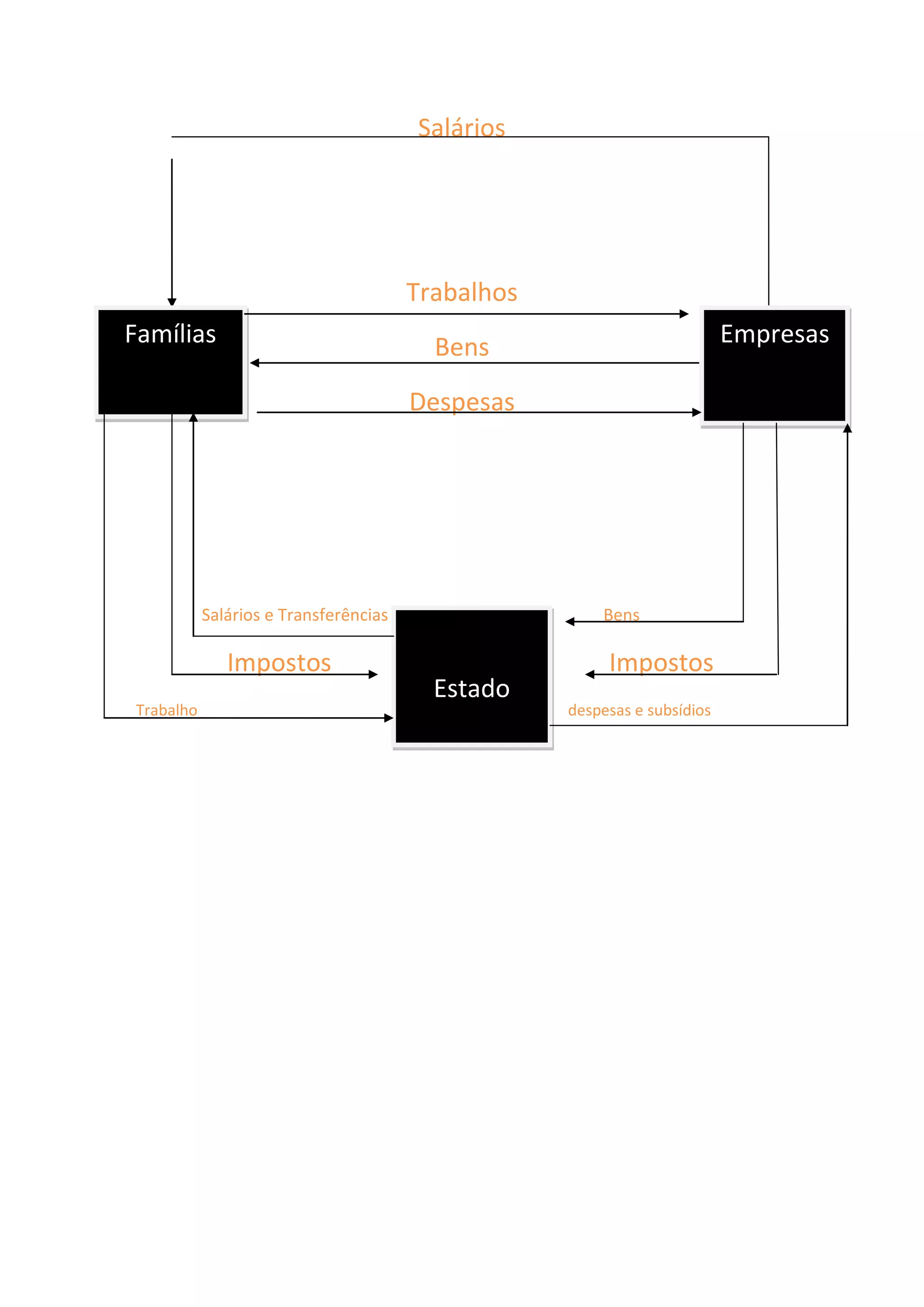
Salários

Trabalhos
Famílias

Empresas

Bens
Despesas

Salários e Transferências

Impostos
Trabalho

Bens

Estado

Impostos
despesas e subsídios