Transfira gratuitamente durante 30 dias
Fazer login
Carregar
Idioma (PT)
Suporte
Negócios
Celular
Mídias sociais
Marketing
Tecnologia
Arte e fotografia
Carreiras
Design
Educação
Apresentações e oratória
Governo e ONGs
Saúde
Internet
Direito
Liderança e gerenciamento
Indústria automotiva
Engenharia
Software
Recrutamento e RH
Varejo
Vendas
Serviços
Ciências
Pequenos negócios e empreendedorismo
Alimentos
Meio ambiente
Economia e finanças
Dados e análise
Relação com investidores
Esportes
Espiritual
Notícias e política
Turismo
Aperfeiçoamento pessoal
Imóveis
Diversão e humor
Saúde e medicina
Dispositivos e hardware
Estilo de vida
Mudar o idioma
Idioma
English
Español
Português
Français
Deutsche
Cancelar
Salvar
Enviar pesquisa
PT
Carregado por
Juliana Rozo Ruiz
441 visualizações
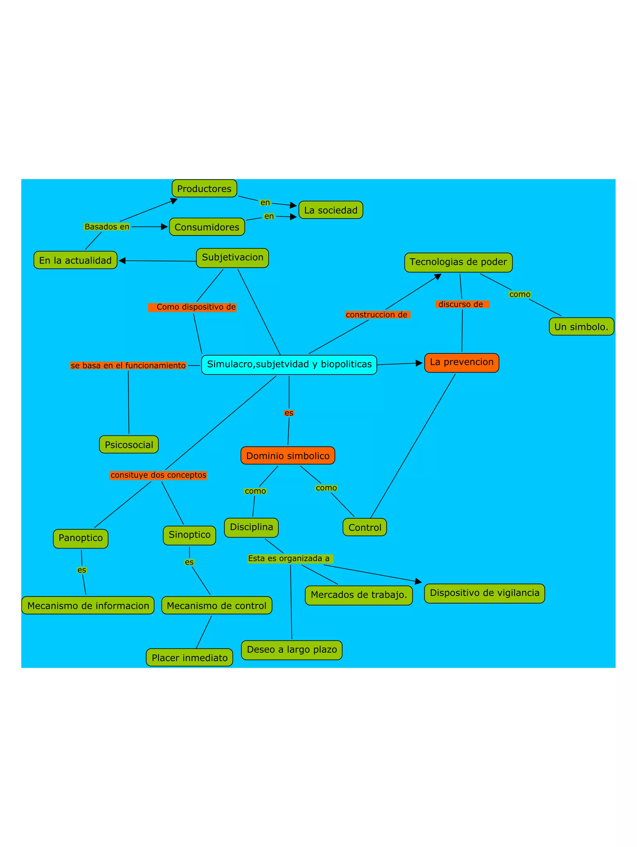
Biopoder
Educação
◦
Leia mais
0
Salvar
Compartilhar
Incorporar
Incorporar apresentação
Baixar
Baixar para ler offline
1
/ 1
Mais conteúdo relacionado
PPSX
Os três domínios na obra de michel foucault 1
por
Karla Saraiva
PPTX
Biopoder
por
Kati Pinheiro
PDF
Totalitarismo e biopolítica na sociedade de controle
por
Arlindo Picoli
PDF
Relações de poder
por
José Amaral
PDF
O conhecimento e a lógica
por
Arlindo Picoli
PDF
Totalitarismo e biopoder
por
Arlindo Picoli
PDF
Foucault - Microfisica Do Poder
por
José Augusto Fiorin
PPS
Reflexao=O Poder De Foucault
por
Jaciara Souza
Os três domínios na obra de michel foucault 1
por
Karla Saraiva
Biopoder
por
Kati Pinheiro
Totalitarismo e biopolítica na sociedade de controle
por
Arlindo Picoli
Relações de poder
por
José Amaral
O conhecimento e a lógica
por
Arlindo Picoli
Totalitarismo e biopoder
por
Arlindo Picoli
Foucault - Microfisica Do Poder
por
José Augusto Fiorin
Reflexao=O Poder De Foucault
por
Jaciara Souza
Mais de Juliana Rozo Ruiz
DOCX
Flujograma (4)
por
Juliana Rozo Ruiz
PDF
Conectados esp
por
Juliana Rozo Ruiz
DOCX
Raúl cuero
por
Juliana Rozo Ruiz
DOCX
Doc1
por
Juliana Rozo Ruiz
PDF
Concepciones de infancia
por
Juliana Rozo Ruiz
DOCX
Doc1
por
Juliana Rozo Ruiz
PDF
Pedagogias criticas
por
Juliana Rozo Ruiz
PDF
Concepciones de infancia
por
Juliana Rozo Ruiz
PDF
Pedagogias criticas
por
Juliana Rozo Ruiz
PDF
Concepciones de infancia 1
por
Juliana Rozo Ruiz
DOCX
Marta gómez
por
Juliana Rozo Ruiz
PPTX
Cuando gobernar es una emoción televisiva
por
Juliana Rozo Ruiz
DOCX
La contaminación
por
Juliana Rozo Ruiz
DOCX
Influencia de las nuevas tecnologías en la educación
por
Juliana Rozo Ruiz
DOCX
Adriana campo uria
por
Juliana Rozo Ruiz
DOCX
Nelson sabogal
por
Juliana Rozo Ruiz
DOCX
Los colombianos pasan más de 16 horas al día conectados
por
Juliana Rozo Ruiz
DOCX
Somos libres o continuamos dominados por el poder
por
Juliana Rozo Ruiz
DOCX
Somos libres o continuamos dominados por el poder
por
Juliana Rozo Ruiz
DOCX
Los colombianos pasan más de 16 horas al día conectados
por
Juliana Rozo Ruiz
Flujograma (4)
por
Juliana Rozo Ruiz
Conectados esp
por
Juliana Rozo Ruiz
Raúl cuero
por
Juliana Rozo Ruiz
Doc1
por
Juliana Rozo Ruiz
Concepciones de infancia
por
Juliana Rozo Ruiz
Doc1
por
Juliana Rozo Ruiz
Pedagogias criticas
por
Juliana Rozo Ruiz
Concepciones de infancia
por
Juliana Rozo Ruiz
Pedagogias criticas
por
Juliana Rozo Ruiz
Concepciones de infancia 1
por
Juliana Rozo Ruiz
Marta gómez
por
Juliana Rozo Ruiz
Cuando gobernar es una emoción televisiva
por
Juliana Rozo Ruiz
La contaminación
por
Juliana Rozo Ruiz
Influencia de las nuevas tecnologías en la educación
por
Juliana Rozo Ruiz
Adriana campo uria
por
Juliana Rozo Ruiz
Nelson sabogal
por
Juliana Rozo Ruiz
Los colombianos pasan más de 16 horas al día conectados
por
Juliana Rozo Ruiz
Somos libres o continuamos dominados por el poder
por
Juliana Rozo Ruiz
Somos libres o continuamos dominados por el poder
por
Juliana Rozo Ruiz
Los colombianos pasan más de 16 horas al día conectados
por
Juliana Rozo Ruiz
Último
PPTX
Slides Lição 2, CPAD, O Deus Pai, 1Tr26, Pr Henrique.pptx
por
Assembleia de Deus
PDF
Ficha de avaliação 2 - V1 de Biologia e Geologia 10.º ano.pdf
por
fernandarebelo10
PDF
Poemas para o Homem do Mar- slide exclusivo
por
Raquel Alves
DOCX
Quem é Jesus Cristo - as suas Palavras e Obras
por
Espaço Emrc
PDF
Ficha de avaliação de Biologia e Geologia, 10.º ano 1 - V2.pdf
por
fernandarebelo10
PDF
✨ RAQUEL E SHISHIA – Poesia, Aventuras e um Pouco de Confusão ✨
por
Raquel Alves
PDF
Leitura e Escrita Musical Convencional: Uma prioridade na Educação Musical?
por
artursesimbra20
PDF
Os dez pressupostos andragógicos da aprendizagem do adulto
por
Enilton Ferreira Rocha
PDF
A aventura de Sofia- a guardiã da segurança
por
Raquel Alves
PDF
Karatê: a jornada do pequeno guerreiro- Kapokaboxe Academy
por
Raquel Alves
PDF
E-book infantil- O pequeno guardião da mente serena
por
Raquel Alves
PPTX
Aula de Sindrome Coronariana Aguda para estudantes de medicina
por
RuanDavi4
PPTX
Guia com Plano_Estudos_AEF_Volume_2.pptx
por
GiovannaPicaglie
PPTX
Aula de Atendimento Inicial ao Politraumatizado.pptx
por
RuanDavi4
PPT
FICHA INFORMATIVA 1 Os atores individuais e coletivos - crónica de D. João.ppt
por
SANDRAMARLENEBARBOSA1
PPT
Acentuação de palavras - tudo sobre Acentuação de palavras
por
CanalFsicaFcil
PPT
métodos contraceptivos 1 ano DO ENSINO MÉDIO
por
suelensmecfb
PPTX
legislações que embasam a educação escolar indígena.pptx
por
AmandaPereiradaSilva17
PPTX
aula ensino medio de ENTALPIA DAS REAÇÕES.pptx
por
adrianoads910
PPTX
A viúva e o papagaio, de Virginia Woolf - verificacao da leitura
por
ana-martins_14
Slides Lição 2, CPAD, O Deus Pai, 1Tr26, Pr Henrique.pptx
por
Assembleia de Deus
Ficha de avaliação 2 - V1 de Biologia e Geologia 10.º ano.pdf
por
fernandarebelo10
Poemas para o Homem do Mar- slide exclusivo
por
Raquel Alves
Quem é Jesus Cristo - as suas Palavras e Obras
por
Espaço Emrc
Ficha de avaliação de Biologia e Geologia, 10.º ano 1 - V2.pdf
por
fernandarebelo10
✨ RAQUEL E SHISHIA – Poesia, Aventuras e um Pouco de Confusão ✨
por
Raquel Alves
Leitura e Escrita Musical Convencional: Uma prioridade na Educação Musical?
por
artursesimbra20
Os dez pressupostos andragógicos da aprendizagem do adulto
por
Enilton Ferreira Rocha
A aventura de Sofia- a guardiã da segurança
por
Raquel Alves
Karatê: a jornada do pequeno guerreiro- Kapokaboxe Academy
por
Raquel Alves
E-book infantil- O pequeno guardião da mente serena
por
Raquel Alves
Aula de Sindrome Coronariana Aguda para estudantes de medicina
por
RuanDavi4
Guia com Plano_Estudos_AEF_Volume_2.pptx
por
GiovannaPicaglie
Aula de Atendimento Inicial ao Politraumatizado.pptx
por
RuanDavi4
FICHA INFORMATIVA 1 Os atores individuais e coletivos - crónica de D. João.ppt
por
SANDRAMARLENEBARBOSA1
Acentuação de palavras - tudo sobre Acentuação de palavras
por
CanalFsicaFcil
métodos contraceptivos 1 ano DO ENSINO MÉDIO
por
suelensmecfb
legislações que embasam a educação escolar indígena.pptx
por
AmandaPereiradaSilva17
aula ensino medio de ENTALPIA DAS REAÇÕES.pptx
por
adrianoads910
A viúva e o papagaio, de Virginia Woolf - verificacao da leitura
por
ana-martins_14
Baixar