DESENVOLVIMENTO X CONSUMO
•O uso da energia pelo homem tem seu início quando ele aprende a “fazer” o fogo
e o utiliza para obter luz e calor.
•A partir disso o uso das fontes de energia descobertas e/ou desenvolvidas pelo
homem tem se constituído em motivo de progresso e de devastação, associado
sempre às opções sociais e políticas dos povos e civilizações.
•O antigo perfil de consumo: -biomassa (madeira), máquinas a vapor
-energia solar (aquecimento e secagem)
-eólica (moinhos e barcos a vela)
Foi estigmatizado como “atrasado” ou subdesenvolvido
Ao longo dos séculos foram aumentando-se as demandas e o uso indiscriminado
até que os impactos começaram a ser sentidos de forma mais intensa, como
significativas alterações climáticas, esgotamento das fontes, dependência
econômica, entre outras.
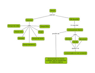
As fontes de energia podem ser convencionais ou alternativas:
-Energia convencional é caracterizada pelo baixo custo, grande impacto
ambiental e tecnologia difundida.
-Energia alternativa é aquela originada como solução para diminuir o impacto
ambiental.
TIPOS DE FONTES DE ENERGIA
Com essas duas fontes de energia, surgem também duas distinções: renováveis
e não-renováveis.
Renovável: é a energia que é extraída de fontes naturais capaz de se regenerar,
consequentemente inesgotável. Ex: energia solar, energia eólica, etc.
Não-renovável: é a energia que se encontra na natureza em quantidades
limitadas, que com sua utilização se extingue. Ex: petróleo, carvão mineral, etc.
FONTES DE ENERGIA
O Universo é um reservatório de energia, repleto de fontes de energia e
receptores de energia, por exemplo, o sol é a nossa fonte de energia e o
nosso planeta é um receptor dessa energia.
A energia elétrica produz-se em centrais nucleares, termoelétricas e hidroelétricas.
* Nas centrais termoelétricas utilizam-se combustíveis fósseis (carvão, petróleo e
gás natural) para a produção de energia elétrica.
CARVÃO
Carvão vegetal é uma substância de cor negra obtida pela carbonização da
madeira ou lenha. É muito utilizado como combustível para aquecedores, lareiras,
churrasqueiras e fogões a lenha.
Considerado um fitoterápico, o carvão vegetal para uso medicinal (carvão ativado)
provém de certas madeiras moles e não resinosas (extraído de partes lenhosas,
cascas e serragens), obtidos por combustão incompleta, o que lhe confere a
capacidade adsorvente.
No antigo Egito era utilizado na purificação de óleos e para aplicações medicinais.
Carvão mineral é um combustível fóssil natural extraído do solo por processos
de mineração. É um mineral de cor preta ou marrom prontamente combustível.
É composto primeiramente por átomos de carbono e magnésio sob a forma de
betumes. Dos diversos combustíveis produzidos e conservados pela natureza
sob a forma fossilizada, acredita-se ser o carvão mineral o mais abundante.
Conseqüências do uso do carvão:
Conseqüências do uso do carvão:
Quando o carvão mineral é queimado para ser transformado em energia, a
libertação de dióxido de carbono causa poluição na atmosfera, agravando o
aquecimento global. Na década de 1950, a poluição atmosférica devido ao uso
do carvão causou elevado número de mortes e deixou milhares de doentes em
Londres, durante "o grande nevoeiro de 1952".
PETRÓLEO
http://www.comciencia.br/reportagens/2005/11/05.shtml
http://www.ambientebrasil.com.br
Petróleo é considerado uma fonte de energia não renovável, de origem fóssil e é
matéria prima da indústria petrolífera e petroquímica. O petróleo bruto possui em
sua composição uma cadeia de hidrocarbonetos, cujas frações leves formam os
gases e as frações pesadas, o óleo cru. A distribuição destes percentuais de
hidrocarbonetos é que define os diversos tipos de petróleo existentes no mundo.
GÁS NATURAL
O gás natural é uma mistura de hidrocarbonetos
leves encontrada no subsolo, na qual o metano tem
uma participação superior a 70 % em volume. A
composição do gás natural pode variar bastante
dependendo de fatores relativos ao campo em que
o gás é produzido, processo de produção,
condicionamento, processamento, e transporte.
condicionamento, processamento, e transporte.
É um gás mais leve que o ar, inodoro e incolor, e
atóxico. É uma fonte de energia limpa, que pode
ser usado nas indústrias, fazendo a substituição de
outros combustíveis mais poluentes. As reservas de
gás natural são muito grandes e os combustíveis
possuem várias aplicações em nosso dia-a-dia,
melhorando a qualidade de vida das pessoas.
PRODUÇÃO DE GÁS NATURAL
A etapa inicial do processo de produção do gás natural é a exploração, que
consiste em duas fases: a pesquisa e a perfuração do poço.
Na sua produção, o gás deve passar por vasos separadores, que são
projetados e equipados para tirar os hidrocarbonetos e a água que estiverem
em estado líquido e as partículas sólidas.
Caso o gás esteja contaminado por compostos de enxofre, então ele é
enviado para Unidades de Dessulfurização, onde esses contaminantes serão
removidos.
O gás restante é enviado para processamento, que é separação de seus
componentes em produtos especificados e prontos para utilização.
Vantagens:
-baixo impacto ambiental
-facilidade de transporte e manuseio
-vetor de atração de investimentos
-segurança
Desvantagens:
-por se tratar de um combustível fóssil, ele é uma energia não renovável, portanto
-por se tratar de um combustível fóssil, ele é uma energia não renovável, portanto
finita
-apresenta riscos de asfixia, incêndio e explosão
-por ser mais leve que o ar, tende a se acumular nas partes mais elevadas quando
em ambientes fechados
-em caso de fogo em locais com insuficiência de oxigênio, poderá ser gerado
monóxido de carbono, altamente tóxico
TERMOELÉTRICAS
Usina termoelétrica é uma instalação destinada a converter a energia de um
combustível em energia elétrica.
O combustível armazenado em tanques (gás natural, carvão, gasolina, petróleo
etc) é enviado para a usina, para ser queimado na caldeira, que gera vapor a
partir da água que circula por tubos em suas paredes.
partir da água que circula por tubos em suas paredes.
O vapor é que movimenta as pás de uma turbina, ligada diretamente a um
gerador de energia elétrica. Essa energia é transportada por linhas de alta tensão
aos centros de consumo. O vapor é resfriado em um condensador, a partir de um
circuito de água de refrigeração.
Essa água pode provir de um rio, lago ou mar, dependendo da localização da
usina, e não entra em contato direto com o vapor que será convertido outra vez
em água, que volta aos tubos da caldeira, dando início a um novo ciclo.
TIPOS
Há vários tipos de usinas termoelétricas, sendo que os processos de produção de
energia são praticamente iguais porém com combustíveis diferentes. Alguns
exemplos são:
-Usina a óleo;
-Usina a gás: usa gás natural como o combustível para alimentar uma turbina de
-Usina a gás: usa gás natural como o combustível para alimentar uma turbina de
gás. Porque os gases produzem uma alta temperatura através da queima, e são
usados para produzir o vapor para mover uma segundo turbina, e esta por sua
vez de vapor. Como a diferença da temperatura, que é produzida com a
combustão dos gases liberados torna-se mais elevada do que uma turbina do gás
e por vapor, portanto os rendimentos obtidos são superiores, da ordem de 55%;
-Usina a carvão;
-Usina nuclear.
IMPACTOS AMBIENTAIS
Como vários tipos de geração de energia, a termoeletricidade também causa
impactos ambientais.
Contribuem para o aquecimento global através do efeito estufa e da chuva ácida.
A queima de gás natural lança na atmosfera grandes quantidades de oxidantes e
redutores, que se entrar em contato com o ser humano, pode acarretar doenças
como diarréia; além de ser um combustível fóssil que não se recupera.
O Brasil lança por ano 4,5 milhões de toneladas de carbono na atmosfera, com o
incremento na construção de usinas termelétricas esse indicador chegará a 16
milhões.
As termoelétricas
apresentam um alto custo
de operação, em virtude do
dinheiro utilizado na
compra de combustíveis.
HIDRELÉTRICAS
Uma usina hidrelétrica é um complexo arquitetônico, um conjunto de obras e de
equipamentos, que tem por finalidade produzir energia elétrica através do
aproveitamento do potencial hidráulico existente em um rio.
Itaipu
Balbina
Dentre os países que usam essa forma de se obter energia, o Brasil se encontra
apenas atrás do Canadá e dos Estados Unidos, sendo, portanto, o terceiro maior
do mundo em potencial hidrelétrico.
O Brasil possui juntamente com o Paraguai, a maior usina hidrelétrica do mundo, a
usina de Itaipu, além dela Balbina e Furnas.
USINA HIDRELÉTRICA
O primeiro passo para a instalação de uma usina hidroelétrica é a construção
de barragens, que represam a água por meio de comportas. Quando uma
comporta é aberta, a água descendo em grande velocidade, movimenta as
pás da turbina que por sua vez movimenta o gerador.
As centrais hidrelétricas geram, como todo empreendimento energético, alguns
tipos de impactos ambientais como:
-alagamento das áreas vizinhas e,
-aumento no nível dos rios, em algumas vezes pode mudar o curso do rio
represado, podendo, ou não, prejudicar a fauna e a flora da região.
IMPACTOS AMBIENTAIS
Todavia, é ainda um tipo de energia mais barata do que outras como a energia
nuclear e menos agressiva ambientalmente do que a do petróleo ou a do carvão,
por exemplo.
ENERGIA EÓLICA
A energia eólica tem sido aproveitada desde a antiguidade para mover os barcos
impulsionados por velas ou para fazer funcionar a engrenagem de moinhos, ao
mover as suas pás. Nos moinhos de vento a energia eólica era transformada em
energia mecânica, utilizada na moagem de grãos ou para bombear água. Os
moinhos foram usados para fabricação de farinhas e ainda para drenagem de
canais, sobretudo nos Países Baixos.
Na atualidade utiliza-se a energia eólica para mover aerogeradores - grandes
turbinas colocadas em lugares de muito vento. Essas turbinas têm a forma de um
cata-vento ou um moinho. Esse movimento, através de um gerador, produz
energia elétrica.
A energia eólica é hoje considerada uma das mais promissoras fontes naturais de
energia, principalmente porque é renovável, ou seja, não se esgota.
FUNCIONAMENTO
IMPACTO AMBIENTAL
O aproveitamento dos ventos para geração de energia elétrica apresenta,
como toda tecnologia energética, algumas características ambientais
desfavoráveis como, por exemplo: impacto visual, ruído, interferência
eletromagnética, danos à fauna. Porém, algumas destas características
podem ser significativamente minimizadas e até mesmo eliminadas com
planejamento adequado e inovações tecnológicas.
planejamento adequado e inovações tecnológicas.
A energia eólica por sua vez, não utiliza a água como elemento motriz, nem
como fluido refrigerante e não produz resíduo radioativo ou gasoso. Pode-se
ainda utilizar a área do parque eólico como pastagens e outras atividades
agrícolas.
ENERGIA SOLAR
Energia solar é a designação dada a qualquer tipo de captação de energia
luminosa (e, em certo sentido, da energia térmica) proveniente do Sol, e
posterior transformação dessa energia captada em alguma forma utilizável pelo
homem, seja diretamente para aquecimento de água ou ainda como energia
elétrica ou mecânica.
Ao passar pela atmosfera terrestre, a maior parte da energia solar está na forma
de luz visível e luz ultravioleta.
A energia solar é abundante e permanente, renovável a cada dia, não polui e
nem prejudica o ecossistema. A energia solar é a solução ideal para áreas
afastadas e ainda não eletrificadas, especialmente num país como o Brasil onde
se encontram bons índices de insolação em qualquer parte do território.
Distribuição diária média entre 1991-1993 da energia solar recebida pela Terra
ao redor do Mundo. Os pontos em preto representam a área necessária para
suprir toda a demanda de energia do planeta Terra.
A energia solar é importante na preservação do meio ambiente, pois tem muitas
vantagens sobre as outras formas de obtenção de energia, como: não ser
poluente, não influir no efeito estufa, não precisar de turbinas ou geradores para
a produção de energia elétrica, mas tem como desvantagem a exigência de altos
investimentos para o seu aproveitamento.
Para cada um metro quadrado de coletor solar instalado evita-se a inundação de
ASPECTOS POSITIVOS E NEGATIVOS
56 metros quadrados de terras férteis, na construção de novas usinas
hidrelétricas.
Alguns aspectos negativos:
-Utilização de painéis fotovoltaicos – alteração do uso do solo
-Fabricação dos componentes – extração do silício para produção dos painéis
-Sistemas dependem de baterias químicas para armazenamento de eletricidade
ENERGIA DAS MARÉS E ONDAS
-A maré é uma fonte natural de energia, não poluidora e renovável. A energia das ondas tem
origem direta no efeito dos ventos, os quais são gerados pela radiação solar incidente.
-As marés estão relacionadas com a posição da Lua e do Sol e do movimento de rotação da
Terra.
-As ondas do mar possuem energia cinética devido ao movimento da água e energia potencial
devido à sua altura. O aproveitamento energético das marés é obtido através de um reservatório
formado junto ao mar, através da construção de uma barragem, contendo uma turbina e um
gerador. Tanto o movimento de subida quanto o de descida produz energia. A água é turbinada
durante os dois sentidos da maré:
na maré alta, a água enche o reservatório, passando através da turbina e produzindo energia
elétrica,
na maré baixa, a água esvazia o reservatório passando em sentido contrário ao do enchimento
através da turbina e desta maneira também produz energia elétrica.
ENERGIA GEOTÉRMICA
A energia obtida a partir do calor proveniente da Terra, mais precisamente do seu interior.
Fontes: rocha seca quente, rocha úmida quente, vapor seco
Aproximadamente todos os fluxos de água geotérmicos contém gases dissolvidos, sendo que
estes gases são enviados a usina de geração de energia junto com o vapor de água. De um jeito
ou de outro estes gases acabam indo para a atmosfera. A descarga de ambos vapor de água e
CO2 não são de séria significância na escala apropriada das usinas geotérmicas.
Por outro lado, o odor desagradável, a natureza corrosiva, e as propriedades nocivas do ácido
sulfídrico (H2S) são causas que preocupam. Nos casos onde a concentração de ácido sulfídrico
(H2S) é relativamente baixa, o cheiro do gás causa náuseas. Em concentrações mais altas pode
causar sérios problemas de saúde e até a morte por asfixia.
É igualmente importante que haja tratamento adequado a água vinda do interior da Terra, que
invariavelmente contém minérios prejudiciais a saúde. Não deve ocorrer simplesmente seu
despejo em rios locais, para que isso não prejudique a fauna local.
ENERGIA NUCLEAR
Energia nuclear consiste no uso controlado das reações nucleares para a
obtenção de energia para realizar movimento, calor e geração de eletricidade.
Alguns isótopos de certos elementos apresentam a capacidade de, através de
reações nucleares, emitirem energia durante o processo.
Existem duas formas de aproveitar a energia nuclear para convertê-la em
calor: A fissão nuclear, onde o núcleo atômico se subdivide em duas ou mais
partículas, e a fusão nuclear, na qual ao menos dois núcleos atômicos se
unem para produzir um novo núcleo.
A fissão nuclear do urânio é a principal aplicação civil da energia nuclear. É
usada em centenas de centrais nucleares em todo o mundo.
A principal vantagem da energia nuclear obtida por fissão é a não utilização de
combustíveis fósseis.
http://www.brasilescola.com
VANTAGENS E DESVANTAGENS
Algumas vantagens:
•Utilização das radiações em múltiplas aplicações da medicina, agropecuária,
indústria e meio ambiente.
Desvantagens:
•O efeito devastador das bombas atômicas – desvios clandestinos do material
radioativo para armamentos.
•Manipulação de material radioativo - Acidentes nucleares e vazamentos.
•Destino indevido do lixo atômico.
BRASIL E A ENERGIA NUCLEAR
O Brasil tem um programa amplo de uso de energia nuclear para fins pacíficos.
Cerca de 3 mil instalações estão em funcionamento, utilizando material ou fontes
radioativas para inúmeras aplicações na indústria, saúde e pesquisa.
Atualmente no Brasil há três usinas nucleares em funcionamento; Angra I, Angra
II e Angra III, as duas últimas apresentam maior potencialidade na produção, em
II e Angra III, as duas últimas apresentam maior potencialidade na produção, em
especial a Angra III quando der inicio ao seu funcionamento. Com os problemas
de degradação ambiental causados por outras formas de energia, a energia
nuclear se torna uma boa solução.
BIOCOMBUSTÍVEIS
Biocombustível é qualquer combustível de origem biológica, desde que não
seja de origem fóssil. É originado de mistura de uma ou mais plantas como:
cana-de-açúcar, mamona, soja, canola, babaçu, lixo orgânico, dentre outros
tipos.
Biocombustíveis são fontes de energia renováveis, derivados de matérias
agrícolas como plantas oleaginosas, biomassa florestal, cana-de-açúcar e
outras matérias orgânicas.
Existem vários tipos de biocombustíveis: bioetanol,
biodiesel, biogás, biomassa, biometanol, bioéter
dimetílico, bio-ETBE, bio-MTBE, biocombustíveis
sintéticos, biohidrogênio.
Principais biocombustíveis são: biomassa, bioetanol,
biodiesel e biogás.
A biomassa é uma fonte de energia limpa e renovável disponível em grande
abundância e derivada de materiais orgânicos. Todos os organismos capazes de
realizar fotossíntese (ou derivados deles) podem ser utilizados como biomassa.
Exemplo: restos de madeira, estrume de gado, óleo vegetal ou até mesmo o lixo
urbano.
BIOMASSA
Vantagens: energia limpa e renovável, menor corrosão de equipamentos, os
resíduos emitidos pela sua queima não interferem no efeito estufa, ser uma fonte
de energia, ser descentralizadora de renda, reduzir a dependência de petróleo por
parte de países subdesenvolvidos, diminuir o lixo industrial (já que ele pode ser
útil na produção de biomassa), ter baixo custo de implantação e manutenção.
BIODIESEL
•É derivado de lipídios orgânicos renováveis, como óleos vegetais e gorduras
animais, para utilização em motores de ignição por compressão (diesel).
•É produzido por transesterificação e é também um combustível biodegradável
alternativo ao diesel de petróleo, criado a partir de fontes renováveis de energia,
livre de enxofre em sua composição.
•É obtido a partir de óleos vegetais como o de girassol, nabo forrageiro,
algodão, mamona, soja.
biodiesel (B100) produzido a partir de óleo de soja
BIOETANOL
•O bioetanol é a obtenção do etanol através da biomassa, para ser usado
diretamente como combustível ou se juntar com os ésteres do óleo vegetal e
formar um combustível
•O etanol é um álcool incolor, volátil, inflamável e totalmente solúvel em água,
derivado da cana-de-açúcar, do milho, da uva, da beterraba ou de outros cereais,
produzido através da fermentação da sacarose
•O etanol é hoje um produto de diversas aplicações no mercado, largamente
utilizado como combustível automotivo na forma hidratada ou misturado à gasolina.
Também tem aplicações em produtos como perfumes, desodorantes,
medicamentos, produtos de limpeza doméstica e bebidas alcoólicas. Merece
destaque como uma das principais fontes energéticas do Brasil, além de ser
renovável e pouco poluente. O Brasil é hoje o maior produtor mundial de etanol,
que, quando utilizado como combustível em automóveis, representa uma
alternativa à gasolina de petróleo.
CÉLULAS A COMBUSTÍVEL
Células (ou pilhas) a combustível são dispositivos silenciosos que transformam
energia química em energia elétrica sem causar danos ao ambiente. As
primeiras utilizavam H2 puro e foram utilizadas com sucesso nos programas
espaciais americanos.
Vantagens: eficientes e geram como produtos água e calor, além disso
proporcionam flexibilidade e diversas opções para inúmeras aplicações
estacionárias, para propulsão de veículos e para aplicações portáteis
Existe um projeto brasileiro de ônibus com célula a combustível para a região
metropolitana de São Paulo.
(http://www.emtu.sp.gov.br/artigos/menu.htm?arq=3).
Diversas razões têm levado à escolha de ônibus para projetos de
demonstração:
-Percurso fixo e conhecido
-Abastecimento em local único
-Benefícios a um número maior de pessoas
SITES INTERESSANTES
http://www.nrel.gov/learning/
http://www.brasilescola.com
http://www.comciencia.br/reportagens/2005/11/05.shtml
http://www.ambientebrasil.com.br
LIVROS RECOMENDADOS
Química Ambiental – Thomas G. Spiro e William M. Stigliani
Química Ambiental – Colin Baird

aula-7-química-do-meio-ambiente.pdf

  • 1.
    DESENVOLVIMENTO X CONSUMO •Ouso da energia pelo homem tem seu início quando ele aprende a “fazer” o fogo e o utiliza para obter luz e calor. •A partir disso o uso das fontes de energia descobertas e/ou desenvolvidas pelo homem tem se constituído em motivo de progresso e de devastação, associado sempre às opções sociais e políticas dos povos e civilizações. •O antigo perfil de consumo: -biomassa (madeira), máquinas a vapor -energia solar (aquecimento e secagem) -eólica (moinhos e barcos a vela) Foi estigmatizado como “atrasado” ou subdesenvolvido Ao longo dos séculos foram aumentando-se as demandas e o uso indiscriminado até que os impactos começaram a ser sentidos de forma mais intensa, como significativas alterações climáticas, esgotamento das fontes, dependência econômica, entre outras.
  • 2.
    As fontes deenergia podem ser convencionais ou alternativas: -Energia convencional é caracterizada pelo baixo custo, grande impacto ambiental e tecnologia difundida. -Energia alternativa é aquela originada como solução para diminuir o impacto ambiental. TIPOS DE FONTES DE ENERGIA Com essas duas fontes de energia, surgem também duas distinções: renováveis e não-renováveis. Renovável: é a energia que é extraída de fontes naturais capaz de se regenerar, consequentemente inesgotável. Ex: energia solar, energia eólica, etc. Não-renovável: é a energia que se encontra na natureza em quantidades limitadas, que com sua utilização se extingue. Ex: petróleo, carvão mineral, etc.
  • 4.
    FONTES DE ENERGIA OUniverso é um reservatório de energia, repleto de fontes de energia e receptores de energia, por exemplo, o sol é a nossa fonte de energia e o nosso planeta é um receptor dessa energia. A energia elétrica produz-se em centrais nucleares, termoelétricas e hidroelétricas. * Nas centrais termoelétricas utilizam-se combustíveis fósseis (carvão, petróleo e gás natural) para a produção de energia elétrica.
  • 5.
    CARVÃO Carvão vegetal éuma substância de cor negra obtida pela carbonização da madeira ou lenha. É muito utilizado como combustível para aquecedores, lareiras, churrasqueiras e fogões a lenha. Considerado um fitoterápico, o carvão vegetal para uso medicinal (carvão ativado) provém de certas madeiras moles e não resinosas (extraído de partes lenhosas, cascas e serragens), obtidos por combustão incompleta, o que lhe confere a capacidade adsorvente. No antigo Egito era utilizado na purificação de óleos e para aplicações medicinais.
  • 6.
    Carvão mineral éum combustível fóssil natural extraído do solo por processos de mineração. É um mineral de cor preta ou marrom prontamente combustível. É composto primeiramente por átomos de carbono e magnésio sob a forma de betumes. Dos diversos combustíveis produzidos e conservados pela natureza sob a forma fossilizada, acredita-se ser o carvão mineral o mais abundante. Conseqüências do uso do carvão: Conseqüências do uso do carvão: Quando o carvão mineral é queimado para ser transformado em energia, a libertação de dióxido de carbono causa poluição na atmosfera, agravando o aquecimento global. Na década de 1950, a poluição atmosférica devido ao uso do carvão causou elevado número de mortes e deixou milhares de doentes em Londres, durante "o grande nevoeiro de 1952".
  • 7.
    PETRÓLEO http://www.comciencia.br/reportagens/2005/11/05.shtml http://www.ambientebrasil.com.br Petróleo é consideradouma fonte de energia não renovável, de origem fóssil e é matéria prima da indústria petrolífera e petroquímica. O petróleo bruto possui em sua composição uma cadeia de hidrocarbonetos, cujas frações leves formam os gases e as frações pesadas, o óleo cru. A distribuição destes percentuais de hidrocarbonetos é que define os diversos tipos de petróleo existentes no mundo.
  • 8.
    GÁS NATURAL O gásnatural é uma mistura de hidrocarbonetos leves encontrada no subsolo, na qual o metano tem uma participação superior a 70 % em volume. A composição do gás natural pode variar bastante dependendo de fatores relativos ao campo em que o gás é produzido, processo de produção, condicionamento, processamento, e transporte. condicionamento, processamento, e transporte. É um gás mais leve que o ar, inodoro e incolor, e atóxico. É uma fonte de energia limpa, que pode ser usado nas indústrias, fazendo a substituição de outros combustíveis mais poluentes. As reservas de gás natural são muito grandes e os combustíveis possuem várias aplicações em nosso dia-a-dia, melhorando a qualidade de vida das pessoas.
  • 9.
    PRODUÇÃO DE GÁSNATURAL A etapa inicial do processo de produção do gás natural é a exploração, que consiste em duas fases: a pesquisa e a perfuração do poço. Na sua produção, o gás deve passar por vasos separadores, que são projetados e equipados para tirar os hidrocarbonetos e a água que estiverem em estado líquido e as partículas sólidas. Caso o gás esteja contaminado por compostos de enxofre, então ele é enviado para Unidades de Dessulfurização, onde esses contaminantes serão removidos. O gás restante é enviado para processamento, que é separação de seus componentes em produtos especificados e prontos para utilização.
  • 10.
    Vantagens: -baixo impacto ambiental -facilidadede transporte e manuseio -vetor de atração de investimentos -segurança Desvantagens: -por se tratar de um combustível fóssil, ele é uma energia não renovável, portanto -por se tratar de um combustível fóssil, ele é uma energia não renovável, portanto finita -apresenta riscos de asfixia, incêndio e explosão -por ser mais leve que o ar, tende a se acumular nas partes mais elevadas quando em ambientes fechados -em caso de fogo em locais com insuficiência de oxigênio, poderá ser gerado monóxido de carbono, altamente tóxico
  • 11.
    TERMOELÉTRICAS Usina termoelétrica éuma instalação destinada a converter a energia de um combustível em energia elétrica. O combustível armazenado em tanques (gás natural, carvão, gasolina, petróleo etc) é enviado para a usina, para ser queimado na caldeira, que gera vapor a partir da água que circula por tubos em suas paredes. partir da água que circula por tubos em suas paredes. O vapor é que movimenta as pás de uma turbina, ligada diretamente a um gerador de energia elétrica. Essa energia é transportada por linhas de alta tensão aos centros de consumo. O vapor é resfriado em um condensador, a partir de um circuito de água de refrigeração. Essa água pode provir de um rio, lago ou mar, dependendo da localização da usina, e não entra em contato direto com o vapor que será convertido outra vez em água, que volta aos tubos da caldeira, dando início a um novo ciclo.
  • 12.
    TIPOS Há vários tiposde usinas termoelétricas, sendo que os processos de produção de energia são praticamente iguais porém com combustíveis diferentes. Alguns exemplos são: -Usina a óleo; -Usina a gás: usa gás natural como o combustível para alimentar uma turbina de -Usina a gás: usa gás natural como o combustível para alimentar uma turbina de gás. Porque os gases produzem uma alta temperatura através da queima, e são usados para produzir o vapor para mover uma segundo turbina, e esta por sua vez de vapor. Como a diferença da temperatura, que é produzida com a combustão dos gases liberados torna-se mais elevada do que uma turbina do gás e por vapor, portanto os rendimentos obtidos são superiores, da ordem de 55%; -Usina a carvão; -Usina nuclear.
  • 13.
    IMPACTOS AMBIENTAIS Como váriostipos de geração de energia, a termoeletricidade também causa impactos ambientais. Contribuem para o aquecimento global através do efeito estufa e da chuva ácida. A queima de gás natural lança na atmosfera grandes quantidades de oxidantes e redutores, que se entrar em contato com o ser humano, pode acarretar doenças como diarréia; além de ser um combustível fóssil que não se recupera. O Brasil lança por ano 4,5 milhões de toneladas de carbono na atmosfera, com o incremento na construção de usinas termelétricas esse indicador chegará a 16 milhões. As termoelétricas apresentam um alto custo de operação, em virtude do dinheiro utilizado na compra de combustíveis.
  • 14.
    HIDRELÉTRICAS Uma usina hidrelétricaé um complexo arquitetônico, um conjunto de obras e de equipamentos, que tem por finalidade produzir energia elétrica através do aproveitamento do potencial hidráulico existente em um rio. Itaipu Balbina Dentre os países que usam essa forma de se obter energia, o Brasil se encontra apenas atrás do Canadá e dos Estados Unidos, sendo, portanto, o terceiro maior do mundo em potencial hidrelétrico. O Brasil possui juntamente com o Paraguai, a maior usina hidrelétrica do mundo, a usina de Itaipu, além dela Balbina e Furnas.
  • 15.
    USINA HIDRELÉTRICA O primeiropasso para a instalação de uma usina hidroelétrica é a construção de barragens, que represam a água por meio de comportas. Quando uma comporta é aberta, a água descendo em grande velocidade, movimenta as pás da turbina que por sua vez movimenta o gerador.
  • 16.
    As centrais hidrelétricasgeram, como todo empreendimento energético, alguns tipos de impactos ambientais como: -alagamento das áreas vizinhas e, -aumento no nível dos rios, em algumas vezes pode mudar o curso do rio represado, podendo, ou não, prejudicar a fauna e a flora da região. IMPACTOS AMBIENTAIS Todavia, é ainda um tipo de energia mais barata do que outras como a energia nuclear e menos agressiva ambientalmente do que a do petróleo ou a do carvão, por exemplo.
  • 17.
    ENERGIA EÓLICA A energiaeólica tem sido aproveitada desde a antiguidade para mover os barcos impulsionados por velas ou para fazer funcionar a engrenagem de moinhos, ao mover as suas pás. Nos moinhos de vento a energia eólica era transformada em energia mecânica, utilizada na moagem de grãos ou para bombear água. Os moinhos foram usados para fabricação de farinhas e ainda para drenagem de canais, sobretudo nos Países Baixos. Na atualidade utiliza-se a energia eólica para mover aerogeradores - grandes turbinas colocadas em lugares de muito vento. Essas turbinas têm a forma de um cata-vento ou um moinho. Esse movimento, através de um gerador, produz energia elétrica. A energia eólica é hoje considerada uma das mais promissoras fontes naturais de energia, principalmente porque é renovável, ou seja, não se esgota.
  • 18.
  • 19.
    IMPACTO AMBIENTAL O aproveitamentodos ventos para geração de energia elétrica apresenta, como toda tecnologia energética, algumas características ambientais desfavoráveis como, por exemplo: impacto visual, ruído, interferência eletromagnética, danos à fauna. Porém, algumas destas características podem ser significativamente minimizadas e até mesmo eliminadas com planejamento adequado e inovações tecnológicas. planejamento adequado e inovações tecnológicas. A energia eólica por sua vez, não utiliza a água como elemento motriz, nem como fluido refrigerante e não produz resíduo radioativo ou gasoso. Pode-se ainda utilizar a área do parque eólico como pastagens e outras atividades agrícolas.
  • 20.
    ENERGIA SOLAR Energia solaré a designação dada a qualquer tipo de captação de energia luminosa (e, em certo sentido, da energia térmica) proveniente do Sol, e posterior transformação dessa energia captada em alguma forma utilizável pelo homem, seja diretamente para aquecimento de água ou ainda como energia elétrica ou mecânica. Ao passar pela atmosfera terrestre, a maior parte da energia solar está na forma de luz visível e luz ultravioleta. A energia solar é abundante e permanente, renovável a cada dia, não polui e nem prejudica o ecossistema. A energia solar é a solução ideal para áreas afastadas e ainda não eletrificadas, especialmente num país como o Brasil onde se encontram bons índices de insolação em qualquer parte do território.
  • 21.
    Distribuição diária médiaentre 1991-1993 da energia solar recebida pela Terra ao redor do Mundo. Os pontos em preto representam a área necessária para suprir toda a demanda de energia do planeta Terra.
  • 22.
    A energia solaré importante na preservação do meio ambiente, pois tem muitas vantagens sobre as outras formas de obtenção de energia, como: não ser poluente, não influir no efeito estufa, não precisar de turbinas ou geradores para a produção de energia elétrica, mas tem como desvantagem a exigência de altos investimentos para o seu aproveitamento. Para cada um metro quadrado de coletor solar instalado evita-se a inundação de ASPECTOS POSITIVOS E NEGATIVOS 56 metros quadrados de terras férteis, na construção de novas usinas hidrelétricas. Alguns aspectos negativos: -Utilização de painéis fotovoltaicos – alteração do uso do solo -Fabricação dos componentes – extração do silício para produção dos painéis -Sistemas dependem de baterias químicas para armazenamento de eletricidade
  • 23.
    ENERGIA DAS MARÉSE ONDAS -A maré é uma fonte natural de energia, não poluidora e renovável. A energia das ondas tem origem direta no efeito dos ventos, os quais são gerados pela radiação solar incidente. -As marés estão relacionadas com a posição da Lua e do Sol e do movimento de rotação da Terra. -As ondas do mar possuem energia cinética devido ao movimento da água e energia potencial devido à sua altura. O aproveitamento energético das marés é obtido através de um reservatório formado junto ao mar, através da construção de uma barragem, contendo uma turbina e um gerador. Tanto o movimento de subida quanto o de descida produz energia. A água é turbinada durante os dois sentidos da maré: na maré alta, a água enche o reservatório, passando através da turbina e produzindo energia elétrica, na maré baixa, a água esvazia o reservatório passando em sentido contrário ao do enchimento através da turbina e desta maneira também produz energia elétrica.
  • 24.
    ENERGIA GEOTÉRMICA A energiaobtida a partir do calor proveniente da Terra, mais precisamente do seu interior. Fontes: rocha seca quente, rocha úmida quente, vapor seco Aproximadamente todos os fluxos de água geotérmicos contém gases dissolvidos, sendo que estes gases são enviados a usina de geração de energia junto com o vapor de água. De um jeito ou de outro estes gases acabam indo para a atmosfera. A descarga de ambos vapor de água e CO2 não são de séria significância na escala apropriada das usinas geotérmicas. Por outro lado, o odor desagradável, a natureza corrosiva, e as propriedades nocivas do ácido sulfídrico (H2S) são causas que preocupam. Nos casos onde a concentração de ácido sulfídrico (H2S) é relativamente baixa, o cheiro do gás causa náuseas. Em concentrações mais altas pode causar sérios problemas de saúde e até a morte por asfixia. É igualmente importante que haja tratamento adequado a água vinda do interior da Terra, que invariavelmente contém minérios prejudiciais a saúde. Não deve ocorrer simplesmente seu despejo em rios locais, para que isso não prejudique a fauna local.
  • 25.
    ENERGIA NUCLEAR Energia nuclearconsiste no uso controlado das reações nucleares para a obtenção de energia para realizar movimento, calor e geração de eletricidade. Alguns isótopos de certos elementos apresentam a capacidade de, através de reações nucleares, emitirem energia durante o processo. Existem duas formas de aproveitar a energia nuclear para convertê-la em calor: A fissão nuclear, onde o núcleo atômico se subdivide em duas ou mais partículas, e a fusão nuclear, na qual ao menos dois núcleos atômicos se unem para produzir um novo núcleo. A fissão nuclear do urânio é a principal aplicação civil da energia nuclear. É usada em centenas de centrais nucleares em todo o mundo. A principal vantagem da energia nuclear obtida por fissão é a não utilização de combustíveis fósseis.
  • 26.
  • 27.
    VANTAGENS E DESVANTAGENS Algumasvantagens: •Utilização das radiações em múltiplas aplicações da medicina, agropecuária, indústria e meio ambiente. Desvantagens: •O efeito devastador das bombas atômicas – desvios clandestinos do material radioativo para armamentos. •Manipulação de material radioativo - Acidentes nucleares e vazamentos. •Destino indevido do lixo atômico.
  • 28.
    BRASIL E AENERGIA NUCLEAR O Brasil tem um programa amplo de uso de energia nuclear para fins pacíficos. Cerca de 3 mil instalações estão em funcionamento, utilizando material ou fontes radioativas para inúmeras aplicações na indústria, saúde e pesquisa. Atualmente no Brasil há três usinas nucleares em funcionamento; Angra I, Angra II e Angra III, as duas últimas apresentam maior potencialidade na produção, em II e Angra III, as duas últimas apresentam maior potencialidade na produção, em especial a Angra III quando der inicio ao seu funcionamento. Com os problemas de degradação ambiental causados por outras formas de energia, a energia nuclear se torna uma boa solução.
  • 29.
    BIOCOMBUSTÍVEIS Biocombustível é qualquercombustível de origem biológica, desde que não seja de origem fóssil. É originado de mistura de uma ou mais plantas como: cana-de-açúcar, mamona, soja, canola, babaçu, lixo orgânico, dentre outros tipos. Biocombustíveis são fontes de energia renováveis, derivados de matérias agrícolas como plantas oleaginosas, biomassa florestal, cana-de-açúcar e outras matérias orgânicas. Existem vários tipos de biocombustíveis: bioetanol, biodiesel, biogás, biomassa, biometanol, bioéter dimetílico, bio-ETBE, bio-MTBE, biocombustíveis sintéticos, biohidrogênio. Principais biocombustíveis são: biomassa, bioetanol, biodiesel e biogás.
  • 30.
    A biomassa éuma fonte de energia limpa e renovável disponível em grande abundância e derivada de materiais orgânicos. Todos os organismos capazes de realizar fotossíntese (ou derivados deles) podem ser utilizados como biomassa. Exemplo: restos de madeira, estrume de gado, óleo vegetal ou até mesmo o lixo urbano. BIOMASSA Vantagens: energia limpa e renovável, menor corrosão de equipamentos, os resíduos emitidos pela sua queima não interferem no efeito estufa, ser uma fonte de energia, ser descentralizadora de renda, reduzir a dependência de petróleo por parte de países subdesenvolvidos, diminuir o lixo industrial (já que ele pode ser útil na produção de biomassa), ter baixo custo de implantação e manutenção.
  • 31.
    BIODIESEL •É derivado delipídios orgânicos renováveis, como óleos vegetais e gorduras animais, para utilização em motores de ignição por compressão (diesel). •É produzido por transesterificação e é também um combustível biodegradável alternativo ao diesel de petróleo, criado a partir de fontes renováveis de energia, livre de enxofre em sua composição. •É obtido a partir de óleos vegetais como o de girassol, nabo forrageiro, algodão, mamona, soja. biodiesel (B100) produzido a partir de óleo de soja
  • 32.
    BIOETANOL •O bioetanol éa obtenção do etanol através da biomassa, para ser usado diretamente como combustível ou se juntar com os ésteres do óleo vegetal e formar um combustível •O etanol é um álcool incolor, volátil, inflamável e totalmente solúvel em água, derivado da cana-de-açúcar, do milho, da uva, da beterraba ou de outros cereais, produzido através da fermentação da sacarose •O etanol é hoje um produto de diversas aplicações no mercado, largamente utilizado como combustível automotivo na forma hidratada ou misturado à gasolina. Também tem aplicações em produtos como perfumes, desodorantes, medicamentos, produtos de limpeza doméstica e bebidas alcoólicas. Merece destaque como uma das principais fontes energéticas do Brasil, além de ser renovável e pouco poluente. O Brasil é hoje o maior produtor mundial de etanol, que, quando utilizado como combustível em automóveis, representa uma alternativa à gasolina de petróleo.
  • 33.
    CÉLULAS A COMBUSTÍVEL Células(ou pilhas) a combustível são dispositivos silenciosos que transformam energia química em energia elétrica sem causar danos ao ambiente. As primeiras utilizavam H2 puro e foram utilizadas com sucesso nos programas espaciais americanos.
  • 34.
    Vantagens: eficientes egeram como produtos água e calor, além disso proporcionam flexibilidade e diversas opções para inúmeras aplicações estacionárias, para propulsão de veículos e para aplicações portáteis Existe um projeto brasileiro de ônibus com célula a combustível para a região metropolitana de São Paulo. (http://www.emtu.sp.gov.br/artigos/menu.htm?arq=3). Diversas razões têm levado à escolha de ônibus para projetos de demonstração: -Percurso fixo e conhecido -Abastecimento em local único -Benefícios a um número maior de pessoas
  • 35.