Incorporar apresentação
Baixar para ler offline


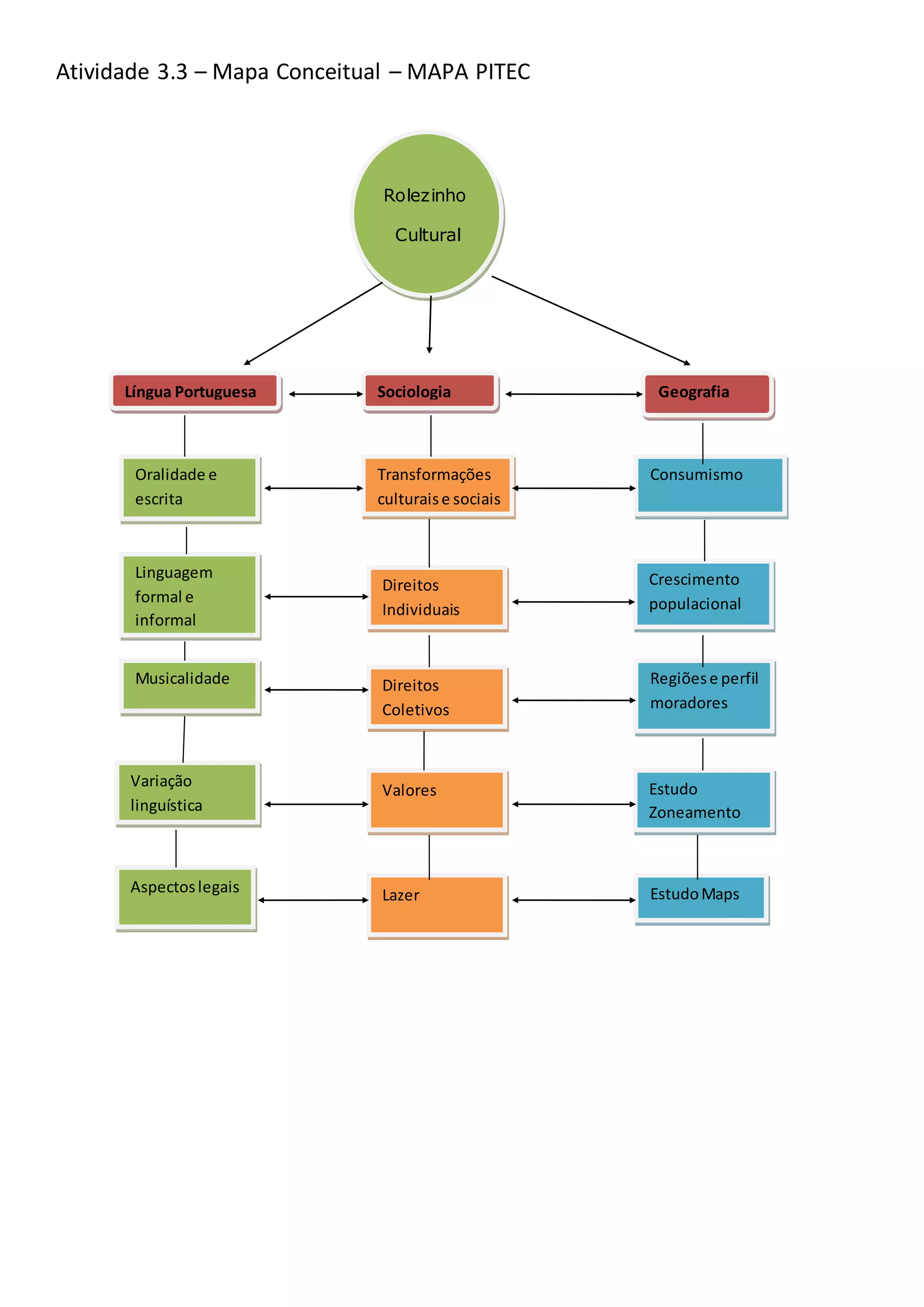
O documento apresenta um mapa conceitual sobre o rolezinho, abordando seus aspectos culturais, sociais, linguísticos e legais, bem como seu impacto no lazer, crescimento populacional e zoneamento de regiões.
