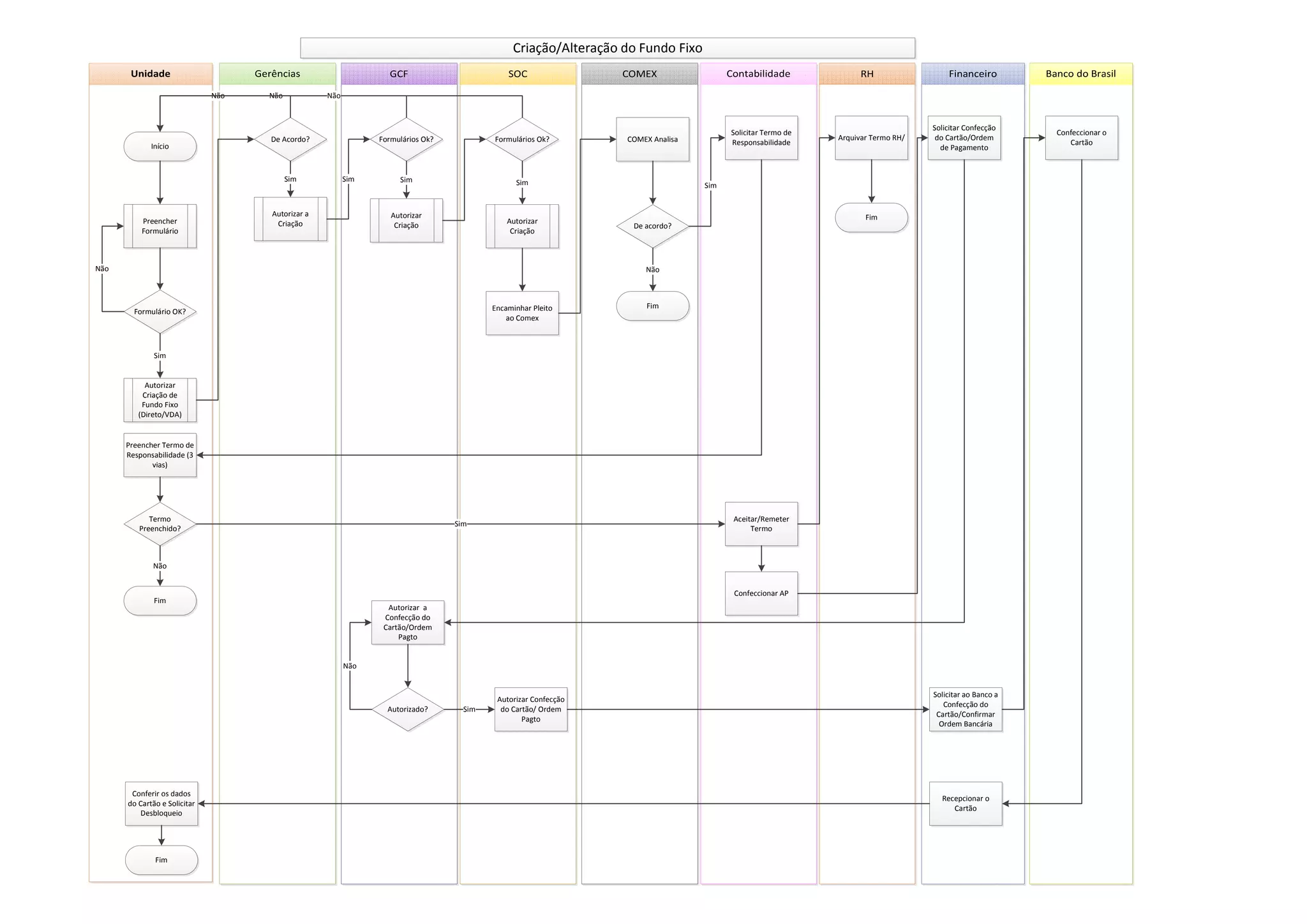
Criação/Alteração do Fundo Fixo


                              Não   Não           Não


                                                                                                                                                                               Solicitar Confecção
                                                                                                                                     Solicitar Termo de                                               Confeccionar o
                                    De Acordo?                Formulários Ok?           Formulários Ok?        COMEX Analisa                              Arquivar Termo RH/    do Cartão/Ordem
             Início                                                                                                                  Responsabilidade                                                    Cartão
                                                                                                                                                                                 de Pagamento


                                          Sim           Sim        Sim                        Sim                              Sim


                                    Autorizar a                  Autorizar                                                                                       Fim
          Preencher                  Criação                      Criação                   Autorizar
                                                                                                                De acordo?
          Formulário                                                                         Criação



Não                                                                                                                Não



                                                                                        Encaminhar Pleito          Fim
        Formulário OK?
                                                                                            ao Comex



              Sim


           Autorizar
          Criação de
          Fundo Fixo
         (Direto/VDA)


      Preencher Termo de
      Responsabilidade (3
             vias)




            Termo                                                                                                                    Aceitar/Remeter
                                                                                Sim
         Preenchido?                                                                                                                      Termo



             Não


                                                                                                                                     Confeccionar AP
              Fim
                                                                Autorizar a
                                                               Confecção do
                                                               Cartão/Ordem
                                                                   Pagto


                                                        Não


                                                                                                                                                                               Solicitar ao Banco a
                                                                                         Autorizar Confecção
                                                                                                                                                                                  Confecção do
                                                                Autorizado?       Sim     do Cartão/ Ordem
                                                                                                                                                                                Cartão/Confirmar
                                                                                                Pagto
                                                                                                                                                                                 Ordem Bancária




       Conferir os dados
                                                                                                                                                                                 Recepcionar o
      do Cartão e Solicitar
                                                                                                                                                                                    Cartão
         Desbloqueio




              Fim

Visio criação do fundo fixo

  • 1.
    Criação/Alteração do FundoFixo Não Não Não Solicitar Confecção Solicitar Termo de Confeccionar o De Acordo? Formulários Ok? Formulários Ok? COMEX Analisa Arquivar Termo RH/ do Cartão/Ordem Início Responsabilidade Cartão de Pagamento Sim Sim Sim Sim Sim Autorizar a Autorizar Fim Preencher Criação Criação Autorizar De acordo? Formulário Criação Não Não Encaminhar Pleito Fim Formulário OK? ao Comex Sim Autorizar Criação de Fundo Fixo (Direto/VDA) Preencher Termo de Responsabilidade (3 vias) Termo Aceitar/Remeter Sim Preenchido? Termo Não Confeccionar AP Fim Autorizar a Confecção do Cartão/Ordem Pagto Não Solicitar ao Banco a Autorizar Confecção Confecção do Autorizado? Sim do Cartão/ Ordem Cartão/Confirmar Pagto Ordem Bancária Conferir os dados Recepcionar o do Cartão e Solicitar Cartão Desbloqueio Fim