SAÚDE INTEGRAL
Adriana C. S. Melzer1
“Qualquer tentativa falha se o homem não quiser se modificar”.
Joseph Gleber (Espírito).9
Na visão espiritualista2
, a saúde resulta da combinação entre equilíbrio mental, harmonia orgânica
e ajustamento sócio-econômico, fatores essenciais para a manutenção do bem-estar bio-psico-
energético. Quando um destes elementos está ausente, instala-se a perturbação. “A doença
caracteriza-se pela inarmonia em qualquer área da pessoa humana, gerando os distúrbios
catalogados nos diferentes departamentos do corpo, da mente, da emoção.” 4
Diferentemente do modelo médico dominante no ocidente, chamado Medicina Convencional ou
Tradicional, que limita “...suas observações ao corpo físico, que é simplesmente a sua
manifestação exterior, superficial...”2
e ignora totalmente o homem fluídico/etérico, o modelo
holístico da Medicina Energética, considera o indivíduo como ser complexo de expressão trinaria e
estrutura multidimensional, em que matéria, psicossoma/perispírito e espírito (ou dimensão física,
psíquica e transcedental) se interconectam e interagem continuamente, determinando os
chamados estados de saúde e enfermidade.1,4,9
No modelo holístico, o ser possui uma identidade cósmica de Espírito eterno, indissociável dos
acontecimentos físicos e psíquicos, ou seja, para entender-se a causalidade de todos os
fenômenos humanos, incluindo a saúde e a doença, é necessário considerar cada pessoa em sua
realidade energética e espiritual.
1
Terapeuta Holística, Fisioterapeuta, Mestre em Saúde Pública, Doutora em Saúde Coletiva (Unicamp).
2
No desenvolvimento deste tópico, prefere-se a utilização de espiritualista em detrimento de espírita. A intenção é
unicamente para que a argumentação não esteja associada a apenas uma doutrina religiosa específica – embora
também abrangente.
FISIOPATOLOGIA ENERGÉTICA
“É preciso coragem para enfrentar o ceticismo e a arrogância dos acadêmicos, reducionistas,
aferrados ao organicismo, a hereditariedade e fatores derivados das pressões e traumas físicos
para explicar as doenças” 5
Todas as funções físicas ou glandulares têm origem na atividade das células e órgãos do
psicossoma/perispírito, coordenados pela ação do Espírito.9
As resistências ou carências orgânicas
resultam dos processos da organização molecular produzidos pela ação do Espírito sobre o
psicossoma que organiza o soma (corpo físico), ou seja, a aparelhagem física/orgânica depende do
fluxo e refluxo da energia psíquica. 3
Como todo problema físico atinge primeiramente a parte espiritual (via mental/psíquica),7
a
vitalidade orgânica (saúde) dependente do fluxo energético normal, coloca a qualidade da
vibração mental do homem como propiciadora, conscientemente ou não, de equilíbrio ou
distonia. 3,8
Como referiu Léon Denis: “Cada estado mental está associado a um estado fisiológico”1
porque o
ser está impregnado das qualidades do seu pensamento. Pensamentos, atos, impressões são
todos registrados no psicossoma que se materializa ou se purifica conforme a natureza destes
pensamentos e ações. A vida moral e emocional do ser pode preservar ou violentar o seu sistema
energético, criando agregados de energias positivas ou desequilibradas que aderem à tessitura do
psicossoma traduzindo estados de bem-estar ou desequilíbrio. 1,9
Dessa forma, a classificação do ser se dará pela natureza das energias de que se torna o centro
irradiador1
e muito embora no estágio atual da existência a presença de fatores desequilibrantes
lhe seja inerente, vincular-se às faixas vibratórias de baixo teor será sempre opção de cada um.
“Há doenças porque há doentes.” 3
A doença se instala porque encontra reciprocidade na
atmosfera moral/espiritual das criaturas, os pensamentos e sentimentos só podem nos influenciar
se encontrarem elementos que vibrem uníssonos com eles. 1
Emmanuel já dizia que “ O pensamento sombrio adoece o corpo são e agrava os males do corpo
enfermo.” 11
Padrões emocionais como mágoa, rancor, inveja e ódio (os chamados venenos da
alma) destroem os sutis centros de resistência emocional, juntamente com permissividades
íntimas e vícios que intoxicam a mente, amolentam o caráter e decompõem os sentimentos
morais da criatura e podem por si só ser considerados formas de doenças capazes de desencadear
todo tipo de distúrbio orgânico. Alia-se a isso o “comércio psíquico” com os infelizes do mundo
espiritual inferior também capaz de influenciar no processo de desequilíbrio. 4,6
A doença caracteriza, então, um distúrbio na captação e/ou distribuição da energia (fluido vital),
causando os chamados bloqueios energéticos que repercutem no físico através dos sintomas. 8
“Quando uma doença se instala no organismo físico há uma fissura no conjunto vibratório que o
mantém” – e então a mente deve ser acionada para corrigir o distúrbio (sentimentos e emoções
não saudáveis agravam o quadro). Os raios venenosos da mente em desequilíbrio destroem as
defesas imunológicas e abre caminho para a instalação das enfermidades. 4
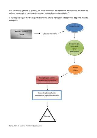
A Ilustração a seguir mostra esquematicamente a fisiopatologia do adoecimento do ponto de vista
energético:
Descida vibratória
Fonte: Além da Matéria.
10
Elaboração da autora.
Matéria Mental
Tóxica
Corpo mental
Desajuste dos
centros de
força
(psicossoma)
Absorção pelo Sistema
Nervoso ou Circulatório
Corpo
Físico
Concentração dos fluidos
mórbidos no órgão mais sensível
Doença
No modelo energético, qualquer tentativa de ajuste ou reajuste no conjunto físico/orgânico é
sempre realizada primeiramente no nível mental e energético (do plano mental e etérico para o
fisico). 7
Somente a mudança no padrão vibratório do indivíduo poderá promover seu bem-estar,
manifestando-se na saúde. 9
Primeiro é preciso disciplinar o pensamento, dar-lhe um
direcionamento nobre e digno, fazer a viagem interior porque “...a alma oculta profundezas onde
o pensamento raras vezes desce, porque mil objetos externos ocupam-no incessantemente.” 1
“A mente equilibrada comandará o corpo em harmonia e, nesse intercâmbio, surgirá a saúde
ideal.” 3
SAÚDE INTEGRAL
A Saúde Integral pode ser entendida como um estado de total harmonia energética (plenitude
energética), de equilíbrio orgânico, emocional e psíquico, produto de esforços (atitudes,
comportamentos, pensamentos) conscientes, permanentes e inteligentes. 5,8
Seus sinônimos são
harmonia moral e emocional, auto-encontro, libertação do entulho mental, conquista do ego e
plenificação do self (eu espiritual eterno). 5
A saúde integral necessita clima psíquico adequado, daí a importância da mudança íntima e da
reformulação moral, cujo efeito dar-se-á sobre todo o sistema vibracional do psicossoma com
influência direta sobre as células físicas. 9
Como enfatizou Pietro Ubaldi, a chave da felicidade (e da
saúde) está no “Método de Vida”: “...os sentimentos, as paixões, as atrações geram fusões que
podem, segundo a natureza do objeto, tornar-se vínculos de alegria e de dor”. 12,13
Na busca pela saúde plena é preciso estabelecer disciplina de pensamento e seguir a higiene da
alma, porque “...é na intimidade secreta de nossos pensamentos e na viva luz de nossos atos que
devemos procurar a causa eficiente da nossa situação presente e futura.” 1
Fator essencial dessa busca de conquista do ser pleno, realizador, é a mudança do nível de
percepção da realidade, através da revisão dos conteúdos da personalidade e do auto-encontro. 4
O indivíduo pleno e integrado experimenta por inteiro sua situação, amplia sua percepção, se
conhece, desenvolve seu potencial, dá sentido à sua existência cósmica, integra-se na totalidade,
diferentemente daquele fragmentado, identificado com as partes ou com a situação problema
(doença), que vivencia a patologia gerada pela fragmentação e ignora a sua própria jornada
evolutiva. 14
Dois princípios superiores são a força motriz que impulsiona o ser em direção à saúde plena: a
responsabilidade e a vontade. Como refere Joanna de Ângelis, atravessamos uma Nova Era de
Consciência da Responsabilidade, em que ser feliz ou desventurado é opção voluntária e na qual o
indivíduo lúcido, equilibrado, de conduta moral e mental harmônicas entende a necessidade do
trabalho de auto-aprimoramento, de amadurecimento psicológico. 5
É tirar do médico, da
medicação ou do procedimento cirúrgico a responsabilidade pela saúde e assumi-la de forma ativa
e participativa. Aprender a cultivar uma psicosfera de paz, não descer a faixas vibratórias violentas
que estabelecem sintonia com energias infelizes, aprender a não absorver energias deletérias que
podem gerar distúrbios de repercussão somática a curto (distúrbios gastrintestinais, infecções) e
longo prazo (enfermidades crônicas). 3
Somente uma mudança no comportamento mental, ou
seja, no fulcro gerador das vibrações pode restabelecer o campo de energia afetado pelo
transtorno. A consciência iluminada é a responsável pela felicidade; o ser deve selecionar o que é
útil e o que é prejuízo para a economia da sua plenificação. 4
A vontade possibilitará o domínio sobre o eu inferior, a matéria, a doença. Atraindo novos
recursos vitais, atua sobre o corpo fluídico, ativando suas vibrações. É o princípio do “Mind Cure”,
do poder da mente sobre a matéria, poder de concentrar a vontade, vencendo a dor física. 1
O ser que encontra a saúde integral é um amadurecido moral que superou os instintos, sensações
grosseiras e imediatistas e que se encontrou com o significado infinito de sua vida: sua eternidade
em espírito. Aspirações abrangentes povoam sua paisagem mental e ele não se permite cair nas
“armadilhas” do ego e das sensações passageiras. Seu psiquismo comanda conscientemente sua
existência e permite o livre trânsito entre as duas esferas da vida. (Divaldo, Momentos de saúde)
Sua vida integral permite a estabilidade emocional para permanecer o mesmo, na alegria, na
tristeza, na saúde ou enfermidade – que ainda pode ocorrer, pois que sua natureza é multifatorial,
mas que será enfrentada de maneira muito diversa. 3
TERAPIA ENERGÉTICA
“...a saúde é uma conquista interior, que se reflete no corpo como resultado da harmonia
íntima”. 5
O estado saudável do ser resulta de uma vivência harmoniosa com a sua atmosfera psíquica e
moral. Esse equilíbrio íntimo purifica os fluidos do corpo físico, duplo etérico e perispírito,
traduzindo o bem-estar. 9
Qualquer tratamento ou terapia energética/holística não é capaz, por si só, de modificar as
disposições íntimas de ninguém. Sua ação, no entanto, pode criar condições para o
despertamento da visão psíquica, interior, favorecendo o processo de transformação. A mudança
efetivamente, somente acontece através da luta constante nos meios adversos. É pela firme
vontade e senso de responsabilidade que se chegará à maturidade psíquica e emocional e se
alcançará a saúde integral. 9,10
Dessa forma, as terapias energéticas/holísticas devem ter como objetivo central a elevação moral
do ser humano, medida que desencadeará o processo de restabelecimento do equilíbrio
energético e físico.
A onda mental com sugestões benéficas do terapeuta, quando absorvidas e assimiladas pela
pessoa em tratamento, atua sobre as células fisio-psico-somáticas, anulando as inibições
funcionais existentes. O agente positivo torna-se o fator desencadeante da recuperação. O
terapeuta é apenas instrumento de influência porque a ação restauradora dos tecidos celulares foi
exteriorizada pelas oscilações mentais da própria pessoa, sendo que quanto maior a vontade,
maior o potencial de reequilíbrio. 15
O esquema abaixo mostra a ação das ondas mentais na recuperação do equilíbrio energético-
orgânico.
+
Fonte: Mecanismos da Mediunidade.15
Elaboração da autora.
A busca pela harmonia começa no íntimo de cada um através da revisão e reestruturação dos
conceitos sobre a vida.
Libertar-se das “cargas tóxicas do desgaste psicológico” (mágoas, ódios, ciúmes, invejas,
vinganças...) e visualizar-se saudável (envolver-se emocionalmente com a cura) são fundamentais
para a manutenção do equilíbrio psíquico e emocional. Como sugeriu Joanna de Ângelis: “Liberta-
te de todo entulho mental, que te pode constituir fonte de intoxicação e estímulo às vidas
microbianas perturbadoras...” (p.21). 5
A prática dos chamados fatores anti-alienantes, como leituras edificantes, prece, meditação,
exercício do bem e vivência moral superior, expandem o psicossoma e dilatam o ser psíquico, e
devem ser constituídos em recurso de ajuda. 1,6
A sua repetição gera harmonia interior e campo
de força capaz de resistir às investidas externas, gerando a “claridade interior para enfrentar os
desafios pessoais...” 3
Onda Mental
do terapeuta
Onda Mental da
pessoa
Ação sobre a
atividade celular
Recomposição
da harmonia
orgânica
Referências Bibliográficas
1. Denis, Léon. O problema do ser, do destino e da dor. 20ª edição. Rio de Janeiro: FEB, 1998.
2. Denis, Léon. Cristianismo e Espiritismo. 7ª Edição. Rio de Janeiro: FEB, 1978.
3. Franco, Divaldo. Pelo espírito Joanna de Ângelis. O Homem Integral. Disponível em:
http://www.bvespirita.com
4. Franco, Divaldo. Pelo espírito Joanna de Ângelis. O ser consciente. Disponível em:
http://www.bvespirita.com
5. Franco, Divaldo. Pelo espírito Joanna de Ângelis. Momentos de Saúde. Disponível em:
http://www.bvespirita.com
6. Franco, Divaldo e Fernandes, Washington L. Nogueira (org.). 100 Reflexões filosóficas e cor local
nos romances mediúnicos de Victor Hugo. Salvador: Livraria Espírita Alvorada, 2009.
7. Nunes, René. Compêndio Científico de Cromoterapia. Brasília: 2005. Disponível em:
http://bvespirita.com/Comp%C3%AAndio%20Cient%C3%ADfico%20da%20Cromoterapia%20(Ren
%C3%AA%20Nunes).pdf
8. Pinheiro, Robson. Pelos espíritos Joseph Gleber, André Luiz e José Grosso. Energia: novas
dimensões da bioenergética humana. Contagem: Altos Planos, 2008.
9. Pinheiro, Robson. Pelo espírito Joseph Gleber. Medicina da Alma. 2ª Edição revisada e ampliada.
Contagem: Casa dos Espíritos Editora, 2007.
10. Pinheiro, Robson. Pelo espírito Joseph Gleber. Além da Matéria. Contagem: Casa dos Espíritos
Editora, 2003.
11. Rodrigues, Henrique. Ciência do Espírito. Matão/SP: Casa Editora O Clarim, 1985.
12. Ubaldi, Pietro. Ascese Mística. Disponível em: http://www.ubaldi.org/index.php/biblioteca-
virtual e http://bvespirita.com/
13. Ubaldi, Pietro. Cristo. 4ª Edição. Campos: Instituto Pietro Ubaldi, 2001.
14. Saldanha, Vera. A psicoterapia transpessoal. Campinas: Editora Komedi, 1997.
15. Xavier, Francisco Cândido e Vieira, Waldo. Pelo espírito André Luiz. Mecanismos da
Mediunidade. 26ª Edição. Rio de Janeiro: FEB, 2010.
Holística Aeterna © Copyright 2015. Todos os direitos reservados. Proibida reprodução total ou parcial.

Saúde integral

  • 1.
    SAÚDE INTEGRAL Adriana C.S. Melzer1 “Qualquer tentativa falha se o homem não quiser se modificar”. Joseph Gleber (Espírito).9 Na visão espiritualista2 , a saúde resulta da combinação entre equilíbrio mental, harmonia orgânica e ajustamento sócio-econômico, fatores essenciais para a manutenção do bem-estar bio-psico- energético. Quando um destes elementos está ausente, instala-se a perturbação. “A doença caracteriza-se pela inarmonia em qualquer área da pessoa humana, gerando os distúrbios catalogados nos diferentes departamentos do corpo, da mente, da emoção.” 4 Diferentemente do modelo médico dominante no ocidente, chamado Medicina Convencional ou Tradicional, que limita “...suas observações ao corpo físico, que é simplesmente a sua manifestação exterior, superficial...”2 e ignora totalmente o homem fluídico/etérico, o modelo holístico da Medicina Energética, considera o indivíduo como ser complexo de expressão trinaria e estrutura multidimensional, em que matéria, psicossoma/perispírito e espírito (ou dimensão física, psíquica e transcedental) se interconectam e interagem continuamente, determinando os chamados estados de saúde e enfermidade.1,4,9 No modelo holístico, o ser possui uma identidade cósmica de Espírito eterno, indissociável dos acontecimentos físicos e psíquicos, ou seja, para entender-se a causalidade de todos os fenômenos humanos, incluindo a saúde e a doença, é necessário considerar cada pessoa em sua realidade energética e espiritual. 1 Terapeuta Holística, Fisioterapeuta, Mestre em Saúde Pública, Doutora em Saúde Coletiva (Unicamp). 2 No desenvolvimento deste tópico, prefere-se a utilização de espiritualista em detrimento de espírita. A intenção é unicamente para que a argumentação não esteja associada a apenas uma doutrina religiosa específica – embora também abrangente.
  • 2.
    FISIOPATOLOGIA ENERGÉTICA “É precisocoragem para enfrentar o ceticismo e a arrogância dos acadêmicos, reducionistas, aferrados ao organicismo, a hereditariedade e fatores derivados das pressões e traumas físicos para explicar as doenças” 5 Todas as funções físicas ou glandulares têm origem na atividade das células e órgãos do psicossoma/perispírito, coordenados pela ação do Espírito.9 As resistências ou carências orgânicas resultam dos processos da organização molecular produzidos pela ação do Espírito sobre o psicossoma que organiza o soma (corpo físico), ou seja, a aparelhagem física/orgânica depende do fluxo e refluxo da energia psíquica. 3 Como todo problema físico atinge primeiramente a parte espiritual (via mental/psíquica),7 a vitalidade orgânica (saúde) dependente do fluxo energético normal, coloca a qualidade da vibração mental do homem como propiciadora, conscientemente ou não, de equilíbrio ou distonia. 3,8 Como referiu Léon Denis: “Cada estado mental está associado a um estado fisiológico”1 porque o ser está impregnado das qualidades do seu pensamento. Pensamentos, atos, impressões são todos registrados no psicossoma que se materializa ou se purifica conforme a natureza destes pensamentos e ações. A vida moral e emocional do ser pode preservar ou violentar o seu sistema energético, criando agregados de energias positivas ou desequilibradas que aderem à tessitura do psicossoma traduzindo estados de bem-estar ou desequilíbrio. 1,9 Dessa forma, a classificação do ser se dará pela natureza das energias de que se torna o centro irradiador1 e muito embora no estágio atual da existência a presença de fatores desequilibrantes lhe seja inerente, vincular-se às faixas vibratórias de baixo teor será sempre opção de cada um. “Há doenças porque há doentes.” 3 A doença se instala porque encontra reciprocidade na atmosfera moral/espiritual das criaturas, os pensamentos e sentimentos só podem nos influenciar se encontrarem elementos que vibrem uníssonos com eles. 1 Emmanuel já dizia que “ O pensamento sombrio adoece o corpo são e agrava os males do corpo enfermo.” 11 Padrões emocionais como mágoa, rancor, inveja e ódio (os chamados venenos da alma) destroem os sutis centros de resistência emocional, juntamente com permissividades íntimas e vícios que intoxicam a mente, amolentam o caráter e decompõem os sentimentos morais da criatura e podem por si só ser considerados formas de doenças capazes de desencadear todo tipo de distúrbio orgânico. Alia-se a isso o “comércio psíquico” com os infelizes do mundo espiritual inferior também capaz de influenciar no processo de desequilíbrio. 4,6 A doença caracteriza, então, um distúrbio na captação e/ou distribuição da energia (fluido vital), causando os chamados bloqueios energéticos que repercutem no físico através dos sintomas. 8 “Quando uma doença se instala no organismo físico há uma fissura no conjunto vibratório que o mantém” – e então a mente deve ser acionada para corrigir o distúrbio (sentimentos e emoções
  • 3.
    não saudáveis agravamo quadro). Os raios venenosos da mente em desequilíbrio destroem as defesas imunológicas e abre caminho para a instalação das enfermidades. 4 A Ilustração a seguir mostra esquematicamente a fisiopatologia do adoecimento do ponto de vista energético: Descida vibratória Fonte: Além da Matéria. 10 Elaboração da autora. Matéria Mental Tóxica Corpo mental Desajuste dos centros de força (psicossoma) Absorção pelo Sistema Nervoso ou Circulatório Corpo Físico Concentração dos fluidos mórbidos no órgão mais sensível Doença
  • 4.
    No modelo energético,qualquer tentativa de ajuste ou reajuste no conjunto físico/orgânico é sempre realizada primeiramente no nível mental e energético (do plano mental e etérico para o fisico). 7 Somente a mudança no padrão vibratório do indivíduo poderá promover seu bem-estar, manifestando-se na saúde. 9 Primeiro é preciso disciplinar o pensamento, dar-lhe um direcionamento nobre e digno, fazer a viagem interior porque “...a alma oculta profundezas onde o pensamento raras vezes desce, porque mil objetos externos ocupam-no incessantemente.” 1 “A mente equilibrada comandará o corpo em harmonia e, nesse intercâmbio, surgirá a saúde ideal.” 3 SAÚDE INTEGRAL A Saúde Integral pode ser entendida como um estado de total harmonia energética (plenitude energética), de equilíbrio orgânico, emocional e psíquico, produto de esforços (atitudes, comportamentos, pensamentos) conscientes, permanentes e inteligentes. 5,8 Seus sinônimos são harmonia moral e emocional, auto-encontro, libertação do entulho mental, conquista do ego e plenificação do self (eu espiritual eterno). 5 A saúde integral necessita clima psíquico adequado, daí a importância da mudança íntima e da reformulação moral, cujo efeito dar-se-á sobre todo o sistema vibracional do psicossoma com influência direta sobre as células físicas. 9 Como enfatizou Pietro Ubaldi, a chave da felicidade (e da saúde) está no “Método de Vida”: “...os sentimentos, as paixões, as atrações geram fusões que podem, segundo a natureza do objeto, tornar-se vínculos de alegria e de dor”. 12,13 Na busca pela saúde plena é preciso estabelecer disciplina de pensamento e seguir a higiene da alma, porque “...é na intimidade secreta de nossos pensamentos e na viva luz de nossos atos que devemos procurar a causa eficiente da nossa situação presente e futura.” 1 Fator essencial dessa busca de conquista do ser pleno, realizador, é a mudança do nível de percepção da realidade, através da revisão dos conteúdos da personalidade e do auto-encontro. 4 O indivíduo pleno e integrado experimenta por inteiro sua situação, amplia sua percepção, se conhece, desenvolve seu potencial, dá sentido à sua existência cósmica, integra-se na totalidade, diferentemente daquele fragmentado, identificado com as partes ou com a situação problema (doença), que vivencia a patologia gerada pela fragmentação e ignora a sua própria jornada evolutiva. 14 Dois princípios superiores são a força motriz que impulsiona o ser em direção à saúde plena: a responsabilidade e a vontade. Como refere Joanna de Ângelis, atravessamos uma Nova Era de Consciência da Responsabilidade, em que ser feliz ou desventurado é opção voluntária e na qual o indivíduo lúcido, equilibrado, de conduta moral e mental harmônicas entende a necessidade do trabalho de auto-aprimoramento, de amadurecimento psicológico. 5 É tirar do médico, da medicação ou do procedimento cirúrgico a responsabilidade pela saúde e assumi-la de forma ativa e participativa. Aprender a cultivar uma psicosfera de paz, não descer a faixas vibratórias violentas que estabelecem sintonia com energias infelizes, aprender a não absorver energias deletérias que
  • 5.
    podem gerar distúrbiosde repercussão somática a curto (distúrbios gastrintestinais, infecções) e longo prazo (enfermidades crônicas). 3 Somente uma mudança no comportamento mental, ou seja, no fulcro gerador das vibrações pode restabelecer o campo de energia afetado pelo transtorno. A consciência iluminada é a responsável pela felicidade; o ser deve selecionar o que é útil e o que é prejuízo para a economia da sua plenificação. 4 A vontade possibilitará o domínio sobre o eu inferior, a matéria, a doença. Atraindo novos recursos vitais, atua sobre o corpo fluídico, ativando suas vibrações. É o princípio do “Mind Cure”, do poder da mente sobre a matéria, poder de concentrar a vontade, vencendo a dor física. 1 O ser que encontra a saúde integral é um amadurecido moral que superou os instintos, sensações grosseiras e imediatistas e que se encontrou com o significado infinito de sua vida: sua eternidade em espírito. Aspirações abrangentes povoam sua paisagem mental e ele não se permite cair nas “armadilhas” do ego e das sensações passageiras. Seu psiquismo comanda conscientemente sua existência e permite o livre trânsito entre as duas esferas da vida. (Divaldo, Momentos de saúde) Sua vida integral permite a estabilidade emocional para permanecer o mesmo, na alegria, na tristeza, na saúde ou enfermidade – que ainda pode ocorrer, pois que sua natureza é multifatorial, mas que será enfrentada de maneira muito diversa. 3 TERAPIA ENERGÉTICA “...a saúde é uma conquista interior, que se reflete no corpo como resultado da harmonia íntima”. 5 O estado saudável do ser resulta de uma vivência harmoniosa com a sua atmosfera psíquica e moral. Esse equilíbrio íntimo purifica os fluidos do corpo físico, duplo etérico e perispírito, traduzindo o bem-estar. 9 Qualquer tratamento ou terapia energética/holística não é capaz, por si só, de modificar as disposições íntimas de ninguém. Sua ação, no entanto, pode criar condições para o despertamento da visão psíquica, interior, favorecendo o processo de transformação. A mudança efetivamente, somente acontece através da luta constante nos meios adversos. É pela firme vontade e senso de responsabilidade que se chegará à maturidade psíquica e emocional e se alcançará a saúde integral. 9,10 Dessa forma, as terapias energéticas/holísticas devem ter como objetivo central a elevação moral do ser humano, medida que desencadeará o processo de restabelecimento do equilíbrio energético e físico. A onda mental com sugestões benéficas do terapeuta, quando absorvidas e assimiladas pela pessoa em tratamento, atua sobre as células fisio-psico-somáticas, anulando as inibições funcionais existentes. O agente positivo torna-se o fator desencadeante da recuperação. O terapeuta é apenas instrumento de influência porque a ação restauradora dos tecidos celulares foi
  • 6.
    exteriorizada pelas oscilaçõesmentais da própria pessoa, sendo que quanto maior a vontade, maior o potencial de reequilíbrio. 15 O esquema abaixo mostra a ação das ondas mentais na recuperação do equilíbrio energético- orgânico. + Fonte: Mecanismos da Mediunidade.15 Elaboração da autora. A busca pela harmonia começa no íntimo de cada um através da revisão e reestruturação dos conceitos sobre a vida. Libertar-se das “cargas tóxicas do desgaste psicológico” (mágoas, ódios, ciúmes, invejas, vinganças...) e visualizar-se saudável (envolver-se emocionalmente com a cura) são fundamentais para a manutenção do equilíbrio psíquico e emocional. Como sugeriu Joanna de Ângelis: “Liberta- te de todo entulho mental, que te pode constituir fonte de intoxicação e estímulo às vidas microbianas perturbadoras...” (p.21). 5 A prática dos chamados fatores anti-alienantes, como leituras edificantes, prece, meditação, exercício do bem e vivência moral superior, expandem o psicossoma e dilatam o ser psíquico, e devem ser constituídos em recurso de ajuda. 1,6 A sua repetição gera harmonia interior e campo de força capaz de resistir às investidas externas, gerando a “claridade interior para enfrentar os desafios pessoais...” 3 Onda Mental do terapeuta Onda Mental da pessoa Ação sobre a atividade celular Recomposição da harmonia orgânica
  • 7.
    Referências Bibliográficas 1. Denis,Léon. O problema do ser, do destino e da dor. 20ª edição. Rio de Janeiro: FEB, 1998. 2. Denis, Léon. Cristianismo e Espiritismo. 7ª Edição. Rio de Janeiro: FEB, 1978. 3. Franco, Divaldo. Pelo espírito Joanna de Ângelis. O Homem Integral. Disponível em: http://www.bvespirita.com 4. Franco, Divaldo. Pelo espírito Joanna de Ângelis. O ser consciente. Disponível em: http://www.bvespirita.com 5. Franco, Divaldo. Pelo espírito Joanna de Ângelis. Momentos de Saúde. Disponível em: http://www.bvespirita.com 6. Franco, Divaldo e Fernandes, Washington L. Nogueira (org.). 100 Reflexões filosóficas e cor local nos romances mediúnicos de Victor Hugo. Salvador: Livraria Espírita Alvorada, 2009. 7. Nunes, René. Compêndio Científico de Cromoterapia. Brasília: 2005. Disponível em: http://bvespirita.com/Comp%C3%AAndio%20Cient%C3%ADfico%20da%20Cromoterapia%20(Ren %C3%AA%20Nunes).pdf 8. Pinheiro, Robson. Pelos espíritos Joseph Gleber, André Luiz e José Grosso. Energia: novas dimensões da bioenergética humana. Contagem: Altos Planos, 2008. 9. Pinheiro, Robson. Pelo espírito Joseph Gleber. Medicina da Alma. 2ª Edição revisada e ampliada. Contagem: Casa dos Espíritos Editora, 2007. 10. Pinheiro, Robson. Pelo espírito Joseph Gleber. Além da Matéria. Contagem: Casa dos Espíritos Editora, 2003. 11. Rodrigues, Henrique. Ciência do Espírito. Matão/SP: Casa Editora O Clarim, 1985. 12. Ubaldi, Pietro. Ascese Mística. Disponível em: http://www.ubaldi.org/index.php/biblioteca- virtual e http://bvespirita.com/ 13. Ubaldi, Pietro. Cristo. 4ª Edição. Campos: Instituto Pietro Ubaldi, 2001. 14. Saldanha, Vera. A psicoterapia transpessoal. Campinas: Editora Komedi, 1997. 15. Xavier, Francisco Cândido e Vieira, Waldo. Pelo espírito André Luiz. Mecanismos da Mediunidade. 26ª Edição. Rio de Janeiro: FEB, 2010. Holística Aeterna © Copyright 2015. Todos os direitos reservados. Proibida reprodução total ou parcial.