Incorporar apresentação
Baixar para ler offline






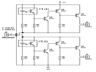
O documento descreve um circuito eletrônico para um robô que segue uma linha preta. Ele lista os componentes do circuito, incluindo resistores, transistores e acopladores ópticos. Também alerta que trocar as ligações do fotodiodo e fototransistor nos acopladores ópticos danificará imediatamente o componente.





