A EQUIPE

           Geórgia Ferre
           Denise Vasconcelos
           Joel Ayres
           Márcia Falcão
           Bruno Brandão




                                1
A EMPRESA
A Recicla é uma empresa privada de projetos na área de
coleta seletiva e sustentabilidade.

Missão
Contribuir para o desenvolvimento sustentável das áreas
urbanas

Um dos projetos    desenvolvidos   pela   Recicla   é   o
RenovaMente.




                                                            2
RENOVAMENTE


É um projeto para implantação de coleta seletiva e
conscientização da população em cidades que ainda não
possuem este tipo de coleta.




                                                        3
RENOVAMENTE




              4
A Recicla apresenta e vende o
                projeto RenovaMente




     A
       R
    de ec
       co i cl a
          l
     pe eta ins
        la es tala
            ci pa p
              da lh o
                de ad nto
                  .  os s
                                            RENOVAMENTE




5
OBJETIVO DO TRABALHO
Aplicar os processos de aquisições aprendidos em sala
para o projeto RenovaMente.




                                                        6
EAP DO PROJETO
  EAP completa do projeto
  Pacotes Make or Buy
  EAP revisada para a Gerência de Aquisições
  Pacote de trabalho selecionado

Legenda:

  Pacotes de trabalho para gerenciar as aquisições;

  Pacote de trabalho selecionado para o case




                                                      7
Item                EAP                                        Make/Buy

0                  Renova Mente                                   -

1.1                   Gerenciamento do Projeto                   Make

    1.1.1                 Plano de Gerenciamento do Projeto      Make

      1.1.1.1                 Escopo                             Make

      1.1.1.2                 Tempo                              Make

      1.1.1.3                 Custo                              Make

      1.1.1.4                 RH                                 Make

      1.1.1.5                 Comunicação                        Make

      1.1.1.6                 Riscos                             Make

      1.1.1.7                 Qualidade                          Make

      1.1.1.8                 Aquisições                          -

       1.1.1.8.1                   Planejar as Aquisições        Make

       1.1.1.8.2                   Conduzir as Aquisições        Make

       1.1.1.8.3                   Administrar as Aquisições     Make

       1.1.1.8.4                   Encerrar as Aquisições        Make

                                                                          8
Item            EAP                                             Make/Buy

      1.1.1.9             Integração                              Make

 1.1.2                Monitoramento e Controle                      -

      1.1.2.1             Status Report                           Make

      1.1.2.2             Reunião de Acompanhamento               Make

1.2              Mobilização                                       Buy

 1.2.1                Divulgação                                   Buy

      1.2.1.1             Produção de Campanhas Publicitárias      Buy

      1.2.1.2             Jornal                                   Buy

      1.2.1.3             Revista                                  Buy

      1.2.1.4             Outdoors                                 Buy

      1.2.1.5             Rádio                                    Buy

      1.2.1.6             TV                                       Buy

      1.2.1.7             Internet                                 Buy

 1.2.2                Palestras                                     -

      1.2.2.1             Seleção do Local                        Make

                                                                           9
Item            EAP                                           Make/Buy

      1.2.2.2             Seleção do tema                       Make

      1.2.2.3             Palestrante                            Buy

      1.2.2.4             Coffee-Break                           Buy

1.3              Estrutura                                        -

 1.3.1                Capacitação                                 -

      1.3.1.1             Material para Treinamento              Buy

      1.3.1.2             Treinamento Coletadores               Make

      1.3.1.3             Treinamento Cooperativas              Make

      1.3.1.4             Treinamento para Indústria            Make

 1.3.2                Organização de Rotas                        -

      1.3.2.1             Mapeamento das Regiões de Coletas     Make

      1.3.2.2             Roteiros e Horários de Coleta         Make

1.4              Coleta                                           -

 1.4.1                Equipamentos                               Buy

 1.4.2                Pontos de Coleta                           Buy

                                                                         10
Item     EAP                                      Make/Buy

 1.4.3         Central de Atendimento                Buy


1.5       Encerramento                                -


 1.5.1         Relatórios de Desempenho             Make


 1.5.2         Arquivar Documentação do Projeto     Make


 1.5.3         Festa de Encerramento                 Buy




                                                             11
CRITÉRIOS MAKE OR BUY
Critério                               Justificativa
                                       A estratégia de atuação da empresa não contempla a atuação no
Não é o core business da empresa.
                                       segmento de construção civil.

                                       O projeto tem como característica a realização de várias atividades em
Capacidade de completar o projeto no
                                       paralelo. A contratação de fornecedores possibilitará o cumprimento do
prazo.
                                       cronograma.

                                       Contratando a empresa pode analisar as tecnologias apresentadas pelos
Tecnologia a ser utilizada.
                                       fornecedores e escolher a que melhor atende ao projeto.


                                       Devido a grande quantidade de pontos de coleta do projeto, a empresa
Capacidade de produção.                pode optar por subcontratar mais de uma empresa para fornecer. Reduzindo
                                       assim os riscos de atrasos da entrega.

                                       Contratando fornecedores locais estaremos fomentando o mercado local.
                                       Capacitando com isso as empresas para futura ampliação do sistema ou
Fomento do mercado local.
                                       manutenção dos pontos de coletas instalados.

                                       A empresa fornecedora deve evidenciar sua habilidade em trabalhar com
Capacidade de gerenciamento de         projetos e deve fornecer alguns artefatos de gestão de projeto como EAP e
projeto.                               cronograma. Isto será mais um fator para minimizar riscos no projeto.


                                       A qualidade aplicada em projetos anteriores do fornecedor tem forte peso.
Qualidade do desempenho anterior.      Pois, o pacote escolhido é o pilar deste projeto. O ciclo de vida do produto
                                       vai contribuir para a credibilidade do projeto.


                                                                                                                      12
MAPA DAS AQUISIÇÕES
Nº    Item a ser contratado              EAP         Vendor List                   Orçamento           Prazo
                                                                                                       Deve ficar
                                                     • Dmídia                                          disponível após 30
      Produção de campanhas
 1                                       1.2.1.1     • Luamultimídia               R$10.000,00         dias da assinatura
      publicitárias
                                                     • Mertake Comunicações                            de contrato com o
                                                                                                       cliente
                                                                                                       Deve ficar
                                                     • Gráfica SantaMarta          R$ 10.000,00¹       disponível após 40
 2    Material para treinamento          1.3.1.1     • Ecográfica                                      dias da assinatura
                                                     • Gráfica San Martin          R$ 10,00/apostila   de contrato com o
                                                                                                       cliente

                                                                                                       Os equipamentos
                                                                                   R$ 30.000,00²
                                                     • TecnoEquipe Ltda                                devem ficar
 3    Equipamentos                       1.4.1       • MaquinasBrasil                                  disponíveis no
                                                                                   R$ 300,00/ ponto
                                                     • ImportMaq;                                      mesmo prazo dos
                                                                                   de coleta
                                                                                                       pontos de coleta.

                                                                                                       Deve ficar
                                                     •   Géo Ferrer                R$ 150.000,00²
                                                                                                       disponível após 30
                                                     •   MetalGil;
 4    Pontos de Coleta                   1.4.2                                                         dias da assinatura
                                                     •   Chapa Regional            R$ 1.500,00/ponto
                                                                                                       de contrato com o
                                                     •   Metalúgica Conforma;      de coleta
                                                                                                       cliente
                                                     •   Buffet Brasil Tropical                        Será agendado
                                                     •   Buffet E.Brainer                              de acordo com a
 5    Coffee-break                       1.2.2.4                                   R$15,00/pessoa³
                                                     •   PortoRecife                                   agenda das
                                                     •   Café e Cia;                                   palestras.
¹ Quantidade máxima de 1.000 apostilas             ² 100 Pontos de Coletas        ³ Quantidade contratada por demanda

                                                                                                                            13
REGISTROS DE RISCOS
Pacote: [1.2.1.1] Produção de Campanhas Publicitárias
                                                                               Momento da
Evento de risco                            Resposta ao risco
                                                                               resposta ao risco
                                           Fazer uma peça publicitária que
Comunicação inadequada - o público
                                           conquiste todos os envolvidos. A    Na especificação, na
alvo tem uma grande diversidade de
                                           mudança cultural é fundamental      contratação.
formação, podendo ser uma pessoa
                                           para o sucesso do projeto.
analfabeta, como uma pessoa com
graduação completa. A idade das            Contratar empresas com
pessoas que formam o público alvo                                              Na especificação, na
                                           experiência e com comprovada
também é bastante ampla, indo desde                                            contratação.
                                           habilidade.
adolescente até idosos. O risco ocorre
caso o público alvo não compreenda e       Solicitar provas, antes de seguir
colabore com o projeto.                    para a fase de elaboração das       Na administração.
                                           peças.

                                                                               Na especificação, na
Não cumprir a data acordada em             Aplicação de multa.                 contratação e na
contrato - o risco se concretiza caso os                                       administração.
marcos de projeto não sejam cumpridos,
comprometendo assim todo o resultado.      Contratar empresas
                                                                               Na especificação, na
                                           reconhecidamente boas no
                                                                               contratação.
                                           mercado.

                                                                                                      14
REGISTROS DE RISCOS
Pacote: [1.3.1.1] Material para Treinamento

                                                                                Momento da
Evento de risco                            Resposta ao risco
                                                                                resposta ao risco

                                           Fazer uma especificação              Na especificação, na
Impressos com baixa resolução - o risco    detalhada.                           contratação
se materializa caso a qualidade da
impressão comprometa a compreensão
da mensagem que se quer passar.            Solicitar provas, para autorizar a
                                                                                Na administração
                                           impressão



Comunicação inadequada - o risco
acontece caso o palestrantes e
                                           Fazer uma especificação
professores não percebam                                                        Na especificação, na
                                           detalhada do perfil do público
adequadamente o perfil do público e                                             contratação
                                           alvo dos treinamentos e palestras.
não consiga mobilizá-los para o objetivo
do projeto.



                                                                                                       15
REGISTROS DE RISCOS
    Pacote: [1.4.2] Pontos de Coleta
                                                                                      Momento da
Evento de risco                                Resposta ao risco
                                                                                      resposta ao risco
                                                                                      Na especificação, na
                                               Fazer uma especificação detalhada.
                                                                                      contratação

Não atendimento das especificações - o         Aplicação de multa.                    Na administração
risco ocorre caso os pontos de coleta não      Realizar acompanhamento com
estejam exatamente conforme a                  periodicidade quinzenal da             Na administração
especificação.                                 produção.
                                               Realizar inspeção no recebimento das
                                                                                      Na administração
                                               unidades
                                               Contratar mais de um fornecedor
                                                                                      Na especificação, na
                                               para o mesmo este item. Este é o
                                                                                      contratação
A empresa fornecedora quebrar o contrato -     pacote mais importante do projeto.
o risco se materializa caso o fornecedor não
                                               Usar contrato do tipo "custo por
consiga cumprir todas as exigências do
                                               administração - desempenho de          Na contratação
contrato.
                                               entrega"
                                               Aplicação de multa.                    Na contratação
                                               Contratar mais de um fornecedor
                                                                                      Na contratação
Não cumprir o prazo de entrega                 para o mesmo este item.
                                               Aplicação de multa.                    Na administração

                                                                                                             16
PACOTE ESCOLHIDO

1.4.2 Pontos de Coleta

Pontos de coletas são os locais onde ficarão armazenados
o lixo antes da realização da coleta.

Os pontos de coletas serão cobertos e possuirão recipientes
nas cores específicas para realização da coleta seletiva
com a qualidade desejada.




                                                              17
DECLARAÇÃO DO TRABALHO
Especificação Funcional:
Construção e instalação de quiosque, com recipiente
dividido em quatro compartimentos, feito de ferro, nas
dimensões 1,50m de largura, 1,50m de comprimento, 1,60
de altura. Cada compartimento deve ter uma abertura na
parte superior, para que o material reciclado seja
depositado pela população. Cada compartimento do
recipiente deve ser pintado em uma cor entre as cores
amarelo, azul, vermelho e verde, de forma que cada
recipiente possua as quatro cores. Deve haver uma porta
na parte de baixo de cada compartimento, com
manivela para abertura e fechamento, para que o
material reciclável recebido possa ser esvaziado. Coberta
de lona plástica nas dimensões 1,70 x 1,70 x 2,20, para
proteção do ponto de coleta. O conjunto deverá ser
instalado sob base de concreto com 1,50 X 1,50.

                                                            18
DECLARAÇÃO DO TRABALHO
Qualidade:
Experiência mínima de um ano em construção de
recipientes de estrutura metálica; certificação de registro
de empresa ABNT.


Prazo:
180 dias após a assinatura do contrato




                                                              19
DECLARAÇÃO DO TRABALHO
Manutenção:
Limpeza e lubrificação dos mecanismos a cada dois
meses, por no mínimo dois anos.


Garantia:
Substituir peças e realizar reparos no quiosque por, no
mínimo, 2 anos.


Local de Entrega:
Instalação dos quiosques conforme planta de arranjo geral
fornecidos na reunião de kick-off.




                                                            20
DECLARAÇÃO DO TRABALHO

Peso da entrega na EAP: 60%

Quantidade: 100 quiosques

Avanço Físico: Como o peso da entrega na EAP é de
60% para o projeto RENOVAMENTE e estamos falando de
uma quantidade total de 100 quiosques , cada quiosque
entregue representa um avanço de 0,6%




                                                        21
DECLARAÇÃO DO TRABALHO
         Critério de Medição:
Eventos de Pagamento          Descrição                                                           Peso(%)
Autorização do Fornecimento   Com a emissão do contrato de fornecimento, inicio dos
                              pedidos de matérias primas e detalhamento do projeto dos              12%
                              pontos de coleta (Civil e Mecânico).

Base em Alvenaria             Com a construção da base em alvenaria para receber a
                                                                                                    20%
                              estrutura de coletores e cobertura.
Fabricação Etapa 1            Com a fabricação dos suportes de ferro para montagem dos
                                                                                                    8%
                              coletores.
Fabricação Etapa 2            Com a fabricação e pintura dos coletores.                             8%

Fabricação Etapa 3            Com a fabricação e pré-montagem da estrutura para
                                                                                                    10%
                              cobertura dos pontos de coleta.
Montagem dos Coletores        Com a montagem dos suportes de ferro e coletores nos
                                                                                                    15%
                              suportes.
Montagem da Cobertura         Com a montagem da cobertura já pré-montada na base de
                                                                                                    15%
                              alvenaria.
Acabamento / Testes Finais    Com a verificação se o ponto de coleta está pronto para
                              utilização. (Serão realizados testes com os carrinhos de coleta).     7%

Aceite                        Com a emissão do relatório final (Data Book) e aceite do
                                                                                                    5%
                              cliente.


                                                                                                            22
CRITÉRIOS ELIMINATÓRIOS
Apresentação      de    documentos     que    comprovem
regularidade fiscal da empresa;
Apresentação de documentos que comprovem a
capacidade técnica da empresa na execução de
serviços semelhantes ao objeto a ser contratado;
Apresentação de documentos que comprovem a
capacidade financeira da empresa;
Apresentação de documentos que comprovem a
certificação como empresa ABNT;
Apresentação de documentos que demonstrem a
regularidade com os encargos trabalhistas das pessoas
que serão envolvidas no projeto.




                                                          23
CRITÉRIOS CLASSIFICATÓRIOS

Menor preço;
Menor prazo para executar o serviço;
Maior prazo de garantia;
Maior prazo de manutenção;
Solidez e organização da empresa;
Possuir filiais em outros estados do país;




                                             24
CRITÉRIO DE AVALIAÇÃO DO
       FORNECEDOR

A Recicla Opta por não divulgar os critérios de avaliação
dos fornecedores para esta declaração de trabalho para
que não haja o risco da manipulação dos valores
apresentados entre os fornecedores, para que não haja o
risco deste trabalho ser impugnado judicialmente por algum
fornecedor que possa se sentir prejudicado no julgamento
final e para que os critérios de tomada de decisão da
empresa sejam preservados.




                                                             25
SISTEMA DE PONTUAÇÃO
           CONCORRENTES                Chapa Regional             MetalGil             GeoFerre


         CRITÉRIO           PESO (%)   NOTA     MÉDIA       NOTA        MÉDIA    NOTA          MÉDIA

Menor prazo                   35        5            1,75    10           3,5     8             2,80

Menor preço                   25        8            2,0     4            1,0     10              2,5

Maior prazo de garantia       15        0             0      0               0    10              1,5

Maior prazo de
                              10        8            0,8     8            0,8     5               0,5
manutenção

Solidez e organização da
                              10        5            0,5     8            0,8     7               0,7
empresa

Possuir filiais em outros
                               5        10           0,5     6            0,3     8               0,4
estados

          PONTUAÇÃO DO
                                              5,55                 6,40                 8,40
           CONCORRENTE

                                                                                                        26
DOCUMENTOS DE AQUISIÇÕES

Item         EAP         DOCUMENTO UTILIZADO                  JUSTIFICATIVA


                                               Por ser um pacote vital para o sucesso do
                                               projeto a Recicla visa contrata-lo não só
                                               levando em consideração o preço e sim a
                                               qualidade da entrega , por isso , a RECICLA
                         RFP - PROPOSTA
1.4.2 Pontos de Coleta                         solicita aos fornecedores interessados em
                         TÉCNICA E COMERCIAL
                                               atender esta demanda uma Proposta Técnica e
                                               Comercial que será devidamente classificada
                                               levando em consideração o sistema de
                                               pontuação descrito anteriormente.




                                                                                             27
ENVIO DOS CONVITES
O meio adotado para o envio dos convites será por meio
do portal coorporativo da RECICLA , o fornecedor se
cadastra no portal recicla.com e lá ele terá acesso a
todas as informações sobre a empresa , todos os convites
que recebeu , todos os fornecimentos que realizou , bem
como a avaliação de cada fornecimento o credenciando
a fazer parte do vendor list da RECICLA ou não.

A RECICLA adota esta ferramenta, pois além de ser muito
dinâmica , provém uma maior transparência na relação
Cliente x Fornecedor , fora que a acessibilidade dos
históricos é muito mais fácil e serve como base para o
banco de dados de lições aprendidas e o fornecedor
verifica como foi seus fornecimentos anteriores e pode
trabalhar em prol de sua melhoria continua afim de se
manter entre os fornecedores qualificados da RECICLA.


                                                           28
CONTRATO FORMAL OU TÁCITO

 Todos os contratos firmados entre a RECICLA e seus
 fornecedores serão formais, visto que é uma empresa
 que detém clientes do setor público, como prefeituras
 e, com isso, necessita prestar contas de todas as
 contratações realizadas em seus projetos, além disso, o
 contrato formal a garante judicialmente, fato este que
 não acontece em um contrato tácito.




                                                           29
ESPÉCIE DO CONTRATO

Item          EAP          ESPÉCIE DE CONTRATO                JUSTIFICATIVA


                                                 Contrato de Compra e Venda , pois consiste
1.4.2   Pontos de Coleta     COMPRA E VENDA      na contratação do pacote e remuneração
                                                 de acordo com as entregas realizadas.




                                                                                              30
TIPO DE CONTRATO
Item           EAP         TIPOS DE CONTRATO        JUSTIFICATIVA


                                                 Este é o item mais importante do projeto
                                                 RENOVAMENTE , é o pacote (Coração) do
                                                 projeto e para este pacote a RECICLA estará
                           CUSTO POR             bem focada em fiscalizar as entregas e o
1.4.2   Pontos de Coleta   ADMINISTRAÇÃO -       andamento do escopo como um todo , o
                           DESEMPENHO DE ENTREGA bônus sobre entrega antecipada faz-se
                                                 necessário , pois causará boa impressão em
                                                 todos os Stakeholders , é o pacote que reflete
                                                 o avanço físico do projeto.




                                                                                                  31
CONCORRÊNCIA PRIVADA

A Recicla é uma empresa privada de projetos e , com
isso , se utiliza de Concorrências Privadas para contratar
seus fornecedores , outro motivo é que a Recicla escolhe
seus fornecedores não apenas pelo menor preço e sim
por critérios classificatórios que atestem que o
fornecimento será o mais perfeito possível , com
qualidade , prazo e garantias.




                                                             32
FLUXO - CONCORRÊNCIA
        PRIVADA




                       33
ATITUDES E FISCALIZAÇÃO
Atitudes:

 Aderência aos termos e condições do contrato;
 Comunicação efetiva e controlada;
 Controle de mudanças efetivo;
 Acompanhamento do andamento e entregas;
 Administração de conflitos e disputas.




                                                 34
ATITUDES E FISCALIZAÇÃO
Fiscalização:

 Adoção de Sistema de Ordens de Serviço;
 Auditorias e controle de qualidade;
  Controle Integrado de mudanças;
 Adoção de sistemática para administração de conflitos e
 disputas;
 Avaliação do fornecedor e atualização do Banco de
 Fornecedores;
 Relatório de Acompanhamento Semanal (Avanço Físico);
 Relatório de Inspeção e Comprovação de Evento (Avanço
 Financeiro);
 Boletim de Medição


                                                           35
RELATÓRIOS

Serão três relatórios para administração das aquisições, um
com o acompanhamento semanal do avanço físico dos
pacotes de trabalho e seus entregáveis , outro relatório será
de inspeção / diligenciamento quando houver algum
evento de pagamento e junto a este relatório será anexado
o boletim de medição que comprovará a realização do
evento dará o direito , ao fornecedor , de ser remunerado.




                                                                36
RELATÓRIOS

Acompanhamento Semanal (Avanço Físico) – Relatório que
será emitido semanalmente para relatar o avanço físico do
pacote de trabalho / itens , bem como avanço de cronograma
, fatos relevantes, desvios e mitigações, plano de ação, relatório
fotográfico , com ele seremos capazes de traçar planos de
visita e acompanhamento no campo e no próprio fornecedor ,
bem      como     revisarmos    os   documentos     do    projeto
RENOVAMENTE (Cronograma , orçamento , riscos e etc...).




                                                                     37
RELATÓRIOS




             38
RELATÓRIOS

Relatório de Inspeção e Comprovação de Evento (Avanço
Financeiro) – Este relatório é emitido uma vez por mês e
comprova tecnicamente o avanço financeiro , este relatório
deve ser emitido sempre acumulando as etapas mês a mês ,
para no final retratar um dos relatórios de aceite final do item. O
relatório deve ser assinado por um inspetor designado pela
RECICLA para atestar o avanço da etapa , deve ser assinado por
um representante do Fornecedor e um Representante da
RECICLA. Este relatório credencia o fornecedor a emitir o boletim
de Medição.




                                                                      39
RELATÓRIOS




             40
RELATÓRIOS

Boletim de Medição - Serve como um Recibo que comprova
medição e credencia o fornecedor a ser remunerado pelo
evento realizado, este relatório é emitido uma vez ao mês e
englobam os eventos realizados entre o dia 26 do mês anterior e
o dia 25 do mês em questão, o pagamento é realizado até o dia
30 e só é aprovado em conjunto com o Relatório de Inspeção e
Comprovação de Evento liberado.




                                                                  41
RELATÓRIOS




             42
FLUXO – ADMINISTRAÇÃO DO
        CONTRATO




                           43
FLUXO – ENCERRAR
    CONTRATO




                   44
PLANO DE GERENCIAMENTO
     DAS AQUISIÇÕES
Na Recicla todas as aquisições dos projetos ocorrem de
forma centralizada, ou seja, existe um departamento
especializado em aquisições, onde o gerente de
aquisições pode ser responsável pelas contratações de
muitos projetos. Quando necessário um “gerente de
aquisições” é alocado no projeto e este trabalha em
parceria com o gerente do projeto ao longo do ciclo
de vida da aquisição.
Os pacotes de trabalho que serão adquiridos foram
indicados na EAP revisada, como resultado de
atividades de planejamento das outras áreas de
conhecimento do projeto. Uma vez identificados os
pacotes de trabalho que serão comprados, o gerente
do projeto elabora o PGA.

                                                         45
PLANO DE GERENCIAMENTO
       DAS AQUISIÇÕES
O PGA será estruturado assim:
  Registro de que a gestão de aquisição ocorrerá de
  forma centralizada, e que todas as ações da equipe
  de gerenciamento de projeto devem estar alinhadas
  ao departamento de aquisição da Recicla;
  Registro de que o PGA será formal, e faz parte do Plano
  de Projeto;
  Formatos e layout:
    Modelos da empresa Recicla para os documentos de
    aquisição (para plano, acompanhamento, administração,
    controle de mudança e encerramento);
    Orientação o uso para as declarações de trabalho de
    aquisições e contratos;
    Modelos dos relatórios de acompanhamento;



                                                            46
PLANO DE GERENCIAMENTO
    DAS AQUISIÇÕES
Procedimentos:
  Procedimentos para que o planejamento das aquisições esteja
  sempre alinhado com os outros processos da gestão de
  projeto;
  Forma de relacionamento e acompanhamento das aquisições
  para cada fornecedor ou grupo de fornecedores, com o
  objetivo de facilitar o bom relacionamento. Estabelecendo e
  comunicando para cada caso a periodicidade e forma de
  acompanhamento de contratos.
  Orientação para que os fornecedores disponibilizem WBS do
  pacote contratado, para facilitar o acompanhamento do
  contrato;
  Estabelecimento da periodicidade e forma de coleta das
  informações para os relatórios de acompanhamento;
  Orientação para uso da base histórica das estimativas da
  empresa Recicla, que é especializada em projetos desta
  natureza;

                                                                47
PLANO DE GERENCIAMENTO
    DAS AQUISIÇÕES
Orientação para que seja elencado os tipos de
contrato para cada pacote contratado, e registrá-los
num mapa de contratação (baseado na EAP
revisada);

Orientação para elaboração do mapa de riscos para
cada pacote contratado, considerando as restrições e
premissas que podem afetar as aquisições;




                                                       48
ANEXOS
FLUXO DE CONCORRÊNCIA PRIVADA
FLUXO DE ADMINISTRAÇÃO DE CONTRATOS
FLUXO DE ENCERRAMENTO DE CONTRATOS
RELATÓRIO SEMANAL DE ACOMPANHAMENTO
RELATÓRIO DE INSPEÇÃO E COMPROVAÇÃO DE EVENTO
BOLETIM DE MEDIÇÃO




                                                49
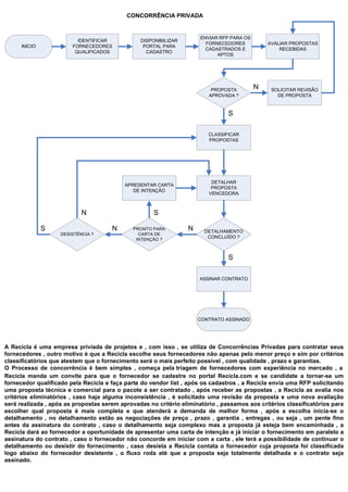
CONCORRÊNCIA PRIVADA


                                                                      ENVIAR RFP PARA OS
                          IDENTIFICAR           DISPONIBILIZAR
                                                                        FORNECEDORES           AVALIAR PROPOSTAS
      INÍCIO            FORNECEDORES             PORTAL PARA
                                                                        CADASTRADOS E              RECEBIDAS
                         QUALIFICADOS             CADASTRO
                                                                            APTOS




                                                                          PROPOSTA         N    SOLICITAR REVISÃO
                                                                         APROVADA ?               DE PROPOSTA


                                                                                S

                                                                         CLASSIFICAR
                                                                         PROPOSTAS




                                                                          DETALHAR
                                           APRESENTAR CARTA
                                                                          PROPOSTA
                                              DE INTENÇÃO
                                                                         VENCEDORA



                            N                        S

               S                      N       PRONTO PARA         N     DETALHAMENTO
                    DESISTÊNCIA ?               CARTA DE
                                                                         CONCLUÍDO ?
                                               INTENÇÃO ?



                                                                                S

                                                                      ASSINAR CONTRATO




                                                                      CONTRATO ASSINADO




A Recicla é uma empresa priviada de projetos e , com isso , se utiliza de Concorrências Privadas para contratar seus
fornecedores , outro motivo é que a Recicla escolhe seus fornecedores não apenas pelo menor preço e sim por critérios
classificatórios que atestem que o fornecimento será o mais perfeito possível , com qualidade , prazo e garantias.
O Processo de concorrência é bem simples , começa pela riagem de fornecedores com experiência no mercado , a
Recicla manda um convite para que o fornecedor se cadastre no portal Recicla.com e se candidate a tornar-se um
fornecedor qualificado pela Recicla e faça parte do vendor list , após os cadastros , a Recicla envia uma RFP solicitando
uma proposta técnica e comercial para o pacote a ser contratado , após receber as propostas , a Recicla as avalia nos
critérios eliminatórios , caso haja alguma inconsistência , é solicitado uma revisão da proposta e uma nova avaliação
será realizada , após as propostas serem aprovadas no critério eliminatório , passamos aos critérios classificatórios para
escolher qual proposta é mais completa e que atenderá a demanda de melhor forma , após a escolha inicia-se o
detalhamento , no detalhamento estão as negociações de preço , prazo , garantia , entregas , ou seja , um pente fino
antes da assinatura do contrato , caso o detalhamento seja complexo mas a proposta já esteja bem encaminhada , a
Recicla dará ao fornecedor a oportunidade de apresentar uma carta de intenção e já iniciar o fornecimento em paralelo a
assinatura do contrato , caso o fornecedor não concorde em iniciar com a carta , ele terá a possibilidade de continuar o
detalhamento ou desistir do fornecimento , caso desista a Recicla contata o fornecedor cuja proposta foi classificada
logo abaixo do fornecedor desistente , o fluxo roda até que a proposta seja totalmente detalhada e o contrato seja
assinado.
ADMINISTRAÇÃO DE CONTRATOS



                           DEFINIR GESTOR DO                           REUNIÃO DE KICK          ESTABELECER
      INÍCIO                                   ANALISAR CONTRATO
                               CONTRATO                                     OFF                 PRIORIDADES




                                                                                             INÍCIO DA EXECUÇÃO




                                                                                                  RECEBER
                                                                        APRESENTAR
                                                                                                 RELATÓRIOS
                                                                         MUDANÇAS
                                                                                              SEMANAIS / MENSAIS



                              GERENCIAR            REGISTRAR
                              MUDANÇAS             MUDANÇAS                                   REALIZAR INSPEÇÃO
                                                                                                FABRICAÇÃO /
                                                                                                 MONTAGEM




                                                                     EMITIR RELATÓRIO    N       RESULTADO
                                                                          DE NÃO
                                                                                                SATISFATÓRIO
                                                                      CONFORMIDADE


                                                                                                         S

                                                                        INFORMAR             EMISSÃO DO BOLETIM
                                                                      STAKEHOLDERS               DE MEDIÇÃO




                                                                                                 AUTORIZAR
                                                                                                 PAGAMENTO
                LEGENDA

               PROCESSOS DE ADM CONTRATUAL

               REGISTROS
                                                                                                  CONTRATO
               IMPUT PARA OUTRAS ÁREAS DE CONHECIMENTO                                           ENCERRADO
                                                                                                                   N

                                                                                                         S
                                                                                              FIM- PROCESSO DE
                                                                                              ENCERRAMENTO DO
                                                                                                  CONTRATO




O Processo de administração de contratos segue uma linha bem definida no projeto RENOVAMENTE , após a definição
de um gestor de contrato , o contrato é analisado pela área jur dica , engenharia e planejamento onde são definidos
pontos importantes que serão colocados ao fornecedor na reunião de Kick Off , nesta reunião as empresas definem seus
pontos focais , seus canais de comunicação , seus processos e definem uma data para a reunião de estabelecimento de
prioridades , onde serão estabelecidos os cronogramas de entregas e as datas limite para realização das etapas , depois
dessa fase de planejamento é dado início a execução das atividades , com inicio das atividades é iniciado também o
inicio do controle com os relatórios semanais de avanço e os relatórios mensais e realizações de inspeções de
fabricação e montagem , após a realização das inspeções verifica-se se os resultados estão satisfatórios , caso estejam o
fornecedor está autorizado a emitir o BM e o pagamento será realizado , caso o resultado seja insatisfatório , é emitido
um relatório de não conformidade , de posse desse relatório , o fornecedor apresenta as mudanças necessárias , as
mudanças são registradas e são gerenciadas pela área de gerenciamento de mudanças , o loop roda até todos os
resultados ficarem satisfatórios e o contrato realizar todas as entregas ( encerramento do contrato).
ENCERRAMENTO DO CONTRATO


    CONTRATO

                                        S     PENDÊNCIA       N         CONSULTA AO SETOR
                                              RESOLVIDA                     JURÍDICO



     ESCOPO         N
    ATENDIDO ?

                                                                                             N
                                                                             RESILIÇÃO ?
           S

                              REGISTRAR /                                      S
    PAGAMENTO
                               RESOLVER
    EFETUADO ?
                     N        PENDÊNCIAS                                    REGISTRAR /
                                                                             CONCLUIR                  RE CISÃO
                                                                            PENDÊNCIAS
           S

     ASPECTOS
      LEGAIS                                                                                       MEDIDAS JUDICIAIS
    ATENDIDOS?       N

          S
RECEBER MANUAL DE        RECEBER TERMOS          ASSINAR TERMOS DE           CONSOLIDAR
    OPERAÇÃO /            DE GARANTIA /            RECEBIMENTO              REGISTROS DE
   MANUTENÇÃO               SUPORTE                  DEFINITIVO          LIÇÕES APRENDIDAS




                                                                          ATUALIZAR ATIVOS
                                                                          DA ORGANIZAÇÃO




                                                                             CONTRATO
                                                                            ENCERRADO




O Processo de encerramento do começa com os loops de escopo , pagamento e aspectos legais , caso algum desses
itens não esteja 100% atendido , são geradas pendências , estas são registradas e priorizadas para serem resolvidas ,
caso as pendências sejam resolvidas , retomamos ao início para verificar novas pendências e assim até que todas sejam
efetivamente resolvidas , se , ainda assim , o contrato continuar com pendências , o setor Jur dico é acionado para
devidas providências de ruptura de contrato , seja com resilição ou a própria re cisão. Caso o contrato não tenha
nenhuma pendência referente a Escopo , Pagamentos e Aspectos Legais , partimos para o recebimento do manual de
Operação e Manutenção e termos de garantia e suporte , dado esses recebimentos , a Recicla assina os termos de
recebimento definitivo do pacote contratado.
Os Registros de lições aprendidas são realizados a qualquer hora no decorrer da contratação e da execução do contrato
, porém esses registros só são consolidados e se tornam ativos da empresa ao final do processo seja por recebimento
definitivo ou por ruptura (Resilição / Re cisão) , após a atualização de todos os Ativos da Recicla , o contrato é
encerrado.
RELATÓRIO SEMANAL DE ACOMPANHAMENTO
                                                                                                                                           (Avanço Físico)
                                                                DATA: data                                                               SEMANA: nº da semana

                                                                                                                                         CONTRATO: Nº do contrato
                                                                FORNECEDOR: nome do fornecedor

                                                                                                    ESCOPO / AVANÇO / PRAZO
                                                                                                         AVANÇO %                                                                                  ENTREGA
                                               PROJETO /                                   FABRICAÇÃO /
                                                                        CIVIL                                   TESTES / ACABAMENTO                       TOTAL
                                              SUPRIMENTO                                    MONTAGEM                                                                                   CONTRATUAL              ESTIMADA
   ITENS / PESOS ETAPAS (FÍSICO)                  7%                     25%                   60%                        8%                              100%

                                                                                                                                         Soma dos Avanços Multiplicado pelos
                                                                                                                                                                                    Data estipulada em
          Listar Entregáveis                    Avanço W              Avanço X                Avanço Y                 Avanço Z          pesos de cada etapa: Avanço = (Wx10%) +                           Data reprogramada
                                                                                                                                                                                         contrato
                                                                                                                                         (Xx10%) + (Yx75%) + (Zx5%)




                                          Média dos Avanços         Média dos          Média dos Avanços                                                                           Data de Entrega Final          Data
                                                                                                               Média dos Avanços de
 PREOGRESSO DO FORNECIMENTO                  de Projeto /          Avanços de           de Fabricação e                                     Média dos Avanços de cada Etapa             contratual           Reprogramada
                                                                                                               Testes e Acabamento
                                             Suprimento           Construção Civil        Montagem                                                                                     Cronograma          Final Cronograma

                                                                                                           COMENTÁRIOS

Descrever todos fatos Relevantes ocorridos na semana , eventuais atrasos , causas , medidas preventivas e corretivas e observações pertinentes.


                                                                                                              ANEXOS


Fotos , Cronograma atualizado com os avanços da semana , plano de ação caso ocorra algum desvio.


                           DILIGENCIADOR / SUPERVISOR                                                                          FORNECEDOR                                                           RECICLA



                               Assinatura / Carimbo / Data                                                              Assinatura / Carimbo / Data                                        Assinatura / Carimbo / Data
RELATÓRIO DE INSPEÇÃO E COMPROVAÇÃO DE EVENTO

                                                    FORNECEDOR: nome do fornecedor                                  CONTRATO: Nº do contrato                                    EVENTO COMPROVADO: Qual evento será comprovado
                                                                                                                                                                                nesse relatório (um por relatório)
                                                    PACOTE DE TRABALHO: Qual pacote de trabalho está sendo          ITEM DO PACOTE: Caso no Pacote de trabalho tenha mais de um DATA: data do Relatório
                                                    medido                                                          item , colocar qual item se refere o relatório
                                                                                                             AVANÇO FINANCEIRO

            EVENTOS DE PAGAMENTO                                         DESCRIÇÃO DAS ETAPAS                       ETAPA REALIZADA      PESO DA ETAPA       AVANÇO FINANCEIRO             DATA PREVISTA                DATA REALIZADA
                                                                                                                                                              Se Etapa Realizada =
                                                    Com a emissão do contrato de fornecimento , início dos
                                                                                                                                                            Sim , Avanço = Peso da Data Prevista para realização Data em que foi realizada a
           Autorização do Fornecimento              pedidos de matérias primas e detalhamento do projeto dos            SIM / NÃO              12%
                                                                                                                                                            Etapa , se Não avanço =         da Etapa.                     etapa
                                                    pontos de coleta (Civil e Mecânico)
                                                                                                                                                                        0
                                                    Com a construção da base em alvenaria para receber a
                Base em Alvenaria                                                                                                              20%
                                                    estrutura de coletores e cobertura.
                                                    Com a Fabricação dos suportes de ferro para montagem dos
                Fabricação Etapa 1                                                                                                              8%
                                                    coletores

                Fabricação Etapa 2                  Com a fabricação e pintura dos coletores                                                    8%
                                                    Com a fabricação e pré montagem da estrutura para cobertura
                Fabricação Etapa 3                                                                                                             10%
                                                    dos pontos de coleta
                                                    Com a montagem dos suportes de ferro e coletores nos
               Montagem Coletores                                                                                                              15%
                                                    suportes
                                                    Com a montagem da cobertura já pré montada na base de
               Montagem Cobertura                                                                                                              15%
                                                    alvenaria
                                                    Com a verificação se o ponto de coleta está pronto para o uso
            Acabamento / Testes Finais                                                                                                          7%
                                                    (serão feitos testes com os carrinhos de coleta)
                                                    Com a emissão do relatório final (Data Book) e aceite do
                      Aceite                                                                                                                    5%
                                                    cliente
                                                                                                                                                              Total do Avanço                                  Caso seja o relatório Final
                                                                                                                                                                                    Colocar a Data prevista da
          STATUS FINAL DO RELATÓRIO                                                                                                            100%          Financeiro do Item                                , colocar a data da última
                                                                                                                                                                                      última etapa = Aceite
                                                                                                                                                                    em %                                       etapa = Aceite

                                                                                                HISTÓRICO DA COMPROVAÇÃO DOS EVENTOS

Descrever históricamente as comprovações de eventos , fatos relevantes , processos de contrução e montagem , métricas de qualidade , ensaios utilizados para atestar a qualidade (Na comprovação da última etapa , ACEITE, é necessário incluír
neste campo esquemas explicando como devem ser utilizados os pontos de coleta , como deverá ser o processo de limpeza e manutenção e mensionar a extensão da garantia tanto em período de tempo como nas condições de uso).

                                                                                           HISTÓRICO DE FOTOS DA COMPROVAÇÃO DOS EVENTOS


Colocar as fotos de todo o processo históricamente seguindo as comprovações dos eventos até o Aceite final quando ocorrer.


                                         DILIGENCIADOR / SUPERVISOR                                                                          FORNECEDOR                                                       RECICLA



                                           Assinatura / Carimbo / Data                                                                Assinatura / Carimbo / Data                                   Assinatura / Carimbo / Data
BOLETIM DE MEDIÇÃO

                     FORNECEDOR:                                                                     CONTRATO:

                           ENTREGA:                                                        PERÍODO MEDIÇÃO
                                                                                             A medição se dá entre o dia 26 e o dia 25 do mês subsequente.



                                                                                                                             2012                      2013
       VALOR BRUTO PACOTE:                                           R$ 0,00                        REAJUSTES:
       Valor total do pacote                                                                                          Reajuste no ano            Reajuste no ano
       contratado                                                                                                        de 2012                    de 2013

                                                                                    VALOR                                                           VALOR
            1 - EVENTOS                    REALIZADO          % MEDIÇÃO                                   DATA           % REAJUSTE                                       TOTAL
                                                                                  EVENTO P0                                                        REAJUSTE
                                            Marcar X se                           Valor Bruto x %                                                 Valor Evento P0 x   Valor Evento P0 +
  1º   Autorização do Fornecimento                                12,00%                              Data Evento        % reajuste no período
                                             realizado                               medição                                                        % Reajuste         Valor Reajuste

  2º   Base em Alvenaria                                          20,00%
  3º   Fabricação Etapa 1                                         8,00%
  4º   Fabricação Etapa 2                                         8,00%
  5º   Fabricação Etapa 3                                         10,00%
  6º   Montagem Coletores                                         15,00%
  7º   Montagem Cobertura                                         15,00%
  8º   Acabamento / Testes Finais                                 7,00%
  9º   Aceite                                                     5,00%
                        Total (VL)                                100,0%




       2 - VALOR TOTAL DA MEDIÇÃO                                                                                                                 R$ 0,00




 DILIGENCIADOR / INSPETOR                                              GP - RECICLA                                                              FORNECEDOR



OBS 1: Se no pacote de trabalho houver mais de uma entrega , emitir um BM para cada entrega. Ex: 100 Pontos de coleta , será emitido um BM para cada ponto;

OBS 2: Autorização do Fornecimento - Adiantamento na assinatura do contrato de Fornecimento para prover o início dos trabalhos;

OBS 3: Base em Alvenaria - Consiste na execução da Base Civil que será montada a estrutura de coletores;

OBS 4: Fabricação Etapa 1 - Consiste na fabricação dos suportes de ferro para montagem dos coletores;

OBS 5: Fabricação Etapa 2 - Consiste na fabricação e pintura dos coletores;

OBS 6: Fabricação Etapa 3 - Consiste na fabricação e pré montagem da estrutura para cobertura dos pontos de coleta;

OBS 7: Montagem Coletores - Consiste na montagem dos suportes de ferro e coletores nos suportes;

OBS 8: Montagem Cobertura - Consiste na montagem da cobertura já pré montada na base de alvenaria;

OBS 9: Acabamento / Testes Finais - Consiste em verificar se o ponto de coleta está pronto para o uso (serão feitos testes com os carrinhos de coleta);

OBS 10: Aceite - Pagamento desta etapa após emissão do relatório final (Data Book) e aceite do cliente.

Renovamente

  • 2.
    A EQUIPE Geórgia Ferre Denise Vasconcelos Joel Ayres Márcia Falcão Bruno Brandão 1
  • 3.
    A EMPRESA A Reciclaé uma empresa privada de projetos na área de coleta seletiva e sustentabilidade. Missão Contribuir para o desenvolvimento sustentável das áreas urbanas Um dos projetos desenvolvidos pela Recicla é o RenovaMente. 2
  • 4.
    RENOVAMENTE É um projetopara implantação de coleta seletiva e conscientização da população em cidades que ainda não possuem este tipo de coleta. 3
  • 5.
  • 6.
    A Recicla apresentae vende o projeto RenovaMente A R de ec co i cl a l pe eta ins la es tala ci pa p da lh o de ad nto . os s RENOVAMENTE 5
  • 7.
    OBJETIVO DO TRABALHO Aplicaros processos de aquisições aprendidos em sala para o projeto RenovaMente. 6
  • 8.
    EAP DO PROJETO EAP completa do projeto Pacotes Make or Buy EAP revisada para a Gerência de Aquisições Pacote de trabalho selecionado Legenda: Pacotes de trabalho para gerenciar as aquisições; Pacote de trabalho selecionado para o case 7
  • 9.
    Item EAP Make/Buy 0 Renova Mente - 1.1 Gerenciamento do Projeto Make 1.1.1 Plano de Gerenciamento do Projeto Make 1.1.1.1 Escopo Make 1.1.1.2 Tempo Make 1.1.1.3 Custo Make 1.1.1.4 RH Make 1.1.1.5 Comunicação Make 1.1.1.6 Riscos Make 1.1.1.7 Qualidade Make 1.1.1.8 Aquisições - 1.1.1.8.1 Planejar as Aquisições Make 1.1.1.8.2 Conduzir as Aquisições Make 1.1.1.8.3 Administrar as Aquisições Make 1.1.1.8.4 Encerrar as Aquisições Make 8
  • 10.
    Item EAP Make/Buy 1.1.1.9 Integração Make 1.1.2 Monitoramento e Controle - 1.1.2.1 Status Report Make 1.1.2.2 Reunião de Acompanhamento Make 1.2 Mobilização Buy 1.2.1 Divulgação Buy 1.2.1.1 Produção de Campanhas Publicitárias Buy 1.2.1.2 Jornal Buy 1.2.1.3 Revista Buy 1.2.1.4 Outdoors Buy 1.2.1.5 Rádio Buy 1.2.1.6 TV Buy 1.2.1.7 Internet Buy 1.2.2 Palestras - 1.2.2.1 Seleção do Local Make 9
  • 11.
    Item EAP Make/Buy 1.2.2.2 Seleção do tema Make 1.2.2.3 Palestrante Buy 1.2.2.4 Coffee-Break Buy 1.3 Estrutura - 1.3.1 Capacitação - 1.3.1.1 Material para Treinamento Buy 1.3.1.2 Treinamento Coletadores Make 1.3.1.3 Treinamento Cooperativas Make 1.3.1.4 Treinamento para Indústria Make 1.3.2 Organização de Rotas - 1.3.2.1 Mapeamento das Regiões de Coletas Make 1.3.2.2 Roteiros e Horários de Coleta Make 1.4 Coleta - 1.4.1 Equipamentos Buy 1.4.2 Pontos de Coleta Buy 10
  • 12.
    Item EAP Make/Buy 1.4.3 Central de Atendimento Buy 1.5 Encerramento - 1.5.1 Relatórios de Desempenho Make 1.5.2 Arquivar Documentação do Projeto Make 1.5.3 Festa de Encerramento Buy 11
  • 13.
    CRITÉRIOS MAKE ORBUY Critério Justificativa A estratégia de atuação da empresa não contempla a atuação no Não é o core business da empresa. segmento de construção civil. O projeto tem como característica a realização de várias atividades em Capacidade de completar o projeto no paralelo. A contratação de fornecedores possibilitará o cumprimento do prazo. cronograma. Contratando a empresa pode analisar as tecnologias apresentadas pelos Tecnologia a ser utilizada. fornecedores e escolher a que melhor atende ao projeto. Devido a grande quantidade de pontos de coleta do projeto, a empresa Capacidade de produção. pode optar por subcontratar mais de uma empresa para fornecer. Reduzindo assim os riscos de atrasos da entrega. Contratando fornecedores locais estaremos fomentando o mercado local. Capacitando com isso as empresas para futura ampliação do sistema ou Fomento do mercado local. manutenção dos pontos de coletas instalados. A empresa fornecedora deve evidenciar sua habilidade em trabalhar com Capacidade de gerenciamento de projetos e deve fornecer alguns artefatos de gestão de projeto como EAP e projeto. cronograma. Isto será mais um fator para minimizar riscos no projeto. A qualidade aplicada em projetos anteriores do fornecedor tem forte peso. Qualidade do desempenho anterior. Pois, o pacote escolhido é o pilar deste projeto. O ciclo de vida do produto vai contribuir para a credibilidade do projeto. 12
  • 14.
    MAPA DAS AQUISIÇÕES Nº Item a ser contratado EAP Vendor List Orçamento Prazo Deve ficar • Dmídia disponível após 30 Produção de campanhas 1 1.2.1.1 • Luamultimídia R$10.000,00 dias da assinatura publicitárias • Mertake Comunicações de contrato com o cliente Deve ficar • Gráfica SantaMarta R$ 10.000,00¹ disponível após 40 2 Material para treinamento 1.3.1.1 • Ecográfica dias da assinatura • Gráfica San Martin R$ 10,00/apostila de contrato com o cliente Os equipamentos R$ 30.000,00² • TecnoEquipe Ltda devem ficar 3 Equipamentos 1.4.1 • MaquinasBrasil disponíveis no R$ 300,00/ ponto • ImportMaq; mesmo prazo dos de coleta pontos de coleta. Deve ficar • Géo Ferrer R$ 150.000,00² disponível após 30 • MetalGil; 4 Pontos de Coleta 1.4.2 dias da assinatura • Chapa Regional R$ 1.500,00/ponto de contrato com o • Metalúgica Conforma; de coleta cliente • Buffet Brasil Tropical Será agendado • Buffet E.Brainer de acordo com a 5 Coffee-break 1.2.2.4 R$15,00/pessoa³ • PortoRecife agenda das • Café e Cia; palestras. ¹ Quantidade máxima de 1.000 apostilas ² 100 Pontos de Coletas ³ Quantidade contratada por demanda 13
  • 15.
    REGISTROS DE RISCOS Pacote:[1.2.1.1] Produção de Campanhas Publicitárias Momento da Evento de risco Resposta ao risco resposta ao risco Fazer uma peça publicitária que Comunicação inadequada - o público conquiste todos os envolvidos. A Na especificação, na alvo tem uma grande diversidade de mudança cultural é fundamental contratação. formação, podendo ser uma pessoa para o sucesso do projeto. analfabeta, como uma pessoa com graduação completa. A idade das Contratar empresas com pessoas que formam o público alvo Na especificação, na experiência e com comprovada também é bastante ampla, indo desde contratação. habilidade. adolescente até idosos. O risco ocorre caso o público alvo não compreenda e Solicitar provas, antes de seguir colabore com o projeto. para a fase de elaboração das Na administração. peças. Na especificação, na Não cumprir a data acordada em Aplicação de multa. contratação e na contrato - o risco se concretiza caso os administração. marcos de projeto não sejam cumpridos, comprometendo assim todo o resultado. Contratar empresas Na especificação, na reconhecidamente boas no contratação. mercado. 14
  • 16.
    REGISTROS DE RISCOS Pacote:[1.3.1.1] Material para Treinamento Momento da Evento de risco Resposta ao risco resposta ao risco Fazer uma especificação Na especificação, na Impressos com baixa resolução - o risco detalhada. contratação se materializa caso a qualidade da impressão comprometa a compreensão da mensagem que se quer passar. Solicitar provas, para autorizar a Na administração impressão Comunicação inadequada - o risco acontece caso o palestrantes e Fazer uma especificação professores não percebam Na especificação, na detalhada do perfil do público adequadamente o perfil do público e contratação alvo dos treinamentos e palestras. não consiga mobilizá-los para o objetivo do projeto. 15
  • 17.
    REGISTROS DE RISCOS Pacote: [1.4.2] Pontos de Coleta Momento da Evento de risco Resposta ao risco resposta ao risco Na especificação, na Fazer uma especificação detalhada. contratação Não atendimento das especificações - o Aplicação de multa. Na administração risco ocorre caso os pontos de coleta não Realizar acompanhamento com estejam exatamente conforme a periodicidade quinzenal da Na administração especificação. produção. Realizar inspeção no recebimento das Na administração unidades Contratar mais de um fornecedor Na especificação, na para o mesmo este item. Este é o contratação A empresa fornecedora quebrar o contrato - pacote mais importante do projeto. o risco se materializa caso o fornecedor não Usar contrato do tipo "custo por consiga cumprir todas as exigências do administração - desempenho de Na contratação contrato. entrega" Aplicação de multa. Na contratação Contratar mais de um fornecedor Na contratação Não cumprir o prazo de entrega para o mesmo este item. Aplicação de multa. Na administração 16
  • 18.
    PACOTE ESCOLHIDO 1.4.2 Pontosde Coleta Pontos de coletas são os locais onde ficarão armazenados o lixo antes da realização da coleta. Os pontos de coletas serão cobertos e possuirão recipientes nas cores específicas para realização da coleta seletiva com a qualidade desejada. 17
  • 19.
    DECLARAÇÃO DO TRABALHO EspecificaçãoFuncional: Construção e instalação de quiosque, com recipiente dividido em quatro compartimentos, feito de ferro, nas dimensões 1,50m de largura, 1,50m de comprimento, 1,60 de altura. Cada compartimento deve ter uma abertura na parte superior, para que o material reciclado seja depositado pela população. Cada compartimento do recipiente deve ser pintado em uma cor entre as cores amarelo, azul, vermelho e verde, de forma que cada recipiente possua as quatro cores. Deve haver uma porta na parte de baixo de cada compartimento, com manivela para abertura e fechamento, para que o material reciclável recebido possa ser esvaziado. Coberta de lona plástica nas dimensões 1,70 x 1,70 x 2,20, para proteção do ponto de coleta. O conjunto deverá ser instalado sob base de concreto com 1,50 X 1,50. 18
  • 20.
    DECLARAÇÃO DO TRABALHO Qualidade: Experiênciamínima de um ano em construção de recipientes de estrutura metálica; certificação de registro de empresa ABNT. Prazo: 180 dias após a assinatura do contrato 19
  • 21.
    DECLARAÇÃO DO TRABALHO Manutenção: Limpezae lubrificação dos mecanismos a cada dois meses, por no mínimo dois anos. Garantia: Substituir peças e realizar reparos no quiosque por, no mínimo, 2 anos. Local de Entrega: Instalação dos quiosques conforme planta de arranjo geral fornecidos na reunião de kick-off. 20
  • 22.
    DECLARAÇÃO DO TRABALHO Pesoda entrega na EAP: 60% Quantidade: 100 quiosques Avanço Físico: Como o peso da entrega na EAP é de 60% para o projeto RENOVAMENTE e estamos falando de uma quantidade total de 100 quiosques , cada quiosque entregue representa um avanço de 0,6% 21
  • 23.
    DECLARAÇÃO DO TRABALHO Critério de Medição: Eventos de Pagamento Descrição Peso(%) Autorização do Fornecimento Com a emissão do contrato de fornecimento, inicio dos pedidos de matérias primas e detalhamento do projeto dos 12% pontos de coleta (Civil e Mecânico). Base em Alvenaria Com a construção da base em alvenaria para receber a 20% estrutura de coletores e cobertura. Fabricação Etapa 1 Com a fabricação dos suportes de ferro para montagem dos 8% coletores. Fabricação Etapa 2 Com a fabricação e pintura dos coletores. 8% Fabricação Etapa 3 Com a fabricação e pré-montagem da estrutura para 10% cobertura dos pontos de coleta. Montagem dos Coletores Com a montagem dos suportes de ferro e coletores nos 15% suportes. Montagem da Cobertura Com a montagem da cobertura já pré-montada na base de 15% alvenaria. Acabamento / Testes Finais Com a verificação se o ponto de coleta está pronto para utilização. (Serão realizados testes com os carrinhos de coleta). 7% Aceite Com a emissão do relatório final (Data Book) e aceite do 5% cliente. 22
  • 24.
    CRITÉRIOS ELIMINATÓRIOS Apresentação de documentos que comprovem regularidade fiscal da empresa; Apresentação de documentos que comprovem a capacidade técnica da empresa na execução de serviços semelhantes ao objeto a ser contratado; Apresentação de documentos que comprovem a capacidade financeira da empresa; Apresentação de documentos que comprovem a certificação como empresa ABNT; Apresentação de documentos que demonstrem a regularidade com os encargos trabalhistas das pessoas que serão envolvidas no projeto. 23
  • 25.
    CRITÉRIOS CLASSIFICATÓRIOS Menor preço; Menorprazo para executar o serviço; Maior prazo de garantia; Maior prazo de manutenção; Solidez e organização da empresa; Possuir filiais em outros estados do país; 24
  • 26.
    CRITÉRIO DE AVALIAÇÃODO FORNECEDOR A Recicla Opta por não divulgar os critérios de avaliação dos fornecedores para esta declaração de trabalho para que não haja o risco da manipulação dos valores apresentados entre os fornecedores, para que não haja o risco deste trabalho ser impugnado judicialmente por algum fornecedor que possa se sentir prejudicado no julgamento final e para que os critérios de tomada de decisão da empresa sejam preservados. 25
  • 27.
    SISTEMA DE PONTUAÇÃO CONCORRENTES Chapa Regional MetalGil GeoFerre CRITÉRIO PESO (%) NOTA MÉDIA NOTA MÉDIA NOTA MÉDIA Menor prazo 35 5 1,75 10 3,5 8 2,80 Menor preço 25 8 2,0 4 1,0 10 2,5 Maior prazo de garantia 15 0 0 0 0 10 1,5 Maior prazo de 10 8 0,8 8 0,8 5 0,5 manutenção Solidez e organização da 10 5 0,5 8 0,8 7 0,7 empresa Possuir filiais em outros 5 10 0,5 6 0,3 8 0,4 estados PONTUAÇÃO DO 5,55 6,40 8,40 CONCORRENTE 26
  • 28.
    DOCUMENTOS DE AQUISIÇÕES Item EAP DOCUMENTO UTILIZADO JUSTIFICATIVA Por ser um pacote vital para o sucesso do projeto a Recicla visa contrata-lo não só levando em consideração o preço e sim a qualidade da entrega , por isso , a RECICLA RFP - PROPOSTA 1.4.2 Pontos de Coleta solicita aos fornecedores interessados em TÉCNICA E COMERCIAL atender esta demanda uma Proposta Técnica e Comercial que será devidamente classificada levando em consideração o sistema de pontuação descrito anteriormente. 27
  • 29.
    ENVIO DOS CONVITES Omeio adotado para o envio dos convites será por meio do portal coorporativo da RECICLA , o fornecedor se cadastra no portal recicla.com e lá ele terá acesso a todas as informações sobre a empresa , todos os convites que recebeu , todos os fornecimentos que realizou , bem como a avaliação de cada fornecimento o credenciando a fazer parte do vendor list da RECICLA ou não. A RECICLA adota esta ferramenta, pois além de ser muito dinâmica , provém uma maior transparência na relação Cliente x Fornecedor , fora que a acessibilidade dos históricos é muito mais fácil e serve como base para o banco de dados de lições aprendidas e o fornecedor verifica como foi seus fornecimentos anteriores e pode trabalhar em prol de sua melhoria continua afim de se manter entre os fornecedores qualificados da RECICLA. 28
  • 30.
    CONTRATO FORMAL OUTÁCITO Todos os contratos firmados entre a RECICLA e seus fornecedores serão formais, visto que é uma empresa que detém clientes do setor público, como prefeituras e, com isso, necessita prestar contas de todas as contratações realizadas em seus projetos, além disso, o contrato formal a garante judicialmente, fato este que não acontece em um contrato tácito. 29
  • 31.
    ESPÉCIE DO CONTRATO Item EAP ESPÉCIE DE CONTRATO JUSTIFICATIVA Contrato de Compra e Venda , pois consiste 1.4.2 Pontos de Coleta COMPRA E VENDA na contratação do pacote e remuneração de acordo com as entregas realizadas. 30
  • 32.
    TIPO DE CONTRATO Item EAP TIPOS DE CONTRATO JUSTIFICATIVA Este é o item mais importante do projeto RENOVAMENTE , é o pacote (Coração) do projeto e para este pacote a RECICLA estará CUSTO POR bem focada em fiscalizar as entregas e o 1.4.2 Pontos de Coleta ADMINISTRAÇÃO - andamento do escopo como um todo , o DESEMPENHO DE ENTREGA bônus sobre entrega antecipada faz-se necessário , pois causará boa impressão em todos os Stakeholders , é o pacote que reflete o avanço físico do projeto. 31
  • 33.
    CONCORRÊNCIA PRIVADA A Reciclaé uma empresa privada de projetos e , com isso , se utiliza de Concorrências Privadas para contratar seus fornecedores , outro motivo é que a Recicla escolhe seus fornecedores não apenas pelo menor preço e sim por critérios classificatórios que atestem que o fornecimento será o mais perfeito possível , com qualidade , prazo e garantias. 32
  • 34.
  • 35.
    ATITUDES E FISCALIZAÇÃO Atitudes: Aderência aos termos e condições do contrato; Comunicação efetiva e controlada; Controle de mudanças efetivo; Acompanhamento do andamento e entregas; Administração de conflitos e disputas. 34
  • 36.
    ATITUDES E FISCALIZAÇÃO Fiscalização: Adoção de Sistema de Ordens de Serviço; Auditorias e controle de qualidade; Controle Integrado de mudanças; Adoção de sistemática para administração de conflitos e disputas; Avaliação do fornecedor e atualização do Banco de Fornecedores; Relatório de Acompanhamento Semanal (Avanço Físico); Relatório de Inspeção e Comprovação de Evento (Avanço Financeiro); Boletim de Medição 35
  • 37.
    RELATÓRIOS Serão três relatóriospara administração das aquisições, um com o acompanhamento semanal do avanço físico dos pacotes de trabalho e seus entregáveis , outro relatório será de inspeção / diligenciamento quando houver algum evento de pagamento e junto a este relatório será anexado o boletim de medição que comprovará a realização do evento dará o direito , ao fornecedor , de ser remunerado. 36
  • 38.
    RELATÓRIOS Acompanhamento Semanal (AvançoFísico) – Relatório que será emitido semanalmente para relatar o avanço físico do pacote de trabalho / itens , bem como avanço de cronograma , fatos relevantes, desvios e mitigações, plano de ação, relatório fotográfico , com ele seremos capazes de traçar planos de visita e acompanhamento no campo e no próprio fornecedor , bem como revisarmos os documentos do projeto RENOVAMENTE (Cronograma , orçamento , riscos e etc...). 37
  • 39.
  • 40.
    RELATÓRIOS Relatório de Inspeçãoe Comprovação de Evento (Avanço Financeiro) – Este relatório é emitido uma vez por mês e comprova tecnicamente o avanço financeiro , este relatório deve ser emitido sempre acumulando as etapas mês a mês , para no final retratar um dos relatórios de aceite final do item. O relatório deve ser assinado por um inspetor designado pela RECICLA para atestar o avanço da etapa , deve ser assinado por um representante do Fornecedor e um Representante da RECICLA. Este relatório credencia o fornecedor a emitir o boletim de Medição. 39
  • 41.
  • 42.
    RELATÓRIOS Boletim de Medição- Serve como um Recibo que comprova medição e credencia o fornecedor a ser remunerado pelo evento realizado, este relatório é emitido uma vez ao mês e englobam os eventos realizados entre o dia 26 do mês anterior e o dia 25 do mês em questão, o pagamento é realizado até o dia 30 e só é aprovado em conjunto com o Relatório de Inspeção e Comprovação de Evento liberado. 41
  • 43.
  • 44.
  • 45.
  • 46.
    PLANO DE GERENCIAMENTO DAS AQUISIÇÕES Na Recicla todas as aquisições dos projetos ocorrem de forma centralizada, ou seja, existe um departamento especializado em aquisições, onde o gerente de aquisições pode ser responsável pelas contratações de muitos projetos. Quando necessário um “gerente de aquisições” é alocado no projeto e este trabalha em parceria com o gerente do projeto ao longo do ciclo de vida da aquisição. Os pacotes de trabalho que serão adquiridos foram indicados na EAP revisada, como resultado de atividades de planejamento das outras áreas de conhecimento do projeto. Uma vez identificados os pacotes de trabalho que serão comprados, o gerente do projeto elabora o PGA. 45
  • 47.
    PLANO DE GERENCIAMENTO DAS AQUISIÇÕES O PGA será estruturado assim: Registro de que a gestão de aquisição ocorrerá de forma centralizada, e que todas as ações da equipe de gerenciamento de projeto devem estar alinhadas ao departamento de aquisição da Recicla; Registro de que o PGA será formal, e faz parte do Plano de Projeto; Formatos e layout: Modelos da empresa Recicla para os documentos de aquisição (para plano, acompanhamento, administração, controle de mudança e encerramento); Orientação o uso para as declarações de trabalho de aquisições e contratos; Modelos dos relatórios de acompanhamento; 46
  • 48.
    PLANO DE GERENCIAMENTO DAS AQUISIÇÕES Procedimentos: Procedimentos para que o planejamento das aquisições esteja sempre alinhado com os outros processos da gestão de projeto; Forma de relacionamento e acompanhamento das aquisições para cada fornecedor ou grupo de fornecedores, com o objetivo de facilitar o bom relacionamento. Estabelecendo e comunicando para cada caso a periodicidade e forma de acompanhamento de contratos. Orientação para que os fornecedores disponibilizem WBS do pacote contratado, para facilitar o acompanhamento do contrato; Estabelecimento da periodicidade e forma de coleta das informações para os relatórios de acompanhamento; Orientação para uso da base histórica das estimativas da empresa Recicla, que é especializada em projetos desta natureza; 47
  • 49.
    PLANO DE GERENCIAMENTO DAS AQUISIÇÕES Orientação para que seja elencado os tipos de contrato para cada pacote contratado, e registrá-los num mapa de contratação (baseado na EAP revisada); Orientação para elaboração do mapa de riscos para cada pacote contratado, considerando as restrições e premissas que podem afetar as aquisições; 48
  • 50.
    ANEXOS FLUXO DE CONCORRÊNCIAPRIVADA FLUXO DE ADMINISTRAÇÃO DE CONTRATOS FLUXO DE ENCERRAMENTO DE CONTRATOS RELATÓRIO SEMANAL DE ACOMPANHAMENTO RELATÓRIO DE INSPEÇÃO E COMPROVAÇÃO DE EVENTO BOLETIM DE MEDIÇÃO 49
  • 51.
    CONCORRÊNCIA PRIVADA ENVIAR RFP PARA OS IDENTIFICAR DISPONIBILIZAR FORNECEDORES AVALIAR PROPOSTAS INÍCIO FORNECEDORES PORTAL PARA CADASTRADOS E RECEBIDAS QUALIFICADOS CADASTRO APTOS PROPOSTA N SOLICITAR REVISÃO APROVADA ? DE PROPOSTA S CLASSIFICAR PROPOSTAS DETALHAR APRESENTAR CARTA PROPOSTA DE INTENÇÃO VENCEDORA N S S N PRONTO PARA N DETALHAMENTO DESISTÊNCIA ? CARTA DE CONCLUÍDO ? INTENÇÃO ? S ASSINAR CONTRATO CONTRATO ASSINADO A Recicla é uma empresa priviada de projetos e , com isso , se utiliza de Concorrências Privadas para contratar seus fornecedores , outro motivo é que a Recicla escolhe seus fornecedores não apenas pelo menor preço e sim por critérios classificatórios que atestem que o fornecimento será o mais perfeito possível , com qualidade , prazo e garantias. O Processo de concorrência é bem simples , começa pela riagem de fornecedores com experiência no mercado , a Recicla manda um convite para que o fornecedor se cadastre no portal Recicla.com e se candidate a tornar-se um fornecedor qualificado pela Recicla e faça parte do vendor list , após os cadastros , a Recicla envia uma RFP solicitando uma proposta técnica e comercial para o pacote a ser contratado , após receber as propostas , a Recicla as avalia nos critérios eliminatórios , caso haja alguma inconsistência , é solicitado uma revisão da proposta e uma nova avaliação será realizada , após as propostas serem aprovadas no critério eliminatório , passamos aos critérios classificatórios para escolher qual proposta é mais completa e que atenderá a demanda de melhor forma , após a escolha inicia-se o detalhamento , no detalhamento estão as negociações de preço , prazo , garantia , entregas , ou seja , um pente fino antes da assinatura do contrato , caso o detalhamento seja complexo mas a proposta já esteja bem encaminhada , a Recicla dará ao fornecedor a oportunidade de apresentar uma carta de intenção e já iniciar o fornecimento em paralelo a assinatura do contrato , caso o fornecedor não concorde em iniciar com a carta , ele terá a possibilidade de continuar o detalhamento ou desistir do fornecimento , caso desista a Recicla contata o fornecedor cuja proposta foi classificada logo abaixo do fornecedor desistente , o fluxo roda até que a proposta seja totalmente detalhada e o contrato seja assinado.
  • 52.
    ADMINISTRAÇÃO DE CONTRATOS DEFINIR GESTOR DO REUNIÃO DE KICK ESTABELECER INÍCIO ANALISAR CONTRATO CONTRATO OFF PRIORIDADES INÍCIO DA EXECUÇÃO RECEBER APRESENTAR RELATÓRIOS MUDANÇAS SEMANAIS / MENSAIS GERENCIAR REGISTRAR MUDANÇAS MUDANÇAS REALIZAR INSPEÇÃO FABRICAÇÃO / MONTAGEM EMITIR RELATÓRIO N RESULTADO DE NÃO SATISFATÓRIO CONFORMIDADE S INFORMAR EMISSÃO DO BOLETIM STAKEHOLDERS DE MEDIÇÃO AUTORIZAR PAGAMENTO LEGENDA PROCESSOS DE ADM CONTRATUAL REGISTROS CONTRATO IMPUT PARA OUTRAS ÁREAS DE CONHECIMENTO ENCERRADO N S FIM- PROCESSO DE ENCERRAMENTO DO CONTRATO O Processo de administração de contratos segue uma linha bem definida no projeto RENOVAMENTE , após a definição de um gestor de contrato , o contrato é analisado pela área jur dica , engenharia e planejamento onde são definidos pontos importantes que serão colocados ao fornecedor na reunião de Kick Off , nesta reunião as empresas definem seus pontos focais , seus canais de comunicação , seus processos e definem uma data para a reunião de estabelecimento de prioridades , onde serão estabelecidos os cronogramas de entregas e as datas limite para realização das etapas , depois dessa fase de planejamento é dado início a execução das atividades , com inicio das atividades é iniciado também o inicio do controle com os relatórios semanais de avanço e os relatórios mensais e realizações de inspeções de fabricação e montagem , após a realização das inspeções verifica-se se os resultados estão satisfatórios , caso estejam o fornecedor está autorizado a emitir o BM e o pagamento será realizado , caso o resultado seja insatisfatório , é emitido um relatório de não conformidade , de posse desse relatório , o fornecedor apresenta as mudanças necessárias , as mudanças são registradas e são gerenciadas pela área de gerenciamento de mudanças , o loop roda até todos os resultados ficarem satisfatórios e o contrato realizar todas as entregas ( encerramento do contrato).
  • 53.
    ENCERRAMENTO DO CONTRATO CONTRATO S PENDÊNCIA N CONSULTA AO SETOR RESOLVIDA JURÍDICO ESCOPO N ATENDIDO ? N RESILIÇÃO ? S REGISTRAR / S PAGAMENTO RESOLVER EFETUADO ? N PENDÊNCIAS REGISTRAR / CONCLUIR RE CISÃO PENDÊNCIAS S ASPECTOS LEGAIS MEDIDAS JUDICIAIS ATENDIDOS? N S RECEBER MANUAL DE RECEBER TERMOS ASSINAR TERMOS DE CONSOLIDAR OPERAÇÃO / DE GARANTIA / RECEBIMENTO REGISTROS DE MANUTENÇÃO SUPORTE DEFINITIVO LIÇÕES APRENDIDAS ATUALIZAR ATIVOS DA ORGANIZAÇÃO CONTRATO ENCERRADO O Processo de encerramento do começa com os loops de escopo , pagamento e aspectos legais , caso algum desses itens não esteja 100% atendido , são geradas pendências , estas são registradas e priorizadas para serem resolvidas , caso as pendências sejam resolvidas , retomamos ao início para verificar novas pendências e assim até que todas sejam efetivamente resolvidas , se , ainda assim , o contrato continuar com pendências , o setor Jur dico é acionado para devidas providências de ruptura de contrato , seja com resilição ou a própria re cisão. Caso o contrato não tenha nenhuma pendência referente a Escopo , Pagamentos e Aspectos Legais , partimos para o recebimento do manual de Operação e Manutenção e termos de garantia e suporte , dado esses recebimentos , a Recicla assina os termos de recebimento definitivo do pacote contratado. Os Registros de lições aprendidas são realizados a qualquer hora no decorrer da contratação e da execução do contrato , porém esses registros só são consolidados e se tornam ativos da empresa ao final do processo seja por recebimento definitivo ou por ruptura (Resilição / Re cisão) , após a atualização de todos os Ativos da Recicla , o contrato é encerrado.
  • 54.
    RELATÓRIO SEMANAL DEACOMPANHAMENTO (Avanço Físico) DATA: data SEMANA: nº da semana CONTRATO: Nº do contrato FORNECEDOR: nome do fornecedor ESCOPO / AVANÇO / PRAZO AVANÇO % ENTREGA PROJETO / FABRICAÇÃO / CIVIL TESTES / ACABAMENTO TOTAL SUPRIMENTO MONTAGEM CONTRATUAL ESTIMADA ITENS / PESOS ETAPAS (FÍSICO) 7% 25% 60% 8% 100% Soma dos Avanços Multiplicado pelos Data estipulada em Listar Entregáveis Avanço W Avanço X Avanço Y Avanço Z pesos de cada etapa: Avanço = (Wx10%) + Data reprogramada contrato (Xx10%) + (Yx75%) + (Zx5%) Média dos Avanços Média dos Média dos Avanços Data de Entrega Final Data Média dos Avanços de PREOGRESSO DO FORNECIMENTO de Projeto / Avanços de de Fabricação e Média dos Avanços de cada Etapa contratual Reprogramada Testes e Acabamento Suprimento Construção Civil Montagem Cronograma Final Cronograma COMENTÁRIOS Descrever todos fatos Relevantes ocorridos na semana , eventuais atrasos , causas , medidas preventivas e corretivas e observações pertinentes. ANEXOS Fotos , Cronograma atualizado com os avanços da semana , plano de ação caso ocorra algum desvio. DILIGENCIADOR / SUPERVISOR FORNECEDOR RECICLA Assinatura / Carimbo / Data Assinatura / Carimbo / Data Assinatura / Carimbo / Data
  • 55.
    RELATÓRIO DE INSPEÇÃOE COMPROVAÇÃO DE EVENTO FORNECEDOR: nome do fornecedor CONTRATO: Nº do contrato EVENTO COMPROVADO: Qual evento será comprovado nesse relatório (um por relatório) PACOTE DE TRABALHO: Qual pacote de trabalho está sendo ITEM DO PACOTE: Caso no Pacote de trabalho tenha mais de um DATA: data do Relatório medido item , colocar qual item se refere o relatório AVANÇO FINANCEIRO EVENTOS DE PAGAMENTO DESCRIÇÃO DAS ETAPAS ETAPA REALIZADA PESO DA ETAPA AVANÇO FINANCEIRO DATA PREVISTA DATA REALIZADA Se Etapa Realizada = Com a emissão do contrato de fornecimento , início dos Sim , Avanço = Peso da Data Prevista para realização Data em que foi realizada a Autorização do Fornecimento pedidos de matérias primas e detalhamento do projeto dos SIM / NÃO 12% Etapa , se Não avanço = da Etapa. etapa pontos de coleta (Civil e Mecânico) 0 Com a construção da base em alvenaria para receber a Base em Alvenaria 20% estrutura de coletores e cobertura. Com a Fabricação dos suportes de ferro para montagem dos Fabricação Etapa 1 8% coletores Fabricação Etapa 2 Com a fabricação e pintura dos coletores 8% Com a fabricação e pré montagem da estrutura para cobertura Fabricação Etapa 3 10% dos pontos de coleta Com a montagem dos suportes de ferro e coletores nos Montagem Coletores 15% suportes Com a montagem da cobertura já pré montada na base de Montagem Cobertura 15% alvenaria Com a verificação se o ponto de coleta está pronto para o uso Acabamento / Testes Finais 7% (serão feitos testes com os carrinhos de coleta) Com a emissão do relatório final (Data Book) e aceite do Aceite 5% cliente Total do Avanço Caso seja o relatório Final Colocar a Data prevista da STATUS FINAL DO RELATÓRIO 100% Financeiro do Item , colocar a data da última última etapa = Aceite em % etapa = Aceite HISTÓRICO DA COMPROVAÇÃO DOS EVENTOS Descrever históricamente as comprovações de eventos , fatos relevantes , processos de contrução e montagem , métricas de qualidade , ensaios utilizados para atestar a qualidade (Na comprovação da última etapa , ACEITE, é necessário incluír neste campo esquemas explicando como devem ser utilizados os pontos de coleta , como deverá ser o processo de limpeza e manutenção e mensionar a extensão da garantia tanto em período de tempo como nas condições de uso). HISTÓRICO DE FOTOS DA COMPROVAÇÃO DOS EVENTOS Colocar as fotos de todo o processo históricamente seguindo as comprovações dos eventos até o Aceite final quando ocorrer. DILIGENCIADOR / SUPERVISOR FORNECEDOR RECICLA Assinatura / Carimbo / Data Assinatura / Carimbo / Data Assinatura / Carimbo / Data
  • 56.
    BOLETIM DE MEDIÇÃO FORNECEDOR: CONTRATO: ENTREGA: PERÍODO MEDIÇÃO A medição se dá entre o dia 26 e o dia 25 do mês subsequente. 2012 2013 VALOR BRUTO PACOTE: R$ 0,00 REAJUSTES: Valor total do pacote Reajuste no ano Reajuste no ano contratado de 2012 de 2013 VALOR VALOR 1 - EVENTOS REALIZADO % MEDIÇÃO DATA % REAJUSTE TOTAL EVENTO P0 REAJUSTE Marcar X se Valor Bruto x % Valor Evento P0 x Valor Evento P0 + 1º Autorização do Fornecimento 12,00% Data Evento % reajuste no período realizado medição % Reajuste Valor Reajuste 2º Base em Alvenaria 20,00% 3º Fabricação Etapa 1 8,00% 4º Fabricação Etapa 2 8,00% 5º Fabricação Etapa 3 10,00% 6º Montagem Coletores 15,00% 7º Montagem Cobertura 15,00% 8º Acabamento / Testes Finais 7,00% 9º Aceite 5,00% Total (VL) 100,0% 2 - VALOR TOTAL DA MEDIÇÃO R$ 0,00 DILIGENCIADOR / INSPETOR GP - RECICLA FORNECEDOR OBS 1: Se no pacote de trabalho houver mais de uma entrega , emitir um BM para cada entrega. Ex: 100 Pontos de coleta , será emitido um BM para cada ponto; OBS 2: Autorização do Fornecimento - Adiantamento na assinatura do contrato de Fornecimento para prover o início dos trabalhos; OBS 3: Base em Alvenaria - Consiste na execução da Base Civil que será montada a estrutura de coletores; OBS 4: Fabricação Etapa 1 - Consiste na fabricação dos suportes de ferro para montagem dos coletores; OBS 5: Fabricação Etapa 2 - Consiste na fabricação e pintura dos coletores; OBS 6: Fabricação Etapa 3 - Consiste na fabricação e pré montagem da estrutura para cobertura dos pontos de coleta; OBS 7: Montagem Coletores - Consiste na montagem dos suportes de ferro e coletores nos suportes; OBS 8: Montagem Cobertura - Consiste na montagem da cobertura já pré montada na base de alvenaria; OBS 9: Acabamento / Testes Finais - Consiste em verificar se o ponto de coleta está pronto para o uso (serão feitos testes com os carrinhos de coleta); OBS 10: Aceite - Pagamento desta etapa após emissão do relatório final (Data Book) e aceite do cliente.