A FIAT, além de produzir
                                                      automóveis com alta tecnologia
                                                      e design único, também investe
                                                      em ações socioculturais e ambi-
                                                      entais, pois acredita na parceria
                                                      de todos os setores da socie-
                                                      dade para o desenvolvimento
                                                      sustentável do Brasil. Conheça
                                                      essas iniciativas pelo site:
                                                      www.fiat.com.br/cidadania




                                                                                                                                                  Palio - Impresso 60355189 - XI/2009
                                       COPYRIGHT BY FIAT AUTOMÓVEIS S.A. - PRINTED IN BRAZIL
Os dados contidos nesta publicação são fornecidos a título indicativo e poderão ficar desatualizados em conseqüência das modificações feitas pelo
   fabricante, a qualquer momento, por razões de natureza técnica, ou comercial, porém sem prejudicar as características básicas do produto.
300 mA

                                                                                                       80 mA
ORIENTAÇÕES:
Prefira sempre Acessórios Genuínos FIAT.
Tanto o veículo como os equipamentos nele instalados consomem                                                             36 mA
energia da bateria quando desligados, é o denominado “consumo em                                                                  Consumo máximo
                                                                                                                                  Stand-by da bateria
Standy-by”. Como a bateria possui um limite máximo de consumo para                           4 mA
                                                                                                                                  60 AH
                                                                                 11 mA
garantir a partida do motor, deve-se dimensionar o consumo dos equi-
pamentos ao limite de consumo da bateria.
                                                                                             Rádio
                                                                                                       Rádio     Rádio
                                                                                 Veículo    Genuíno
                                                                                                      marca A   marca B
ADVERTÊNCIAS                                                                                  Fiat

Para assegurar a qualidade e o perfeito funcionamento do veículo, recomendamos instalar somente acessórios genuínos, à disposição
na Rede de Assistência Fiat.
A instalação de rádios, alarmes, rastreadores ou qualquer outro acessório eletrônico não genuíno poderá ocasionar consumo excessivo
de carga da bateria, podendo provocar o não funcionamento do veículo e a perda da garantia.


PRESSÃO DE CALIBRAGEM DOS PNEUS FRIOS lbf/pol2 (kgf/cm2)


                                       Palio ELX 1.0             Palio ELX 1.4                Palio ELX 1.8                Palio 1.8 R

Com carga média
- dianteiro:                             27 (1,9)                   27 (1,9)                     28 (2,0)                    28 (2,0)
- traseiro:                              27 (1,9)                   27 (1,9)                     28 (2,0)                    28 (2,0)

Com carga completa
- dianteiro:                             31 (2,2)                   31 (2,2)                     31 (2,2)                    31 (2,2)
- traseiro:                              31 (2,2)                   31 (2,2)                     34 (2,4)                    31 (2,2)
Roda de reserva                          31 (2,2)                   31 (2,2)                     34 (2,4)                    31 (2,2)

Obs.: a primeira especificação é em lbf/pol2 e a segunda, entre parênteses, é em kgf/cm2.
aro Cliente,
  Queremos agradecer-lhe por ter preferido a marca Fiat.
  Preparamos este manual para que você possa conhecer cada detalhe do Fiat Palio e assim, utilizá-lo da maneira mais
correta.
  Recomendamos que o leia com atenção antes de utilizar o veículo pela primeira vez.
  No mesmo estão contidas informações, conselhos e advertências importantes para seu uso, que o ajudarão a aproveitar,
por completo, as qualidades técnicas do seu veículo; você vai encontrar, ainda, indicações para a sua segurança, para manter
o bom estado do veículo e para a proteção do meio ambiente.
  As instruções de manutenção e instalação de acessórios são de caráter ilustrativo, e recomendamos que sua execução
seja feita por pessoal qualificado pela Fiat Automóveis S/A.

    lém disso, no kit de bordo do veículo, você encontrará outras publicações, as quais, trazem informações específicas e
não menos importantes sobre outros assuntos; tais como:




    oa leitura, e boa viagem!

    Este manual descreve os instrumentos, equipamentos e acessórios que podem equipar o modelo Fiat Palio disponível
 na rede de Concessionárias Fiat até a presente data. Mas atenção! Considere somente as informações inerentes ao
 modelo/versão e equipamentos opcionais originais de fábrica do veículo adquirido, conforme discriminado na nota
 fiscal de venda.
s veículos Fiat são automóveis de design original, idealizados em prol do prazer de dirigir em completa segurança e
respeitando ao máximo o meio ambiente. A começar pela adoção de modernos motores, passando pelos dispositivos de
segurança e a preocupação em oferecer todo o conforto possível aos ocupantes, tudo isso contribuirá para que a persona-
lidade de seu veículo seja apreciada logo no primeiro momento.

    m seguida, você vai notar também que, além das exclusivas características de estilo, existem novos processos de cons-
trução que diminuem os custos de manutenção.

    egurança, economia, inovação e respeito ao meio ambiente fazem do Fiat Palio um veículo a ser imitado.
s sinais indicados nesta página são muito importantes. Servem para evidenciar partes do manual onde é necessário
deter-se com mais atenção.
  Como você pode ver, cada sinal é constituído por um símbolo gráfico diferente para que seja fácil e claro descobrir a
qual área pertencem os assuntos:




       Segurança das pessoas                    Proteção do ambiente                     Integridade do veículo

  Atenção. A falta total ou parcial de     Indica o comportamento correto a         Atenção. A falta total ou parcial de
respeito a estas prescrições pode pôr    manter, para que o uso do veículo não   respeito a estas prescrições pode acarre-
em grave perigo a segurança física das   cause nenhum dano ao meio ambiente.     tar sérios danos ao veículo e, em certos
pessoas.                                                                         casos, a perda da garantia.
ntes de arrancar, certifique-se de que o freio de estacionamento não esteja acionado e de que não existam obstáculos
que possam comprometer o movimento dos pedais, tais como tapetes ou qualquer outro objeto.
  Verifique também se as luzes-piloto não estão assinalando nenhuma irregularidade.
  Ajuste o banco e os espelhos retrovisores antes de movimentar o veículo.
  Faça do uso do cinto de segurança um hábito. Utilize-o sempre para sua proteção.

  Verifique o fechamento e o travamento correto das portas e da tampa do porta-malas, antes de movimentar o veículo.

   Evite dirigir se não estiver em condições físicas normais.
   Obstáculos, pedras ou buracos na pista podem causar danos ao veículo, comprometendo o seu funcionamento.
   Evite deixar objetos soltos sobre os bancos, pois em caso de desaceleração rápida do veículo, os mesmos poderão provocar
ferimentos aos ocupantes ou danos ao próprio veículo.
   Em cruzamentos, seja prudente, fique atento e reduza a velocidade ao chegar neles.
   Respeite as velocidades máximas estabelecidas na legislação.

   A execução das revisões é essencial para a integridade do veículo e para a continuidade do direito à Garantia. Quando
for notada qualquer anomalia, esta deve ser imediatamente reparada, sem aguardar a próxima revisão periódica.
SÍMBOLOS DE PERIGO                           Correias e polias
                                                                                      Órgãos em movimento; não
                                                Bateria                               aproximar partes do corpo
   Em alguns componentes do seu Fiat,           Líquido corrosivo.                    ou roupas.
ou perto dos mesmos, estão aplicadas
etiquetas coloridas específicas cujo
símbolo chama a atenção do usuário e                                                   Tubulação do climatizador
indica precauções importantes que este                                                 de ar
deve tomar, em relação ao componente            Bateria
                                                                                       Não abrir.
em questão.                                     Perigo de explosão.
                                                                                       Gás em alta pressão.
   A seguir, são citados resumidamen-
te todos os símbolos indicados pelas
etiquetas empregadas no seu Fiat e, ao
lado, os componentes para os quais os                                          SÍMBOLOS DE PROIBIÇÃO
símbolos chamam a atenção.                       Ventilador
   É também indicado o significado do            Pode ligar-se automatica-            Bateria
símbolo de acordo com a subdivisão               mente, mesmo com o motor
                                                 parado.                              Não aproximar chamas.
de perigo, proibição, advertência ou
obrigação, à qual o próprio símbolo
pertence.
                                                Reservatório de                       Bateria
                                                expansão                              Manter as crianças afasta-
                                                Não remover a tampa quan-             das.
                                                do o líquido de arrefecimen-
                                                to estiver quente.                     Anteparos de calor -
                                                                                       correias - polias - venti-
                                                                                       lador
                                                 Bobina                                Não pôr as mãos.
                                                 Alta tensão.
AI
      RBAG
             Airbag do lado do passa-        Circuito dos freios                    Veículo com gasolina eco-
             geiro                           Não superar o nível máxi-              lógica
             Não instalar porta-bebês        mo do líquido no reservató-            Usar somente gasolina sem
             virados para trás no banco      rio. Usar somente o líquido            chumbo.
             dianteiro do passageiro.        prescrito no capítulo “Abas-
                                             tecimentos”.


                                                                                    Reservatório de expansão
SÍMBOLOS DE ADVERTÊNCIA                                                             Usar somente o líquido
                                             Limpador do pára-brisa                 prescrito no capítulo “Abas-
                                             Usar somente o líquido do              tecimentos”.
             Catalisador                     tipo prescrito no capítulo
                                             “Abastecimentos”.
             Não estacionar sobre super-
             fícies inflamáveis. Consultar
             o capítulo “Proteção dos                                        SÍMBOLOS DE OBRIGAÇÃO
             dispositivos que reduzem
             as emissões”.                   Motor
                                                Usar somente o tipo de              Bateria
             Direção hidráulica              lubrificante prescrito no ca-
             Não superar o nível máximo      pítulo “ABASTECIMENTOS”.               Proteger os olhos.
             do líquido no reservatório.
             Usar somente o líquido
             prescrito no capítulo “Abas-
             tecimentos”.                                                           Bateria Macaco
                                                                                    Consultar o manual de Uso
                                                                                    e Manutenção.
A



                B



EM EMERGÊNCIA   C



                D



                E



                F
ecomendamos ler este capítulo sentado confortavelmen-                                                                                         .............. A-21
                                                                                                                                                              ... A-34   A
reconhecer imediatamente as partes descritas no manual e
verificar “ao vivo” o que está lendo.                                                                                                          .................. A-36
                                                                                                                                 ................................ A-73
  Em pouco tempo, você vai conhecer melhor o seu Fiat, com
os comandos e os dispositivos com os quais está equipado.                                                                                             ........... A-80
                                                                                                      ........................................................... A-81
outras descobertas agradáveis.                                                                                                      ............................. A-82
                                                                                                                    ............................................. A-83
                                                                                                                                  ............................... A-85
                                                                                                      ........................................................... A-92
                                                                                                                              ................................... A-94
                                                 ............................ A-1             ................................................................... A-97
                                        ..................................... A-3                        ...................................................... A-101
                                                 ............................ A-3                               ............................................... A-103
                                   .......................................... A-9                                   ........................................... A-104
                                                                                    FARÓIS ................................................................... A-104
  PALIO ELX 1.0/ELX 1.4 ............................................. A-14                               ...................................................... A-105
                                                                                       ........................................................................ A-105
  PALIO ELX 1.8/1.8 R................................................. A-15                  .................................................................. A-108
                                       ............................... A-16
                                    .................................. A-18                                    ................................................. A-113
                                                                                                                                       ......................... A-115
  VERSÕES ELX 1.0/ELX 1.4 ........................................ A-20                                                                ......................... A-118
CHAVES fig. 1                              ADVERTÊNCIA: aconselha-se a
                                                                                   manter o CODE CARD sempre consi-
                                            Com o veículo são entregues:           go (não no veículo) já que ele foi cria-
                                                           fig. 1.                 do especialmente para proporcionar         A
   A fim de minimizar riscos de furtos/     A chave fig. 1 de uso normal no ve-    mais uma opção de segurança e tran-
roubos, o veículo é equipado com um       ículo é usada para:                      qüilidade. É importante também ano-
sistema eletrônico de inibição do fun-                                             tar os números constantes do CODE
                                            - ignição;
                                                                                   CARD, para utilizá-los em caso de
é ativado automaticamente tirando a         - portas e tampa do porta-malas;       um eventual extravio do cartão.
chave da ignição.                           - desativação do airbag do lado do
  Cada chave possui um dispositivo        passageiro.                              TELECOMANDO
eletrônico com a função de transmitir       Com o conjunto de chaves é entre-
um sinal em código para o sistema de                                                  A chave de ignição possui predispo-
                                                                fig. 2 no qual é   sição para instalação de telecomando a
ignição através de uma antena especial    indicado:
incorporada no comutador de ignição.                                                         fig. 1.
                                            A-                                        Aconselha-se o uso de alarmes com
O sinal enviado constitui a “palavra
                                          a comunicar à Rede Assistencial FIAT     telecomando incorporado à chave de
de ordem” sempre diferente para cada
                                          para pedir cópias das chaves.            ignição da linha Fiat Acessórios, que
partida com a qual a central reconhe-
ce a chave, e somente nessa condição,                                              foram desenvolvidos e testados para
permite a partida do motor.                                                        uso em seu veículo e são oferecidos em
                                                                                   todas as concessionárias Fiat.

                                                                                   O FUNCIONAMENTO
                                                                                     Cada vez que girar a chave de ignição
                                                                                   na posição STOP, ou PARK, o sistema
                                                                                   de proteção ativa o bloqueio do motor.
                                                                                     Girando a chave para MAR:




fig. 1                                    fig. 2
1) Se o código for reconhecido, a                   ADVERTÊNCIA:        cada          Etiqueta - (Controle remoto)
                     no quadro de ins-              chave fornecida possui um
trumentos faz um breve lampejo, indi-               código próprio, diferen-
cando que o sistema de proteção reco-       te de todos os outros, que deve
nheceu o código transmitido pela chave      ser previamente memorizados pela
e o bloqueio do motor foi desativado.       central eletrônica do sistema.
Girando a chave para AVV, o motor
funcionará.                                   Este equipamento opera em caráter
   2)                         ficar acesa   secundário, isto é, não tem direito a pro-
                                        -   teção contra interferência prejudicial,
                                                                                         DUPLICAÇÃO DAS CHAVES E
digo não foi reconhecido. Neste caso,       mesmo de estações do mesmo tipo, e
                                                                                         CODE CARD
aconselha-se a repor a chave na posi-       não pode causar interferência a siste-
                                            mas operando em caráter primário.             Quando o proprietário necessitar de
ção STOP e, depois, de novo em MAR;
se o bloqueio persistir, tentar com as        A seqüência numérica impressa aci-
                                                                                         deve ir a Rede Assistencial FIAT com
outras chaves fornecidas.                   ma do código de barras identifica o nú-
                                                                                         todas as chaves e o Code Card. A Rede
   Com o automóvel em movimento e           mero de homologação do immobilizer
                                                                                         Assistencial FIAT efetuará a memori-
a chave da ignição em MAR               -
pada-piloto      acender, significa que o     O código de barras e os algarismos         todas as chaves, tanto as novas quanto
sistema está efetuando um autodiagnós-      localizados abaixo do mesmo contêm           as que estiverem em mãos.
                                            dados do fornecedor do equipamento.            A Rede Assistencial FIAT poderá
                                                                                         exigir os documentos de propriedade
                                            Etiqueta - (Immobilizer)                     do veículo.
          ADVERTÊNCIA: impactos                                                            Os códigos das chaves não apre-
        violentos podem danificar                           NBC 178                      sentadas durante a nova operação de
        os componentes eletrônicos                                                       memorização são definitivamente can-
contidos na chave.                                                                       celados da memória para garantir que
                                                        1394 - 05 - 2754                 as chaves eventualmente perdidas não
                                                                                         sejam mais capazes de ligar o motor.
                                                                                                     Em caso de venda do veí-
                                                    (01) 0789 838176 003 2                        culo, é indispensável que
                                                                                                  o novo proprietário receba
                                                                                         todas as chaves e o CODE card.
– PARK: motor desligado, luzes de
                                              estacionamento acesas, a chave pode
                                              ser removida. Para girar a chave para a
                                              posição PARK, apertar o botão A.                                                     A
   A chave pode girar para 4 posições
diferentes fig. 3:                                                                      BANCOS fig. 4
                                                       Em caso de violação do
   – STOP: motor desligado, a chave                  dispositivo da ignição por           Qualquer regulagem deve ser feita
pode ser removida. Alguns dispositivos               ex.: uma tentativa de roubo,       exclusivamente com o veículo parado.
                                     -        mandar verificar o funcionamento
                                              na Rede Assistencial Fiat.                Regulagem no sentido longitudinal
funcionar.
                                                                                           Levantar a alavanca A e empurrar
  – MAR                                                                                 o banco para a frente ou para trás. Ao
os dispositivos elétricos podem funcio-                  Ao descer do veículo, tire     soltar a alavanca, verificar se o banco
nar.                                                   sempre a chave para evitar       está bem travado, tentando empurrá-lo
  – AVV: partida do motor.                             que alguém ligue os coman-       para a frente e para trás. A falta deste
                                              dos involuntariamente. Lembre-se          bloqueio poderia provocar o movimen-
                                              de puxar o freio de mão até travar        to do banco, fazendo-o deslocar alguns
                                              no dente necessário para imobili-         milímetros para frente ou para trás.
                                              zar completamente o veículo. Se o
                                              veículo estiver em declive, engate a
                                              primeira marcha, sendo aconselhá-
                                              vel também virar as rodas em dire-
                                              ção ao passeio, tomando o cuidado
                                              para não tocar o pneu no meio-fio
                                   P MAR AV   (guias). Nunca deixe crianças sozi-
                                 TO
                            S




                                          V




                                              nhas no veículo.
                         PA RK




                                                                                                 A



                                   A
fig. 3                                                                                  fig. 4
Com regulagem milimétrica:                      Para algumas versões, está prevista a   APÓIA-CABEÇAS
   Para reclinar completamente, ou para      regulagem elétrica em altura.
regular adequadamente a inclinação do           A regulagem deve ser feita com a        Bancos dianteiros fig. 7
encosto, girar o dispositivo específico      chave de ignição em MAR. Para regu-           Para aumentar a segurança dos passa-
A-fig. 5, para a frente ou para trás, con-   lar, atuar no botão B-fig. 6.              geiros, os apóia-cabeças são reguláveis
forme desejado.                                                                         em altura e travam-se automaticamente
                                                        Não desmontar os ban-           na posição desejada.
Regulagem em altura                                   cos nem efetuar serviços             Lembre-se que os apóia-cabeças
  Em algumas versões, para regulagem                  de manutenção e/ou repa-          devem ser regulados de maneira que
                                             ração nos mesmos: operações rea-           a nuca, e não o pescoço, apóie neles.
alavanca A detalhe da fig. 6. Puxar o        lizadas de modo incorreto podem            Somente nesta posição podem protegê-
pino e girar a alavanca na posição de-       prejudicar o funcionamento dos             lo em caso de batidas.
sejada.                                      dispositivos de segurança. Dirigir-se
                                             sempre à Rede Assistencial Fiat.




                                                                    A
                        A




                                                         B

                                    fig. 5                                     fig. 6                                    fig. 7
Bancos traseiros fig. 8                                Não desmontar os ban-             - para o banco do passageiro, após
   Para os bancos traseiros estão pre-               cos nem efetuar serviços         rebater o encosto, empurre o banco
vistos apóia-cabeças reguláveis em                   de manutenção e/ou repa-         para frente para que deslize sobre os
altura.                                     ração nos mesmos. Operações rea-          trilhos;                                 A
                                            lizadas de modo incorreto podem              - retorne o banco para posição nor-
   Em algumas versões, está previsto        prejudicar o funcionamento dos
um terceiro apóia-cabeça no banco                                                     mal empurrando-o até o completo tra-
                                            dispositivos de segurança. Dirigir-se     vamento.
traseiro.                                   sempre à Rede Assistencial Fiat.
   Para efetuar a regulagem: levantar to-                                                O banco do passageiro retomará a
talmente os apoia-cabeças até a altura                                                posição regulada anteriormente.
máxima, ou abaixá-los totalmente.           APOIO DE BRAÇOS DIANTEIRO
   Para removê-los, levantá-los na altu-      Algumas versões são equipadas com
ra máxima, apertar os botões A-fig. 8       apoio de braços dianteiro que pode ser
ao lado dos suportes e puxar mais um        levantado ou abaixado.
pouco para cima.
                                            ACESSO AOS BANCOS TRASEIROS
                                            (versões 3 portas) fig. 9
                                               Pode-se acessar facilmente os bancos
                                            traseiros por ambos os lados:
                                               - puxe para cima a alavanca A e re-
                                            bata o encosto para frente. Ao retornar             A
                                            o encosto para a posição normal, veri-
                                            fique se está bem travado.




         A
               A
fig. 8                                                                                fig. 9
ADVERTÊNCIA: o banco deve              Nestes casos, a deformação dos      VOLANTE fig. 10 e 11
estar bem travado para evitar o seu    bancos deve ser considerada uma         Pode ser regulado no sentido verti-
movimento e possíveis acidentes.       desejada conseqüência do sinistro,    cal:
                                       uma vez que é na deformação que
                                       a energia do impacto é absorvida.       1) deslocar a alavanca A-fig. 10 para
  ADVERTÊNCIA: o projeto de um         Considera-se que após constatada      a posição 2-fig. 11;
veículo é concebido atualmente         esta deformação, o conjunto deverá      2) efetuar a regulagem do volante;
para que, em casos de sinistros, os    ser substituído.                        3) retornar a alavanca à posição 1
ocupantes sofram o mínimo de con-                                            para travar o volante novamente.
seqüências possíveis.
                                                                                       Nos veículos dotados de
  Para tanto, são concebidos na                                                      direção hidráulica, não per-
ótica de “Segurança ativa” e “segu-                                                  manecer com o volante em
rança passiva”. No caso específi-                                            fim de curso (seja para a direita ou
co dos bancos, estes, quando da                                              esquerda) por mais de 15 segundos,
ocorrência de impactos que pos-                                              sob pena de danificar o sistema.
sam gerar desacelerações em níveis
“perigosos” aos usuários, são proje-
tados para deformarem-se e assim,
reduzir o nível de desaceleração
sobre os ocupantes, “preservando-
os passivamente”.



                                                        A                                                  2

                                                                                                     1



                                                                   fig. 10                                     fig. 11
ESPELHO RETROVISOR INTERNO                 ESPELHO RETROVISOR INTERNO                   Quando a fotocélula localizada na
fig. 12                                    ELETROCRÔMICO fig. 13                     parte frontal do espelho, ao lado do in-
                                                                                     terruptor, detecta o ofuscamento pro-
                            A obtém-se:       Presente em algumas versões, o es-     vocado pelos faróis do veículo atrás do
                                           pelho pode ser orientado em todas as                                                 A
  1) posição antiofuscamento                                                         seu, ela energiza uma camada química
                                           direções.                                 do vidro, causando o escurecimento e
  2) posição normal.
                                              O funcionamento do espelho eletro-     a absorção da luz. Assim que o ofusca-
  O espelho retrovisor interno é equipa-   crômico estará ativo e só será possível
do com um dispositivo contra acidentes                                               mento diminui, o espelho volta para o
                                           com a ignição ligada, condição em que     seu estado normal de transparência.
que o desprende em caso de choque.         o espelho passa a funcionar em modo          Com o dispositivo ligado, o led verde
                                           automático. Nesta situação, duas foto-    B-fig. 13 permanece aceso, indicando
                                           células controlam a atividade luminosa    esse estado. Pressionando-se o botão
                                           na frente e atrás do espelho, fazendo a   A-fig. 13 com o dispositivo ligado, o
                                           compensação entre localidades ilumi-      led B-fig. 13 se apaga, indicando que
                                           nadas ou escuras.                         o sistema deixou de funcionar em modo
                                                                                     automático.
                                                                                        Como característica adicional, o es-
                                                                                     pelho passará para a posição normal
                                                                                                                            -
                                                                                     gatada, garantindo a visibilidade em
                                                                                     manobras.




          1               A
                                                      B      A
                    2

fig. 12                                    fig. 13
ESPELHOS RETROVISORES                  Com regulagem elétrica fig. 15                        A lente do espelho retro-
EXTERNOS                                 A regulagem é possível somente com                visor direito é parabólica e
                                       a chave de ignição na posição MAR.                  aumenta o campo de visão.
  Com regulagem interna manual fig.                                                No entanto, diminui o tamanho da
14                                       Para regular o espelho, basta apertar     imagem, dando a impressão de que
  Por dentro do veículo, mover o bo-   nos quatro sentidos a tecla A situada na    o objeto refletido está mais distante
tão A.                                 porta do motorista.                         do que a realidade.
                                         O botão B                            -
          Qualquer regulagem deve
        ser efetuada somente com o     regulagem.                                             Se a saliência do espe-
        veículo parado.                  Aconselha-se efetuar a regulagem                  lho criar dificuldades numa
                                       com o veículo parado e com o freio                  passagem estreita, dobre-o
                                       de mão puxado.                              da posição 1-figs. 14 ou 15 para a
                                                                                   posição 2.




                     A
                                                                          B




 1                                      1
             2                                        2              A
                             fig. 14                                     fig. 15
Para retirar o cinto, apertar o botão      Os cintos de segurança para os postos
                                          (C). Acompanhar o cinto durante seu       traseiros devem ser usados conforme o
                                          enrolamento para evitar que se dobre.     esquema ilustrado na fig. 17.

COMO UTILIZAR OS CINTOS DE
                                                                                       Para evitar engates incorretos, que       A
                                                    Não apertar o botão (C)         poderiam afetar a funcionalidade dos
SEGURANÇA fig. 16                                                                   cintos de segurança, as lingüetas dos
                                                  durante a marcha.
   O cinto deve ser usado mantendo o                                                cintos laterais e o fecho do cinto central
tórax ereto e apoiado contra o encosto       O cinto, por meio do enrolador,
do banco.                                 adapta-se automaticamente ao corpo        são incompatíveis entre si.
   Para colocar os cintos, pegar a lin-   do passageiro permitindo liberdade de                A extremidade excedente
güeta de fixação A-fig. 16 e introduzí-   movimentos.                                        do cinto resultante de um
la na sede B até perceber o “click” de       Com o veículo estacionado em for-               ajuste, assim como os pró-
travamento.                               te aclive ou declive o enrolador pode     prios cintos de segurança dos lugares
   Se durante a colocação do cinto, o     travar-se: isto é normal. O mecanismo     que não estiverem ocupados podem,
mesmo se travar, deixá-lo enrolar por     de travamento do enrolador intervém       inadvertidamente, ficar para fora do
um breve trecho e retirá-lo novamente     em caso de qualquer puxão repentino       veículo após ter fechado as portas
evitando puxões repentinos.               do cinto ou em caso de freadas brus-      traseiras. Aconselha-se a deixar afi-
                                          cas, colisões e curvas em velocidade      velados todos os cintos de segurança
          Após engatar a fivela na                                                  traseiros dos veículos sem retrator
        sede do fecho, puxar leve-        sustentada.
                                                                                    automático, mesmo se não estiverem
        mente o cinto para eliminar
                                                     Para obter a máxima pro-       em uso, e sempre fazer o ajuste do
a folga do cadarço na região abdo-
                                                  teção, manter o encosto           cinto ao corpo do passageiro.
minal.
                                                  em posição vertical, apoiar
                                          bem as costas e manter o cinto
                                          bem aderente ao tórax e à bacia.
                                          Nunca utilizar o cinto com o banco
                                          reclinado.

                                             O banco traseiro possui cintos de
                         A                segurança inerciais de três pontos de
               C          B               fixação com enrolador para os postos
                                          laterais.
fig. 16                                                                             fig. 17
ADVERTÊNCIA: o cinto estará          USO DO CINTO DO LUGAR                                   Lembre-se que, em caso
regulado corretamente quando ade-       CENTRAL fig. 18                                      de impacto violento, os pas-
rir bem à bacia. A sua eficiência                                                            sageiros dos bancos trasei-
depende diretamente da correta          Para afivelar o cinto                        ros que não estiverem usando os
colocação por parte do usuário.           Inserir a lingüeta de engate A na aber-    cintos de segurança também consti-
                                        tura B do fecho até ouvir o clique de        tuem um grave perigo para os pas-
                                        bloqueio.                                    sageiros dos bancos dianteiros.
          Recordar-se de que, em          Para destravar o cinto: apertar o bo-
        caso de colisão, os passa-      tão C.
        geiros dos bancos traseiros                                                  REGULAGEM EM ALTURA DOS
que não estiverem usando os cintos,     Para ajustar o cinto fig. 19                 CINTOS DIANTEIROS
além de estarem infringindo as leis       - para apertar: pressionar a fivela A,
de trânsito e de serem expostos a       puxando na extremidade B               -                A regulagem em altura
um grande risco, constituem um          ração pode ser feita com o cinto já afi-             dos cintos de segurança
perigo também para os passageiros                                                            deve ser feita com o veícu-
dos lugares dianteiros.                                                              lo parado.
                                          - para afrouxar: pressionar a fivela A
                                        puxar na parte C, mantendo a fivela A
                                        perpendicular ao cinto.                        Regular sempre a altura dos cintos,
                                                                                     adaptando-os à estatura das pessoas
                                           ADVERTÊNCIA: o cinto estará               que os usam. Esta preocupação per-
                                        regulado corretamente quando ade-            mite melhorar sua eficácia reduzindo
                                        rir bem à bacia.                             substancialmente os riscos de lesões em
                                                                                     caso de colisões.
                      C                              A                 B
                  A
                                                                                       A regulagem correta é obtida quando
                                                                                     o cinto passa cerca da metade entre a
                                                                                     extremidade do ombro e do pescoço. A
                                                                                     sua eficiência depende diretamente da
                                                                                     correta colocação por parte do usuário.
                          B
                                                                                       A regulagem em altura é possível em
                                                             C                       5 posições distintas.

                              fig. 18                                      fig. 19
Para fazer a regulagem, apertar o bo-     Estes dispositivos detectam, através      O pré-tensionador não necessita de
tão B-fig. 20 e levantar ou abaixar a     de um sensor, que está ocorrendo uma      nenhuma manutenção ou lubrificação.
empunhadura A-fig. 20.                    colisão violenta e puxam o cinto alguns   Qualquer intervenção de modificação
                                                                                    de suas características originais invalida   A
            Após a regulagem, veri-       perfeita aderência dos cintos ao corpo    sua eficiência. Se, por eventos naturais
         ficar sempre se o cursor         dos ocupantes, antes que se inicie a
         está travado em uma das          ação de retenção.
posições predispostas. Para tanto,          O travamento do cinto é reconhe-        atingido por água ou barro, é obrigató-
sem pressionar o botão, fazer um          cível pelo travamento do enrolador; o     ria a sua substituição.
movimento para baixo para permi-          cinto não se enrola mais, nem mesmo
tir o travamento do dispositivo de        se acompanhado com as mãos.
fixação, caso o mesmo não tenha                                                                 O pré-tensionador é uti-
sido travado em uma das posições                                                             lizável somente uma vez.
estabelecidas.                                       Para ter a máxima pro-                  Após sua utilização, procu-
                                                  teção da ação do pré-             rar a Rede Assistencial Fiat para sua
                                                  tensionador, usar o cinto         substituição. A validade do disposi-
PRÉ-TENSIONADORES                         mantendo-o bem aderente ao tórax          tivo está indicada em uma etiqueta
  Para tornar ainda mais eficaz a ação    e à bacia.                                adesiva localizada na tampa do por-
dos cintos de segurança dianteiros, as                                              ta-luvas e, para algumas versões, na
versões equipadas com Airbag estão          Os pré-tensionadores dos postos         parte interna do capô. Atente para o
equipadas também com pré-tensiona-        dianteiros se ativam somente se os res-   prazo de validade e dirija-se à Rede
dores dos cintos de segurança.            pectivos cintos estiverem corretamente    Assistencial Fiat para a substituição
                                          colocados nas fivelas.                    do dispositivo.
                                            Havendo a ativação dos pré-tensio-
                  B
                                          nadores, pode-se verificar uma ligeira
                                          emissão de fumaça. Esta fumaça não é
                  A                       prejudicial e não indica um princípio
                                          de incêndio.




fig. 20
Intervenções que acarre-                  Para garantir a máxima                   Em hipótese alguma deve-
        tem colisões, vibrações ou                proteção aos ocupantes do                 se desmontar ou intervir
        aquecimentos localizados                  veículo em caso de aciden-                nos componentes do pré-
(superiores a 100°C por uma dura-         te, recomenda-se manter o encosto         tensionador. Qualquer reparação
ção máxima de 6 horas) na zona            na posição mais ereta possível e o        deve ser feita por pessoal qualifica-
do pré-tensionador podem provocar         cinto bem aderente ao tórax e à           do e autorizado. Procure sempre a
danos ou a ativação do sistema. Não       bacia. Nunca utilizar o cinto com o       Rede Assistencial Fiat.
se enquadram nestas condições as          banco reclinado. Colocar sempre os
vibrações induzidas pela irregulari-      cintos de segurança, tanto nos luga-
dade das estradas ou por ultrapassa-      res dianteiros como traseiros. Viajar                Se o cinto tiver sido sub-
gens acidentais de obstáculos como        sem utilizar os cintos aumenta o                   metido a uma forte soli-
guias, quebra-molas, etc. Para qual-      risco de lesões graves, ou de morte,               citação como, por exem-
quer intervenção ou reparo, dirija-se     em caso de colisão.                       plo, após um acidente, o mesmo
sempre à Rede Assistencial Fiat.                                                    deve ser substituído completamente
                                                                                    junto com as fixações, os parafusos
                                                     O cinto não deve ser           e o próprio sistema pré-tensionador,
ADVERTÊNCIAS GERAIS PARA A                         dobrado. A parte superior        mesmo não apresentando danos
UTILIZAÇÃO DOS CINTOS DE                           deve passar nos ombros e         visíveis, pois estes equipamentos
SEGURANÇA                                 atravessar diagonalmente o tórax. A       podem ter perdido suas proprieda-
                                          parte inferior deve aderir à bacia fig.   des de resistência.
                                          21 e não ao abdômen do passageiro.
as disposições legislativas locais com    Não utilizar dispositivos (almofa-
relação à obrigação e modalidades de      das, espumas, etc.) para manter o
utilização dos cintos.                    cinto não aderente ao corpo dos
                                          passageiros, ou qualquer outro tipo
   Colocar sempre os cintos de seguran-   de dispositivo que trave, afrouxe ou
ça antes de iniciar uma viagem.           modifique o funcionamento normal
                                          do cinto de segurança.




                                                                                                                  fig. 21
Cada cinto de segurança          Obviamente as mulheres grávidas              3) Para limpar os cintos, lavá-los com
         deve ser utilizado somen-        devem posicionar a parte inferior do        água e sabão neutro, enxaguando-os e
         te por uma pessoa. Nunca         cinto mais abaixo, de modo que o            deixando-os secar à sombra. Não usar
transportar crianças no colo de um        mesmo passe acima da bacia e sob o          detergentes fortes, alvejantes ou tintu-     A
passageiro utilizando um cinto de         ventre fig. 23.                                                                      -
segurança para a proteção de ambos                                                    mica que possa enfraquecer as fibras
fig. 22 e não colocar nenhum objeto       COMO MANTER OS CINTOS DE                    do cinto.
entre a pessoa e o cinto.                 SEGURANÇA SEMPRE EFICIENTES                    4) Evitar que os enroladores sejam
                                             1) Utilizar sempre os cintos de se-      molhados. O seu correto funcionamen-
  O uso dos cintos é necessário tam-                                                  to é garantido somente se não sofrerem
bém para as mulheres grávidas: para       gurança bem esticados, não torcidos;
                                          certificar-se de que os mesmos possam       infiltrações de água.
elas e para o bebê o risco de lesões em
caso de colisão é certamente menor se     deslizar livremente sem impedimen-             5) Substituir o cinto quando apresen-
estiverem usando o cinto.                 tos.                                        tar marcas de deterioração ou cortes.
                                             2) Após um acidente, substituir o cin-
                                          to usado, mesmo se aparentemente não
                                          pareça danificado. Substituir o cinto em
                                          caso de ativação do pré-tensionador.




fig. 22                                   fig. 23
A disponibilidade e a posição dos instrumentos e dos sinalizadores podem variar em função dos itens opcionais adqui-
ridos/disponíveis.
             1 2      3        4      5   6        7         8   9                 10                       1




                 18   17         16           15       14   13 12                           11                      fig. 24

1)                                                    2) Comandos - 3) Alavanca de comando das luzes externas/desem-
baçador traseiro - 4)            5) Interruptor de luzes de emergência - 6)
7) Alavanca de comando dos limpadores e lavadores do pára-brisa e do vidro traseiro - 8)                                   -
veis e orientáveis - 9) Auto-rádio - 10) Airbag do lado do passageiro ou porta-luvas superior - 11) Porta-luvas - 12) Porta-
objetos - 13) Comandos de ventilação - 14)                                15) Comutador de ignição - 16) Airbag do lado
do motorista - 17) Alavanca para abrir o capô do motor - 18)
A disponibilidade e a posição dos instrumentos e dos sinalizadores podem variar em função dos itens opcionais adqui-
ridos/disponíveis.                                                                                                                               A
           1      2                   3                               4                                     5 6 7 8 9        7 6   10        1




                                                             EE   EE
                                                     F            3        H
                                     100 120                      1
                                                                                     30
                                                                                           40
                                80          140          E             C                            50
                           60          km/h   160                               20        rpmx100
                                                                                                      60
                          40                   180
                          20                   200
                                                                               10                      70
                          0
                                               220
                                                                                0                      80




            18 17 16                 15                                        14                                 13    12              11
fig. 25
1)                                                 2) Alavanca de comando das luzes externas - 3)             4) Quadro
                                   5) Alavanca de comando dos limpadores e lavadores do pára-brisa e do vidro traseiro/
trip - 6)                                                7) Comandos - 8) Auto-rádio - 9) Interruptor de luzes de emer-
gência - 10) Airbag do lado do passageiro ou porta-luvas superior - 11) Porta-luvas - 12) Porta-objetos - 13) Comandos
de ventilação - 14) Comutador de ignição - 15) Airbag do lado do motorista - 16) Alavanca para abrir o capô do motor -
17)                                      18) Comandos do My car
PALIO ELX 1.0/ELX 1.4

                                                                                    km/h
  A - Conta-giros.
  B - Velocímetro.
  C-
  D - Indicador de temperatura do                       v   F                                                                            F
                                                                                    !       >                                      kmi
      líquido de arrefecimento do motor.                                                                TRIP
                                                                                                                MENU Beep
                                                                                                                SPEED LIMIT 1 2
                                                ´       (   ¬   w
                                                                        U   Y                   K                           med
                                                                                                                            inst
                                                                                                        I/100km/Ikmip/gh                 E
                                            1   5       3




                                            A                       B                                             C                    D
                                                                                                                                             fig. 26




                                                                                F           D
PALIO ELX 1.8                                                           K           3
                                                                                                u
                                                                                     1



  A - Velocímetro.
  B - Indicador de nível de combustível.
  C-
                                                >
  D - Indicador de temperatura do                   x
                                                                                                     w v
                                                    W ´ K           5
       líquido de arrefecimento do motor.                                                           U Y F¬                         <
                                                                                                                        (
  E - Conta-giros.
                                            A                               B           C       D   E
                                                                                                                                             fig. 27
PALIO 1.8 R
                                                                                     E   E
                                                                         F               3           H
 A - Velocímetro.                                      100 120                           1
                                                                                                            30
                                                                                                               40         A
                                                    80        140                E           C                     50
                                                 60
 B - Indicador do nível de combustível.                  km/h   160                                       20 rpmx100 60
                                               40                  180
 C-                                            20                  200
                                                                                                         10          70
 D - Indicador de temperatura do líquido        0
                                                                   220
                                                                                                          0          80
                                                         ABS

     de arrefecimento do motor.                                !


 E - Conta-giros.

                                                     A                       B       C           D             E

                                           fig. 28
INDICADOR DE TEMPERATURA DO                          Em caso de superaqueci-
                                                LÍQUIDO DE ARREFECIMENTO DO                        mento, desligar o motor e
                                                MOTOR figs. 30                                     providenciar o reboque do
                                                                                           veículo à concessionária Fiat mais
                                                  Em regime de funcionamento, nor-         próxima.
VELOCÍMETRO fig. 29                             malmente, o ponteiro deve estar sobre
                                                os valores centrais da escala. Se chegar
  Localizado no quadro de instrumen-            perto da marca vermelha, significa que     Observação:
tos, serve para indicar a velocidade de         o motor está sendo muito solicitado e
deslocamento do veículo.                                                                    H - do inglês hot: quente
                                                é necessário reduzir a exigência de de-
  A quilometragem parcial e total,              sempenho.                                   C - do inglês cold: frio
podem ser visualizadas através do dis-            Viajando a velocidade muito baixa
play.                                           com clima muito quente, o ponteiro po-       Advertência: se o indicador esti-
                                                de chegar perto da marca vermelha.         ver no início da escala (temperatura
                                                                                           baixa) com a luz-piloto de excesso
                                                                                           de temperatura ou com a luz-piloto
                                                                                               do sistema de injeção acesa, é
                                                                                           sinal de anomalia no sistema. Neste
                                                                                           caso, procurar a Rede Assistencial
                                                                                           Fiat.

                                                                                              Se o motor funcionar sem o líqui-
                                                                                            do de arrefecimento, seu veículo
                                                                                            poderá ser seriamente danificado.
                                                                                            Os reparos, nestes casos, não serão
                     100 120
                80     km/h 140
                                                                                            cobertos pela Garantia.
           60                 160
          40                    180
          20                    200
           0            !
                                220




                                      fig. 29                                   fig. 30
CONTA-GIROS                              INDICADOR DO NÍVEL DE                             Advertência: o acendimento
                                         COMBUSTÍVEL fig. 32                             intermitente da escala de indicação
  O ponteiro sobre as marcas verme-                                                      de combustível digital indica avaria
lhas A-fig. 31 indica um regime de ro-                                                   no sistema. Nesse caso, procurar a
tações muito elevado, que pode causar    Versões ELX 1.0/ELX 1.4                                                                 A
                                                                                         Rede Assistencial Fiat.
danos ao motor e, portanto, deverá ser
evitado.                                 as barras horizontais A-fig. 32 se ilu-
                                         minam gradualmente até indicar o nível          Versões ELX 1.8/1.8R
  ADVERTÊNCIA: o sistema de con-         de combustível existente no tanque.               O ponteiro indica a quantidade
trole da injeção eletrônica inter-         O acendimento intermitente da si-             aproximada de combustível existente
rompe o fluxo de combustível quan-       nalização de reserva B-fig. 32 indica           no tanque.
do o motor estiver com excesso de        que no tanque restam cerca de 5,5 a                                                 -
rotações, com conseqüente perda          7,5 litros de combustível.                      da-piloto de reserva C-fig. 32 indica
de potência do próprio motor.                                                            que no tanque restam cerca de 5,5 a
                                                                                         7,5 litros de combustível.
                                                                           F
Observação:                                                                                E-
                                                                      km
 rpm - rotações por minuto                                                                 F-
                                              TRIP
                                                                       1 2

                                                                                           Ver    observação     no item
                                                              h            E             “Estacionamento” no capítulo B
                                                                  B            A         “Uso correto do veículo”.

              A                   A
                                                                                           Advertência: o acionamento inter-
                                                                                         mitente da lâmpada-piloto de reser-
                                                     F                                   va indica avaria no sistema.


                                                                       E
                                                                                   C

fig. 31                                                                        fig. 32
Recomenda-se também, antes de efe-        - Efetuar ajustes pessoais em alguma
                                                              tuar alguma operação, ler atentamente     das funções, agindo em conjunto com
                                                              este capítulo.                            a pressão do botão mode/trip.
                                                                A pressão no botão mode/trip A-fig.       O display exibe as informações úteis
                                                              34 permite:                               e necessárias durante a direção:
                                                                - Selecionar uma das várias funções
                                                              do trip computer.                         INFORMAÇÕES PRESENTES NA
   O padrão e a quantidade de caracte-
                                                                - Confirmar o ajuste da função se-      TELA PADRÃO
res das mensagens exibidas fig. 33 va-
riam de acordo com a versão do veículo                        lecionada, quando a função assim o                               A-fig. 35
e os equipamentos opcionais que estão                         permitir.                                               B-fig. 35
presentes no mesmo.
                                                                                                          Com a chave da ignição desligada ao
                                                                                              B-fig.    abrir/fechar uma das portas dianteiras,
BOTÃO DE COMANDO                                              34, em sentido horário ou anti-horário,   o display se ilumina, exibindo o hodô-
MODE/TRIP fig. 34                                             permite:                                  metro total e o relógio.
  Para usufruir das informações que                             - Selecionar uma das várias funções

posição MAR                                                    - Acessar informações referentes à
primeiramente familiarizar-se com os                          manutenção programada do veículo.
botões de comando correspondentes
localizados na alavanca direita da co-
luna da direção.
                                                    FLP0002




                                                                                                                                                    FLP0003
                                                                                                                                 A
                                      F
                                kmi                                                                                                  km
             MENU Beep                                                          B
     TRIP     SPEED LIMIT 1 2                                                       MODE
                                                                                    TRIP



                         med
                         inst
     I/100km/Ikmip/gh                 E                                               A                                      h
                                                                                                                   B
                                          fig. 33                                             fig. 34                                     fig. 35
INFORMAÇÕES NO DISPLAY                                                             PARA A VERSÃO ELX AS FUNÇÕES
                                                                                   SÃO:
   - Indicação dos quilômetros faltantes
para a revisão programada ou adver-
tência do vencimento da mesma, com                                                 ALERTA DE VELOCIDADE                        A
lampejo do ícone .                                                                 PROGRAMADA
   - Indicação dos dias faltantes para a                                             - Ativação/desativação da função do
troca anual do óleo ou advertência do        Este menu permite a personalização    alerta de velocidade excedida.
vencimento da mesma com lampejo do         e configuração do veículo.                - Ajuste do valor de velocidade limite
ícone .                                                                            desejada.
   Poderão também ser visualizadas no        Atenção: o número de opções do          - Ativação/desativação da função si-
display:                                   menu está relacionado com os itens
   - Informações do Computador de          que equipam o veículo.
                                                                                                                           -
                                                                                   nação.
  - Menu My Car.
                                                       É aconselhável que toda a
  - Relógio.                                         programação desejada seja     MANUTENÇÃO PROGRAMADA
  - Mensagens de advertência/avaria.                 executada com o veículo          - Visualização dos quilômetros
  - Alerta de velocidade programada.       parado.
                                                                                      faltantes para a manutenção progra-
                                                                                   mada.
                                                                                      - Visualização dos dias faltantes para
                                                                                   troca anual do óleo do motor.

                                                                                   AJUSTE DO RELÓGIO
                                                                                     - Ajuste das horas.
                                                                                     - Ajuste dos minutos.

                                                                                   SAÍDA DO MENU
                                                                                     - Saída do menu.
VERIFICAÇÃO INICIAL
   Girando a chave de ignição para a posição MAR, dependendo da quilometragem do veículo ou do tempo transcorrido
desde a última operação de manutenção, o display exibe as informações relativas ao número de dias ou à quilometragem
faltante para a próxima manutenção programada ou troca do óleo do motor.




                                                                                                                                     FLP0004
                                             P MAR AV
                                           TO




                                      S




                                                    V
                                   PA RK
                                                                                                      F
                                                                                                 km
                                                                                         MENU
                                                                                                  1 2


                                                                                                      E




                                                                                                      F

                                                                                         MENU
                                                                                                  1 2


                                                                                                      E




   O PLANO DE MANUTENÇÃO PROGRAMADA do veículo prevê operações de manutenção e troca do óleo do motor a cada 15000 km ou 1
 ano, prevalecendo a condição que primeiro ocorrer. A exibição de informações relativas às operações de manutenção (com exce-
 ção da revisão de carroceria) ocorrerá automaticamente quando, com a chave de ignição na posição MAR, a partir dos 2.000 km


 posição MAR, no display aparecerá o valor dos quilômetros faltantes para a revisão ou o número de dias para a troca anual do óleo
 do motor precedido de um sinal negativo e um sinal sonoro será emitido. Procure a Rede Assistencial FIAT que realizará, além das

 dos contadores de tempo ou quilômetros para a próxima troca anual do óleo ou manutenção programada. A contagem do tempo
 para exibição da mensagem de troca anual de óleo do motor começará a partir do momento em que o veículo percorrer
 um mínimo de 200 quilômetros.
DESCRIÇÃO DO MENU “MY CAR FIAT”
  O menu é composto de uma série de funções que são selecionadas por meio da rotação do anel                      mode/trip
permitindo a personalização e configuração do veículo.
                                                                                                                                    A
ACESSO À TELA DO MENU
  Após a verificação inicial, é possível acessar a tela do menu efetuando a rotação do anel      mode/trip em sentido
horário e anti-horário.
  ATENÇÃO: ao acessar o menu, se não for efetuada nenhuma programação/regulagem dentro de um tempo igual a 60
segundos, o sistema sai automaticamente do menu e retorna a tela anteriormente visualizada. Neste caso, a última opção


  - Com o veículo parado é possível ter acesso a todas opções do menu.
  Atenção: é aconselhável que toda programação desejada seja executada com o veículo parado.
Acesso à tela do menu
  Após a verificação inicial é possível acessar a tela do menu. Para navegar, efetuar a rotação, em sentido horário ou anti-
horário, do anel MY CAR MODE/TRIP e, para efetuar ajustes, apertar o botão MODE/TRIP
                                                      F                          F                           F
                                                 km
                                                                 MENU                       MENU   Dimmer
                                                          MODE   SPEED LIMIT         MODE
                                                  1 2                          1 2                          1 2




                                                                                                                          FLP0114
                                                          TRIP                       TRIP



                                             h        E            km / h TRIP E                             E



                                                      F                          F                           F
                                                                            km
                                     MENU Beep                   MENU                       MENU
                                                  1 2     MODE                 1 2   MODE                   1 2
                                                          TRIP                       TRIP


                                                      E                          E                           E




veículo e os equipamentos opcionais que estão presentes no mesmo.
Advertência de fechamento incorreto das portas
  A indicação de fechamento incorreto das portas ocorre, para algumas versões, através do acendimento da luz espia .
Para algumas versões, se o veículo atingir uma velocidade superior a 4 km/h com uma ou mais portas abertas, será emitido
um sinal sonoro.
Limite de velocidade programada
  Esta função permite programar o alerta de limite de velocidade do veículo. Se esta for ultrapassada, é emitido automati-
camente um sinal sonoro, acompanhado do acendimento da mensagem “speed limit“ e a visualização de uma mensagem
específica no display de advertência para o motorista. Para programação da velocidade limite, proceder como a seguir:

                                                 F                                            F




                                                                                                                                                                                    FLP0137
                                   MENU                               MENU                        Através da rotação do anel           escolher a ativação ou a desati-
Ver acesso a tela do menu      SPEED LIMIT
                                               1 2     MODE           SPEED LIMIT
                                                                                         1 2
                                                       TRIP



                                                 E                      km / h                E
                                                                                                     Através do anel                                                -
                                                                                                     te o ajuste o valor expresso no display lampeja. Este valor pode

                                                                                                     km/h. Confirmar o valor desejado através do botão MODE/TRIP.
                            Advertência: esta função não visa a substituir, nem exclui a             Se o anel de ajuste for girado por tempo superior a 2s, o incre-
                            responsabilidade do motorista em manter-se atento e fazer                mento ou diminuição do valor se dará de forma mais rápida.
                            cumprir a velocidade indicada para as rodovias transitadas.              Quando estiver próximo ao valor desejado, soltar o botão e
                                                                                                     completar o ajuste com toques simples.




    O display irá exibir o ícone      quando a função estiver habilitada.

Sinalização de ultrapassagem de velocidade limite
  Logo que o veículo ultrapassar o valor de velocidade programada ocorre automaticamente um ciclo de sinalizações, jun-
tamente com um sinal sonoro e o acendimento da mensagem “speed limit“. Pressionando o botão “mode/trip” a indicação
no display é interrompida.
  A indicação no display também é imediatamente interrompida se a velocidade do veículo atingir o valor do limite ajustado
menos 5 km/h.
                                                                                              F




                                                                                                                                                                          FLP0007
                                                                                         km

                                                                       SPEED LIMIT 1 2

                                                                                  med
                                                                                  inst
                                                                         km / h               E
Dimmer


                                                                                                                                         A
  - do display do auto-rádio;


                                                                                              F




                                                                                                                               FLP0114
                                                                             MENU   Dimmer
                                                                                             1 2


                                                                                              E




Ajustar hora



  - Ao pressionar o botão mode/trip o valor expresso no display lampeja.

  - Proceder da mesma forma para ajustar os minutos.
  Com rotação no botão superior a 2 segundos o ajuste se dará de forma mais rápida.

                           display lampeja. Confirmar o valor desejado através do botão mode/trip. Se o anel de ajuste
                           permanecer pressionado por tempo superior a 2 segundos, o incremento ou diminuição do
                           valor se dará de forma mais rápida.


                                                 F                                    F                                   F




                                                                                                                               FLP0008
                                 MENU                                 MENU                                MENU
                                               1 2    MODE                          1 2       MODE                       1 2
                                                      TRIP                                    TRIP



                                        h        E                            h       E                          h        E
Sinal sonoro (Roger beep)
  O sinal sonoro que acompanha o pressionamento da teclas
  Para efetuar a ativação, proceder como a seguir:

                                                                                F                       F




                                                                                                                         FLP0009
                                                           MENU Beep                       MENU Beep
                         Ver acesso a tela do menu                          1 2     MODE
                                                                                    TRIP
                                                                                                       1 2


                                                                                E                       E



Advertência para a revisão programada
  O display permite visualizar as indicações relativas aos quilômetros faltantes para a próxima revisão.

visualização, ou seja, 2000 km antes dos prazos estabelecidos no Plano de Manutenção Programada até 1000 km depois.
   A indicação ocorrerá somente quando a chave de ignição for posicionada em MAR a cada 200 km dentro da faixa esta-
belecida para a advertência durante oito segundos. Serão visualizados no display, automaticamente, os quilômetros faltantes
para a próxima revisão ou quando forem excedidos os mesmos até 1.000 km. Será exibida no display, após a inicialização


  Para algumas versões o ícone       lampeja no quadro de instrumentos.
                                                                            F




                                                                                                                         FLP0022
                                                                       km
                                                         MENU
                                                                        1 2


                                                                            E




CAR em sentido horário ou anti-horário.
  Quando for superado o valor de quilometragem, a visualização no display, conforme a versão, será indicado como a
seguir:
Para algumas versões o ícone   lampeja no quadro de instrumentos.
                                                                   F




                                                                                                                  FLP0027
                                                              km

                                                               1 2                                                          A
                                                                   E


  Procure a Rede Assistencial FIAT que realizará, além das operações de manutenção previstas pelo “Plano de manuten-

próxima troca anual do óleo ou manutenção programada.

Advertência para a troca anual do óleo do motor
  O número de dias faltantes para a troca de óleo será indicado no display após inicialização do mesmo, obedecendo a

                                                                   F




                                                                                                                  FLP0023
                                                      MENU
                                                               1 2


                                                                   E




quando tiver vencido o prazo indicado para a troca de óleo, conforme a versão, a seguinte mensagem no display:
                                                                   F




                                                                                                                  FLP0026
                                                               1 2


                                                                   E


 O número de dias faltantes para a troca do óleo do motor pode ser consultado, a qualquer momento, girando o anel MY
CAR em sentido horário ou anti-horário.
 Procure a Rede Assistencial FIAT que realizará, além das operações de manutenção previstas pelo “Plano de manuten-

próxima troca anual do óleo ou manutenção programada.
Manutenção programada (Revisão)


    O plano de manutenção programada do veículo prevê operações de manutenção e troca do óleo do motor a cada 15000 km ou 1 ano, prevalecendo a condição que primeiro
 ocorrer. A exibição de informações relativas às operações de manutenção (com exceção da revisão de carroceria) ocorrerá automaticamente quando a chave de ignição for
 colocada na posição MAR, a partir dos 2000 km faltantes para a próxima revisão ou a 30 dias da troca anual do óleo do motor. Essas informações serão exibidas a cada 200 km
                                                                                                                                                               MAR o display


 dos contadores de tempo e quilometragem faltantes para a próxima intervenção.
    A contagem de tempo para a exibição das mensagens de troca anual do óleo do motor começará a partir do momento em que o veículo percorrer um mínimo de 200 quilô-
 metros.




OBSERVAÇÕES IMPORTANTES


  O sistema de aviso de revisão não leva em consideração os períodos nos quais a bateria esteve desligada, de
modo que os intervalos de manutenção especificados no PLANO DE MANUTENÇÃO PROGRAMADA terão prio-
ridade, devendo ser sempre observados.


  Seguir rigorosamente as recomendações para troca de óleo do motor, no capítulo D, se o veículo for utilizado,
predominantemente, em condições particularmente severas.


  Os displays não exibem o tempo faltante para a realização das revisões de carroceria.


  Para ter pleno conhecimento das condições de manutenção e garantia do veículo, é indispensável a consulta ao
capítulo “D” no presente manual e ao manual de Garantia.
TRIP COMPUTER
  As informações do trip, disponíveis para algumas versões, são visualizadas de modo seqüencial conforme o esquema
seguinte:
                                                                                                                                           A
                                             F                                         F                                     F
                                        km                                        km                                    km




                                                                                                                                 FLP0061
                         TRIP                    MODE   TRIP                                      TRIP
                                         1 2     TRIP                              1 2     MODE                          1 2
                                                                                           TRIP
                                                                                                                  med
                                                                           inst
                                km           E                 km/l                    E                 km/l                E


                                             F                                         F                                     F
                                        km                                        km                                    km

                         TRIP                    MODE   TRIP                               MODE   TRIP
                                           1 2   TRIP                              1 2     TRIP
                                                                                                                         1 2


                                km           E                        km / h           E                          h          E




1 - Trip computer – Distância percorrida



                                                                                                              F




                                                                                                                                 FLP0060
                                                                                                         km
                                     Para algumas versões será                    TRIP
                                                                                                          1 2
                                      visualizado no display:

                                                                                           km                 E
2 - Trip computer - Consumo instantâneo
  Informa o consumo de combustível que está ocorrendo naquele momento. A informação é atualizada de segundo em
  segundo.



                                                                                F                                            F




                                                                                                                                          FLP0062
                                                                           km                                           km

                                               TRIP                                                TRIP
                                                                            1 2                                          1 2

                                                                    inst                                         inst
                                                      km/l                      E                         km/l               E




3 - Trip computer – Consumo médio




                                           F                                                   F




                                                                                                                                          FLP0063
                                      km                                                  km

                  TRIP                                       TRIP
                                       1 2                                                 1 2
                                med                                                 med                                          500 m.
                         km/l              E                         km/l                      E
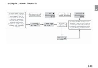
4 - Trip computer - Autonomia
                                                                                                    na hipótese de
prosseguir a viagem com o mesmo estilo de dirigir, ou seja, na mesma condição de consumo.
  A autonomia é calculada considerando o consumo médio dos últimos 5 minutos e os litros de combustível contidos no                                     A
reservatório.
  Em caso de abastecimento de combustível será calculado um novo valor de autonomia.


                Em caso de paradas do veículo, carac-
                terizada por uma velocidade inferior a
                                                                                              Quando a velocidade do veículo superar nova-
                4 km/h e motor em funcionamento, será
                                                                                              mente o limite de 4km/h, o valor da autonomia
                visualizado o último valor da autonomia




                                                                                                                                              FLP0064
                                                                                              será recalculado considerando o combustível
                calculado antes da parada do veículo. Se
                                                                                              consumido durante a parada e a forma de diri-
                estas condições persistirem por mais de
                                                                                              gir precedente à mesma
                3 minutos, no display serão visualizados




                                                F
                                                           Se a parada persistir por mais de 3                                  F
                                           km              minutos ou a autonomia for inferior                             km

                       TRIP
                                                           à 50 km, a indicação será inter-              TRIP
                                            1 2                                                                             1 2
                                                           rompida. Quando a autonomia for
                                                           inferior à 50 km, veículo deverá ser
                                km              E          abastecido assim que possível.                         km            E




5 - Trip computer - Velocidade média



                                                                       F                                      F




                                                                                                                                              FLP0065
                                                                  km                                     km

                                                TRIP                               TRIP
                                                                    1 2                                   1 2
                                                                                                   med
                                                       km / h          E                      km / h          E
6 - Trip computer - Tempo de viagem



  Obs.: o tempo de viagem é calculado somente quando o motor permanece ligado (rpm > 500)



                                                                                                 F                   F




                                                                                                                         FLP0066
                    Quando o tempo atingir 99:59 h, ocorre um                               km                  km
                    reset de todos os dados do TRIP, exceto auto-          TRIP
                                                                                             1 2     TRIP
                                                                                                                 1 2


                                                                                       h         E          h        E




Zeramento (Reset) do TRIP
  Quando o botão mode/trip é pressionado por um tempo superior a 2 segundos, será efetuado o zeramento dos dados do


Sistema FPS (Fire Prevention System) – Interruptor inercial
                                                                                                                             -
mações na página no ítem “Interruptor inercial para corte de combustível”, em “Comandos”, neste capítulo.
 O display, conforme a versão, exibirá:


                                                                                       F




                                                                                                                         FLP0067
                                                                    TRIP
                                                                                      1 2


                                                                                  h    E
Sistema Follow me home
   Uma vez ativado, durante 20 segundos, aparecerá no display do quadro de Instrumentos, uma indicação de que o sistema
está ativo com o tempo de duração para o qual foi ajustado.
   O display, exibirá o tempo selecionado para ativação do dispositivo:                                                          A




                                                                                                                       FLP0070
                                                            h




Acendimento automático do display ao abrir/fechar porta(s) dianteira(s)
  Com o veículo desligado, na abertura ou fechamento das portas dianteiras, o display do quadro de instrumentos se acende
durante 10 segundos, indicando o hodômetro total e o relógio digital.
  Para algumas versões, o display exibe o relógio permanentemente.
  O display, conforme a versão, indicará:




                                                                                                                       FLP0070
                                                                km




                                                            h
O padrão e a quantidade de caracteres das mensagens exibidas variam de acordo com o tipo do display, com a versão do
veículo e os equipamentos opcionais que estão presentes no mesmo. São descritos a seguir os diferentes tipos de display e
o tipo de informação que cada um pode fornecer:
   Display 1 (Standard) - Ideogramas, informações numéricas e mensagens de texto curtas.
   Display 2 (multifuncional) - Ideogramas, informações numéricas e mensagens de texto.



                                              1                           2
                                    0000.00          K           Qui      6     Out
                                 TRIP TOTAL   km
                                                                                36km
                                                  15:40         25 ºC   15:40



BOTÕES DE COMANDO - fig. 36 - 37
                                                                               MAR
necessário primeiramente familiarizar-se com os botões de comando correspondentes localizados à esquerda da coluna da
direção e na extremidade da alavanca direita. Recomenda-se também, antes de efetuar alguma operação, ler atentamente
este capítulo.
Tecla MODE
                                        Pressão inferior a 2 segundos permite:
                                        - entrar ou sair do menu “My Car”                            A
                                        - confirmar o ajuste ou a função selecionada
                                        - interromper a visualização das mensagens de adver-
          MODE
                                      tência no display, quando presentes.
                               MODE     Pressão superior a 2 segundos permite:
                                        - sair do menu “My Car”, memorizando os ajustes

                                      tela visualizada anteriormente.
                                         Teclas ,
fig. 36
                                         Para seleção das opções do menu “My Car”, ajustes das
                                      funções, dimmer e ajuste da sensibilidade do sistema auto




                                        Tecla TRIP
                 TRIP

                                        - Pressão inferior a 2 segundos indicada por nos es-

                        TRIP          quemas seguintes para percorrer as várias telas relativas às
                                                                               TRIP COMPUTER

                                        - Pressão superior a 2 segundos para efetuar o zeramento
                                      RESET            TRIP.


fig. 37
                                        O display exibe as informações úteis e necessárias
                                      durante a direção.
INFORMAÇÕES PRESENTES NA                   INFORMAÇÕES NO DISPLAY
TELA PADRÃO
                                              - Indicação dos quilômetros faltantes
                                  B-fig.   para a revisão programada ou advertên-
38                                         cia do vencimento da mesma, com lam-
            C-fig. 38                      pejo da luz espia .
                                              - Indicação dos dias faltantes para a
           D-fig. 38                       troca anual do óleo ou advertência do        Este menu, disponível em algumas
                                           vencimento da mesma com lampejo da         versões, permite a personalização e
                             A-fig. 38     luz espia .                                configuração do veículo.
  Com a chave da ignição desligada ao         Em função da versão do veículo            Atenção: o número de opções do
abrir/fechar uma das portas dianteiras,    poderão também ser visualizadas no         menu está relacionado com os itens
o display se ilumina, exibindo o hodô-     display:                                   que equipam o veículo.
metro total e o relógio.
                                              - Informações do Computador de
                                                                                                  É aconselhável que toda a
                                              - Regulagem da intensidade lumino-                programação desejada seja
                                           sa dos comandos internos.                            executada com o veículo
                                              - Menu My Car.                          parado.
                                              - Mensagens de advertências/ava-
                                           rias.                                      AS FUNÇÕES SÃO:

                                                                                      ALERTA DE VELOCIDADE
                     B                                  A       B                       - Ativação/desativação da função do
                                                                                      alerta de velocidade excedida.
               0000.00        K               Qui       6      Out                      - Ajuste do valor de velocidade limite
            TRIP TOTAL   km
                                                              36km                    desejada.
                          15:40              25 ºC   15:40
                              C                D        C

                                                                            fig. 38
REGULAGEM DA SENSIBILIDADE               AJUSTE DA DATA                          AUTO LOCK
DO SENSOR CREPUSCULAR (auto
lamp) (algumas versões)                    - Ajuste do ano.                         Para algumas versões o sistema pode-
                                           - Ajuste do mês.                      rá ser habilitado ou desabilitado.
                                                                                                                           A
sensibilidade do sensor de luminosida-     - Ajuste do dia.
                                                                                 automático das portas quando o veículo
de externa.                                                                      ultrapassar 20 km/h.
                                         REPETIÇÃO DAS INFORMAÇÕES
                                         DO RÁDIO (em função da versão do                                             -
HABILITAÇÃO DO TRIP B                                                            vamento das portas quando o veículo
                                         veículo e do modelo de rádio)
                                                                                 ultrapassar 20 km/h.
relativa função.
                                         das informações do auto-rádio no dis-
                                         play do quadro de instrumentos.           Atenção: caso seja necessário
AJUSTE DO RELÓGIO                                                                executar uma prova na bancada de
                                                                             -   roletes com o veículo, recordar-se
  - Ajuste das horas.                    petição das informações do auto-rádio   que as portas podem ser travadas
  - Ajuste dos minutos.                  no display do quadro de instrumentos.   automaticamente, impossibilitando
                                                                                 o acesso ao interior do veículo.
MODALIDADE RELÓGIO                         Atenção: o display apresenta          Aconselha-se desativar a função,
  - Seleção da modalidade relógio nas    informações referentes ao auto-         quando disponível, ou efetuar a
12 ou 24 horas.                          rádio apenas se o mesmo for o           prova com os vidros abertos de
                                         modelo original montado pela Fiat.      modo a permitir o acesso ao habi-
                                                                                 táculo caso ocorra o travamento
                                                                                 automático.
UNIDADE DE MEDIDA                        SELEÇÃO DO IDIOMA                        MANUTENÇÃO PROGRAMADA
“DISTÂNCIA”
                                            - Seleção do idioma das mensagens        - Visualização dos quilômetros fal-
  - Seleção da unidade de medida da      visualizadas no display.                 tantes para a manutenção programa-
                                                                                  da.
                                         REGULAGEM DO VOLUME DO                      - Visualização dos dias faltantes para
                                         SINALIZADOR ACÚSTICO DE                  troca anual do óleo do motor.
UNIDADE DE MEDIDA                        AVARIAS/ADVERTÊNCIAS
“CONSUMO”                                                                         SAÍDA DO MENU
                                           - Regulagem do volume das sinaliza-
  Em função da unidade de medida da      ções acústicas relativas às anomalias/     - Saída do menu.
                                         advertências.
possível selecionar a unidade de medi-
                                         REGULAGEM DO VOLUME DAS                              É aconselhável que toda a
                                         TECLAS                                             programação desejada seja
                                                                                            executada com o veículo
UNIDADE DE MEDIDA                          - Regulagem e eventual exclusão do     parado.
“TEMPERATURA”                            volume das teclas.

  - Seleção da unidade de medida: °C
VERIFICAÇÃO INICIAL - DISPLAY 1
  Girando a chave de ignição na posição MAR, o display exibe a mensagem Verificando: inicia-se a fase de diagnóstico de
todos os sistemas eletrônicos presentes no veículo; esta fase dura alguns segundos. Se durante este procedimento não forem
verificadas anomalias e, com o motor funcionando, o display exibe a mensagem verificação ok.                                                   A

                                                                                       Caso o display exiba uma eventual mensa-
                                                                                     gem de anomalia/advertência, ver o quanto
                                                                                     descrito no parágrafo luzes espia e sinalizações,
                                                                                     neste capítulo.



       Verificando . . .                                                                                  Verificação       ok
                       36km                                                                                               36km
       25 ºC   15:40                                                                                      25 ºC   15:40
                                            Oleo mot .     27d
                                                           36km
                                           25 ºC   15:40
                                                                                                           Qui      6      Out
                                                                                                                          36km
                                                                                                          25 ºC   15:40
                                           Revisão 2000 km
                                                           36km
                                           25 ºC   15:40

   O   PLANO DE MANUTENÇÃO PROGRAMADA   do veículo prevê operações de manutenção e de troca de óleo do motor a cada 15000 km ou 1 ano,
                                                                                                              com exceção da revisão de
 carroceria                                                                          MAR, a partir dos 2.000 km faltantes para revisão ou a


                                                            Rede Assistencial Fiat que realizará, além das operações de manutenção previstas
 pelo “PLANO DE MANUTENÇÃO PROGRAMADA” ou pelo “PLANO DE INSPEÇÃO ANUAL
 próxima troca anual do óleo ou manutenção programada. A contagem do tempo para exibição da mensagem de troca anual de óleo do motor
 começará a partir do momento em que o veículo percorrer um mínimo de 200 quilômetros.
VERIFICAÇÃO INICIAL - DISPLAY 2




                                                              1164
                                                               km
                                                                     15:40
     Para algumas ver-                                                                                      A luz espia lampeja no
  sões será visualizado:                                                                                   quadro de instrumentos.
                                                              16d
                                                                     15:40




   O   PLANO DE MANUTENÇÃO PROGRAMADA   do veículo prevê operações de manutenção e de troca de óleo do motor a cada 15000 km ou 1 ano,
                                                                                                              com exceção da revisão de
 carroceria                                                                     MAR, a partir dos 2.000 km faltantes para revisão ou a 30

 programada estiver próxima do vencimento previsto, girando a chave de ignição na posição MAR, no display aparecerá o valor dos quilômetros
 faltantes para a revisão ou o número de dias para a troca anual do óleo do motor precedido de um sinal negativo. Procure a Rede Assistencial
 Fiat que realizará, além das operações de manutenção previstas pelo “PLANO DE MANUTENÇÃO PROGRAMADA” ou pelo “PLANO DE INSPEÇÃO ANUAL”, o
                                                                                                                             A contagem do
 tempo para exibição da mensagem de troca anual de óleo do motor começará a partir do momento em que o veículo percorrer um mínimo
 de 200 quilômetros.
DESCRIÇÃO DO MENU “MY CAR”
  O menu é composto de uma série de funções que são selecionadas através das teclas    e   permitindo a personalização

também o “ACESSO A TELA DO MENU” nas páginas seguintes.                                                                  A

  Atenção: as mensagens exibidas nos displays eletrônicos podem apresentar pequenas diferenças de textos para
uma mesma informação. Isto se dá face à diversidade de informações fornecidas para os diferentes modelos do
veículo.


  A quantidade de telas do menu MY CAR pode variar em função da presença de equipamentos opcionais.


DISPLAY 1 (STANDARD)



                                                          Hour

                                                             15:40


                                       bUZZ                             SPEEd
                                                                                km h

                                                4                            15:40
DISPLAY 2 (MULTIFUNCIONAL)                                                                                      ^ Auto lamp. 1        ^ Trip B Off
                                                                                      ^ Lim . vel . Off
                                                                                                                      15:40                   15:40
                                                                                           15:40                                                                ^ Ajustar hora
                                                             ^     Menu                                                                                                15:40
                                                                   15:40


                                                                                                                                                                                  ^ Modo hora 24h
                                    ^ Saída Menu                                           Velocidade                                                                                  15:40
                                        15:40                                                > 0 km


                                                                                                                                                                                        ^ Ajustar data
                ^   Revisões                                                                                                                                                                   15:40
                        15:40




                                                                                                                                                                                 ^ Info radio Off

           ^ Vol . Teclas 4                                                                                                                                                           15:40
                15:40


                                                                                                                                                          ^ Auto lock Off
                                                                                                                                                               15:40
                     ^ Aviso sonoro 4
                            15:40
                                                                                                                                 ^ Dist. unid km
                                                                                                                                      15:40
                                                ^ Lín. Português                                          ^ Consumo mpg
                                                     15:40                   ^ Temp. unid. C                  15:40
                                                                                 15:40


ACESSO À TELA DO MENU
   Após a verificação inicial, é possí-                                    anteriormente visualizada. Neste caso,                                       - Com o veículo parado é possível ter
vel acessar a tela do menu apertando                                       a última opção selecionada e não con-                                      acesso a todas opções do menu.
o botão .                                                                                                                                               Os casos descritos estão representa-
   Para navegar utilizar os botões e                                       memorizada.                                                                dos no esquema da página seguinte.
  .                                                                          - Com o veículo em movimento é                                             Atenção: é aconselhável que toda
   Atenção: ao acessar o menu, se não                                      possível ter acesso somente ao menu                                        programação desejada seja executada
for efetuada nenhuma programação/                                                                               -                                     com o veículo parado.
regulagem dentro de um tempo igual                                         cidade e regulagem da sensibilidade do
a 60 segundos, o sistema sai automa-
ticamente do menu e retorna a tela
Acesso à tela do menu

  e   .
                                                                                      Não                        A
                                Qui         6       Out               Veículo               ^          Menu
                                                   36km   a             em
                                                                     movimento
                               25 ºC       15:40                                                      15:40
                                                                                                Lim. vel.
                                                                                                Auto lamp.
                                                                        Sim
                                                                                                Ajustar hora
                                                                                                Modo hora
                                                                                                Ajustar data
                                                               ^       Menu                     Info rádio
                                                                                                Auto lock
                                                                      15:40                     Consumo km/l

                                                                      Lim. vel.                 Lin. Português
                                                                     Auto lamp                  Aviso sonoro

                                                                                                Revisão
                                                                                                Saída menu
                                                               ^ Saída Menu
                                                     a
                                                                      15:40

  Para algumas versões será visualizado:


                     0000.00           K
                  TRIP TOTAL Nivel km h

                              15:40
                           a

                         Hour                                 bUZZ                          SPEEd
                                                a                                 a                       km h

                              15:40                                     4                               120
Advertência de portas abertas
  Além do acendimento da luz espia, será escrito por extenso no display alfanumérico quais as portas que se encontram
abertas. Para algumas versões, a indicação de portas abertas ocorre através do acendimento da luz espia . Para algumas
versões, se o veículo atingir uma velocidade superior a 4 km/h com uma ou mais portas abertas, será emitido um sinal
sonoro. Exemplos:


                                    Porta aberta                     dianteira
                                        15:40                           15:40

                                    Porta aberta                      traseira
                                        15:40                           15:40


Check da iluminação externa
  Além do acendimento da luz espia     , será escrito por extenso no display alfanumérico qual o circuito que apresenta
anomalia.
  Exemplo:

                                     Avaria luzes                    de posição
                                        15:40                           15:40

  Para algumas versões, a indicação de avaria no sistema de iluminação externa ocorre somente através do acendimento
da luz espia .
Limite de velocidade
  Esta função permite programar o alerta de limite de velocidade do veículo se esta for ultrapassada, é emitido automati-
camente um sinal sonoro, acompanhado do acendimento da luz-piloto e a visualização de uma mensagem específica no
display de advertência para o motorista. Para programação da velocidade limite, proceder como a seguir:                                                               A

                                                                                                             SPEEd                                SPEEd
                                                                                                                            km h                             km h

                                                                                                                          OFF                               130

             ^ Lim . vel . Off                                               ^ Lim . vel . Off
                     15:40
                                                     a                               15:40

                                                        Através dos botões     ou   escolher a ativação ou a desativa-




                                              ^ Lim . vel . On                                         ^ Lim . vel . Off                          ^ Lim . vel . Off
                                                       15:40                                                  15:40
                                                                                                                                          a               15:40

                                                        a                    Através dos botões   ou     ajustar a velocidade desejada.

                                                                             valor pode variar de 30 à 250km/h com passos de ajuste de
                                                                             5 km/h ou 20 à 155 mph com passos de ajuste 5 mph.
                                              ^ Lim . vel . 70                                                                                    ^ Lim . vel . 70
                                                      15:40                  tempo superior a 2s, o incremento ou diminuição do valor
                                                                                                                                              a           15:40
                                                                             se dará de forma mais rápida. Quando estiver próximo ao
                                                                             valor desejado, soltar o botão e completar o ajuste com
       Advertência: esta função não visa a substituir, nem exclui a          toques simples.
       responsabilidade do motorista em manter-se atento e fazer
       cumprir a velocidade indicada para as rodovias transita-
       das.
Sinalização de ultrapassagem de velocidade limite
   Logo que o veículo ultrapassar o valor de velocidade programada ocorre automaticamente um ciclo de sinalizações,
juntamente com um sinal sonoro e o acendimento da luz espia . Pressionando a tecla “           ” a indicação no display é
interrompida.
   A indicação no display também é imediatamente interrompida se a velocidade do veículo atingir o valor do limite ajustado
menos 5 km/h ou 5 mph.



                  ^ Velocidade                     ^    excedida                     ^ Reduzir veloc.
                         15:40                            15:40                             15:40


  Para algumas versões, ocorre o acendimento da luz espia      juntamente com sinal sonoro e no display é indicado:



                                                         SPEEd
                                                                  km h

                                                                 120
Regulagem da sensibilidade do sensor crepuscular - auto lamp

níveis:
   Nível 1 - Mínima sensibilidade                                                                                         A
   Nível 2 - Média sensibilidade
   Nível 3 - Máxima sensibilidade
   Quanto maior a sensibilidade, menor será a intensidade de luz externa necessária para comandar o acendimento dos
faróis baixos, luzes de posição e luzes de placa. O ajuste é permitido mesmo com o veículo em movimento. Para ajustar o
nível de sensibilidade, proceder como a seguir:


                    ^ Auto lamp 2                              ^ Auto lamp 2
                                               a
                           15:40                                          15:40

                                                Através dos botões   ou   selecionar o nível de sensibilidade.




                                                               ^ Auto lamp 3
                                                                          15:40

                                                                           a
                                                               ^ Auto lamp 3
                                                                          15:40
Habilitação TRIP B

são visualizadas informações relativas a um determinado percurso de viagem. Informa o consumo médio, velocidade média,


         Ver acesso a tela do menu




       ^ Trip B Off                                               ^ Trip B On
                                          a
                 15:40                                                      15:40


                                         Através dos botões   ou
                                                               seleção, “On/Off” lampeja no display




                                     ^ Trip B On                                                      ^ Trip B Off
                                          15:40                                                            15:40

                                            a                                                               a

                                     ^ Trip B On                                                      ^ Trip B Off
                                          15:40                                                            15:40
Ajustar hora

segundos o ajuste se dará de forma mais rápida.
                                                                                                                                                    A

          Ver acesso na tela do menu




          ^ Ajustar hora                                    ^ Ajustar hora                                                    ^ Ajustar hora
                                             a                                                                    a
                    15:40                                             15 :40                                                       15: 40

                                                                                                                                    a

                                       Através dos botões   ou                                                            -
                                                                            ou                                            -   ^ Ajustar hora
                                       rior a 2 segundos, o incremento ou diminuição do valor se dará de forma mais rápida.
                                                                                                                                   15: 40




                                                   Hour                                             Hour                                Hour
     Para algumas versões o
    ajuste será como a seguir:
                                                         15:40                                            15:40                             15:40
Modo hora
  Esta função permite a visualização da hora na modalidade 12 ou 24 horas. Para selecionar o modo desejado, proceder
como a seguir:



          Ver acesso a tela do menu




         ^ Modo hora 24h                                       ^ Modo hora 24h
                                         a
                  15:40                                                   15:40


                                             Através dos botões ou
                                                            seleção, a opção lampeja no display.




                                      ^ Modo hora 12h                                          ^ Modo hora 24h
                                           15:40                                                    15:40

                                              a                                                      a

                                      ^ Modo hora 12h                                          ^ Modo hora 24h
                                           15:40                                                    15:40
Ajuste da data


                                                                                                                             A
    Ver acesso a tela
        do menu




  ^ Ajustar data            ^ 12 09 2008                             ^ 12 09 2008                           ^ 12 09 2008
                        a                           a                                                   a
         15:40                   15:40                                       15:40                               15:40


                                                                                                                  a

                                           Através dos botões ou
                                           o número expresso no display lampeja. Se o botão de ajuste
                                               ou
                                           2s, o incremento ou diminuição se dará de forma mais
                                                                                                            ^ Ajustar data
                                           rápida.
                                                                                                                 15:40
Repetição das informações de rádio (Info rádio)


  Atenção: o display apresenta informações referentes ao auto-rádio apenas se o mesmo for o modelo original montado
pela Fiat. Consulte o manual de auto-rádio do veículo.

          Ver acesso a tela do menu




         ^ Infor rádio Off                                           ^ Infor rádio Off
                                          a
                  15:40                                                        15:40


                                              Através dos botões ou                                                  -
                                                              rante a seleção, a opção lampeja no display.




                                          ^ Infor rádio On                                         ^ Infor rádio Off
                                                    15:40                                                    15:40

                                                      a                                                       a


                                          ^ Infor rádio On                                         ^ Infor rádio Off
                                                    15:40                                                    15:40
TRAVAMENTO AUTOMÁTICO DAS PORTAS - (AUTO LOCK)
 Esta função permite para algumas versões:
                                                                                                           A

        Ver acesso a tela do menu




        ^ Auto lock Off                                      ^ Auto lock Off
                                        a
                15:40                                                 15:40


                                    Através dos botões   ou
                                                          seleção, a opção lampeja no display.




                                    ^ Auto lock On                                       ^ Auto lock Off
                                            15:40                                                15:40


                                              a                                                   a


                                    ^ Auto lock On                                       ^ Auto lock Off
                                            15:40                                                15:40
Unidade de medida para as distâncias (Dist. Unid)




         Ver acesso a tela do menu




         ^ Dist . unid km                                     ^ Dist . unid km
                                         a
                 15:40                                                 15:40


                                       Através dos botões ou                                                 -
                                                   te a seleção, a opção selecionada lampeja no display.




                                     ^ Dist . unid km                                      ^ Dist . unid mi
                                            15:40                                                    15:40


                                              a                                                        a


                                     ^ Dist . unid km                                      ^ Dist . unid mi
                                            15:40                                                    15:40
Unidade de consumo - Consumo (km/l ou l/100km)


                                                                                                                              A

         Ver acesso a tela do menu




        ^ Consumo km/ l                                          ^ Consumo km/ l
                                         a
                 15:40                                                     15:40

                                     Através dos botões ou
                                     seleção, a opção lampeja no display. Se a unidade for milha, a unidade de consumo será




                                     ^ Consumo km/ l                                             ^ Cons. l 100km
                                             15:40                                                        15:40

                                              a                                                             a


                                     ^ Consumo km/ l                                             ^ Cons. l 100km
                                             15:40                                                        15:40
Unidade de temperatura (Temp. unid)




         Ver acesso a tela do menu




        ^ Temp . unid . C                                        ^ Temp . unid . C
                                         a
                 15:40                                                    15:40


                                         Através dos botões ou                                                    -
                                                  rante a seleção, a opção selecionada lampeja no display.




                                     ^ Temp . unid . C                                           ^ Temp . unid . F
                                           15:40                                                             15:40


                                             a                                                                a


                                     ^ Temp . unid . C                                           ^ Temp . unid . F
                                           15:40                                                             15:40
Seleção do idioma


                                                                                                   A

      Ver acesso a tela do menu



     ^ Lín. Português                 ^ Lín. Português   ^ Lang. English
                                  a
              15:40                           15:40            15:40



                                      ^ Dil    Turkçe    ^ Lang. Français
                                              15:40            15:40



                                      ^ Ling. Italiano   ^ Idiom. Español       ^ Idiom. Español
                                                                            a
                                              15:40            15:40                  15:40



                                      ^ Sprch. Deutsch
                                              15:40
Ajuste do volume do sinal sonoro de advertências/avarias (aviso sonoro)




                                                Para algumas versões, o dis-
                                                                                                bUZZ               bUZZ
        Ver acesso a tela do menu
                                                        play exibirá:                                          a
                                                                                                         4                4

         ^ Aviso sonoro 4                                      ^ Aviso sonoro 4
                 15:40
                                         a                              15:40

                                      Através dos botões ou
                                                     a seleção, o valor ajustado lampeja no display.




                                    ^ Aviso sonoro 1                                         ^ Aviso sonoro 5
                                          15:40                                                        15:40


                                           a                                                           a

                                    ^ Aviso sonoro 1                                         ^ Aviso sonoro 5
                                          15:40                                                        15:40
Regulagem do volume dos botões (Vol. Teclas)


                                                                                                                   A

         Ver acesso a tela do menu




         ^ Vol. teclas 4                                         ^ Vol. teclas 4
                                         a
                 15:40                                                    15:40


                                        Através dos botões ou
                                                       a seleção, o valor ajustado lampeja no display.




                                     ^ Vol. teclas 1                                             ^ Vol. teclas 5
                                           15:40                                                         15:40

                                             a                                                            a


                                     ^ Vol. teclas 1                                             ^ Vol. teclas 5
                                           15:40                                                         15:40
Manutenção programada (Revisão)

ou dias faltantes para a próxima troca anual do óleo do motor. Para visualizar estes dados, proceder como a seguir:




          ^      Revisão                                        ^ Rev. 14964 km                                     Oleo mot . 28d
                                              a
                  15:40                                                 15:40                                             15:40


                                                                                                                                  a
 O PLANO DE MANUTENÇÃO PROGRAMADA do veículo prevê operações de manutenção e de troca de óleo do motor a cada 15000 km ou 1 ano, prevale-
                                                                                                    com exceção da revisão de carroceria
 ocorrerá automaticamente quando a chave de ignição for colocada na posição MAR, a partir dos 2000 km faltantes para a próxima revisão ou a

 a manutenção programada estiver próxima do vencimento previsto, girando a chave de ignição para a posição MAR o display exibirá o número
 de quilômetros faltantes para revisão ou o número de dias para a troca anual de óleo do motor. Procure a Rede Assistencial Fiat a qual realizará,
                                                                                                                                        RESET
 contadores de tempo e quilometragem faltantes para a próxima intervenção.
 A contagem de tempo para a exibição das mensagens de troca anual do óleo do motor começará a partir do momento em que o veículo percorrer
 um mínimo de 200 quilômetros.


 OBSERVAÇÕES IMPORTANTES
 O sistema de aviso de revisão não leva em consideração os períodos nos quais a bateria esteve desligada, de modo que os intervalos de manu-
 tenção especificados no PLANO DE MANUTENÇÃO PROGRAMADA terão prioridade, devendo ser sempre observados.
 Os displays não exibem o tempo faltante para a realização das revisões de carroceria.
 Para ter pleno conhecimento das condições de manutenção e garantia do veículo, é indispensável a consulta ao capítulo “D” no presente
 manual e ao Manual de Garantia.
Advertência para a revisão programada

ou seja, 2000 km antes dos prazos estabelecidos no Plano de Manutenção Programada até 1000 km depois.
  A indicação ocorrerá somente quando a chave de ignição for posicionada em MAR a cada 200 km dentro da faixa estabe-         A
lecida para a advertência. Será visualizado no display, automaticamente, os quilômetros faltantes para a próxima revisão ou
quando forem excedidos os mesmos até 1.000 km. Será indicado no display, após a inicialização do quadro e obedecendo



                                                  1164              Revisão 2000
                                                     km     ou
                                                 15:40                  15:40 õ


  Para algumas versões a luz espia lampeja no quadro de instrumentos e, para outras, será visualizada no display.
  Quando for superado o valor de quilometragem, a visualização no display, conforme a versão, será indicado como a
seguir:
  Para algumas versões a luz espia lampeja no quadro de instrumentos e, para outras, será visualizada no display.



                                   0                      Revisão                     vencida
                                       km   ou
                                 15:40                    15:40                        15:40


  Procure a Rede Assistencial Fiat que realizará, além das operações de manutenção previstas pelo “Plano de manutenção

troca anual do óleo ou manutenção programada.
Advertência para a troca anual do óleo do motor
  O valor dos dias faltantes para a troca de óleo será indicado no display após inicialização do mesmo, obedecendo a
                                                                                                  durante 5 segundos.

                                                 16d            Oleo mot .        10d
                                                          ou
                                               8:20                      15:40 õ


quando tiver vencido o prazo indicado para a troca de óleo, conforme a versão, a seguinte mensagem no display:

                                   0d            Vencida troca                    Oleo motor
                                         ou
                              15:40                     15:40                       15:40
   Para algumas versões a luz espia lampeja no quadro de instrumentos e, para outras, será visualizada no display.
   Procure a Rede Assistencial Fiat que realizará, além das operações de manutenção previstas pelo “PLANO DE MANUTENÇÃO
PROGRAMADA” ou pelo “PLANO DE INSPEÇÃO ANUAL
troca anual do óleo ou manutenção programada.

Saída do menu (saída menu)




                         ^ Saída Menu                             Qui      6       Out
                                                    a                             36km
                              15:40                              25 ºC    15:40
TRIP COMPUTER


                                                                                                                                                           A
         Automomia                                       Distância                     Consumo médio                              Cons. instant.
                      36km                                           36km                            36km                                       36km
 25 ºC     15:40                                 25 ºC     15:40                     25 ºC   15:40                              25 ºC   15:40

   Velocid. média                                  Tempo viagem
                      36km                                           36km
 25 ºC     15:40                                 25 ºC     15:40




pode ser habilitado ou desabilitado através do menu My Car.



         Distância B                               Consumo méd. B                      Velocid. méd. B                            Tempo viagem B
                      36km                                           36km                            36km                                       36km
 25 ºC     15:40                                 25 ºC     15:40                     25 ºC   15:40                              25 ºC   15:40


  Para algumas versões será visualizado no display:


          56      K                 118 9                              98             98                           123                          9:32
                 km          TRIP           km                TRIP            km l           km l           TRIP         km h            TRIP          h

               15:40                  15:40                                 15:40        15:40                       15:40                         15:40
Trip computer - Autonomia
                                                                                                                 na
hipótese de prosseguir a viagem com o mesmo estilo de dirigir, ou seja, mesma condição de consumo.
  A autonomia é calculada considerando o consumo médio dos últimos 5 minutos e os litros de combustível contidos no
reservatório.
  Em caso de abastecimento de combustível será calculado um novo valor de autonomia.



                                                                                                       K
           Quando a autonomia for inferior à 50 km,                              TRIP                  km
           durante 20 segundos será visualizada a
           mensagem: “ATENÇÃO: autonomia limi-
                                                                                                15:40
           tada”, para algumas versões, e simultane-
           amente será emitido um sinal sonoro.                Atenção                Autonomia                     limitada
                                                                       36km                     36km                         36km
                                                       25 ºC   15:40          25 ºC     15:40               25 ºC    15:40




                                                                                                                             36km
                                                                                                            25 ºC    15:40
Trip computer - Autonomia (continuação)


                                                                                                                           A
                                                                    665         K                                     K
                                                         TRIP                   km                          TRIP      km

                                                                         15:40                                     15:40


                                       Autonomia               Auton./ 374 km
                                                36km                     36km
                               25 ºC    15:40          25 ºC     15:40




                                                                                     Auton             km
                                                                                                     36km
                                                                                     25 ºC   15:40
Trip computer - Distância percorrida


                                                                  Distância                                  Dist. 100. 1 km
                                                                            36km                                          36km
                                                          25 ºC     15:40                                 25 ºC   15:40


                                                                    178.9
                                                          TRIP                km

                                                                       15:40


Trip computer - Consumo médio




                                   Consumo médio                                    Cm             km l                     Cm      8.7 km l
                                                  36km                                             36km                                    36km
                                  25 ºC   15:40                                    25 ºC   15:40                           25 ºC   15:40




                                          8.7
                                 TRIP              km l

                                             15:40
Trip computer - Consumo instantâneo


                                              Cons. instant.                    Ci           km l             Ci        15 km l    A
                                                         36km                                36km                           36km
                                         25 ºC   15:40                      25 ºC    15:40                  25 ºC   15:40




                                                                  13.7
                         TRIP         km l                 TRIP           km l

                                   15:40                               15:40

Trip computer - Velocidade média




                                             Velocid. média                Vméd.             km h           Vméd.       120 km h
                                                         36km                                36km                           36km
                                         25 ºC   15:40                     25 ºC     15:40                  25 ºC   15:40


                                                                                                    superior a 500 m.




                                                                  48
                         TRIP         km h                TRIP           km h

                                   15:40                               15:40
Trip computer - Tempo de percurso




                   Tempo de viagem                              Ttrip 10:00
                                   36km                                      36km
                   25 ºC   15:40                             25 ºC   15:40




                                                 10:20
                                          TRIP           h

                                                    15:40
Zeramento (Reset) do TRIP
                                              superior a 2 segundos

                                                                                                               A

                                                   Trip reset
                                                             36km
                                             25 ºC   15:40




     Dist 0000.0 km          Cm             km l                Vméd            km h        Ttrip 00:00
                    36km                    36km                                36km                    36km
    25 ºC   15:40           25 ºC   15:40                       25 ºC   15:40           25 ºC   15:40


     Dis. B 0000.0 km       CmB             km l                VmédB            km h     Ttrip B 00:00
                    36km                    36km                                36km                    36km
    25 ºC   15:40           25 ºC   15:40                       25 ºC   15:40           25 ºC   15:40
tempo superior a 2 segundos.




                                                        Trip B reset
                                                                         36km
                                                     25 ºC    15:40


       DisB 0000.0 km                CmB             km l                 VmédB             km h             Ttrip B 00:00
                      36km                           36km                                   36km                           36km
      25 ºC   15:40                  25 ºC   15:40                       25 ºC      15:40                  25 ºC   15:40




Sistema FPS (Fire Prevention System) - Interruptor inercial
                                                                                                                                  -
mações no item “ Interruptor inercial para corte de combustível”, em “Comandos” neste capítulo.
 O display, conforme a versão, visualizará:


                       Interruptor                    Inercial ativo                               FpSon
                             15:40                           15:40                                    15:40
Sistema Follow me home
   Uma vez ativado, durante 20 segundos, aparecerá no display do quadro de Instrumentos, uma indicação de que o sistema
está ativo com o tempo de duração para o qual foi ajustado.
   O display, conforme a versão, visualizará:                                                                               A


                                  Follow Me 120s                      F120

                                        15:40


Acendimento automático do display ao abrir/fechar porta(s) dianteira(s)
  Com o veículo desligado, na abertura ou fechamento das portas dianteiras, o display do quadro de instrumentos se acende
durante 10 segundos, ou 20 segundos, para algumas versões, indicando o hodômetro total e o relógio digital.
  O display, conforme a versão, indicará:


                                                                       83000
                                                                            Total km
                                                   36km
                                          15:40                            15:40
Regulagem da iluminação dos instrumentos de bordo, display e botões de comando (Dimmer/reostato)
                                                                                                                                         -
nação:



  - Comandos do ar-condicionado
  Para efetuar a regulagem, deve-se proceder como a seguir:


                                                                                             Através dos botões ou efetuar o ajuste do
                                                                                                     nível de iluminação desejado.




                      Qui     6       Out                                                                Dimmer ççççåååå
                                     36km
                     25 ºC   15:40                                                                              15:40



                                  Retorno automático à tela padrão ou à tela anteriormente visualizada após alguns
Nas páginas seguintes são demons-               FREIO DE MÃO
                                          trados alguns exemplos de situações               ACIONADO (vermelha)
                                          em que pode ocorrer o acendimen-
                                          to de uma luz espia no quadro de                     Acende-se ao acionar o
                                                                                   freio de mão.                          A
                                          instrumentos e/ou visualização no
ADVERTÊNCIAS GERAIS                       display em algumas versões.                 Em algumas versões, com o veículo
   As sinalizações de advertência/                                                 em movimento, é emitido um sinal so-
avaria ocorrem através do acendimento                                              noro.
                                                    FLUIDO DOS FREIOS
de uma luz espia no quadro de instru-
                                                    INSUFICIENTE
mentos, podendo ser acompanhada por                                                  Se a luz espia   acender durante
                                                    (vermelha)
um sinal sonoro e, para algumas versões                                            a marcha, verificar se o freio de
mensagens no display.                        Girando a chave da ignição em MAR     mão está acionado.
   Estas sinalizações são sintéticas e    a luz espia no quadro acende, mas deve
cautelares com o objetivo de sugerir a    apagar após soltar o freio de mão. A
imediata ação que deve ser adotada pe-
lo motorista, em situações que podem      juntamente com a mensagem visuali-
levar o veículo a condições extremas      zada no display e é emitido um sinal
de uso. Esta sinalização não deve ser
considerada completa e/ou alternativa     freios no reservatório desce abaixo do
ao especificado no presente manual de     nível mínimo.
uso e manutenção, o qual recomenda-
mos sempre uma atenta e aprofunda-          Se a luz espia   acender durante
da leitura. Em caso de sinalização de     a marcha (juntamente com a men-
advertência/avaria, recorrer sempre ao    sagem visualizada no display), parar
quanto descrito no presente capítulo.     imediatamente e dirigir-se à Rede
                                          Assistencial Fiat.
AVARIA DO AIRBAG                         ESPIA DE EXCLUSÃO DO                     INSUFICIENTE CARGA DA
         (vermelha)                               AIRBAG DO LADO DO                        BATERIA (vermelha)
                                                  PASSAGEIRO
                                                  (amarelo âmbar) (quando
   Girando a chave da ignição na posi-            existente)                        Girando a chave da ignição na posi-
ção MAR a luz espia no quadro deve                                                ção MAR a luz espia no quadro acende
acender e apagar após alguns segundos.     A luz espia      no quadro acende      e deve apagar logo que o motor fun-
A luz espia acende de modo permanen-     quando for desligado o airbag frontal
te juntamente com a mensagem visuali-    do lado do passageiro, girando o co-     é admitido um breve atraso no desliga-
zada no display, para algumas versões,   mutador correspondente para a posição
quando o airbag apresentar anomalias     “OFF”.                                   imediatamente a Rede Assistencial
de funcionamento.                          Com o airbag frontal do lado do        Fiat.
                                           passageiro ligado, girando a chave
          Se a luz espia        não      da ignição em MAR, a luz espia     no
       acender ou se permanecer          quadro permanece acesa por cerca de 4
       acesa com a chave na posi-        segundos e depois lampeja por outros 4
ção MAR, ou acender durante a            segundos e em seguida se apaga.
marcha do veículo (juntamente com
a mensagem visualizada no display)                  A luz espia do airbag
parar imediatamente o veículo e                  frontal do passageiro
procurar a Rede Assistencial Fiat.               sinaliza também eventu-
                                         ais anomalias da luz espia . Esta
                                         condição é sinalizada pelo lampejo
          A avaria da luz espia          intermitente da luz espia   mesmo
        é sinalizada pelo lampejo        além dos 4 segundos. Neste caso
        da luz espia    . Isto ocorre    é necessário parar imediatamen-
somente após 4 segundos de acendi-       te o veículo e procurar a Rede
mento fixo da luz espia      .           Assistencial Fiat.
INSUFICIENTE PRESSÃO                    EXCESSIVA TEMPERATURA                        Se a lâmpada-piloto não
           DE ÓLEO DO MOTOR                        DO LÍQUIDO DE                              se apagar em 2 a 3 minu-
           (vermelha)                              ARREFECIMENTO DO                           tos, apesar das precauções
                                            ou     MOTOR (vermelha)                  tomadas, desligar o motor e solicitar   A
   Girando a chave da ignição em MAR                                                 assistência à Rede Assistencial Fiat.
a luz espia no quadro acende e deve
apagar logo que o motor funcione.                                                       Se o motor funcionar sem o líqui-
   Na hipótese de uma baixa pressão de                                                do de arrefecimento, seu veículo
óleo no motor, a luz espia permanece              Quando o motor estiver              poderá ser seriamente danificado.
acesa no quadro de instrumentos e, em           muito quente, não retire a            Os reparos, nestes casos, não serão
algumas versões, aparece a mensagem             tampa do reservatório de              cobertos pela Garantia.
de texto no display juntamente com o     expansão, pois há perigo de quei-
sinal sonoro.                            maduras.                                      ATENÇÃO: em caso de percursos
                                                                                     muito severos é recomendável manter
  Se a luz espia           acender         Girando a chave da ignição em MAR,        o motor funcionando e ligeiramente
durante a marcha do veículo (para        a luz espia no quadro acende e deve         acelerado por alguns minutos antes de
algumas versões, juntamente com a        apagar após alguns segundos.                desligá-lo.
mensagem visualizada no display),
desligar imediatamente o motor e         versões, juntamente com a mensagem
procurar a Rede Assistencial Fiat.       visualizada no display e emissão de um
                                                                                 -
                                         peraquecido.
                                            Se acender durante a marcha, parar o
                                         veículo, manter o motor ligado e ligeira-
                                         mente acelerado para permitir a circula-
                                         ção do líquido de arrefecimento.
FECHAMENTO                               CINTO DE SEGURANÇA                 Nestas condições pode-se prosseguir
          INCORRETO DAS PORTAS                     (algumas versões)               a marcha evitando solicitar grandes es-
          (vermelha)                               (vermelha)                      forços ao motor ou altas velocidades. O
                                                                                   uso prolongado do veículo com a luz
  Em algumas versões a luz espia no          Ao posicionar a chave de segurança    espia acesa fixa pode causar danos. Pro-
                                  -       na posição MAR, a luz espia do cinto     cure a Rede Assistencial Fiat o mais
                                          de segurança lampeja 10 vezes duran-     rápido possível.
uma ou mais portas não estão perfeita-    te 10 segundos independentemente do
mente fechadas.                           cinto de segurança estar afivelado ou       A luz espia apaga se o mal funcio-
                                          não.                                     namento desaparecer, mas o sistema
  Em algumas versões, com o veículo                                                memoriza a sinalização;
em movimento e estando alguma das
portas abertas é emitido um sinal so-
noro.                                              AVARIA NO SISTEMA DE                      Se, girando a chave da
  NOTA: no display de algumas ver-                 CONTROLE DO MOTOR                       ignição na posição MAR, a
sões a visualização do símbolo indica              (amarelo âmbar)                         luz espia     não acender
o fechamento incompleto da porta do                                                ou se, durante a marcha, acender-se
                                             Em condições normais, girando a       procure a Rede Assistencial Fiat.
lado esquerdo, enquanto a visualização    chave da ignição na posição MAR a
do símbolo      indica o fechamento in-   luz espia acende e deve apagar quan-
completo da porta do lado direito.        do o motor funcionar. O acendimento                RESERVA DE COMBUS-
                                          inicial indica o correto funcionamento             TÍVEL (Algumas versões)
          VELOCIDADE LIMITE               da luz espia.                                      (amarelo âmbar)
          ULTRAPASSADA (amarelo
          âmbar)                             Se a luz espia permanecer acesa ou                                      -
                                                                               -   ra algumas versões, juntamente com
  A luz espia acende no quadro de ins-    mas versões, juntamente com a men-
                                     -    sagem visualizada no display e emissão   quando, no reservatório, restarem cerca
tamente com a mensagem visualizada                                             -   de 5,5 a 7,5 litros de combustível.
                                          cionamento no sistema de alimentação/
quando o veículo ultrapassa a velocida-   ignição que pode provocar elevadas
de limite ajustada anteriormente.         emissões na descarga, possível perda
  Para algumas versões aparece a sina-    de desempenho, má dirigibilidade e
                                          consumo elevado.
RESERVA DE                                                                  bilidade de perda da direção. Procure
          COMBUSTÍVEL                      versões, juntamente com a mensagem         imediatamente a Rede Assistencial Fiat
          (Algumas versões)                visualizada no display e emissão do si-    dirigindo com extrema cautela, para a
                                                                                  -   verificação do sistema.                  A
  O ícone lampeja no display quando,       ficiente. Neste caso, o sistema de freio
no reservatório, restarem cerca de 5,5     mantém inalterada a sua eficácia, mas
a 7,5 litros de combustível.                                                                   AVARIA NO SISTEMA DE
                                           sem as potencialidades oferecidas pelo              PROTEÇÃO DO VEÍCULO
                                                                                               - FIAT CODE
          NIVEL INSUFICIENTE OU            de modo particular em todos os casos                (amarelo âmbar)
          FALTA DE GASOLINA NO             de aderência não ideal. É necessário
          RESERVATÓRIO DE PARTI-           dirigir-se à Rede Assistencial Fiat ime-     Girando a chave da ignição na posi-
          DA A FRIO                        diatamente.                                ção MAR a luz espia no quadro deve
                                                                                      lampejar somente uma vez e depois
   A luz espia no quadro acende quan-                                                 apagar. Se, com a chave na posição
do, no reservatório, o nível de gasolina                                              MAR, a luz espia permanecer acesa,
for insuficiente ou estiver vazio.                   CORRETOR ELETRÔNICO                                                  -
                                                     DE FRENAGEM EBD INEFI-
                                                     CIENTE
                                                                                        ATENÇÃO: o acendimento simul-
          SISTEMA ANTI-                       +        O veículo está equipado                            e    indica
          TRAVAMENTO DAS                             com corretor eletrônico de
          RODAS ABS INEFICIENTE
          (amarelo âmbar)
  Girando a chave da ignição em MAR,                 quando dispuser do sistema
a luz espia no quadro acende e deve                                            -
apagar após alguns segundos.               neo das luzes espia no quadro de ins-
                                           trumentos     e
                                           a mensagem visualizada no display e

                                           funcionando, indica uma anomalia no

                                           violentas, pode ocorrer um travamento
                                           precoce das rodas traseiras, com possi-
AVARIA DAS LUZES                           PREDISPOSIÇÃO FARÓIS                     INDICADOR DE DIREÇÃO
          EXTERNAS (Algumas ver-
          sões) (amarelo âmbar)
                                                     DE NEBLINA (verde)
                                                                                      E       DIREITA (verde)
                                                                                              (intermitente)
   Para algumas versões a mensagem é          A luz espia no quadro acende quan-      A luz espia no quadro acende quan-
visualizada no display juntamente com       do são acesos os faróis de neblina.     do a alavanca de comando das luzes de
emissão de sinal sonoro quando for
verificada uma anomalia em algumas                   INDICADOR DE DIREÇÃO           ou, juntamente com a seta esquerda,
luzes externas:
                                     -       R       ESQUERDA (verde) (inter-
                                                     mitente)
                                                                                    quando for acionado o interruptor das
                                                                                    luzes de emergência.
das pode ser: queima de uma ou mais
                                              A luz espia no quadro acende quan-
de proteção ou interrupção da ligação       do a alavanca de comando das luzes
                                                                                              LUZES DE POSIÇÃO E
elétrica.                                                                       -
                                                                                              FARÓIS (verde)
                                            xo ou, juntamente com a seta direita,
  NOTA: no caso das luzes de direção,       quando for acionado o interruptor das     A luz espia no quadro acende quan-
no display, a visualização do símbolo       luzes de emergência.                    do são ligadas as luzes de posição, as
indica uma avaria em uma luz do lado
esquerdo, enquanto a visualização do                                                interruptor    localizado na moldura
símbolo indica uma avaria em uma
luz do lado direito. Para as demais luzes                                           faróis.
externas a indicação será com os dois
símbolos juntos.
Se, após a visualização                   SINALIZAÇÃO DE AVARIA
         FARÓIS ALTOS (AZUL)                     da mensagem, for sentido                    NO SENSOR DE CHUVA
                                                 odor de combustível ou fo-
                                         rem observados vazamentos na ins-                                                    A
  A luz espia acende quando são liga-    talação de alimentação, não religar                                          -
dos os faróis altos.                     o interruptor para evitar riscos de       gumas versões juntamente com a men-
                                         incêndio.                                 sagem visualizada no display e emis-

                                                                                   for verificada uma anomalia no sensor
         INTERRUPTOR                                                               de chuva. Procure a Rede Assistencial
         INERCIAL DE CORTE DE                      SINALIZAÇÃO DE AVARIA           Fiat.
         COMBUSTÍVEL                               NO SENSOR CREPUSCU-
                                                   LAR - AUTO LAMP (Faróis            Em caso de avaria no sensor de chuva,
   Para algumas versões o acendimento              automáticos)                    o funcionamento do limpador é obtido
da luz espia, juntamente com a mensa-                                              somente se ativado manualmente.
gem visualizada no display e emissão                                        -
do sinal sonoro, aparece quando o in-    gumas versões juntamente com a men-
terruptor inercial de corte de combus-   sagem visualizada no display e emis-
                                                                                             POSSÍVEL PRESENÇA DE
tível intervém.
                                                                                             GELO NA ESTRADA
                                         for verificada uma anomalia no sensor
                                                                                      Para algumas versões é visualizado
                                         Procure a Rede Assistencial Fiat.         no display quando a temperatura ex-
                                            Em caso de avaria no sensor de lumi-   terna atinge ou desce abaixo dos 3°C
                                         nosidade externa, as luzes de posição     para advertir ao motorista da possível
                                         e faróis baixos podem ser ligados ma-     presença de gelo na estrada.
                                         nualmente.
1
1 -                                                             1
      do pára-brisa.
                                            2
2 -
      dos vidros laterais dianteiros.
3 -                                     -
      táveis.
4 - Aberturas laterais inferiores para
    enviar ar aos pés do motorista e
    do passageiro dianteiro.                        3
                                                                    3   2




                                                4



                                                            4

                                                                        fig. 39
DIFUSORES ORIENTÁVEIS E                  B - Comando para orientação lateral
REGULÁVEIS - fig. 40 e fig. 41        do fluxo do ar. Em algumas versões os
                                      difusores só podem ser orientados para
  Os difusores podem ser orientados   cima ou para baixo.
para cima ou para baixo girando-os.
                                                                               COMANDOS - fig. 42                          A
                                         C                                        A - Seletor para ligar o ventilador.
  A - Comando para a regulagem da     fig. 41.
quantidade de ar:                                                                 B - Seletor para a distribuição do ar.
  - girando até : difusor aberto                                                  C - Posição         introdução do ar
  - girando até : difusor fechado                                              externo aberta.
                                                                                  C - Posição      introdução do ar ex-
                                                                                                                       -
                                                                               ferencialmente se trafega por regiões
                                                                               poeirentas ou com muita poluição do

                                                                                 O - Fluxo de ar direcionado para o
                                                                               corpo dos passageiros; nesta posição,
                                                                               manter os difusores centrais e laterais
                                                                               completamente abertos.
                                                                                     - Fluxo de ar direcionado para o
                                                                               pára-brisa.


                 A                                              C


     B                           B                    A                 B                   C    A       B




fig. 40                               fig. 41                                  fig. 42
AQUECIMENTO                                DESEMBAÇAMENTO RÁPIDO
                                               1) Seletor para a temperatura do ar:
                                            ponteiro no setor vermelho.                Pára-brisa e vidros laterais
                                               2) Seletor do ventilador: botão na        1) Seletor para a temperatura do ar:
COMANDOS - fig. 43                          velocidade desejada.                                                            -
  A - Seletor para regular a temperatura       3) Seletor para a distribuição do ar:
                                       -    apontar em K para aquecer os pés e,          2) Seletor do ventilador: posicionar
                                            ao mesmo tempo, desembaçar o pára-         na velocidade máxima.
   B - Cursor para ligar a função de re-    brisa;                                       3) Seletor para a distribuição do ar:
circulação, eliminando a entrada de ar             Para enviar ar aos pés e ter nos    apontar em .
externo.                                    difusores do painel uma temperatura          4) Cursor para a recirculação do ar
   C - Seletor para ligar o ventilador.     ligeiramente mais baixa, em condições      na posição        , equivalente à intro-
                                            de temperatura intermediária;              dução de ar externo.
   D - Seletor para a distribuição do ar.
                                               4) Cursor de recirculação: para obter     Após o desembaçamento, usar os co-
                                            um aquecimento mais rápido, deslocar       mandos para manter as perfeitas condi-
                                            o cursor da recirculação de ar para a      ções de visibilidade.
                                            posição,       equivalente à circulação
                                            somente do ar interno.                     Vidro traseiro
                                               Para se evitar a sensação de enjôo,       Pressionar levemente o botão      .
                                            fechar os difusores centrais quando for
                                            utilizar o aquecimento.                                                       -
                                                                                       sembaçado, é aconselhável desligar o
                                                                                       botão.


          A    B C        D




                                 fig. 43
Pode ser desativado de dois modos:     VENTILAÇÃO
                                            1)
Manualmente                              completamente abertos.
  Acionando novamente a tecla cor-                                                    O sistema utiliza fluido refrige-          A
                                            2) Seletor para a temperatura do ar:
respondente                                                                         rante R134a que, em caso de vaza-
                                         apontar no setor azul.
                                                                                    mentos acidentais, não prejudica
Automaticamente (para algumas               3) Seletor do ventilador: posicionar    o meio ambiente. Nunca utilizar
versões)                                 na velocidade desejada.                    o fluido R12, incompatível com os
                                            4) Seletor para a distribuição do ar:   componentes do próprio sistema.
   Após 20 minutos de funcionamento
                                         apontar em .
   O funcionamento automático está li-
gado ao número de rotações do motor,        5) Cursor para a recirculação de ar     COMANDOS - fig. 44
obedecendo a seguinte lógica:            na posição        , equivalente à intro-
                                         dução de ar externo.                         A - Seletor para regular a temperatura
   Os primeiros 10 minutos de funcio-
namento são independentes do número         Com o cursor na posição             é
                                         ativada somente a circulação do ar in-        B - Cursor para ligar a recirculação
de rotações do motor.
                                         terno.                                     do ar, eliminando a entrada de ar ex-
   Os minutos seguintes dependem das                                                terno.
condições do motor:
                                                                                       C - Seletor para ligar o ventilador e o
   - se o número de giros é inferior a                                              ar-condicionado.
960 rpm, o sistema desliga-se após 10      ADVERTÊNCIA: a função de recir-
                                         culação é útil principalmente em              D - Seletor para a distribuição do ar.
segundos.
                                         condições de forte poluição externa
   - se o número de giros é superior a   (engarrafamentos, trânsito em túnel
1056 rpm por uma duração de 5 segun-     etc.). Não é aconselhado, no entan-
dos, o sistema reativa-se.               to, um uso muito prolongado desta
   Esta estratégia permanece ativa por   função, especialmente se houver
20 minutos, sendo tempo suficiente pa-   muitas pessoas no veículo.                           A    B C         D
ra desembaçar o vidro traseiro.



                                                                                    fig. 44
CONDICIONAMENTO DO AR                         Caso seja observado uma diminuição        DESEMBAÇAMENTO RÁPIDO
(RESFRIAMENTO)                              na vazão de ar pelos difusores, verificar
                                                                                    -     O ar-condicionado é muito útil pa-
   Para obter um resfriamento rápido                                                    ra acelerar o desembaçamento, pois
do habitáculo em veículos equipados         substituição do filtro antipólen e carvão   desumidifica o ar. É suficiente regular
com ar-condicionado, operar o sistema       ativado no Plano de Manutenção no ca-       os comandos para a função de desem-
conforme indicado:                          pítulo D.                                   baçamento e ativar o condicionador,
   1) Seletor para a temperatura do ar                                                  apertando o seletor C-fig. 44.
                                               4) Ligar o ar-condicionado apertan-
A-fig. 44 totalmente posicionado à es-      do o seletor C-fig. 44.
querda.                                                                                 Pára-brisa e vidros laterais
                                               5) Se possível, abrir totalmente, ou        1) Condicionador de ar ligado: sele-
   2) Seletor do ventilador C-fig. 44       pelo menos um pouco, as janelas das
posicionado na velocidade máxima.                                                       tor C-fig. 44.
                                            portas dianteiras por um breve período
   3) Seletor de distribuição do ar D-                                                     2) Seletor para a temperatura do ar:
fig. 44 apontado para ; controlar para      haja uma circulação mais intensa do
que todas as saídas de ar estejam total-    ar no habitáculo. Em seguida, fechar as                                           -
mente abertas.                              janelas.
   Com o cursor na posição         é ati-                                                 3) Cursor do ventilador: posicionar
vada somente a circulação do ar inter-      AQUECIMENTO                                 na velocidade máxima.
no.                                                                                       4) Seletor para a distribuição do ar:
                                              Para as funções de aquecimento e
   Algumas versões estão equipadas          ventilação, não ligar o condiciona-         apontar em .
com filtro antipólen, instalado na caixa    dor, mas utilizar o sistema normal de         5) Recirculação do ar: desligada.
de ventilação/ar-condicionado, com o                                                      Após o desembaçamento, usar os co-
objetivo de filtrar o ar enviado para o                                                 mandos para manter as perfeitas condi-
interior do veículo.                                                                    ções de visibilidade.
RECIRCULAÇÃO                                  ADVERTÊNCIA: trafegando em
                                            estradas de terra ou regiões poei-
   Com o cursor posicionado em     ,        rentas em geral, é aconselhado
é ativada somente a circulação do ar        ativar a recirculação do ar para
interno.                                                                                                                    A
                                            prevenir a infiltração de poeira, ou
                                            outro tipo de particulas no interior   ALAVANCA ESQUERDA
Vidro traseiro                              do veículo.                               Reúne os comandos das luzes exter-
   Pressionar levemente o botão       lo-                                          nas, das setas e, em algumas versões,
calizado no topo da alavanca esquerda                                              desembaçador do vidro traseiro.
ou, para algumas versões, nos botões          ADVERTÊNCIA: para plena efici-
                                                                                      A iluminação externa funciona so-
de comando no painel. Ver COMANDOS          ência na operação de desembaça-
                                                                                   mente com a chave de ignição na po-
                                        -   mento, mantenha a parte interna
                                                                                   sição MAR
ro estiver desembaçado, é aconselhável      dos vidros sempre limpa e desen-
desligar o dispositivo. Para algumas ver-   gordurada. Para limpeza dos vidros,
sões o dispositivo desativa-se automati-    use apenas detergente neutro e            Acendendo as luzes externas, ilumi-
camente depois de 20 minutos.               água. Não utilize produtos à base      nam-se os ideogramas no quadro de ins-
                                            de silicone para a limpeza de partes   trumentos e os símbolos dos comandos
                                            plásticas, principalmente o painel,    situados no painel de instrumentos.
  ADVERTÊNCIA: com a tempe-
ratura externa muito alta, a recir-         pois o silicone se evapora quan-
culação acelera o resfriamento do           do exposto ao sol, condensando-se
ar. Além disso, é particularmente           sobre a superfície interna do vidro
útil em condições de forte poluição         e prejudicando o desembaçamento
externa (engarrafamentos, trânsito          e a visibilidade noturna.
em túnel etc.). Não é aconselhado,
no entanto, um uso muito prolonga-
do desta função.
Luzes de posição - fig. 45                                         Faróis altos - fig. 47                                             Luzes de direção (setas) - fig. 48
  Acendem-se girando a empunhadura                                   Acendem-se com a empunhadura na
da posição O à posição . No quadro                                 posição , e empurrando a alavanca                                    para cima - ativa-se a seta direita;
de instrumentos acende-se a respectiva                             para a frente em direção ao painel de
                   .                                               instrumentos.                                                        para baixo - ativa-se a seta esquerda.
                                                                                                                                        No quadro de instrumentos acende-
Faróis baixos - fig. 46                                            piloto   .
                                                                                                                                          .
  Acendem-se girando a empunhadura                                    Apagam-se puxando a alavanca em
da posição à posição .                                             direção do volante.                                                  As setas são desativadas automatica-
                                                                                                                                      mente quando o veículo volta a prosse-
                                                                                                                                      guir em linha reta.
                                                                   Lampejos - fig. 49
                                                                                                                                        Caso queira dar um sinal de luz rapi-
                                50 60 70                80
                                                             100     São feitos puxando a alavanca em di-                             damente, mova a alavanca para cima
                           40           80         60
                         30
                        20
                        10
                                              40
                                              20                                                                                      ou para baixo, sem chegar ao final do
                                               0
                                                                                                                                      curso. Ao soltá-la, a alavanca volta so-
                                                                                                                                      zinha ao ponto de partida.




                                             fig. 45
                                                             100                                                                100                                                                  100
                                50 60 70                80                                         50 60 70                80                                           50 60 70                80
                           40           80         60                                         40           80                                                      40           80
                                                                                                                      60                                                                   60
                         30                                                                 30                                                                   30
                                              40                                                                 40                                                                   40
                        20                                                                 20                                                                   20
                                              20                                                                 20                                                                   20
                        10                                                                 10                                                                   10
                                               0                                                                  0                                               0                    0




                                             fig. 46                                                            fig. 47                                                              fig. 48
Sistema Follow me Home - fig. 49 e                                    Uma vez ativado, durante 20 segun-               ALAVANCA DIREITA
50                                                                 dos, aparecerá no display do quadro de
                                                                   instrumentos, uma indicação de que o                   Reúne todos os comandos para a lim-
   Este sistema permite manter o farol                                                                                 peza do pára-brisa e do vidro traseiro e,
ligado por 30 segundos até um tempo                                sistema está ativo com o tempo de du-                                                           A
                                                                   ração para o qual foi ajustado.                     em algumas versões, comandos MODE/
máximo de 210 segundos, ou seja, 7                                                                                     TRIP do MY CAR FIAT.
acionamentos consecutivos da alavan-
ca de luzes de posição, no sentido in-                             Home basta manter a alavanca de co-                    A alavanca pode apresentar confi-
dicado na fig. 49, depois de desligada                             mando na posição lampejo dos faróis                 guração diferente segundo a versão do
a chave de ignição.                                                altos, durante um tempo superior à 2                veículo.
   O sistema permite um tempo até 3                                segundos. Uma outra maneira de se
                                                                   desligar este sistema é girando a chave             Limpador/lavador do pára-brisa -
                                                                   de ignição na posição MAR.                          fig. 51
acionado. Após este tempo, ligar e des-
ligar a chave para o acionamento da                                                                                       Funciona somente com a chave de
função.                                                                                                                ignição na posição MAR.




                                                                                                             FLP0069
                                                                                                                          0 - Limpador do pára-brisa desliga-
                                                                                                                       do.
                                                                                                                          1 - Funcionamento intermitente/



                                                                                       h



                                                             100
                                 50 60 70               80
                            40           80        60
                          30
                                              40
                         20
                         10
                           0
                                              20
                                               0
                                                                                                                                                       4

                                                                             Follow me 120s                                                                0
                                                                                                                                                           1
                                                                                  15:40                                                                    2
                                                                                                                                                        3
fig. 49                                                            fig. 50                                             fig. 51
Algumas versões permitem quatro            Em algumas versões, o limpador entra     Comandos:
                                          em ação automaticamente se a alavan-        1) Girar a empunhadura da posição
             fig. 52.                     ca de comando é acionada por mais de        para ;
   2 - Funcionamento contínuo e lento.    meio segundo.
                                                                                      2) Empurrando a alavanca em dire-
   3 - Funcionamento contínuo e rápido.      O limpador é desativado logo após
                                          a liberação da alavanca, enquanto este    se o esguicho do lavador do vidro tra-
   4                                      executa as últimas passadas. Em algu-
versões: temporário e contínuo rápido;                                              seiro e o limpador do vidro traseiro; ao
                                          mas versões uma quarta passada poderá     soltá-la, desligam-se.
ao soltar, a alavanca volta para a po-    ser verificada.
sição e desliga automaticamente o
limpador do pára-brisa.                      Agindo repetidamente e rapidamente
   Puxando a alavanca em direção do       alavanca de comando, pode-se esgui-
volante fig. 53, ativa-se o esguicho do   char na área do pára-brisa sem ativar
lavador do pára-brisa.                    o limpador.
Lavagem inteligente do vidro dian-        Limpador/lavador do vidro traseiro -
teiro - fig. 53                           fig. 54 e 55
   Puxando a alavanca para o volante é       Funciona somente com a chave de
possível ativar com um só movimento o     ignição na posição MAR.
esguicho do limpador dianteiro.

                                                                                                                    fig. 54




                                fig. 52                                   fig. 53                                   fig. 55
ASSISTÊNCIA À MARCHA A RÉ                  Lavagem inteligente do vidro traseiro      SENSOR DE CHUVA
                                           - fig. 55
   Em algumas versões o limpador                                                         O sensor de chuva A-fig. 56, presen-
traseiro é automaticamente acionado           Em algumas versões, empurrando a        te em algumas versões, é um dispositivo
quando o dianteiro estiver ligado e for    alavanca para o painel é possível ativar   eletrônico, conjugado ao limpador do       A
acionada a marcha a ré do veículo.         com um só movimento o esguicho e o         pára-brisa, com a função de adequar
                                           limpador do vidro traseiro. O esguicho     automaticamente, durante o funciona-
LIMPADOR INTELIGENTE DO                    e o limpador entram em ação automa-        mento intermitente, a freqüência dos
VIDRO TRASEIRO                             ticamente se a alavanca de comando é       ciclos do limpador do pára-brisa à in-
                                           acionada por mais de meio segundo.         tensidade da chuva.
  Em algumas versões, existem três mo-        O limpador é desativado logo após
dos de funcionamento do limpador do                                                      Obs.: este sensor é disponível apenas
                                           a liberação da alavanca, enquanto este     com o espelho retrovisor interno ele-
vidro traseiro dependendo da posição       executa as últimas passadas. Em algu-
da alavanca:                                                                          trocrômico.
                                           mas versões uma quarta passada poderá
    Modo 1: funcionamento com inter-       ser verificada.
mitência.                                                                             pela alavanca direita permanecem inal-
                                              Agindo repetidamente e rapidamente      teradas.
    Modo 2: funcionamento sincroni-
zado com o funcionamento dos limpa-        na alavanca de comando, pode-se es-
dores do pára-brisa - a cada dois ciclos   guichar na área do vidro traseiro sem
dos limpadores do pára-brisa, ocorre       ativar o limpador.
um ciclo de funcionamento do limpa-
dor traseiro.
    Modo 3: funcionamento contínuo.




                                                                                                                       A




                                                                                      fig. 56
O sensor de chuva ativa-se automa-      Girando a chave na posição STOP, o               Não ativar o sensor de
ticamente, colocando a alavanca da      sensor de chuva é desativado e na par-            chuva durante a lavagem
                  1-fig. 57                                               MAR             do veículo em um sistema
campo de regulagem que varia pro-       não se reativa mesmo se a alavanca        de lavagem automática.
gressivamente desde limpador parado     tiver permanecido na posição 1-fig.
                                        57. Neste caso, para ativar o sensor de
está seco, até o limpador na primeira   chuva, é suficiente deslocar a alavanca              Se for necessário limpar
                                        na posição 0 ou 2-fig. 57 e depois de             o pára-brisa, verificar sem-
                                        novo em 1-fig. 57.                                pre se o dispositivo está
  O incremento da sensibilidade do         Quando o sensor de chuva for reati-    desligado.
sensor de chuva é alterado girando-se   vado deste modo, verifica-se pelo me-
o anel comutador na extremidade da      nos um ciclo do limpador do pára-brisa,      O sensor de chuva reconhece e adap-
alavanca fig. 57.                       mesmo estando enxuto, para sinalizar a    ta-se automaticamente à presença das
                                        reativação.                               seguintes condições particulares que
  Acionando o lavador do pára-brisa                                               requerem uma sensibilidade diferente
                                    -      O sensor de chuva está localizado      de intervenção:
                                        atrás do espelho retrovisor interno, em
normal de lavagem ao término do qual,   contato com o pára-brisa, e dentro da        - impurezas na superfície de controle
o sensor de chuva retoma seu normal     área coberta pelo limpador. O mesmo
funcionamento automático.               comanda uma central eletrônica que          - faixas de respingos de água provo-
                                        por sua vez controla o motor do limpa-    cadas pelas palhetas gastas do limpa-
                                        dor do pára-brisa.                        dor;
                                           A cada partida, o sensor de chuva
                                        estabiliza-se automaticamente na tem-     o olho humano é mais incomodado pe-
                                        peratura de aproximadamente 40 °C
                                        para eliminar da superfície de controle
                                        a eventual condensação e impedir a                    Em caso de gelo ou barro
                                        formação de gelo.                                   no pára-brisa, certificar-se
                                                                                            do desligamento do dispo-
                                                                                  sitivo.

                              fig. 57
SENSOR CREPUSCULAR                         externa. É visualizado a opção do menu          ATENÇÃO: com o sensor das luzes
AUTO LAMP - fig. 58                        My Car para ajuste da sensibilidade em       ativado, é possível efetuar somente o
(Sensor de luminosidade externa)           três níveis.
                                                                                   -                                             -   A
   Em algumas versões está presente o                                                   cessário acender os faróis altos, é neces-
sensor crepuscular - auto lamp que é       tão, indica se o dispositivo está ativado
                                           ou não.                                      sário girar a extremidade da alavanca
constituído de um sensor com led infra-                                                 esquerda do volante na posição           e
vermelho instalado no pára-brisa, para        A sensibilidade do sensor das luzes       em seguida na posição
verificar as variações da intensidade      pode ser também regulada posterior-
luminosa externa. Em função da sensi-      mente pelo menu My Car através da
bilidade à luz insidida; quanto maior a                                                    Com as luzes acesas automatica-
sensibilidade, menor será a quantidade     movimento, agindo nos botões MODE , ,        mente e na presença de comando de
de luz externa necessária, para coman-      localizados no painel do lado esquer-       desligamento pelo sensor, tem-se o des-
dar o acendimento das luzes externas.                                  VER BOTÕES DE    ligamento dos faróis e sucessivamente,
                                           COMANDO DO   “MY CAR”                        após cerca de 10 segundos, das luzes
   O sensor das luzes é ativado apertan-                                                de posição.
do o botão A-fig. 58, localizado à es-
querda do volante, deste modo habilita-               O sensor das luzes não
se o acendimento automático das luzes               verifica a presença de nebli-
de posição e dos faróis baixos, ao mes-             na. Portanto, nestas con-
mo tempo, em função da luminosidade        dições, é necessário acender estas
                                           luzes, se presentes, manualmente.

                                                                                    -
                                           lo sensor, é possível acender os faróis de
                A
                                           automático das luzes, desligam-se tam-
                          MODE
                                                                                -

                                              No acendimento automático seguin-
                                           te, será necessário acender o farol de
                                           neblina manualmente.
fig. 58
A                                             Para desligar, apertar novamente o
                                           ativada no quadro de instrumentos para         botão B.
                                           ligar/desligar os faróis auxiliares. Só fun-
BOTÕES DE COMANDO
                                           ciona a partir do acionamento das luzes                A luz de emergência só
   Funcionam somente com a chave de        externas de posição. Os faróis auxiliares            deve ser acionada com o
ignição na posição MAR.                    são desligados cada vez que a chave de               veículo parado; nunca em
   Para algumas versões quando uma         ignição for desligada. Para ligá-lo nova-      movimento.
função é ligada, acende-se a luz-piloto    mente é necessário pressionar o botão
correspondente situada no quadro de        A-fig. 59 e, para algumas versões, A-
instrumentos. Para desligar, basta aper-   fig. 60.                                       Desembaçador do vidro traseiro
tar novamente o botão.                        B                                              C
   Para algumas versões, o botão à es-     para ligar/desligar as luzes de emergên-       ativada no quadro de instrumentos para
querda do volante, fig. 59 é de coman-     cia figs. 60 ou 61.                            ligar/desligar o desembaçador do vidro
do dos faróis auxiliares, enquanto que        Acendem-se apertando levemente o            traseiro B-figs. 59 e, para algumas ver-
para outras é usado para comando do        botão B, independente da posição da            sões, C-fig. 60.
                               fig. 58.    chave de ignição.                                 Em algumas versões, um temporiza-
                                              Com o dispositivo ligado, em algu-          dor desliga automaticamente o disposi-
                                           mas versões, o símbolo sobre o inter-          tivo depois de 20 minutos.
                                           ruptor B e o indicador         , no quadro
                                           de instrumentos, iluminam-se de modo
                                           intermitente.

                       A
                                                      A       B       C


                             B                                r      (
                                                                                                                    B



                                 fig. 59                                       fig. 60                                    fig. 61
PREDISPOSIÇÃO PARA FARÓIS                    A ativação do interruptor provoca      Inspecionar cuidadosamente o veí-
AUXILIARES (NEBLINA)                       também o destravamento automático       culo para certificar-se de que não
 O veículo possui predisposição pa-        das portas e, para algumas versões, o   existem vazamentos de combustível
                                  -        acendimento da luz de cortesia. Caso    como, por exemplo, no vão do motor,       A
                                           esteja em chave OFF, religa a energia   sob o veículo ou nas proximidades do
                                           interna por aproximadamente 15 minu-    reservatório.
  O botão de comando A-fig. 59 e           tos para utilização das luzes.
A-fig. 60 estará habilitado com seu                                                  Se não forem observados vazamentos
respectivo led quando for instalado o                                              de combustível e o veículo estiver em
componente. Para a instalação dos fa-                  Se, após a colisão, for     condições de funcionar, apertar o botão
róis auxiliares, recomendamos dirigir-se            notado cheiro de combus-       A para reativar o sistema de alimenta-
à Rede Assistencial Fiat.                           tível ou forem verificados     ção e reacender as luzes.
                                           vazamentos do sistema de alimenta-
                                           ção, não religar o interruptor, para      Após a colisão, recordar-se de girar
INTERRUPTOR INERCIAL PARA                                                          a chave da ignição em STOP para não
CORTE DE COMBUSTÍVEL - fig. 62             evitar riscos de incêndio.
                                                                                   descarregar a bateria.
   É um interruptor automático, locali-
zado no lado esquerdo da coluna de
direção, que entra em funcionamento
em caso de colisão interrompendo a
alimentação de combustível e causan-
do, conseqüentemente, o desligamento
do motor.
   A ativação do interruptor de corte de
combustível é visualizada pelo acendi-                                 A
mento da luz espia juntamente com a
mensagem visualizada no display.




                                           fig. 62
CONJUNTO DA LUZ INTERNA                   Se distinguem duas condições:
                                            O conjunto da luz interna possui 3
                                         situações distintas, de acordo com a      1- Chave OFF
                                         posição do interruptor fig. 64:              Quando se abre uma das portas la-
PORTA-LUVAS                                 Posição 1: permanentemente desli-      terais, a luz interna acende-se por três
                                         gada;                                     minutos. Se durante a abertura de uma
  Para abrir, puxar o pegador                                                      porta, abre-se a outra, começa nova-
A-fig. 63.                                  Posição 2: ou neutra na lente: acen-   mente a contagem do tempo. Se a porta
  Para algumas versões, puxar o pega-    de-se, para algumas versões, somente      está aberta por mais de três minutos, a
dor B-fig. 63 para abrir o porta-luvas   com as portas abertas;
superior                                    Posição 3: permanentemente ligada.     próxima reabertura de uma das portas.
                                                                                      Se durante os três minutos for fechada
  Nunca trafegue com a tampa do          Temporização da luz interna               as portas é ativado uma segunda con-
porta-luvas aberta.                        Em algumas versões, para propor-        tagem de tempo de 10 segundos que é
                                         cionar mais agilidade na entrada no       interrompida se a chave de ignição for
                                         veículo, em especial em lugares pouco     colocada na posição MAR.
  Em algumas versões o porta-luvas                                                    Após desbloqueio das portas pelo te-
é dotado de iluminação interna, que      luz interna quando é destravada uma       lecomando, a luz interna acende-se por
funciona quando é feita a abertura       das portas.                               10 segundos, sendo interrompida quan-
da tampa.                                                                          do a chave de ignição é ligada. O blo-
                                                                                   queio da porta desliga a luz interna.



               B                                                 1 3
                   A


                                                  1      3
                                                                  2
                               fig. 63                                   fig. 64
Para algumas versões o acendimen-      TOMADA DE CORRENTE - fig. 65                 - Para prevenir danos, o corpo do
to da luz interna é comandado por um                                                plugue do acessório deve ser largo o
tempo de dois minutos após a desati-        Algumas versões dispõem de tomada       suficiente para servir como guia de
vação da chave de ignição. Esta função    de corrente para alimentação de aces-     centralização, quando este estiver inse-   A
é habilitada se a chave for retirada do                                             rido na tomada de corrente.
comutador até dois minutos após ter       aspirador de pó, acendedor de cigarros,
sido desligada.                                                                       Se houver dúvidas com relação à
   Quando as portas são travadas por                                            -
                                          rios elétricos que podem ser conectados   conformidade do plugue do aces-
meio de telecomando ou fechaduras                                                   sório a ser utilizado, recomenda-
das portas dianteiras, a luz interna se   a esta tomada de corrente, recomenda-
                                          se especial cuidado na utilização dos     se verificar com o fabricante se
apaga.                                                                              o mesmo atende às especificações
                                          mesmos, observando se atendem as
                                          especificações abaixo:                    vigentes.
2- CHAVE “ON”
                                              - Somente podem ser conectados
   A lógica de acendimento da luz in-                                           -              O plugue do acessório
terna segue o fechamento/abertura da      ts.                                               deve se ajustar perfeita-
porta sem temporização, ou seja:                                                            mente à medida da toma-
   Abertura da porta - acendimento da                                               da de corrente visando evitar mau
                                                                                    contato ou superaquecimento com
luz desligada.                                                                      risco de incêndio.




                                          fig. 65
Em caso de utilização                ADVERTÊNCIA: verificar       CINZEIRO
        da tomada de corrente                 sempre se o acendedor está
        como acendedor de cigar-              desligado após o uso.            Está localizado no console central e,
ros (adquirido como acessório),                                              em algumas versões, no painel. Abrir a
recomenda-se cautela no manuseio                                             tampa A-fig. 66.
deste último para prevenir queima-      O acendedor de cigarros alcança        Para facilitar a sua limpeza o cinzeiro
duras causadas pelo calor gerado      temperaturas elevadas. Manejá-lo       pode ser removido.
pelo dispositivo.                     com cautela e evitar que crianças o
                                      utilizem, pois há perigo de incêndio   PORTA-COPOS
                                      ou queimaduras.
  Recomenda-se verificar na Rede                                                No console central existem duas se-
Assistencial Fiat a disponibilidade                                          des para colocar, com o veículo parado,
de acessórios originais e homologa-                                          copos ou latinhas fig. 67.
dos para uso nos modelos Fiat.                                                  Para algumas versões existe um por-
                                                                             ta-copos no console central para os pas-
                                                                             sageiros do banco traseiro fig. 68.




                            A



                            fig. 66                                fig. 67                                    fig. 68
PORTA-ÓCULOS - fig. 69                      PÁRA-SÓIS
  Para algumas versões está previsto           Estão situados ao lado do espelho re-
um porta-óculos localizado acima da         trovisor interno, podendo ser orientados
porta do motorista.                         para a frente ou para o lado.
                                                                                       PORTAS LATERAIS                          A
                                               Para algumas versões, atrás do pára-
PORTA-OBJETOS                               sol do lado do motorista, há um bolso      Abertura manual por fora - fig. 72
                                            para documentos, e um espelho, en-           Girar a chave para a posição 1 e pu-
  Os porta-objetos estão localizados:
                                            quanto que no do lado do passageiro        xar a maçaneta de abertura.
  - na parte central do painel B-fig. 70;   há um espelho de cortesia fig. 71.
  - painéis de portas;                                                                 Travamento manual por fora
  - para algumas versões, uma bolsa                                                      Girar a chave para a posição 2.
porta-objetos na parte posterior do en-
costo do banco do passageiro.

                                                                              B




                                            fig. 70
                                                                                                                           1




                                                                                                                           2



fig. 69                                     fig. 71                                    fig. 72
Abertura/travamento manual por                Posição 1 - dispositivo desativado.        Por dentro
dentro das portas dianteiras                  Posição 2                           -
   Abertura: puxar a maçaneta de aber-
tura A-fig. 73.                               O dispositivo fica ativado mesmo se        das maçanetas de abertura das portas
                                            as portas forem destravadas com co-
a maçaneta.                                 mando elétrico.                              também as portas traseiras.
  Se uma porta estiver mal fechada,
                                                       Utilizar sempre este dis-           ADVERTÊNCIA: se uma das portas
                                                     positivo quando for trans-          dianteiras não estiver bem fechada
                                                     portar crianças.                    ou houver um defeito no sistema, o
                                                                                         travamento centralizado não é ati-
Dispositivo de segurança para                                                            vado e, após algumas tentativas, o
crianças                                    TRAVAMENTO ELÉTRICO                          dispositivo é excluído por cerca de
                                                                                         30 segundos. Nestes 30 segundos, é
   Impede a abertura das portas traseiras                                                possível travar ou destravar as por-
pelo lado de dentro. É ativado inserindo    Por fora
                                                                                         tas manualmente, sem que o sistema
a ponta da chave de ignição na ranhura         Com as portas fechadas, inserir e girar   elétrico intervenha. Após esses 30
A-fig. 74 e girando-a.                      a chave na fechadura de uma das portas       segundos, a central está de novo
                                            dianteiras.                                  apta a receber os comandos.

                                                                                           Se foi resolvida a causa do proble-
                                                                                         ma, o dispositivo volta a funcionar
                                                                                         normalmente, caso contrário, repe-
                                                                                         te o ciclo de exclusão.

                                                                                           NOTA: algumas versões possuem
                                                                                         travamento automático das por-
                                                                                         tas quando o veículo ultrapassa 20
               A                                                      1       2          km/h. Ver TRAVAMENTO AUTOMÁTICO de
                                                                                         portas no item “MY CAR FIAT” - MENÚ
                                                             A                           DE SETUP, neste capítulo.

                                 fig. 73                                      fig. 74
LEVANTADORES DOS VIDROS DAS                Para interromper o fechamento do          Fechamento do vidro elétrico após
PORTAS                                   vidro, basta um toque breve no inter-       desligar a ignição
                                                         one touch                     Após desligar a ignição, o sistema de
Levantadores elétricos dos vidros          Se forem feitos sucessivamente 20         vidros elétricos continuará a funcionar   A
dianteiros - fig. 75                     movimentos de subida e descida dos          por mais 60 segundos, aproximada-
  No apóia-braço da porta do lado        vidros, sem alcançar o limite superior      mente, para que os vidros possam ser
do motorista há duas teclas que co-      ou inferior do vidro, a função será de-     fechados, desde que, as portas não se-
mandam, com a chave de ignição em        sabilitada. Para reabilitá-la, movimentar   jam abertas.
MAR:                                     o vidro através do respectivo interrup-       Após este tempo, caso não tenha fe-
                                         tor do levantador até o limite superior,    chado os vidros, colocar a chave em
  A - vidro esquerdo                     fechando-o completamente.                   MAR para que possa fazê-lo.
  B - vidro direito.
  No apóia-braço da porta do lado do     LEVANTADORES ELÉTRICOS DOS                  Levantadores elétricos dos vidros tra-
passageiro há uma tecla para o coman-    VIDROS COM FUNÇÃO                           seiros - fig. 76 e 77
do do respectivo vidro.                  ANTIESMAGAMENTO
                                                                                       No apóia-braço de cada porta traseira
  Pressionar as teclas para abaixar os      Em algumas versões, o mecanismo          existe uma tecla A-fig. 76 para o acio-
vidros. Puxá-las para levantá-los.       de acionamento dos vidros das portas        namento do respectivo vidro. A tecla
  Em algumas versões, é necessário       é dotado de sistema de segurança que        deve ser pressionada para abaixar o
                                         bloqueia o movimento de subida do           vidro, e levantada para fechá-lo.
one touch                                vidro. Caso se interponha algum obs-
vidros.                                  táculo entre 200 mm e 4 mm em seu
                                         curso, o vidro o pressionará por alguns
                                         instantes e, em seguida, retornará até o
                                         limite mínimo de 50 mm.


                A
                    B
                                                                                                            A



fig. 75                                                                              fig. 76
Algumas versões podem apresentar        Levantadores manuais dos vidros                     Ao sair do veículo, retire
comandos dos levantadores elétricos         Girar a manivela da respectiva porta            sempre a chave da ignição
dos vidros traseiros no apóia-braço do    para abaixar ou levantar o vidro A-fig.           para evitar que os levan-
lado do motorista fig. 77.                78.                                       tadores elétricos dos vidros, acio-
  A - Levantador do vidro dianteiro es-                                             nados inadvertidamente, constitu-
querdo.                                                                             am perigo para quem permanece
                                                     O uso impróprio dos            a bordo.
  B - Levantador do vidro traseiro es-             levantadores elétricos dos
querdo.                                            vidros pode ser perigoso.
  C                                       Antes e durante o acionamento,                      Ao instalar no veículo sis-
o funcionamento dos vidros traseiros      verificar sempre se os passageiros                temas de alarme eletrônico
                                      -   não estão expostos ao risco de lesões             com fechamento automá-
queados, a iluminação das teclas de       provocadas tanto direta ou indireta-      tico dos vidros lembrar do peri-
comando dos mesmos se apagam. O           mente pelos vidros em movimento,          go adicional que esses dispositivos
                                          como por objetos pessoais arrasta-        podem oferecer para os passageiros
                                          dos ou jogados pelos mesmos.              que permanecem a bordo, sobretu-
          Antes de acionar o inter-                                                 do quando não estiver disponível a
        ruptor do mecanismo levan-                                                  função antiesmagamento.
        tador do vidro, verifique se
não há alguém com o braço de fora,
especialmente se forem transporta-                                                             Instalações de acessórios,
das crianças.                                                                                quando feitas de maneira
                                                                                             inadequada, podem afetar
                                                                                    a integridade do sistema elétrico do
                                                                                    veículo ocasionando graves danos.
                                                                                    Recomenda-se verificar na Rede
                                 A                              A                   Assistencial Fiat a disponibilidade
        B                                                                           de acessórios projetados especifica-
                                                                                    mente para uso no veículo.

                       C
                                fig. 77                                   fig. 78
Em algumas versões, a abertura da                    No uso do porta-malas,
                                          tampa é facilitada pela ação dos amor-               nunca superar as cargas
                                          tecedores laterais a gás.                            máximas permitidas (ver
ABERTURA/FECHAMENTO DA                                                                capítulo “Características técnicas”).   A
TAMPA DO PORTA-MALAS                         Para fechar, abaixar a tampa e com au-   Certificar-se ainda que os objetos
                                          xílio do puxador A-fig. 79 impulsioná-la    contidos no porta-malas estejam
  Para abrir a tampa do porta-malas por   com o dedo polegar pela fechadura.          bem colocados, para evitar que uma
fora, destrancar a fechadura usando a                                                 freada brusca possa jogá-los para a
chave de ignição fig. 79.                   Para evitar o fechamento espon-
                                          tâneo da tampa do porta-malas,              frente, machucando os passageiros.
  Em algumas versões, é possível abrir
                                          quando o veículo estiver em um
o porta-malas por dentro do veículo,
                                          plano inclinado, deve-se forçá-la até         Colocar acessórios no bagagito
puxando a alavanca A-fig. 80 locali-
                                          o final de curso, para que os braços        ou na tampa do porta-malas (alto-
zada ao lado esquerdo do banco do
                                          de articulação sejam fixados pelos          falantes, spoiler etc., exceto quan-
motorista.
                                          suportes de retenção.                       do previsto pelo fabricante) pode
                                                                                      prejudicar o correto funcionamento
            Não acionar a alavanca          Para fechar, é necessária uma             dos amortecedores laterais a gás da
          de abertura do porta-malas      força inicial maior para desencaixar        própria tampa. Objetos soltos devem
          com o veículo em movi-          os braços de articulação dos res-           ser colocados no porta-malas.
mento.                                    pectivos suportes. Abaixar a tampa
                                          e soltá-la um pouco antes do fecha-           O compartimento de bagagens é
                                          mento para evitar que prenda os             de uso exclusivo destas.
                                          dedos.
                       A                            A




fig. 79                                   fig. 80
ABERTURA DE EMERGÊNCIA DA                    AMPLIAÇÃO DO PORTA-MALAS                   4) Rebater para a frente o encosto, pas-
TAMPA DO PORTA-MALAS - fig. 81               1) Abaixar completamente os apóia-      sando os cintos pelos lados, até que este
                                           cabeças do banco traseiro.                se apóie sobre o assento traseiro fig. 83.
   A abertura de emergência da tampa
do porta-malas está disponível para al-      2) Se for necessário, remover os           5) Em seguida, rebater o banco traseiro
gumas versões.                                                                       inteiro para a frente de maneira a obter
                                           “Regulagens Personalizadas” neste ca-     uma única superfície de carga fig. 84.
   Para utilizá-la, proceder como a se-
guir:                                                                                BANCO TRASEIRO BIPARTIDO
                                           de bagagens.
   1 -
traseiro e recline o banco totalmente à      3)                                         O banco traseiro bipartido em algu-
frente até apoiá-lo no assento do ban-     alavancas laterais A-fig. 82 no sentido   mas versões permite ampliar apenas
co, como indicado em “ampliação do         da seta.                                  parte do porta-malas, tendo a opção de
porta-malas” neste capítulo;                                                         rebater o banco individual ou duplo.
   2- Através do pino A exixtente à es-                                                 Para isso, destravar a alavanca da di-
querda da fechadura, destravar no senti-                                             reita ou da esquerda A-fig. 82 e rebater
do da seta para abertura da tampa.                                                   para a frente o encosto até obter uma
                                                            A
                                                                                     única superfície de carga.
                                                                                     Para repor o banco na posição nor-
                                                                                     mal fig. 84:
                                                                                       1) Rebater para trás o banco traseiro
                                                                                     completo.
                                                                           fig. 82




                       A
                                fig. 81                                    fig. 83                                      fig. 84
2) Rebater para trás o encosto, passan-   Para remover o bagagito:
do os cintos pelos lados, engatando os         1) Soltar as extremidades superiores
pinos de fixação. Verificar se engatou.     A-fig. 85 dos dois tirantes, desprenden-      Para abrir o capô do motor:
  3) Se tiverem sido desmontados, re-       do as argolas dos pinos.                      1) puxar a alavanca A-fig. 87.            A
montar os apóia-cabeças.                       2)                B-fig. 86 do bagagi-     2) mover a trava localizada sob o ca-
  Com banco duplo, é possí -                to das respectivas sedes e removê-lo.
                                                                                        pô para cima A-fig. 88;
vel rebater separadamente a par-               Uma vez retirada, a superfície pode
te esquerda ou direita do banco.            ser posta transversalmente entre os en-       3) levantar o capô segurando-o pela
                                            costos dos bancos da frente e o assento     parte central e, simultaneamente, soltar
                                            rebatido do banco de trás.                  a vareta de suporte do seu dispositivo
                                                                                        de bloqueio;
                                                                                          4) introduzir a extremidade da vareta A
                                                                                        na abertura B do capô do motor fig. 89.

                                                                                                 Atenção: uma colocação
   A                                                                                           incorreta da vareta pode
                                                                                               provocar a queda violenta
                                                                                        do capô.

                                               A
fig. 85                                     fig. 87

                                                               A                                                       B


                                                                                                                      A



                 B

fig. 86                                     fig. 88                                     fig. 89
Se houver necessidade
        de se fazer alguma verifi-
        cação no motor, estando                                                          REGULAGEM DO FACHO
este ainda quente, evite encostar-se                                                     LUMINOSO
no eletroventilador, pois o mesmo              As sedes para encaixar as fixações,
poderá funcionar mesmo com a                ficam acessíveis após ter deslocado            Fig. 91 - farol esquerdo
chave de ignição desligada. Espere          levemente a guarnição das portas nos           Fig. 92 - farol direito
até que o motor esfrie.                     pontos indicados na fig. 90.
                                               A este respeito, sugerimos verificar na     ADVERTÊNCIA: uma correta regu-
  Para fechar o capô do motor:              Rede Assistencial Fiat a existência de um    lagem dos faróis é determinante para
                                            bagageiro específico para o Fiat Palio.      o conforto e a segurança não só de
  1) manter levantado o capô com uma
                                                                                         quem guia o veículo, mas de todos
mão e, com a outra, tirar a vareta A-fig.
                                                                                         os usuários. Além disso, constitui
89 da abertura B e repô-la no seu dis-
                                                                                         uma norma precisa do Código de
positivo de bloqueio;
                                                                                         trânsito. Para garantir a si mesmo e
  2) abaixar o capô a cerca de 20 cm                                                     aos outros as melhores condições de
do vão do motor;                                                                         visibilidade viajando com os faróis
  3) deixá-lo cair: o capô fecha-se au-                                                  acesos, o veículo deve ter um corre-
tomaticamente.                                                                           to alinhamento dos mesmos.
                                                                                           Para o controle e a eventual regu-
         Verificar sempre se o                                                           lagem, dirigir-se à Rede Assistencial
       capô foi bem fechado para                                              fig. 90    Fiat.
       evitar que se abra durante a
marcha do veículo.                                1                                            1




                                                  2                                            2




                                                                              fig. 91                                  fig. 92
COMPENSAÇÃO DA INCLINAÇÃO
  Quando o veículo está carregado,              É um sistema eletrônico de controle
este inclina-se para trás e, conseqüen-                                                                                           -
                                             da aceleração que substitui o cabo do                                                    A
temente, o feixe luminoso eleva-se. É        acelerador. A aceleração do veículo,
necessário, neste caso, regulá-lo corre-                                                  sistema de freios convencional, que im-
                                             através do pedal, é transmitida a uma        pede o bloqueio das rodas permitindo:
tamente.                                     central eletrônica por impulsos elétri-
                                             cos, que gerencia a abertura da borbo-          - melhorar o controle e a estabilidade
Regulador no farol fig. 91 e 92              leta de aceleração. Este sistema evita o     do veículo durante a freada;
   O acesso é obtido pelo vão do mo-         desconforto dos trancos na aceleração           - otimizar o mínimo espaço de fre-
tor.                                         causados, sobretudo, em retomadas ou         nagem;
   Posição 1 - com veículo com carga         desacelerações muito rápidas.                   - usufruir plenamente da aderência
normal.                                         Quando a bateria é desligada, a central   de cada pneu.
   Posição 2 - com veículo com carga         perde a referência da posição do pedal          Uma central eletrônica recebe os
completa.                                    do acelerador, neste caso, o veículo fica    sinais provenientes das rodas, localiza
                                             sem a aceleração. Para que possa ser res-    quais tendem a travar-se e envia um
   É importante que os dispositivos de
                                                                                          sinal à central eletrohidráulica para
ambos os faróis estejam orientados na        do pedal acelerador, voltando a situação     reduzir, manter ou aumentar a pressão
mesma posição.                               normal proceder da seguinte forma:           nos cilindros de comando dos freios, de
                                               - girar a chave de ignição sem ligar       maneira a evitar o bloqueio.
          Controlar a orientação             o motor e aguardar 40 segundos, logo
        dos feixes luminosos cada            em seguida ligar o motor.                    quando é solicitada a total capacidade
        vez que mudar o peso da                                                           de frenagem do veículo. O motorista é
carga transportada.                                                                       avisado através da pulsação do pedal
                                                                                          do freio com ruídos de funcionamen-
Regulagem dos faróis dianteiros                                                           to hidráulico. Este comportamento é
                                                                                          completamente normal e indica que o
   Para o controle e a eventual regulagem,                                                sistema está ativo.
dirigir-se à Rede Assistencial Fiat.
No caso de qualquer anomalia, o                                             -       Eventuais vazamentos de líquido
sistema desativa-se automaticamente,      tes de carregá-la ou antes de qualquer     de freios afetam o funcionamento dos
passando a funcionar normalmente o                                                   mesmos, sejam do tipo convencional
sistema convencional. Nesta condição,       - Não retirar ou colocar o conector da
                               no qua-    unidade de comando com comutador
dro de instrumentos e ocorre visualiza-   de ignição ligado.                                    A eficiência do sistema,
                                            - Não desligar a bateria com o motor              em termos de segurança
                                          em funcionamento.                                   ativa, não deve induzir o
                                                                                     motorista a correr riscos desne-
  ADVERTÊNCIA: nos veículos Fiat                                                     cessários. A conduta a manter ao
equipados com ABS devem ser mon-             O acendimento somente da luz-           volante deve ser sempre a adequada
tados exclusivamente rodas, pneus,        piloto    , com o motor em fun-            para as condições atmosféricas, a
lonas e pastilhas de freio do tipo e      cionamento, indica normalmente             visibilidade da estrada, o trânsito e
marca aprovados pelo fabricante.          uma anomalia de funcionamento do           as normas de circulação.
                                          sistema ABS. Neste caso, o sistema
                                          de freios irá manter a sua eficiência
                                          normal, não existindo no entanto a                    Uma utilização excessi-
         O ABS não dispensa o                                                                 va do freio motor (marchas
       motorista de uma condução          função antitravamento das rodas.
                                                                                              muito baixas com pouca
       prudente, principalmente             Recomenda-se levar o veículo até a       aderência), poderia fazer derrapar
em estradas com água, lama, areia         Rede Autorizada Fiat, evitando freadas     as rodas motrizes. O sistema ABS
etc.                                      bruscas.                                   não tem qualquer efeito sobre este
                                                                                     tipo de situação.
   - Em caso de solda elétrica no veí-               Diante do acendimen-
culo, desligar a bateria e a unidade de           to da lâmpada-piloto       ,                  Se o sistema ABS entrar
comando elétrica.                                 indicando nível mínimo de                  em funcionamento, signi-
                                          líquido no sistema de freios, levar                fica que a aderência entre
   - Retirar a unidade de comando elé-    o veículo o quanto antes à Rede            o pneu e a estrada foi reduzida em
trica quando o veículo for colocado em    Assistencial Fiat para uma verifica-       relação ao normal; neste caso, redu-
                                          ção do sistema.                            zir imediatamente a velocidade, no
                                                                                     sentido de adequá-la às condições
                                                                                     do trecho em que se trafega.
CORRETOR DE FRENAGEM                                   O acendimento apenas da                 A eficiência do sistema,
ELETRÔNICO EBD                                      luz-piloto , com o motor                 em termos de segurança
                                                    ligado, indica normalmente               ativa, não deve induzir o
   O veículo é dotado de um corretor       uma anomalia somente do sistema         motorista a correr riscos inúteis e
de frenagem eletrônico denominado                                                                                         A
                                           ABS. Neste caso, o sistema de freios    injustificáveis. A conduta a manter
EBD                                        mantém a sua eficiência normal,         ao volante deve ser sempre a ade-
através da centralina e dos sensores do    não existindo, no entanto, a função     quada para as condições atmosfé-
sistema ABS, permite intensificar a ação   antitravamento. Em tais condições,      ricas, a visibilidade da estrada, o
do sistema de freios.                      também a funcionalidade do siste-       trânsito e as normas de circulação.
                                           ma EBD pode ser reduzida. Também
            Nos veículos equipados         neste caso, é aconselhável dirigir-se
         com corretor eletrônico de        imediatamente à Rede Assistencial
         frenagem (EBD), o acendi-         Fiat mais próxima, conduzindo de
mento simultâneo das luzes-piloto          modo a evitar freadas bruscas, para
    e    , com o motor ligado, indi-       a verificação do sistema.
ca uma anomalia do sistema EBD;
neste caso, nas freadas violentas
pode ocorrer um travamento pre-
coce das rodas traseiras, com pos-
sibilidade de derrapagem. Conduzir
o veículo, com extrema cautela, à
Rede Assistencial Fiat mais próxima
para a verificação do sistema.
O airbag não se ativa nos                   Girando a chave para a
                                                    casos de impactos frontais                  posição MAR, a lâmpada-
                                                    não violentos, choques                      piloto     acende-se, mas
DESCRIÇÃO E FUNCIONAMENTO                  laterais, choques traseiros ou con-         deve apagar-se depois de cerca de
                                           tra obstáculos amortecedores que            4 segundos. Se a situação persistir,
  O airbag é um dispositivo constituído    absorvam o impacto. Nesses casos            desligar o motor e providenciar o
de uma bolsa com enchimento instan-        os ocupantes são protegidos somen-          reboque do veículo à concessioná-
                                           te pelos cintos de segurança do             ria Fiat mais próxima.
no centro do volante, em frente ao mo-     veículo, que devem, por isso, ser
torista, e que, quando previsto, equipa    sempre usados.                                 Qualquer manutenção no sistema do
também o painel em frente ao passa-                                                    airbag só deve ser feita por pessoal es-
geiro dianteiro. É disponível, portanto,      A eficiência do sistema airbag é veri-   pecializado da Rede Autorizada Fiat.
para o lado do motorista ou para ambos     ficada, constantemente, por uma cen-
os lugares dianteiros.                     tral eletrônica.                                      Não colar adesivos ou
                                              No caso de qualquer anomalia, acen-              outros objetos no volante
                                                                      .                        ou no console do airbag do
suplementar ao mesmo, sendo aciona-                                                    lado do passageiro. Não viajar com
do exclusivamente em caso de impacto                                                   objetos no colo e muito menos com
frontal violento. Seu acionamento re-                                                  cachimbo, lápis etc., entre os lábios;
duz o risco de contato entre a cabeça/                                                 em caso de choque com ativação do
tórax do ocupante contra o volante/                                                    airbag, estes poderiam causar-lhe
painel do veículo, em decorrência da                                                   graves danos.
violência do choque.
  A entrada em funcionamento do AIR                                                       O correto funcionamento do sistema
                                     -                                                 airbag é garantido somente se todas as
na quantidade de pó. Este produto não                                                  limitações relativas à capacidade e à
é nocivo e não indica princípio de in-                                                 disposição da carga no veículo forem
cêndio.                                                                                respeitadas.




                                                                            fig. 93
Dirija mantendo sempre       AIRBAG DO LADO DO PASSAGEIRO              Desativação do airbag do lado do
         as mãos na parte externa                                                 passageiro fig. 94 e 95
         do volante de maneira que,        O airbag do lado do passageiro foi
                                        estudado e calibrado para melhorar          Em caso de necessidade de transporte
em caso de ativação do airbag,                                                    de criança no banco dianteiro deve-se,    A
este possa encher-se sem encontrar      a proteção de uma pessoa que esteja
                                        usando o cinto de segurança.              desativar o airbag do lado do passagei-
obstáculos que poderiam causar-                                                   ro.
lhe graves danos. Não dirija com o         O seu volume, no momento de má-
corpo inclinado para a frente, mas      ximo enchimento, preenche a maior           Para desativar o airbag abrir a porta
mantenha o encosto em posição           parte do espaço entre o painel e o pas-   dianteira do passageiro. O sistema de
ereta, apoiando bem as costas.          sageiro.                                  desativação está localizado na lateral
                                                                                  do painel do veículo.
                                           Em caso de colisão, uma pessoa que
         AI
                 GRAVE PERIGO:
              RBAG                      não esteja usando o cinto de segurança
               em veículo equipado      projeta-se para a frente em direção à       ADVERTÊNCIA: mesmo no caso
               com airbag no lado       bolsa ainda na fase de abertura, com      dos veículos que não possuam air-
do passageiro, não colocar a cadei-     uma proteção certamente inferior à que    bag para o passageiro, somente o
rinha para bebê virada para trás, de    poderia ser fornecida.                    banco traseiro é recomendado para
costas para o painel.                      O airbag não é um substituto, mas      o transporte de crianças. Esta posi-
                                        um complemento ao uso do cinto, por       ção é a mais protegida do veículo
                                        isso recomenda-se usar sempre o cinto,    em caso de choque.
           Para não alterar a sensi-
        bilidade do sistema airbag,     seguindo rigorosamente a legislação de
        evite a instalação, no veícu-
lo, de anteparos, proteções frontais
e/ou laterais, acessórios não origi-
nais ou mesmo componentes não
preconizados pela fábrica.                                    A B

                                                               F         F
  Intervenções não recomendadas                               ON         OFF




poderiam interferir no funciona-
                                                                PASS

mento do airbag, alterando o com-                              AIR BAG




portamento originalmente previsto
para esse dispositivo.
                                        fig. 94                                   fig. 95
Operar no interruptor somente com         AIRBAGS LATERAIS (SIDE BAG)                    Em caso de choques laterais de baixa
o motor desligado e a chave de igni-
ção retirada.                               Os airbags laterais, presentes em al-
                                          gumas versões, possuem a função de
   O interruptor tem duas posições A e    aumentar a proteção dos ocupantes por
B-fig. 94.                                                                             nestes casos é sempre necessária a uti-
                                                                                -      lização dos cintos de segurança, que
   A - Airbag lado do passageiro ativa-   das de um choque lateral violento. São       em caso de choque lateral asseguram
              ON A-fig. 94            -   constituídos de bolsas de enchimento         o correto posicionamento do ocupante
pada-piloto no quadro de instrumentos                                                  e evitam a sua expulsão do veículo pro-
apagada.                                     - os side bags, estão alojados na late-   vocadas por colisões muito violentas.
   B - Airbag do lado do passageiro de-   ral dos encostos dos bancos dianteiros,         Portanto, os airbags laterais não subs-
                   OFF B-fig. 94          sendo esta a solução que permite ter         tituem, mas complementam o uso dos
                                      -   sempre a bolsa na posição ideal em re-       cintos de segurança, que deverão ser
mentos acesa.                             lação ao ocupante, independentemente         sempre usados por todos os ocupantes
                                      -   da posição do banco;                         dos veículo para garantir-lhes prote-
trumentos fica permanentemente acesa         Em caso de choque lateral violento,       ção.
até a reativação do airbag do lado do     uma central eletrônica elabora os sinais        O funcionamento dos airbags laterais
passageiro.                               provenientes de um sensor de desace-         não é desativado pelo acionamento do
   Lembre-se de reativar imediatamente    leração e ativa, quando necessário, o        interruptor de comando da desativação
o airbag assim que não for mais trans-    enchimento das bolsas.                       do airbag frontal do passageiro.
portar crianças.                             As bolsas inflam-se instantaneamen-          ATENÇÃO: A melhor proteção por
                                      -   te, colocando-se como proteção entre         parte do sistema em caso de colisão
                                      -   o corpo dos passageiros e a lateral do       lateral é obtida mantendo uma corre-
çam de utilizar os cintos de segurança    veículo. Imediatamente após, as bolsas       ta posição no banco, permitindo deste
com os quais o veículo é equipado ori-    se esvaziam.                                 modo um correto desdobramento do
ginalmente, deverão ser protegidos por                                                 airbag lateral.
dispositivos de transporte de crianças


rigorosamente as instruções do fabri-
cante do dispositivo.
Não apoiar, os braços ou              ATENÇÃO: a eficácia do sistema
         os cotovelos na porta, nas           airbag é constantemente verifica-           reparação e substituição relativas aos
         janelas e na área do airbag          da por uma central eletrônica. Na           airbags devem ser efetuadas exclusiva-
lateral para evitar possíveis lesões          eventualidade de alguma anomalia,           mente pela Rede Assistencial Fiat.         A
durante a fase de enchimento.                 a luz espia se acende, ou lampeja              Em caso de sucateamento do veículo
                                              a luz espia  , nestes casos, procure        é necessário dirigir-se primeiramente à
                                              imediatamente a Rede Assistencial           Rede Assistencial Fiat para desativar
  ATENÇÃO: é possível a ativação              Fiat.                                       a instalação.
dos airbags frontais e/ou laterais
se o veículo for submetido a fortes                                                          Em caso de troca de propriedade do
colisões ou incêndios que envol-                         A validade do sistema de         veículo é indispensável que o novo
verem a zona da parte de baixo                        airbag está indicada na eti-        proprietário tenha conhecimento das
da carroceria como, por exemplo,                      queta adesiva localizada na         modalidades de utilização e das adver-
choques violentos contra grades,              tampa do porta-luvas e, em algu-            tências acima, e que lhe seja entregue o
guias de passeio ou saliências fixas          mas versões, encontra-se na parte           presente MANUAL DE USO E MANUTENÇÃO.
do terreno, quedas do veículo em              interna do capô. Atente para o
grandes buracos ou depressões da              prazo de validade e dirija-se à Rede           ATENÇÃO: a ativação de pre-
estrada.                                      Assistencial Fiat para a substituição       tensionadores, airbags frontais e
                                              do dispositivo.                             laterais é decidida de modo dife-
  ATENÇÃO: a entrada em funciona-                                                         renciado pela central eletrônica em
mento dos airbags libera uma pequena             ATENÇÃO: em caso de acidente no          função do tipo de colisão. O fato de
quantidade de gases. Esses gases não          qual tenha sido ativado qualquer dos        os mesmos não serem ativados em
são nocivos nem indicam um princípio          dispositivos de segurança, procure a        determinados tipos de choque não
de incêndio; a superfície da bolsa des-       Rede Assistencial Fiat para substituir      é indicador de mau funcionamento
dobrada e o interior do veículo podem         aqueles ativados e para verificar a inte-   do sistema.
ser cobertos com um resíduo poeirento;        gridade da instalação.
esta poeira pode irritar a pele e os olhos.
Em caso de exposição, lavar-se com sa-
bão neutro e água.
ADVERTÊNCIAS GERAIS                                Girando a chave da igni-                O airbag não substitui
                                                 ção na posição MAR a luz                os cintos de segurança mas
          Girando a chave da igni-
                                                 espia    (com interruptor               incrementa sua eficiência.
        ção em MAR a luz espia
                                        de desativação do airbag frontal do     Além disso, uma vez que o airbag
        acende e deve apagar após
                                        lado do passageiro na posição ON)       não intervém em caso de colisões
alguns segundos. Se a luz espia não
                                        acende e lampeja por alguns segun-      frontais a baixa velocidade, colisões
acender, permanecer acesa ou acen-
der-se durante a marcha, procure        dos para recordar que o airbag do       laterais, colisões traseiras ou capo-
imediatamente a Rede Assistencial       passageiro se ativará em caso de        tamentos, nestes casos os ocupantes
Fiat.                                   colisão, e em seguida deve apagar.      são protegidos somente pelos cintos
                                                                                de segurança que devem ser sempre
          Não cobrir o encosto dos                                              usados por todos os ocupantes do
        bancos dianteiros e traseiros            Não lavar os bancos com        veículo.
        com revestimentos ou capas.            água ou vapor em pressão
                                               (à mão ou em postos de
           Lembramos que com a          lavagem automática para bancos).                   Se o veículo tiver sido
         chave colocada na posição                                                      objeto de roubo ou de ten-
         MAR, mesmo com o motor                                                         tativa de roubo, se sofreu
desligado, os airbags podem ativar-                A intervenção do airbag      atos de vandalismo, inundações
se também com o veículo parado se                está prevista para colisões    ou alagamentos, mandar verifi-
o mesmo for colidido por outro veí-              de gravidade superior à        car o sistema airbag junto à Rede
culo em marcha. Portanto, mesmo         dos pré-tensionadores. Em colisões      Assistencial Fiat.
com veículo parado não devem ser        compreendidas no intervalo entre
colocadas crianças no banco dian-       os dois limites de ativação, é normal
teiro. Por outro lado lembramos que     que somente os pretensionadores           ADVERTÊNCIAS: no caso de um
se a chave for colocada na posição      entrem em funcionamento.                acidente no qual foi ativado o air-
STOP, nenhum dispositivo de segu-                                               bag, recomenda-se não dirigir, e
rança (airbags e pretensionadores)                                              sim, rebocar o veículo até à Rede
será ativado em conseqüência de                   Não colocar objetos rígi-     Assistencial Fiat para substituir o dis-
uma colisão; a falta de ativação                dos nas alças de segurança.     positivo e os cintos de segurança.
destes dispositivos nestes casos não
pode ser considerada como mau
funcionamento do sistema.
Não desligar a central eletrônica                                                    – cabo e plugue de alimentação elé-
do chicote, nem mesmo desco-                                                        trica para o auto-rádio C-fig. 97.
nectar a bateria, estando a chave                                                      – cabo e conector para antena de teto
de ignição na posição MAR, pois a                                                   A-fig. 97.                                  A
central memoriza estas condições
como avarias do sistema.                                                               – cabos e plugue para conexão dos
                                           Nas versões que não possuem auto-                                B-fig. 97.
                                        rádio instalado originalmente, este equi-
                                                                                       – tampa desmontável para o auto-
                                        pamento deverá ser montado na respec-
   Todas as intervenções de contro-     tiva sede prevista para esta finalidade,
le, conserto e substituição do airbag   a qual é removida fazendo pressão nas         – sede para os alto-falantes nas portas
devem ser efetuadas junto à Rede        lingüetas de retenção indicadas pelas
Assistencial Fiat.
                                           setas A-fig. 96.
                                           Podem existir, de série ou opcional-
  Caso o veículo seja sucateado é       mente, 2 níveis de preparação para a
necessário desativar o sistema junto    instalação do auto-rádio. No nível de
à Rede Assistencial Fiat.               predisposição básico, têm-se:


  Em caso de venda do veículo, é
indispensável que o novo proprie-
tário conheça as modalidades de
usoe as advertências acima indica-
das e que receba o presente manu-
al de Uso e Manutenção original,                        A
                                                                                              A
                                                                     A                            C
ou que adquira o mesmo na Rede
Assistencial Fiat.
                                                                                                         B

                                                       A
                                                                    A
                                        fig. 96                                     fig. 97
No nível de predisposição avançado         - alto-falantes traseiros coaxiais        OBSERVAÇÕES GERAIS SOBRE A
                                          fig. 99.                                     INSTALAÇÃO DE SISTEMAS DE SOM
   - cabo de alimentação do auto-rádio                                                   - recomenda-se a instalação dos mo-
C-fig. 97.                                Alto-falantes                                                                    -
   - cabo para alto-falante dianteiro e     - dois alto-falantes coaxiais dianteiros
traseiro B-fig. 97.                                                                    projetados para proporcionar uma per-
   - antena e respectivo cabo com co-       - dois alto-falantes coaxiais traseiros    feita integração estética com o painel
nector.                                                                                de instrumentos do veículo.
   - alto-falantes na porta dianteira                                                     - os dois níveis de predisposição para
fig. 98.                                                                               auto-rádio existentes, permitem também
                                                                                       a instalação de outros mo-delos de au-
                                                                                       to-rádio disponíveis no mercado, desde
                                                                                       que o equipamento escolhido possua
                                                                                       características técnicas e dimensões
                                                                                       compatíveis com a sede disponível no
                                                                                       painel do veículo.
                                                                                          - a instalação dos auto-rádios ori-
                                                                                       ginais envolve a remoção de compo-
                                                                                       nentes plásticos do painel e, portanto,
                                                                                       é recomendável que este trabalho seja
                                                                                       confiado às concessionárias da Rede
                                                                                       Assistencial Fiat.




                                fig. 98                                     fig. 99
A instalação de siste-                                                      Se o veículo estiver em trânsi-
         mas de som (auto-rádios,                                                    to por outros países, certifique-se
         módulos de potência, CD                                                     de que o abastecimento seja feito
Changers etc.), que implique em                                                      somente com gasolina que não con-      A
alterações das condições originais          Os dispositivos antipoluentes exigem o   tenha chumbo em sua composição.
da instalação elétrica e/ou em inter-     uso exclusivo de gasolina sem chumbo.
ferências nos sistemas eletrônicos          De acordo com regulamenta-
de bordo; além de provocar o can-         ção vigente estabelecida pela ANP                    Nunca introduzir, nem
celamento da garantia dos com-            (Agência Nacional de Petróleo) a                   mesmo em casos de emer-
ponentes envolvidos, pode gerar           gasolina normalmente disponível no                 gência, a mínima quanti-
anomalias de funcionamento com            mercado brasileiro não deve conter         dade de gasolina com chumbo no
risco de incêndio.                        chumbo em proporções que possam            tanque.
                                          causar danos ao conversor catalíti-
                                          co dos automóveis.
  Ver recomendações em ACESSÓRIOS                                                              O conversor catalítico
COMPRADOS PELO USUÁRIO,no capítulo                                                          ineficiente provoca emis-
                                                   A adição de outro tipo
USO CORETO DO VEÍCULO.                                                                      sões nocivas no escapamen-
                                                 de gasolina no tanque (ex.:
                                                                                     to, com a conseqüente poluição do
                                                 gasolina de aviação), não
                                                                                     meio ambiente.
PREDISPOSIÇÃO PARA ALARME                 homologada para uso automotivo,
                                          pode provocar danos irreversíveis
  Os veículos com o opcional vidro        no conversor catalítico.
elétrico e trava elétrica possuem pre-                                                          Por motivos de segurança,
disposição para instalação de alarme                                                         assim como para garantir o
                                                                                             funcionamento correto do
                                                                                     sistema, a chave de ignição deverá
                                                                                     permanecer desligada enquanto o
  Para instalação do sistema dirigir-se                                              veículo estiver sendo abastecido.
à Rede Assistencial Fiat.




                                                                         fig. 100
TAMPA DO RESERVATÓRIO DE                     O acesso à tampa de combustível é         Para algumas versões, o destrava-
COMBUSTÍVEL                                obtido abrindo a portinhola fig. 101 e    mento da tampa de acesso ao bocal
                                           observando as seguintes instruções:       de abastecimento é feito por dentro
   A tampa do reservatório de combus-                                                do veículo, através da alavanca A-fig.
tível é hermética, sem respiro, a fim de     - segure a tampa e gire a chave no      104. Levantar a alavanca pela parte
evitar o lançamento de vapores de com-     sentido anti-horário; prossiga girando    dianteira.
bustível no meio ambiente, em atendi-      a tampa fig. 102 até o seu completo
mento à legislação vigente.                                                            Em caso de emergência é possível
                                           desalojamento;                            abrir a portinhola puxando a cordinha
   Mantenha-a sempre bem fechada e           - após a retirada da tampa, encaixe-a   localizada no lado direito dentro do
não a substitua por outra de tipo dife-    no suporte existente na portinhola fig.   porta-malas.
rente.                                     103.
                                                                                                Não se aproximar do
          O combustível que escor-                                                            bocal do tanque de com-
        re acidentalmente durante                                                             bustível com fósforos ou
        o abastecimento, além de                                                     cigarros acesos, pois há perigo de
ser poluente, pode danificar a pin-                                                  incêndio. Evitar também aproximar
tura do veículo na região do bocal                                                   demais o rosto do bocal, para não
de abastecimento, devendo ser evi-                                                   inalar vapores nocivos.
tado.


                                                                         fig. 102

                                                                                                   A




                               fig. 101                                  fig. 103                                  fig. 104
ADVERTÊNCIA: os postos de                   A central eletrônica de controle de in-     Os motores flex podem apre-
combustíveis contam com bombas             jeção está preparada para “gerenciar” a      sentar níveis de ruídos diferentes,
de desligamento automático que,            interação entre os dois tipos de combus-     dependendo do combustível utiliza-
em alguns casos, interrompem o                                                          do (álcool ou gasolina) bem como      A
abastecimento antes do completo            um funcionamento sempre regular em           percentual de mistura. Este com-
enchimento do tanque do veículo.           todas as situações de utilização.            portamento é normal e não afeta o
Se isso ocorrer, solicite a operação         No uso normal o sistema Flex não           desempenho do motor.
manual da bomba, de forma a intro-         requer cuidados ou procedimentos es-
duzir no tanque o combustível que          peciais, excetuando a observação das           ADVERTÊNCIA: após um abaste-
falta para atingir a sua capacidade        advertências de utilização presentes         cimento, o sistema Flex necessita
máxima, assim como, possibilitar a         neste capítulo e os pontos de manuten-       de um pequeno tempo de adapta-
efetiva indicação de tanque cheio          ção específicos.                             ção (aproximadamente 10 minutos)
no quadro de instrumentos.                                                              com o veículo funcionando, para
                                              Para propiciar partidas mais rápi-        reconhecer o combustível que está
SISTEMA FLEX (combustível álcool e/        das, manter sempre abastecido o              no tanque (álcool ou gasolina).
ou gasolina)                               reservatório de gasolina para par-
   O sistema FLEX foi projetado para       tida a frio.                                   Esta recomendação é importante,
proporcionar total flexibilidade na ali-                                                sobretudo, quando tenha ocorrido
mentação do motor do veículo, permi-                                                    a troca do combustível que esta-
tindo a utilização de álcool combustí-                Não utilizar combustí-            va sendo utilizado (ex.: álcool em
vel ou de gasolina indistintamente. O              veis diferentes dos especi-          vez de gasolina). O veículo deve
combustível pode ser adicionado no                 ficados. O sistema somente           cumprir um percurso mínimo (pelo
reservatório na proporção que o usuário    está preparado para funcionar com            tempo anteriormente especificado)
julgar conveniente para o uso.             álcool e gasolina automotivos.               para que o sistema assimile o novo
   Caberá ao usuário a análise sobre                                                    combustível.
qual proporção dos dois combustíveis                Não adaptar o veículo
é mais conveniente para o seu tipo de             para funcionamento com                  Este procedimento irá minimizar
   utilização, considerando as diversas           GNV (Gás natural veicular)            eventuais problemas na próxima
                                       -   pois as características do sistema           partida do veículo, principalmente
                                           FLEX não possibilitam a conversão.           se o motor estiver frio.
USO DE MATERIAIS NÃO NOCIVOS                O conversor catalítico é um “labora-
                                            AO MEIO AMBIENTE                         tório” no qual uma porcentagem muito
                                                                                     alta destes componentes transforma-se
                                              Nenhum componente do veículo
   A proteção do meio ambiente condu-       contém amianto ou cádmio. Os com-
                                            ponentes espumados e o sistema de ar-       A transformação é auxiliada pela
ziu o projeto e a realização dos veículos
                                                                                -    presença de minúsculas partículas de
Fiat em todas as suas fases. O resulta-
                                                                                     metais nobres presentes no corpo de
do está na utilização de materiais e no
                                            redução da camada de ozônio.                                                -
aperfeiçoamento de dispositivos capa-
                                                                                     tálico de aço inoxidável.
zes de reduzir ou limitar drasticamen-
te as influências nocivas sobre o meio      DISPOSITIVOS PARA REDUZIR AS
ambiente.                                   EMISSÕES                                           A retirada do conver-
   O Veículo Fiat está pronto para rodar                                                     sor catalítico, além de não
com uma boa margem de vantagem so-          Conversor catalítico trivalente                  contribuir para aumentar o
bre as mais severas normas antipoluição     A-fig. 105                               desempenho do veículo, ocasiona
internacionais.                                                                      poluição desnecessária e constitui
                                               Monóxido de carbono, óxidos de        um claro desrespeito à legislação
                                            nitrogênio e hidrocarbonetos não quei-   ambiental para veículos automo-
   Alterações feitas no veículo com o       mados são os principais componentes      tores.
objetivo de aumentar o seu desem-           nocivos dos gases de escapamento.
penho, tais como a retirada do
catalisador e/ou modificações no                                                     Sonda Lambda (sensor de oxigênio)
sistema de injeção eletrônica, além
de contribuírem para aumentar des-                                                   com a sonda lambda, pois esta garante
necessariamente a poluição atmos-                                                    o controle da relação exata da mistura
férica, podem resultar no cancela-                                       A
                                                                         A           ar/gasolina, fundamental para o correto
mento da garantia dos componentes                                                    funcionamento do motor e do catalisa-
envolvidos.                                                                          dor.




                                                                          fig. 105
Sistema antievaporação                      É importante o seguimento do “Ser-    Reciclagem obrigatória:
   Sendo impossível, mesmo com o          viço Periódico de Manutenção”, para
motor desligado, impedir a formação       que o veículo permaneça dentro dos
                                          padrões antipoluentes.                             Não descarte a bateria no
dos vapores de gasolina, o sistema os                                                     lixo.                              A
mantêm armazenados num recipiente
especial de carvão ativado, de onde                 Trafegar com o sistema
são aspirados e queimados durante o               de escapamento modifi-
funcionamento do motor.                           cado ou danificado, além                revendedor no ato da troca.
                                          de aumentar consideravelmente o
                                          nível de ruído do veículo (poluição       Composição básica: chumbo, ácido
Ruídos veiculares                         sonora), constitui uma infração ao      sulfúrico diluído e plástico.
   Este veículo está em conformidade      Código Nacional de Trânsito.              Os pontos de venda são obrigados a
com a legislação vigente de controle                                              aceitar a devolução de sua bateria usa-
da poluição sonora para veículos au-                                              da, bem como armazená-la em local
tomotores.                                         Não jogue pontas de
                                                 cigarro para fora da janela.     adequado e devolvê-la ao fabricante
   Limite máximo de ruído para fiscali-          Além de evitar incêndios e       para reciclagem.
                                      -   queimadas, você estará evitando a
lo parado segundo Resolução n° 01/93      contaminação do solo.                   Riscos do contato com a solução
                                                                                  ácida e com o chumbo
                                                   O lixo que é jogado na           Quando a solução ácida e o chumbo
                                                 rua coloca em risco as gera-     contidos na bateria são descartados na
 PALIO ELX 1.0                                   ções futuras devido ao altís-    natureza de forma incorreta, poderão
                                          simo tempo de decomposição de           contaminar o solo, o subsolo e as águas,
 PALIO ELX 1.4                            determinados materiais.                 bem como causar riscos à saúde do ser
                                                                                  humano.
 PALIO ELX 1.8                            DESTINAÇÃO DE BATERIAS                    No caso de contato acidental com
                                                                                  os olhos ou com a pele, lavar imedia-
                                                                                  tamente com água corrente e procurar
 PALIO 1.8 R                              obrigado a devolver sua bateria usada   orientação médica.
                                                                              -
ara utilizar o veículo Fiat do melhor modo possível,     PARTIDA DO MOTOR . . . . . . . . . . . . . . . . . . . . . B-1
para não danificá-lo e, principalmente, para poder aproveitar   ESTACIONAMENTO . . . . . . . . . . . . . . . . . . . . . . . B-2
todas as suas qualidades, neste capítulo sugerimos “o que
fazer, o que não fazer e o que evitar”.                         USO DO CÂMBIO . . . . . . . . . . . . . . . . . . . . . . . . B-3
    Trata-se, na maior parte dos casos, de comportamentos       DIRIGIR COM SEGURANÇA . . . . . . . . . . . . . . . . . B-5
válidos também para outros veículos. Em outros, pode tratar-    DIRIGIR COM ECONOMIA E RESPEITANDO
se de detalhes de funcionamento exclusivos do Fiat Palio.                                                                             B
                                                                O MEIO AMBIENTE . . . . . . . . . . . . . . . . . . . . . . . . B-9
Assim, é preciso prestar muita atenção neste capítulo também,
                                                                LONGA INATIVIDADE DO VEÍCULO . . . . . . . . . B-13
para conhecer o comportamento na direção e no uso que lhe
permitirão desfrutar ao máximo do seu veículo.                  CONTROLES FREQÜENTES E ANTES DE
                                                                VIAGENS LONGAS . . . . . . . . . . . . . . . . . . . . . . . B-14
                                                                ACESSÓRIOS COMPRADOS PELO USUÁRIO . . . B-14
                                                                DISPOSITIVO PARA REBOQUE . . . . . . . . . . . . . . B-15
Antes de dar partida no motor:              Se o motor não funcionar na primei-
                                             1) Verificar se o freio de mão está   ra tentativa, é necessário repor a chave
                                          acionado.                                na posição STOP antes de tentar de
                                                                                   novo.
                                             2) Colocar a alavanca do câmbio
                                          em ponto morto.                             Nas versões equipadas com FIAT CO-
           É perigoso deixar o motor                                               DE se, com a chave na posição MAR,
        funcionando em local                 3) Pisar a fundo no pedal da embre-   a lâmpada-piloto       ficar acesa junto
        fechado. O motor conso-           agem, sem pisar no acelerador.           com a lâmpada-piloto , aconselha-se
me oxigênio e libera gás carbôni-            4) Girar a chave de ignição para a    repor a chave na posição STOP e, de-
co, monóxido de carbono e outros          posição AVV e soltá-la assim que o mo-   pois, de novo em MAR; se a lâmpada-        B
gases tóxicos.                            tor der partida.                         piloto continuar acesa, tentar a partida
                                                                                   de novo com a outra chave fornecida.
   Nos primeiros segundos de funcio-
namento, principalmente se o veículo                  Não é necessário pisar no
tiver ficado muito tempo parado, pode               acelerador para dar partida      ADVERTÊNCIA: com o motor
ocorrer aumento do nível dos ruídos                 no motor.                      desligado, não deixar a chave de
do motor. Este fenômeno, que não pre-                                              ignição na posição MAR.
judica o funcionamento e sua confia-
bilidade, é característico das válvulas               Com o motor em movi-
hidráulicas: o sistema de distribuição              mento, não tocar nos cabos
escolhido para algumas versões do seu               de alta tensão (cabos das
Fiat que contribui para reduzir os ser-   velas).
viços de manutenção.
COMO AQUECER O MOTOR                                   Lembre-se que, enquan-
DEPOIS DA PARTIDA                                    to o motor não funcionar,
                                                     o servofreio e a direção
  - Colocar o carro em movimento len-        hidráulica não são ativados, sendo
tamente, deixando o motor em regime                                                             Desligar o motor, puxar
                                             necessário exercer um esforço                    o freio de mão, engatar
médio, sem aceleradas bruscas.               muito maior tanto no pedal do freio              a 1ª marcha e deixar as
  - Evitar exigir, desde os primeiros qui-   como no volante.                        rodas viradas em direção ao meio-
lômetros, o máximo de desempenho.
                                                                                     fio (guias) do passeio. Se o veículo
                                             PARA DESLIGAR O MOTOR                   estiver estacionado em uma descida
PARTIDA COM MOTOR QUENTE                                                             íngreme, aconselha-se também a
                                                Com o motor em marcha lenta, gi-     travar as rodas com um calço.
  Para dar partida com o motor quente,       rar a chave de ignição para a posição
aconselha-se manter a chave em MAR           STOP.
por alguns segundos antes de girá-la                                                   Não deixar a chave de ignição na
para AVV.                                       A “pisada no acelerador” antes de    posição MAR, para não descarregar a
                                             desligar o motor não serve para nada,   bateria.
  Essa operação fará a bomba elétri-         e causa um consumo inútil de combus-
ca de combustível funcionar antes do                                                   Ao descer do veículo, tirar sempre a
                                             tível, além de ser prejudicial.         chave do contato.
motor, possibilitando uma partida mais
rápida.
                                               ADVERTÊNCIA: depois de um
                                             percurso desgastante, melhor deixar
          Para os veículos catalisa-         o motor em marcha lenta antes de                  Nunca deixe crianças
        dos deve ser completamen-            desligá-lo, para que a temperatura              sozinhas no veículo.
        te evitado a partida com             do motor se abaixe.
empurrão, reboque ou aproveitando
as descidas. Essas manobras pode-
riam causar o afluxo de combustível
no conversor catalítico e danificá-lo
irremediavelmente.
Observação: o indicador do nível                     Para acionar o freio de mão, puxar a
de combustível possui um circuito ele-                alavanca para cima até travar no dente
trônico de amortecimento, que tem a                   necessário para imobilizar completa-        Para engrenar as marchas, pisar a
função de neutralizar as oscilações do                mente o veículo.                         fundo no pedal da embreagem e pôr
ponteiro que poderiam ser causadas                                                             a alavanca do câmbio em uma das po-
pela movimentação do combustível                        ADVERTÊNCIA: independente              sições do esquema na fig. 2 (o esque-
dentro do tanque.                                     dos prazos constantes da tabela do       ma também está indicado no pomo da
   Portanto, se no momento da partida                 “Plano de manutenção programa-           alavanca).
o veículo se encontrava estacionado em                da”, e sem prejuízo destes, sempre          Para engrenar a marcha a ré (R), (o
posição inclinada (subida ou descida),                que for requerido maior esforço para     veículo deve estar parado e em ponto
                                                                                                                                                     B
a indicação fornecida pelo ponteiro                   acionamento do freio de mão de seu       morto), pisar no pedal da embreagem
pode levar até 8 minutos para ser atu-                veículo, leve-o à Rede Assistencial      até o fim do curso, aguardar alguns se-
alizada.                                              Fiat para efetuar a regulagem.           gundos e, só então, puxar para cima o
                                                                                               dispositivo inibidor de ré A e, ao mes-
FREIO DE MÃO - fig. 1                                   Com o freio de mão acionado e a        mo tempo, deslocar a alavanca para a
                                                      chave de ignição na posição MAR, no      direita e para trás.
  A alavanca do freio de mão está situ-               quadro de instrumentos ilumina-se a
ada entre os bancos dianteiros.                       lâmpada-piloto .
                                                        Para desengatar o freio de mão:
                                                        1) Levantar levemente a alavanca e
                                                      apertar o botão de desengate A-fig. 1.
                                                        2) Manter apertado o botão e abai-
                                          4EN0988BR




                                                                                                                                         4EN0273BR
                                                      xar a alavanca. A lâmpada-piloto
                                                      apaga-se.                                                          1   3   5
    A
                                                                                                                         2   4   R




                                                                                                                         A
fig. 1                                                                                         fig. 2
Velocidades para troca de marchas
  Para se obter máxima economia, recomendamos observar os seguintes limites de velocidades para trocas de marchas:


                                     1ª ➡ 2ª               2ª ➡ 3ª               3ª ➡ 4ª              4ª ➡ 5ª
                ELX 1.0                13,8                 26,4                  38,8                 51,0
  PALIO




                ELX 1.4                15,2                 29,1                  45,0                 63,2
                ELX 1.8                18,9                 33,0                  48,6                 63,9
                 1.8 R                  20                   40                    55                   65


            Para mudar as marchas corretamente, é necessário pisar a fundo no pedal da embreagem. Por isso, o piso
          sob os pedais não deve ter obstáculos. Verificar se os tapetes estão sempre bem estendidos e não interferem
          no deslocamento dos pedais, diminuindo o seu curso.
- Verifique se os eventuais sistemas    EM VIAGEM
                                            de proteção das crianças (porta-bebês,
                                            bercinhos etc.) estão fixados correta-        - A primeira regra para dirigir com
                                            mente no banco traseiro. Não use o         segurança é a prudência.
  Ao projetar o veículo, a Fiat trabalhou   banco dianteiro para o transporte de          - Prudência também significa estar
com empenho para obter um veículo           crianças.                                  em condições de prever um compor-
capaz de garantir a máxima segurança                                                   tamento incorreto ou imprudente dos
                                               - Coloque com cuidado objetos no
aos passageiros. No entanto, o com-                                                    outros motoristas.
                                            porta-malas para evitar que uma freada
portamento de quem dirige é sempre                                                        - Siga rigorosamente as regras do
                                            brusca possa jogá-los para a frente.
um fator decisivo para a segurança nas                                                 Código Nacional de Trânsito e, princi-     B
estradas.                                      - Evite ingerir alimentos pesados an-
                                            tes de viajar. Uma alimentação leve,       palmente, respeite os limites de veloci-
  A seguir, você vai encontrar algumas                                                 dade.
                                            de fácil digestão, ajuda a manter os
regras simples para viajar com seguran-                                                   - Certifique-se sempre que, além de
                                            reflexos rápidos. Evite, principalmente,
ça em diversas condições. Com certe-                                                   você, todos os outros passageiros do ve-
                                            bebidas alcoólicas.
za, muitas serão já conhecidas, mas, de                                                ículo também estejam usando os cintos
qualquer forma, será útil ler tudo com         Periodicamente, lembre-se de fazer
                                            os controles citados em “Controles         de segurança e que as crianças sejam
atenção.                                                                               transportadas com sistemas específi-
                                            freqüentes e antes de viagens longas”,
                                            neste capítulo.                            cos.
ANTES DE SAIR COM O VEÍCULO
   - Verifique o correto funcionamento                                                            Não dirija em estado de
                                              ADVERTÊNCIA: nunca transporte
das luzes e dos faróis.                                                                         embriaguez alcoólica ou sob
                                            no veículo reservatórios suplemen-
   - Regule bem a posição do banco, do      tares de combustível, uma vez que,                  efeito de medicamentos.
volante e dos espelhos retrovisores, pa-    em caso de vazamento ou acidente,
ra obter a posição melhor para dirigir.     poderiam explodir ou incendiar-se.
   - Regule com cuidado os apóia-ca-
beças de modo que a nuca, e não o              Nunca encha galões de combustí-
pescoço, seja apoiada neles.                vel no interior do veículo ou sobre
   - Certifique-se que nada (tapetes,       a caçamba, pois a eletricidade está-
etc.) impeça o movimento e o curso          tica e os vapores de combustível dos
dos pedais.                                 galões podem provocar explosão e
                                            incêndio.
Use sempre os cintos de         DIRIGIR À NOITE                                           - Mantenha uma distância de segu-
        segurança, e certifique-se                                                               rança em relação aos veículos da frente,
        de que os passageiros tam-          Aqui estão as principais indicações a                maior do que a que manteria durante o
bém façam o mesmo. Viajar sem             seguir quando viajar à noite.                          dia. É difícil avaliar a velocidade dos
o uso dos cintos aumenta o risco            - Dirija com prudência especial, já                  outros veículos quando só as luzes são
de lesões graves, ou de morte, em         que, à noite, as condições de direção                  visíveis.
caso de acidente, e ainda é uma           são mais difíceis.                                        - Verifique a correta orientação dos
infração.                                   - Reduza a velocidade, principal-                    faróis; se estiverem baixos demais, re-
                                          mente em estradas sem iluminação.                      duzem a visibilidade e cansam a vista.
  - Viagens longas devem ser feitas em                                                           Se estiverem altos demais, podem atra-
boas condições físicas.                     - Aos primeiros sinais de sonolência,
                                          pare o veículo em local seguro. Prosse-                palhar os motoristas dos outros veícu-
  - Não dirija por muitas horas conse-    guir seria um risco para si mesmo e para               los.
cutivas; efetue paradas periódicas para   os outros. Continue a viagem só depois                    - Use os faróis altos somente fora das
fazer um pouco de movimento e revi-       de ter descansado bastante.                            cidades e quando tiver certeza que não
gorar o físico.                                                                                  atrapalharão os outros motoristas.
  - Troque constantemente o ar no ve-                                                               - Cruzando com um outro veículo,
ículo.                                                                                           passe, com bastante antecedência, dos
  - Nunca percorra descidas com o                                                                faróis altos (se estiverem acesos) aos
motor desligado; não tendo o auxílio                                                             baixos.
do freio motor e do servofreio, a ação                                                              - Mantenha luzes e faróis limpos.
de frenagem requer um esforço muito
maior no pedal.                                                                                     - Fora da cidade, atenção para com
                                                                                                 a travessia de animais.




                                                                                     4EN1305BR

                                                                            fig. 3
DIRIGIR COM CHUVA                                          - Se estiver chovendo muito forte, a    DIRIGIR NA NEBLINA
                                                        visibilidade também é reduzida. Nestes
   A chuva e as estradas molhadas                       casos, mesmo se for dia, acenda os fa-        - Se a neblina for densa, evitar, o
significam perigo.                                      róis baixos para tornar-se mais visíveis   quanto possível, viajar.
   Em uma estrada molhada, todas as                     aos outros.                                   Em caso de dirigir com névoa, nebli-
manobras são mais difíceis, pois o atrito                  - Não atravesse poças em alta velo-     na uniforme ou possibilidade de banco
das rodas no asfalto é reduzido consi-                  cidade e segure bem o volante. Uma         de neblina:
deravelmente. Conseqüentemente, os                      poça atravessada em alta velocidade           - Mantenha uma velocidade modera-
espaços para frear aumentam muito e                     pode provocar a perda de controle do       da.
a aderência na estrada diminui.                         veículo (aquaplanagem).                       - Acenda, mesmo durante o dia, os
                                                                                                                                                         B
   Aqui estão alguns conselhos a seguir                    - Coloque os comandos de ventila-       faróis baixos e os eventuais faróis au-
em caso de chuva:                                       ção na função de desembaçamento (ver       xiliares dianteiros. Não use os faróis
   - Reduza a velocidade e mantenha                     capítulo “Conhecimento do veículo”),       altos.
uma distância de segurança maior dos                    para não ter problemas de visibilida-         - Coloque os comandos de ventilação
veículos da frente.                                     de.                                        na função de desembaçamento (ver ca-
                                                           - Verifique, de vez em quando, as       pítulo “CONHECIMENTO DO VEÍCULO”), para
                                                        condições das palhetas dos limpadores      não ter problemas de visibilidade.
                                                        do pára-brisa.
                                                           A passagem em poças d’água muito
                                                        profundas, ou em ruas alagadas, pode
                                                        ocasionar graves danos ao motor do
                                                        veículo. A esse propósito, sugerimos
                                            4EN1306BR




                                                                                                                                             4EN1307BR
                                                        consultar a Rede Assistencial Fiat so-
                                                        bre a disponibilidade de instalação de
                                                        acessórios específicos para a transposi-
                                                        ção de locais alagados.




fig. 4                                                                                             fig. 5
- Lembre-se que a presença de ne-          DIRIGIR EM MONTANHA                                   DIRIGIR COM O ABS
blina também causa umidade no asfal-
to, o que dificulta qualquer manobra            - Em estradas em descida, use o freio                  O ABS é um equipamento do
e aumenta a distância dos espaços da          motor, engrenando marchas fortes, para                sistema de frenagem que dá, essencial-
frenagem.                                     não superaquecer os freios.                           mente, duas vantagens:
   - Mantenha uma grande distância de           - Não percorra, em hipótese alguma,                    1) Evita o bloqueio e o conseqüente
segurança do veículo da frente.               descidas com o motor desligado ou em                  deslizamento das rodas nas freadas de
                                              ponto morto, e muito menos com a cha-                 emergência e, principalmente, em con-
   - Evite, ao máximo, variações repen-       ve tirada do contato.                                 dições de pouca aderência.
tinas de velocidade.
                                                - Dirija com velocidade moderada,                      2) Permite frear e virar ao mesmo
   - Evite, se possível, ultrapassar outros   evitando “cortar” as curvas.                          tempo, para evitar eventuais obstáculos
veículos.                                                                                           repentinos, ou para dirigir o veículo pa-
                                                - Lembre-se que a ultrapassagem em
   Em caso de parada forçada do veícu-        subida é mais lenta e, por isso, requer               ra onde quiser durante a frenagem; isto
lo (avarias, impossibilidade de prosse-       mais estrada livre. Ao ser ultrapassado               compativelmente com os limites físicos
guir por causa de má visibilidade etc.),      em subida, facilite a ultrapassagem do                de aderência lateral do pneu.
antes de mais nada, tente parar fora das      outro veículo.                                           Para usufruir do ABS da melhor ma-
faixas de rodagem. Em seguida, acenda                                                               neira:
as luzes de emergência e, se possível,
os faróis baixos. Toque a buzina repeti-                                                               - Nas freadas de emergência ou com
damente se perceber a aproximação de                                                                pouca aderência, percebe-se uma leve
um outro veículo.                                                                                   pulsação no pedal do freio: é sinal que
                                                                                                    o ABS está funcionando. Não solte o
                                                                                                    pedal, mas continue a apertar para que




                                                                                        4EN0961BR
                                                                                                    a ação de frenagem continue.
                                                                                                       O ABS impede o bloqueio das rodas,
                                                                                                    mas não aumenta os limites físicos de
                                                                                                    aderência entre pneus e estrada. Assim,
                                                                                                    mesmo com veículo equipado com
                                                                                                    ABS, respeite a distância de segurança
                                                                                                    dos veículos da frente e diminua a ve-
                                                                                                    locidade no começo das curvas.
                                                                               fig. 6
DIRIGIR EM ESTRADAS NÃO                                                               PROTEÇÃO DOS DISPOSITIVOS
PAVIMENTADAS                                                                          QUE REDUZEM AS EMISSÕES
   A utilização do veiculo em estradas                                                   O correto funcionamento dos
não pavimentadas, rodovias ou cami-                                                   dispositivos antipoluentes não só garan-
nhos com a presença de buracos, va-                                                   te o respeito ao meio ambiente, mas in-
letas, pedras, terrenos lamacentos e/ou                                               flui também no rendimento do veículo.
alagadiços, presença de areia ou todo       A proteção do meio ambiente é um          Assim, manter em boas condições estes
e qualquer material que possa danificar   dos princípios que conduziram a reali-      dispositivos é a primeira regra para uma
carroceria e/ou componentes mecâni-       zação dos veículos Fiat. Os dispositivos    direção ao mesmo tempo ecológica e         B
cos do veiculo deve ser evitada.          antipoluentes desenvolvidos dão resul-      econômica.
                                          tados muito além das normas vigentes.          A primeira precaução é seguir
                                            Entretanto, o meio ambiente não po-       cuidadosamente o plano de Manuten-
                                          de ficar sem o maior cuidado da parte       ção Programada.
                                          de cada um.                                    Para os motores a gasolina, use so-
                                            O motorista, seguindo regras simples,     mente gasolina sem chumbo.
                                          pode evitar danos ao meio ambiente e,          Se a partida for difícil, não insis-
                                          ao mesmo tempo, diminuir o consumo          ta com tentativas prolongadas. Evite,
                                          de combustível.                             principalmente, empurrar, rebocar ou
                                            A este respeito, são citadas, a seguir,   usar descidas; são todas manobras que
                                          muitas indicações úteis que unem-se         podem danificar o conversor catalítico.
                                          àquelas identificadas pelo símbolo ,        Use somente uma bateria auxiliar (ver
                                          presentes em várias partes do manual.       “Partida com bateria auxiliar” no capí-
                                                                                      tulo “EM EMERGÊNCIA”).
                                            O conselho, tanto para as primeiras
                                          como para as últimas, é de ler tudo com        Se, durante a marcha, o motor não
                                          atenção.                                    funcionar bem, prossiga reduzindo ao
                                                                                      mínimo indispensável a exigência de
                                                                                      desempenho do motor e dirija-se, logo
                                                                                      que puder, à Rede Assistencial Fiat.
Quando acender a lâmpada-piloto                  No seu funcionamento            OUTROS CONSELHOS
de reserva de combustível, abastecer             normal, o conversor cata-
assim que for possível. Um baixo nível           lítico atinge elevadas tem-           - Não aquecer o motor com o veículo
do combustível poderia causar uma        peraturas. Assim, não estacione o          parado; neste estado o motor se aque-
alimentação irregular do motor, e co-    veículo sobre material inflamável          ce muito mais devagar, aumentando
mo conseqüência, possíveis danos ao      (grama, folhas secas, folhas de            consumos e emissões. Assim, é melhor
conversor catalítico.                    pinheiro etc.): pois há perigo de          partir lentamente, evitando regimes de
                                         incêndio.                                  rotação elevados.
   Não ligar o motor, mesmo que só
para testar, com uma ou mais velas                                                     - Assim que as condições do trânsito
desligadas.                                Não instale outros anteparos de calor    e a estrada o permitirem, utilizar uma
                                         e nem remova os existentes colocados       marcha mais alta.
   Não aquecer o motor em marcha         sobre o conversor catalítico e o tubo de
lenta antes de partir, a não ser que a                                                 - Evitar acelerações quando estiver
                                         escapamento.                               parado em semáforos ou antes de des-
temperatura externa esteja muito baixa
e, mesmo neste caso, não por mais de       Não borrifar nenhum produto sobre        ligar o motor.
30 segundos.                             o conversor catalítico, a sonda lambda        - Manter uma velocidade uniforme
                                         e o tubo de escapamento.                   o quanto possível, evitando freadas e
                                                                                    arranques supérfluos que gastam com-
          A retirada do conver-                                                     bustível e aumentam claramente as
        sor catalítico, além de não                 A falta de respeito a estes
                                                  procedimentos pode causar         emissões.
        contribuir para aumentar o
desempenho do veículo, ocasiona                   incêndio.                            - Desligar o motor em paradas pro-
poluição desnecessária e constitui                                                  longadas.
um claro desrespeito à legislação                                                      - Controlar periodicamente a pressão
ambiental para veículos automo-                                                     dos pneus. Se a pressão estiver muito
tores.                                                                              baixa, o consumo de combustível au-
                                                                                    menta.
                                                                                       - Remover o bagageiro do teto quan-
                                                                                    do não for usado. Este acessório diminui
                                                                                    consideravelmente a penetração aero-
                                                                                    dinâmica do veículo.
- Utilizar os dispositivos elétricos   CONTENÇÃO DOS GASTOS DE                  Pneus
somente pelo tempo necessário. A exi-    UTILIZAÇÃO E DA POLUIÇÃO                    Controlar periodicamente a pressão
gência de corrente aumenta o consumo     AMBIENTAL                                de ar dos pneus em intervalos não supe-
de combustível.                                                                   riores a 4 semanas; se a pressão estiver
                                           A seguir, são fornecidas algumas
                                         sugestões que permitem obter uma         muito baixa, o consumo de combustível
          Não jogue resíduos ou          economia de utilização do veículo e      aumenta quanto maior for a resistência
        recipientes vazios na rua,       um comportamento ecologicamente          ao rolamento. É importante ressaltar,
        mantenha dentro do veí-          adequado.                                nestas condições, o desgaste natural dos
culo um saco plástico para guardá-                                                pneus é acelerado, piorando também
los até que possa descartá-los em                                                 o comportamento do veículo e, conse-                   B
                                         CONSIDERAÇÕES GERAIS
uma lixeira apropriada. Esta prática                                              qüentemente, a segurança de marcha.
ajuda a manter as ruas mais limpas,
evitando o entupimento dos esgo-         Manutenção do veículo                    Cargas inúteis
tos e reduzindo, assim, o perigo            As condições de manutenção do ve-       Não viajar com excesso de carga. O
das enchentes causadas pelas fortes      ículo representam um fator muito im-     peso do veículo (sobretudo no trânsito
chuvas de verão.                         portante, que incide diretamente sobre   urbano), influencia fortemente o consu-
                                         o consumo de combustível, a tranqüi-     mo e a estabilidade.
                                         lidade de marcha e a própria vida útil
          Trafegar com o sistema         do veículo. Por este motivo, é oportu-
        de escapamento modifi-           no cuidar da manutenção fazendo com
        cado ou danificado, além         que o veículo passe pelas revisões e
de aumentar consideravelmente o          operações de manutenção previstas no
nível de ruído do veículo (poluição      “Plano de Manutenção Programada”.




                                                                                                                             4EN0956BR
sonora), constitui uma infração ao
Código Nacional de Trânsito.




                                                                                  fig. 7
Equipamentos elétricos                     MODO DE DIRIGIR                          Velocidade máxima
  Utilizar os dispositivos elétricos so-                                               O consumo de combustível aumenta
mente pelo tempo necessário. Os faróis     Troca de marchas                         proporcionalmente em relação à veloci-
auxiliares, o limpador de pára-brisa e o      Tão logo as condições do trânsito     dade que o veículo desenvolve; como
eletroventilador do sistema de aqueci-     o permitam, utilizar as marchas mais     exemplo, pode-se dizer que passando
mento e ventilação requerem, para o        altas. O uso de marchas baixas para      de 90 a 120 km/h, o incremento de
seu funcionamento, uma quantidade de       obter uma boa resposta do motor pro-     consumo de combustível é de aproxi-
energia adicional que pode aumentar o      voca aumento inevitável do consumo.      madamente 30%.
consumo de combustível do veículo em       Da mesma forma, a insistência em man-       Tentar manter uma velocidade uni-
até 25%, em trechos urbanos.               ter marchas altas em trechos de baixa    forme, dentro do possível, evitando fre-
                                           velocidade, além de aumentar o consu-    adas e retomadas desnecessárias, que
Ar-condicionado                            mo e a emissão de poluentes, acelera o   consomem combustível e aumentam,
  Exerce forte influência no consumo       desgaste do motor.                       simultaneamente, a emissão de poluen-
de combustível do veículo (aproxi-                                                  tes. Aconselha-se a adotar um modo de
madamente 20% a mais). Quando a                                                     dirigir prudente, tratando de antecipar
temperatura externa o permitir, utilizar                                            as manobras para evitar perigo iminente
somente o sistema de renovação de ar                                                e de respeitar a distância de segurança
natural do veículo.                                                                 em relação aos veículos que trafegam
                                                                                    logo a frente.
Acessórios aerodinâmicos
   Os acessórios aerodinâmicos não
certificados durante o desenvolvimento




                                                                                                                               4EN0971BR
do veículo podem, na realidade, pena-
lizar o consumo e o próprio coeficiente
aerodinâmico original.




                                                                                                                      fig. 8
Aceleração                                Situação do trânsito e condição das
  Acelerar o motor de forma violenta,     vias e estradas
induzindo-o a funcionar em rotações          O consumo elevado de combustível
elevadas, penaliza notavelmente o con-    está ligado diretamente a situações de
sumo de combustível, as emissões de       trânsito intenso, sobretudo nas gran-
poluentes e a própria durabilidade do     des cidades, onde se trafega durante a                  Se o veículo tiver que ficar parado
mesmo; convém acelerar gradualmente       maior parte do tempo utilizando mar-                 por mais de um mês, tomar estas pre-
e não ultrapassar o regime de torque      chas baixas e as paradas em semáforos                cauções:
máximo do motor.                          são muito freqüentes.                                   - Colocar o veículo num lugar cober-                 B
                                             Também os percursos sinuosos, co-                 to, seco e possivelmente arejado;
Condições de utilização                   mo estradas de montanha, ou trechos                     - Engrenar uma marcha;
  Trajetos muito curtos e partidas fre-   em mau estado de conservação, influe-
                                          ciam negativamente o consumo.                           - Certificar-se que o freio de mão não
qüentes com o motor frio não permitem
                                                                                               esteja puxado;
que o motor atinja a temperatura ideal
de funcionamento, além de significar      Paradas ou interrupções de trânsito.                    - Desligar os bornes dos pólos da ba-
um incremento de consumo e de emis-                                                            teria (retirar primeiro o borne negativo)
                                            Durante as paradas prolongadas,
são de substâncias nocivas da ordem                                                            e controlar o estado de carga da mesma.
                                          motivadas por trânsito interrompido, o
de 15 a 30%.                                                                                   Durante o tempo em que o veículo ficar
                                          melhor a fazer é desligar o motor.
                                                                                               parado, este controle terá que ser feito
                                                                                               mensalmente. Recarregar se a tensão
                                                                                               estiver abaixo de 12,5V.




                                                                                   4EN1177BR




                                                                                                                                           4EN1308BR
                                          fig. 9                                               fig. 10
- Limpar e proteger as partes pintadas
aplicando ceras protetoras;
   - Limpar e proteger as partes metáli-
cas brilhantes com produtos especiais;
   - Polvilhar talco nas palhetas de bor-
racha do limpador do pára-brisa e do
limpador do vidro traseiro e deixá-las         A cada 500 km, ou antes de viagens         NOTA: tanto o veículo quanto os
afastadas dos vidros;                       longas controlar:                           equipamentos nele instalados con-
   - Abrir um pouco os vidros;                                                          somem energia da bateria, mesmo
                                               - pressão e estado dos pneus;            desligados, o que se denomina
   - Cobrir o veículo com uma capa de          - nível do líquido da bateria;           consumo stand-by. A bateria pos-
tecido ou de plástico perfurado. Não                                                    sui um limite máximo de consumo
usar encerados de plástico compacto            - nível do óleo do motor;
                                                                                        para garantir a partida do motor.
que não deixam evaporar a umidade              - nível do líquido de arrefecimento      Portanto, o consumo dos equipa-
presente na superfície do veículo;          do motor e estado do sistema;               mentos deve ser dimensionado de
   - Calibrar os pneus com uma pressão         - nível do líquido dos freios;           acordo com o limite de consumo da
de +0,5 bar em relação à normalmente           - nível do líquido do lavador do pára-   bateria. Os acessórios genuínos Fiat
indicada e controlá-la periodicamen-        brisa;                                      oferecem essa garantia.
te;
                                               - nível do líquido da direção hidráu-
   - Não esvaziar o sistema de refrigera-   lica;
ção do motor;                                                                                     A instalação de rádios,
                                               - nível de gasolina no reservatório de           alarmes ou qualquer outro
   - Esvaziar o reservatório de gasolina    partida a frio (FLEX);                              acessório eletrônico não
para partida a frio (FLEX).
                                               - estado do filtro de ar.                genuíno poderá ocasionar consu-
                                                                                        mo excessivo de carga da bateria,
                                                                                        podendo ocasionar o não funcio-
                                                                                        namento do veículo e a perda da
                                                                                        garantia.
Para assegurar a quali-                                                                     O dispositivo para o gancho de re-
        dade e o perfeito funcio-                                                                  boque deve ser fixado à carroceria por
        namento do veículo, reco-                                                                  pessoal especializado da Rede Assis-
mendamos instalar somente acessó-                                                                  tencial Fiat (ver observação na página
rios genuínos, à disposição na Rede                                                                seguinte), conforme as indicações que
de Assistência Fiat.                        INSTALAÇÃO DO GANCHO DE                                serão fornecidas a seguir, as quais deve-
                                            REBOQUE PARA ATRELADOS                                 rão ser integralmente respeitadas.
                                               Para efetuar reboques de atrelados                     - Efetuar no veículo a furação com
          TRANSMISSORES DE
                                            (carretinhas, trailers, etc.), o veículo               Ø (diâmetro) 11 mm traspassando o as-
          RÁDIO E TELEFONES                                                                                                                    B
                                            deve estar equipado com engate es-                     soalho posterior (ver detalhe A-fig. 11)
          CELULARES
                                            férico para acoplamento mecânico e                     e a longarina nas marcas esquemáticas
  A eficiência de transmissão destes        conexão elétrica adequada, sendo que                   indicadas na fig. 12.
aparelhos pode ficar prejudicada pelo       ambos dispositivos devem cumprir                          Em alguns modelos de veículos, são
efeito isolante da carroceria do veículo.   os requisitos das normas vigentes da                   aproveitados alguns furos pré-existen-
                                            ABNT (Associação Brasileira de Normas                  tes, retirando e recolocando parafusos
                                            Técnicas).                                             que fixam alguns componentes (ver
   ADVERTÊNCIA: para efeito de uti-
lização de telefonia celular durante                                                               figuras).
a marcha, mantenha-se rigorosa-                                                                       De acordo com o tipo de gancho de
mente informado do quanto esta-                                                                    reboque homologado pela Fiat Auto-
belecido pela legislação de trânsito                                                               móveis, será necessário furar também
                                            Seção lateral traseira de um veículo
vigente, à época, mesmo no caso                                                                    o painel traseiro de algumas versões
                                            (exemplo genérico)
da disponibilidade no veículo de                                                                   (ver figura).




                                                                                       4EN1160BR
dispositivos originais ou adquiridos
no mercado.

                                                 A




                                            fig. 11
- Alargar os furos, somente no assoa-    OBSERVAÇÕES GERAIS SOBRE                         Caso as ligações da
lho, para Ø (diâmetro) 16 mm.              REBOQUE                                        tomada elétrica do atrela-
  - Aplicar proteção contra a corrosão                                                    do forem mal executadas,
sobre os furos.                                                                   podem ocorrer sérios danos no sis-
                                             Lembre-se que o ato de rebocar       tema eletroeletrônico do veículo.
   - Montar o engate para reboque con-     um atrelado reduz a capacidade
forme orientação do fabricante do Kit.     máxima do veículo para superar
   Para garantir a completa funcio-        aclives (rampas).                         A garantia contra corrosão da
nalidade e segurança da instalação,                                               região perfurada somente será man-
e dependendo do modelo de engate                                                  tida se os furos forem executados
adequado para cada versão, pode ser                    Nos percursos em des-      através da Rede Assistencial Fiat
necessário efetuar modificações na                  cida, engatar uma marcha      e desde que o campo “Acessórios
parte posterior do veículo (recorte do              forte em vez de usar somen-   Fiat”, contido no Manual de
pára-choque, por exemplo) com a fina-      te o freio.                            Garantia, esteja devidamente pre-
lidade de evitar interferências entre os                                          enchido com a assinatura e carimbo
componentes envolvidos.                                                           da concessionária.
                                             O peso que o reboque exerce
   - Aplicar um torque de aperto de 40     no engate para reboque do veículo
N.m sobre os parafusos.                    reduz, a capacidade de carga do          O engate para reboque genuí-
                                           próprio veículo. Para ter certeza de   no Fiat, adquirido como acessório
                                           não superar o peso máximo rebocá-      original e instalado fora da Rede
                                           vel, é preciso levar em considera-     Assistencial Fiat, tem exclusivamen-
                                           ção o peso do atrelado com carga       te garantia legal de 90 dias.
                                           completa, incluídos acessórios e
                                           bagagens pessoais. Este veículo tem
                                           capacidade de tracionar somente
                                           um reboque sem freio próprio até o
                                           limite de 400 kg.
A peça genuína adquirida e ins-        A Fiat Automóveis somente se
talada na Rede Assistencial Fiat,       responsabiliza por instalações efe-    Vista superior do assoalho traseiro
mediante pagamento é garantida          tuadas na Rede Assistencial Fiat,




                                                                                                                     4EN1161BR
por 12 (doze) meses, inclusa garan-     de acordo com as prescrições e os
tia legal de noventa dias, contados a   critérios técnicos das informações
partir da data da execução dos ser-     anteriormente citadas.
viços, conforme nota fiscal de servi-
ços, que deverá ser mantida com o
cliente para apresentação, quando         Recomenda-se a utilização de
exigida pela Fiat Automóveis e/ou       engate para reboque genuíno Fiat,                                                        B
Rede Assistencial Fiat no Brasil.       o qual, se disponível para o modelo
                                        de seu veículo, pode ser adquirido e
                                        instalado na Rede Assistencial Fiat.
          O respeito à presente
        instrução de instalação é
        uma forma de conservar a           Antes de trafegar com reboque
integridade do veículo e prevenir a     em outro país, verifique as dispo-
ocorrência de acidentes. Instalações    sições gerais do mesmo em relação
efetuadas de modo diferente ao          ao reboque de atrelados. Respeite
quanto indicado neste manual são,       os limites de velocidade específicos
conforme a legislação vigente, de       de cada país para os veículos com
responsabilidade do instalador e do     reboque.
proprietário do veículo.




                                                                               fig. 12
s páginas seguintes foram elaboradas especialmente      PARTIDA COM BATERIA AUXILIAR . . . . . . . . . . .C-1
para socorrê-lo em situações de emergências com seu veí-       PARTIDA COM MANOBRAS POR INÉRCIA . . . . .C-2
culo.
    Como você verá, foram considerados alguns inconve-         SE FURAR UM PNEU . . . . . . . . . . . . . . . . . . . . . . .C-3
nientes e, para cada um deles, é sugerido o tipo de inter-     SE APAGAR UMA LUZ EXTERNA . . . . . . . . . . . . .C-3
venção que você pode efetuar pessoalmente. No caso de
                                                               SE APAGAR UMA LUZ INTERNA . . . . . . . . . . . .C-10
contratempos mais sérios, porém, é necessário dirigir-se à
Rede Assistencial Fiat.                                        SE QUEIMAR UM FUSÍVEL . . . . . . . . . . . . . . . . .C-11
    A este respeito lembramos-lhe que, junto com o Manual      SE DESCARREGAR A BATERIA . . . . . . . . . . . . . .C-15
de Uso e Manutenção, também constam em seu kit de bordo,
o Manual Básico de Segurança no Trânsito, o Livrete Confiat    SE PRECISAR LEVANTAR O VEÍCULO . . . . . . . . .C-16
e o Manual de Garantia, nos quais estão descritos detalha-     SE PRECISAR REBOCAR O VEÍCULO . . . . . . . . .C-17
                                                                                                                                   C
damente todos os serviços que a Fiat coloca à sua disposição
                                                               EM CASO DE ACIDENTE . . . . . . . . . . . . . . . . . . .C-17
em caso de dificuldades.
    Aconselhamos, de qualquer maneira, a leitura destas pá-    EXTINTOR DE INCÊNDIO . . . . . . . . . . . . . . . . . .C-18
ginas. Assim, em caso de necessidade, você vai saber locali-
zar imediatamente as informações úteis.
2) Ligar, com um segundo cabo, o                Não efetue esta opera-
                                                      borne negativo (–) da bateria auxiliar           ção se não tiver experiên-
                                                      com um ponto de massa no motor ou                cia; operações efetuadas de
                                                      na caixa de mudanças do veículo a ser    forma incorreta podem provocar
   Se a bateria estiver descarregada,                 ligado, ou com o borne negativo (–) da   descargas elétricas de intensidade
pode-se ligar o motor usando uma ou-                  bateria descarregada;                    considerável e até mesmo explosão
tra bateria que tenha capacidade igual                                                         da bateria. Além disso, recomenda-
                                                         3) Ligar o motor;
ou pouco superior à da bateria descar-                                                         se não chegar perto da bateria com
regada (ver capítulo “CARACTERÍSTICAS                    4) Quando o motor estiver em mo-      chamas ou cigarros acesos e não
TÉCNICAS”).                                           vimento, retirar os cabos, seguindo a    provocar faíscas, pois há perigo de
                                                      ordem inversa.                           explosão e de incêndio.
   Esta operação deverá ser feita da se-
guinte maneira:                                          Se, depois de algumas tentativas, o
                                                      motor não funcionar, não insistir inu-
   1) Ligar os bornes positivos (sinal +
                                                      tilmente, mas dirigir-se à Rede Assis-             Evitar, rigorosamente,
perto do borne) das duas baterias com
                                                      tencial Fiat.                                    o uso de um carregador
um cabo especial;
                                                                                                       de baterias para a parti-
                                                                                                                                     C
                                                                                               da de emergência. Poderiam ser
                                                                                               danificados os sistemas eletrônicos
                                                                                               e, principalmente, as centrais que
                                                                                               comandam as funções de ignição e
                                                                                               de alimentação.
                                           4EN296BR




fig. 1
2. PEGAR FERRAMENTAS, MACACO
                                                                                              E RODA SOBRESSALENTE
                                                                                                 Estão no porta-malas debaixo do
                                      1. PARAR O VEÍCULO
                                                                                              estepe, para retirá-las:
                                         - Se possível, parar o veículo em ter-                  - Levantar o tapete de revestimento.
                                      reno plano e compacto.
          Para os veículos catali-                                                               - Desatarraxar o dispositivo de blo-
                                         - Ligar as luzes de emergência.                      queio A-fig. 2, tirar a roda sobressalen-
        sados, deve ser comple-
        tamente evitada a partida        - Puxar o freio de mão.                              te.
com empurrões, a reboque ou apro-        - Engatar a primeira marcha ou a                        - Soltar as ferramentas, e remover o
veitando descidas. Essas manobras     marcha a ré.                                            macaco fig. 3 puxando-o de sua sede.
poderiam causar o afluxo de com-         - Calçar as rodas com um pedaço de
bustível no conversor catalítico,     madeira, ou outros materiais adequa-
danificando-o irremediavelmente.      dos, caso o veículo se encontre em uma
                                      via inclinada ou em mau estado. O cal-
                                      ço deve estar na roda diagonal oposta à
          Lembre-se que, enquan-      utilização do macaco.
        to o motor não funcionar,
        o servofreio e a direção
hidráulica não se ativam, sendo
necessário exercer um esforço
muito maior tanto no pedal do freio
como no volante.




                                                                                  4EN0295BR




                                                                                                                                          4EN0919BR
                                                               A




                                                                         fig. 2                                                  fig. 3
3. SUBSTITUIR A RODA:                                     4) Colocar o macaco onde está mar-                     8) Atarraxar apenas um dos parafu-
                                                       cado o símbolo O B-fig. 4, perto da                     sos A-fig. 6, em correspondência com
  O veículo apresenta configurações                    roda a substituir, e certificar-se de que               a válvula de enchimento B;
diferentes para as calotas de acordo                   a ranhura A do macaco esteja bem en-
com as versões.                                                                                                  9) Colocar a calota cuidando para
                                                       caixada na longarina C.                                 que o símbolo Y, na parte interna, fi-
  1) Desapertar cerca de uma volta                                                                             que em correspondência com a válvula,
os parafusos de fixação da roda a ser                                                                          e dessa maneira o furo maior da calota
substituída; (nos veículos equipados                            A colocação incorreta do
                                                              macaco pode provocar a                           A-fig. 7 passe pelo parafuso já fixado;
com calota fixada sob pressão, retirá-la
antes, usando a chave de fenda);                              queda do veículo levantado
                                                       ou acoplamento incorreto da roda.
  2) Com rodas de liga, balançar la-
teralmente o veículo para facilitar o                    5) Girar a manivela do macaco e
desengate da roda do cubo da roda;                     levantar o veículo de maneira que a




                                                                                                                                                         4EN0277BR
  3) Girar a manivela do macaco para                   roda fique a alguns centímetros longe
abri-lo parcialmente.                                  do chão;                                                                                                      C
  Para algumas versões, a chave de ro-                   6) Desparafusar completamente os 4
da deve ser utilizada para acionamento                 parafusos e remover a calota e a roda;
                                                                                                                              B
do macaco.                                               7) Montar a roda sobressalente, en-                                      A
                                                       caixando os furos A-fig. 5 com os res-
                                                       pectivos pinos B;
                                                                                                               fig. 6
                                           4EN0171BR




                                                                                                   4EN0154BR




                                                                                                                                                         4EN0155BR
                                                                                  B
                                                                 A                                                        A



                B

 A             C

fig. 4                                                 fig. 5                                                  fig. 7
10) Atarraxar os outros três parafu-                   13) Apertar bem os parafusos, passan-                 15) Guardar as ferramentas utilizadas
sos;                                                  do alternadamente de um parafuso ao                    nos lugares específicos nos suportes;
  11) Apertar os parafusos utilizando a               outro diagonalmente oposto, de acordo                    16) Colocar o suporte das ferramentas
chave de roda específica fig. 8;                      com a ordem ilustrada na fig. 9.                       no local apropriado;
  12) Girar a manivela do macaco de                      14) Colocar o macaco no suporte das                   17) Colocar a roda substituída no
maneira a abaixar o veículo e remover                 ferramentas fig. 10, encaixando de mo-                 compartimento da roda sobressalente;
o macaco.                                             do a evitar vibrações, ou que se solte
                                                      durante a marcha;                                        18) Fixar a roda com o dispositivo de
                                                                                                             bloqueio A-fig. 11.




                                                                                                 4EN0195BR
                                                                             2
                                                                     3
                                                                                 4
                                                                         1


                                                                                        fig. 9




                                                                                                 4EN0919BR




                                                                                                                                                       4EN0295BR
                                          4EN0174BR




                                                                                                                                     A




                                 fig. 8                                               fig. 10                                                fig. 11
A roda substituída e os      ADVERTÊNCIA: após a troca de
        seus elementos de fixação    pneus deve-se calibrá-los.
        deverão ser sempre reco-
locados em suas sedes, para evitar
que, com o movimento do veículo,               Nos veículos com opcio-
sejam arremessados em direção aos            nal rodas em liga leve, é                 Modificações ou conser-
seus ocupantes.                              prevista uma roda sobressa-            tos do sistema elétrico, efe-
                                     lente específica, diferente da que é           tuados de maneira incorre-
                                     prevista nos veículos com rodas de     ta e sem levar em consideração as
  ADVERTÊNCIA: na primeira opor-     aço. Em caso de posterior compra       características técnicas do sistema,
tunidade, providencie a reparação    de rodas em liga para substituir as    podem causar um funcionamento
do pneu furado. Evite rodar com a    de aço, aconselhamos manter dis-       anômalo com riscos de incêndio.
roda sobressalente.                  poníveis no veículo 4 parafusos ori-
                                     ginais para serem usados somente
                                     com a roda sobressalente, para não     INDICAÇÕES GERAIS
  ADVERTÊNCIA: periodicamente,       comprometer os cubos das rodas.                                                    C
controlar a pressão dos pneus e da                                             Quando uma luz não funcionar, an-
roda de reserva.                                                            tes de substituir a lâmpada, verificar se
                                                                            o fusível correspondente está em bom
                                                                            estado.
         O macaco serve somente                                                Quanto à localização dos fusíveis,
       para a troca das rodas. Não                                          consultar “Se queimar um fusível” nes-
       deve, em hipótese alguma,                                            te capítulo.
ser usado para efetuar consertos
debaixo do veículo.                                                            Antes de substituir uma lâmpada apa-
                                                                            gada, verificar se os contatos não estão
                                                                            oxidados.
As lâmpadas “queimadas” devem ser                 As lâmpadas halógenas        TIPOS DE LÂMPADAS
substituídas por outras com as mesmas              devem ser manuseadas
características. Observe as especifica-            tocando somente a parte        Diversos tipos de lâmpadas estão ins-
ções na lâmpada e consulte a tabela        metálica. Se o bulbo transparente      taladas no veículo - fig. 12.
na próxima página. As lâmpadas com         entrar em contato com os dedos,
potência insuficiente iluminam pouco,      diminui a intensidade da luz emitida      A - Lâmpadas totalmente de vidro
enquanto que as potentes demais con-       e pode ser prejudicada a duração          São inseridas a pressão. Para retirá-
somem muita energia, além de causar        da lâmpada. Em caso de contato         las, basta puxá-las.
danos à instalação elétrica do veículo.    acidental, esfregar o bulbo com           B - Lâmpadas a baioneta
   Após ter substituído uma lâmpada dos    um pano umedecido com álcool e
                                           deixar secar.                             Para retirá-la do porta-lâmpada, aper-
faróis, verificar sempre a regulagem dos                                          tar o bulbo de vidro, girá-lo em sentido
mesmos por motivos de segurança.                                                  anti-horário e extrair a lâmpada.
                                             As lâmpadas halógenas contêm            C - Lâmpadas cilíndricas
  ADVERTÊNCIA: em dias frios e/            gás sob pressão que, em caso de           Para extraí-las, separar o contato elé-
ou úmidos, os faróis podem apre-           quebra da lâmpada, pode projetar       trico que as sustenta.
sentar condensação de água nas             fragmentos de vidro.
lentes. Esta condensação deve desa-                                                  D - Lâmpadas halógenas
parecer momentos após o veículo                                                      Para remover a lâmpada, retirar antes
trafegar com os faróis acesos.                                                    a presilha de fixação de sua sede.
4EN1380BR
                      Lâmpada                             Referência - fig. 12    Tipo    Potência
   A
                      Luz de posição dianteira                     A             W5W        5W

                      Indicadores de direção dianteiros            B             PY21W     21 W

                      Indicadores de direção traseiros             B             PY21W     21 W

                      Luz de posição traseira                                    P21/5W     5W
                                                                   B
   B                  Luz de freio                                               P21/5W    21 W

                      Luz de marcha a ré                           B             P21W      21 W

                      Luz de placa                                 C              C5W       5W       C
                      Porta-luvas                                  C              C5W       5W
   C
                      Farol alto                                   D              H1       55 W

                      Farol baixo                                  D              H1       55 W

                      Luz interna dianteira                        C             C10W      10 W

   D                  Porta-malas                                  C              C5W       5W

                      Farol neblina                                D              H1       55 W



fig. 12
FAROL                                                     4) Remover a lâmpada;                            INDICADORES DE DIREÇÃO
                                                          5) Posicionar a nova lâmpada em                  DIANTEIROS (SETAS)
   Para substituir a lâmpada halógena,
deve-se:                                               seu alojamento, reenganchar a presi-                   Para substituir as lâmpadas de setas
                                                       lha de fixação A-fig. 14 e encaixar o               dianteiras, deve-se:
   1) Girar a tampa A-fig. 13 (para                    conector B-fig. 14;
trocar a lâmpada do farol baixo) ou a                                                                         1) Girar a tampa porta-lâmpada C-fig.
tampa B-fig. 13 (para trocar a lâmpada                    6) Recolocar a tampa A-fig. 13 ou                13 no sentido anti-horário e retirá-la.
do farol alto) no sentido anti-horário e               B-fig. 13, girando-a no sentido horá-
                                                       rio.                                                   2) Retirar a lâmpada A-fig. 15, em-
retirá-la:                                                                                                 purrando-a um pouco e girando-a em
   2) Soltar o conector B-fig. 14;                                                                         sentido horário.
   3) Apertar para baixo a presilha                                                                           3) Substituir a lâmpada e recolocar
A-fig. 14, abrindo-a lateralmente;                                                                         a tampa C-fig. 13, girando-a no sentido
                                                                                                           anti-horário.

                                                                                                                      Em caso de dificuldades
                                                                                                                    na operação, recomenda-se
                                                                                                                    dirigir-se à Rede Assistencial
                                                                                                           Fiat.
                                           4EN1140BR




                                                                                               4EN1141BR




                                                                                                                                                       4EN1142BR
                                                                      B




                                                             A
                                                                                                                                         A
     C         B           A
                                fig. 13                                              fig. 14                                                 fig. 15
LUZES DE POSIÇÃO DIANTEIRA                            LUZES DOS FARÓIS AUXILIARES                               4) remover as lâmpadas empurrando-
                                                                                                             as levemente e girando-as no sentido
   1) Girar a tampa B-fig. 13 no senti-                  Para substituição das lâmpadas dos                  horário fig. 18.
do anti-horário e retirá-la;                          faróis auxiliares, dirigir-se à Rede As-
                                                      sistencial Fiat.                                          As lâmpadas são de tipo:
   2) Puxar o porta-lâmpada A-fig. 16
para retirá-la de sua sede;                                                                                     De 12V-21W para as luzes dos freios
                                                      LANTERNAS TRASEIRAS                                    A-fig. 18;
   3) Remover a lâmpada puxando-a
no sentido de retirá-la de sua sede;                                                                            De 12V-21W para as luzes de mar-
                                                                                                             cha a ré B-fig. 18;
   4) Depois de substituir a lâmpada,                             Para a substituição de
remontar o porta-lâmpada;                                       lâmpadas, é recomendado                         De 12V-R5W para as luzes de posi-
                                                                dirigir-se à Rede Assistencial               ção A-fig. 18;
   5) Recolocar a tampa B-fig. 13,
girando-a no sentido horário.                         Fiat.                                                     De 12V-21W para os indicadores de
                                                                                                             direção C-fig. 18.
                                                        Para substituir uma lâmpada:
                                                        1) Por dentro do porta-malas, le-                                                                         C
                                                      vantar a abertura no carpete e soltar as
                                                      porcas A-fig. 17.
                                                        2) retirar o conector;
                                                        3) retirar o conjunto de lâmpada re-
                                                      movendo os parafusos indicados pela
                                                      setas fig. 17.




                                                                                                 4EN0947BR




                                                                                                                                                      4EN0948BR
                                          4EN1143BR




                                                                                                                   A
                                                                                         A
                                                                A


                            A                                                                                  B                              C
                                                                                          A

fig. 16                                               fig. 17                                                fig. 18
LUZ DE PLACA fig. 19                                     3ª LUZ DE FREIO (BRAKE-LIGHT)
   Para substituir a lâmpada de 12V-                       Para substituir o conjunto de lâmpa-
5W, deve-se:                                             das de 12V-2,3W, deve-se:
   1) retirar os refletores A-fig. 19 uti-                 1) com a tampa traseira aberta, reti-
lizando uma chave de fenda (forneci-                     rar os parafusos A-fig. 20 e remover o                CONJUNTO DA LUZ INTERNA
da no Kit de ferramentas para algumas                    brake-light;                                            Para substituir a lâmpada cilíndrica
versões) no ponto indicado pela seta                       2) retirar a conexão elétrica;                      de 12V-10W:
fig. 19;
                                                           3) substituir o conjunto de lâmpadas                  - Com uma chave de fenda (forneci-
   2) retirar a lâmpada e substituí-la.                  ou somente a lâmpada defeituosa.                      da no Kit de ferramentas para algumas
                                                                                                               versões) nos pontos indicados fig. 21,
                                                                                                               remover o conjunto da luz interna mon-
                                                                                                               tada a pressão pelas travas;


                                             4EN1019BR




                                                                                                   4EN0288BR




                                                                                                                                                        4EN0289BR
                                                               A                        B



                 A
                                  fig. 19                                                fig. 20                                              fig. 21
- Abrir a tampa A-fig. 22 no sentido                   - Com uma chave de fenda (fornecida
indicado pela seta;                                    no Kit de ferramentas para algumas ver-
   - Retirar a lâmpada B-fig. 22 e subs-               sões), pressionar nos pontos indicados
tituí-la;                                              pelas setas remover o conjunto de luz
                                                       interna montado a pressão pelas travas
   - Remontar o conjunto da luz interna                fig. 23;                                                 POSIÇÃO DOS FUSÍVEIS
na sua sede fazendo uma ligeira pres-
são.                                                      - Retirar o refletor A atuando nas tra-                  A central dos fusíveis está debaixo do
                                                       vas B e substituir a lâmpada D recolo-                   painel porta-instrumentos, à esquerda
   Algumas versões podem apresentar                    cando a nova lâmpada na sede C;                          do volante.
conjunto de luz interna como o repre-
sentado na fig. 23 e 24;                                  - Remontar o refletor e o conjunto de                    Para alcançar os fusíveis, remover os
                                                       luz interna na sua sede fazendo uma                      parafusos A-fig. 25 e a proteção B.
                                                       ligeira pressão.                                            Os símbolos gráficos que identificam



                                           4EN0322BR
                                                                                                                o elemento elétrico principal correspon-
                                                                                                                dente a cada fusível estão indicados no
                                                                                                                lado de dentro da tampa.                                C


                               B
              A
fig. 22
                                           4EN0323BR




                                                                                                    4EN0321BR




                                                                                                                                                            4EN0751BR
                                                                             C                                        A
                                                                                                                                                  A

                                                            B
                                                                                          D
                                                                                                                                              B
                                                                                 A

fig. 23                                                fig. 24                                                  fig. 25
VERSÕES ELX 1.0/ELX 1.4                                                       3    - 20 A - Levantador elétrico       14 T     - 10 A - Luzes dos freios.
                                                                                     do vidro dianteiro direito.
                                                                                                                      15       - 15 A - Alimentação do qua-
FUSÍVEIS NA CENTRAL - fig. 26                                                 4    - 10 A - Farol alto esquerdo.                 dro de instrumentos, luzes
1            - 20 A - Limpador e lava-                                                                                           de marcha a ré, airbag.
                                                                              5    - 10 A - Farol alto direito.                - Sensor de nível do reser-
               dor do pára-brisa, lavador
               do vidro traseiro.                                             6    - 15 A - Central dos levan-                   vatório de partida a frio.
                                                                                     tadores elétricos dos                     - Iluminação do porta-obje-
2            - 20 A - Levantadores elé-                                              vidros.                                     tos.
               tricos dos vidros diantei-
               ros esquerdos.                                                 7    - 7,5 A - Luzes de posição         16       - 10 A - Ar-condicionado.
                                                                                     dianteira esquerda e trasei-
                                                                                     ra direita, luz de placa, ilu-   17       - 10 A - Farol baixo esquer-


                                                                  4EN0917BR
                                                                                     minação dos comandos.                       do.

                                                                              8    - 7,5 A - Luzes de posição         18       - 10 A - Farol baixo direito.
                                                                                     dianteira direita e traseira
                                                                                     esquerda, iluminação da          19       - 30 A - Eletroventilador
                                                                                     tomada de corrente.                         interno, tomada de cor-
                                                                                                                                 rente.
                                                                              9    - 15 A - Farol de neblina.
    1   2   3    4    5         6    7         8   9     10                                                           20       - 10 A - Conjunto da luz
                                                                              10   - 20 A - Trava elétrica das                   interna, auto-rádio e
                                                                                     portas.                                     tomada de diagnose.
            11   12   13        14   15    16      17    18

                                                                              11   - 30 A - Desembaçador do                    - Antifurto.
                                                                                     vidro traseiro.
            19   20   21        22   23    24      25                                                                 21       - 10 A - Partida    a    frio
                                                                              12   - 10 A - Luzes de emergên-                    (Flex).
                                                                                     cia.
            26             27             28            29                                                            22       - 10 A - ABS.
                                                                              13   - 20 A - Buzina.
                                                                                                                      23 IMMOB - 10 A - Fiat CODE.
                                                        fig. 26
24         - 20 A - Levantador elétrico                    F-28 - 40 A - Dispositivo de ignição                    VERSÕES ELX 1.8 /1.8 R
             do vidro traseiro esquerdo.                   F-27 - 50 A - Alimentação geral dos
                                                         serviços                                                  FUSÍVEIS NA CENTRAL - fig. 29
25         - 20 A - Levantador elétrico
             do vidro traseiro direito.                    F-26 - 60 A - Alimentação geral dos                       F34 - 20 A - Levantador elétrico do
                                                         serviços                                                  vidro traseiro direito.
26         - Livre.                                        F-30 - 30 A - Eletroventilador do ra-                     F48 - 20 A - Levantador elétrico do
                                                         diador (40A com ar-condicionado)                          vidro dianteiro direito.
27         - Livre.
                                                           F-31 - 10 A - Fiat code e injeção (15A
28         - Livre.                                      para algumas versões)
                                                           F-32 - 15 A - Sonda lambda aquecida
29         - Livre.                                      e canister (10A para algumas versões)




                                                                                                                                                           4EN0291BR
                                                           F-33 - ND
FUSÍVEIS NO VÃO DO MOTOR -                                 A - ND
figs. 27 e 28                                                                                                                                                          C
                                                           A - 60 A - Fusível proteção ABS (al-
   Está localizada junto à bateria. Para                 gumas versões)
acesso aos fusíveis, soltar a trava A-fig.                 Em algumas versões é possível en-
27, puxar a tampa para cima no sentido                   contrar fusíveis ou relés como predis-
da seta e abrir a caixa.                                 posição para funções não disponíveis




                                                                                                                             A



                                                                                                                                 A



                                                                                                                                       A



                                                                                                                                             A



                                                                                                                                                   A
   F-29 - 30 A - Injeção, Fiat CODE ele-                 no veículo.
trobomba de combustível




                                                                                                                                 A



                                                                                                                                       A



                                                                                                                                             A



                                                                                                                                                   A
                                             4EN1409BR




                                                                                                       4EN1408BR
                                                                                             A




                                                                                  T10




                                                                                                                             A



                                                                                                                                 A



                                                                                                                                       A



                                                                                                                                             A



                                                                                                                                                   A
                                                                                                 T11

                                                                                  T9

                                      A
                                                                                       F26




                                                                                                                             A




                                                                                                                                       A



                                                                                                                                             A



                                                                                                                                                   A
                                                                                                 F33
                                                                                       F27

                                                                                    F28          F32

                                                                                    F29
                                                                                                 F31




                                                                                                                             A



                                                                                                                                 A



                                                                                                                                       A



                                                                                                                                             A



                                                                                                                                                   A
                                                                                   F30




fig. 27                                                  fig. 28                                                   fig. 29
F49 - 7,5 A - Serviço +15, alimenta-      F41 - Livre.                               F08 - 40 A - Eletroventilador do
ção interna para auto-rádio, espelho         F43 - 30 A - Limpador do pára-brisa     ar-condicionado.
elétrico, iluminação do painel, ilumi-    e bomba bidirecional.                         F18 - 7,5 A - Central de controle do
nação do comando do espelho elétrico,                                                motor.
sensor de chuva.                             F40 - 30 A - Vidro traseiro térmico.
                                             F44 - 20 A - Tomada de corrente.           F23 - Livre
   F35 - 10 A - Alimentação interna.
                                             F36 - 15 A - Alimentação subwoo-           F21 - 15 A - Bomba de combustível.
   F13 - 10 A - Farol baixo esquerdo.
                                          fer.                                          F17 - 10 A - Central de controle do
   F46 - Livre.                                                                      motor.
                                             F39 - 10 A - Alimentação +30, luz
   F33 - 20 A - Levantador elétrico do    interna, auto-rádio, tomada de diagno-        F22 - 20 A - Injetores, bobina de ig-
vidro traseiro esquerdo.                  se.                                        nição, bomba de combustível.
   F37 - 10 A - Luz de freio, quadro de      F38 - 20 A - Trava elétrica.
instrumentos.




                                                                                                                                               4EN0292BR
                                             F53 - 10 A - Luz de direção/emer-
   F42 - 7,5 A - Central ABS.             gência, quadro de instrumentos.
   F12 - 10 A - Farol baixo direito.         F31 - 7,5 A - Alimentação interna,
   F45 - 15 A - Banco elétrico.           luz de ré, bobina, central do vão motor,
   F47 - 20 A - Levantador elétrico do    sistema de climatização manual.
vidro dianteiro esquerdo.
   F32 - 15 A - Alimentação +30, co-      FUSÍVEIS NO VÃO DO MOTOR -
                                          fig. 30




                                                                                       20A

                                                                                               70A

                                                                                                     40A

                                                                                                           30A




                                                                                                                 40A

                                                                                                                       50A

                                                                                                                             10A

                                                                                                                                         40A
mando da iluminação das luzes exter-
nas.                                        F03 - 20 A - Comutador de ignição.        F03 F01        F02   F06   F07   F04   F05 F08
                                                                                        7,5A                                    10A
   F50 - 7,5 A - Airbag.                    F01 - 70 A - Central do painel.              F18                                    F14
                                                                                                                               7,5A
                                                                                         F23                                    F19
   F51 - 7,5 A - Alimentação, luz de        F02 - 40 A - Central do painel.              15A                                    10A
placa, iluminação dos comandos do           F06 - 30 A - 1ª velocidade do venti-
                                                                                         F21
                                                                                         10A
                                                                                                                                F15
                                                                                                                                15A
ar-condicionado, iluminação do auto-      lador do radiador.
                                                                                         F17
                                                                                         20A
                                                                                                                                F10
                                                                                                                               7,5A
rádio, iluminação do cinzeiro, ilumina-                                                  F22                                    F24

ção da tomada de corrente no conso-         F07 - 40 A - 2ª velocidade do venti-         15A
                                                                                         F11
                                                                                                                                15A
                                                                                                                                F30

le.                                       lador do radiador.                                                                   7,5A
                                                                                                                                F16

   F52 - 15 A - Limpador traseiro.          F04 - 50 A - Antiskid.                       F20                                       F09

                                            F05 - Livre.                                                                     fig. 30
F11 - 15 A - Velocímetro, sonda lam-     SUBSTITUIR OS FUSÍVEIS
bda, eletroventilador canister, controle
do motor, carga secundária                    Quando um dispositivo elétrico não
                                           funciona mais, verificar se o fusível
  F20 - Livre                              correspondente está em bom estado                        Antes de tudo, aconselha-se a ver no
  F14 - 10 A - Farol alto direito          fig. 31.                                               capítulo “Manutenção do veículo” as
  F19 - 7,5 A - Compressor do ar-con-         A - Fusível em bom estado.                          precauções para evitar que a bateria se
dicionado                                     B - Fusível com filamento interrom-                 descarregue e para garantir uma longa
  F15 - 10 A - Farol alto esquerdo         pido.                                                  duração da mesma.
  F10 - 15 A - Buzina                         Retirar o fusível que deve ser subs-
                                                                                                  PARTIDA COM BATERIA AUXILIAR
  F24 - 10 A - +15/54 Comando da luz       tituído.
de neblina                                    Substituir o fusível fundido por um                   Ver “Partida com bateria auxiliar”
                                           fusível do mesmo valor (mesma cor).                    neste capítulo.
  F30 - 15 A - Farol de neblina
  F16 - 7,5 A - Central de controle do        Se o defeito acontecer de novo, diri-                                                         C
motor, relé do controle do sistema do      gir-se à Rede Assistencial Fiat.                                 Evitar, rigorosamente, o
motor, sistema de arrefecimento                                                                           uso de um carregador de
                                                                                                          bateria para a partida do
  F09 - Livre                                          Nunca substitua um fusí-
                                                                                                  motor; isto poderia danificar os sis-
  Em algumas versões é possível en-                  vel queimado por outro de
                                                                                                  temas eletrônicos e, principalmen-
contrar fusíveis ou relés como predis-               capacidade diferente.
                                                                                                  te, as centrais que comandam as
posição para funções não disponíveis                                                              funções de ignição e alimentação.
no veículos.




                                                                                      4EN0158BR
                                               A                 A




                                           fig. 31
RECARGA DA BATERIA                                                                               Lateralmente
   Aconselha-se uma recarga lenta com                                                              O veículo pode ser levantado com
baixa corrente pela duração de cerca                                                             um macaco hidráulico posicionado co-
de 24 horas. Aqui estão os procedi-                                                              mo ilustrado nas figs. 32 e 33.
mentos:
   1) Desligar os bornes do sistema elé-                                                                    O veículo não deve ser
                                            COM O MACACO
trico dos terminais da bateria;                                                                           levantado pela parte trasei-
   2) Ligar, aos terminais da bateria, os      Ver “Se furar um pneu”, neste capí-                        ra (parte inferior da carro-
cabos do aparelho de recarga;               tulo.                                                ceria, eixo traseiro ou partes da sus-
                                                                                                 pensão ou estribos laterais) e parte
   3) Ativar o aparelho de recarga;                                                              dianteira (carcaça do câmbio).
                                              O macaco serve somente para tro-
   4) Terminada a recarga, desativar o
                                            car as rodas. Não deve, de maneira
aparelho antes de desligá-lo da bate-
                                            alguma, ser utilizado em caso de
ria;
                                            conserto debaixo do veículo.
   5) Ligar os bornes aos terminais da
bateria respeitando as polaridades.

           O líquido contido na
         bateria é venenoso e cor-
         rosivo. Evite o contato com
a pele ou com os olhos. A operação
de recarga da bateria deve ser efetu-




                                                                                     4EN0159BR




                                                                                                                                          4EN0160BR
ada em ambiente ventilado e longe
de chamas ou possíveis fontes de
faíscas, pois há perigo de explosão
ou de incêndio.




                                                                           fig. 32                                              fig. 33
COM ELEVADOR DE DUAS
COLUNAS
  O veículo deve ser levantado colo-
cando as extremidades dos braços do                                                                  - É importante manter sempre a cal-
elevador nos pontos inferiores da carro-                                                           ma.
ceria, conforme indicado na fig. 34.                      É aconselhável, sempre, utilizar ca-
                                                       minhão-guincho para rebocar o veícu-          - Se não estiver diretamente envolvi-
                                                       lo. Desta forma, o veículo poderá ser       do, pare a uma distância de pelo menos
            Cuidar para que os bra-                    seguramente sustentado pelas rodas          uns dez metros do acidente.
         ços do elevador não dani-                     dianteiras ou traseiras ou, ainda, apoia-     - Em rodovia, pare em local seguro.
         fiquem a carroceria, a saia                   do em plataformas específicas sobre o
plástica lateral ou os estribos late-                                                                - Desligue o motor e acenda as luzes
                                                       próprio caminhão-guincho.                   de emergência.
rais. Regular as sapatas dos braços
do elevador e, se preciso, usar um                        Respeite a legislação de trânsito vi-      - À noite, ilumine com os faróis o lu-
calço de borracha ou madeira entre                     gente sobre procedimentos de rebo-          gar do acidente.
as sapatas e a carroceria.                             que.                                                                                   C
                                                                                                     - Comporte-se com prudência, não
                                                                                                   corra o risco de ser atropelado.
                                                                                                     - Assinale o acidente pondo o tri-
                                                                                                   ângulo bem à vista e a uma distância
                                                                                                   regulamentar.
                                                                                                     - Chame o socorro, fornecendo infor-
                                                                                                   mações da maneira precisa.
                                           4EN0191BR




                                                                                                     - Nos acidentes múltiplos em rodo-
                                                                                                   vias, principalmente com pouca visibili-
                                                                                                   dade, é grande o risco de envolvimento
                                                                                                   em outros impactos. Abandone imedia-
                                                                                                   tamente o veículo e proteja-se fora do
                                                                                                   “guard-rail”.
                                                                                                     - Remova a chave de ignição dos ve-
                                                                                                   ículos acidentados.
fig. 34
- Se sentir cheiro de combustível ou                                                                  O extintor de incêndio é indicado
de outros produtos químicos, não fume                                                                para apagar princípio de incêndio das
e mande apagar os cigarros.                                                                          classes:
  - Para apagar os incêndios, mesmo                                                                     A - sólidos inflamáveis como borra-
                                                 O Extintor de incêndio está localiza-
de pequenas dimensões, use o extintor                                                                chas, plásticos e espumas;
                                              do no piso, à frente do banco do moto-
(descrito neste capítulo), cobertas, areia                                                              B - líquidos inflamáveis;
                                              rista, fig. 35.
ou terra. Nunca use água.
                                                 Para algumas versões está previsto                     C - materiais elétricos.
SE HOUVER FERIDOS                             uma capa de proteção para o extintor.                     O extintor de incêndio deverá ser
                                                 A validade do extintor de incêndio                  imediatamente recarregado, quando
   - Nunca se deve abandonar o ferido.        está vinculada ao teste hidrostático do                ocorrer uma das situações seguintes:
A obrigação de socorro é válida tam-          mesmo (teste para verificação de vaza-                    - Vencimento do prazo de validade
bém para as pessoas não envolvidas            mentos no cilindro), que é de 5 anos,                  do teste hidrostático;
diretamente no acidente.                      a partir da sua data de fabricação. A                     - Após a sua utilização em incên-
   - Não aglomerar-se ao redor dos feridos.   indicação desta validade se encontra                   dios;
   - Tranqüilize o ferido em relação à ra-    gravada no corpo do cilindro.
                                                                                                        - Se o ponteiro do manômetro estiver
pidez dos socorros, fique a seu lado para                                                            fora da sua faixa normal de operação
dominar eventuais crises de pânico.                                                                  (faixa verde), indicando alguma anoma-
   - Destrave ou corte os cintos de se-                                                              lia no cilindro, na válvula ou no próprio
gurança que retêm os feridos.                                                                        manômetro.
   - Não dê água aos feridos.
   - O ferido nunca deve ser removido                                                                  Recomendamos, também, ler as




                                                                                         4EN0293BR
do veículo, salvo nos casos indicados                                                                instruções impressas no equipamen-
no ponto seguinte.                                                                                   to.
   - Tirar o ferido do veículo somente em
caso de perigo de incêndio, de afunda-
mento em água ou de queda em precipí-
cio. Ao tirar um ferido: não provoque des-
locamentos dos membros, nunca dobre a
cabeça dele. Manter, sempre que possível,
o corpo em posição horizontal.                                                fig. 35
s veículos Fiat Palio são novos em tudo, até nos     MANUTENÇÃO PROGRAMADA . . . . . . . . . . . . D-1
critérios de manutenção.                                     PLANO DE MANUTENÇÃO PROGRAMADA . . . D-2
     A primeira revisão de Manutenção Programada está        SUBSTITUIÇÕES FORA DO PLANO . . . . . . . . . . D-5
prevista somente aos 15.000 km. Entretanto, é útil recor-
dar que o veículo necessita sempre de serviços ordinários    SERVIÇOS ADICIONAIS . . . . . . . . . . . . . . . . . . . D-5
como, por exemplo, o controle sistemático do nível dos       VERIFICAÇÃO DOS NÍVEIS . . . . . . . . . . . . . . . . . D-8
líquidos com eventual restabelecimento da pressão dos        FILTRO DE AR . . . . . . . . . . . . . . . . . . . . . . . . . . D-13
pneus etc.
                                                             BATERIA. . . . . . . . . . . . . . . . . . . . . . . . . . . . . . . D-14
     De qualquer maneira, lembramos que uma correta
manutenção do automóvel é certamente o melhor modo           CENTRAIS ELETRÔNICAS . . . . . . . . . . . . . . . . . D-15
para conservar inalterados no decorrer do tempo os ren-      VELAS . . . . . . . . . . . . . . . . . . . . . . . . . . . . . . . . D-16
dimentos do veículo e as características de segurança, o     RODAS E PNEUS . . . . . . . . . . . . . . . . . . . . . . . . D-16
respeito pelo meio ambiente e os baixos custos de funcio-
namento.                                                     TUBULAÇÕES DE BORRACHA . . . . . . . . . . . . . D-18
     Lembre-se ainda que um respeito pelas normas de         LIMPADORES DO PÁRA-BRISA E DO
manutenção indicadas pelo símbolo        pode constituir a   VIDRO TRASEIRO . . . . . . . . . . . . . . . . . . . . . . . D-18
condição necessária para a conservação da garantia.
                                                                                                                                          D
                                                             AR-CONDICIONADO . . . . . . . . . . . . . . . . . . . . D-20
                                                             CARROCERIA. . . . . . . . . . . . . . . . . . . . . . . . . . . D-20
                                                             INTERIOR DO VEÍCULO . . . . . . . . . . . . . . . . . . D-23
A correta manutenção do                     Os produtos que o veícu-
                                                  veículo, além de contribuir                 lo utiliza para o seu funcio-
                                                  para prolongar ao máximo                    namento (óleo de motor,
                                          a sua vida útil, é essencial também        fluido de freio, fluido de direção
  Uma correta manutenção é deter-         para garantir o respeito ao meio           hidráulica, líquido para radiador
minante para garantir ao veículo uma      ambiente.                                  etc.), quando substituídos, deverão
longa duração em condições perfeitas.                                                ser recolhidos cuidadosamente evi-
Por isso, a Fiat preparou uma série de       Durante a realização de intervenções,   tando, assim, que se contamine o
controles e de intervenções de manu-      além das operações previstas, pode ha-     meio ambiente.
tenção a cada 15 mil quilômetros.         ver a necessidade de substituições ou
                                          consertos não programados, os quais
  ADVERTÊNCIA: as revisões de             serão comunicados ao cliente. Os refe-       ADVERTÊNCIA: alguns com-
Manutenção Programada são pres-           ridos consertos podem alterar o prazo      ponentes tais como lubrificantes,
critas pelo fabricante. A não reali-      de entrega do veículo.                     podem requerer uma verificação/
zação das mesmas pode acarretar a                                                    troca com maior freqüência, devido
perda da garantia.                          ADVERTÊNCIA:        aconselha-se         a utilização do veículo, portanto, é
                                          dirigir-se imediatamente à Rede            importante observar com cuidado
  O serviço de Manutenção Programa-       Assistencial Fiat, quando verificar        as recomendações constantes desta
da é prestado por toda a Rede Assisten-   pequenas anomalias de funciona-            seção do manual.
cial Fiat, com tempos prefixados.         mento, sem esperar a realização da
                                          próxima revisão.                                                                    D
milhares de quilômetros         15   30   45   60   75   90   105 120 135 150

Controle do estado das pastilhas dos freios a disco dianteiros (*)     +    +    +    +    +    +    +   +      +     +
Verificação visual do estado: tubulações (escapamento-
alimentação de combustível - freios), elementos de borracha (pro-
                                                                       +    +    +    +    +    +    +   +      +     +
teções - mangueiras - buchas - etc.), tubulações flexíveis do siste-
ma dos freios, alimentação (pneus) e sistema de partida a frio
Restabelecimento dos níveis dos líquidos (arrefecimento
do motor, freios, direção hidráulica, lavador do pára-brisa,           +    +    +    +    +    +    +   +      +     +
embreagem hidráulica etc.)
Controle do sistema de ignição/injeção
                                                                            +         +         +        +            +
(com utilização de equipamento de autodiagnóstico)
Controle das emissões dos gases de escapamento                                   +              +               +
Controle visual das condições das              Versões          1.8              +                   +
correias trapezoidais e/ou poly-V                         Fire Flex    +    +    +    +    +    +    +   +      +     +
Controle visual da correia dentada da distribuição                               +                   +
Substituição da correia dentada de comando da distribuição
                                                                                      +                  +
(ou a cada 3 anos) (**)

  (*) Verificar a pastilha de freio na revisão. Caso a espessura seja inferior a 5 mm, substituí-la.
  (**) Em caso de utilização do veículo predominantemente em estradas poeirentas, arenosas ou lamacentas, efetuar um
controle do estado da correia a cada 15.000 km e, se necessário, efetuar a sua substituição. Efetuar também a substituição
das correias dos órgãos auxiliares.
  O referido Plano poderá sofrer alterações sem comunicação prévia.
milhares de quilômetros    15    30    45     60    75    90    105 120 135 150
Substituição do filtro de combustível (ver “Advertência” em
                                                              +      +     +     +     +      +     +     +     +     +
“Serviços Adicionais” neste capítulo)
Substituição do elemento do filtro de ar (ver “Advertência”
                                                              +      +     +     +     +      +     +     +     +     +
em “Serviços Adicionais” neste capítulo)
Substituição das velas, controle dos cabos                           +           +            +           +           +
Controle dos equipamentos de segurança - extintor/cintos de
segurança e funcionamento dos sistemas de iluminação/sina-    +      +     +     +     +      +     +     +     +     +
lização e comandos elétricos dos vidros/portas e limpadores
Controle e regulagem das folgas de válvulas - Fire Flex              +           +            +           +           +
Substituição do óleo do motor
                                                                         (vide advertência óleo do motor)***
Substituição do filtro de óleo do motor


  (***) Substituir o óleo do motor a cada 7.500 km se o veículo for utilizado, predominantemente, numa das seguintes
condições particularmente severas:                                                                                            D
  - Reboques, estradas lamacentas, arenosas ou poeirentas, trajetos curtos inferiores a 8 km, motor que roda freqüentemente
em marcha lenta ou em distâncias longas com baixa velocidade (ex.: táxi, veículos de entrega de porta em porta ou utilizado
como veículo de patrulha).
  Se nenhuma destas condições ocorrer, troque o óleo e o filtro a cada 15.000 km ou 12 meses, o que ocorrer primeiro,
sempre com o motor quente.
milhares de quilômetros      15   30   45   60   75   90   105 120 135 150

Controle do nível do óleo da caixa de mudanças/diferencial                 +              +             +
Controle do estado e desgaste das lonas e tambores do freio
                                                                                +                  +
traseiro
Substituição do óleo da caixa de mudanças/diferencial                                              +
Substituição do líquido dos freios (ou a cada 24 meses)                    +              +             +
Verificação/limpeza do sistema              Versões        1.8             +              +             +
de ventilação do cárter do motor (blow-by)           Fire Flex   +    +    +    +    +    +    +   +    +   +
Verificação e eventual substituição do filtro antipólen e car-
                                                                 +    +    +    +    +    +    +   +    +   +
vão ativado (quando disponível)
Controle do sistema antievaporativo                                        +              +             +
Controle e eventual regulagem do curso ou altura do pedal
                                                                 +    +    +    +    +    +    +   +    +   +
da embreagem (para versões com comando mecânico)
ADVERTÊNCIA - Óleo do Motor
                                                                                         Substituir o óleo e o filtro de óleo
                                                                                       a cada 7.500 km, se o veículo esti-
                                                                                       ver sujeito a quaisquer das seguintes
                                              A cada 500 km ou antes de viagens        condições:
A cada 2 anos:                             longas, controlar e, se necessário, res-
                                                                                         - Reboques;
  - Líquido dos freios (TUTELA) TOP        tabelecer:
4/S.                                                                                     - Estradas poeirentas, arenosas ou
                                              - nível do óleo do motor.                lamacentas;
  - Líquido do sistema de arrefecimento       - nível do líquido de arrefecimento        - Motor que roda freqüentemente
do motor 50% Paraflu UP (vermelho)         do motor.                                   em marcha lenta, condução em dis-
+ 50% de água pura.                           - nível do líquido dos freios.           tâncias longas com baixa velocidade
                                              - nível do líquido da direção hidráu-    ou baixa rotação freqüente (por ex.:
CONTINUIDADE DA MANUTENÇÃO                                                             “anda e pára” do tráfego urbano,
                                           lica.
   Após a realização da última revisão                                                 táxis, entregas de porta em porta ou
                                              - nível do líquido do lavador do pára-   em caso de longa inatividade);
indicada no Plano de Manutenção            brisa.
(150.000 km), considerar a mesma                                                         - Trajetos curtos (até 8 Km) com o
freqüência para substituição e verifica-      - nível do líquido do reservatório de    motor não aquecido completamente.
ção de itens a partir da revisão (45.000   partida a frio.                               Se nenhuma destas condições o
km).                                          - pressão e estado dos pneus.            correr, troque o óleo e o filtro de
                                              - verificar o correto funcionamento do   óleo a cada 15.000 km ou 12 meses,       D
                                           eletroventilador, assim como o estado das   o que ocorrer primeiro, sempre com
                                           pás da hélice quanto à limpeza e conser-    o motor quente.
                                           vação - ver CARROCERIA/Eletroventi-           As trocas de óleo deverão ser feitas
                                           lador do radiador, neste capítulo.          dentro do intervalo de tempo ou qui-
                                                                                       lometragem estabelecidos, para que
                                              - estado do filtro de ar.                o óleo não perca sua propriedade de
                                                                                       lubrificação.
A troca de óleo do veículo       2) Caso seja necessário comple-      ADVERTÊNCIA - Bateria
         deve ser feita obrigatoria-       mentar o nível de óleo, utilize,
         mente na Rede Assistencial        sempre, óleo com a mesma especifi-       Aconselha-se controlar o esta-
Fiat, que possui o filtro e o óleo         cação daquele presente no motor.       do da carga da bateria, com mais
recomendados, bem como possui                                                     freqüência se o veículo é usado
uma rotina correta de recolhimento,                                               predominantemente para percursos
armazenamento e encaminhamento               Em caso emergencial, utilize aque-   breves ou se estiver equipado com
do produto usado para reciclagem.          le que possuir especificação técni-    dispositivos que absorvam energia
Lembre-se que o óleo usado não             ca similar ao homologado. Atenção:     permanentemente, mesmo com a
poderá ser descartado na rede públi-       observe as instruções da embalagem.    chave desligada, principalmente se
ca de esgoto, já que esta prática pode                                            instalados depois da compra.
poluir rios e lagos e trazer sérios pre-
juízos ao meio ambiente.                     Recomendamos que, depois de
                                           efetuada a troca emergencial, seu
                                           veículo seja encaminhado a uma
Atenção:                                   concessionária autorizada FIAT, o
                                           mais breve possível, para que seja
  1) Não se deve acrescentar qual-         realizado o serviço de troca de óleo
quer tipo de aditivo ao óleo do            utilizando os produtos aprovados
motor, pois o mesmo não necessita          para o seu veículo.
de aditivos complementares.


  Os danos causados pelo uso des-
ses aditivos não são cobertos pela
garantia do veículo.
ADVERTÊNCIA - Filtro do ar                                                       ADVERTÊNCIA - Filtro de combustível
                                           O filtro de ar deverá ser inspeciona-
  Utilizando o veículo em estradas       do a cada 500 km e, caso se encontre        Verificar o estado do filtro de
poeirentas, arenosas ou lamacentas,      muito sujo, deverá ser substituído        combustível se for notada alguma
substituir o elemento do filtro de ar    antes do prazo especificado no Plano      falha (engasgamento) no funciona-
com uma freqüência maior daquela         de Manutenção Programada.                 mento do motor.
indicada no Plano de Manutenção
Programada.                                                                        ADVERTÊNCIA - Extintor de incêndio
                                                    A manutenção do veículo
   O mau estado do elemento do                    deve ser confiada à Rede           Fazer, mensalmente, uma inspe-
filtro de ar pode ocasionar aumento               Assistencial Fiat. Para os       ção visual do estado do equipa-
no consumo de combustível.               serviços de manutenção e repara-          mento e, caso constate alguma ano-
                                         ções pequenas e rotineiras, certifi-      malia, levá-lo, de imediato, à Rede
                                         que-se sempre se tem as ferramentas       Assistencial Fiat ou representante
   Para qualquer dúvida referente        adequadas, as peças de substituição       credenciado do fabricante do apa-
às freqüências de substituição do        originais Fiat e os líquidos; em todo     relho para verificação e solução do
óleo do motor e do elemento do           caso, não faça tais operações se não      inconveniente.
filtro de ar em relação a como é         tiver nenhuma experiência.
utilizado o veículo, dirigir-se à Rede                                                                                   D
Assistencial Fiat.
4EN1410BR
Palio ELX 1.0 Fire Flex /                                            3
Palio ELX 1.4 Fire Flex                  6       5
  1) óleo do motor                                               2
  2) líquido dos freios
  3) líquido do lavador do pára-brisa
  4) líquido de arrefecimento do motor               1
  5) líquido da direção hidráulica
  6) reservatório de gasolina para
      partida a frio
                                                                 4

                                                                         fig. 1

Palio ELX 1.8 Flex /




                                                                                  4EN1320BR
Palio 1.8 R Flex                         6                           3
                                             5
  1) óleo do motor
                                                                 2
  2) líquido dos freios
  3) líquido do lavador do pára-brisa
  4) líquido de arrefecimento do
      motor
  5) líquido da direção hidráulica
  6) reservatório de gasolina para                       1
      partida a frio.                                        4

                                                                         fig. 2
ÓLEO DO MOTOR                                    ADVERTÊNCIA: verifique o nível e                      Se o nível do óleo estiver perto ou
                                               efetue a troca do óleo do motor de                    até abaixo da referência MIN, adicionar
Palio ELX 1.0 Fire Flex /                      acordo com a freqüência indicada no                   óleo através do bocal de enchimento
Palio ELX 1.4 Fire Flex - fig. 3               “Plano de Manutenção Programada”.                     até atingir a referência MAX.
  A - vareta de verificação                                                                            O nível do óleo nunca deve ultrapas-
                                                  O nível do óleo deve estar entre as                sar a referência MAX.
  B - bocal de enchimento
                                               referências MIN e MAX marcadas na
                                               vareta de controle. O espaço entre elas                 ADVERTÊNCIA: depois de ter
Palio ELX 1.8 Flex /                           corresponde a cerca de 1 litro de óleo.
Palio 1.8 R - fig. 4                                                                                 adicionado ou substituído o óleo,
                                                  O controle do nível do óleo deve ser               funcionar o motor por alguns segun-
  A - vareta de verificação                    efetuado com o veículo em terreno pla-                dos, desligá-lo e só então verificar
  B - bocal de enchimento                      no e com o motor ainda quente (cerca                  o nível.
                                               de 10 minutos após tê-lo desligado).
                                                                                                       Devido à concepção dos motores a
                                                                                                     combustão interna, para que haja uma
                                                                                                     boa lubrificação, parte do óleo lubrifi-
                                                                                                     cante é consumido durante o funciona-
                                                                                                     mento do motor.

                                                                                                                                                D
                                   4EN1319BR




                                                                                         4EN1236BR
   A                                                    B
                    B

                                                              A

fig. 3                                         fig. 4
Com motor quente, mexer      LÍQUIDO DO SISTEMA DE
         com muito cuidado dentro       ARREFECIMENTO DO MOTOR -                                 Se o motor funcionar sem o
         do vão do motor, pois há pe-   fig. 5                                                líquido de arrefecimento, seu
rigo de queimaduras. Lembre-se que,                                                           veículo poderá ser seriamente
com o motor quente, o eletroventi-                                                            danificado. Os reparos, nestes
lador pode pôr-se em movimento, e         Quando o motor estiver muito                        casos, não serão cobertos pela
ocasionar lesões.                       quente, não remover a tampa do                        Garantia.
                                        reservatório; pois há perigo de quei-
                                        maduras.
           Não adicionar óleo com
        características diferentes        O nível do líquido deve ser contro-
        das do óleo já existente no     lado com motor frio e não deve estar
motor. Só o uso dos óleos reco-                                                                 Atenção: nunca abasteça o
                                        abaixo da referência MIN marcada no                   reservatório no sistema de arre-
mendados (ver “Características          reservatório.
dos lubrificantes e dos líquidos” no                                                          fecimento do motor do veículo
                                          Se o nível for insuficiente, despejar               com o líquido Paraflu (verde).
capítulo Características Técnicas)      lentamente, através do bocal do reser-
garante a quilometragem prevista                                                              Utilize somente o produto Paraflu
                                        vatório, uma mistura com 50% de Pa-                   UP (vermelho), pois a mistura
pelo plano de manutenção.               raflu UP (vermelho) e 50% de água                     com outros aditivos pode alterar
                                        pura.                                                 as propriedades do Paraflu UP
                                                                                              (vermelho), comprometendo sua
                                                                                              eficiência.




                                                                                  4EN0305BR
                                                                  MAX

                                                                   MIN




                                                                         fig. 5
LÍQUIDO DOS LAVADORES DO                              LÍQUIDO PARA A DIREÇÃO                                     - Ligar o motor, deixá-lo em marcha
PÁRA-BRISA E DO VIDRO TRASEIRO                        HIDRÁULICA - fig. 7                                     lenta e aguardar até que o nível de líqui-
- fig. 6                                                                                                      do no reservatório esteja estabilizado;
                                                         Verificar se o nível do óleo, com o
  Para adicionar líquido, tirar a tampa               veículo em terreno plano e motor frio,                     - Com o motor ligado, girar comple-
e encher o reservatório.                              está entre as referências MIN e MAX                     tamente o volante para a esquerda e
                                                      marcadas na parte externa do reserva-                   para a direita;
  ADVERTÊNCIA: não viajar com                         tório.                                                     - Encher somente até a marca de re-
o reservatório do lavador do pára-                       Com o óleo quente, o nível também                    ferência MAX do reservatório.
brisa vazio; a ação do lavador é                      pode superar a referência MAX.
fundamental para melhorar a visi-                        Se for necessário adicionar óleo,                      ADVERTÊNCIA: para esta opera-
bilidade.                                             certificar-se de que tenha as mesmas                    ção é aconselhável dirigir-se à Rede
                                                      características do óleo já presente no                  Assistencial Fiat.
                                                      sistema.
                                                         Usar somente óleo TUTELA GI/A.
                                                                                                                        Evitar que o líquido para
                                                         Se o nível do líquido no reservatório                        a direção hidráulica entre
                                                      estiver inferior ao nível prescrito, adi-                       em contato com a partes
                                                      cionar o óleo TUTELA GI/A, operando                     quentes do motor.
                                                      da seguinte forma:
                                                                                                                                                           D
                                                                                                                        Não forçar o volante
                                                                                                                      totalmente girado em fim




                                                                                                  4EN0303BR
                                          4EN0167BR




                                                                                                                      de curso. Isto provoca o
                                                                                                              aumento desnecessário da pressão
                                                                                                              do sistema.

                                                                                                                Verificar periodicamente o estado e a
                                                                                                              tensão da correia da bomba da direção
                                                                                 MAX
                                                                                                              hidráulica.
                                                                                 MIN

fig. 6                                                fig. 7
RESERVATÓRIO DE GASOLINA                               LÍQUIDO DOS FREIOS -                                   Se precisar adicionar líquido, utili-
PARA PARTIDA A FRIO                                    figs. 9 e 10                                         zar somente os classificados DOT 4.
                                                                                                            Em particular, aconselha-se o uso de
  O reservatório de gasolina para parti-                  Periodicamente, controlar o funcio-               (TUTELA) TOP 4/S, com o qual foi
da a frio fig. 8 possui uma capacidade                 namento da lâmpada-piloto situada no                 efetuado o primeiro enchimento.
de 2 litros.                                           quadro de instrumentos: pressionando
                                                       a tampa do reservatório (com chave de                  O nível do líquido no reservatório não
                                                       ignição em MAR), a lâmpada-piloto                    deve ultrapassar a referência MAX.
  O abastecimento deve ser efetua-
do com cautela, evitando derrama-                      deve acender.
mento de gasolina. Caso isto ocorra,                      Fig. 9 - versões com freio ABS.                             Evitar que o líquido dos
fechar o reservatório com a tampa                         Fig. 10 - versões sem freio ABS.                          freios, altamente corrosivo,
e jogar água, a fim de remover o                                                                                    entre em contato com as
excesso de combustível.                                                                                     partes pintadas. Se isso acontecer,
                                                                                                            lavar imediatamente com água.
  O reservatório de partida a frio deve
ser abastecido sempre que a luz espia
  no painel acusar nível insuficiente de
gasolina.
  O abastecimento deve ser efetuado
com o motor desligado.
                                           4EN1261BR




                                                                                                4EN0304BR




                                                                                                                                                       4EN0161BR
                   A




                                  fig. 8                                               fig. 9                                                fig. 10
ADVERTÊNCIA: o líquido dos                                                                   sustentação, localizada debaixo do fil-
freios é higroscópico (isto é, absor-                                                          tro de ar convencional C-fig. 12. Caso
ve a umidade). Por isto, se o veí-                                                             seja necessária, a limpeza do filtro de-
culo for usado predominantemente        SUBSTITUIÇÃO - fig. 11 e 12                            verá ser feita utilizando jatos de ar a
em regiões com alta porcentagem                                                                baixa pressão.
de umidade atmosférica, o líquido         Soltar os grampos A e retirar a tam-
deve ser substituído com mais fre-      pa B puxando-a para trás, tomando
                                        cuidado para não danificar o tubo de                             A substituição do pré-
qüência do que indicado no Plano                                                                      filtro de ar para serviço
de Manutenção Programada.               borracha que está conectado à mesma.
                                        Remover o elemento filtrante C.                               pesado deverá ser realizada
                                                                                               após duas ou três operações de
                                          O filtro de ar deverá ser inspeciona-
                                                                                               limpeza ou, em todo caso, a cada
   IMPORTANTE: para evitar incon-       do periodicamente e, caso se encontre
                                                                                               30.000 km.
venientes de frenagem, substitua o      muito sujo, deverá ser substituído antes
líquido dos freios a cada dois anos,    do prazo especificado no Plano de Ma-
independentemente da quilometra-        nutenção Programada.
                                                                                                          Um filtro de ar muito
gem percorrida.                                                                                        sujo contribui para aumen-
                                        PRÉ-FILTRO DE AR PARA SERVIÇO                                  tar o consumo de combustí-
                                        PESADO                                                 vel do veículo.
   O símbolo , presente no reci-
piente, identifica os líquidos de         Nas versões que possuem pré-filtro
freios de tipo sintético, distinguin-   de ar para serviço pesado, tem-se aces-                                                                       D
do-os dos de tipo mineral. Usar         so ao mesmo retirando a tela plástica de
líquidos de tipo mineral danifica




                                                                                                                                          4EN0172BR
                                                                                   4EN0459BR
irremediavelmente as juntas espe-                   A               A                                    C
ciais de borracha do sistema de
frenagem.                                                            B
                                              A

                                                         A   A



                                        fig. 11                                                fig. 12
ANTIPÓLEN E CARVÃO ATIVADO                                                                                      A utilização da bateria
- FILTROS DO AR-CONDICIONADO                                                                                 com o nível de eletrólito
                                                As baterias dos veículos Fiat são do                         muito baixo pode danificá-
   O sistema de ar-condicionado de                                                                   la irreparavelmente, provocando o
algumas versões pode possuir um fil-         tipo “Sem Manutenção”, que, em con-
                                             dições normais de uso, não exigem en-                   rompimento da caixa plástica e o
tro específico destinado a absorção de                                                               vazamento do ácido contido na
partículas de pólen que normalmente          chimentos com água destilada.
                                                                                                     mesma.
entrariam junto com o fluxo de ar cole-         Para a recarga da bateria, ver o capí-
tado externamente. Este filtro, se estiver   tulo “Em emergência”.
sujo, pode ser responsável direto por                                                                          As baterias contêm subs-
uma eventual diminuição da eficiência                   O líquido contido na bate-                           tâncias muito perigosas
do sistema de ar-condicionado, razão                 ria é venenoso e corrosivo.                             para o meio ambiente. Para
pelo qual recomenda-se a sua inspeção                Evitar o contato com a pele                     a substituição da bateria, aconse-
periódica e eventual substituição.           e com os olhos. Não aproximar-se                        lhamos dirigir-se à Rede Assistencial
   Se o veículo for utilizado predomi-       da bateria com chamas ou possíveis                      Fiat, que está preparada para a
nantemente em localidades com alta           fontes de faíscas, pois há perigo de                    eliminação da mesma respeitando a
concentração de poeira, poluição at-         explosão e de incêndio.                                 natureza e as disposições legais.
mosférica ou regiões litorâneas, deve-
se substituir com maior freqüência o
elemento filtrante.                                                                                            Uma montagem incorre-
   O ar-condicionado do veículo pode                                                                         ta de acessórios elétricos
estar equipado com o filtro de carvão                                                                        e eletrônicos pode causar
ativado. A função deste filtro é elimi-                                                              graves danos ao veículo.




                                                                                         4EN0716BR
nar os odores resultantes da poeira e
fungos.
                                                                                                     CONSELHOS ÚTEIS PARA
   Recomendamos que tanto o trabalho                                                                 PROLONGAR A DURAÇÃO DA
de inspeção quanto o de substituição                                                                 BATERIA
dos elementos filtrantes sejam realiza-
dos na Rede Assistencial Fiat.                             Pb                                          Ao estacionar o veículo, certificar-se
                                                                                                     que as portas e o capô estejam bem fe-
                                                                                                     chados. As luzes internas devem estar
                                                                                                     apagadas.
                                                                              fig. 13
Com motor desligado, não manter                                                            - Não ligue ou desligue os terminais
dispositivos ligados por muito tempo                                                       das centrais eletrônicas quando a chave
(por ex. rádio, luzes de emergência                                                        de ignição estiver na posição MAR.
etc.).                                                                                       - Não verifique polaridades elétricas
                                                 Usando normalmente o veículo, não
                                                                                           com faíscas.
                                              é preciso ter precauções especiais.
          ADVERTÊNCIA: a bateria                                                             - Desligue as centrais eletrônicas no
        mantida por muito tempo                  Em caso de intervenções no sistema
                                                                                           caso de soldas elétricas na carroceria.
        com carga abaixo de 50% é             elétrico ou de partida de emergência,
                                                                                           Removê-las em caso de temperaturas
danificada por sulfatação, reduzin-           é necessário, porém, seguir cuidadosa-
                                                                                           acima de 80°C (trabalhos especiais na
do-se a sua capacidade e o desem-             mente as instruções seguintes:
                                                                                           carroceria etc.).
penho na partida.                                - Nunca desligue a bateria do sistema
                                              elétrico com o motor em movimento.
   Em caso de parada prolongada, ver                                                                 ADVERTÊNCIA: a insta-
                                                 - Desligue a bateria do sistema elétri-           lação de acessórios eletrô-
“Inatividade prolongada do veículo”,          co em caso de recarga.
no capítulo “Uso correto do veículo”.                                                              nicos (rádio, alarme etc.)
                                                 - Em caso de emergência, nunca efe-       com exceção dos originais de fábri-
   Se, após a compra do veículo, você         tue a partida com um carregador de ba-       ca, não deve em hipótese alguma,
desejar montar acessórios (alarme ele-        teria, mas utilizar uma bateria auxiliar     alterar os chicotes elétricos dos
trônico etc.), dirija-se à Rede Assisten-     (ver “Partida com bateria auxiliar” no       sistemas de injeção e ignição.
cial Fiat que irá sugerir-lhe os dispositi-   capítulo “Em emergência”).
vos mais adequados e, principalmente,                                                                                                D
recomendar-lhe a utilização de uma               - Tome um cuidado especial com li-
                                              gação entre bateria e sistema elétrico,                 Modificações ou con-
bateria com capacidade maior.                                                                      sertos no sistema elétrico,
                                              verificando tanto a exata polaridade,
                                              como a eficiência da própria ligação.                efetuados de maneira incor-
            ADVERTÊNCIA: tendo                Quando a bateria é religada, a central       reta e sem ter em consideração as
         que instalar no veículo sis-         do sistema de injeção/ignição deve rea-      características técnicas do sistema,
         temas adicionais (alarme,            daptar os próprios parâmetros internos;      podem causar anomalias de funcio-
som etc.), frisamos o perigo que              portanto, nos primeiros quilômetros          namento com risco de incêndio.
representam derivações inadequa-              de uso, o veículo pode apresentar um
das em conexões dos chicotes elé-             comportamento levemente diferente do
tricos, principalmente se ligados aos         anterior.
dispositivos de segurança.
Modelo/Versão         Velas (tipo)
   A limpeza e a integridade das velas
                                                       Palio ELX 1.0         BKR6EZ          PRESSÃO DOS PNEUS
fig. 14 são decisivas para a eficiência
do motor e para a contenção das emis-                  Palio ELX 1.4         BKR6EZ             Controlar semanalmente, e antes de
sões poluentes.                                        Palio ELX 1.8         BPR6EYZ         viagens longas, a pressão de cada pneu,
   O aspecto da vela, se examinado por                                                       inclusive da roda sobressalente.
um especialista, é um válido indício pa-               Palio 1.8 R           BPR6EYZ
                                                                                                O controle da pressão deve ser efetu-
ra localizar um defeito, mesmo se não                                                        ado com pneu frio.
for ligado ao sistema de ignição. As-
sim, se o motor tiver algum problema,                                                           Usando o veículo por um longo pe-
é importante verificar as velas na Rede                           As velas devem ser subs-   ríodo, é normal que a pressão aumen-
Assistencial Fiat.                                             tituídas dentro dos pra-      te. Se, por acaso, precisar controlar ou
                                                               zos previstos pelo Plano      calibrar os pneus estando os mesmos
                                                       de Manutenção Programada. Use         quentes, considere que o valor da pres-
                                                       somente velas do tipo recomen-        são deverá ser +0,3 kgf/cm2 ou 4lbf/pol2
                                                       dado; se o grau térmico for inade-    a mais em relação ao valor estabele-
                                                       quado, ou se não for garantida a      cido.
                                                       duração prevista, podem acontecer
                                                       inconvenientes.
                                                                                                       Lembre-se que a aderên-
                                                                                                     cia do veículo na estrada
                                                                                                     depende também da corre-
                                                                                             ta pressão dos pneus.
                                           4EN0169BR




                                fig. 14
Uma pressão errada provoca um des-                             A borracha não se decom-      Verificar, periodicamente, se os
gaste anormal dos pneus fig. 15                               põe com o passar do tempo,    pneus não têm cortes laterais, aumen-
  A - Pressão normal: banda de roda-                          razão pela qual os pneus      to de volume ou desgaste irregular das
gem gasta de maneira uniforme.                        usados, quando forem substituídos,    bandas de rodagem. Nesse caso, dirigir-
                                                      não devem ser descartados em lixei-   se à Rede Assistencial Fiat.
  B - Pressão insuficiente: banda de                  ras comuns. É aconselhável deixá-
rodagem gasta principalmente nas bor-                                                          Evitar viajar com sobrecarga; po-
                                                      los no estabelecimento que fez a      de causar sérios danos às rodas e aos
das.                                                  troca para que este se encarregue     pneus.
  C - Pressão excessiva: banda de roda-               de reciclá-los.
gem gasta principalmente no centro.                                                            Se furar um pneu, parar imediata-
                                                                                            mente e substituí-lo para não danificar
                                                        ADVERTÊNCIAS: se possível, evi-     o próprio pneu, a roda, a suspensão e
           Uma    pressão   baixa                                                           o mecanismo da direção.
         demais provoca o supera-                     tar freadas repentinas, arrancadas
         quecimento do pneu, com                      violentas, etc.                          O pneu envelhece mesmo se pouco
possibilidade de graves danos ao                                                            usado. Rachaduras na borracha da ban-
mesmo.                                                                                      da de rodagem e nas laterais são um
                                                         Evitar, principalmente, choques    sinal de envelhecimento. De qualquer
                                                      violentos contra calçadas, buracos    forma, se os pneus estão montados há
                                                      na estrada e obstáculos de qualquer   mais de 6 anos, é necessário mandá-los
                                                      tipo. O uso prolongado em estradas    controlar por pessoal especializado, pa-
                                                      mal conservadas pode danificar os     ra avaliar se podem ainda ser utilizados.   D
                                                      pneus.                                Lembre-se também de controlar com
                                                                                            muito cuidado a roda sobressalente.
                                          4EN0170BR




                                                                                               Em caso de substituição, montar sem-
                                                                                            pre pneus novos, evitando os de prove-
                                                                                            niência duvidosa.




          A       B         C

fig. 15
Os veículos Fiat usam pneus Tube-
less, sem câmara de ar. Nunca usar câ-
maras de ar com estes pneus.
   Se substituir um pneu, é oportuno tro-
                                               Em relação às tubulações flexíveis de
car a válvula de enchimento também.
                                            borracha do sistema de freios, da dire-
   Para permitir um desgaste uniforme       ção hidráulica e de alimentação, seguir
entre os pneus dianteiros e os trasei-                                                 PALHETAS
                                            rigorosamente o Plano de Manutenção
ros, aconselha-se efetuar o rodízio dos     Programada. Efetivamente, o ozônio, as        Limpar, periodicamente, a parte de
pneus a cada 10-15 mil quilômetros,         altas temperaturas e a falta prolongada    borracha usando produtos adequados.
mantendo-os do mesmo lado do ve-            de líquido no sistema podem causar o       Substituir as palhetas se o limpador de
ículo para não inverter o sentido de        endurecimento e a rachadura das tubu-      borracha estiver deformado ou gasto.
rotação.                                    lações, com possíveis vazamentos de lí-    Em todo caso, aconselha-se a substituí-
   Pneus novos apresentam melhor            quidos. Assim, é necessário um controle    las uma vez por ano.
aderência após percorrerem pelo me-         cuidadoso.
nos 150 km.                                                                                       Viajar com as palhetas
                                                                                                do limpador do pára-brisa
          Não efetuar rodízio em                                                                desgastadas representa um
        cruz dos pneus, deslocan-                                                      grave risco, pois reduz a visibilidade
        do-os do lado direito do                                                       em caso de más condições atmos-
veículo para o esquerdo e vice-                                                        féricas.
versa.
                                                                                          - Não ligar os limpadores do pára-bri-
                                                                                       sa e do vidro traseiro sobre o vidro seco.
                                                                                       Somente devem ser utilizados estando
                                                                                       o vidro molhado e livre de impurezas,
                                                                                       tais como: terra, barro, areia etc., sob
                                                                                       pena de se danificarem a borracha e o
                                                                                       próprio vidro.
Substituição das palhetas do limpador                 Substituição da palheta do limpador                      ESGUICHOS
do pára-brisa - fig. 16                               do vidro traseiro fig. 17
                                                                                                                  Se o jato não sair, antes de tudo,
  1) Levantar o braço A do limpador                      1) Para retirar a palheta basta apertar               verificar se há líquido no reservatório;
do pára-brisa e posicionar a palheta de               a trava indicada fig. 17.                                ver “Verificação dos níveis” neste ca-
maneira que forme um ângulo de 90                        2) Para montar a nova palheta basta                   pítulo.
graus com o próprio braço;                            encaixá-la na sede.                                         Depois, usando um alfinete, verificar
  2) Apertar a trava na haste e tirar                                                                          se os furos de saída não estão entupidos
a palheta empurrando-a para baixo e                                                                            B-fig. 18 e 19.
desengatando-a do braço A;
                                                                                                                  Os jatos do lavador do vidro traseiro
  3) Montar a palheta nova introdu-                                                                            podem ser orientados regulando a dire-
zindo-a na respectiva sede do braço e                                                                          ção dos esguichos. Usar uma chave de
certificando-se de que fique bem colo-                                                                         fenda (fornecida no Kit de ferramentas




                                                                                                   4EN0162BR
cada.                                                                                                          para algumas versões) para reposicionar
                                                                                                               o jato atuando no direcionador A-fig.
                                                                                                               18. O jato deve ser apontado para 3/4
                                                                                                               da altura do vidro traseiro de maneira
                                                                                                               que os mesmos sejam apontados para
                                                                                                               o ponto mais alto alcançado pelo mo-
                                                                                                               vimento das palhetas.
                                                                                                                                                                      D
                                                      fig. 17
                                          4EN0164BR




                                                                                                   4EN1041BR




                                                                                                                                                          4EN1042BR
                                                                B
                                                                                                                                           B
                                                         A




 A
fig. 16                                               fig. 18                                                  fig. 19
Durante o inverno, o sistema de ar-
                                             condicionado deve ser colocado em
   A utilização constante do ar-condi-       funcionamento pelo menos uma vez
cionado pode resultar, com o tempo,          por mês e por cerca de 10 minutos.         PROTEÇÃO CONTRA OS AGENTES
na formação de mau cheiro devido ao            Antes do verão, verificar a eficiência   ATMOSFÉRICOS
acúmulo de poeira e umidade no sis-          do sistema na Rede Assistencial Fiat.         As principais causas de fenômenos
tema de ar-condicionado, facilitando a                                                  de corrosão são:
proliferação de fungos e bactérias.
                                                        O sistema utiliza fluido           - Poluição atmosférica
   Para minimizar o problema de mau                   refrigerante R134a que, em
cheiro, é recomendado, semanalmen-                                                         - Salinidade e umidade da atmosfera
                                                      caso de vazamentos aciden-
te, desligar o ar-condicionado e ligar o                                                (regiões litorâneas ou com clima quente
                                             tais, não danifica o meio ambiente.
aquecedor, no máximo, cerca de 5 a                                                      e úmido)
                                             Evitar completamente o uso de flui-
10 minutos antes de estacionar o veí-        do R12 que, além de ser incompa-              - Variações climáticas das estações.
culo, para que a umidade do sistema          tível com os componentes do sis-              Não se deve subestimar também a
seja eliminada.                              tema, contém clorofluorcarbonetos          ação abrasiva da poeira atmosférica e
   O filtro antipólen, existente no siste-   (CFC).                                     da areia levadas pelo vento, do barro e
ma, deve ser substituído com maior fre-                                                 do cascalho atirados pelos outros ve-
qüência, se o veículo transitar freqüen-                                                ículos.
temente em estradas de muita poeira ou                                                     A Fiat adotou em seus veículos as
ficar estacionado debaixo de árvores.                                                   melhores soluções tecnológicas para
                                                                                        proteger, com eficácia, a carroceria
                                                                                        contra a corrosão.
                                                                                           Aqui estão as principais:
                                                                                           - Produtos e sistemas de pintura que
                                                                                        dão ao veículo uma maior resistência
                                                                                        contra corrosão e abrasão;
- Uso de chapas zincadas (ou pré-           Para os retoques na pintura, utilizar     2) passar na carroceria uma esponja
tratadas), dotadas de alta resistência      somente produtos originais (ver o capí-    com shampoo neutro automotivo, enxa-
contra a corrosão;                          tulo “Características técnicas”).          guando a mesma com freqüência.
   - Aspersão da parte inferior da carro-      A manutenção normal da pintura            3) enxaguar bem com água e enxu-
ceria, do compartimento do motor, da        consiste na lavagem, cuja freqüência       gar com jato de ar, uma camurça ou
parte interna da caixa das rodas e outros   depende das condições do ambiente          pano macio.
elementos com produtos cerosos com          de uso. Por exemplo, nas zonas com           Ao enxugar, prestar atenção nas
elevado poder protetor;                     alta poluição atmosférica, alta salidade   partes menos visíveis, como o vão das
   - Aspersão de polímeros com função       ou em estradas rurais, onde é comum        portas, capô e contorno dos faróis, nos
protetora, nos pontos mais expostos: so-    haver estrume de animal, orientamos a      quais a água pode empoçar-se com
leira das portas, parte interna dos pára-   lavar o veículo com mais freqüência.       mais facilidade.
lamas, bordas etc;                                                                       Aconselha-se a não guardar logo
   - Uso de caixas “abertas” para evitar              Os detergentes poluem as         o veículo em ambiente fechado, mas
condensação e estagnação de água, que               águas. Por isso, a lavagem         deixá-lo ao ar livre para favorecer a
podem favorecer a formação de ferru-                do veículo deve ser efetu-         evaporação da água.
gem no interior.                            ada usando produtos biodegradá-              Não lavar o veículo depois de ter fi-
                                            veis, que se decompõem no meio             cado parado sob o sol ou com o capô
CONSELHOS PARA A BOA                        ambiente.                                  do motor quente; o brilho da pintura
CONSERVAÇÃO DA CARROCERIA                                                              pode ser alterado.
                                                                                         As partes de plástico externas devem
                                                                                                                                  D
                                                       Ao lavar o veículo, utilize
Pintura                                              o mínimo de água possível.        ser limpas com o mesmo procedimen-
   A pintura não tem só função estética,             Se for utilizar mangueira,        to seguido para a lavagem normal do
mas também de proteção das chapas.          certifique-se de que a mesma não           veículo.
   Em caso de abrasões ou riscos pro-       apresente vazamentos que favore-             Evitar estacionar o veículo debaixo
fundos, aconselha-se a fazer os devidos     çam o desperdício de água potável.         de árvores; a resina que muitas espécies
retoques imediatamente, para evitar for-                                               deixam cair, dão um aspecto opaco à
mações de ferrugem.                           Para uma lavagem correta:                pintura e aumentam a possibilidade de
                                              1) molhar a carroceria com um jato       corrosão.
                                            d’água com baixa pressão;
ADVERTÊNCIA: os excrementos               Vão do motor                              Após a lavagem, não pulverize
de pássaros devem ser lavados ime-             A lavagem do compartimento do        nenhum tipo de fluido (óleo die-
diatamente e com cuidado, pois sua          motor é um procedimento que deve ser    sel, querosene, óleo de mamona
acidez é bastante agressiva.                evitado. Porém, quando isto se tornar   etc.) sobre o motor e componentes,
                                            necessário, observar as recomendações   sob pena de danificá-los, causando,
  Para proteger melhor a pintura, acon-     a seguir:                               inclusive, a retenção de poeira.
selhamos encerar periodicamente, utili-
zando cera, a qual deixa uma camada           ADVERTÊNCIA: ao lavar o motor,
protetora sobre a mesma.                                                              ADVERTÊNCIA: a lavagem deve
                                            tome os seguintes cuidados:             ser efetuada com motor frio e chave
                                              - Não o lave quando estiver           de ignição em STOP. Depois da
Vidros                                      ainda quente;                           lavagem, verificar se as diversas
   Para a limpeza dos vidros, usar deter-     - Não utilize substâncias cáusti-     proteções (ex.: tampas de borra-
gentes específicos. Usar panos bem lim-     cas, produtos ácidos ou derivados       cha e outras proteções) não foram
pos para não riscar os vidros ou alterar    de petróleo;                            removidas ou danificadas.
a transparência dos mesmos.
                                              - Evite jatos d’água diretamente
                                            sobre os componentes eletroeletrô-
  ADVERTÊNCIA: para não prejudi-            nicos e seus chicotes;
car as resistências elétricas presen-
tes na superfície interna do vidro            - Proteja com plásticos o alter-
traseiro, esfregar delicadamente            nador, a central da ignição/injeção
seguindo o sentido das próprias             eletrônica, a bateria, a bobina e, se
resistências.                               existente, a central do sistema ABS;
                                              - Proteja também com plástico o
   Evite aplicar decalques ou outros ade-   reservatório do fluido de freio, para
sivos nos vidros, visto que os mesmos       evitar a sua contaminação;
podem desviar a atenção e reduzem o
campo de visão.
Eletroventilador do radiador                        A limpeza do eletroven-
  A utilização do veículo em vias la-            tilador do radiador deve
macentas pode ocasionar o acúmulo de             ser feita respeitando as dis-
barro no eletroventilador, provocando    posições estabelecidas no tópico
                                         “Vão do motor”. Particularmente, o        Periodicamente, verificar se não há
vibrações e ruídos anormais e, em si-
                                         emprego inadequado de jatos d’água      água parada debaixo dos tapetes (devi-
tuações extremas, o travamento do sis-
                                         pode ocasionar danos nas colmeias       do a sapatos molhados, guarda-chuvas
tema. A inspeção e limpeza do eletro-
                                         do radiador e no motor elétrico do      etc.) que poderiam proporcionar o sur-
ventilador do radiador é uma operação
                                         eletroventilador.                       gimento de focos de corrosão.
necessária em veículos que trafegam
em tais condições.
                                                                                 LIMPEZA DOS BANCOS E DAS
                                         Pneus                                   PARTES DE TECIDO
                                           Após uma lavagem geral do veículo
                                                                                    - Retirar o pó com uma escova macia
                                         aconselha-se esfregar uma escova de
                                                                                 ou com um aspirador de pó.
                                         cerdas macias com uma solução de
                                         água e shampoo neutro.                     - Esfregar os bancos com uma espon-
                                                                                 ja umedecida com uma mistura de água
                                                                                 e detergente neutro.


                                                                                                                          D
LIMPEZA DOS BANCOS EM                     PARTES DE PLÁSTICO INTERNAS                ADVERTÊNCIA: não utilizar álco-
VELUDO                                                                             ol ou benzina para a limpeza do
                                            Usar produtos específicos, estudados   visor do quadro de instrumentos.
   Para limpeza do veludo, use aspira-    para não alterar o aspecto dos compo-
dor de pó, uma escova de cerdas ma-       nentes.
cias e água. Não use sabão ou detergen-                                                      Não deixar frascos de
tes, pois os mesmos podem manchar o       TAPETES E PARTES DE BORRACHA                     aerossol no veículo, pois
veludo.                                   (exceto vão do motor)                            há perigo de explosão. Os
   Após aspirar deve-se proceder a lim-     Recomenda-se usar produtos de efi-     frascos de aerossol não devem ser
peza do encosto varrendo de cima para     ciência comprovada. Misturas caseiras    expostos a uma temperatura supe-
baixo com escova seca.                    de álcool + glicerina produzem brilho    rior a 50°C. Dentro do veículo
   O assento deve ser varrido da parte    exagerado, além de agredir a borracha    exposto ao sol, a temperatura pode
mais próxima do encosto para a frente     dos pneus.                               ultrapassar em muito este valor.
do banco. Após o uso da escova seca
deve-se repetir a operação com a esco-
va levemente umedecida.
   Em seguida, deixar que seque com-
pletamente para sua utilização.
s aficionados de motores e de mecânica provavel-    DADOS PARA A IDENTIFICAÇÃO . . . . . . . . . . . . E-1
mente vão começar a ler o manual a partir desta parte.     CÓDIGO DOS MOTORES
Efetivamente, inicia uma seção cheia de dados, números,    - VERSÕES DE CARROCERIA . . . . . . . . . . . . . . . . . E-3
medidas e tabelas. Trata-se, de uma certa forma, da car-
teira de identidade de seu veículo. Um documento de        MOTOR . . . . . . . . . . . . . . . . . . . . . . . . . . . . . . . . . E-4
apresentação que mostra, em linguagem técnica, todas       TRANSMISSÃO . . . . . . . . . . . . . . . . . . . . . . . . . . . E-7
as características que fazem dele um modelo criado para    FREIOS . . . . . . . . . . . . . . . . . . . . . . . . . . . . . . . . . . E-9
proporcionar-lhe a máxima satisfação.
                                                           SUSPENSÕES . . . . . . . . . . . . . . . . . . . . . . . . . . . . . E-9
                                                           DIREÇÃO . . . . . . . . . . . . . . . . . . . . . . . . . . . . . . . . E-9
                                                           ALINHAMENTO DAS RODAS . . . . . . . . . . . . . . . E-10
                                                           RODAS E PNEUS . . . . . . . . . . . . . . . . . . . . . . . . . E-12
                                                           SISTEMA ELÉTRICO . . . . . . . . . . . . . . . . . . . . . . . E-13
                                                           DESEMPENHO . . . . . . . . . . . . . . . . . . . . . . . . . . . E-15
                                                           DIMENSÕES. . . . . . . . . . . . . . . . . . . . . . . . . . . . . E-16
                                                           PESOS . . . . . . . . . . . . . . . . . . . . . . . . . . . . . . . . . E-17
                                                           ABASTECIMENTOS . . . . . . . . . . . . . . . . . . . . . . . E-18
                                                           CARACTERÍSTICAS DOS LUBRIFICANTES E
                                                           DOS LÍQUIDOS . . . . . . . . . . . . . . . . . . . . . . . . . . E-20
                                                           PRESSÃO DOS PNEUS. . . . . . . . . . . . . . . . . . . . . E-21
                                                                                                                                            E
ANO DE FABRICAÇÃO                                 CÓDIGO DE IDENTIFICAÇÃO DE
                                                                                                           CARROCERIA
                                                           C - Etiqueta sobre a coluna de fixa-
                                                         ção da porta dianteira direita, próxima              E - Plaqueta fixada na travessa dian-
   Estão indicados nos seguintes pontos                  à etiqueta VIS.                                   teira com código de identificação de
fig. 1 e 2                                                                                                 carroceria.
                                                         TIPO E NÚMERO DO CHASSI
SEÇÃO DE IDENTIFICAÇÃO DO                                                                                  TIPO E NÚMERO DO MOTOR
                                                           D - Gravação no assoalho debaixo do
VEÍCULO (VIS)                                            banco dianteiro direito.                              Gravação no bloco do motor.
   A - Etiqueta sobre o pára-lama dian-                                                                        F - Motores 1.0 /1.4 lado direito.
teiro direito.                                                                                                 G - Motor 1.8 lado esquerdo.
   B - Etiqueta sobre a coluna de fixa-
ção da porta dianteira direita.
   Este número seqüencial está também
no pára-brisa, vidro traseiro e vidros das
portas.




                                                                                                                               4EN0268BR
                                                                          4EN0264BR




                                                                                               4EN0265BR
                                                          A                                                D


                                                                                           C




                                                                                                                        01 0
                                                                                                                      00 00
                                                                                                                          00
                                                                                                                    00 00
                                                                                                                  *9 B0
                                             4EN1381BR




                                                                                                                     *9
                         C                                                                 B
                     A       B     D
                 F
                                                                           4EN1032BR




                                                                                               4EN1371BR




                                                                                                                               4EN1372BR
                                                          E                            F                   G                                          E
          E      G




fig. 1                                                   fig. 2
ETIQUETA ADESIVA DE                                       Indica os seguintes dados:                           ETIQUETA ADESIVA DE
IDENTIFICAÇÃO DA TINTA DA                                 A - Fabricante da tinta                              IDENTIFICAÇÃO DO FABRICANTE
CARROCERIA - fig. 3                                                                                            - fig. 4
                                                          B - Denominação da cor
   A etiqueta adesiva está colada na par-                 C - Código Fiat da cor                                 A etiqueta adesiva está localizada sob
te lateral interna da porta direita.                                                                           o capô do motor.
                                                          D - Código da cor para retoques ou
                                                        nova pintura




                                            4EN0177BR




                                                                                                     4EN0163
                                                              FIAT AUTOMÓVEIS S.A.
                                                              BR 381, KM 429 - Betim - MG
                                                              C.G.C. 16.701.716/0001-56
                                                              Indústria Brasileira




                                   fig. 3                                                   fig. 4
Código do motor       Versão de carroceria

                                   3 portas                5 portas
Palio ELX 1.0     310A1011
                                  171.04L.2               171.40L.2
Palio ELX 1.4     310A2011                171.40M.2
Palio ELX 1.8         X7                      171.44J.2

                                   3 portas                5 portas
Palio 1.8 R           X7
                                  171.04J.2               171.40J.2




                                                                      E
Dados gerais                   Palio ELX 1.0       Palio ELX 1.4         Palio ELX 1.8                  Palio 1.8 R
Código do tipo                               310A1011            310A2011                   X7                           X7
Ciclo                                          OTTO                OTTO                   OTTO                         OTTO
Combustível                                Gasolina/álcool     Gasolina/álcool        Gasolina/álcool              Gasolina/álcool
Número de cilindros                              4                   4                         4                         4
Número de válvulas por cilindro                  2                   2                         2                         2
Diâmetro x curso                  mm         70,0 x 64,9         72,0 x 84,0            80,5 x 88,2                  80,5 x 88,2
Cilindrada total                  cm3          999,0               1368,0                 1796,0                       1796,0
Taxa de compressão                         12,15 ± 0,15: 1     10,35 ± 0,15: 1         10,5 ± 0,3: 1                10,5 ± 0,3: 1
Potência máxima                       Gasolina Álcool     Gasolina   Álcool        Gasolina          Álcool      Gasolina    Álcool
                 ABNT           cv/kW 73,0/53,7 75,0/55,2 85,0/62,6 86,0/63,3     112,0/82,4       114,0/83,9   113,0/83,2 115,0/84,6
 regime correspondente            rpm   6250      6250      5750      5750          5500             5500         5500       5500

Torque máximo ABNT         kgm/daNm       9,5/93,1 9,9/97,0 12,4/121,5 12,5/122,5 17,8/174,4       18,5/181,3   18,0/176,6 18,5/181,5
 regime correspondente           rpm       4500     4500      3500       3500       2800             2800         2800       2800
Regime de marcha lenta            rpm         850 ± 50            850 ± 50               850 ± 50                     900 ± 50
DISTRIBUIÇÃO               início antes
                                                04°                 06°                    16º                           16º
Admissão:                      do PMS
                     fim depois do PMI          31°                 48°                    88º                           88º
Escapamento:       início antes do PMI          32°                 40°                    80º                           80º
                   fim depois do PMS            03°                 02°                    26º                           26º

Teor de CO em marcha lenta                     < 0,5%              < 0,5%                < 0,5%                        < 0,5%
ALIMENTAÇÃO/IGNIÇÃO                        Pressão de injeção: 3 bar.             ALIMENTAÇÃO/IGNIÇÃO
                                           Sistema de dosagem da mistura me-
Motor Fire 1.0 8V Flex                   diante elaboração eletrônica dos dados   Motor Fire 1.4 8V Flex
   Injeção eletrônica e ignição com      detectados pelos sensores do ângulo de      Injeção eletrônica e ignição com
sistemas integrados: uma única central   abertura da borboleta aceleradora e de   sistemas integrados: uma única central
eletrônica controla ambas as funções     regime do motor.                         eletrônica controla ambas as funções
elaborando, ao mesmo tempo, a dura-        Marcha lenta do motor: 850 ± 50 rpm.   elaborando, ao mesmo tempo, a dura-
ção do tempo de injeção (para a do-        Ordem de ignição: 1-3-4-2.             ção do tempo de injeção e o ângulo de
sagem do combustível) e o ângulo de        Velas de ignição: NGK BKR6EZ.          avanço da ignição.
avanço da ignição.                                                                   Tipo: Multipoint seqüencial indire-
   Tipo: Multipoint seqüencial indire-                                            ta.
ta.                                                                                  Filtro do ar: a seco, com elemento
   Filtro do ar: a seco, com elemento                                             filtrante de papel; tomada de seleção
filtrante de papel; tomada de seleção                                             termostática.
termostática.                                                                        Bomba de combustível: por imersão
   Bomba de combustível: por imersão,                                             no reservatório.
no reservatório.                                                                     Pressão de injeção: 3 bar.




                                                                                                                           E
Sistema de dosagem da mistura me-      ALIMENTAÇÃO/IGNIÇÃO                     LUBRIFICAÇÃO
diante elaboração eletrônica dos dados   Motor 1.8 8V FLEX
detectados pelos sensores do ângulo de                                             Forçada, através de bomba de en-
abertura da borboleta aceleradora e de      Injeção eletrônica e ignição com     grenagens com válvula limitadora de
regime do motor.                         sistema integrado. Apenas uma central   pressão incorporada.
                                         eletrônica controla ambas as funções      Filtragem do óleo mediante filtro de
  Marcha lenta do motor:                 elaborando conjuntamente a duração      cartucho em vazão total.
  - 850 ± 50 rpm.                        do tempo de injeção (para dosagem
  Ordem de ignição: 1-3-4-2.             da gasolina) e o ângulo de avanço da    ARREFECIMENTO
                                         ignição.
  Velas de ignição: NGK BKR6EZ                                                     Sistema de arrefecimento com radia-
                                            Tipo: multipoint, semi-seqüencial
                                         indireta.                               dor, bomba centrífuga e reservatório de
           Modificações ou conser-                                               expansão.
        tos no sistema de alimenta-
        ção, efetuados de maneira        Vela
incorreta e sem ter em conta as
características técnicas do sistema,       NGK BPR6EYZ
podem causar anomalias de funcio-          Ordem de ignição: 1 - 3 - 4 - 2.
namento com riscos de incêndio.
EMBREAGEM
 Monodisco a seco com mola a disco e comando hidráulico (1.4 e 1.8). Não necessita de ajustes.
 Monodisco a seco com mola a disco e comando mecânico (1.0).

CAIXA DE MUDANÇAS E DIFERENCIAL
 Com cinco marchas para a frente e marcha a ré com sincronizadores para o engate das marchas para a frente.
 As relações são:


                           Palio ELX 1.0           Palio ELX 1.4           Palio ELX 1.8            Palio 1.8 R

Em 1a marcha                  4,273                   4,273                   3,909                   3,909
    a
Em 2 marcha                   2,238                   2,238                   2,238                   2,238
    a
Em 3 marcha                   1,520                   1,444                   1,520                   1,520
Em 4a marcha                  1,156                   1,029                   1,156                   1,156
Em 5a marcha                  0,919                   0,872                   0,872                   0,872
Em marcha a ré                3,909                   3,909                   3,909                   3,909       E
Grupo cilíndrico de redução e grupo diferencial incorporados à caixa de velocidades.
  As relações são:


                            Palio ELX 1.0           Palio ELX 1.4           Palio ELX 1.8           Palio 1.8 R


 Relação de redução
                               4,357                   4,067                    3,733                 3,867
 do diferencial


 Número de dentes             (61/14)                  (61/15)                 (43/11)               (58/15)



  Transmissão do movimento para as rodas dianteiras através de semi-eixos ligados ao grupo diferencial e às rodas com
juntas homocinéticas.
Volante com absorção de energia
FREIOS DE SERVIÇO                           DIANTEIRA                                  (airbag) opcional.
   Dianteiros: a disco ventilado, com         De rodas independentes, tipo                Coluna da direção articulada, com
pinça flutuante.                            McPherson com braços oscilantes fixa-      absorção de energia e com sistema de
   Traseiros: a tambor, com sapatas au-     dos a uma travessa.                        regulagem angular em altura.
tocentrantes.                                 Molas helicoidais e amortecedores hi-       Sistema mecânico ou hidráulico com
   Circuitos hidráulicos cruzados.          dráulicos telescópicos de duplo efeito.    pinhão e cremalheira com lubrificação
                                              Barra estabilizadora.                    permanente.
   Servofreio por depressão.
                                                                                          Direção hidráulica (opcional para
   Sistema ABS de quatro canais e qua-                                                 algumas versões).
tro sensores (opcional).                    TRASEIRA
                                                                                          Articulações com lubrificação per-
   Recuperação automática da folga de-         De rodas independentes (eixo de         manente.
vido ao desgaste das pastilhas e lonas      torção).
de freio.                                      Molas helicoidais e amortecedores hi-   Diâmetro mínimo de curva
   Regulador de frenagem a corte fixo       dráulicos telescópicos de duplo efeito.
                                                                                         9,8 metros
que age no circuito hidráulico dos freios      Barra estabilizadora. (Para algumas
traseiros.                                  versões).                                  Número de voltas do volante
FREIO DE MÃO                                                                            - 4,13 voltas com direção mecânica
                                                                                        - 2,77 voltas com direção hidráulica
   Comandado por alavanca de mão
que age mecanicamente sobre as sapa-
tas dos freios traseiros.                                                                                                      E
RODAS DIANTEIRAS

                        Câmber          Cáster        Convergência

                                    1°34’ ± 30’ (*)
Palio ELX 1.0           -30 ± 30’                      -1 ± 1 mm
                                     2°20’ ± 30’

                                    1°34’ ± 30’ (*)
Palio ELX 1.4           -30 ± 30’                      -1 ± 1 mm
                                     2°20’ ± 30’
Palio ELX 1.8           -30 ± 30’    2°20’ ± 30’       -1 ± 1 mm

Palio 1.8 R             -30 ± 30’    2°20’ ± 30’       -1 ± 1 mm


 (*) Direção mecânica
RODAS TRASEIRAS

                  Câmber      Convergência

Palio ELX 1.0     -30 ± 30’   +1,5 ± 1,5 mm
Palio ELX 1.4     -30 ± 30’   +1,5 ± 1,5 mm
Palio ELX 1.8     -30 ± 30’   +1,5 ± 1,5 mm
Palio 1.8 R       -30 ± 30’   +1,5 ± 1,5 mm




                                              E
Rodas                                   Pneus

                                                   5,5 x 14”
 Palio ELX 1.0                                                                          175/65R14 82T
                                                  5,5 x 14” (*)
                                                   5,5 x 14”                   175/65R14 82T (direção mecânica)
 Palio ELX 1.4                                    5,5 x 14” (*)                        185/60R14 82H
                                                  5,5 x 15” (*)                        185/60R15 84H
                                                    5,5 x 15”
 Palio ELX 1.8                                                                          185/60R15 84H
                                                   5,5 x 15”(*)


 Palio 1.8 R                                      5,5 x 15” (*)                         185/60R15 84H


  (*) Opcional em roda de liga.


  Estabelecidas as dimensões prescritas, para a segurança da marcha, é indispensável que o veículo esteja equipado com
pneus da mesma marca e do mesmo tipo em todas as rodas.

  ADVERTÊNCIA: com pneus Tubeless (sem câmara), não usar câmaras de ar. As rodas de liga leve são fixadas com
parafusos específicos incompatíveis com qualquer roda de aço estampado, exceto com a de reserva específica.
Tensão de alimentação: 12 volts.

BATERIA
  Com negativo em massa.

Capacidades

                               Palio ELX 1.0           Palio ELX 1.4           Palio ELX 1.8             Palio 1.8 R

 Versão básica                       40 Ah                 40 Ah                   50 Ah                   50 Ah
 Com ar-condicionado                 40 Ah                 40 Ah                   50 Ah                   50 Ah


ALTERNADOR
  Retificador e regulador de tensão eletrônico incorporado. Início da carga da bateria assim que o motor é ligado.

                               Palio ELX 1.0           Palio ELX 1.4            Palio ELX 1.8            Palio 1.8 R

 Corrente nominal                  70 A                    70 A                    90 A                    90 A
 fornecida                        90 A (*)                90 A (*)               110 A (*)               110 A (*)

  (*) Com ar-condicionado                                                                                                  E
  O alternador possui um regulador de tensão que incorpora a função de diagnóstico, ou seja, a lâmpada de recarga da
bateria permanece acesa até 2,5 segundos após a partida do veículo para leitura do sistema.
  Se houver algum inconveniente permanente, a lâmpada continuará acesa. Neste caso, dirigir-se à Rede Assistencial Fiat.
  Caso não haja nenhum inconveniente permanente no veículo a lâmpada apagará e, se a seguir, a chave de ignição for
colocada em Stop e novamente em marcha, a lâmpada de recarga da bateria não mais acenderá.
MOTOR DE PARTIDA



                           Palio ELX 1.0         Palio ELX 1.4        Palio ELX 1.8         Palio 1.8 R

                                                                                         1,10 kw / 1,30 kw
Potência fornecida            0,8 kw               0,9 kw                1,1 kw
                                                                                             (opcional)




         Modificações ou consertos no sistema elétrico, efetuados de maneira incorreta e sem ter em conta as
       características técnicas do sistema, podem causar anomalias de funcionamento com riscos de incêndio.
Velocidades máximas admissíveis, com média carga e estrada plana (km/h).
                             Palio ELX 1.0          Palio ELX 1.4            Palio ELX 1.8              Palio 1.8 R
                       Gasolina        Álcool   Gasolina      Álcool     Gasolina      Álcool      Gasolina        Álcool
  a
 1 marcha               35,9            35,9     33,4          33,4       41,8          41,8        40,0            40,0
 2a marcha               68,5           68,5     63,8             63,8    73,1             73,1     70,0           70,0
  a
 3 marcha               100,9          100,9     98,9             98,9    107,6            107,6    102,0          102,0
 4a marcha              132,6          132,6     138,7        138,7       141,5            141,5    135,0          135,0
  a
 5 marcha (*)           156,0          157,0     166,0        167,0       188,0            190,0    189,0          191,0
 Em marcha a ré          39,2           39,2     36,5             36,5    41,8             41,8     40,0           40,0

  (*) Valores indicativos.

  Rampa máxima superável (*), em primeira marcha e com carga útil; estando o veículo já em movimento com o motor
em rotação de torque máximo.


                                Palio ELX 1.0        Palio ELX 1.4           Palio ELX 1.8              Palio 1.8 R


 %*                                 33,6                   34,0                     33,9                    37,5            E

  Obs.: os valores obtidos são de veículos base e os valores podem variar para menos 5%, dependendo dos opcio-
nais do veículo.
4EN1303BR
(em mm - veículo vazio)

                                                                                     E




                                                                                                 F
                                             A                B               C
                                                                                                 H
PALIO ELX                                                     D                                  I


  Volume do porta-malas
(norma ISO 3832):
  - em condições normais: 290 (versões 1.0 e 1.4)
  - em condições normais: 275,0 (versões 1.8)
  Veículo com banco bipartido:
  - rebatido 1/3: 440,0 (versões 1.0 e 1.4) / 425,0 (versões 1.8)
                                                                                                 G
  - rebatido 2/3: 550,0 (versões 1.0 e 1.4) / 535,0 (versões 1.8)
                                                                                                           fig. 5

Dimensões em mm:
     A                B         C            D               E            F         G        H         I
                                                        1433 (1.0*)
                                                        1444 (1.4*)
   788,0        2373,0        686,0       3847,0                        1418,0    1378,0   1640,0    1906,0
                                                      1447 (ELX 1.8*)
                                                       1434 (1.8 R*)

  (*) Veículo vazio
Pesos (kg)
                                                Palio ELX 1.0       Palio ELX 1.4   Palio ELX 1.8      Palio 1.8 R
                                              3 portas   5 portas     5 portas        5 portas      3 portas   5 portas

 Peso do veículo em ordem de marcha (com
 abastecimentos, roda de reserva, ferramen-    950,0      970,0        981,0          1025,0        1005,0     1025,0
 tas e acessórios):

 Capacidade útil incluindo o motorista:        400,0      400,0        400,0           400,0         400,0      400,0

 Cargas máximas admitidas (*):
 - eixo dianteiro                              650,0      655,0        671,0           686,0         681,0      686,0
 - eixo traseiro                               700,0      715,0        715,0           739,0         724,0      739,0

 Cargas rebocáveis:
                                                    400,0              400,0           400,0              400,0
 - reboque sem freio
 Carga máxima sobre o teto                          50,0                50,0            50,0              50,0

  (*) Cargas que não devem ser superadas. É de responsabilidade do usuário, a colocação das bagagens no porta-malas e/
ou sobre a superfície de carga, respeitando as cargas máximas admitidas.
                                                                                                                          E
Palio ELX 1.0      Palio ELX 1.4        Palio ELX 1.8        Palio 1.8 R      Produtos
                                            litros   kg        litros   kg         litros    kg        litros    kg      homologados (*)

Tanque de combustível: (*)                    48        -        48         -        48         -                  -     Gasolina tipo C ou álcool
                                                                                                         48
Incluída uma reserva                                                                                                     etílico hidratado combustível
                                                                                                      5,5 a 7,5
aproximada de:                            5,5 a 7,5     -     5,5 a 7,5     -     5,5 a 7,5     -                  -     em qualquer proporção
Sistema de arrefecimento do motor:                                                                                 -
- base                             5,1 a 5,3            -     5,6 a 5,8     -       6,0         -       6,0              50% de Paraflu UP (vermelho)
- com aquecedor e/ou               5,3 a 5,4            -     5,8 a 5,9     -       6,4         -       6,4              + 50% de água pura
                                                                                                                   -
ar-condicionado
                                                                                                                         Motor 1.0 e 1.4: - SELÈNIA K
                                                                                                                         PURE ENERGY 5W-30
Cárter do motor e filtro:                    2,7       2,3      2,7        2,4      3,5       3,08      3,5       3,08
                                                                                                                         Motor 1.8: - SELÈNIA
                                                                                                                         PERFORMER 15W-40
Caixa de mudanças/diferencial:                2,0       -        2,0       1,76     1,98        -       1,98        -   TUTELA CAR EPYX
Direção hidráulica:                          0,68       -       0,68         -      0,68        -       0,68        -   TUTELA CAR GI/A
Junta homocinética e coifa:                    -      0,075       -       0,075       -       0,075       -       0,075 TUTELA MRM 2/L
Circuito dos freios hidráulicos
dianteiros e traseiros/Comando               0,44       -       0,44        -       0,44        -       0,44       -     TUTELA TOP 4/S
hidráulico da embreagem:
Circuito dos freios hidráulicos com
dispositivo antibloqueio ABS/                0,54       -       0,54        -       0,54        -       0,54       -     TUTELA TOP 4/S
Comando hidráulico da embreagem:
Reservatório do líquido dos lavado-          2,3        -       2,3         -       2,3         -       2,3        -     Água pura (**)
res do pára-brisa e do vidro traseiro:
                                                                                                                         Gasolina tipo C com teor de
Reservatório de partida a frio               2,0        -       2,0         -       2,0         -       2,0        -     álcool etílico anidro conforme
                                                                                                                         legislação vigente
(*) Valores aproximados, podendo variar de acordo com o plano de inclinação do veículo no momento do abastecimento.
(**) Para facilitar e melhorar a limpeza do vidro do pára-brisa, recomenda-se adicionar o produto Tutela SC 35 Limpa pára-brisas ao líquido do reservatório
     do limpador, na seguinte proporção: 25% de Tutela SC 35 Limpa pára-brisas + 75% de água pura.
NOTAS SOBRE O USO DOS                       CONSUMO DE ÓLEO DO MOTOR                     ADVERTÊNCIA: o consumo do óleo
PRODUTOS                                                                               do motor depende do modo de dirigir
                                              Devido à concepção dos motores a         e das condições de uso do veículo.
                                            combustão interna, para que haja uma
Óleo                                        boa lubrificação, parte do óleo lubrifi-
  Não completar o nível com óleos de        cante é consumido durante o funciona-
características diferentes das do óleo já   mento do motor.
existente.                                    De maneira indicativa, o consumo
                                            máximo de óleo do motor, expresso em
Combustíveis                                ml a cada 1000 km, é o seguinte:
   Os motores foram projetados para
utilizar gasolina do tipo “C” com teor
de álcool etílico anidro conforme legis-                                                      ml a cada 1000 km
lação vigente (PROGRAMA DE CON-
TROLE DE POLUIÇÃO DO AR PARA                 Palio ELX 1.0                                           300
VEÍCULOS AUTOMOTORES e ANP) ou
álcool etílico hidratado combustível em      Palio ELX 1.4                                           400
qualquer proporção.
                                             Palio ELX 1.8                                           800
   ADVERTÊNCIA: o uso de combus-
                                             Palio 1.8 R                                             800
tíveis diferentes dos especificados
poderá comprometer o desempe-
nho do veículo, bem como causar
danos aos componentes do sistema
de alimentação, e do próprio motor,
que não são cobertos pela garantia.                                                                                          E
PRODUTOS UTILIZADOS E SUAS CARACTERÍSTICAS



                             Características qualitativas dos lubrificantes e fluidos para
           Tipo                                                                                        Aplicação
                                     um correto funcionamento do veículo (*)
                           - Motor 1.0/ 1.4: Lubrificante sintético (SAE 5W30) ou de
Lubrificantes para motores base sintética (15W40) - API SL e FIAT 9.55535;
                                                                                             Cárter do motor
a gasolina/álcool (FLEX)    - Motor 1.8: Lubrificante de base sintética (15W40) - API
                           SL e FIAT 9.55535
                             Óleo 80W90 para caixa de mudanças e diferenciais. Aten-         Caixa de mudanças e
                             de às especificações API GL-4, FIAT 9.55550                     diferencial
Lubrificantes e graxas pa-
ra a transmissão do          Óleo de tipo DEXRON II                                          Direções hidráulicas
movimento
                             Graxa de bissulfeto de molibdênio à base de sabões de
                                                                                             Juntas homocinéticas e coifas
                             lítio, consistência N.L.G.I. = 2
Fluidos para freios                                                                          Freios hidráulicos e comandos
                             Fluido sintético, classe DOT 4 SAE J 1703
hidráulicos                                                                                  hidráulicos da embreagem
                             Fluido concentrado para sistemas de arrefecimento a base
Protetor e anticongelante
                             de monoetilenoglicol e um pacote inibidor de corrosão
para sistema de                                                                              Sistema de arrefecimento
                             de origem orgânica – OAT (Organic and Acid Tecnology).
arrefecimento
                             Mistura de 50 % com 50 % de água pura.

(*) O uso de produtos que não atendam às especificações informadas poderá causar danos e/ou prejudicar o fun-
    cionamento do veículo.
    A Fiat recomenda a utilização dos produtos homologados descritos na seção abastecimentos, neste capítulo.
PRESSÃO DE CALIBRAGEM DOS PNEUS FRIOS - lbf/pol2 (kgf/cm2)
  Com pneu quente, o valor da pressão deve ser +0,3 kgf/cm2 ou 4 lbf/pol2 em relação ao valor prescrito.


                               Palio ELX 1.0           Palio ELX 1.4            Palio ELX 1.8          Palio 1.8 R

Com carga média
- dianteiro:                      27 (1,9)                27 (1,9)                28 (2,0)             28 ou (2,0)
- traseiro:                       27 (1,9)                27 (1,9)                28 (2,0)             28 ou (2,0)
Com carga completa

- dianteiro:                      31 (2,2)                31 (2,2)                31 (2,2)             31 ou (2,2)
- traseiro:                       31 (2,2)                31 (2,2)                34 (2,4)             31 ou (2,2)
Roda de reserva                   31 (2,2)                31 (2,2)                34 (2,4)             31 ou (2,2)


  Obs.: a primeira especificação é em lbf/pol2 e a segunda, entre parênteses, é em kgf/cm2.




                                                                                                                     E
Aquecimento e ventilação . A-80; A-82                Cinto de segurança do
                                                     Ar-condicionado .............A-83; D-20               lugar central ............................A-10
                                                     Arrefecimento do motor .............. E-6            Cintos de segurança ....................A-9
                                                     Assistência à marcha a ré ..........A-89             Cinzeiro ....................................A-96
   bastecimentos ....................... E-18
                                                     Auto-rádio - predisposição                           Code card ...................................A-1
Abertura/fechamento da
 tampa do porta-malas ...........A-101                para instalação ......................A-113         Código de identificação
                                                                                                           da carroceria ............................. E-1
Abertura/fechamento das portas .A-97
                                                                                                          Código dos motores –
Abertura de emergência da                               agageiro de teto ...................A-104          versões de carroceria ................ E-3
 tampa do porta-malas ...........A-102
                                                     Banco traseiro bipartido ..........A-102             Comandos .................................A-92
ABS .........................................A-105
                                                     Bancos ........................................A-3   Como aquecer o motor depois
Acesso aos bancos traseiros ........A-5
                                                     Bateria ............C-16; D-6; D-14; E-13             da partida .................................. B-2
Acidente ....................................C-18
                                                     Botões de comando...................A-92             Como manter os cintos de segurança
Advertências gerais para utilização                                                                        sempre eficientes.....................A-13
                                                     Brake-light .................................C-10
 dos cintos de segurança ..........A-12
                                                                                                          Compensação da inclinação
Airbag do lado do passageiro ..A-109                                                                       dos faróis...............................A-105
Airbag .....................................A-108      aixa de mudanças e diferencial. E-7                Condicionamento do ar.............A-84
Airbags laterais ........................A-110       Capô do motor ........................A-103          Conhecimento do veículo .............. A
Alavancas sob o volante ............A-85             Características dos lubrificantes                    Conjunto da luz interna .. A-94; C-10
Alimentação/ignição.................... E-5           e dos líquidos.......................... E-20
                                                                                                          Conselhos para a boa
Alinhamento das rodas .............. E-10            Características técnicas ...................E         conservação da carroceria ..... D-21
Alternador ................................. E-13    Carroceria ................................ D-20     Consumo de óleo do motor....... E-19
Ampliação do porta-malas ......A-102                 Cartão Code card ........................A-1         Conta-giros ................................A-19
Ano de fabricação ....................... E-1        Centrais eletrônicas .................. D-15         Contenção dos gastos de utilização
Apoio de braços dianteiro ...........A-5             Chaves ........................................A-1    e da poluição ambiental.......... B-11
                                                                                                                                                               F
Controles freqüentes e antes                          Dirigir na neblina ........................ B-7     Extintor de incêndio ..................C-18
 de viagens longas .................... B-14          Display eletrônico –
Corretor de frenagem                                   versões ELX 1.0/ELX 1.4 ..........A-20
 eletrônico EBD ......................A-107                                                                 aróis – compensação da
                                                      Display eletrônico –
                                                                                                           inclinação .............................A-105
                                                       versões ELX 1.8/1.8 R ..............A-34
                                                                                                          Faróis – regulagem do facho
                                                      Dispositivo de segurança
   ados para a identificação ........ E-1                                                                  luminoso ...............................A-104
                                                       para crianças ...........................A-98
Desembaçador do vidro traseiro..A-92                                                                      Faróis altos ........................ A-86; C-8
                                                      Dispositivo para reboque .......... B-15
Desembaçamento rápido . A-82; A-84                                                                        Faróis auxiliares ................ A-92; C-9
                                                      Drive by wire ..........................A-105
Desempenho ............................. E-15                                                             Faróis baixos ..................... A-86; C-8
                                                      Duplicação das chaves
Destinação de baterias ............A-119               e code card ...............................A-2     Ferramentas .................................C-2
Difusores orientáveis                                                                                     Fiat Code Geração II ...................A-1
 e reguláveis .............................A-81                                                           Filtro antipólen e carvão ativado.. D-14
                                                        mbreagem ................................ E-7
Dimensões ................................ E-16                                                           Filtro de ar para serviço pesado. D-13
                                                      Emergência..................................... C
Direção ....................................... E-9                                                       Filtro de ar................................ D-13
                                                      Equipamentos internos ..............A-94
Dirigir à noite .............................. B-6                                                        Filtros do ar-condicionado ....... D-14
                                                      Esguichos ................................. D-19
Dirigir com chuva ....................... B-7                                                             Follow me home .......................A-87
                                                      Espelho retrovisor interno
Dirigir com economia e                                                                                    Freio de mão ........................ B-3, E-9
                                                       eletrocrômico ............................A-7
 respeitando o meio ambiente .... B-9                                                                     Freios .......................................... E-9
                                                      Espelho retrovisor interno ............A-7
Dirigir com o ABS ....................... B-8                                                             Fusíveis .....................................C-11
                                                      Espelhos retrovisores externos .....A-8
Dirigir com segurança ................. B-5           Estacionamento ........................... B-2
Dirigir em estradas não                               Etiqueta adesiva de identificação                    ndicador de temperatura do líquido
 pavimentadas ............................ B-9         da tinta da carroceria ................ E-2         de arrefecimento do motor ......A-18
Dirigir em montanha ................... B-8           Etiqueta adesiva de identificação                   Indicador do nível de
Dirigir em viagem ....................... B-5          do fabricante ............................. E-2      combustível.............................A-19
Instalação do gancho de reboque                    Líquido do sistema de arrefecimento                    My Car Fiat Menu de setup –
  para atrelados.......................... B-15     do motor .............. D-10; E-18; E-20               versões ELX 1.8/1.8 R ..............A-36
Instrumentos de bordo...............A-18           Líquido dos freios ... D-12; E-18; E-20
Interior do veículo .................... D-23      Líquido dos lavadores do pára-brisa e
                                                                                                            bservações gerais sobre a instala-
                                                    do vidro traseiro ............ D-11; E-18
Interruptor inercial para corte                                                                            ção de sistemas de som.........A-114
  de combustível ........................A-93      Líquido para a direção
                                                                                                          Observações gerais sobre
                                                    hidráulica ............. D-11; E-18; E-20
                                                                                                           reboque................................... B-16
                                                   Longa inatividade do veículo .... B-13
                                                                                                          Óleo do motor D-9; E-18; E-19; E-20
  ampejos de faróis ...................A-86        Lubrificação do motor ................. E-6
Lanternas traseiras .......................C-9     Luz de placa..............................C-10
Levantadores dos vidros                            Luzes de direção ............... A-86; C-8               ainel de instrumentos –
 das portas ................................A-99                                                           Palio ELX 1.0/ELX 1.4 ..............A-14
                                                   Luzes de emergência .................A-92
Levantadores elétricos dos vidros com                                                                     Painel de instrumentos –
                                                   Luzes de posição ............... A-86; C-9              Palio ELX 1.0/Palio 1.8 R ........A-15
 função antiesmagamento.........A-99
                                                   Luzes espia e sinalizações .........A-73               Palhetas .................................... D-18
Limpador inteligente do                            Luzes traseiras .............................C-9
 vidro traseiro ...........................A-89                                                           Para desligar o motor .................. B-2
Limpador/lavador do                                                                                       Para-sóis ....................................A-97
 pára-brisa ............A-87; D-11; D-18                acaco ........................... C-2; C-16       Partida com bateria auxiliar ........C-1
Limpador/lavador do                                Manutenção do veículo..................D               Partida com manobras por inércia .C-2
 vidro traseiro .......A-88; D-11; D-18            Manutenção programada ........... D-1                  Partida com motor quente ........... B-2
Limpeza das partes de                              Modo de dirigir ..................B-5, B-12            Partida do motor ......................... B-1
 plástico internas ..................... D-24      Motor de partida ....................... E-14          Pesos ......................................... E-17
Limpeza de tapetes e partes                        Motor .......................................... E-4   Plano de manutenção
 de borracha ............................ D-24     My Car Fiat Menu de setup –                             programada .............................. D-2
Limpeza dos bancos em veludo . D-24                 versões ELX 1.0/ELX 1.4 ..........A-21                Pneus e rodas ......... D-16; E-12; E-21
                                                                                                                                                                 F
Porta-copos ...............................A-96          ecarga da bateria ...................C-16      Setas .................................. A-86; C-8
Porta-luvas ................................A-94      Regulagem de altura dos                           Side bag ..................................A-110
Porta-malas .............................A-101         cintos de segurança.................A-10         Símbolo de obrigação .................... 6
Porta-objetos .............................A-97       Regulagem do facho luminoso                       Simbologia ..................................... 5
                                                       dos faróis...............................A-104   Símbolos de advertência ................ 6
Porta-óculos ..............................A-97
                                                      Regulagens personalizadas ..........A-3           Símbolos de perigo......................... 5
Portas laterais ............................A-97
                                                      Reservatório de gasolina                          Símbolos de proibição.................... 5
Portas ........................................A-97
                                                       para partida a frio.......... D-12; E-18         Símbolos para uma direção correta .. 3
Posição dos fusíveis...................C-11           Roda sobressalente .............C-2; E-21         Sistema de aquecimento/
Posto de abastecimento ...........A-115               Rodas e pneus ........ D-16; E-12; E-21            ventilação ...............................A-80
Predisposição para alarme.......A-115                                                                   Sistema elétrico ......................... E-13
Predisposição para faróis                                                                               Sistema Flex ............................A-117
                                                        e apagar uma luz externa.........C-6
 auxiliares.................................A-93                                                        Sistema follow me home ...........A-87
                                                      Se apagar uma luz interna .........C-10
Predisposição para instalação                                                                           Substituições fora do plano
 do auto-rádio ........................A-113          Se descarregar a bateria ............C-15
                                                                                                         de manutenção ........................ D-5
Pressão dos pneus ........... D-16; E-21              Se furar um pneu .........................C-2     Substituir os fusíveis ..................C-15
Pré-tensionadores ......................A-11          Se precisar levantar o veículo....C-16            Suspensões .................................. E-9
                                                      Se precisar rebocar o veículo ....C-17
Proteção contra os agentes
 atmosféricos ........................... D-20        Se queimar um fusível ...............C-11
                                                                                                         ampa do reservatório
Proteção do meio ambiente ....A-118                   Seção de identificação
                                                                                                         de combustível ......................A-116
                                                       do veículo (VIS)......................... E-1
Proteção dos dispositivos que                                                                           Tanque de combustível ..A-116; E-18
                                                      Sensor crepuscular auto lamp ...A-91
 reduzem as emissões................. B-9                                                               Telecomando ..............................A-1
                                                      Sensor de chuva ........................A-89
                                                                                                        Terceira luz de freio ..................C-10
                                                      Serviços adicionais ao
    uadro de instrumentos ..........A-16               plano de manutenção .............. D-5           Tipo e número do chassi ............. E-1
Tipo e número do motor ............. E-1
Tipos de lâmpadas ......................C-6
Tomada de corrente ..................A-95
Transmissão................................. E-7
Transmissores de rádio
 e telefones celulares ................ B-15
Travamento elétrico de portas ...A-98
Trip Computer ................. A-29; A-63
Tubulações de borracha ........... D-18


   so correto do veículo ................. B
Uso do câmbio............................ B-3


   elas ...................................... D-16
Velocímetro...............................A-18
Ventilação .................................A-81
Verificação dos níveis ................ D-8
Volante........................................A-6




                                                      F
F
F
Se você deseja entrar em contato conosco, de qualquer parte do Brasil, ligue ou mande um fax para:




FIAT Automóveis S.A.
Assistência Técnica
Rodovia Fernão Dias, km 429 - Betim - MG CEP 32501-970
Internet: http://www.fiat.com.br

Produzido pela Ark Br




Este veículo está em conformidade com o PROCONVE - Programa de Controle de Poluição do Ar por Veículos Automotores.

Palio 2009

  • 1.
    A FIAT, alémde produzir automóveis com alta tecnologia e design único, também investe em ações socioculturais e ambi- entais, pois acredita na parceria de todos os setores da socie- dade para o desenvolvimento sustentável do Brasil. Conheça essas iniciativas pelo site: www.fiat.com.br/cidadania Palio - Impresso 60355189 - XI/2009 COPYRIGHT BY FIAT AUTOMÓVEIS S.A. - PRINTED IN BRAZIL Os dados contidos nesta publicação são fornecidos a título indicativo e poderão ficar desatualizados em conseqüência das modificações feitas pelo fabricante, a qualquer momento, por razões de natureza técnica, ou comercial, porém sem prejudicar as características básicas do produto.
  • 2.
    300 mA 80 mA ORIENTAÇÕES: Prefira sempre Acessórios Genuínos FIAT. Tanto o veículo como os equipamentos nele instalados consomem 36 mA energia da bateria quando desligados, é o denominado “consumo em Consumo máximo Stand-by da bateria Standy-by”. Como a bateria possui um limite máximo de consumo para 4 mA 60 AH 11 mA garantir a partida do motor, deve-se dimensionar o consumo dos equi- pamentos ao limite de consumo da bateria. Rádio Rádio Rádio Veículo Genuíno marca A marca B ADVERTÊNCIAS Fiat Para assegurar a qualidade e o perfeito funcionamento do veículo, recomendamos instalar somente acessórios genuínos, à disposição na Rede de Assistência Fiat. A instalação de rádios, alarmes, rastreadores ou qualquer outro acessório eletrônico não genuíno poderá ocasionar consumo excessivo de carga da bateria, podendo provocar o não funcionamento do veículo e a perda da garantia. PRESSÃO DE CALIBRAGEM DOS PNEUS FRIOS lbf/pol2 (kgf/cm2) Palio ELX 1.0 Palio ELX 1.4 Palio ELX 1.8 Palio 1.8 R Com carga média - dianteiro: 27 (1,9) 27 (1,9) 28 (2,0) 28 (2,0) - traseiro: 27 (1,9) 27 (1,9) 28 (2,0) 28 (2,0) Com carga completa - dianteiro: 31 (2,2) 31 (2,2) 31 (2,2) 31 (2,2) - traseiro: 31 (2,2) 31 (2,2) 34 (2,4) 31 (2,2) Roda de reserva 31 (2,2) 31 (2,2) 34 (2,4) 31 (2,2) Obs.: a primeira especificação é em lbf/pol2 e a segunda, entre parênteses, é em kgf/cm2.
  • 3.
    aro Cliente, Queremos agradecer-lhe por ter preferido a marca Fiat. Preparamos este manual para que você possa conhecer cada detalhe do Fiat Palio e assim, utilizá-lo da maneira mais correta. Recomendamos que o leia com atenção antes de utilizar o veículo pela primeira vez. No mesmo estão contidas informações, conselhos e advertências importantes para seu uso, que o ajudarão a aproveitar, por completo, as qualidades técnicas do seu veículo; você vai encontrar, ainda, indicações para a sua segurança, para manter o bom estado do veículo e para a proteção do meio ambiente. As instruções de manutenção e instalação de acessórios são de caráter ilustrativo, e recomendamos que sua execução seja feita por pessoal qualificado pela Fiat Automóveis S/A. lém disso, no kit de bordo do veículo, você encontrará outras publicações, as quais, trazem informações específicas e não menos importantes sobre outros assuntos; tais como: oa leitura, e boa viagem! Este manual descreve os instrumentos, equipamentos e acessórios que podem equipar o modelo Fiat Palio disponível na rede de Concessionárias Fiat até a presente data. Mas atenção! Considere somente as informações inerentes ao modelo/versão e equipamentos opcionais originais de fábrica do veículo adquirido, conforme discriminado na nota fiscal de venda.
  • 4.
    s veículos Fiatsão automóveis de design original, idealizados em prol do prazer de dirigir em completa segurança e respeitando ao máximo o meio ambiente. A começar pela adoção de modernos motores, passando pelos dispositivos de segurança e a preocupação em oferecer todo o conforto possível aos ocupantes, tudo isso contribuirá para que a persona- lidade de seu veículo seja apreciada logo no primeiro momento. m seguida, você vai notar também que, além das exclusivas características de estilo, existem novos processos de cons- trução que diminuem os custos de manutenção. egurança, economia, inovação e respeito ao meio ambiente fazem do Fiat Palio um veículo a ser imitado.
  • 5.
    s sinais indicadosnesta página são muito importantes. Servem para evidenciar partes do manual onde é necessário deter-se com mais atenção. Como você pode ver, cada sinal é constituído por um símbolo gráfico diferente para que seja fácil e claro descobrir a qual área pertencem os assuntos: Segurança das pessoas Proteção do ambiente Integridade do veículo Atenção. A falta total ou parcial de Indica o comportamento correto a Atenção. A falta total ou parcial de respeito a estas prescrições pode pôr manter, para que o uso do veículo não respeito a estas prescrições pode acarre- em grave perigo a segurança física das cause nenhum dano ao meio ambiente. tar sérios danos ao veículo e, em certos pessoas. casos, a perda da garantia.
  • 6.
    ntes de arrancar,certifique-se de que o freio de estacionamento não esteja acionado e de que não existam obstáculos que possam comprometer o movimento dos pedais, tais como tapetes ou qualquer outro objeto. Verifique também se as luzes-piloto não estão assinalando nenhuma irregularidade. Ajuste o banco e os espelhos retrovisores antes de movimentar o veículo. Faça do uso do cinto de segurança um hábito. Utilize-o sempre para sua proteção. Verifique o fechamento e o travamento correto das portas e da tampa do porta-malas, antes de movimentar o veículo. Evite dirigir se não estiver em condições físicas normais. Obstáculos, pedras ou buracos na pista podem causar danos ao veículo, comprometendo o seu funcionamento. Evite deixar objetos soltos sobre os bancos, pois em caso de desaceleração rápida do veículo, os mesmos poderão provocar ferimentos aos ocupantes ou danos ao próprio veículo. Em cruzamentos, seja prudente, fique atento e reduza a velocidade ao chegar neles. Respeite as velocidades máximas estabelecidas na legislação. A execução das revisões é essencial para a integridade do veículo e para a continuidade do direito à Garantia. Quando for notada qualquer anomalia, esta deve ser imediatamente reparada, sem aguardar a próxima revisão periódica.
  • 7.
    SÍMBOLOS DE PERIGO Correias e polias Órgãos em movimento; não Bateria aproximar partes do corpo Em alguns componentes do seu Fiat, Líquido corrosivo. ou roupas. ou perto dos mesmos, estão aplicadas etiquetas coloridas específicas cujo símbolo chama a atenção do usuário e Tubulação do climatizador indica precauções importantes que este de ar deve tomar, em relação ao componente Bateria Não abrir. em questão. Perigo de explosão. Gás em alta pressão. A seguir, são citados resumidamen- te todos os símbolos indicados pelas etiquetas empregadas no seu Fiat e, ao lado, os componentes para os quais os SÍMBOLOS DE PROIBIÇÃO símbolos chamam a atenção. Ventilador É também indicado o significado do Pode ligar-se automatica- Bateria símbolo de acordo com a subdivisão mente, mesmo com o motor parado. Não aproximar chamas. de perigo, proibição, advertência ou obrigação, à qual o próprio símbolo pertence. Reservatório de Bateria expansão Manter as crianças afasta- Não remover a tampa quan- das. do o líquido de arrefecimen- to estiver quente. Anteparos de calor - correias - polias - venti- lador Bobina Não pôr as mãos. Alta tensão.
  • 8.
    AI RBAG Airbag do lado do passa- Circuito dos freios Veículo com gasolina eco- geiro Não superar o nível máxi- lógica Não instalar porta-bebês mo do líquido no reservató- Usar somente gasolina sem virados para trás no banco rio. Usar somente o líquido chumbo. dianteiro do passageiro. prescrito no capítulo “Abas- tecimentos”. Reservatório de expansão SÍMBOLOS DE ADVERTÊNCIA Usar somente o líquido Limpador do pára-brisa prescrito no capítulo “Abas- Usar somente o líquido do tecimentos”. Catalisador tipo prescrito no capítulo “Abastecimentos”. Não estacionar sobre super- fícies inflamáveis. Consultar o capítulo “Proteção dos SÍMBOLOS DE OBRIGAÇÃO dispositivos que reduzem as emissões”. Motor Usar somente o tipo de Bateria Direção hidráulica lubrificante prescrito no ca- Não superar o nível máximo pítulo “ABASTECIMENTOS”. Proteger os olhos. do líquido no reservatório. Usar somente o líquido prescrito no capítulo “Abas- tecimentos”. Bateria Macaco Consultar o manual de Uso e Manutenção.
  • 9.
    A B EM EMERGÊNCIA C D E F
  • 11.
    ecomendamos ler estecapítulo sentado confortavelmen- .............. A-21 ... A-34 A reconhecer imediatamente as partes descritas no manual e verificar “ao vivo” o que está lendo. .................. A-36 ................................ A-73 Em pouco tempo, você vai conhecer melhor o seu Fiat, com os comandos e os dispositivos com os quais está equipado. ........... A-80 ........................................................... A-81 outras descobertas agradáveis. ............................. A-82 ............................................. A-83 ............................... A-85 ........................................................... A-92 ................................... A-94 ............................ A-1 ................................................................... A-97 ..................................... A-3 ...................................................... A-101 ............................ A-3 ............................................... A-103 .......................................... A-9 ........................................... A-104 FARÓIS ................................................................... A-104 PALIO ELX 1.0/ELX 1.4 ............................................. A-14 ...................................................... A-105 ........................................................................ A-105 PALIO ELX 1.8/1.8 R................................................. A-15 .................................................................. A-108 ............................... A-16 .................................. A-18 ................................................. A-113 ......................... A-115 VERSÕES ELX 1.0/ELX 1.4 ........................................ A-20 ......................... A-118
  • 13.
    CHAVES fig. 1 ADVERTÊNCIA: aconselha-se a manter o CODE CARD sempre consi- Com o veículo são entregues: go (não no veículo) já que ele foi cria- fig. 1. do especialmente para proporcionar A A fim de minimizar riscos de furtos/ A chave fig. 1 de uso normal no ve- mais uma opção de segurança e tran- roubos, o veículo é equipado com um ículo é usada para: qüilidade. É importante também ano- sistema eletrônico de inibição do fun- tar os números constantes do CODE - ignição; CARD, para utilizá-los em caso de é ativado automaticamente tirando a - portas e tampa do porta-malas; um eventual extravio do cartão. chave da ignição. - desativação do airbag do lado do Cada chave possui um dispositivo passageiro. TELECOMANDO eletrônico com a função de transmitir Com o conjunto de chaves é entre- um sinal em código para o sistema de A chave de ignição possui predispo- fig. 2 no qual é sição para instalação de telecomando a ignição através de uma antena especial indicado: incorporada no comutador de ignição. fig. 1. A- Aconselha-se o uso de alarmes com O sinal enviado constitui a “palavra a comunicar à Rede Assistencial FIAT telecomando incorporado à chave de de ordem” sempre diferente para cada para pedir cópias das chaves. ignição da linha Fiat Acessórios, que partida com a qual a central reconhe- ce a chave, e somente nessa condição, foram desenvolvidos e testados para permite a partida do motor. uso em seu veículo e são oferecidos em todas as concessionárias Fiat. O FUNCIONAMENTO Cada vez que girar a chave de ignição na posição STOP, ou PARK, o sistema de proteção ativa o bloqueio do motor. Girando a chave para MAR: fig. 1 fig. 2
  • 14.
    1) Se ocódigo for reconhecido, a ADVERTÊNCIA: cada Etiqueta - (Controle remoto) no quadro de ins- chave fornecida possui um trumentos faz um breve lampejo, indi- código próprio, diferen- cando que o sistema de proteção reco- te de todos os outros, que deve nheceu o código transmitido pela chave ser previamente memorizados pela e o bloqueio do motor foi desativado. central eletrônica do sistema. Girando a chave para AVV, o motor funcionará. Este equipamento opera em caráter 2) ficar acesa secundário, isto é, não tem direito a pro- - teção contra interferência prejudicial, DUPLICAÇÃO DAS CHAVES E digo não foi reconhecido. Neste caso, mesmo de estações do mesmo tipo, e CODE CARD aconselha-se a repor a chave na posi- não pode causar interferência a siste- mas operando em caráter primário. Quando o proprietário necessitar de ção STOP e, depois, de novo em MAR; se o bloqueio persistir, tentar com as A seqüência numérica impressa aci- deve ir a Rede Assistencial FIAT com outras chaves fornecidas. ma do código de barras identifica o nú- todas as chaves e o Code Card. A Rede Com o automóvel em movimento e mero de homologação do immobilizer Assistencial FIAT efetuará a memori- a chave da ignição em MAR - pada-piloto acender, significa que o O código de barras e os algarismos todas as chaves, tanto as novas quanto sistema está efetuando um autodiagnós- localizados abaixo do mesmo contêm as que estiverem em mãos. dados do fornecedor do equipamento. A Rede Assistencial FIAT poderá exigir os documentos de propriedade Etiqueta - (Immobilizer) do veículo. ADVERTÊNCIA: impactos Os códigos das chaves não apre- violentos podem danificar NBC 178 sentadas durante a nova operação de os componentes eletrônicos memorização são definitivamente can- contidos na chave. celados da memória para garantir que 1394 - 05 - 2754 as chaves eventualmente perdidas não sejam mais capazes de ligar o motor. Em caso de venda do veí- (01) 0789 838176 003 2 culo, é indispensável que o novo proprietário receba todas as chaves e o CODE card.
  • 15.
    – PARK: motordesligado, luzes de estacionamento acesas, a chave pode ser removida. Para girar a chave para a posição PARK, apertar o botão A. A A chave pode girar para 4 posições diferentes fig. 3: BANCOS fig. 4 Em caso de violação do – STOP: motor desligado, a chave dispositivo da ignição por Qualquer regulagem deve ser feita pode ser removida. Alguns dispositivos ex.: uma tentativa de roubo, exclusivamente com o veículo parado. - mandar verificar o funcionamento na Rede Assistencial Fiat. Regulagem no sentido longitudinal funcionar. Levantar a alavanca A e empurrar – MAR o banco para a frente ou para trás. Ao os dispositivos elétricos podem funcio- Ao descer do veículo, tire soltar a alavanca, verificar se o banco nar. sempre a chave para evitar está bem travado, tentando empurrá-lo – AVV: partida do motor. que alguém ligue os coman- para a frente e para trás. A falta deste dos involuntariamente. Lembre-se bloqueio poderia provocar o movimen- de puxar o freio de mão até travar to do banco, fazendo-o deslocar alguns no dente necessário para imobili- milímetros para frente ou para trás. zar completamente o veículo. Se o veículo estiver em declive, engate a primeira marcha, sendo aconselhá- vel também virar as rodas em dire- ção ao passeio, tomando o cuidado para não tocar o pneu no meio-fio P MAR AV (guias). Nunca deixe crianças sozi- TO S V nhas no veículo. PA RK A A fig. 3 fig. 4
  • 16.
    Com regulagem milimétrica: Para algumas versões, está prevista a APÓIA-CABEÇAS Para reclinar completamente, ou para regulagem elétrica em altura. regular adequadamente a inclinação do A regulagem deve ser feita com a Bancos dianteiros fig. 7 encosto, girar o dispositivo específico chave de ignição em MAR. Para regu- Para aumentar a segurança dos passa- A-fig. 5, para a frente ou para trás, con- lar, atuar no botão B-fig. 6. geiros, os apóia-cabeças são reguláveis forme desejado. em altura e travam-se automaticamente Não desmontar os ban- na posição desejada. Regulagem em altura cos nem efetuar serviços Lembre-se que os apóia-cabeças Em algumas versões, para regulagem de manutenção e/ou repa- devem ser regulados de maneira que ração nos mesmos: operações rea- a nuca, e não o pescoço, apóie neles. alavanca A detalhe da fig. 6. Puxar o lizadas de modo incorreto podem Somente nesta posição podem protegê- pino e girar a alavanca na posição de- prejudicar o funcionamento dos lo em caso de batidas. sejada. dispositivos de segurança. Dirigir-se sempre à Rede Assistencial Fiat. A A B fig. 5 fig. 6 fig. 7
  • 17.
    Bancos traseiros fig.8 Não desmontar os ban- - para o banco do passageiro, após Para os bancos traseiros estão pre- cos nem efetuar serviços rebater o encosto, empurre o banco vistos apóia-cabeças reguláveis em de manutenção e/ou repa- para frente para que deslize sobre os altura. ração nos mesmos. Operações rea- trilhos; A lizadas de modo incorreto podem - retorne o banco para posição nor- Em algumas versões, está previsto prejudicar o funcionamento dos um terceiro apóia-cabeça no banco mal empurrando-o até o completo tra- dispositivos de segurança. Dirigir-se vamento. traseiro. sempre à Rede Assistencial Fiat. Para efetuar a regulagem: levantar to- O banco do passageiro retomará a talmente os apoia-cabeças até a altura posição regulada anteriormente. máxima, ou abaixá-los totalmente. APOIO DE BRAÇOS DIANTEIRO Para removê-los, levantá-los na altu- Algumas versões são equipadas com ra máxima, apertar os botões A-fig. 8 apoio de braços dianteiro que pode ser ao lado dos suportes e puxar mais um levantado ou abaixado. pouco para cima. ACESSO AOS BANCOS TRASEIROS (versões 3 portas) fig. 9 Pode-se acessar facilmente os bancos traseiros por ambos os lados: - puxe para cima a alavanca A e re- bata o encosto para frente. Ao retornar A o encosto para a posição normal, veri- fique se está bem travado. A A fig. 8 fig. 9
  • 18.
    ADVERTÊNCIA: o bancodeve Nestes casos, a deformação dos VOLANTE fig. 10 e 11 estar bem travado para evitar o seu bancos deve ser considerada uma Pode ser regulado no sentido verti- movimento e possíveis acidentes. desejada conseqüência do sinistro, cal: uma vez que é na deformação que a energia do impacto é absorvida. 1) deslocar a alavanca A-fig. 10 para ADVERTÊNCIA: o projeto de um Considera-se que após constatada a posição 2-fig. 11; veículo é concebido atualmente esta deformação, o conjunto deverá 2) efetuar a regulagem do volante; para que, em casos de sinistros, os ser substituído. 3) retornar a alavanca à posição 1 ocupantes sofram o mínimo de con- para travar o volante novamente. seqüências possíveis. Nos veículos dotados de Para tanto, são concebidos na direção hidráulica, não per- ótica de “Segurança ativa” e “segu- manecer com o volante em rança passiva”. No caso específi- fim de curso (seja para a direita ou co dos bancos, estes, quando da esquerda) por mais de 15 segundos, ocorrência de impactos que pos- sob pena de danificar o sistema. sam gerar desacelerações em níveis “perigosos” aos usuários, são proje- tados para deformarem-se e assim, reduzir o nível de desaceleração sobre os ocupantes, “preservando- os passivamente”. A 2 1 fig. 10 fig. 11
  • 19.
    ESPELHO RETROVISOR INTERNO ESPELHO RETROVISOR INTERNO Quando a fotocélula localizada na fig. 12 ELETROCRÔMICO fig. 13 parte frontal do espelho, ao lado do in- terruptor, detecta o ofuscamento pro- A obtém-se: Presente em algumas versões, o es- vocado pelos faróis do veículo atrás do pelho pode ser orientado em todas as A 1) posição antiofuscamento seu, ela energiza uma camada química direções. do vidro, causando o escurecimento e 2) posição normal. O funcionamento do espelho eletro- a absorção da luz. Assim que o ofusca- O espelho retrovisor interno é equipa- crômico estará ativo e só será possível do com um dispositivo contra acidentes mento diminui, o espelho volta para o com a ignição ligada, condição em que seu estado normal de transparência. que o desprende em caso de choque. o espelho passa a funcionar em modo Com o dispositivo ligado, o led verde automático. Nesta situação, duas foto- B-fig. 13 permanece aceso, indicando células controlam a atividade luminosa esse estado. Pressionando-se o botão na frente e atrás do espelho, fazendo a A-fig. 13 com o dispositivo ligado, o compensação entre localidades ilumi- led B-fig. 13 se apaga, indicando que nadas ou escuras. o sistema deixou de funcionar em modo automático. Como característica adicional, o es- pelho passará para a posição normal - gatada, garantindo a visibilidade em manobras. 1 A B A 2 fig. 12 fig. 13
  • 20.
    ESPELHOS RETROVISORES Com regulagem elétrica fig. 15 A lente do espelho retro- EXTERNOS A regulagem é possível somente com visor direito é parabólica e a chave de ignição na posição MAR. aumenta o campo de visão. Com regulagem interna manual fig. No entanto, diminui o tamanho da 14 Para regular o espelho, basta apertar imagem, dando a impressão de que Por dentro do veículo, mover o bo- nos quatro sentidos a tecla A situada na o objeto refletido está mais distante tão A. porta do motorista. do que a realidade. O botão B - Qualquer regulagem deve ser efetuada somente com o regulagem. Se a saliência do espe- veículo parado. Aconselha-se efetuar a regulagem lho criar dificuldades numa com o veículo parado e com o freio passagem estreita, dobre-o de mão puxado. da posição 1-figs. 14 ou 15 para a posição 2. A B 1 1 2 2 A fig. 14 fig. 15
  • 21.
    Para retirar ocinto, apertar o botão Os cintos de segurança para os postos (C). Acompanhar o cinto durante seu traseiros devem ser usados conforme o enrolamento para evitar que se dobre. esquema ilustrado na fig. 17. COMO UTILIZAR OS CINTOS DE Para evitar engates incorretos, que A Não apertar o botão (C) poderiam afetar a funcionalidade dos SEGURANÇA fig. 16 cintos de segurança, as lingüetas dos durante a marcha. O cinto deve ser usado mantendo o cintos laterais e o fecho do cinto central tórax ereto e apoiado contra o encosto O cinto, por meio do enrolador, do banco. adapta-se automaticamente ao corpo são incompatíveis entre si. Para colocar os cintos, pegar a lin- do passageiro permitindo liberdade de A extremidade excedente güeta de fixação A-fig. 16 e introduzí- movimentos. do cinto resultante de um la na sede B até perceber o “click” de Com o veículo estacionado em for- ajuste, assim como os pró- travamento. te aclive ou declive o enrolador pode prios cintos de segurança dos lugares Se durante a colocação do cinto, o travar-se: isto é normal. O mecanismo que não estiverem ocupados podem, mesmo se travar, deixá-lo enrolar por de travamento do enrolador intervém inadvertidamente, ficar para fora do um breve trecho e retirá-lo novamente em caso de qualquer puxão repentino veículo após ter fechado as portas evitando puxões repentinos. do cinto ou em caso de freadas brus- traseiras. Aconselha-se a deixar afi- cas, colisões e curvas em velocidade velados todos os cintos de segurança Após engatar a fivela na traseiros dos veículos sem retrator sede do fecho, puxar leve- sustentada. automático, mesmo se não estiverem mente o cinto para eliminar Para obter a máxima pro- em uso, e sempre fazer o ajuste do a folga do cadarço na região abdo- teção, manter o encosto cinto ao corpo do passageiro. minal. em posição vertical, apoiar bem as costas e manter o cinto bem aderente ao tórax e à bacia. Nunca utilizar o cinto com o banco reclinado. O banco traseiro possui cintos de A segurança inerciais de três pontos de C B fixação com enrolador para os postos laterais. fig. 16 fig. 17
  • 22.
    ADVERTÊNCIA: o cintoestará USO DO CINTO DO LUGAR Lembre-se que, em caso regulado corretamente quando ade- CENTRAL fig. 18 de impacto violento, os pas- rir bem à bacia. A sua eficiência sageiros dos bancos trasei- depende diretamente da correta Para afivelar o cinto ros que não estiverem usando os colocação por parte do usuário. Inserir a lingüeta de engate A na aber- cintos de segurança também consti- tura B do fecho até ouvir o clique de tuem um grave perigo para os pas- bloqueio. sageiros dos bancos dianteiros. Recordar-se de que, em Para destravar o cinto: apertar o bo- caso de colisão, os passa- tão C. geiros dos bancos traseiros REGULAGEM EM ALTURA DOS que não estiverem usando os cintos, Para ajustar o cinto fig. 19 CINTOS DIANTEIROS além de estarem infringindo as leis - para apertar: pressionar a fivela A, de trânsito e de serem expostos a puxando na extremidade B - A regulagem em altura um grande risco, constituem um ração pode ser feita com o cinto já afi- dos cintos de segurança perigo também para os passageiros deve ser feita com o veícu- dos lugares dianteiros. lo parado. - para afrouxar: pressionar a fivela A puxar na parte C, mantendo a fivela A perpendicular ao cinto. Regular sempre a altura dos cintos, adaptando-os à estatura das pessoas ADVERTÊNCIA: o cinto estará que os usam. Esta preocupação per- regulado corretamente quando ade- mite melhorar sua eficácia reduzindo rir bem à bacia. substancialmente os riscos de lesões em caso de colisões. C A B A A regulagem correta é obtida quando o cinto passa cerca da metade entre a extremidade do ombro e do pescoço. A sua eficiência depende diretamente da correta colocação por parte do usuário. B A regulagem em altura é possível em C 5 posições distintas. fig. 18 fig. 19
  • 23.
    Para fazer aregulagem, apertar o bo- Estes dispositivos detectam, através O pré-tensionador não necessita de tão B-fig. 20 e levantar ou abaixar a de um sensor, que está ocorrendo uma nenhuma manutenção ou lubrificação. empunhadura A-fig. 20. colisão violenta e puxam o cinto alguns Qualquer intervenção de modificação de suas características originais invalida A Após a regulagem, veri- perfeita aderência dos cintos ao corpo sua eficiência. Se, por eventos naturais ficar sempre se o cursor dos ocupantes, antes que se inicie a está travado em uma das ação de retenção. posições predispostas. Para tanto, O travamento do cinto é reconhe- atingido por água ou barro, é obrigató- sem pressionar o botão, fazer um cível pelo travamento do enrolador; o ria a sua substituição. movimento para baixo para permi- cinto não se enrola mais, nem mesmo tir o travamento do dispositivo de se acompanhado com as mãos. fixação, caso o mesmo não tenha O pré-tensionador é uti- sido travado em uma das posições lizável somente uma vez. estabelecidas. Para ter a máxima pro- Após sua utilização, procu- teção da ação do pré- rar a Rede Assistencial Fiat para sua tensionador, usar o cinto substituição. A validade do disposi- PRÉ-TENSIONADORES mantendo-o bem aderente ao tórax tivo está indicada em uma etiqueta Para tornar ainda mais eficaz a ação e à bacia. adesiva localizada na tampa do por- dos cintos de segurança dianteiros, as ta-luvas e, para algumas versões, na versões equipadas com Airbag estão Os pré-tensionadores dos postos parte interna do capô. Atente para o equipadas também com pré-tensiona- dianteiros se ativam somente se os res- prazo de validade e dirija-se à Rede dores dos cintos de segurança. pectivos cintos estiverem corretamente Assistencial Fiat para a substituição colocados nas fivelas. do dispositivo. Havendo a ativação dos pré-tensio- B nadores, pode-se verificar uma ligeira emissão de fumaça. Esta fumaça não é A prejudicial e não indica um princípio de incêndio. fig. 20
  • 24.
    Intervenções que acarre- Para garantir a máxima Em hipótese alguma deve- tem colisões, vibrações ou proteção aos ocupantes do se desmontar ou intervir aquecimentos localizados veículo em caso de aciden- nos componentes do pré- (superiores a 100°C por uma dura- te, recomenda-se manter o encosto tensionador. Qualquer reparação ção máxima de 6 horas) na zona na posição mais ereta possível e o deve ser feita por pessoal qualifica- do pré-tensionador podem provocar cinto bem aderente ao tórax e à do e autorizado. Procure sempre a danos ou a ativação do sistema. Não bacia. Nunca utilizar o cinto com o Rede Assistencial Fiat. se enquadram nestas condições as banco reclinado. Colocar sempre os vibrações induzidas pela irregulari- cintos de segurança, tanto nos luga- dade das estradas ou por ultrapassa- res dianteiros como traseiros. Viajar Se o cinto tiver sido sub- gens acidentais de obstáculos como sem utilizar os cintos aumenta o metido a uma forte soli- guias, quebra-molas, etc. Para qual- risco de lesões graves, ou de morte, citação como, por exem- quer intervenção ou reparo, dirija-se em caso de colisão. plo, após um acidente, o mesmo sempre à Rede Assistencial Fiat. deve ser substituído completamente junto com as fixações, os parafusos O cinto não deve ser e o próprio sistema pré-tensionador, ADVERTÊNCIAS GERAIS PARA A dobrado. A parte superior mesmo não apresentando danos UTILIZAÇÃO DOS CINTOS DE deve passar nos ombros e visíveis, pois estes equipamentos SEGURANÇA atravessar diagonalmente o tórax. A podem ter perdido suas proprieda- parte inferior deve aderir à bacia fig. des de resistência. 21 e não ao abdômen do passageiro. as disposições legislativas locais com Não utilizar dispositivos (almofa- relação à obrigação e modalidades de das, espumas, etc.) para manter o utilização dos cintos. cinto não aderente ao corpo dos passageiros, ou qualquer outro tipo Colocar sempre os cintos de seguran- de dispositivo que trave, afrouxe ou ça antes de iniciar uma viagem. modifique o funcionamento normal do cinto de segurança. fig. 21
  • 25.
    Cada cinto desegurança Obviamente as mulheres grávidas 3) Para limpar os cintos, lavá-los com deve ser utilizado somen- devem posicionar a parte inferior do água e sabão neutro, enxaguando-os e te por uma pessoa. Nunca cinto mais abaixo, de modo que o deixando-os secar à sombra. Não usar transportar crianças no colo de um mesmo passe acima da bacia e sob o detergentes fortes, alvejantes ou tintu- A passageiro utilizando um cinto de ventre fig. 23. - segurança para a proteção de ambos mica que possa enfraquecer as fibras fig. 22 e não colocar nenhum objeto COMO MANTER OS CINTOS DE do cinto. entre a pessoa e o cinto. SEGURANÇA SEMPRE EFICIENTES 4) Evitar que os enroladores sejam 1) Utilizar sempre os cintos de se- molhados. O seu correto funcionamen- O uso dos cintos é necessário tam- to é garantido somente se não sofrerem bém para as mulheres grávidas: para gurança bem esticados, não torcidos; certificar-se de que os mesmos possam infiltrações de água. elas e para o bebê o risco de lesões em caso de colisão é certamente menor se deslizar livremente sem impedimen- 5) Substituir o cinto quando apresen- estiverem usando o cinto. tos. tar marcas de deterioração ou cortes. 2) Após um acidente, substituir o cin- to usado, mesmo se aparentemente não pareça danificado. Substituir o cinto em caso de ativação do pré-tensionador. fig. 22 fig. 23
  • 26.
    A disponibilidade ea posição dos instrumentos e dos sinalizadores podem variar em função dos itens opcionais adqui- ridos/disponíveis. 1 2 3 4 5 6 7 8 9 10 1 18 17 16 15 14 13 12 11 fig. 24 1) 2) Comandos - 3) Alavanca de comando das luzes externas/desem- baçador traseiro - 4) 5) Interruptor de luzes de emergência - 6) 7) Alavanca de comando dos limpadores e lavadores do pára-brisa e do vidro traseiro - 8) - veis e orientáveis - 9) Auto-rádio - 10) Airbag do lado do passageiro ou porta-luvas superior - 11) Porta-luvas - 12) Porta- objetos - 13) Comandos de ventilação - 14) 15) Comutador de ignição - 16) Airbag do lado do motorista - 17) Alavanca para abrir o capô do motor - 18)
  • 27.
    A disponibilidade ea posição dos instrumentos e dos sinalizadores podem variar em função dos itens opcionais adqui- ridos/disponíveis. A 1 2 3 4 5 6 7 8 9 7 6 10 1 EE EE F 3 H 100 120 1 30 40 80 140 E C 50 60 km/h 160 20 rpmx100 60 40 180 20 200 10 70 0 220 0 80 18 17 16 15 14 13 12 11 fig. 25 1) 2) Alavanca de comando das luzes externas - 3) 4) Quadro 5) Alavanca de comando dos limpadores e lavadores do pára-brisa e do vidro traseiro/ trip - 6) 7) Comandos - 8) Auto-rádio - 9) Interruptor de luzes de emer- gência - 10) Airbag do lado do passageiro ou porta-luvas superior - 11) Porta-luvas - 12) Porta-objetos - 13) Comandos de ventilação - 14) Comutador de ignição - 15) Airbag do lado do motorista - 16) Alavanca para abrir o capô do motor - 17) 18) Comandos do My car
  • 28.
    PALIO ELX 1.0/ELX1.4 km/h A - Conta-giros. B - Velocímetro. C- D - Indicador de temperatura do v F F ! > kmi líquido de arrefecimento do motor. TRIP MENU Beep SPEED LIMIT 1 2 ´ ( ¬ w U Y K med inst I/100km/Ikmip/gh E 1 5 3 A B C D fig. 26 F D PALIO ELX 1.8 K 3 u 1 A - Velocímetro. B - Indicador de nível de combustível. C- > D - Indicador de temperatura do x w v W ´ K 5 líquido de arrefecimento do motor. U Y F¬ < ( E - Conta-giros. A B C D E fig. 27
  • 29.
    PALIO 1.8 R E E F 3 H A - Velocímetro. 100 120 1 30 40 A 80 140 E C 50 60 B - Indicador do nível de combustível. km/h 160 20 rpmx100 60 40 180 C- 20 200 10 70 D - Indicador de temperatura do líquido 0 220 0 80 ABS de arrefecimento do motor. ! E - Conta-giros. A B C D E fig. 28
  • 30.
    INDICADOR DE TEMPERATURADO Em caso de superaqueci- LÍQUIDO DE ARREFECIMENTO DO mento, desligar o motor e MOTOR figs. 30 providenciar o reboque do veículo à concessionária Fiat mais Em regime de funcionamento, nor- próxima. VELOCÍMETRO fig. 29 malmente, o ponteiro deve estar sobre os valores centrais da escala. Se chegar Localizado no quadro de instrumen- perto da marca vermelha, significa que Observação: tos, serve para indicar a velocidade de o motor está sendo muito solicitado e deslocamento do veículo. H - do inglês hot: quente é necessário reduzir a exigência de de- A quilometragem parcial e total, sempenho. C - do inglês cold: frio podem ser visualizadas através do dis- Viajando a velocidade muito baixa play. com clima muito quente, o ponteiro po- Advertência: se o indicador esti- de chegar perto da marca vermelha. ver no início da escala (temperatura baixa) com a luz-piloto de excesso de temperatura ou com a luz-piloto do sistema de injeção acesa, é sinal de anomalia no sistema. Neste caso, procurar a Rede Assistencial Fiat. Se o motor funcionar sem o líqui- do de arrefecimento, seu veículo poderá ser seriamente danificado. Os reparos, nestes casos, não serão 100 120 80 km/h 140 cobertos pela Garantia. 60 160 40 180 20 200 0 ! 220 fig. 29 fig. 30
  • 31.
    CONTA-GIROS INDICADOR DO NÍVEL DE Advertência: o acendimento COMBUSTÍVEL fig. 32 intermitente da escala de indicação O ponteiro sobre as marcas verme- de combustível digital indica avaria lhas A-fig. 31 indica um regime de ro- no sistema. Nesse caso, procurar a tações muito elevado, que pode causar Versões ELX 1.0/ELX 1.4 A Rede Assistencial Fiat. danos ao motor e, portanto, deverá ser evitado. as barras horizontais A-fig. 32 se ilu- minam gradualmente até indicar o nível Versões ELX 1.8/1.8R ADVERTÊNCIA: o sistema de con- de combustível existente no tanque. O ponteiro indica a quantidade trole da injeção eletrônica inter- O acendimento intermitente da si- aproximada de combustível existente rompe o fluxo de combustível quan- nalização de reserva B-fig. 32 indica no tanque. do o motor estiver com excesso de que no tanque restam cerca de 5,5 a - rotações, com conseqüente perda 7,5 litros de combustível. da-piloto de reserva C-fig. 32 indica de potência do próprio motor. que no tanque restam cerca de 5,5 a 7,5 litros de combustível. F Observação: E- km rpm - rotações por minuto F- TRIP 1 2 Ver observação no item h E “Estacionamento” no capítulo B B A “Uso correto do veículo”. A A Advertência: o acionamento inter- mitente da lâmpada-piloto de reser- F va indica avaria no sistema. E C fig. 31 fig. 32
  • 32.
    Recomenda-se também, antesde efe- - Efetuar ajustes pessoais em alguma tuar alguma operação, ler atentamente das funções, agindo em conjunto com este capítulo. a pressão do botão mode/trip. A pressão no botão mode/trip A-fig. O display exibe as informações úteis 34 permite: e necessárias durante a direção: - Selecionar uma das várias funções do trip computer. INFORMAÇÕES PRESENTES NA O padrão e a quantidade de caracte- - Confirmar o ajuste da função se- TELA PADRÃO res das mensagens exibidas fig. 33 va- riam de acordo com a versão do veículo lecionada, quando a função assim o A-fig. 35 e os equipamentos opcionais que estão permitir. B-fig. 35 presentes no mesmo. Com a chave da ignição desligada ao B-fig. abrir/fechar uma das portas dianteiras, BOTÃO DE COMANDO 34, em sentido horário ou anti-horário, o display se ilumina, exibindo o hodô- MODE/TRIP fig. 34 permite: metro total e o relógio. Para usufruir das informações que - Selecionar uma das várias funções posição MAR - Acessar informações referentes à primeiramente familiarizar-se com os manutenção programada do veículo. botões de comando correspondentes localizados na alavanca direita da co- luna da direção. FLP0002 FLP0003 A F kmi km MENU Beep B TRIP SPEED LIMIT 1 2 MODE TRIP med inst I/100km/Ikmip/gh E A h B fig. 33 fig. 34 fig. 35
  • 33.
    INFORMAÇÕES NO DISPLAY PARA A VERSÃO ELX AS FUNÇÕES SÃO: - Indicação dos quilômetros faltantes para a revisão programada ou adver- tência do vencimento da mesma, com ALERTA DE VELOCIDADE A lampejo do ícone . PROGRAMADA - Indicação dos dias faltantes para a - Ativação/desativação da função do troca anual do óleo ou advertência do Este menu permite a personalização alerta de velocidade excedida. vencimento da mesma com lampejo do e configuração do veículo. - Ajuste do valor de velocidade limite ícone . desejada. Poderão também ser visualizadas no Atenção: o número de opções do - Ativação/desativação da função si- display: menu está relacionado com os itens - Informações do Computador de que equipam o veículo. - nação. - Menu My Car. É aconselhável que toda a - Relógio. programação desejada seja MANUTENÇÃO PROGRAMADA - Mensagens de advertência/avaria. executada com o veículo - Visualização dos quilômetros - Alerta de velocidade programada. parado. faltantes para a manutenção progra- mada. - Visualização dos dias faltantes para troca anual do óleo do motor. AJUSTE DO RELÓGIO - Ajuste das horas. - Ajuste dos minutos. SAÍDA DO MENU - Saída do menu.
  • 34.
    VERIFICAÇÃO INICIAL Girando a chave de ignição para a posição MAR, dependendo da quilometragem do veículo ou do tempo transcorrido desde a última operação de manutenção, o display exibe as informações relativas ao número de dias ou à quilometragem faltante para a próxima manutenção programada ou troca do óleo do motor. FLP0004 P MAR AV TO S V PA RK F km MENU 1 2 E F MENU 1 2 E O PLANO DE MANUTENÇÃO PROGRAMADA do veículo prevê operações de manutenção e troca do óleo do motor a cada 15000 km ou 1 ano, prevalecendo a condição que primeiro ocorrer. A exibição de informações relativas às operações de manutenção (com exce- ção da revisão de carroceria) ocorrerá automaticamente quando, com a chave de ignição na posição MAR, a partir dos 2.000 km posição MAR, no display aparecerá o valor dos quilômetros faltantes para a revisão ou o número de dias para a troca anual do óleo do motor precedido de um sinal negativo e um sinal sonoro será emitido. Procure a Rede Assistencial FIAT que realizará, além das dos contadores de tempo ou quilômetros para a próxima troca anual do óleo ou manutenção programada. A contagem do tempo para exibição da mensagem de troca anual de óleo do motor começará a partir do momento em que o veículo percorrer um mínimo de 200 quilômetros.
  • 35.
    DESCRIÇÃO DO MENU“MY CAR FIAT” O menu é composto de uma série de funções que são selecionadas por meio da rotação do anel mode/trip permitindo a personalização e configuração do veículo. A ACESSO À TELA DO MENU Após a verificação inicial, é possível acessar a tela do menu efetuando a rotação do anel mode/trip em sentido horário e anti-horário. ATENÇÃO: ao acessar o menu, se não for efetuada nenhuma programação/regulagem dentro de um tempo igual a 60 segundos, o sistema sai automaticamente do menu e retorna a tela anteriormente visualizada. Neste caso, a última opção - Com o veículo parado é possível ter acesso a todas opções do menu. Atenção: é aconselhável que toda programação desejada seja executada com o veículo parado. Acesso à tela do menu Após a verificação inicial é possível acessar a tela do menu. Para navegar, efetuar a rotação, em sentido horário ou anti- horário, do anel MY CAR MODE/TRIP e, para efetuar ajustes, apertar o botão MODE/TRIP F F F km MENU MENU Dimmer MODE SPEED LIMIT MODE 1 2 1 2 1 2 FLP0114 TRIP TRIP h E km / h TRIP E E F F F km MENU Beep MENU MENU 1 2 MODE 1 2 MODE 1 2 TRIP TRIP E E E veículo e os equipamentos opcionais que estão presentes no mesmo. Advertência de fechamento incorreto das portas A indicação de fechamento incorreto das portas ocorre, para algumas versões, através do acendimento da luz espia . Para algumas versões, se o veículo atingir uma velocidade superior a 4 km/h com uma ou mais portas abertas, será emitido um sinal sonoro.
  • 36.
    Limite de velocidadeprogramada Esta função permite programar o alerta de limite de velocidade do veículo. Se esta for ultrapassada, é emitido automati- camente um sinal sonoro, acompanhado do acendimento da mensagem “speed limit“ e a visualização de uma mensagem específica no display de advertência para o motorista. Para programação da velocidade limite, proceder como a seguir: F F FLP0137 MENU MENU Através da rotação do anel escolher a ativação ou a desati- Ver acesso a tela do menu SPEED LIMIT 1 2 MODE SPEED LIMIT 1 2 TRIP E km / h E Através do anel - te o ajuste o valor expresso no display lampeja. Este valor pode km/h. Confirmar o valor desejado através do botão MODE/TRIP. Advertência: esta função não visa a substituir, nem exclui a Se o anel de ajuste for girado por tempo superior a 2s, o incre- responsabilidade do motorista em manter-se atento e fazer mento ou diminuição do valor se dará de forma mais rápida. cumprir a velocidade indicada para as rodovias transitadas. Quando estiver próximo ao valor desejado, soltar o botão e completar o ajuste com toques simples. O display irá exibir o ícone quando a função estiver habilitada. Sinalização de ultrapassagem de velocidade limite Logo que o veículo ultrapassar o valor de velocidade programada ocorre automaticamente um ciclo de sinalizações, jun- tamente com um sinal sonoro e o acendimento da mensagem “speed limit“. Pressionando o botão “mode/trip” a indicação no display é interrompida. A indicação no display também é imediatamente interrompida se a velocidade do veículo atingir o valor do limite ajustado menos 5 km/h. F FLP0007 km SPEED LIMIT 1 2 med inst km / h E
  • 37.
    Dimmer A - do display do auto-rádio; F FLP0114 MENU Dimmer 1 2 E Ajustar hora - Ao pressionar o botão mode/trip o valor expresso no display lampeja. - Proceder da mesma forma para ajustar os minutos. Com rotação no botão superior a 2 segundos o ajuste se dará de forma mais rápida. display lampeja. Confirmar o valor desejado através do botão mode/trip. Se o anel de ajuste permanecer pressionado por tempo superior a 2 segundos, o incremento ou diminuição do valor se dará de forma mais rápida. F F F FLP0008 MENU MENU MENU 1 2 MODE 1 2 MODE 1 2 TRIP TRIP h E h E h E
  • 38.
    Sinal sonoro (Rogerbeep) O sinal sonoro que acompanha o pressionamento da teclas Para efetuar a ativação, proceder como a seguir: F F FLP0009 MENU Beep MENU Beep Ver acesso a tela do menu 1 2 MODE TRIP 1 2 E E Advertência para a revisão programada O display permite visualizar as indicações relativas aos quilômetros faltantes para a próxima revisão. visualização, ou seja, 2000 km antes dos prazos estabelecidos no Plano de Manutenção Programada até 1000 km depois. A indicação ocorrerá somente quando a chave de ignição for posicionada em MAR a cada 200 km dentro da faixa esta- belecida para a advertência durante oito segundos. Serão visualizados no display, automaticamente, os quilômetros faltantes para a próxima revisão ou quando forem excedidos os mesmos até 1.000 km. Será exibida no display, após a inicialização Para algumas versões o ícone lampeja no quadro de instrumentos. F FLP0022 km MENU 1 2 E CAR em sentido horário ou anti-horário. Quando for superado o valor de quilometragem, a visualização no display, conforme a versão, será indicado como a seguir:
  • 39.
    Para algumas versõeso ícone lampeja no quadro de instrumentos. F FLP0027 km 1 2 A E Procure a Rede Assistencial FIAT que realizará, além das operações de manutenção previstas pelo “Plano de manuten- próxima troca anual do óleo ou manutenção programada. Advertência para a troca anual do óleo do motor O número de dias faltantes para a troca de óleo será indicado no display após inicialização do mesmo, obedecendo a F FLP0023 MENU 1 2 E quando tiver vencido o prazo indicado para a troca de óleo, conforme a versão, a seguinte mensagem no display: F FLP0026 1 2 E O número de dias faltantes para a troca do óleo do motor pode ser consultado, a qualquer momento, girando o anel MY CAR em sentido horário ou anti-horário. Procure a Rede Assistencial FIAT que realizará, além das operações de manutenção previstas pelo “Plano de manuten- próxima troca anual do óleo ou manutenção programada.
  • 40.
    Manutenção programada (Revisão) O plano de manutenção programada do veículo prevê operações de manutenção e troca do óleo do motor a cada 15000 km ou 1 ano, prevalecendo a condição que primeiro ocorrer. A exibição de informações relativas às operações de manutenção (com exceção da revisão de carroceria) ocorrerá automaticamente quando a chave de ignição for colocada na posição MAR, a partir dos 2000 km faltantes para a próxima revisão ou a 30 dias da troca anual do óleo do motor. Essas informações serão exibidas a cada 200 km MAR o display dos contadores de tempo e quilometragem faltantes para a próxima intervenção. A contagem de tempo para a exibição das mensagens de troca anual do óleo do motor começará a partir do momento em que o veículo percorrer um mínimo de 200 quilô- metros. OBSERVAÇÕES IMPORTANTES O sistema de aviso de revisão não leva em consideração os períodos nos quais a bateria esteve desligada, de modo que os intervalos de manutenção especificados no PLANO DE MANUTENÇÃO PROGRAMADA terão prio- ridade, devendo ser sempre observados. Seguir rigorosamente as recomendações para troca de óleo do motor, no capítulo D, se o veículo for utilizado, predominantemente, em condições particularmente severas. Os displays não exibem o tempo faltante para a realização das revisões de carroceria. Para ter pleno conhecimento das condições de manutenção e garantia do veículo, é indispensável a consulta ao capítulo “D” no presente manual e ao manual de Garantia.
  • 41.
    TRIP COMPUTER As informações do trip, disponíveis para algumas versões, são visualizadas de modo seqüencial conforme o esquema seguinte: A F F F km km km FLP0061 TRIP MODE TRIP TRIP 1 2 TRIP 1 2 MODE 1 2 TRIP med inst km E km/l E km/l E F F F km km km TRIP MODE TRIP MODE TRIP 1 2 TRIP 1 2 TRIP 1 2 km E km / h E h E 1 - Trip computer – Distância percorrida F FLP0060 km Para algumas versões será TRIP 1 2 visualizado no display: km E
  • 42.
    2 - Tripcomputer - Consumo instantâneo Informa o consumo de combustível que está ocorrendo naquele momento. A informação é atualizada de segundo em segundo. F F FLP0062 km km TRIP TRIP 1 2 1 2 inst inst km/l E km/l E 3 - Trip computer – Consumo médio F F FLP0063 km km TRIP TRIP 1 2 1 2 med med 500 m. km/l E km/l E
  • 43.
    4 - Tripcomputer - Autonomia na hipótese de prosseguir a viagem com o mesmo estilo de dirigir, ou seja, na mesma condição de consumo. A autonomia é calculada considerando o consumo médio dos últimos 5 minutos e os litros de combustível contidos no A reservatório. Em caso de abastecimento de combustível será calculado um novo valor de autonomia. Em caso de paradas do veículo, carac- terizada por uma velocidade inferior a Quando a velocidade do veículo superar nova- 4 km/h e motor em funcionamento, será mente o limite de 4km/h, o valor da autonomia visualizado o último valor da autonomia FLP0064 será recalculado considerando o combustível calculado antes da parada do veículo. Se consumido durante a parada e a forma de diri- estas condições persistirem por mais de gir precedente à mesma 3 minutos, no display serão visualizados F Se a parada persistir por mais de 3 F km minutos ou a autonomia for inferior km TRIP à 50 km, a indicação será inter- TRIP 1 2 1 2 rompida. Quando a autonomia for inferior à 50 km, veículo deverá ser km E abastecido assim que possível. km E 5 - Trip computer - Velocidade média F F FLP0065 km km TRIP TRIP 1 2 1 2 med km / h E km / h E
  • 44.
    6 - Tripcomputer - Tempo de viagem Obs.: o tempo de viagem é calculado somente quando o motor permanece ligado (rpm > 500) F F FLP0066 Quando o tempo atingir 99:59 h, ocorre um km km reset de todos os dados do TRIP, exceto auto- TRIP 1 2 TRIP 1 2 h E h E Zeramento (Reset) do TRIP Quando o botão mode/trip é pressionado por um tempo superior a 2 segundos, será efetuado o zeramento dos dados do Sistema FPS (Fire Prevention System) – Interruptor inercial - mações na página no ítem “Interruptor inercial para corte de combustível”, em “Comandos”, neste capítulo. O display, conforme a versão, exibirá: F FLP0067 TRIP 1 2 h E
  • 45.
    Sistema Follow mehome Uma vez ativado, durante 20 segundos, aparecerá no display do quadro de Instrumentos, uma indicação de que o sistema está ativo com o tempo de duração para o qual foi ajustado. O display, exibirá o tempo selecionado para ativação do dispositivo: A FLP0070 h Acendimento automático do display ao abrir/fechar porta(s) dianteira(s) Com o veículo desligado, na abertura ou fechamento das portas dianteiras, o display do quadro de instrumentos se acende durante 10 segundos, indicando o hodômetro total e o relógio digital. Para algumas versões, o display exibe o relógio permanentemente. O display, conforme a versão, indicará: FLP0070 km h
  • 46.
    O padrão ea quantidade de caracteres das mensagens exibidas variam de acordo com o tipo do display, com a versão do veículo e os equipamentos opcionais que estão presentes no mesmo. São descritos a seguir os diferentes tipos de display e o tipo de informação que cada um pode fornecer: Display 1 (Standard) - Ideogramas, informações numéricas e mensagens de texto curtas. Display 2 (multifuncional) - Ideogramas, informações numéricas e mensagens de texto. 1 2 0000.00 K Qui 6 Out TRIP TOTAL km 36km 15:40 25 ºC 15:40 BOTÕES DE COMANDO - fig. 36 - 37 MAR necessário primeiramente familiarizar-se com os botões de comando correspondentes localizados à esquerda da coluna da direção e na extremidade da alavanca direita. Recomenda-se também, antes de efetuar alguma operação, ler atentamente este capítulo.
  • 47.
    Tecla MODE Pressão inferior a 2 segundos permite: - entrar ou sair do menu “My Car” A - confirmar o ajuste ou a função selecionada - interromper a visualização das mensagens de adver- MODE tência no display, quando presentes. MODE Pressão superior a 2 segundos permite: - sair do menu “My Car”, memorizando os ajustes tela visualizada anteriormente. Teclas , fig. 36 Para seleção das opções do menu “My Car”, ajustes das funções, dimmer e ajuste da sensibilidade do sistema auto Tecla TRIP TRIP - Pressão inferior a 2 segundos indicada por nos es- TRIP quemas seguintes para percorrer as várias telas relativas às TRIP COMPUTER - Pressão superior a 2 segundos para efetuar o zeramento RESET TRIP. fig. 37 O display exibe as informações úteis e necessárias durante a direção.
  • 48.
    INFORMAÇÕES PRESENTES NA INFORMAÇÕES NO DISPLAY TELA PADRÃO - Indicação dos quilômetros faltantes B-fig. para a revisão programada ou advertên- 38 cia do vencimento da mesma, com lam- C-fig. 38 pejo da luz espia . - Indicação dos dias faltantes para a D-fig. 38 troca anual do óleo ou advertência do Este menu, disponível em algumas vencimento da mesma com lampejo da versões, permite a personalização e A-fig. 38 luz espia . configuração do veículo. Com a chave da ignição desligada ao Em função da versão do veículo Atenção: o número de opções do abrir/fechar uma das portas dianteiras, poderão também ser visualizadas no menu está relacionado com os itens o display se ilumina, exibindo o hodô- display: que equipam o veículo. metro total e o relógio. - Informações do Computador de É aconselhável que toda a - Regulagem da intensidade lumino- programação desejada seja sa dos comandos internos. executada com o veículo - Menu My Car. parado. - Mensagens de advertências/ava- rias. AS FUNÇÕES SÃO: ALERTA DE VELOCIDADE B A B - Ativação/desativação da função do alerta de velocidade excedida. 0000.00 K Qui 6 Out - Ajuste do valor de velocidade limite TRIP TOTAL km 36km desejada. 15:40 25 ºC 15:40 C D C fig. 38
  • 49.
    REGULAGEM DA SENSIBILIDADE AJUSTE DA DATA AUTO LOCK DO SENSOR CREPUSCULAR (auto lamp) (algumas versões) - Ajuste do ano. Para algumas versões o sistema pode- - Ajuste do mês. rá ser habilitado ou desabilitado. A sensibilidade do sensor de luminosida- - Ajuste do dia. automático das portas quando o veículo de externa. ultrapassar 20 km/h. REPETIÇÃO DAS INFORMAÇÕES DO RÁDIO (em função da versão do - HABILITAÇÃO DO TRIP B vamento das portas quando o veículo veículo e do modelo de rádio) ultrapassar 20 km/h. relativa função. das informações do auto-rádio no dis- play do quadro de instrumentos. Atenção: caso seja necessário AJUSTE DO RELÓGIO executar uma prova na bancada de - roletes com o veículo, recordar-se - Ajuste das horas. petição das informações do auto-rádio que as portas podem ser travadas - Ajuste dos minutos. no display do quadro de instrumentos. automaticamente, impossibilitando o acesso ao interior do veículo. MODALIDADE RELÓGIO Atenção: o display apresenta Aconselha-se desativar a função, - Seleção da modalidade relógio nas informações referentes ao auto- quando disponível, ou efetuar a 12 ou 24 horas. rádio apenas se o mesmo for o prova com os vidros abertos de modelo original montado pela Fiat. modo a permitir o acesso ao habi- táculo caso ocorra o travamento automático.
  • 50.
    UNIDADE DE MEDIDA SELEÇÃO DO IDIOMA MANUTENÇÃO PROGRAMADA “DISTÂNCIA” - Seleção do idioma das mensagens - Visualização dos quilômetros fal- - Seleção da unidade de medida da visualizadas no display. tantes para a manutenção programa- da. REGULAGEM DO VOLUME DO - Visualização dos dias faltantes para SINALIZADOR ACÚSTICO DE troca anual do óleo do motor. UNIDADE DE MEDIDA AVARIAS/ADVERTÊNCIAS “CONSUMO” SAÍDA DO MENU - Regulagem do volume das sinaliza- Em função da unidade de medida da ções acústicas relativas às anomalias/ - Saída do menu. advertências. possível selecionar a unidade de medi- REGULAGEM DO VOLUME DAS É aconselhável que toda a TECLAS programação desejada seja executada com o veículo UNIDADE DE MEDIDA - Regulagem e eventual exclusão do parado. “TEMPERATURA” volume das teclas. - Seleção da unidade de medida: °C
  • 51.
    VERIFICAÇÃO INICIAL -DISPLAY 1 Girando a chave de ignição na posição MAR, o display exibe a mensagem Verificando: inicia-se a fase de diagnóstico de todos os sistemas eletrônicos presentes no veículo; esta fase dura alguns segundos. Se durante este procedimento não forem verificadas anomalias e, com o motor funcionando, o display exibe a mensagem verificação ok. A Caso o display exiba uma eventual mensa- gem de anomalia/advertência, ver o quanto descrito no parágrafo luzes espia e sinalizações, neste capítulo. Verificando . . . Verificação ok 36km 36km 25 ºC 15:40 25 ºC 15:40 Oleo mot . 27d 36km 25 ºC 15:40 Qui 6 Out 36km 25 ºC 15:40 Revisão 2000 km 36km 25 ºC 15:40 O PLANO DE MANUTENÇÃO PROGRAMADA do veículo prevê operações de manutenção e de troca de óleo do motor a cada 15000 km ou 1 ano, com exceção da revisão de carroceria MAR, a partir dos 2.000 km faltantes para revisão ou a Rede Assistencial Fiat que realizará, além das operações de manutenção previstas pelo “PLANO DE MANUTENÇÃO PROGRAMADA” ou pelo “PLANO DE INSPEÇÃO ANUAL próxima troca anual do óleo ou manutenção programada. A contagem do tempo para exibição da mensagem de troca anual de óleo do motor começará a partir do momento em que o veículo percorrer um mínimo de 200 quilômetros.
  • 52.
    VERIFICAÇÃO INICIAL -DISPLAY 2 1164 km 15:40 Para algumas ver- A luz espia lampeja no sões será visualizado: quadro de instrumentos. 16d 15:40 O PLANO DE MANUTENÇÃO PROGRAMADA do veículo prevê operações de manutenção e de troca de óleo do motor a cada 15000 km ou 1 ano, com exceção da revisão de carroceria MAR, a partir dos 2.000 km faltantes para revisão ou a 30 programada estiver próxima do vencimento previsto, girando a chave de ignição na posição MAR, no display aparecerá o valor dos quilômetros faltantes para a revisão ou o número de dias para a troca anual do óleo do motor precedido de um sinal negativo. Procure a Rede Assistencial Fiat que realizará, além das operações de manutenção previstas pelo “PLANO DE MANUTENÇÃO PROGRAMADA” ou pelo “PLANO DE INSPEÇÃO ANUAL”, o A contagem do tempo para exibição da mensagem de troca anual de óleo do motor começará a partir do momento em que o veículo percorrer um mínimo de 200 quilômetros.
  • 53.
    DESCRIÇÃO DO MENU“MY CAR” O menu é composto de uma série de funções que são selecionadas através das teclas e permitindo a personalização também o “ACESSO A TELA DO MENU” nas páginas seguintes. A Atenção: as mensagens exibidas nos displays eletrônicos podem apresentar pequenas diferenças de textos para uma mesma informação. Isto se dá face à diversidade de informações fornecidas para os diferentes modelos do veículo. A quantidade de telas do menu MY CAR pode variar em função da presença de equipamentos opcionais. DISPLAY 1 (STANDARD) Hour 15:40 bUZZ SPEEd km h 4 15:40
  • 54.
    DISPLAY 2 (MULTIFUNCIONAL) ^ Auto lamp. 1 ^ Trip B Off ^ Lim . vel . Off 15:40 15:40 15:40 ^ Ajustar hora ^ Menu 15:40 15:40 ^ Modo hora 24h ^ Saída Menu Velocidade 15:40 15:40 > 0 km ^ Ajustar data ^ Revisões 15:40 15:40 ^ Info radio Off ^ Vol . Teclas 4 15:40 15:40 ^ Auto lock Off 15:40 ^ Aviso sonoro 4 15:40 ^ Dist. unid km 15:40 ^ Lín. Português ^ Consumo mpg 15:40 ^ Temp. unid. C 15:40 15:40 ACESSO À TELA DO MENU Após a verificação inicial, é possí- anteriormente visualizada. Neste caso, - Com o veículo parado é possível ter vel acessar a tela do menu apertando a última opção selecionada e não con- acesso a todas opções do menu. o botão . Os casos descritos estão representa- Para navegar utilizar os botões e memorizada. dos no esquema da página seguinte. . - Com o veículo em movimento é Atenção: é aconselhável que toda Atenção: ao acessar o menu, se não possível ter acesso somente ao menu programação desejada seja executada for efetuada nenhuma programação/ - com o veículo parado. regulagem dentro de um tempo igual cidade e regulagem da sensibilidade do a 60 segundos, o sistema sai automa- ticamente do menu e retorna a tela
  • 55.
    Acesso à telado menu e . Não A Qui 6 Out Veículo ^ Menu 36km a em movimento 25 ºC 15:40 15:40 Lim. vel. Auto lamp. Sim Ajustar hora Modo hora Ajustar data ^ Menu Info rádio Auto lock 15:40 Consumo km/l Lim. vel. Lin. Português Auto lamp Aviso sonoro Revisão Saída menu ^ Saída Menu a 15:40 Para algumas versões será visualizado: 0000.00 K TRIP TOTAL Nivel km h 15:40 a Hour bUZZ SPEEd a a km h 15:40 4 120
  • 56.
    Advertência de portasabertas Além do acendimento da luz espia, será escrito por extenso no display alfanumérico quais as portas que se encontram abertas. Para algumas versões, a indicação de portas abertas ocorre através do acendimento da luz espia . Para algumas versões, se o veículo atingir uma velocidade superior a 4 km/h com uma ou mais portas abertas, será emitido um sinal sonoro. Exemplos: Porta aberta dianteira 15:40 15:40 Porta aberta traseira 15:40 15:40 Check da iluminação externa Além do acendimento da luz espia , será escrito por extenso no display alfanumérico qual o circuito que apresenta anomalia. Exemplo: Avaria luzes de posição 15:40 15:40 Para algumas versões, a indicação de avaria no sistema de iluminação externa ocorre somente através do acendimento da luz espia .
  • 57.
    Limite de velocidade Esta função permite programar o alerta de limite de velocidade do veículo se esta for ultrapassada, é emitido automati- camente um sinal sonoro, acompanhado do acendimento da luz-piloto e a visualização de uma mensagem específica no display de advertência para o motorista. Para programação da velocidade limite, proceder como a seguir: A SPEEd SPEEd km h km h OFF 130 ^ Lim . vel . Off ^ Lim . vel . Off 15:40 a 15:40 Através dos botões ou escolher a ativação ou a desativa- ^ Lim . vel . On ^ Lim . vel . Off ^ Lim . vel . Off 15:40 15:40 a 15:40 a Através dos botões ou ajustar a velocidade desejada. valor pode variar de 30 à 250km/h com passos de ajuste de 5 km/h ou 20 à 155 mph com passos de ajuste 5 mph. ^ Lim . vel . 70 ^ Lim . vel . 70 15:40 tempo superior a 2s, o incremento ou diminuição do valor a 15:40 se dará de forma mais rápida. Quando estiver próximo ao valor desejado, soltar o botão e completar o ajuste com Advertência: esta função não visa a substituir, nem exclui a toques simples. responsabilidade do motorista em manter-se atento e fazer cumprir a velocidade indicada para as rodovias transita- das.
  • 58.
    Sinalização de ultrapassagemde velocidade limite Logo que o veículo ultrapassar o valor de velocidade programada ocorre automaticamente um ciclo de sinalizações, juntamente com um sinal sonoro e o acendimento da luz espia . Pressionando a tecla “ ” a indicação no display é interrompida. A indicação no display também é imediatamente interrompida se a velocidade do veículo atingir o valor do limite ajustado menos 5 km/h ou 5 mph. ^ Velocidade ^ excedida ^ Reduzir veloc. 15:40 15:40 15:40 Para algumas versões, ocorre o acendimento da luz espia juntamente com sinal sonoro e no display é indicado: SPEEd km h 120
  • 59.
    Regulagem da sensibilidadedo sensor crepuscular - auto lamp níveis: Nível 1 - Mínima sensibilidade A Nível 2 - Média sensibilidade Nível 3 - Máxima sensibilidade Quanto maior a sensibilidade, menor será a intensidade de luz externa necessária para comandar o acendimento dos faróis baixos, luzes de posição e luzes de placa. O ajuste é permitido mesmo com o veículo em movimento. Para ajustar o nível de sensibilidade, proceder como a seguir: ^ Auto lamp 2 ^ Auto lamp 2 a 15:40 15:40 Através dos botões ou selecionar o nível de sensibilidade. ^ Auto lamp 3 15:40 a ^ Auto lamp 3 15:40
  • 60.
    Habilitação TRIP B sãovisualizadas informações relativas a um determinado percurso de viagem. Informa o consumo médio, velocidade média, Ver acesso a tela do menu ^ Trip B Off ^ Trip B On a 15:40 15:40 Através dos botões ou seleção, “On/Off” lampeja no display ^ Trip B On ^ Trip B Off 15:40 15:40 a a ^ Trip B On ^ Trip B Off 15:40 15:40
  • 61.
    Ajustar hora segundos oajuste se dará de forma mais rápida. A Ver acesso na tela do menu ^ Ajustar hora ^ Ajustar hora ^ Ajustar hora a a 15:40 15 :40 15: 40 a Através dos botões ou - ou - ^ Ajustar hora rior a 2 segundos, o incremento ou diminuição do valor se dará de forma mais rápida. 15: 40 Hour Hour Hour Para algumas versões o ajuste será como a seguir: 15:40 15:40 15:40
  • 62.
    Modo hora Esta função permite a visualização da hora na modalidade 12 ou 24 horas. Para selecionar o modo desejado, proceder como a seguir: Ver acesso a tela do menu ^ Modo hora 24h ^ Modo hora 24h a 15:40 15:40 Através dos botões ou seleção, a opção lampeja no display. ^ Modo hora 12h ^ Modo hora 24h 15:40 15:40 a a ^ Modo hora 12h ^ Modo hora 24h 15:40 15:40
  • 63.
    Ajuste da data A Ver acesso a tela do menu ^ Ajustar data ^ 12 09 2008 ^ 12 09 2008 ^ 12 09 2008 a a a 15:40 15:40 15:40 15:40 a Através dos botões ou o número expresso no display lampeja. Se o botão de ajuste ou 2s, o incremento ou diminuição se dará de forma mais ^ Ajustar data rápida. 15:40
  • 64.
    Repetição das informaçõesde rádio (Info rádio) Atenção: o display apresenta informações referentes ao auto-rádio apenas se o mesmo for o modelo original montado pela Fiat. Consulte o manual de auto-rádio do veículo. Ver acesso a tela do menu ^ Infor rádio Off ^ Infor rádio Off a 15:40 15:40 Através dos botões ou - rante a seleção, a opção lampeja no display. ^ Infor rádio On ^ Infor rádio Off 15:40 15:40 a a ^ Infor rádio On ^ Infor rádio Off 15:40 15:40
  • 65.
    TRAVAMENTO AUTOMÁTICO DASPORTAS - (AUTO LOCK) Esta função permite para algumas versões: A Ver acesso a tela do menu ^ Auto lock Off ^ Auto lock Off a 15:40 15:40 Através dos botões ou seleção, a opção lampeja no display. ^ Auto lock On ^ Auto lock Off 15:40 15:40 a a ^ Auto lock On ^ Auto lock Off 15:40 15:40
  • 66.
    Unidade de medidapara as distâncias (Dist. Unid) Ver acesso a tela do menu ^ Dist . unid km ^ Dist . unid km a 15:40 15:40 Através dos botões ou - te a seleção, a opção selecionada lampeja no display. ^ Dist . unid km ^ Dist . unid mi 15:40 15:40 a a ^ Dist . unid km ^ Dist . unid mi 15:40 15:40
  • 67.
    Unidade de consumo- Consumo (km/l ou l/100km) A Ver acesso a tela do menu ^ Consumo km/ l ^ Consumo km/ l a 15:40 15:40 Através dos botões ou seleção, a opção lampeja no display. Se a unidade for milha, a unidade de consumo será ^ Consumo km/ l ^ Cons. l 100km 15:40 15:40 a a ^ Consumo km/ l ^ Cons. l 100km 15:40 15:40
  • 68.
    Unidade de temperatura(Temp. unid) Ver acesso a tela do menu ^ Temp . unid . C ^ Temp . unid . C a 15:40 15:40 Através dos botões ou - rante a seleção, a opção selecionada lampeja no display. ^ Temp . unid . C ^ Temp . unid . F 15:40 15:40 a a ^ Temp . unid . C ^ Temp . unid . F 15:40 15:40
  • 69.
    Seleção do idioma A Ver acesso a tela do menu ^ Lín. Português ^ Lín. Português ^ Lang. English a 15:40 15:40 15:40 ^ Dil Turkçe ^ Lang. Français 15:40 15:40 ^ Ling. Italiano ^ Idiom. Español ^ Idiom. Español a 15:40 15:40 15:40 ^ Sprch. Deutsch 15:40
  • 70.
    Ajuste do volumedo sinal sonoro de advertências/avarias (aviso sonoro) Para algumas versões, o dis- bUZZ bUZZ Ver acesso a tela do menu play exibirá: a 4 4 ^ Aviso sonoro 4 ^ Aviso sonoro 4 15:40 a 15:40 Através dos botões ou a seleção, o valor ajustado lampeja no display. ^ Aviso sonoro 1 ^ Aviso sonoro 5 15:40 15:40 a a ^ Aviso sonoro 1 ^ Aviso sonoro 5 15:40 15:40
  • 71.
    Regulagem do volumedos botões (Vol. Teclas) A Ver acesso a tela do menu ^ Vol. teclas 4 ^ Vol. teclas 4 a 15:40 15:40 Através dos botões ou a seleção, o valor ajustado lampeja no display. ^ Vol. teclas 1 ^ Vol. teclas 5 15:40 15:40 a a ^ Vol. teclas 1 ^ Vol. teclas 5 15:40 15:40
  • 72.
    Manutenção programada (Revisão) oudias faltantes para a próxima troca anual do óleo do motor. Para visualizar estes dados, proceder como a seguir: ^ Revisão ^ Rev. 14964 km Oleo mot . 28d a 15:40 15:40 15:40 a O PLANO DE MANUTENÇÃO PROGRAMADA do veículo prevê operações de manutenção e de troca de óleo do motor a cada 15000 km ou 1 ano, prevale- com exceção da revisão de carroceria ocorrerá automaticamente quando a chave de ignição for colocada na posição MAR, a partir dos 2000 km faltantes para a próxima revisão ou a a manutenção programada estiver próxima do vencimento previsto, girando a chave de ignição para a posição MAR o display exibirá o número de quilômetros faltantes para revisão ou o número de dias para a troca anual de óleo do motor. Procure a Rede Assistencial Fiat a qual realizará, RESET contadores de tempo e quilometragem faltantes para a próxima intervenção. A contagem de tempo para a exibição das mensagens de troca anual do óleo do motor começará a partir do momento em que o veículo percorrer um mínimo de 200 quilômetros. OBSERVAÇÕES IMPORTANTES O sistema de aviso de revisão não leva em consideração os períodos nos quais a bateria esteve desligada, de modo que os intervalos de manu- tenção especificados no PLANO DE MANUTENÇÃO PROGRAMADA terão prioridade, devendo ser sempre observados. Os displays não exibem o tempo faltante para a realização das revisões de carroceria. Para ter pleno conhecimento das condições de manutenção e garantia do veículo, é indispensável a consulta ao capítulo “D” no presente manual e ao Manual de Garantia.
  • 73.
    Advertência para arevisão programada ou seja, 2000 km antes dos prazos estabelecidos no Plano de Manutenção Programada até 1000 km depois. A indicação ocorrerá somente quando a chave de ignição for posicionada em MAR a cada 200 km dentro da faixa estabe- A lecida para a advertência. Será visualizado no display, automaticamente, os quilômetros faltantes para a próxima revisão ou quando forem excedidos os mesmos até 1.000 km. Será indicado no display, após a inicialização do quadro e obedecendo 1164 Revisão 2000 km ou 15:40 15:40 õ Para algumas versões a luz espia lampeja no quadro de instrumentos e, para outras, será visualizada no display. Quando for superado o valor de quilometragem, a visualização no display, conforme a versão, será indicado como a seguir: Para algumas versões a luz espia lampeja no quadro de instrumentos e, para outras, será visualizada no display. 0 Revisão vencida km ou 15:40 15:40 15:40 Procure a Rede Assistencial Fiat que realizará, além das operações de manutenção previstas pelo “Plano de manutenção troca anual do óleo ou manutenção programada.
  • 74.
    Advertência para atroca anual do óleo do motor O valor dos dias faltantes para a troca de óleo será indicado no display após inicialização do mesmo, obedecendo a durante 5 segundos. 16d Oleo mot . 10d ou 8:20 15:40 õ quando tiver vencido o prazo indicado para a troca de óleo, conforme a versão, a seguinte mensagem no display: 0d Vencida troca Oleo motor ou 15:40 15:40 15:40 Para algumas versões a luz espia lampeja no quadro de instrumentos e, para outras, será visualizada no display. Procure a Rede Assistencial Fiat que realizará, além das operações de manutenção previstas pelo “PLANO DE MANUTENÇÃO PROGRAMADA” ou pelo “PLANO DE INSPEÇÃO ANUAL troca anual do óleo ou manutenção programada. Saída do menu (saída menu) ^ Saída Menu Qui 6 Out a 36km 15:40 25 ºC 15:40
  • 75.
    TRIP COMPUTER A Automomia Distância Consumo médio Cons. instant. 36km 36km 36km 36km 25 ºC 15:40 25 ºC 15:40 25 ºC 15:40 25 ºC 15:40 Velocid. média Tempo viagem 36km 36km 25 ºC 15:40 25 ºC 15:40 pode ser habilitado ou desabilitado através do menu My Car. Distância B Consumo méd. B Velocid. méd. B Tempo viagem B 36km 36km 36km 36km 25 ºC 15:40 25 ºC 15:40 25 ºC 15:40 25 ºC 15:40 Para algumas versões será visualizado no display: 56 K 118 9 98 98 123 9:32 km TRIP km TRIP km l km l TRIP km h TRIP h 15:40 15:40 15:40 15:40 15:40 15:40
  • 76.
    Trip computer -Autonomia na hipótese de prosseguir a viagem com o mesmo estilo de dirigir, ou seja, mesma condição de consumo. A autonomia é calculada considerando o consumo médio dos últimos 5 minutos e os litros de combustível contidos no reservatório. Em caso de abastecimento de combustível será calculado um novo valor de autonomia. K Quando a autonomia for inferior à 50 km, TRIP km durante 20 segundos será visualizada a mensagem: “ATENÇÃO: autonomia limi- 15:40 tada”, para algumas versões, e simultane- amente será emitido um sinal sonoro. Atenção Autonomia limitada 36km 36km 36km 25 ºC 15:40 25 ºC 15:40 25 ºC 15:40 36km 25 ºC 15:40
  • 77.
    Trip computer -Autonomia (continuação) A 665 K K TRIP km TRIP km 15:40 15:40 Autonomia Auton./ 374 km 36km 36km 25 ºC 15:40 25 ºC 15:40 Auton km 36km 25 ºC 15:40
  • 78.
    Trip computer -Distância percorrida Distância Dist. 100. 1 km 36km 36km 25 ºC 15:40 25 ºC 15:40 178.9 TRIP km 15:40 Trip computer - Consumo médio Consumo médio Cm km l Cm 8.7 km l 36km 36km 36km 25 ºC 15:40 25 ºC 15:40 25 ºC 15:40 8.7 TRIP km l 15:40
  • 79.
    Trip computer -Consumo instantâneo Cons. instant. Ci km l Ci 15 km l A 36km 36km 36km 25 ºC 15:40 25 ºC 15:40 25 ºC 15:40 13.7 TRIP km l TRIP km l 15:40 15:40 Trip computer - Velocidade média Velocid. média Vméd. km h Vméd. 120 km h 36km 36km 36km 25 ºC 15:40 25 ºC 15:40 25 ºC 15:40 superior a 500 m. 48 TRIP km h TRIP km h 15:40 15:40
  • 80.
    Trip computer -Tempo de percurso Tempo de viagem Ttrip 10:00 36km 36km 25 ºC 15:40 25 ºC 15:40 10:20 TRIP h 15:40
  • 81.
    Zeramento (Reset) doTRIP superior a 2 segundos A Trip reset 36km 25 ºC 15:40 Dist 0000.0 km Cm km l Vméd km h Ttrip 00:00 36km 36km 36km 36km 25 ºC 15:40 25 ºC 15:40 25 ºC 15:40 25 ºC 15:40 Dis. B 0000.0 km CmB km l VmédB km h Ttrip B 00:00 36km 36km 36km 36km 25 ºC 15:40 25 ºC 15:40 25 ºC 15:40 25 ºC 15:40
  • 82.
    tempo superior a2 segundos. Trip B reset 36km 25 ºC 15:40 DisB 0000.0 km CmB km l VmédB km h Ttrip B 00:00 36km 36km 36km 36km 25 ºC 15:40 25 ºC 15:40 25 ºC 15:40 25 ºC 15:40 Sistema FPS (Fire Prevention System) - Interruptor inercial - mações no item “ Interruptor inercial para corte de combustível”, em “Comandos” neste capítulo. O display, conforme a versão, visualizará: Interruptor Inercial ativo FpSon 15:40 15:40 15:40
  • 83.
    Sistema Follow mehome Uma vez ativado, durante 20 segundos, aparecerá no display do quadro de Instrumentos, uma indicação de que o sistema está ativo com o tempo de duração para o qual foi ajustado. O display, conforme a versão, visualizará: A Follow Me 120s F120 15:40 Acendimento automático do display ao abrir/fechar porta(s) dianteira(s) Com o veículo desligado, na abertura ou fechamento das portas dianteiras, o display do quadro de instrumentos se acende durante 10 segundos, ou 20 segundos, para algumas versões, indicando o hodômetro total e o relógio digital. O display, conforme a versão, indicará: 83000 Total km 36km 15:40 15:40
  • 84.
    Regulagem da iluminaçãodos instrumentos de bordo, display e botões de comando (Dimmer/reostato) - nação: - Comandos do ar-condicionado Para efetuar a regulagem, deve-se proceder como a seguir: Através dos botões ou efetuar o ajuste do nível de iluminação desejado. Qui 6 Out Dimmer ççççåååå 36km 25 ºC 15:40 15:40 Retorno automático à tela padrão ou à tela anteriormente visualizada após alguns
  • 85.
    Nas páginas seguintessão demons- FREIO DE MÃO trados alguns exemplos de situações ACIONADO (vermelha) em que pode ocorrer o acendimen- to de uma luz espia no quadro de Acende-se ao acionar o freio de mão. A instrumentos e/ou visualização no ADVERTÊNCIAS GERAIS display em algumas versões. Em algumas versões, com o veículo As sinalizações de advertência/ em movimento, é emitido um sinal so- avaria ocorrem através do acendimento noro. FLUIDO DOS FREIOS de uma luz espia no quadro de instru- INSUFICIENTE mentos, podendo ser acompanhada por Se a luz espia acender durante (vermelha) um sinal sonoro e, para algumas versões a marcha, verificar se o freio de mensagens no display. Girando a chave da ignição em MAR mão está acionado. Estas sinalizações são sintéticas e a luz espia no quadro acende, mas deve cautelares com o objetivo de sugerir a apagar após soltar o freio de mão. A imediata ação que deve ser adotada pe- lo motorista, em situações que podem juntamente com a mensagem visuali- levar o veículo a condições extremas zada no display e é emitido um sinal de uso. Esta sinalização não deve ser considerada completa e/ou alternativa freios no reservatório desce abaixo do ao especificado no presente manual de nível mínimo. uso e manutenção, o qual recomenda- mos sempre uma atenta e aprofunda- Se a luz espia acender durante da leitura. Em caso de sinalização de a marcha (juntamente com a men- advertência/avaria, recorrer sempre ao sagem visualizada no display), parar quanto descrito no presente capítulo. imediatamente e dirigir-se à Rede Assistencial Fiat.
  • 86.
    AVARIA DO AIRBAG ESPIA DE EXCLUSÃO DO INSUFICIENTE CARGA DA (vermelha) AIRBAG DO LADO DO BATERIA (vermelha) PASSAGEIRO (amarelo âmbar) (quando Girando a chave da ignição na posi- existente) Girando a chave da ignição na posi- ção MAR a luz espia no quadro deve ção MAR a luz espia no quadro acende acender e apagar após alguns segundos. A luz espia no quadro acende e deve apagar logo que o motor fun- A luz espia acende de modo permanen- quando for desligado o airbag frontal te juntamente com a mensagem visuali- do lado do passageiro, girando o co- é admitido um breve atraso no desliga- zada no display, para algumas versões, mutador correspondente para a posição quando o airbag apresentar anomalias “OFF”. imediatamente a Rede Assistencial de funcionamento. Com o airbag frontal do lado do Fiat. passageiro ligado, girando a chave Se a luz espia não da ignição em MAR, a luz espia no acender ou se permanecer quadro permanece acesa por cerca de 4 acesa com a chave na posi- segundos e depois lampeja por outros 4 ção MAR, ou acender durante a segundos e em seguida se apaga. marcha do veículo (juntamente com a mensagem visualizada no display) A luz espia do airbag parar imediatamente o veículo e frontal do passageiro procurar a Rede Assistencial Fiat. sinaliza também eventu- ais anomalias da luz espia . Esta condição é sinalizada pelo lampejo A avaria da luz espia intermitente da luz espia mesmo é sinalizada pelo lampejo além dos 4 segundos. Neste caso da luz espia . Isto ocorre é necessário parar imediatamen- somente após 4 segundos de acendi- te o veículo e procurar a Rede mento fixo da luz espia . Assistencial Fiat.
  • 87.
    INSUFICIENTE PRESSÃO EXCESSIVA TEMPERATURA Se a lâmpada-piloto não DE ÓLEO DO MOTOR DO LÍQUIDO DE se apagar em 2 a 3 minu- (vermelha) ARREFECIMENTO DO tos, apesar das precauções ou MOTOR (vermelha) tomadas, desligar o motor e solicitar A Girando a chave da ignição em MAR assistência à Rede Assistencial Fiat. a luz espia no quadro acende e deve apagar logo que o motor funcione. Se o motor funcionar sem o líqui- Na hipótese de uma baixa pressão de do de arrefecimento, seu veículo óleo no motor, a luz espia permanece Quando o motor estiver poderá ser seriamente danificado. acesa no quadro de instrumentos e, em muito quente, não retire a Os reparos, nestes casos, não serão algumas versões, aparece a mensagem tampa do reservatório de cobertos pela Garantia. de texto no display juntamente com o expansão, pois há perigo de quei- sinal sonoro. maduras. ATENÇÃO: em caso de percursos muito severos é recomendável manter Se a luz espia acender Girando a chave da ignição em MAR, o motor funcionando e ligeiramente durante a marcha do veículo (para a luz espia no quadro acende e deve acelerado por alguns minutos antes de algumas versões, juntamente com a apagar após alguns segundos. desligá-lo. mensagem visualizada no display), desligar imediatamente o motor e versões, juntamente com a mensagem procurar a Rede Assistencial Fiat. visualizada no display e emissão de um - peraquecido. Se acender durante a marcha, parar o veículo, manter o motor ligado e ligeira- mente acelerado para permitir a circula- ção do líquido de arrefecimento.
  • 88.
    FECHAMENTO CINTO DE SEGURANÇA Nestas condições pode-se prosseguir INCORRETO DAS PORTAS (algumas versões) a marcha evitando solicitar grandes es- (vermelha) (vermelha) forços ao motor ou altas velocidades. O uso prolongado do veículo com a luz Em algumas versões a luz espia no Ao posicionar a chave de segurança espia acesa fixa pode causar danos. Pro- - na posição MAR, a luz espia do cinto cure a Rede Assistencial Fiat o mais de segurança lampeja 10 vezes duran- rápido possível. uma ou mais portas não estão perfeita- te 10 segundos independentemente do mente fechadas. cinto de segurança estar afivelado ou A luz espia apaga se o mal funcio- não. namento desaparecer, mas o sistema Em algumas versões, com o veículo memoriza a sinalização; em movimento e estando alguma das portas abertas é emitido um sinal so- noro. AVARIA NO SISTEMA DE Se, girando a chave da NOTA: no display de algumas ver- CONTROLE DO MOTOR ignição na posição MAR, a sões a visualização do símbolo indica (amarelo âmbar) luz espia não acender o fechamento incompleto da porta do ou se, durante a marcha, acender-se Em condições normais, girando a procure a Rede Assistencial Fiat. lado esquerdo, enquanto a visualização chave da ignição na posição MAR a do símbolo indica o fechamento in- luz espia acende e deve apagar quan- completo da porta do lado direito. do o motor funcionar. O acendimento RESERVA DE COMBUS- inicial indica o correto funcionamento TÍVEL (Algumas versões) VELOCIDADE LIMITE da luz espia. (amarelo âmbar) ULTRAPASSADA (amarelo âmbar) Se a luz espia permanecer acesa ou - - ra algumas versões, juntamente com A luz espia acende no quadro de ins- mas versões, juntamente com a men- - sagem visualizada no display e emissão quando, no reservatório, restarem cerca tamente com a mensagem visualizada - de 5,5 a 7,5 litros de combustível. cionamento no sistema de alimentação/ quando o veículo ultrapassa a velocida- ignição que pode provocar elevadas de limite ajustada anteriormente. emissões na descarga, possível perda Para algumas versões aparece a sina- de desempenho, má dirigibilidade e consumo elevado.
  • 89.
    RESERVA DE bilidade de perda da direção. Procure COMBUSTÍVEL versões, juntamente com a mensagem imediatamente a Rede Assistencial Fiat (Algumas versões) visualizada no display e emissão do si- dirigindo com extrema cautela, para a - verificação do sistema. A O ícone lampeja no display quando, ficiente. Neste caso, o sistema de freio no reservatório, restarem cerca de 5,5 mantém inalterada a sua eficácia, mas a 7,5 litros de combustível. AVARIA NO SISTEMA DE sem as potencialidades oferecidas pelo PROTEÇÃO DO VEÍCULO - FIAT CODE NIVEL INSUFICIENTE OU de modo particular em todos os casos (amarelo âmbar) FALTA DE GASOLINA NO de aderência não ideal. É necessário RESERVATÓRIO DE PARTI- dirigir-se à Rede Assistencial Fiat ime- Girando a chave da ignição na posi- DA A FRIO diatamente. ção MAR a luz espia no quadro deve lampejar somente uma vez e depois A luz espia no quadro acende quan- apagar. Se, com a chave na posição do, no reservatório, o nível de gasolina MAR, a luz espia permanecer acesa, for insuficiente ou estiver vazio. CORRETOR ELETRÔNICO - DE FRENAGEM EBD INEFI- CIENTE ATENÇÃO: o acendimento simul- SISTEMA ANTI- + O veículo está equipado e indica TRAVAMENTO DAS com corretor eletrônico de RODAS ABS INEFICIENTE (amarelo âmbar) Girando a chave da ignição em MAR, quando dispuser do sistema a luz espia no quadro acende e deve - apagar após alguns segundos. neo das luzes espia no quadro de ins- trumentos e a mensagem visualizada no display e funcionando, indica uma anomalia no violentas, pode ocorrer um travamento precoce das rodas traseiras, com possi-
  • 90.
    AVARIA DAS LUZES PREDISPOSIÇÃO FARÓIS INDICADOR DE DIREÇÃO EXTERNAS (Algumas ver- sões) (amarelo âmbar) DE NEBLINA (verde) E DIREITA (verde) (intermitente) Para algumas versões a mensagem é A luz espia no quadro acende quan- A luz espia no quadro acende quan- visualizada no display juntamente com do são acesos os faróis de neblina. do a alavanca de comando das luzes de emissão de sinal sonoro quando for verificada uma anomalia em algumas INDICADOR DE DIREÇÃO ou, juntamente com a seta esquerda, luzes externas: - R ESQUERDA (verde) (inter- mitente) quando for acionado o interruptor das luzes de emergência. das pode ser: queima de uma ou mais A luz espia no quadro acende quan- de proteção ou interrupção da ligação do a alavanca de comando das luzes LUZES DE POSIÇÃO E elétrica. - FARÓIS (verde) xo ou, juntamente com a seta direita, NOTA: no caso das luzes de direção, quando for acionado o interruptor das A luz espia no quadro acende quan- no display, a visualização do símbolo luzes de emergência. do são ligadas as luzes de posição, as indica uma avaria em uma luz do lado esquerdo, enquanto a visualização do interruptor localizado na moldura símbolo indica uma avaria em uma luz do lado direito. Para as demais luzes faróis. externas a indicação será com os dois símbolos juntos.
  • 91.
    Se, após avisualização SINALIZAÇÃO DE AVARIA FARÓIS ALTOS (AZUL) da mensagem, for sentido NO SENSOR DE CHUVA odor de combustível ou fo- rem observados vazamentos na ins- A A luz espia acende quando são liga- talação de alimentação, não religar - dos os faróis altos. o interruptor para evitar riscos de gumas versões juntamente com a men- incêndio. sagem visualizada no display e emis- for verificada uma anomalia no sensor INTERRUPTOR de chuva. Procure a Rede Assistencial INERCIAL DE CORTE DE SINALIZAÇÃO DE AVARIA Fiat. COMBUSTÍVEL NO SENSOR CREPUSCU- LAR - AUTO LAMP (Faróis Em caso de avaria no sensor de chuva, Para algumas versões o acendimento automáticos) o funcionamento do limpador é obtido da luz espia, juntamente com a mensa- somente se ativado manualmente. gem visualizada no display e emissão - do sinal sonoro, aparece quando o in- gumas versões juntamente com a men- terruptor inercial de corte de combus- sagem visualizada no display e emis- POSSÍVEL PRESENÇA DE tível intervém. GELO NA ESTRADA for verificada uma anomalia no sensor Para algumas versões é visualizado Procure a Rede Assistencial Fiat. no display quando a temperatura ex- Em caso de avaria no sensor de lumi- terna atinge ou desce abaixo dos 3°C nosidade externa, as luzes de posição para advertir ao motorista da possível e faróis baixos podem ser ligados ma- presença de gelo na estrada. nualmente.
  • 92.
    1 1 - 1 do pára-brisa. 2 2 - dos vidros laterais dianteiros. 3 - - táveis. 4 - Aberturas laterais inferiores para enviar ar aos pés do motorista e do passageiro dianteiro. 3 3 2 4 4 fig. 39
  • 93.
    DIFUSORES ORIENTÁVEIS E B - Comando para orientação lateral REGULÁVEIS - fig. 40 e fig. 41 do fluxo do ar. Em algumas versões os difusores só podem ser orientados para Os difusores podem ser orientados cima ou para baixo. para cima ou para baixo girando-os. COMANDOS - fig. 42 A C A - Seletor para ligar o ventilador. A - Comando para a regulagem da fig. 41. quantidade de ar: B - Seletor para a distribuição do ar. - girando até : difusor aberto C - Posição introdução do ar - girando até : difusor fechado externo aberta. C - Posição introdução do ar ex- - ferencialmente se trafega por regiões poeirentas ou com muita poluição do O - Fluxo de ar direcionado para o corpo dos passageiros; nesta posição, manter os difusores centrais e laterais completamente abertos. - Fluxo de ar direcionado para o pára-brisa. A C B B A B C A B fig. 40 fig. 41 fig. 42
  • 94.
    AQUECIMENTO DESEMBAÇAMENTO RÁPIDO 1) Seletor para a temperatura do ar: ponteiro no setor vermelho. Pára-brisa e vidros laterais 2) Seletor do ventilador: botão na 1) Seletor para a temperatura do ar: COMANDOS - fig. 43 velocidade desejada. - A - Seletor para regular a temperatura 3) Seletor para a distribuição do ar: - apontar em K para aquecer os pés e, 2) Seletor do ventilador: posicionar ao mesmo tempo, desembaçar o pára- na velocidade máxima. B - Cursor para ligar a função de re- brisa; 3) Seletor para a distribuição do ar: circulação, eliminando a entrada de ar Para enviar ar aos pés e ter nos apontar em . externo. difusores do painel uma temperatura 4) Cursor para a recirculação do ar C - Seletor para ligar o ventilador. ligeiramente mais baixa, em condições na posição , equivalente à intro- de temperatura intermediária; dução de ar externo. D - Seletor para a distribuição do ar. 4) Cursor de recirculação: para obter Após o desembaçamento, usar os co- um aquecimento mais rápido, deslocar mandos para manter as perfeitas condi- o cursor da recirculação de ar para a ções de visibilidade. posição, equivalente à circulação somente do ar interno. Vidro traseiro Para se evitar a sensação de enjôo, Pressionar levemente o botão . fechar os difusores centrais quando for utilizar o aquecimento. - sembaçado, é aconselhável desligar o botão. A B C D fig. 43
  • 95.
    Pode ser desativadode dois modos: VENTILAÇÃO 1) Manualmente completamente abertos. Acionando novamente a tecla cor- O sistema utiliza fluido refrige- A 2) Seletor para a temperatura do ar: respondente rante R134a que, em caso de vaza- apontar no setor azul. mentos acidentais, não prejudica Automaticamente (para algumas 3) Seletor do ventilador: posicionar o meio ambiente. Nunca utilizar versões) na velocidade desejada. o fluido R12, incompatível com os 4) Seletor para a distribuição do ar: componentes do próprio sistema. Após 20 minutos de funcionamento apontar em . O funcionamento automático está li- gado ao número de rotações do motor, 5) Cursor para a recirculação de ar COMANDOS - fig. 44 obedecendo a seguinte lógica: na posição , equivalente à intro- dução de ar externo. A - Seletor para regular a temperatura Os primeiros 10 minutos de funcio- namento são independentes do número Com o cursor na posição é ativada somente a circulação do ar in- B - Cursor para ligar a recirculação de rotações do motor. terno. do ar, eliminando a entrada de ar ex- Os minutos seguintes dependem das terno. condições do motor: C - Seletor para ligar o ventilador e o - se o número de giros é inferior a ar-condicionado. 960 rpm, o sistema desliga-se após 10 ADVERTÊNCIA: a função de recir- culação é útil principalmente em D - Seletor para a distribuição do ar. segundos. condições de forte poluição externa - se o número de giros é superior a (engarrafamentos, trânsito em túnel 1056 rpm por uma duração de 5 segun- etc.). Não é aconselhado, no entan- dos, o sistema reativa-se. to, um uso muito prolongado desta Esta estratégia permanece ativa por função, especialmente se houver 20 minutos, sendo tempo suficiente pa- muitas pessoas no veículo. A B C D ra desembaçar o vidro traseiro. fig. 44
  • 96.
    CONDICIONAMENTO DO AR Caso seja observado uma diminuição DESEMBAÇAMENTO RÁPIDO (RESFRIAMENTO) na vazão de ar pelos difusores, verificar - O ar-condicionado é muito útil pa- Para obter um resfriamento rápido ra acelerar o desembaçamento, pois do habitáculo em veículos equipados substituição do filtro antipólen e carvão desumidifica o ar. É suficiente regular com ar-condicionado, operar o sistema ativado no Plano de Manutenção no ca- os comandos para a função de desem- conforme indicado: pítulo D. baçamento e ativar o condicionador, 1) Seletor para a temperatura do ar apertando o seletor C-fig. 44. 4) Ligar o ar-condicionado apertan- A-fig. 44 totalmente posicionado à es- do o seletor C-fig. 44. querda. Pára-brisa e vidros laterais 5) Se possível, abrir totalmente, ou 1) Condicionador de ar ligado: sele- 2) Seletor do ventilador C-fig. 44 pelo menos um pouco, as janelas das posicionado na velocidade máxima. tor C-fig. 44. portas dianteiras por um breve período 3) Seletor de distribuição do ar D- 2) Seletor para a temperatura do ar: fig. 44 apontado para ; controlar para haja uma circulação mais intensa do que todas as saídas de ar estejam total- ar no habitáculo. Em seguida, fechar as - mente abertas. janelas. Com o cursor na posição é ati- 3) Cursor do ventilador: posicionar vada somente a circulação do ar inter- AQUECIMENTO na velocidade máxima. no. 4) Seletor para a distribuição do ar: Para as funções de aquecimento e Algumas versões estão equipadas ventilação, não ligar o condiciona- apontar em . com filtro antipólen, instalado na caixa dor, mas utilizar o sistema normal de 5) Recirculação do ar: desligada. de ventilação/ar-condicionado, com o Após o desembaçamento, usar os co- objetivo de filtrar o ar enviado para o mandos para manter as perfeitas condi- interior do veículo. ções de visibilidade.
  • 97.
    RECIRCULAÇÃO ADVERTÊNCIA: trafegando em estradas de terra ou regiões poei- Com o cursor posicionado em , rentas em geral, é aconselhado é ativada somente a circulação do ar ativar a recirculação do ar para interno. A prevenir a infiltração de poeira, ou outro tipo de particulas no interior ALAVANCA ESQUERDA Vidro traseiro do veículo. Reúne os comandos das luzes exter- Pressionar levemente o botão lo- nas, das setas e, em algumas versões, calizado no topo da alavanca esquerda desembaçador do vidro traseiro. ou, para algumas versões, nos botões ADVERTÊNCIA: para plena efici- A iluminação externa funciona so- de comando no painel. Ver COMANDOS ência na operação de desembaça- mente com a chave de ignição na po- - mento, mantenha a parte interna sição MAR ro estiver desembaçado, é aconselhável dos vidros sempre limpa e desen- desligar o dispositivo. Para algumas ver- gordurada. Para limpeza dos vidros, sões o dispositivo desativa-se automati- use apenas detergente neutro e Acendendo as luzes externas, ilumi- camente depois de 20 minutos. água. Não utilize produtos à base nam-se os ideogramas no quadro de ins- de silicone para a limpeza de partes trumentos e os símbolos dos comandos plásticas, principalmente o painel, situados no painel de instrumentos. ADVERTÊNCIA: com a tempe- ratura externa muito alta, a recir- pois o silicone se evapora quan- culação acelera o resfriamento do do exposto ao sol, condensando-se ar. Além disso, é particularmente sobre a superfície interna do vidro útil em condições de forte poluição e prejudicando o desembaçamento externa (engarrafamentos, trânsito e a visibilidade noturna. em túnel etc.). Não é aconselhado, no entanto, um uso muito prolonga- do desta função.
  • 98.
    Luzes de posição- fig. 45 Faróis altos - fig. 47 Luzes de direção (setas) - fig. 48 Acendem-se girando a empunhadura Acendem-se com a empunhadura na da posição O à posição . No quadro posição , e empurrando a alavanca para cima - ativa-se a seta direita; de instrumentos acende-se a respectiva para a frente em direção ao painel de . instrumentos. para baixo - ativa-se a seta esquerda. No quadro de instrumentos acende- Faróis baixos - fig. 46 piloto . . Acendem-se girando a empunhadura Apagam-se puxando a alavanca em da posição à posição . direção do volante. As setas são desativadas automatica- mente quando o veículo volta a prosse- guir em linha reta. Lampejos - fig. 49 Caso queira dar um sinal de luz rapi- 50 60 70 80 100 São feitos puxando a alavanca em di- damente, mova a alavanca para cima 40 80 60 30 20 10 40 20 ou para baixo, sem chegar ao final do 0 curso. Ao soltá-la, a alavanca volta so- zinha ao ponto de partida. fig. 45 100 100 100 50 60 70 80 50 60 70 80 50 60 70 80 40 80 60 40 80 40 80 60 60 30 30 30 40 40 40 20 20 20 20 20 20 10 10 10 0 0 0 0 fig. 46 fig. 47 fig. 48
  • 99.
    Sistema Follow meHome - fig. 49 e Uma vez ativado, durante 20 segun- ALAVANCA DIREITA 50 dos, aparecerá no display do quadro de instrumentos, uma indicação de que o Reúne todos os comandos para a lim- Este sistema permite manter o farol peza do pára-brisa e do vidro traseiro e, ligado por 30 segundos até um tempo sistema está ativo com o tempo de du- A ração para o qual foi ajustado. em algumas versões, comandos MODE/ máximo de 210 segundos, ou seja, 7 TRIP do MY CAR FIAT. acionamentos consecutivos da alavan- ca de luzes de posição, no sentido in- Home basta manter a alavanca de co- A alavanca pode apresentar confi- dicado na fig. 49, depois de desligada mando na posição lampejo dos faróis guração diferente segundo a versão do a chave de ignição. altos, durante um tempo superior à 2 veículo. O sistema permite um tempo até 3 segundos. Uma outra maneira de se desligar este sistema é girando a chave Limpador/lavador do pára-brisa - de ignição na posição MAR. fig. 51 acionado. Após este tempo, ligar e des- ligar a chave para o acionamento da Funciona somente com a chave de função. ignição na posição MAR. FLP0069 0 - Limpador do pára-brisa desliga- do. 1 - Funcionamento intermitente/ h 100 50 60 70 80 40 80 60 30 40 20 10 0 20 0 4 Follow me 120s 0 1 15:40 2 3 fig. 49 fig. 50 fig. 51
  • 100.
    Algumas versões permitemquatro Em algumas versões, o limpador entra Comandos: em ação automaticamente se a alavan- 1) Girar a empunhadura da posição fig. 52. ca de comando é acionada por mais de para ; 2 - Funcionamento contínuo e lento. meio segundo. 2) Empurrando a alavanca em dire- 3 - Funcionamento contínuo e rápido. O limpador é desativado logo após a liberação da alavanca, enquanto este se o esguicho do lavador do vidro tra- 4 executa as últimas passadas. Em algu- versões: temporário e contínuo rápido; seiro e o limpador do vidro traseiro; ao mas versões uma quarta passada poderá soltá-la, desligam-se. ao soltar, a alavanca volta para a po- ser verificada. sição e desliga automaticamente o limpador do pára-brisa. Agindo repetidamente e rapidamente Puxando a alavanca em direção do alavanca de comando, pode-se esgui- volante fig. 53, ativa-se o esguicho do char na área do pára-brisa sem ativar lavador do pára-brisa. o limpador. Lavagem inteligente do vidro dian- Limpador/lavador do vidro traseiro - teiro - fig. 53 fig. 54 e 55 Puxando a alavanca para o volante é Funciona somente com a chave de possível ativar com um só movimento o ignição na posição MAR. esguicho do limpador dianteiro. fig. 54 fig. 52 fig. 53 fig. 55
  • 101.
    ASSISTÊNCIA À MARCHAA RÉ Lavagem inteligente do vidro traseiro SENSOR DE CHUVA - fig. 55 Em algumas versões o limpador O sensor de chuva A-fig. 56, presen- traseiro é automaticamente acionado Em algumas versões, empurrando a te em algumas versões, é um dispositivo quando o dianteiro estiver ligado e for alavanca para o painel é possível ativar eletrônico, conjugado ao limpador do A acionada a marcha a ré do veículo. com um só movimento o esguicho e o pára-brisa, com a função de adequar limpador do vidro traseiro. O esguicho automaticamente, durante o funciona- LIMPADOR INTELIGENTE DO e o limpador entram em ação automa- mento intermitente, a freqüência dos VIDRO TRASEIRO ticamente se a alavanca de comando é ciclos do limpador do pára-brisa à in- acionada por mais de meio segundo. tensidade da chuva. Em algumas versões, existem três mo- O limpador é desativado logo após dos de funcionamento do limpador do Obs.: este sensor é disponível apenas a liberação da alavanca, enquanto este com o espelho retrovisor interno ele- vidro traseiro dependendo da posição executa as últimas passadas. Em algu- da alavanca: trocrômico. mas versões uma quarta passada poderá Modo 1: funcionamento com inter- ser verificada. mitência. pela alavanca direita permanecem inal- Agindo repetidamente e rapidamente teradas. Modo 2: funcionamento sincroni- zado com o funcionamento dos limpa- na alavanca de comando, pode-se es- dores do pára-brisa - a cada dois ciclos guichar na área do vidro traseiro sem dos limpadores do pára-brisa, ocorre ativar o limpador. um ciclo de funcionamento do limpa- dor traseiro. Modo 3: funcionamento contínuo. A fig. 56
  • 102.
    O sensor dechuva ativa-se automa- Girando a chave na posição STOP, o Não ativar o sensor de ticamente, colocando a alavanca da sensor de chuva é desativado e na par- chuva durante a lavagem 1-fig. 57 MAR do veículo em um sistema campo de regulagem que varia pro- não se reativa mesmo se a alavanca de lavagem automática. gressivamente desde limpador parado tiver permanecido na posição 1-fig. 57. Neste caso, para ativar o sensor de está seco, até o limpador na primeira chuva, é suficiente deslocar a alavanca Se for necessário limpar na posição 0 ou 2-fig. 57 e depois de o pára-brisa, verificar sem- novo em 1-fig. 57. pre se o dispositivo está O incremento da sensibilidade do Quando o sensor de chuva for reati- desligado. sensor de chuva é alterado girando-se vado deste modo, verifica-se pelo me- o anel comutador na extremidade da nos um ciclo do limpador do pára-brisa, O sensor de chuva reconhece e adap- alavanca fig. 57. mesmo estando enxuto, para sinalizar a ta-se automaticamente à presença das reativação. seguintes condições particulares que Acionando o lavador do pára-brisa requerem uma sensibilidade diferente - O sensor de chuva está localizado de intervenção: atrás do espelho retrovisor interno, em normal de lavagem ao término do qual, contato com o pára-brisa, e dentro da - impurezas na superfície de controle o sensor de chuva retoma seu normal área coberta pelo limpador. O mesmo funcionamento automático. comanda uma central eletrônica que - faixas de respingos de água provo- por sua vez controla o motor do limpa- cadas pelas palhetas gastas do limpa- dor do pára-brisa. dor; A cada partida, o sensor de chuva estabiliza-se automaticamente na tem- o olho humano é mais incomodado pe- peratura de aproximadamente 40 °C para eliminar da superfície de controle a eventual condensação e impedir a Em caso de gelo ou barro formação de gelo. no pára-brisa, certificar-se do desligamento do dispo- sitivo. fig. 57
  • 103.
    SENSOR CREPUSCULAR externa. É visualizado a opção do menu ATENÇÃO: com o sensor das luzes AUTO LAMP - fig. 58 My Car para ajuste da sensibilidade em ativado, é possível efetuar somente o (Sensor de luminosidade externa) três níveis. - - A Em algumas versões está presente o cessário acender os faróis altos, é neces- sensor crepuscular - auto lamp que é tão, indica se o dispositivo está ativado ou não. sário girar a extremidade da alavanca constituído de um sensor com led infra- esquerda do volante na posição e vermelho instalado no pára-brisa, para A sensibilidade do sensor das luzes em seguida na posição verificar as variações da intensidade pode ser também regulada posterior- luminosa externa. Em função da sensi- mente pelo menu My Car através da bilidade à luz insidida; quanto maior a Com as luzes acesas automatica- sensibilidade, menor será a quantidade movimento, agindo nos botões MODE , , mente e na presença de comando de de luz externa necessária, para coman- localizados no painel do lado esquer- desligamento pelo sensor, tem-se o des- dar o acendimento das luzes externas. VER BOTÕES DE ligamento dos faróis e sucessivamente, COMANDO DO “MY CAR” após cerca de 10 segundos, das luzes O sensor das luzes é ativado apertan- de posição. do o botão A-fig. 58, localizado à es- querda do volante, deste modo habilita- O sensor das luzes não se o acendimento automático das luzes verifica a presença de nebli- de posição e dos faróis baixos, ao mes- na. Portanto, nestas con- mo tempo, em função da luminosidade dições, é necessário acender estas luzes, se presentes, manualmente. - lo sensor, é possível acender os faróis de A automático das luzes, desligam-se tam- MODE - No acendimento automático seguin- te, será necessário acender o farol de neblina manualmente. fig. 58
  • 104.
    A Para desligar, apertar novamente o ativada no quadro de instrumentos para botão B. ligar/desligar os faróis auxiliares. Só fun- BOTÕES DE COMANDO ciona a partir do acionamento das luzes A luz de emergência só Funcionam somente com a chave de externas de posição. Os faróis auxiliares deve ser acionada com o ignição na posição MAR. são desligados cada vez que a chave de veículo parado; nunca em Para algumas versões quando uma ignição for desligada. Para ligá-lo nova- movimento. função é ligada, acende-se a luz-piloto mente é necessário pressionar o botão correspondente situada no quadro de A-fig. 59 e, para algumas versões, A- instrumentos. Para desligar, basta aper- fig. 60. Desembaçador do vidro traseiro tar novamente o botão. B C Para algumas versões, o botão à es- para ligar/desligar as luzes de emergên- ativada no quadro de instrumentos para querda do volante, fig. 59 é de coman- cia figs. 60 ou 61. ligar/desligar o desembaçador do vidro do dos faróis auxiliares, enquanto que Acendem-se apertando levemente o traseiro B-figs. 59 e, para algumas ver- para outras é usado para comando do botão B, independente da posição da sões, C-fig. 60. fig. 58. chave de ignição. Em algumas versões, um temporiza- Com o dispositivo ligado, em algu- dor desliga automaticamente o disposi- mas versões, o símbolo sobre o inter- tivo depois de 20 minutos. ruptor B e o indicador , no quadro de instrumentos, iluminam-se de modo intermitente. A A B C B r ( B fig. 59 fig. 60 fig. 61
  • 105.
    PREDISPOSIÇÃO PARA FARÓIS A ativação do interruptor provoca Inspecionar cuidadosamente o veí- AUXILIARES (NEBLINA) também o destravamento automático culo para certificar-se de que não O veículo possui predisposição pa- das portas e, para algumas versões, o existem vazamentos de combustível - acendimento da luz de cortesia. Caso como, por exemplo, no vão do motor, A esteja em chave OFF, religa a energia sob o veículo ou nas proximidades do interna por aproximadamente 15 minu- reservatório. O botão de comando A-fig. 59 e tos para utilização das luzes. A-fig. 60 estará habilitado com seu Se não forem observados vazamentos respectivo led quando for instalado o de combustível e o veículo estiver em componente. Para a instalação dos fa- Se, após a colisão, for condições de funcionar, apertar o botão róis auxiliares, recomendamos dirigir-se notado cheiro de combus- A para reativar o sistema de alimenta- à Rede Assistencial Fiat. tível ou forem verificados ção e reacender as luzes. vazamentos do sistema de alimenta- ção, não religar o interruptor, para Após a colisão, recordar-se de girar INTERRUPTOR INERCIAL PARA a chave da ignição em STOP para não CORTE DE COMBUSTÍVEL - fig. 62 evitar riscos de incêndio. descarregar a bateria. É um interruptor automático, locali- zado no lado esquerdo da coluna de direção, que entra em funcionamento em caso de colisão interrompendo a alimentação de combustível e causan- do, conseqüentemente, o desligamento do motor. A ativação do interruptor de corte de combustível é visualizada pelo acendi- A mento da luz espia juntamente com a mensagem visualizada no display. fig. 62
  • 106.
    CONJUNTO DA LUZINTERNA Se distinguem duas condições: O conjunto da luz interna possui 3 situações distintas, de acordo com a 1- Chave OFF posição do interruptor fig. 64: Quando se abre uma das portas la- PORTA-LUVAS Posição 1: permanentemente desli- terais, a luz interna acende-se por três gada; minutos. Se durante a abertura de uma Para abrir, puxar o pegador porta, abre-se a outra, começa nova- A-fig. 63. Posição 2: ou neutra na lente: acen- mente a contagem do tempo. Se a porta Para algumas versões, puxar o pega- de-se, para algumas versões, somente está aberta por mais de três minutos, a dor B-fig. 63 para abrir o porta-luvas com as portas abertas; superior Posição 3: permanentemente ligada. próxima reabertura de uma das portas. Se durante os três minutos for fechada Nunca trafegue com a tampa do Temporização da luz interna as portas é ativado uma segunda con- porta-luvas aberta. Em algumas versões, para propor- tagem de tempo de 10 segundos que é cionar mais agilidade na entrada no interrompida se a chave de ignição for veículo, em especial em lugares pouco colocada na posição MAR. Em algumas versões o porta-luvas Após desbloqueio das portas pelo te- é dotado de iluminação interna, que luz interna quando é destravada uma lecomando, a luz interna acende-se por funciona quando é feita a abertura das portas. 10 segundos, sendo interrompida quan- da tampa. do a chave de ignição é ligada. O blo- queio da porta desliga a luz interna. B 1 3 A 1 3 2 fig. 63 fig. 64
  • 107.
    Para algumas versõeso acendimen- TOMADA DE CORRENTE - fig. 65 - Para prevenir danos, o corpo do to da luz interna é comandado por um plugue do acessório deve ser largo o tempo de dois minutos após a desati- Algumas versões dispõem de tomada suficiente para servir como guia de vação da chave de ignição. Esta função de corrente para alimentação de aces- centralização, quando este estiver inse- A é habilitada se a chave for retirada do rido na tomada de corrente. comutador até dois minutos após ter aspirador de pó, acendedor de cigarros, sido desligada. Se houver dúvidas com relação à Quando as portas são travadas por - rios elétricos que podem ser conectados conformidade do plugue do aces- meio de telecomando ou fechaduras sório a ser utilizado, recomenda- das portas dianteiras, a luz interna se a esta tomada de corrente, recomenda- se especial cuidado na utilização dos se verificar com o fabricante se apaga. o mesmo atende às especificações mesmos, observando se atendem as especificações abaixo: vigentes. 2- CHAVE “ON” - Somente podem ser conectados A lógica de acendimento da luz in- - O plugue do acessório terna segue o fechamento/abertura da ts. deve se ajustar perfeita- porta sem temporização, ou seja: mente à medida da toma- Abertura da porta - acendimento da da de corrente visando evitar mau contato ou superaquecimento com luz desligada. risco de incêndio. fig. 65
  • 108.
    Em caso deutilização ADVERTÊNCIA: verificar CINZEIRO da tomada de corrente sempre se o acendedor está como acendedor de cigar- desligado após o uso. Está localizado no console central e, ros (adquirido como acessório), em algumas versões, no painel. Abrir a recomenda-se cautela no manuseio tampa A-fig. 66. deste último para prevenir queima- O acendedor de cigarros alcança Para facilitar a sua limpeza o cinzeiro duras causadas pelo calor gerado temperaturas elevadas. Manejá-lo pode ser removido. pelo dispositivo. com cautela e evitar que crianças o utilizem, pois há perigo de incêndio PORTA-COPOS ou queimaduras. Recomenda-se verificar na Rede No console central existem duas se- Assistencial Fiat a disponibilidade des para colocar, com o veículo parado, de acessórios originais e homologa- copos ou latinhas fig. 67. dos para uso nos modelos Fiat. Para algumas versões existe um por- ta-copos no console central para os pas- sageiros do banco traseiro fig. 68. A fig. 66 fig. 67 fig. 68
  • 109.
    PORTA-ÓCULOS - fig.69 PÁRA-SÓIS Para algumas versões está previsto Estão situados ao lado do espelho re- um porta-óculos localizado acima da trovisor interno, podendo ser orientados porta do motorista. para a frente ou para o lado. PORTAS LATERAIS A Para algumas versões, atrás do pára- PORTA-OBJETOS sol do lado do motorista, há um bolso Abertura manual por fora - fig. 72 para documentos, e um espelho, en- Girar a chave para a posição 1 e pu- Os porta-objetos estão localizados: quanto que no do lado do passageiro xar a maçaneta de abertura. - na parte central do painel B-fig. 70; há um espelho de cortesia fig. 71. - painéis de portas; Travamento manual por fora - para algumas versões, uma bolsa Girar a chave para a posição 2. porta-objetos na parte posterior do en- costo do banco do passageiro. B fig. 70 1 2 fig. 69 fig. 71 fig. 72
  • 110.
    Abertura/travamento manual por Posição 1 - dispositivo desativado. Por dentro dentro das portas dianteiras Posição 2 - Abertura: puxar a maçaneta de aber- tura A-fig. 73. O dispositivo fica ativado mesmo se das maçanetas de abertura das portas as portas forem destravadas com co- a maçaneta. mando elétrico. também as portas traseiras. Se uma porta estiver mal fechada, Utilizar sempre este dis- ADVERTÊNCIA: se uma das portas positivo quando for trans- dianteiras não estiver bem fechada portar crianças. ou houver um defeito no sistema, o travamento centralizado não é ati- Dispositivo de segurança para vado e, após algumas tentativas, o crianças TRAVAMENTO ELÉTRICO dispositivo é excluído por cerca de 30 segundos. Nestes 30 segundos, é Impede a abertura das portas traseiras possível travar ou destravar as por- pelo lado de dentro. É ativado inserindo Por fora tas manualmente, sem que o sistema a ponta da chave de ignição na ranhura Com as portas fechadas, inserir e girar elétrico intervenha. Após esses 30 A-fig. 74 e girando-a. a chave na fechadura de uma das portas segundos, a central está de novo dianteiras. apta a receber os comandos. Se foi resolvida a causa do proble- ma, o dispositivo volta a funcionar normalmente, caso contrário, repe- te o ciclo de exclusão. NOTA: algumas versões possuem travamento automático das por- tas quando o veículo ultrapassa 20 A 1 2 km/h. Ver TRAVAMENTO AUTOMÁTICO de portas no item “MY CAR FIAT” - MENÚ A DE SETUP, neste capítulo. fig. 73 fig. 74
  • 111.
    LEVANTADORES DOS VIDROSDAS Para interromper o fechamento do Fechamento do vidro elétrico após PORTAS vidro, basta um toque breve no inter- desligar a ignição one touch Após desligar a ignição, o sistema de Levantadores elétricos dos vidros Se forem feitos sucessivamente 20 vidros elétricos continuará a funcionar A dianteiros - fig. 75 movimentos de subida e descida dos por mais 60 segundos, aproximada- No apóia-braço da porta do lado vidros, sem alcançar o limite superior mente, para que os vidros possam ser do motorista há duas teclas que co- ou inferior do vidro, a função será de- fechados, desde que, as portas não se- mandam, com a chave de ignição em sabilitada. Para reabilitá-la, movimentar jam abertas. MAR: o vidro através do respectivo interrup- Após este tempo, caso não tenha fe- tor do levantador até o limite superior, chado os vidros, colocar a chave em A - vidro esquerdo fechando-o completamente. MAR para que possa fazê-lo. B - vidro direito. No apóia-braço da porta do lado do LEVANTADORES ELÉTRICOS DOS Levantadores elétricos dos vidros tra- passageiro há uma tecla para o coman- VIDROS COM FUNÇÃO seiros - fig. 76 e 77 do do respectivo vidro. ANTIESMAGAMENTO No apóia-braço de cada porta traseira Pressionar as teclas para abaixar os Em algumas versões, o mecanismo existe uma tecla A-fig. 76 para o acio- vidros. Puxá-las para levantá-los. de acionamento dos vidros das portas namento do respectivo vidro. A tecla Em algumas versões, é necessário é dotado de sistema de segurança que deve ser pressionada para abaixar o bloqueia o movimento de subida do vidro, e levantada para fechá-lo. one touch vidro. Caso se interponha algum obs- vidros. táculo entre 200 mm e 4 mm em seu curso, o vidro o pressionará por alguns instantes e, em seguida, retornará até o limite mínimo de 50 mm. A B A fig. 75 fig. 76
  • 112.
    Algumas versões podemapresentar Levantadores manuais dos vidros Ao sair do veículo, retire comandos dos levantadores elétricos Girar a manivela da respectiva porta sempre a chave da ignição dos vidros traseiros no apóia-braço do para abaixar ou levantar o vidro A-fig. para evitar que os levan- lado do motorista fig. 77. 78. tadores elétricos dos vidros, acio- A - Levantador do vidro dianteiro es- nados inadvertidamente, constitu- querdo. am perigo para quem permanece O uso impróprio dos a bordo. B - Levantador do vidro traseiro es- levantadores elétricos dos querdo. vidros pode ser perigoso. C Antes e durante o acionamento, Ao instalar no veículo sis- o funcionamento dos vidros traseiros verificar sempre se os passageiros temas de alarme eletrônico - não estão expostos ao risco de lesões com fechamento automá- queados, a iluminação das teclas de provocadas tanto direta ou indireta- tico dos vidros lembrar do peri- comando dos mesmos se apagam. O mente pelos vidros em movimento, go adicional que esses dispositivos como por objetos pessoais arrasta- podem oferecer para os passageiros dos ou jogados pelos mesmos. que permanecem a bordo, sobretu- Antes de acionar o inter- do quando não estiver disponível a ruptor do mecanismo levan- função antiesmagamento. tador do vidro, verifique se não há alguém com o braço de fora, especialmente se forem transporta- Instalações de acessórios, das crianças. quando feitas de maneira inadequada, podem afetar a integridade do sistema elétrico do veículo ocasionando graves danos. Recomenda-se verificar na Rede A A Assistencial Fiat a disponibilidade B de acessórios projetados especifica- mente para uso no veículo. C fig. 77 fig. 78
  • 113.
    Em algumas versões,a abertura da No uso do porta-malas, tampa é facilitada pela ação dos amor- nunca superar as cargas tecedores laterais a gás. máximas permitidas (ver ABERTURA/FECHAMENTO DA capítulo “Características técnicas”). A TAMPA DO PORTA-MALAS Para fechar, abaixar a tampa e com au- Certificar-se ainda que os objetos xílio do puxador A-fig. 79 impulsioná-la contidos no porta-malas estejam Para abrir a tampa do porta-malas por com o dedo polegar pela fechadura. bem colocados, para evitar que uma fora, destrancar a fechadura usando a freada brusca possa jogá-los para a chave de ignição fig. 79. Para evitar o fechamento espon- tâneo da tampa do porta-malas, frente, machucando os passageiros. Em algumas versões, é possível abrir quando o veículo estiver em um o porta-malas por dentro do veículo, plano inclinado, deve-se forçá-la até Colocar acessórios no bagagito puxando a alavanca A-fig. 80 locali- o final de curso, para que os braços ou na tampa do porta-malas (alto- zada ao lado esquerdo do banco do de articulação sejam fixados pelos falantes, spoiler etc., exceto quan- motorista. suportes de retenção. do previsto pelo fabricante) pode prejudicar o correto funcionamento Não acionar a alavanca Para fechar, é necessária uma dos amortecedores laterais a gás da de abertura do porta-malas força inicial maior para desencaixar própria tampa. Objetos soltos devem com o veículo em movi- os braços de articulação dos res- ser colocados no porta-malas. mento. pectivos suportes. Abaixar a tampa e soltá-la um pouco antes do fecha- O compartimento de bagagens é mento para evitar que prenda os de uso exclusivo destas. dedos. A A fig. 79 fig. 80
  • 114.
    ABERTURA DE EMERGÊNCIADA AMPLIAÇÃO DO PORTA-MALAS 4) Rebater para a frente o encosto, pas- TAMPA DO PORTA-MALAS - fig. 81 1) Abaixar completamente os apóia- sando os cintos pelos lados, até que este cabeças do banco traseiro. se apóie sobre o assento traseiro fig. 83. A abertura de emergência da tampa do porta-malas está disponível para al- 2) Se for necessário, remover os 5) Em seguida, rebater o banco traseiro gumas versões. inteiro para a frente de maneira a obter “Regulagens Personalizadas” neste ca- uma única superfície de carga fig. 84. Para utilizá-la, proceder como a se- guir: BANCO TRASEIRO BIPARTIDO de bagagens. 1 - traseiro e recline o banco totalmente à 3) O banco traseiro bipartido em algu- frente até apoiá-lo no assento do ban- alavancas laterais A-fig. 82 no sentido mas versões permite ampliar apenas co, como indicado em “ampliação do da seta. parte do porta-malas, tendo a opção de porta-malas” neste capítulo; rebater o banco individual ou duplo. 2- Através do pino A exixtente à es- Para isso, destravar a alavanca da di- querda da fechadura, destravar no senti- reita ou da esquerda A-fig. 82 e rebater do da seta para abertura da tampa. para a frente o encosto até obter uma A única superfície de carga. Para repor o banco na posição nor- mal fig. 84: 1) Rebater para trás o banco traseiro completo. fig. 82 A fig. 81 fig. 83 fig. 84
  • 115.
    2) Rebater paratrás o encosto, passan- Para remover o bagagito: do os cintos pelos lados, engatando os 1) Soltar as extremidades superiores pinos de fixação. Verificar se engatou. A-fig. 85 dos dois tirantes, desprenden- Para abrir o capô do motor: 3) Se tiverem sido desmontados, re- do as argolas dos pinos. 1) puxar a alavanca A-fig. 87. A montar os apóia-cabeças. 2) B-fig. 86 do bagagi- 2) mover a trava localizada sob o ca- Com banco duplo, é possí - to das respectivas sedes e removê-lo. pô para cima A-fig. 88; vel rebater separadamente a par- Uma vez retirada, a superfície pode te esquerda ou direita do banco. ser posta transversalmente entre os en- 3) levantar o capô segurando-o pela costos dos bancos da frente e o assento parte central e, simultaneamente, soltar rebatido do banco de trás. a vareta de suporte do seu dispositivo de bloqueio; 4) introduzir a extremidade da vareta A na abertura B do capô do motor fig. 89. Atenção: uma colocação A incorreta da vareta pode provocar a queda violenta do capô. A fig. 85 fig. 87 A B A B fig. 86 fig. 88 fig. 89
  • 116.
    Se houver necessidade de se fazer alguma verifi- cação no motor, estando REGULAGEM DO FACHO este ainda quente, evite encostar-se LUMINOSO no eletroventilador, pois o mesmo As sedes para encaixar as fixações, poderá funcionar mesmo com a ficam acessíveis após ter deslocado Fig. 91 - farol esquerdo chave de ignição desligada. Espere levemente a guarnição das portas nos Fig. 92 - farol direito até que o motor esfrie. pontos indicados na fig. 90. A este respeito, sugerimos verificar na ADVERTÊNCIA: uma correta regu- Para fechar o capô do motor: Rede Assistencial Fiat a existência de um lagem dos faróis é determinante para bagageiro específico para o Fiat Palio. o conforto e a segurança não só de 1) manter levantado o capô com uma quem guia o veículo, mas de todos mão e, com a outra, tirar a vareta A-fig. os usuários. Além disso, constitui 89 da abertura B e repô-la no seu dis- uma norma precisa do Código de positivo de bloqueio; trânsito. Para garantir a si mesmo e 2) abaixar o capô a cerca de 20 cm aos outros as melhores condições de do vão do motor; visibilidade viajando com os faróis 3) deixá-lo cair: o capô fecha-se au- acesos, o veículo deve ter um corre- tomaticamente. to alinhamento dos mesmos. Para o controle e a eventual regu- Verificar sempre se o lagem, dirigir-se à Rede Assistencial capô foi bem fechado para fig. 90 Fiat. evitar que se abra durante a marcha do veículo. 1 1 2 2 fig. 91 fig. 92
  • 117.
    COMPENSAÇÃO DA INCLINAÇÃO Quando o veículo está carregado, É um sistema eletrônico de controle este inclina-se para trás e, conseqüen- - da aceleração que substitui o cabo do A temente, o feixe luminoso eleva-se. É acelerador. A aceleração do veículo, necessário, neste caso, regulá-lo corre- sistema de freios convencional, que im- através do pedal, é transmitida a uma pede o bloqueio das rodas permitindo: tamente. central eletrônica por impulsos elétri- cos, que gerencia a abertura da borbo- - melhorar o controle e a estabilidade Regulador no farol fig. 91 e 92 leta de aceleração. Este sistema evita o do veículo durante a freada; O acesso é obtido pelo vão do mo- desconforto dos trancos na aceleração - otimizar o mínimo espaço de fre- tor. causados, sobretudo, em retomadas ou nagem; Posição 1 - com veículo com carga desacelerações muito rápidas. - usufruir plenamente da aderência normal. Quando a bateria é desligada, a central de cada pneu. Posição 2 - com veículo com carga perde a referência da posição do pedal Uma central eletrônica recebe os completa. do acelerador, neste caso, o veículo fica sinais provenientes das rodas, localiza sem a aceleração. Para que possa ser res- quais tendem a travar-se e envia um É importante que os dispositivos de sinal à central eletrohidráulica para ambos os faróis estejam orientados na do pedal acelerador, voltando a situação reduzir, manter ou aumentar a pressão mesma posição. normal proceder da seguinte forma: nos cilindros de comando dos freios, de - girar a chave de ignição sem ligar maneira a evitar o bloqueio. Controlar a orientação o motor e aguardar 40 segundos, logo dos feixes luminosos cada em seguida ligar o motor. quando é solicitada a total capacidade vez que mudar o peso da de frenagem do veículo. O motorista é carga transportada. avisado através da pulsação do pedal do freio com ruídos de funcionamen- Regulagem dos faróis dianteiros to hidráulico. Este comportamento é completamente normal e indica que o Para o controle e a eventual regulagem, sistema está ativo. dirigir-se à Rede Assistencial Fiat.
  • 118.
    No caso dequalquer anomalia, o - Eventuais vazamentos de líquido sistema desativa-se automaticamente, tes de carregá-la ou antes de qualquer de freios afetam o funcionamento dos passando a funcionar normalmente o mesmos, sejam do tipo convencional sistema convencional. Nesta condição, - Não retirar ou colocar o conector da no qua- unidade de comando com comutador dro de instrumentos e ocorre visualiza- de ignição ligado. A eficiência do sistema, - Não desligar a bateria com o motor em termos de segurança em funcionamento. ativa, não deve induzir o motorista a correr riscos desne- ADVERTÊNCIA: nos veículos Fiat cessários. A conduta a manter ao equipados com ABS devem ser mon- O acendimento somente da luz- volante deve ser sempre a adequada tados exclusivamente rodas, pneus, piloto , com o motor em fun- para as condições atmosféricas, a lonas e pastilhas de freio do tipo e cionamento, indica normalmente visibilidade da estrada, o trânsito e marca aprovados pelo fabricante. uma anomalia de funcionamento do as normas de circulação. sistema ABS. Neste caso, o sistema de freios irá manter a sua eficiência normal, não existindo no entanto a Uma utilização excessi- O ABS não dispensa o va do freio motor (marchas motorista de uma condução função antitravamento das rodas. muito baixas com pouca prudente, principalmente Recomenda-se levar o veículo até a aderência), poderia fazer derrapar em estradas com água, lama, areia Rede Autorizada Fiat, evitando freadas as rodas motrizes. O sistema ABS etc. bruscas. não tem qualquer efeito sobre este tipo de situação. - Em caso de solda elétrica no veí- Diante do acendimen- culo, desligar a bateria e a unidade de to da lâmpada-piloto , Se o sistema ABS entrar comando elétrica. indicando nível mínimo de em funcionamento, signi- líquido no sistema de freios, levar fica que a aderência entre - Retirar a unidade de comando elé- o veículo o quanto antes à Rede o pneu e a estrada foi reduzida em trica quando o veículo for colocado em Assistencial Fiat para uma verifica- relação ao normal; neste caso, redu- ção do sistema. zir imediatamente a velocidade, no sentido de adequá-la às condições do trecho em que se trafega.
  • 119.
    CORRETOR DE FRENAGEM O acendimento apenas da A eficiência do sistema, ELETRÔNICO EBD luz-piloto , com o motor em termos de segurança ligado, indica normalmente ativa, não deve induzir o O veículo é dotado de um corretor uma anomalia somente do sistema motorista a correr riscos inúteis e de frenagem eletrônico denominado A ABS. Neste caso, o sistema de freios injustificáveis. A conduta a manter EBD mantém a sua eficiência normal, ao volante deve ser sempre a ade- através da centralina e dos sensores do não existindo, no entanto, a função quada para as condições atmosfé- sistema ABS, permite intensificar a ação antitravamento. Em tais condições, ricas, a visibilidade da estrada, o do sistema de freios. também a funcionalidade do siste- trânsito e as normas de circulação. ma EBD pode ser reduzida. Também Nos veículos equipados neste caso, é aconselhável dirigir-se com corretor eletrônico de imediatamente à Rede Assistencial frenagem (EBD), o acendi- Fiat mais próxima, conduzindo de mento simultâneo das luzes-piloto modo a evitar freadas bruscas, para e , com o motor ligado, indi- a verificação do sistema. ca uma anomalia do sistema EBD; neste caso, nas freadas violentas pode ocorrer um travamento pre- coce das rodas traseiras, com pos- sibilidade de derrapagem. Conduzir o veículo, com extrema cautela, à Rede Assistencial Fiat mais próxima para a verificação do sistema.
  • 120.
    O airbag nãose ativa nos Girando a chave para a casos de impactos frontais posição MAR, a lâmpada- não violentos, choques piloto acende-se, mas DESCRIÇÃO E FUNCIONAMENTO laterais, choques traseiros ou con- deve apagar-se depois de cerca de tra obstáculos amortecedores que 4 segundos. Se a situação persistir, O airbag é um dispositivo constituído absorvam o impacto. Nesses casos desligar o motor e providenciar o de uma bolsa com enchimento instan- os ocupantes são protegidos somen- reboque do veículo à concessioná- te pelos cintos de segurança do ria Fiat mais próxima. no centro do volante, em frente ao mo- veículo, que devem, por isso, ser torista, e que, quando previsto, equipa sempre usados. Qualquer manutenção no sistema do também o painel em frente ao passa- airbag só deve ser feita por pessoal es- geiro dianteiro. É disponível, portanto, A eficiência do sistema airbag é veri- pecializado da Rede Autorizada Fiat. para o lado do motorista ou para ambos ficada, constantemente, por uma cen- os lugares dianteiros. tral eletrônica. Não colar adesivos ou No caso de qualquer anomalia, acen- outros objetos no volante . ou no console do airbag do suplementar ao mesmo, sendo aciona- lado do passageiro. Não viajar com do exclusivamente em caso de impacto objetos no colo e muito menos com frontal violento. Seu acionamento re- cachimbo, lápis etc., entre os lábios; duz o risco de contato entre a cabeça/ em caso de choque com ativação do tórax do ocupante contra o volante/ airbag, estes poderiam causar-lhe painel do veículo, em decorrência da graves danos. violência do choque. A entrada em funcionamento do AIR O correto funcionamento do sistema - airbag é garantido somente se todas as na quantidade de pó. Este produto não limitações relativas à capacidade e à é nocivo e não indica princípio de in- disposição da carga no veículo forem cêndio. respeitadas. fig. 93
  • 121.
    Dirija mantendo sempre AIRBAG DO LADO DO PASSAGEIRO Desativação do airbag do lado do as mãos na parte externa passageiro fig. 94 e 95 do volante de maneira que, O airbag do lado do passageiro foi estudado e calibrado para melhorar Em caso de necessidade de transporte em caso de ativação do airbag, de criança no banco dianteiro deve-se, A este possa encher-se sem encontrar a proteção de uma pessoa que esteja usando o cinto de segurança. desativar o airbag do lado do passagei- obstáculos que poderiam causar- ro. lhe graves danos. Não dirija com o O seu volume, no momento de má- corpo inclinado para a frente, mas ximo enchimento, preenche a maior Para desativar o airbag abrir a porta mantenha o encosto em posição parte do espaço entre o painel e o pas- dianteira do passageiro. O sistema de ereta, apoiando bem as costas. sageiro. desativação está localizado na lateral do painel do veículo. Em caso de colisão, uma pessoa que AI GRAVE PERIGO: RBAG não esteja usando o cinto de segurança em veículo equipado projeta-se para a frente em direção à ADVERTÊNCIA: mesmo no caso com airbag no lado bolsa ainda na fase de abertura, com dos veículos que não possuam air- do passageiro, não colocar a cadei- uma proteção certamente inferior à que bag para o passageiro, somente o rinha para bebê virada para trás, de poderia ser fornecida. banco traseiro é recomendado para costas para o painel. O airbag não é um substituto, mas o transporte de crianças. Esta posi- um complemento ao uso do cinto, por ção é a mais protegida do veículo isso recomenda-se usar sempre o cinto, em caso de choque. Para não alterar a sensi- bilidade do sistema airbag, seguindo rigorosamente a legislação de evite a instalação, no veícu- lo, de anteparos, proteções frontais e/ou laterais, acessórios não origi- nais ou mesmo componentes não preconizados pela fábrica. A B F F Intervenções não recomendadas ON OFF poderiam interferir no funciona- PASS mento do airbag, alterando o com- AIR BAG portamento originalmente previsto para esse dispositivo. fig. 94 fig. 95
  • 122.
    Operar no interruptorsomente com AIRBAGS LATERAIS (SIDE BAG) Em caso de choques laterais de baixa o motor desligado e a chave de igni- ção retirada. Os airbags laterais, presentes em al- gumas versões, possuem a função de O interruptor tem duas posições A e aumentar a proteção dos ocupantes por B-fig. 94. nestes casos é sempre necessária a uti- - lização dos cintos de segurança, que A - Airbag lado do passageiro ativa- das de um choque lateral violento. São em caso de choque lateral asseguram ON A-fig. 94 - constituídos de bolsas de enchimento o correto posicionamento do ocupante pada-piloto no quadro de instrumentos e evitam a sua expulsão do veículo pro- apagada. - os side bags, estão alojados na late- vocadas por colisões muito violentas. B - Airbag do lado do passageiro de- ral dos encostos dos bancos dianteiros, Portanto, os airbags laterais não subs- OFF B-fig. 94 sendo esta a solução que permite ter tituem, mas complementam o uso dos - sempre a bolsa na posição ideal em re- cintos de segurança, que deverão ser mentos acesa. lação ao ocupante, independentemente sempre usados por todos os ocupantes - da posição do banco; dos veículo para garantir-lhes prote- trumentos fica permanentemente acesa Em caso de choque lateral violento, ção. até a reativação do airbag do lado do uma central eletrônica elabora os sinais O funcionamento dos airbags laterais passageiro. provenientes de um sensor de desace- não é desativado pelo acionamento do Lembre-se de reativar imediatamente leração e ativa, quando necessário, o interruptor de comando da desativação o airbag assim que não for mais trans- enchimento das bolsas. do airbag frontal do passageiro. portar crianças. As bolsas inflam-se instantaneamen- ATENÇÃO: A melhor proteção por - te, colocando-se como proteção entre parte do sistema em caso de colisão - o corpo dos passageiros e a lateral do lateral é obtida mantendo uma corre- çam de utilizar os cintos de segurança veículo. Imediatamente após, as bolsas ta posição no banco, permitindo deste com os quais o veículo é equipado ori- se esvaziam. modo um correto desdobramento do ginalmente, deverão ser protegidos por airbag lateral. dispositivos de transporte de crianças rigorosamente as instruções do fabri- cante do dispositivo.
  • 123.
    Não apoiar, osbraços ou ATENÇÃO: a eficácia do sistema os cotovelos na porta, nas airbag é constantemente verifica- reparação e substituição relativas aos janelas e na área do airbag da por uma central eletrônica. Na airbags devem ser efetuadas exclusiva- lateral para evitar possíveis lesões eventualidade de alguma anomalia, mente pela Rede Assistencial Fiat. A durante a fase de enchimento. a luz espia se acende, ou lampeja Em caso de sucateamento do veículo a luz espia , nestes casos, procure é necessário dirigir-se primeiramente à imediatamente a Rede Assistencial Rede Assistencial Fiat para desativar ATENÇÃO: é possível a ativação Fiat. a instalação. dos airbags frontais e/ou laterais se o veículo for submetido a fortes Em caso de troca de propriedade do colisões ou incêndios que envol- A validade do sistema de veículo é indispensável que o novo verem a zona da parte de baixo airbag está indicada na eti- proprietário tenha conhecimento das da carroceria como, por exemplo, queta adesiva localizada na modalidades de utilização e das adver- choques violentos contra grades, tampa do porta-luvas e, em algu- tências acima, e que lhe seja entregue o guias de passeio ou saliências fixas mas versões, encontra-se na parte presente MANUAL DE USO E MANUTENÇÃO. do terreno, quedas do veículo em interna do capô. Atente para o grandes buracos ou depressões da prazo de validade e dirija-se à Rede ATENÇÃO: a ativação de pre- estrada. Assistencial Fiat para a substituição tensionadores, airbags frontais e do dispositivo. laterais é decidida de modo dife- ATENÇÃO: a entrada em funciona- renciado pela central eletrônica em mento dos airbags libera uma pequena ATENÇÃO: em caso de acidente no função do tipo de colisão. O fato de quantidade de gases. Esses gases não qual tenha sido ativado qualquer dos os mesmos não serem ativados em são nocivos nem indicam um princípio dispositivos de segurança, procure a determinados tipos de choque não de incêndio; a superfície da bolsa des- Rede Assistencial Fiat para substituir é indicador de mau funcionamento dobrada e o interior do veículo podem aqueles ativados e para verificar a inte- do sistema. ser cobertos com um resíduo poeirento; gridade da instalação. esta poeira pode irritar a pele e os olhos. Em caso de exposição, lavar-se com sa- bão neutro e água.
  • 124.
    ADVERTÊNCIAS GERAIS Girando a chave da igni- O airbag não substitui ção na posição MAR a luz os cintos de segurança mas Girando a chave da igni- espia (com interruptor incrementa sua eficiência. ção em MAR a luz espia de desativação do airbag frontal do Além disso, uma vez que o airbag acende e deve apagar após lado do passageiro na posição ON) não intervém em caso de colisões alguns segundos. Se a luz espia não acende e lampeja por alguns segun- frontais a baixa velocidade, colisões acender, permanecer acesa ou acen- der-se durante a marcha, procure dos para recordar que o airbag do laterais, colisões traseiras ou capo- imediatamente a Rede Assistencial passageiro se ativará em caso de tamentos, nestes casos os ocupantes Fiat. colisão, e em seguida deve apagar. são protegidos somente pelos cintos de segurança que devem ser sempre Não cobrir o encosto dos usados por todos os ocupantes do bancos dianteiros e traseiros Não lavar os bancos com veículo. com revestimentos ou capas. água ou vapor em pressão (à mão ou em postos de Lembramos que com a lavagem automática para bancos). Se o veículo tiver sido chave colocada na posição objeto de roubo ou de ten- MAR, mesmo com o motor tativa de roubo, se sofreu desligado, os airbags podem ativar- A intervenção do airbag atos de vandalismo, inundações se também com o veículo parado se está prevista para colisões ou alagamentos, mandar verifi- o mesmo for colidido por outro veí- de gravidade superior à car o sistema airbag junto à Rede culo em marcha. Portanto, mesmo dos pré-tensionadores. Em colisões Assistencial Fiat. com veículo parado não devem ser compreendidas no intervalo entre colocadas crianças no banco dian- os dois limites de ativação, é normal teiro. Por outro lado lembramos que que somente os pretensionadores ADVERTÊNCIAS: no caso de um se a chave for colocada na posição entrem em funcionamento. acidente no qual foi ativado o air- STOP, nenhum dispositivo de segu- bag, recomenda-se não dirigir, e rança (airbags e pretensionadores) sim, rebocar o veículo até à Rede será ativado em conseqüência de Não colocar objetos rígi- Assistencial Fiat para substituir o dis- uma colisão; a falta de ativação dos nas alças de segurança. positivo e os cintos de segurança. destes dispositivos nestes casos não pode ser considerada como mau funcionamento do sistema.
  • 125.
    Não desligar acentral eletrônica – cabo e plugue de alimentação elé- do chicote, nem mesmo desco- trica para o auto-rádio C-fig. 97. nectar a bateria, estando a chave – cabo e conector para antena de teto de ignição na posição MAR, pois a A-fig. 97. A central memoriza estas condições como avarias do sistema. – cabos e plugue para conexão dos Nas versões que não possuem auto- B-fig. 97. rádio instalado originalmente, este equi- – tampa desmontável para o auto- pamento deverá ser montado na respec- Todas as intervenções de contro- tiva sede prevista para esta finalidade, le, conserto e substituição do airbag a qual é removida fazendo pressão nas – sede para os alto-falantes nas portas devem ser efetuadas junto à Rede lingüetas de retenção indicadas pelas Assistencial Fiat. setas A-fig. 96. Podem existir, de série ou opcional- Caso o veículo seja sucateado é mente, 2 níveis de preparação para a necessário desativar o sistema junto instalação do auto-rádio. No nível de à Rede Assistencial Fiat. predisposição básico, têm-se: Em caso de venda do veículo, é indispensável que o novo proprie- tário conheça as modalidades de usoe as advertências acima indica- das e que receba o presente manu- al de Uso e Manutenção original, A A A C ou que adquira o mesmo na Rede Assistencial Fiat. B A A fig. 96 fig. 97
  • 126.
    No nível depredisposição avançado - alto-falantes traseiros coaxiais OBSERVAÇÕES GERAIS SOBRE A fig. 99. INSTALAÇÃO DE SISTEMAS DE SOM - cabo de alimentação do auto-rádio - recomenda-se a instalação dos mo- C-fig. 97. Alto-falantes - - cabo para alto-falante dianteiro e - dois alto-falantes coaxiais dianteiros traseiro B-fig. 97. projetados para proporcionar uma per- - antena e respectivo cabo com co- - dois alto-falantes coaxiais traseiros feita integração estética com o painel nector. de instrumentos do veículo. - alto-falantes na porta dianteira - os dois níveis de predisposição para fig. 98. auto-rádio existentes, permitem também a instalação de outros mo-delos de au- to-rádio disponíveis no mercado, desde que o equipamento escolhido possua características técnicas e dimensões compatíveis com a sede disponível no painel do veículo. - a instalação dos auto-rádios ori- ginais envolve a remoção de compo- nentes plásticos do painel e, portanto, é recomendável que este trabalho seja confiado às concessionárias da Rede Assistencial Fiat. fig. 98 fig. 99
  • 127.
    A instalação desiste- Se o veículo estiver em trânsi- mas de som (auto-rádios, to por outros países, certifique-se módulos de potência, CD de que o abastecimento seja feito Changers etc.), que implique em somente com gasolina que não con- A alterações das condições originais Os dispositivos antipoluentes exigem o tenha chumbo em sua composição. da instalação elétrica e/ou em inter- uso exclusivo de gasolina sem chumbo. ferências nos sistemas eletrônicos De acordo com regulamenta- de bordo; além de provocar o can- ção vigente estabelecida pela ANP Nunca introduzir, nem celamento da garantia dos com- (Agência Nacional de Petróleo) a mesmo em casos de emer- ponentes envolvidos, pode gerar gasolina normalmente disponível no gência, a mínima quanti- anomalias de funcionamento com mercado brasileiro não deve conter dade de gasolina com chumbo no risco de incêndio. chumbo em proporções que possam tanque. causar danos ao conversor catalíti- co dos automóveis. Ver recomendações em ACESSÓRIOS O conversor catalítico COMPRADOS PELO USUÁRIO,no capítulo ineficiente provoca emis- A adição de outro tipo USO CORETO DO VEÍCULO. sões nocivas no escapamen- de gasolina no tanque (ex.: to, com a conseqüente poluição do gasolina de aviação), não meio ambiente. PREDISPOSIÇÃO PARA ALARME homologada para uso automotivo, pode provocar danos irreversíveis Os veículos com o opcional vidro no conversor catalítico. elétrico e trava elétrica possuem pre- Por motivos de segurança, disposição para instalação de alarme assim como para garantir o funcionamento correto do sistema, a chave de ignição deverá permanecer desligada enquanto o Para instalação do sistema dirigir-se veículo estiver sendo abastecido. à Rede Assistencial Fiat. fig. 100
  • 128.
    TAMPA DO RESERVATÓRIODE O acesso à tampa de combustível é Para algumas versões, o destrava- COMBUSTÍVEL obtido abrindo a portinhola fig. 101 e mento da tampa de acesso ao bocal observando as seguintes instruções: de abastecimento é feito por dentro A tampa do reservatório de combus- do veículo, através da alavanca A-fig. tível é hermética, sem respiro, a fim de - segure a tampa e gire a chave no 104. Levantar a alavanca pela parte evitar o lançamento de vapores de com- sentido anti-horário; prossiga girando dianteira. bustível no meio ambiente, em atendi- a tampa fig. 102 até o seu completo mento à legislação vigente. Em caso de emergência é possível desalojamento; abrir a portinhola puxando a cordinha Mantenha-a sempre bem fechada e - após a retirada da tampa, encaixe-a localizada no lado direito dentro do não a substitua por outra de tipo dife- no suporte existente na portinhola fig. porta-malas. rente. 103. Não se aproximar do O combustível que escor- bocal do tanque de com- re acidentalmente durante bustível com fósforos ou o abastecimento, além de cigarros acesos, pois há perigo de ser poluente, pode danificar a pin- incêndio. Evitar também aproximar tura do veículo na região do bocal demais o rosto do bocal, para não de abastecimento, devendo ser evi- inalar vapores nocivos. tado. fig. 102 A fig. 101 fig. 103 fig. 104
  • 129.
    ADVERTÊNCIA: os postosde A central eletrônica de controle de in- Os motores flex podem apre- combustíveis contam com bombas jeção está preparada para “gerenciar” a sentar níveis de ruídos diferentes, de desligamento automático que, interação entre os dois tipos de combus- dependendo do combustível utiliza- em alguns casos, interrompem o do (álcool ou gasolina) bem como A abastecimento antes do completo um funcionamento sempre regular em percentual de mistura. Este com- enchimento do tanque do veículo. todas as situações de utilização. portamento é normal e não afeta o Se isso ocorrer, solicite a operação No uso normal o sistema Flex não desempenho do motor. manual da bomba, de forma a intro- requer cuidados ou procedimentos es- duzir no tanque o combustível que peciais, excetuando a observação das ADVERTÊNCIA: após um abaste- falta para atingir a sua capacidade advertências de utilização presentes cimento, o sistema Flex necessita máxima, assim como, possibilitar a neste capítulo e os pontos de manuten- de um pequeno tempo de adapta- efetiva indicação de tanque cheio ção específicos. ção (aproximadamente 10 minutos) no quadro de instrumentos. com o veículo funcionando, para Para propiciar partidas mais rápi- reconhecer o combustível que está SISTEMA FLEX (combustível álcool e/ das, manter sempre abastecido o no tanque (álcool ou gasolina). ou gasolina) reservatório de gasolina para par- O sistema FLEX foi projetado para tida a frio. Esta recomendação é importante, proporcionar total flexibilidade na ali- sobretudo, quando tenha ocorrido mentação do motor do veículo, permi- a troca do combustível que esta- tindo a utilização de álcool combustí- Não utilizar combustí- va sendo utilizado (ex.: álcool em vel ou de gasolina indistintamente. O veis diferentes dos especi- vez de gasolina). O veículo deve combustível pode ser adicionado no ficados. O sistema somente cumprir um percurso mínimo (pelo reservatório na proporção que o usuário está preparado para funcionar com tempo anteriormente especificado) julgar conveniente para o uso. álcool e gasolina automotivos. para que o sistema assimile o novo Caberá ao usuário a análise sobre combustível. qual proporção dos dois combustíveis Não adaptar o veículo é mais conveniente para o seu tipo de para funcionamento com Este procedimento irá minimizar utilização, considerando as diversas GNV (Gás natural veicular) eventuais problemas na próxima - pois as características do sistema partida do veículo, principalmente FLEX não possibilitam a conversão. se o motor estiver frio.
  • 130.
    USO DE MATERIAISNÃO NOCIVOS O conversor catalítico é um “labora- AO MEIO AMBIENTE tório” no qual uma porcentagem muito alta destes componentes transforma-se Nenhum componente do veículo A proteção do meio ambiente condu- contém amianto ou cádmio. Os com- ponentes espumados e o sistema de ar- A transformação é auxiliada pela ziu o projeto e a realização dos veículos - presença de minúsculas partículas de Fiat em todas as suas fases. O resulta- metais nobres presentes no corpo de do está na utilização de materiais e no redução da camada de ozônio. - aperfeiçoamento de dispositivos capa- tálico de aço inoxidável. zes de reduzir ou limitar drasticamen- te as influências nocivas sobre o meio DISPOSITIVOS PARA REDUZIR AS ambiente. EMISSÕES A retirada do conver- O Veículo Fiat está pronto para rodar sor catalítico, além de não com uma boa margem de vantagem so- Conversor catalítico trivalente contribuir para aumentar o bre as mais severas normas antipoluição A-fig. 105 desempenho do veículo, ocasiona internacionais. poluição desnecessária e constitui Monóxido de carbono, óxidos de um claro desrespeito à legislação nitrogênio e hidrocarbonetos não quei- ambiental para veículos automo- Alterações feitas no veículo com o mados são os principais componentes tores. objetivo de aumentar o seu desem- nocivos dos gases de escapamento. penho, tais como a retirada do catalisador e/ou modificações no Sonda Lambda (sensor de oxigênio) sistema de injeção eletrônica, além de contribuírem para aumentar des- com a sonda lambda, pois esta garante necessariamente a poluição atmos- o controle da relação exata da mistura férica, podem resultar no cancela- A A ar/gasolina, fundamental para o correto mento da garantia dos componentes funcionamento do motor e do catalisa- envolvidos. dor. fig. 105
  • 131.
    Sistema antievaporação É importante o seguimento do “Ser- Reciclagem obrigatória: Sendo impossível, mesmo com o viço Periódico de Manutenção”, para motor desligado, impedir a formação que o veículo permaneça dentro dos padrões antipoluentes. Não descarte a bateria no dos vapores de gasolina, o sistema os lixo. A mantêm armazenados num recipiente especial de carvão ativado, de onde Trafegar com o sistema são aspirados e queimados durante o de escapamento modifi- funcionamento do motor. cado ou danificado, além revendedor no ato da troca. de aumentar consideravelmente o nível de ruído do veículo (poluição Composição básica: chumbo, ácido Ruídos veiculares sonora), constitui uma infração ao sulfúrico diluído e plástico. Este veículo está em conformidade Código Nacional de Trânsito. Os pontos de venda são obrigados a com a legislação vigente de controle aceitar a devolução de sua bateria usa- da poluição sonora para veículos au- da, bem como armazená-la em local tomotores. Não jogue pontas de cigarro para fora da janela. adequado e devolvê-la ao fabricante Limite máximo de ruído para fiscali- Além de evitar incêndios e para reciclagem. - queimadas, você estará evitando a lo parado segundo Resolução n° 01/93 contaminação do solo. Riscos do contato com a solução ácida e com o chumbo O lixo que é jogado na Quando a solução ácida e o chumbo rua coloca em risco as gera- contidos na bateria são descartados na PALIO ELX 1.0 ções futuras devido ao altís- natureza de forma incorreta, poderão simo tempo de decomposição de contaminar o solo, o subsolo e as águas, PALIO ELX 1.4 determinados materiais. bem como causar riscos à saúde do ser humano. PALIO ELX 1.8 DESTINAÇÃO DE BATERIAS No caso de contato acidental com os olhos ou com a pele, lavar imedia- tamente com água corrente e procurar PALIO 1.8 R obrigado a devolver sua bateria usada orientação médica. -
  • 133.
    ara utilizar oveículo Fiat do melhor modo possível, PARTIDA DO MOTOR . . . . . . . . . . . . . . . . . . . . . B-1 para não danificá-lo e, principalmente, para poder aproveitar ESTACIONAMENTO . . . . . . . . . . . . . . . . . . . . . . . B-2 todas as suas qualidades, neste capítulo sugerimos “o que fazer, o que não fazer e o que evitar”. USO DO CÂMBIO . . . . . . . . . . . . . . . . . . . . . . . . B-3 Trata-se, na maior parte dos casos, de comportamentos DIRIGIR COM SEGURANÇA . . . . . . . . . . . . . . . . . B-5 válidos também para outros veículos. Em outros, pode tratar- DIRIGIR COM ECONOMIA E RESPEITANDO se de detalhes de funcionamento exclusivos do Fiat Palio. B O MEIO AMBIENTE . . . . . . . . . . . . . . . . . . . . . . . . B-9 Assim, é preciso prestar muita atenção neste capítulo também, LONGA INATIVIDADE DO VEÍCULO . . . . . . . . . B-13 para conhecer o comportamento na direção e no uso que lhe permitirão desfrutar ao máximo do seu veículo. CONTROLES FREQÜENTES E ANTES DE VIAGENS LONGAS . . . . . . . . . . . . . . . . . . . . . . . B-14 ACESSÓRIOS COMPRADOS PELO USUÁRIO . . . B-14 DISPOSITIVO PARA REBOQUE . . . . . . . . . . . . . . B-15
  • 135.
    Antes de darpartida no motor: Se o motor não funcionar na primei- 1) Verificar se o freio de mão está ra tentativa, é necessário repor a chave acionado. na posição STOP antes de tentar de novo. 2) Colocar a alavanca do câmbio em ponto morto. Nas versões equipadas com FIAT CO- É perigoso deixar o motor DE se, com a chave na posição MAR, funcionando em local 3) Pisar a fundo no pedal da embre- a lâmpada-piloto ficar acesa junto fechado. O motor conso- agem, sem pisar no acelerador. com a lâmpada-piloto , aconselha-se me oxigênio e libera gás carbôni- 4) Girar a chave de ignição para a repor a chave na posição STOP e, de- co, monóxido de carbono e outros posição AVV e soltá-la assim que o mo- pois, de novo em MAR; se a lâmpada- B gases tóxicos. tor der partida. piloto continuar acesa, tentar a partida de novo com a outra chave fornecida. Nos primeiros segundos de funcio- namento, principalmente se o veículo Não é necessário pisar no tiver ficado muito tempo parado, pode acelerador para dar partida ADVERTÊNCIA: com o motor ocorrer aumento do nível dos ruídos no motor. desligado, não deixar a chave de do motor. Este fenômeno, que não pre- ignição na posição MAR. judica o funcionamento e sua confia- bilidade, é característico das válvulas Com o motor em movi- hidráulicas: o sistema de distribuição mento, não tocar nos cabos escolhido para algumas versões do seu de alta tensão (cabos das Fiat que contribui para reduzir os ser- velas). viços de manutenção.
  • 136.
    COMO AQUECER OMOTOR Lembre-se que, enquan- DEPOIS DA PARTIDA to o motor não funcionar, o servofreio e a direção - Colocar o carro em movimento len- hidráulica não são ativados, sendo tamente, deixando o motor em regime Desligar o motor, puxar necessário exercer um esforço o freio de mão, engatar médio, sem aceleradas bruscas. muito maior tanto no pedal do freio a 1ª marcha e deixar as - Evitar exigir, desde os primeiros qui- como no volante. rodas viradas em direção ao meio- lômetros, o máximo de desempenho. fio (guias) do passeio. Se o veículo PARA DESLIGAR O MOTOR estiver estacionado em uma descida PARTIDA COM MOTOR QUENTE íngreme, aconselha-se também a Com o motor em marcha lenta, gi- travar as rodas com um calço. Para dar partida com o motor quente, rar a chave de ignição para a posição aconselha-se manter a chave em MAR STOP. por alguns segundos antes de girá-la Não deixar a chave de ignição na para AVV. A “pisada no acelerador” antes de posição MAR, para não descarregar a desligar o motor não serve para nada, bateria. Essa operação fará a bomba elétri- e causa um consumo inútil de combus- ca de combustível funcionar antes do Ao descer do veículo, tirar sempre a tível, além de ser prejudicial. chave do contato. motor, possibilitando uma partida mais rápida. ADVERTÊNCIA: depois de um percurso desgastante, melhor deixar Para os veículos catalisa- o motor em marcha lenta antes de Nunca deixe crianças dos deve ser completamen- desligá-lo, para que a temperatura sozinhas no veículo. te evitado a partida com do motor se abaixe. empurrão, reboque ou aproveitando as descidas. Essas manobras pode- riam causar o afluxo de combustível no conversor catalítico e danificá-lo irremediavelmente.
  • 137.
    Observação: o indicadordo nível Para acionar o freio de mão, puxar a de combustível possui um circuito ele- alavanca para cima até travar no dente trônico de amortecimento, que tem a necessário para imobilizar completa- Para engrenar as marchas, pisar a função de neutralizar as oscilações do mente o veículo. fundo no pedal da embreagem e pôr ponteiro que poderiam ser causadas a alavanca do câmbio em uma das po- pela movimentação do combustível ADVERTÊNCIA: independente sições do esquema na fig. 2 (o esque- dentro do tanque. dos prazos constantes da tabela do ma também está indicado no pomo da Portanto, se no momento da partida “Plano de manutenção programa- alavanca). o veículo se encontrava estacionado em da”, e sem prejuízo destes, sempre Para engrenar a marcha a ré (R), (o posição inclinada (subida ou descida), que for requerido maior esforço para veículo deve estar parado e em ponto B a indicação fornecida pelo ponteiro acionamento do freio de mão de seu morto), pisar no pedal da embreagem pode levar até 8 minutos para ser atu- veículo, leve-o à Rede Assistencial até o fim do curso, aguardar alguns se- alizada. Fiat para efetuar a regulagem. gundos e, só então, puxar para cima o dispositivo inibidor de ré A e, ao mes- FREIO DE MÃO - fig. 1 Com o freio de mão acionado e a mo tempo, deslocar a alavanca para a chave de ignição na posição MAR, no direita e para trás. A alavanca do freio de mão está situ- quadro de instrumentos ilumina-se a ada entre os bancos dianteiros. lâmpada-piloto . Para desengatar o freio de mão: 1) Levantar levemente a alavanca e apertar o botão de desengate A-fig. 1. 2) Manter apertado o botão e abai- 4EN0988BR 4EN0273BR xar a alavanca. A lâmpada-piloto apaga-se. 1 3 5 A 2 4 R A fig. 1 fig. 2
  • 138.
    Velocidades para trocade marchas Para se obter máxima economia, recomendamos observar os seguintes limites de velocidades para trocas de marchas: 1ª ➡ 2ª 2ª ➡ 3ª 3ª ➡ 4ª 4ª ➡ 5ª ELX 1.0 13,8 26,4 38,8 51,0 PALIO ELX 1.4 15,2 29,1 45,0 63,2 ELX 1.8 18,9 33,0 48,6 63,9 1.8 R 20 40 55 65 Para mudar as marchas corretamente, é necessário pisar a fundo no pedal da embreagem. Por isso, o piso sob os pedais não deve ter obstáculos. Verificar se os tapetes estão sempre bem estendidos e não interferem no deslocamento dos pedais, diminuindo o seu curso.
  • 139.
    - Verifique seos eventuais sistemas EM VIAGEM de proteção das crianças (porta-bebês, bercinhos etc.) estão fixados correta- - A primeira regra para dirigir com mente no banco traseiro. Não use o segurança é a prudência. Ao projetar o veículo, a Fiat trabalhou banco dianteiro para o transporte de - Prudência também significa estar com empenho para obter um veículo crianças. em condições de prever um compor- capaz de garantir a máxima segurança tamento incorreto ou imprudente dos - Coloque com cuidado objetos no aos passageiros. No entanto, o com- outros motoristas. porta-malas para evitar que uma freada portamento de quem dirige é sempre - Siga rigorosamente as regras do brusca possa jogá-los para a frente. um fator decisivo para a segurança nas Código Nacional de Trânsito e, princi- B estradas. - Evite ingerir alimentos pesados an- tes de viajar. Uma alimentação leve, palmente, respeite os limites de veloci- A seguir, você vai encontrar algumas dade. de fácil digestão, ajuda a manter os regras simples para viajar com seguran- - Certifique-se sempre que, além de reflexos rápidos. Evite, principalmente, ça em diversas condições. Com certe- você, todos os outros passageiros do ve- bebidas alcoólicas. za, muitas serão já conhecidas, mas, de ículo também estejam usando os cintos qualquer forma, será útil ler tudo com Periodicamente, lembre-se de fazer os controles citados em “Controles de segurança e que as crianças sejam atenção. transportadas com sistemas específi- freqüentes e antes de viagens longas”, neste capítulo. cos. ANTES DE SAIR COM O VEÍCULO - Verifique o correto funcionamento Não dirija em estado de ADVERTÊNCIA: nunca transporte das luzes e dos faróis. embriaguez alcoólica ou sob no veículo reservatórios suplemen- - Regule bem a posição do banco, do tares de combustível, uma vez que, efeito de medicamentos. volante e dos espelhos retrovisores, pa- em caso de vazamento ou acidente, ra obter a posição melhor para dirigir. poderiam explodir ou incendiar-se. - Regule com cuidado os apóia-ca- beças de modo que a nuca, e não o Nunca encha galões de combustí- pescoço, seja apoiada neles. vel no interior do veículo ou sobre - Certifique-se que nada (tapetes, a caçamba, pois a eletricidade está- etc.) impeça o movimento e o curso tica e os vapores de combustível dos dos pedais. galões podem provocar explosão e incêndio.
  • 140.
    Use sempre oscintos de DIRIGIR À NOITE - Mantenha uma distância de segu- segurança, e certifique-se rança em relação aos veículos da frente, de que os passageiros tam- Aqui estão as principais indicações a maior do que a que manteria durante o bém façam o mesmo. Viajar sem seguir quando viajar à noite. dia. É difícil avaliar a velocidade dos o uso dos cintos aumenta o risco - Dirija com prudência especial, já outros veículos quando só as luzes são de lesões graves, ou de morte, em que, à noite, as condições de direção visíveis. caso de acidente, e ainda é uma são mais difíceis. - Verifique a correta orientação dos infração. - Reduza a velocidade, principal- faróis; se estiverem baixos demais, re- mente em estradas sem iluminação. duzem a visibilidade e cansam a vista. - Viagens longas devem ser feitas em Se estiverem altos demais, podem atra- boas condições físicas. - Aos primeiros sinais de sonolência, pare o veículo em local seguro. Prosse- palhar os motoristas dos outros veícu- - Não dirija por muitas horas conse- guir seria um risco para si mesmo e para los. cutivas; efetue paradas periódicas para os outros. Continue a viagem só depois - Use os faróis altos somente fora das fazer um pouco de movimento e revi- de ter descansado bastante. cidades e quando tiver certeza que não gorar o físico. atrapalharão os outros motoristas. - Troque constantemente o ar no ve- - Cruzando com um outro veículo, ículo. passe, com bastante antecedência, dos - Nunca percorra descidas com o faróis altos (se estiverem acesos) aos motor desligado; não tendo o auxílio baixos. do freio motor e do servofreio, a ação - Mantenha luzes e faróis limpos. de frenagem requer um esforço muito maior no pedal. - Fora da cidade, atenção para com a travessia de animais. 4EN1305BR fig. 3
  • 141.
    DIRIGIR COM CHUVA - Se estiver chovendo muito forte, a DIRIGIR NA NEBLINA visibilidade também é reduzida. Nestes A chuva e as estradas molhadas casos, mesmo se for dia, acenda os fa- - Se a neblina for densa, evitar, o significam perigo. róis baixos para tornar-se mais visíveis quanto possível, viajar. Em uma estrada molhada, todas as aos outros. Em caso de dirigir com névoa, nebli- manobras são mais difíceis, pois o atrito - Não atravesse poças em alta velo- na uniforme ou possibilidade de banco das rodas no asfalto é reduzido consi- cidade e segure bem o volante. Uma de neblina: deravelmente. Conseqüentemente, os poça atravessada em alta velocidade - Mantenha uma velocidade modera- espaços para frear aumentam muito e pode provocar a perda de controle do da. a aderência na estrada diminui. veículo (aquaplanagem). - Acenda, mesmo durante o dia, os B Aqui estão alguns conselhos a seguir - Coloque os comandos de ventila- faróis baixos e os eventuais faróis au- em caso de chuva: ção na função de desembaçamento (ver xiliares dianteiros. Não use os faróis - Reduza a velocidade e mantenha capítulo “Conhecimento do veículo”), altos. uma distância de segurança maior dos para não ter problemas de visibilida- - Coloque os comandos de ventilação veículos da frente. de. na função de desembaçamento (ver ca- - Verifique, de vez em quando, as pítulo “CONHECIMENTO DO VEÍCULO”), para condições das palhetas dos limpadores não ter problemas de visibilidade. do pára-brisa. A passagem em poças d’água muito profundas, ou em ruas alagadas, pode ocasionar graves danos ao motor do veículo. A esse propósito, sugerimos 4EN1306BR 4EN1307BR consultar a Rede Assistencial Fiat so- bre a disponibilidade de instalação de acessórios específicos para a transposi- ção de locais alagados. fig. 4 fig. 5
  • 142.
    - Lembre-se quea presença de ne- DIRIGIR EM MONTANHA DIRIGIR COM O ABS blina também causa umidade no asfal- to, o que dificulta qualquer manobra - Em estradas em descida, use o freio O ABS é um equipamento do e aumenta a distância dos espaços da motor, engrenando marchas fortes, para sistema de frenagem que dá, essencial- frenagem. não superaquecer os freios. mente, duas vantagens: - Mantenha uma grande distância de - Não percorra, em hipótese alguma, 1) Evita o bloqueio e o conseqüente segurança do veículo da frente. descidas com o motor desligado ou em deslizamento das rodas nas freadas de ponto morto, e muito menos com a cha- emergência e, principalmente, em con- - Evite, ao máximo, variações repen- ve tirada do contato. dições de pouca aderência. tinas de velocidade. - Dirija com velocidade moderada, 2) Permite frear e virar ao mesmo - Evite, se possível, ultrapassar outros evitando “cortar” as curvas. tempo, para evitar eventuais obstáculos veículos. repentinos, ou para dirigir o veículo pa- - Lembre-se que a ultrapassagem em Em caso de parada forçada do veícu- subida é mais lenta e, por isso, requer ra onde quiser durante a frenagem; isto lo (avarias, impossibilidade de prosse- mais estrada livre. Ao ser ultrapassado compativelmente com os limites físicos guir por causa de má visibilidade etc.), em subida, facilite a ultrapassagem do de aderência lateral do pneu. antes de mais nada, tente parar fora das outro veículo. Para usufruir do ABS da melhor ma- faixas de rodagem. Em seguida, acenda neira: as luzes de emergência e, se possível, os faróis baixos. Toque a buzina repeti- - Nas freadas de emergência ou com damente se perceber a aproximação de pouca aderência, percebe-se uma leve um outro veículo. pulsação no pedal do freio: é sinal que o ABS está funcionando. Não solte o pedal, mas continue a apertar para que 4EN0961BR a ação de frenagem continue. O ABS impede o bloqueio das rodas, mas não aumenta os limites físicos de aderência entre pneus e estrada. Assim, mesmo com veículo equipado com ABS, respeite a distância de segurança dos veículos da frente e diminua a ve- locidade no começo das curvas. fig. 6
  • 143.
    DIRIGIR EM ESTRADASNÃO PROTEÇÃO DOS DISPOSITIVOS PAVIMENTADAS QUE REDUZEM AS EMISSÕES A utilização do veiculo em estradas O correto funcionamento dos não pavimentadas, rodovias ou cami- dispositivos antipoluentes não só garan- nhos com a presença de buracos, va- te o respeito ao meio ambiente, mas in- letas, pedras, terrenos lamacentos e/ou flui também no rendimento do veículo. alagadiços, presença de areia ou todo A proteção do meio ambiente é um Assim, manter em boas condições estes e qualquer material que possa danificar dos princípios que conduziram a reali- dispositivos é a primeira regra para uma carroceria e/ou componentes mecâni- zação dos veículos Fiat. Os dispositivos direção ao mesmo tempo ecológica e B cos do veiculo deve ser evitada. antipoluentes desenvolvidos dão resul- econômica. tados muito além das normas vigentes. A primeira precaução é seguir Entretanto, o meio ambiente não po- cuidadosamente o plano de Manuten- de ficar sem o maior cuidado da parte ção Programada. de cada um. Para os motores a gasolina, use so- O motorista, seguindo regras simples, mente gasolina sem chumbo. pode evitar danos ao meio ambiente e, Se a partida for difícil, não insis- ao mesmo tempo, diminuir o consumo ta com tentativas prolongadas. Evite, de combustível. principalmente, empurrar, rebocar ou A este respeito, são citadas, a seguir, usar descidas; são todas manobras que muitas indicações úteis que unem-se podem danificar o conversor catalítico. àquelas identificadas pelo símbolo , Use somente uma bateria auxiliar (ver presentes em várias partes do manual. “Partida com bateria auxiliar” no capí- tulo “EM EMERGÊNCIA”). O conselho, tanto para as primeiras como para as últimas, é de ler tudo com Se, durante a marcha, o motor não atenção. funcionar bem, prossiga reduzindo ao mínimo indispensável a exigência de desempenho do motor e dirija-se, logo que puder, à Rede Assistencial Fiat.
  • 144.
    Quando acender alâmpada-piloto No seu funcionamento OUTROS CONSELHOS de reserva de combustível, abastecer normal, o conversor cata- assim que for possível. Um baixo nível lítico atinge elevadas tem- - Não aquecer o motor com o veículo do combustível poderia causar uma peraturas. Assim, não estacione o parado; neste estado o motor se aque- alimentação irregular do motor, e co- veículo sobre material inflamável ce muito mais devagar, aumentando mo conseqüência, possíveis danos ao (grama, folhas secas, folhas de consumos e emissões. Assim, é melhor conversor catalítico. pinheiro etc.): pois há perigo de partir lentamente, evitando regimes de incêndio. rotação elevados. Não ligar o motor, mesmo que só para testar, com uma ou mais velas - Assim que as condições do trânsito desligadas. Não instale outros anteparos de calor e a estrada o permitirem, utilizar uma e nem remova os existentes colocados marcha mais alta. Não aquecer o motor em marcha sobre o conversor catalítico e o tubo de lenta antes de partir, a não ser que a - Evitar acelerações quando estiver escapamento. parado em semáforos ou antes de des- temperatura externa esteja muito baixa e, mesmo neste caso, não por mais de Não borrifar nenhum produto sobre ligar o motor. 30 segundos. o conversor catalítico, a sonda lambda - Manter uma velocidade uniforme e o tubo de escapamento. o quanto possível, evitando freadas e arranques supérfluos que gastam com- A retirada do conver- bustível e aumentam claramente as sor catalítico, além de não A falta de respeito a estes procedimentos pode causar emissões. contribuir para aumentar o desempenho do veículo, ocasiona incêndio. - Desligar o motor em paradas pro- poluição desnecessária e constitui longadas. um claro desrespeito à legislação - Controlar periodicamente a pressão ambiental para veículos automo- dos pneus. Se a pressão estiver muito tores. baixa, o consumo de combustível au- menta. - Remover o bagageiro do teto quan- do não for usado. Este acessório diminui consideravelmente a penetração aero- dinâmica do veículo.
  • 145.
    - Utilizar osdispositivos elétricos CONTENÇÃO DOS GASTOS DE Pneus somente pelo tempo necessário. A exi- UTILIZAÇÃO E DA POLUIÇÃO Controlar periodicamente a pressão gência de corrente aumenta o consumo AMBIENTAL de ar dos pneus em intervalos não supe- de combustível. riores a 4 semanas; se a pressão estiver A seguir, são fornecidas algumas sugestões que permitem obter uma muito baixa, o consumo de combustível Não jogue resíduos ou economia de utilização do veículo e aumenta quanto maior for a resistência recipientes vazios na rua, um comportamento ecologicamente ao rolamento. É importante ressaltar, mantenha dentro do veí- adequado. nestas condições, o desgaste natural dos culo um saco plástico para guardá- pneus é acelerado, piorando também los até que possa descartá-los em o comportamento do veículo e, conse- B CONSIDERAÇÕES GERAIS uma lixeira apropriada. Esta prática qüentemente, a segurança de marcha. ajuda a manter as ruas mais limpas, evitando o entupimento dos esgo- Manutenção do veículo Cargas inúteis tos e reduzindo, assim, o perigo As condições de manutenção do ve- Não viajar com excesso de carga. O das enchentes causadas pelas fortes ículo representam um fator muito im- peso do veículo (sobretudo no trânsito chuvas de verão. portante, que incide diretamente sobre urbano), influencia fortemente o consu- o consumo de combustível, a tranqüi- mo e a estabilidade. lidade de marcha e a própria vida útil Trafegar com o sistema do veículo. Por este motivo, é oportu- de escapamento modifi- no cuidar da manutenção fazendo com cado ou danificado, além que o veículo passe pelas revisões e de aumentar consideravelmente o operações de manutenção previstas no nível de ruído do veículo (poluição “Plano de Manutenção Programada”. 4EN0956BR sonora), constitui uma infração ao Código Nacional de Trânsito. fig. 7
  • 146.
    Equipamentos elétricos MODO DE DIRIGIR Velocidade máxima Utilizar os dispositivos elétricos so- O consumo de combustível aumenta mente pelo tempo necessário. Os faróis Troca de marchas proporcionalmente em relação à veloci- auxiliares, o limpador de pára-brisa e o Tão logo as condições do trânsito dade que o veículo desenvolve; como eletroventilador do sistema de aqueci- o permitam, utilizar as marchas mais exemplo, pode-se dizer que passando mento e ventilação requerem, para o altas. O uso de marchas baixas para de 90 a 120 km/h, o incremento de seu funcionamento, uma quantidade de obter uma boa resposta do motor pro- consumo de combustível é de aproxi- energia adicional que pode aumentar o voca aumento inevitável do consumo. madamente 30%. consumo de combustível do veículo em Da mesma forma, a insistência em man- Tentar manter uma velocidade uni- até 25%, em trechos urbanos. ter marchas altas em trechos de baixa forme, dentro do possível, evitando fre- velocidade, além de aumentar o consu- adas e retomadas desnecessárias, que Ar-condicionado mo e a emissão de poluentes, acelera o consomem combustível e aumentam, Exerce forte influência no consumo desgaste do motor. simultaneamente, a emissão de poluen- de combustível do veículo (aproxi- tes. Aconselha-se a adotar um modo de madamente 20% a mais). Quando a dirigir prudente, tratando de antecipar temperatura externa o permitir, utilizar as manobras para evitar perigo iminente somente o sistema de renovação de ar e de respeitar a distância de segurança natural do veículo. em relação aos veículos que trafegam logo a frente. Acessórios aerodinâmicos Os acessórios aerodinâmicos não certificados durante o desenvolvimento 4EN0971BR do veículo podem, na realidade, pena- lizar o consumo e o próprio coeficiente aerodinâmico original. fig. 8
  • 147.
    Aceleração Situação do trânsito e condição das Acelerar o motor de forma violenta, vias e estradas induzindo-o a funcionar em rotações O consumo elevado de combustível elevadas, penaliza notavelmente o con- está ligado diretamente a situações de sumo de combustível, as emissões de trânsito intenso, sobretudo nas gran- poluentes e a própria durabilidade do des cidades, onde se trafega durante a Se o veículo tiver que ficar parado mesmo; convém acelerar gradualmente maior parte do tempo utilizando mar- por mais de um mês, tomar estas pre- e não ultrapassar o regime de torque chas baixas e as paradas em semáforos cauções: máximo do motor. são muito freqüentes. - Colocar o veículo num lugar cober- B Também os percursos sinuosos, co- to, seco e possivelmente arejado; Condições de utilização mo estradas de montanha, ou trechos - Engrenar uma marcha; Trajetos muito curtos e partidas fre- em mau estado de conservação, influe- ciam negativamente o consumo. - Certificar-se que o freio de mão não qüentes com o motor frio não permitem esteja puxado; que o motor atinja a temperatura ideal de funcionamento, além de significar Paradas ou interrupções de trânsito. - Desligar os bornes dos pólos da ba- um incremento de consumo e de emis- teria (retirar primeiro o borne negativo) Durante as paradas prolongadas, são de substâncias nocivas da ordem e controlar o estado de carga da mesma. motivadas por trânsito interrompido, o de 15 a 30%. Durante o tempo em que o veículo ficar melhor a fazer é desligar o motor. parado, este controle terá que ser feito mensalmente. Recarregar se a tensão estiver abaixo de 12,5V. 4EN1177BR 4EN1308BR fig. 9 fig. 10
  • 148.
    - Limpar eproteger as partes pintadas aplicando ceras protetoras; - Limpar e proteger as partes metáli- cas brilhantes com produtos especiais; - Polvilhar talco nas palhetas de bor- racha do limpador do pára-brisa e do limpador do vidro traseiro e deixá-las A cada 500 km, ou antes de viagens NOTA: tanto o veículo quanto os afastadas dos vidros; longas controlar: equipamentos nele instalados con- - Abrir um pouco os vidros; somem energia da bateria, mesmo - pressão e estado dos pneus; desligados, o que se denomina - Cobrir o veículo com uma capa de - nível do líquido da bateria; consumo stand-by. A bateria pos- tecido ou de plástico perfurado. Não sui um limite máximo de consumo usar encerados de plástico compacto - nível do óleo do motor; para garantir a partida do motor. que não deixam evaporar a umidade - nível do líquido de arrefecimento Portanto, o consumo dos equipa- presente na superfície do veículo; do motor e estado do sistema; mentos deve ser dimensionado de - Calibrar os pneus com uma pressão - nível do líquido dos freios; acordo com o limite de consumo da de +0,5 bar em relação à normalmente - nível do líquido do lavador do pára- bateria. Os acessórios genuínos Fiat indicada e controlá-la periodicamen- brisa; oferecem essa garantia. te; - nível do líquido da direção hidráu- - Não esvaziar o sistema de refrigera- lica; ção do motor; A instalação de rádios, - nível de gasolina no reservatório de alarmes ou qualquer outro - Esvaziar o reservatório de gasolina partida a frio (FLEX); acessório eletrônico não para partida a frio (FLEX). - estado do filtro de ar. genuíno poderá ocasionar consu- mo excessivo de carga da bateria, podendo ocasionar o não funcio- namento do veículo e a perda da garantia.
  • 149.
    Para assegurar aquali- O dispositivo para o gancho de re- dade e o perfeito funcio- boque deve ser fixado à carroceria por namento do veículo, reco- pessoal especializado da Rede Assis- mendamos instalar somente acessó- tencial Fiat (ver observação na página rios genuínos, à disposição na Rede seguinte), conforme as indicações que de Assistência Fiat. INSTALAÇÃO DO GANCHO DE serão fornecidas a seguir, as quais deve- REBOQUE PARA ATRELADOS rão ser integralmente respeitadas. Para efetuar reboques de atrelados - Efetuar no veículo a furação com TRANSMISSORES DE (carretinhas, trailers, etc.), o veículo Ø (diâmetro) 11 mm traspassando o as- RÁDIO E TELEFONES B deve estar equipado com engate es- soalho posterior (ver detalhe A-fig. 11) CELULARES férico para acoplamento mecânico e e a longarina nas marcas esquemáticas A eficiência de transmissão destes conexão elétrica adequada, sendo que indicadas na fig. 12. aparelhos pode ficar prejudicada pelo ambos dispositivos devem cumprir Em alguns modelos de veículos, são efeito isolante da carroceria do veículo. os requisitos das normas vigentes da aproveitados alguns furos pré-existen- ABNT (Associação Brasileira de Normas tes, retirando e recolocando parafusos Técnicas). que fixam alguns componentes (ver ADVERTÊNCIA: para efeito de uti- lização de telefonia celular durante figuras). a marcha, mantenha-se rigorosa- De acordo com o tipo de gancho de mente informado do quanto esta- reboque homologado pela Fiat Auto- belecido pela legislação de trânsito móveis, será necessário furar também Seção lateral traseira de um veículo vigente, à época, mesmo no caso o painel traseiro de algumas versões (exemplo genérico) da disponibilidade no veículo de (ver figura). 4EN1160BR dispositivos originais ou adquiridos no mercado. A fig. 11
  • 150.
    - Alargar osfuros, somente no assoa- OBSERVAÇÕES GERAIS SOBRE Caso as ligações da lho, para Ø (diâmetro) 16 mm. REBOQUE tomada elétrica do atrela- - Aplicar proteção contra a corrosão do forem mal executadas, sobre os furos. podem ocorrer sérios danos no sis- Lembre-se que o ato de rebocar tema eletroeletrônico do veículo. - Montar o engate para reboque con- um atrelado reduz a capacidade forme orientação do fabricante do Kit. máxima do veículo para superar Para garantir a completa funcio- aclives (rampas). A garantia contra corrosão da nalidade e segurança da instalação, região perfurada somente será man- e dependendo do modelo de engate tida se os furos forem executados adequado para cada versão, pode ser Nos percursos em des- através da Rede Assistencial Fiat necessário efetuar modificações na cida, engatar uma marcha e desde que o campo “Acessórios parte posterior do veículo (recorte do forte em vez de usar somen- Fiat”, contido no Manual de pára-choque, por exemplo) com a fina- te o freio. Garantia, esteja devidamente pre- lidade de evitar interferências entre os enchido com a assinatura e carimbo componentes envolvidos. da concessionária. O peso que o reboque exerce - Aplicar um torque de aperto de 40 no engate para reboque do veículo N.m sobre os parafusos. reduz, a capacidade de carga do O engate para reboque genuí- próprio veículo. Para ter certeza de no Fiat, adquirido como acessório não superar o peso máximo rebocá- original e instalado fora da Rede vel, é preciso levar em considera- Assistencial Fiat, tem exclusivamen- ção o peso do atrelado com carga te garantia legal de 90 dias. completa, incluídos acessórios e bagagens pessoais. Este veículo tem capacidade de tracionar somente um reboque sem freio próprio até o limite de 400 kg.
  • 151.
    A peça genuínaadquirida e ins- A Fiat Automóveis somente se talada na Rede Assistencial Fiat, responsabiliza por instalações efe- Vista superior do assoalho traseiro mediante pagamento é garantida tuadas na Rede Assistencial Fiat, 4EN1161BR por 12 (doze) meses, inclusa garan- de acordo com as prescrições e os tia legal de noventa dias, contados a critérios técnicos das informações partir da data da execução dos ser- anteriormente citadas. viços, conforme nota fiscal de servi- ços, que deverá ser mantida com o cliente para apresentação, quando Recomenda-se a utilização de exigida pela Fiat Automóveis e/ou engate para reboque genuíno Fiat, B Rede Assistencial Fiat no Brasil. o qual, se disponível para o modelo de seu veículo, pode ser adquirido e instalado na Rede Assistencial Fiat. O respeito à presente instrução de instalação é uma forma de conservar a Antes de trafegar com reboque integridade do veículo e prevenir a em outro país, verifique as dispo- ocorrência de acidentes. Instalações sições gerais do mesmo em relação efetuadas de modo diferente ao ao reboque de atrelados. Respeite quanto indicado neste manual são, os limites de velocidade específicos conforme a legislação vigente, de de cada país para os veículos com responsabilidade do instalador e do reboque. proprietário do veículo. fig. 12
  • 153.
    s páginas seguintesforam elaboradas especialmente PARTIDA COM BATERIA AUXILIAR . . . . . . . . . . .C-1 para socorrê-lo em situações de emergências com seu veí- PARTIDA COM MANOBRAS POR INÉRCIA . . . . .C-2 culo. Como você verá, foram considerados alguns inconve- SE FURAR UM PNEU . . . . . . . . . . . . . . . . . . . . . . .C-3 nientes e, para cada um deles, é sugerido o tipo de inter- SE APAGAR UMA LUZ EXTERNA . . . . . . . . . . . . .C-3 venção que você pode efetuar pessoalmente. No caso de SE APAGAR UMA LUZ INTERNA . . . . . . . . . . . .C-10 contratempos mais sérios, porém, é necessário dirigir-se à Rede Assistencial Fiat. SE QUEIMAR UM FUSÍVEL . . . . . . . . . . . . . . . . .C-11 A este respeito lembramos-lhe que, junto com o Manual SE DESCARREGAR A BATERIA . . . . . . . . . . . . . .C-15 de Uso e Manutenção, também constam em seu kit de bordo, o Manual Básico de Segurança no Trânsito, o Livrete Confiat SE PRECISAR LEVANTAR O VEÍCULO . . . . . . . . .C-16 e o Manual de Garantia, nos quais estão descritos detalha- SE PRECISAR REBOCAR O VEÍCULO . . . . . . . . .C-17 C damente todos os serviços que a Fiat coloca à sua disposição EM CASO DE ACIDENTE . . . . . . . . . . . . . . . . . . .C-17 em caso de dificuldades. Aconselhamos, de qualquer maneira, a leitura destas pá- EXTINTOR DE INCÊNDIO . . . . . . . . . . . . . . . . . .C-18 ginas. Assim, em caso de necessidade, você vai saber locali- zar imediatamente as informações úteis.
  • 155.
    2) Ligar, comum segundo cabo, o Não efetue esta opera- borne negativo (–) da bateria auxiliar ção se não tiver experiên- com um ponto de massa no motor ou cia; operações efetuadas de na caixa de mudanças do veículo a ser forma incorreta podem provocar Se a bateria estiver descarregada, ligado, ou com o borne negativo (–) da descargas elétricas de intensidade pode-se ligar o motor usando uma ou- bateria descarregada; considerável e até mesmo explosão tra bateria que tenha capacidade igual da bateria. Além disso, recomenda- 3) Ligar o motor; ou pouco superior à da bateria descar- se não chegar perto da bateria com regada (ver capítulo “CARACTERÍSTICAS 4) Quando o motor estiver em mo- chamas ou cigarros acesos e não TÉCNICAS”). vimento, retirar os cabos, seguindo a provocar faíscas, pois há perigo de ordem inversa. explosão e de incêndio. Esta operação deverá ser feita da se- guinte maneira: Se, depois de algumas tentativas, o motor não funcionar, não insistir inu- 1) Ligar os bornes positivos (sinal + tilmente, mas dirigir-se à Rede Assis- Evitar, rigorosamente, perto do borne) das duas baterias com tencial Fiat. o uso de um carregador um cabo especial; de baterias para a parti- C da de emergência. Poderiam ser danificados os sistemas eletrônicos e, principalmente, as centrais que comandam as funções de ignição e de alimentação. 4EN296BR fig. 1
  • 156.
    2. PEGAR FERRAMENTAS,MACACO E RODA SOBRESSALENTE Estão no porta-malas debaixo do 1. PARAR O VEÍCULO estepe, para retirá-las: - Se possível, parar o veículo em ter- - Levantar o tapete de revestimento. reno plano e compacto. Para os veículos catali- - Desatarraxar o dispositivo de blo- - Ligar as luzes de emergência. queio A-fig. 2, tirar a roda sobressalen- sados, deve ser comple- tamente evitada a partida - Puxar o freio de mão. te. com empurrões, a reboque ou apro- - Engatar a primeira marcha ou a - Soltar as ferramentas, e remover o veitando descidas. Essas manobras marcha a ré. macaco fig. 3 puxando-o de sua sede. poderiam causar o afluxo de com- - Calçar as rodas com um pedaço de bustível no conversor catalítico, madeira, ou outros materiais adequa- danificando-o irremediavelmente. dos, caso o veículo se encontre em uma via inclinada ou em mau estado. O cal- ço deve estar na roda diagonal oposta à Lembre-se que, enquan- utilização do macaco. to o motor não funcionar, o servofreio e a direção hidráulica não se ativam, sendo necessário exercer um esforço muito maior tanto no pedal do freio como no volante. 4EN0295BR 4EN0919BR A fig. 2 fig. 3
  • 157.
    3. SUBSTITUIR ARODA: 4) Colocar o macaco onde está mar- 8) Atarraxar apenas um dos parafu- cado o símbolo O B-fig. 4, perto da sos A-fig. 6, em correspondência com O veículo apresenta configurações roda a substituir, e certificar-se de que a válvula de enchimento B; diferentes para as calotas de acordo a ranhura A do macaco esteja bem en- com as versões. 9) Colocar a calota cuidando para caixada na longarina C. que o símbolo Y, na parte interna, fi- 1) Desapertar cerca de uma volta que em correspondência com a válvula, os parafusos de fixação da roda a ser e dessa maneira o furo maior da calota substituída; (nos veículos equipados A colocação incorreta do macaco pode provocar a A-fig. 7 passe pelo parafuso já fixado; com calota fixada sob pressão, retirá-la antes, usando a chave de fenda); queda do veículo levantado ou acoplamento incorreto da roda. 2) Com rodas de liga, balançar la- teralmente o veículo para facilitar o 5) Girar a manivela do macaco e desengate da roda do cubo da roda; levantar o veículo de maneira que a 4EN0277BR 3) Girar a manivela do macaco para roda fique a alguns centímetros longe abri-lo parcialmente. do chão; C Para algumas versões, a chave de ro- 6) Desparafusar completamente os 4 da deve ser utilizada para acionamento parafusos e remover a calota e a roda; B do macaco. 7) Montar a roda sobressalente, en- A caixando os furos A-fig. 5 com os res- pectivos pinos B; fig. 6 4EN0171BR 4EN0154BR 4EN0155BR B A A B A C fig. 4 fig. 5 fig. 7
  • 158.
    10) Atarraxar osoutros três parafu- 13) Apertar bem os parafusos, passan- 15) Guardar as ferramentas utilizadas sos; do alternadamente de um parafuso ao nos lugares específicos nos suportes; 11) Apertar os parafusos utilizando a outro diagonalmente oposto, de acordo 16) Colocar o suporte das ferramentas chave de roda específica fig. 8; com a ordem ilustrada na fig. 9. no local apropriado; 12) Girar a manivela do macaco de 14) Colocar o macaco no suporte das 17) Colocar a roda substituída no maneira a abaixar o veículo e remover ferramentas fig. 10, encaixando de mo- compartimento da roda sobressalente; o macaco. do a evitar vibrações, ou que se solte durante a marcha; 18) Fixar a roda com o dispositivo de bloqueio A-fig. 11. 4EN0195BR 2 3 4 1 fig. 9 4EN0919BR 4EN0295BR 4EN0174BR A fig. 8 fig. 10 fig. 11
  • 159.
    A roda substituídae os ADVERTÊNCIA: após a troca de seus elementos de fixação pneus deve-se calibrá-los. deverão ser sempre reco- locados em suas sedes, para evitar que, com o movimento do veículo, Nos veículos com opcio- sejam arremessados em direção aos nal rodas em liga leve, é Modificações ou conser- seus ocupantes. prevista uma roda sobressa- tos do sistema elétrico, efe- lente específica, diferente da que é tuados de maneira incorre- prevista nos veículos com rodas de ta e sem levar em consideração as ADVERTÊNCIA: na primeira opor- aço. Em caso de posterior compra características técnicas do sistema, tunidade, providencie a reparação de rodas em liga para substituir as podem causar um funcionamento do pneu furado. Evite rodar com a de aço, aconselhamos manter dis- anômalo com riscos de incêndio. roda sobressalente. poníveis no veículo 4 parafusos ori- ginais para serem usados somente com a roda sobressalente, para não INDICAÇÕES GERAIS ADVERTÊNCIA: periodicamente, comprometer os cubos das rodas. C controlar a pressão dos pneus e da Quando uma luz não funcionar, an- roda de reserva. tes de substituir a lâmpada, verificar se o fusível correspondente está em bom estado. O macaco serve somente Quanto à localização dos fusíveis, para a troca das rodas. Não consultar “Se queimar um fusível” nes- deve, em hipótese alguma, te capítulo. ser usado para efetuar consertos debaixo do veículo. Antes de substituir uma lâmpada apa- gada, verificar se os contatos não estão oxidados.
  • 160.
    As lâmpadas “queimadas”devem ser As lâmpadas halógenas TIPOS DE LÂMPADAS substituídas por outras com as mesmas devem ser manuseadas características. Observe as especifica- tocando somente a parte Diversos tipos de lâmpadas estão ins- ções na lâmpada e consulte a tabela metálica. Se o bulbo transparente taladas no veículo - fig. 12. na próxima página. As lâmpadas com entrar em contato com os dedos, potência insuficiente iluminam pouco, diminui a intensidade da luz emitida A - Lâmpadas totalmente de vidro enquanto que as potentes demais con- e pode ser prejudicada a duração São inseridas a pressão. Para retirá- somem muita energia, além de causar da lâmpada. Em caso de contato las, basta puxá-las. danos à instalação elétrica do veículo. acidental, esfregar o bulbo com B - Lâmpadas a baioneta Após ter substituído uma lâmpada dos um pano umedecido com álcool e deixar secar. Para retirá-la do porta-lâmpada, aper- faróis, verificar sempre a regulagem dos tar o bulbo de vidro, girá-lo em sentido mesmos por motivos de segurança. anti-horário e extrair a lâmpada. As lâmpadas halógenas contêm C - Lâmpadas cilíndricas ADVERTÊNCIA: em dias frios e/ gás sob pressão que, em caso de Para extraí-las, separar o contato elé- ou úmidos, os faróis podem apre- quebra da lâmpada, pode projetar trico que as sustenta. sentar condensação de água nas fragmentos de vidro. lentes. Esta condensação deve desa- D - Lâmpadas halógenas parecer momentos após o veículo Para remover a lâmpada, retirar antes trafegar com os faróis acesos. a presilha de fixação de sua sede.
  • 161.
    4EN1380BR Lâmpada Referência - fig. 12 Tipo Potência A Luz de posição dianteira A W5W 5W Indicadores de direção dianteiros B PY21W 21 W Indicadores de direção traseiros B PY21W 21 W Luz de posição traseira P21/5W 5W B B Luz de freio P21/5W 21 W Luz de marcha a ré B P21W 21 W Luz de placa C C5W 5W C Porta-luvas C C5W 5W C Farol alto D H1 55 W Farol baixo D H1 55 W Luz interna dianteira C C10W 10 W D Porta-malas C C5W 5W Farol neblina D H1 55 W fig. 12
  • 162.
    FAROL 4) Remover a lâmpada; INDICADORES DE DIREÇÃO 5) Posicionar a nova lâmpada em DIANTEIROS (SETAS) Para substituir a lâmpada halógena, deve-se: seu alojamento, reenganchar a presi- Para substituir as lâmpadas de setas lha de fixação A-fig. 14 e encaixar o dianteiras, deve-se: 1) Girar a tampa A-fig. 13 (para conector B-fig. 14; trocar a lâmpada do farol baixo) ou a 1) Girar a tampa porta-lâmpada C-fig. tampa B-fig. 13 (para trocar a lâmpada 6) Recolocar a tampa A-fig. 13 ou 13 no sentido anti-horário e retirá-la. do farol alto) no sentido anti-horário e B-fig. 13, girando-a no sentido horá- rio. 2) Retirar a lâmpada A-fig. 15, em- retirá-la: purrando-a um pouco e girando-a em 2) Soltar o conector B-fig. 14; sentido horário. 3) Apertar para baixo a presilha 3) Substituir a lâmpada e recolocar A-fig. 14, abrindo-a lateralmente; a tampa C-fig. 13, girando-a no sentido anti-horário. Em caso de dificuldades na operação, recomenda-se dirigir-se à Rede Assistencial Fiat. 4EN1140BR 4EN1141BR 4EN1142BR B A A C B A fig. 13 fig. 14 fig. 15
  • 163.
    LUZES DE POSIÇÃODIANTEIRA LUZES DOS FARÓIS AUXILIARES 4) remover as lâmpadas empurrando- as levemente e girando-as no sentido 1) Girar a tampa B-fig. 13 no senti- Para substituição das lâmpadas dos horário fig. 18. do anti-horário e retirá-la; faróis auxiliares, dirigir-se à Rede As- sistencial Fiat. As lâmpadas são de tipo: 2) Puxar o porta-lâmpada A-fig. 16 para retirá-la de sua sede; De 12V-21W para as luzes dos freios LANTERNAS TRASEIRAS A-fig. 18; 3) Remover a lâmpada puxando-a no sentido de retirá-la de sua sede; De 12V-21W para as luzes de mar- cha a ré B-fig. 18; 4) Depois de substituir a lâmpada, Para a substituição de remontar o porta-lâmpada; lâmpadas, é recomendado De 12V-R5W para as luzes de posi- dirigir-se à Rede Assistencial ção A-fig. 18; 5) Recolocar a tampa B-fig. 13, girando-a no sentido horário. Fiat. De 12V-21W para os indicadores de direção C-fig. 18. Para substituir uma lâmpada: 1) Por dentro do porta-malas, le- C vantar a abertura no carpete e soltar as porcas A-fig. 17. 2) retirar o conector; 3) retirar o conjunto de lâmpada re- movendo os parafusos indicados pela setas fig. 17. 4EN0947BR 4EN0948BR 4EN1143BR A A A A B C A fig. 16 fig. 17 fig. 18
  • 164.
    LUZ DE PLACAfig. 19 3ª LUZ DE FREIO (BRAKE-LIGHT) Para substituir a lâmpada de 12V- Para substituir o conjunto de lâmpa- 5W, deve-se: das de 12V-2,3W, deve-se: 1) retirar os refletores A-fig. 19 uti- 1) com a tampa traseira aberta, reti- lizando uma chave de fenda (forneci- rar os parafusos A-fig. 20 e remover o CONJUNTO DA LUZ INTERNA da no Kit de ferramentas para algumas brake-light; Para substituir a lâmpada cilíndrica versões) no ponto indicado pela seta 2) retirar a conexão elétrica; de 12V-10W: fig. 19; 3) substituir o conjunto de lâmpadas - Com uma chave de fenda (forneci- 2) retirar a lâmpada e substituí-la. ou somente a lâmpada defeituosa. da no Kit de ferramentas para algumas versões) nos pontos indicados fig. 21, remover o conjunto da luz interna mon- tada a pressão pelas travas; 4EN1019BR 4EN0288BR 4EN0289BR A B A fig. 19 fig. 20 fig. 21
  • 165.
    - Abrir atampa A-fig. 22 no sentido - Com uma chave de fenda (fornecida indicado pela seta; no Kit de ferramentas para algumas ver- - Retirar a lâmpada B-fig. 22 e subs- sões), pressionar nos pontos indicados tituí-la; pelas setas remover o conjunto de luz interna montado a pressão pelas travas - Remontar o conjunto da luz interna fig. 23; POSIÇÃO DOS FUSÍVEIS na sua sede fazendo uma ligeira pres- são. - Retirar o refletor A atuando nas tra- A central dos fusíveis está debaixo do vas B e substituir a lâmpada D recolo- painel porta-instrumentos, à esquerda Algumas versões podem apresentar cando a nova lâmpada na sede C; do volante. conjunto de luz interna como o repre- sentado na fig. 23 e 24; - Remontar o refletor e o conjunto de Para alcançar os fusíveis, remover os luz interna na sua sede fazendo uma parafusos A-fig. 25 e a proteção B. ligeira pressão. Os símbolos gráficos que identificam 4EN0322BR o elemento elétrico principal correspon- dente a cada fusível estão indicados no lado de dentro da tampa. C B A fig. 22 4EN0323BR 4EN0321BR 4EN0751BR C A A B D B A fig. 23 fig. 24 fig. 25
  • 166.
    VERSÕES ELX 1.0/ELX1.4 3 - 20 A - Levantador elétrico 14 T - 10 A - Luzes dos freios. do vidro dianteiro direito. 15 - 15 A - Alimentação do qua- FUSÍVEIS NA CENTRAL - fig. 26 4 - 10 A - Farol alto esquerdo. dro de instrumentos, luzes 1 - 20 A - Limpador e lava- de marcha a ré, airbag. 5 - 10 A - Farol alto direito. - Sensor de nível do reser- dor do pára-brisa, lavador do vidro traseiro. 6 - 15 A - Central dos levan- vatório de partida a frio. tadores elétricos dos - Iluminação do porta-obje- 2 - 20 A - Levantadores elé- vidros. tos. tricos dos vidros diantei- ros esquerdos. 7 - 7,5 A - Luzes de posição 16 - 10 A - Ar-condicionado. dianteira esquerda e trasei- ra direita, luz de placa, ilu- 17 - 10 A - Farol baixo esquer- 4EN0917BR minação dos comandos. do. 8 - 7,5 A - Luzes de posição 18 - 10 A - Farol baixo direito. dianteira direita e traseira esquerda, iluminação da 19 - 30 A - Eletroventilador tomada de corrente. interno, tomada de cor- rente. 9 - 15 A - Farol de neblina. 1 2 3 4 5 6 7 8 9 10 20 - 10 A - Conjunto da luz 10 - 20 A - Trava elétrica das interna, auto-rádio e portas. tomada de diagnose. 11 12 13 14 15 16 17 18 11 - 30 A - Desembaçador do - Antifurto. vidro traseiro. 19 20 21 22 23 24 25 21 - 10 A - Partida a frio 12 - 10 A - Luzes de emergên- (Flex). cia. 26 27 28 29 22 - 10 A - ABS. 13 - 20 A - Buzina. 23 IMMOB - 10 A - Fiat CODE. fig. 26
  • 167.
    24 - 20 A - Levantador elétrico F-28 - 40 A - Dispositivo de ignição VERSÕES ELX 1.8 /1.8 R do vidro traseiro esquerdo. F-27 - 50 A - Alimentação geral dos serviços FUSÍVEIS NA CENTRAL - fig. 29 25 - 20 A - Levantador elétrico do vidro traseiro direito. F-26 - 60 A - Alimentação geral dos F34 - 20 A - Levantador elétrico do serviços vidro traseiro direito. 26 - Livre. F-30 - 30 A - Eletroventilador do ra- F48 - 20 A - Levantador elétrico do diador (40A com ar-condicionado) vidro dianteiro direito. 27 - Livre. F-31 - 10 A - Fiat code e injeção (15A 28 - Livre. para algumas versões) F-32 - 15 A - Sonda lambda aquecida 29 - Livre. e canister (10A para algumas versões) 4EN0291BR F-33 - ND FUSÍVEIS NO VÃO DO MOTOR - A - ND figs. 27 e 28 C A - 60 A - Fusível proteção ABS (al- Está localizada junto à bateria. Para gumas versões) acesso aos fusíveis, soltar a trava A-fig. Em algumas versões é possível en- 27, puxar a tampa para cima no sentido contrar fusíveis ou relés como predis- da seta e abrir a caixa. posição para funções não disponíveis A A A A A F-29 - 30 A - Injeção, Fiat CODE ele- no veículo. trobomba de combustível A A A A 4EN1409BR 4EN1408BR A T10 A A A A A T11 T9 A F26 A A A A F33 F27 F28 F32 F29 F31 A A A A A F30 fig. 27 fig. 28 fig. 29
  • 168.
    F49 - 7,5A - Serviço +15, alimenta- F41 - Livre. F08 - 40 A - Eletroventilador do ção interna para auto-rádio, espelho F43 - 30 A - Limpador do pára-brisa ar-condicionado. elétrico, iluminação do painel, ilumi- e bomba bidirecional. F18 - 7,5 A - Central de controle do nação do comando do espelho elétrico, motor. sensor de chuva. F40 - 30 A - Vidro traseiro térmico. F44 - 20 A - Tomada de corrente. F23 - Livre F35 - 10 A - Alimentação interna. F36 - 15 A - Alimentação subwoo- F21 - 15 A - Bomba de combustível. F13 - 10 A - Farol baixo esquerdo. fer. F17 - 10 A - Central de controle do F46 - Livre. motor. F39 - 10 A - Alimentação +30, luz F33 - 20 A - Levantador elétrico do interna, auto-rádio, tomada de diagno- F22 - 20 A - Injetores, bobina de ig- vidro traseiro esquerdo. se. nição, bomba de combustível. F37 - 10 A - Luz de freio, quadro de F38 - 20 A - Trava elétrica. instrumentos. 4EN0292BR F53 - 10 A - Luz de direção/emer- F42 - 7,5 A - Central ABS. gência, quadro de instrumentos. F12 - 10 A - Farol baixo direito. F31 - 7,5 A - Alimentação interna, F45 - 15 A - Banco elétrico. luz de ré, bobina, central do vão motor, F47 - 20 A - Levantador elétrico do sistema de climatização manual. vidro dianteiro esquerdo. F32 - 15 A - Alimentação +30, co- FUSÍVEIS NO VÃO DO MOTOR - fig. 30 20A 70A 40A 30A 40A 50A 10A 40A mando da iluminação das luzes exter- nas. F03 - 20 A - Comutador de ignição. F03 F01 F02 F06 F07 F04 F05 F08 7,5A 10A F50 - 7,5 A - Airbag. F01 - 70 A - Central do painel. F18 F14 7,5A F23 F19 F51 - 7,5 A - Alimentação, luz de F02 - 40 A - Central do painel. 15A 10A placa, iluminação dos comandos do F06 - 30 A - 1ª velocidade do venti- F21 10A F15 15A ar-condicionado, iluminação do auto- lador do radiador. F17 20A F10 7,5A rádio, iluminação do cinzeiro, ilumina- F22 F24 ção da tomada de corrente no conso- F07 - 40 A - 2ª velocidade do venti- 15A F11 15A F30 le. lador do radiador. 7,5A F16 F52 - 15 A - Limpador traseiro. F04 - 50 A - Antiskid. F20 F09 F05 - Livre. fig. 30
  • 169.
    F11 - 15A - Velocímetro, sonda lam- SUBSTITUIR OS FUSÍVEIS bda, eletroventilador canister, controle do motor, carga secundária Quando um dispositivo elétrico não funciona mais, verificar se o fusível F20 - Livre correspondente está em bom estado Antes de tudo, aconselha-se a ver no F14 - 10 A - Farol alto direito fig. 31. capítulo “Manutenção do veículo” as F19 - 7,5 A - Compressor do ar-con- A - Fusível em bom estado. precauções para evitar que a bateria se dicionado B - Fusível com filamento interrom- descarregue e para garantir uma longa F15 - 10 A - Farol alto esquerdo pido. duração da mesma. F10 - 15 A - Buzina Retirar o fusível que deve ser subs- PARTIDA COM BATERIA AUXILIAR F24 - 10 A - +15/54 Comando da luz tituído. de neblina Substituir o fusível fundido por um Ver “Partida com bateria auxiliar” fusível do mesmo valor (mesma cor). neste capítulo. F30 - 15 A - Farol de neblina F16 - 7,5 A - Central de controle do Se o defeito acontecer de novo, diri- C motor, relé do controle do sistema do gir-se à Rede Assistencial Fiat. Evitar, rigorosamente, o motor, sistema de arrefecimento uso de um carregador de bateria para a partida do F09 - Livre Nunca substitua um fusí- motor; isto poderia danificar os sis- Em algumas versões é possível en- vel queimado por outro de temas eletrônicos e, principalmen- contrar fusíveis ou relés como predis- capacidade diferente. te, as centrais que comandam as posição para funções não disponíveis funções de ignição e alimentação. no veículos. 4EN0158BR A A fig. 31
  • 170.
    RECARGA DA BATERIA Lateralmente Aconselha-se uma recarga lenta com O veículo pode ser levantado com baixa corrente pela duração de cerca um macaco hidráulico posicionado co- de 24 horas. Aqui estão os procedi- mo ilustrado nas figs. 32 e 33. mentos: 1) Desligar os bornes do sistema elé- O veículo não deve ser COM O MACACO trico dos terminais da bateria; levantado pela parte trasei- 2) Ligar, aos terminais da bateria, os Ver “Se furar um pneu”, neste capí- ra (parte inferior da carro- cabos do aparelho de recarga; tulo. ceria, eixo traseiro ou partes da sus- pensão ou estribos laterais) e parte 3) Ativar o aparelho de recarga; dianteira (carcaça do câmbio). O macaco serve somente para tro- 4) Terminada a recarga, desativar o car as rodas. Não deve, de maneira aparelho antes de desligá-lo da bate- alguma, ser utilizado em caso de ria; conserto debaixo do veículo. 5) Ligar os bornes aos terminais da bateria respeitando as polaridades. O líquido contido na bateria é venenoso e cor- rosivo. Evite o contato com a pele ou com os olhos. A operação de recarga da bateria deve ser efetu- 4EN0159BR 4EN0160BR ada em ambiente ventilado e longe de chamas ou possíveis fontes de faíscas, pois há perigo de explosão ou de incêndio. fig. 32 fig. 33
  • 171.
    COM ELEVADOR DEDUAS COLUNAS O veículo deve ser levantado colo- cando as extremidades dos braços do - É importante manter sempre a cal- elevador nos pontos inferiores da carro- ma. ceria, conforme indicado na fig. 34. É aconselhável, sempre, utilizar ca- minhão-guincho para rebocar o veícu- - Se não estiver diretamente envolvi- lo. Desta forma, o veículo poderá ser do, pare a uma distância de pelo menos Cuidar para que os bra- seguramente sustentado pelas rodas uns dez metros do acidente. ços do elevador não dani- dianteiras ou traseiras ou, ainda, apoia- - Em rodovia, pare em local seguro. fiquem a carroceria, a saia do em plataformas específicas sobre o plástica lateral ou os estribos late- - Desligue o motor e acenda as luzes próprio caminhão-guincho. de emergência. rais. Regular as sapatas dos braços do elevador e, se preciso, usar um Respeite a legislação de trânsito vi- - À noite, ilumine com os faróis o lu- calço de borracha ou madeira entre gente sobre procedimentos de rebo- gar do acidente. as sapatas e a carroceria. que. C - Comporte-se com prudência, não corra o risco de ser atropelado. - Assinale o acidente pondo o tri- ângulo bem à vista e a uma distância regulamentar. - Chame o socorro, fornecendo infor- mações da maneira precisa. 4EN0191BR - Nos acidentes múltiplos em rodo- vias, principalmente com pouca visibili- dade, é grande o risco de envolvimento em outros impactos. Abandone imedia- tamente o veículo e proteja-se fora do “guard-rail”. - Remova a chave de ignição dos ve- ículos acidentados. fig. 34
  • 172.
    - Se sentircheiro de combustível ou O extintor de incêndio é indicado de outros produtos químicos, não fume para apagar princípio de incêndio das e mande apagar os cigarros. classes: - Para apagar os incêndios, mesmo A - sólidos inflamáveis como borra- O Extintor de incêndio está localiza- de pequenas dimensões, use o extintor chas, plásticos e espumas; do no piso, à frente do banco do moto- (descrito neste capítulo), cobertas, areia B - líquidos inflamáveis; rista, fig. 35. ou terra. Nunca use água. Para algumas versões está previsto C - materiais elétricos. SE HOUVER FERIDOS uma capa de proteção para o extintor. O extintor de incêndio deverá ser A validade do extintor de incêndio imediatamente recarregado, quando - Nunca se deve abandonar o ferido. está vinculada ao teste hidrostático do ocorrer uma das situações seguintes: A obrigação de socorro é válida tam- mesmo (teste para verificação de vaza- - Vencimento do prazo de validade bém para as pessoas não envolvidas mentos no cilindro), que é de 5 anos, do teste hidrostático; diretamente no acidente. a partir da sua data de fabricação. A - Após a sua utilização em incên- - Não aglomerar-se ao redor dos feridos. indicação desta validade se encontra dios; - Tranqüilize o ferido em relação à ra- gravada no corpo do cilindro. - Se o ponteiro do manômetro estiver pidez dos socorros, fique a seu lado para fora da sua faixa normal de operação dominar eventuais crises de pânico. (faixa verde), indicando alguma anoma- - Destrave ou corte os cintos de se- lia no cilindro, na válvula ou no próprio gurança que retêm os feridos. manômetro. - Não dê água aos feridos. - O ferido nunca deve ser removido Recomendamos, também, ler as 4EN0293BR do veículo, salvo nos casos indicados instruções impressas no equipamen- no ponto seguinte. to. - Tirar o ferido do veículo somente em caso de perigo de incêndio, de afunda- mento em água ou de queda em precipí- cio. Ao tirar um ferido: não provoque des- locamentos dos membros, nunca dobre a cabeça dele. Manter, sempre que possível, o corpo em posição horizontal. fig. 35
  • 173.
    s veículos FiatPalio são novos em tudo, até nos MANUTENÇÃO PROGRAMADA . . . . . . . . . . . . D-1 critérios de manutenção. PLANO DE MANUTENÇÃO PROGRAMADA . . . D-2 A primeira revisão de Manutenção Programada está SUBSTITUIÇÕES FORA DO PLANO . . . . . . . . . . D-5 prevista somente aos 15.000 km. Entretanto, é útil recor- dar que o veículo necessita sempre de serviços ordinários SERVIÇOS ADICIONAIS . . . . . . . . . . . . . . . . . . . D-5 como, por exemplo, o controle sistemático do nível dos VERIFICAÇÃO DOS NÍVEIS . . . . . . . . . . . . . . . . . D-8 líquidos com eventual restabelecimento da pressão dos FILTRO DE AR . . . . . . . . . . . . . . . . . . . . . . . . . . D-13 pneus etc. BATERIA. . . . . . . . . . . . . . . . . . . . . . . . . . . . . . . D-14 De qualquer maneira, lembramos que uma correta manutenção do automóvel é certamente o melhor modo CENTRAIS ELETRÔNICAS . . . . . . . . . . . . . . . . . D-15 para conservar inalterados no decorrer do tempo os ren- VELAS . . . . . . . . . . . . . . . . . . . . . . . . . . . . . . . . D-16 dimentos do veículo e as características de segurança, o RODAS E PNEUS . . . . . . . . . . . . . . . . . . . . . . . . D-16 respeito pelo meio ambiente e os baixos custos de funcio- namento. TUBULAÇÕES DE BORRACHA . . . . . . . . . . . . . D-18 Lembre-se ainda que um respeito pelas normas de LIMPADORES DO PÁRA-BRISA E DO manutenção indicadas pelo símbolo pode constituir a VIDRO TRASEIRO . . . . . . . . . . . . . . . . . . . . . . . D-18 condição necessária para a conservação da garantia. D AR-CONDICIONADO . . . . . . . . . . . . . . . . . . . . D-20 CARROCERIA. . . . . . . . . . . . . . . . . . . . . . . . . . . D-20 INTERIOR DO VEÍCULO . . . . . . . . . . . . . . . . . . D-23
  • 175.
    A correta manutençãodo Os produtos que o veícu- veículo, além de contribuir lo utiliza para o seu funcio- para prolongar ao máximo namento (óleo de motor, a sua vida útil, é essencial também fluido de freio, fluido de direção Uma correta manutenção é deter- para garantir o respeito ao meio hidráulica, líquido para radiador minante para garantir ao veículo uma ambiente. etc.), quando substituídos, deverão longa duração em condições perfeitas. ser recolhidos cuidadosamente evi- Por isso, a Fiat preparou uma série de Durante a realização de intervenções, tando, assim, que se contamine o controles e de intervenções de manu- além das operações previstas, pode ha- meio ambiente. tenção a cada 15 mil quilômetros. ver a necessidade de substituições ou consertos não programados, os quais ADVERTÊNCIA: as revisões de serão comunicados ao cliente. Os refe- ADVERTÊNCIA: alguns com- Manutenção Programada são pres- ridos consertos podem alterar o prazo ponentes tais como lubrificantes, critas pelo fabricante. A não reali- de entrega do veículo. podem requerer uma verificação/ zação das mesmas pode acarretar a troca com maior freqüência, devido perda da garantia. ADVERTÊNCIA: aconselha-se a utilização do veículo, portanto, é dirigir-se imediatamente à Rede importante observar com cuidado O serviço de Manutenção Programa- Assistencial Fiat, quando verificar as recomendações constantes desta da é prestado por toda a Rede Assisten- pequenas anomalias de funciona- seção do manual. cial Fiat, com tempos prefixados. mento, sem esperar a realização da próxima revisão. D
  • 176.
    milhares de quilômetros 15 30 45 60 75 90 105 120 135 150 Controle do estado das pastilhas dos freios a disco dianteiros (*) + + + + + + + + + + Verificação visual do estado: tubulações (escapamento- alimentação de combustível - freios), elementos de borracha (pro- + + + + + + + + + + teções - mangueiras - buchas - etc.), tubulações flexíveis do siste- ma dos freios, alimentação (pneus) e sistema de partida a frio Restabelecimento dos níveis dos líquidos (arrefecimento do motor, freios, direção hidráulica, lavador do pára-brisa, + + + + + + + + + + embreagem hidráulica etc.) Controle do sistema de ignição/injeção + + + + + (com utilização de equipamento de autodiagnóstico) Controle das emissões dos gases de escapamento + + + Controle visual das condições das Versões 1.8 + + correias trapezoidais e/ou poly-V Fire Flex + + + + + + + + + + Controle visual da correia dentada da distribuição + + Substituição da correia dentada de comando da distribuição + + (ou a cada 3 anos) (**) (*) Verificar a pastilha de freio na revisão. Caso a espessura seja inferior a 5 mm, substituí-la. (**) Em caso de utilização do veículo predominantemente em estradas poeirentas, arenosas ou lamacentas, efetuar um controle do estado da correia a cada 15.000 km e, se necessário, efetuar a sua substituição. Efetuar também a substituição das correias dos órgãos auxiliares. O referido Plano poderá sofrer alterações sem comunicação prévia.
  • 177.
    milhares de quilômetros 15 30 45 60 75 90 105 120 135 150 Substituição do filtro de combustível (ver “Advertência” em + + + + + + + + + + “Serviços Adicionais” neste capítulo) Substituição do elemento do filtro de ar (ver “Advertência” + + + + + + + + + + em “Serviços Adicionais” neste capítulo) Substituição das velas, controle dos cabos + + + + + Controle dos equipamentos de segurança - extintor/cintos de segurança e funcionamento dos sistemas de iluminação/sina- + + + + + + + + + + lização e comandos elétricos dos vidros/portas e limpadores Controle e regulagem das folgas de válvulas - Fire Flex + + + + + Substituição do óleo do motor (vide advertência óleo do motor)*** Substituição do filtro de óleo do motor (***) Substituir o óleo do motor a cada 7.500 km se o veículo for utilizado, predominantemente, numa das seguintes condições particularmente severas: D - Reboques, estradas lamacentas, arenosas ou poeirentas, trajetos curtos inferiores a 8 km, motor que roda freqüentemente em marcha lenta ou em distâncias longas com baixa velocidade (ex.: táxi, veículos de entrega de porta em porta ou utilizado como veículo de patrulha). Se nenhuma destas condições ocorrer, troque o óleo e o filtro a cada 15.000 km ou 12 meses, o que ocorrer primeiro, sempre com o motor quente.
  • 178.
    milhares de quilômetros 15 30 45 60 75 90 105 120 135 150 Controle do nível do óleo da caixa de mudanças/diferencial + + + Controle do estado e desgaste das lonas e tambores do freio + + traseiro Substituição do óleo da caixa de mudanças/diferencial + Substituição do líquido dos freios (ou a cada 24 meses) + + + Verificação/limpeza do sistema Versões 1.8 + + + de ventilação do cárter do motor (blow-by) Fire Flex + + + + + + + + + + Verificação e eventual substituição do filtro antipólen e car- + + + + + + + + + + vão ativado (quando disponível) Controle do sistema antievaporativo + + + Controle e eventual regulagem do curso ou altura do pedal + + + + + + + + + + da embreagem (para versões com comando mecânico)
  • 179.
    ADVERTÊNCIA - Óleodo Motor Substituir o óleo e o filtro de óleo a cada 7.500 km, se o veículo esti- ver sujeito a quaisquer das seguintes A cada 500 km ou antes de viagens condições: A cada 2 anos: longas, controlar e, se necessário, res- - Reboques; - Líquido dos freios (TUTELA) TOP tabelecer: 4/S. - Estradas poeirentas, arenosas ou - nível do óleo do motor. lamacentas; - Líquido do sistema de arrefecimento - nível do líquido de arrefecimento - Motor que roda freqüentemente do motor 50% Paraflu UP (vermelho) do motor. em marcha lenta, condução em dis- + 50% de água pura. - nível do líquido dos freios. tâncias longas com baixa velocidade - nível do líquido da direção hidráu- ou baixa rotação freqüente (por ex.: CONTINUIDADE DA MANUTENÇÃO “anda e pára” do tráfego urbano, lica. Após a realização da última revisão táxis, entregas de porta em porta ou - nível do líquido do lavador do pára- em caso de longa inatividade); indicada no Plano de Manutenção brisa. (150.000 km), considerar a mesma - Trajetos curtos (até 8 Km) com o freqüência para substituição e verifica- - nível do líquido do reservatório de motor não aquecido completamente. ção de itens a partir da revisão (45.000 partida a frio. Se nenhuma destas condições o km). - pressão e estado dos pneus. correr, troque o óleo e o filtro de - verificar o correto funcionamento do óleo a cada 15.000 km ou 12 meses, D eletroventilador, assim como o estado das o que ocorrer primeiro, sempre com pás da hélice quanto à limpeza e conser- o motor quente. vação - ver CARROCERIA/Eletroventi- As trocas de óleo deverão ser feitas lador do radiador, neste capítulo. dentro do intervalo de tempo ou qui- lometragem estabelecidos, para que - estado do filtro de ar. o óleo não perca sua propriedade de lubrificação.
  • 180.
    A troca deóleo do veículo 2) Caso seja necessário comple- ADVERTÊNCIA - Bateria deve ser feita obrigatoria- mentar o nível de óleo, utilize, mente na Rede Assistencial sempre, óleo com a mesma especifi- Aconselha-se controlar o esta- Fiat, que possui o filtro e o óleo cação daquele presente no motor. do da carga da bateria, com mais recomendados, bem como possui freqüência se o veículo é usado uma rotina correta de recolhimento, predominantemente para percursos armazenamento e encaminhamento Em caso emergencial, utilize aque- breves ou se estiver equipado com do produto usado para reciclagem. le que possuir especificação técni- dispositivos que absorvam energia Lembre-se que o óleo usado não ca similar ao homologado. Atenção: permanentemente, mesmo com a poderá ser descartado na rede públi- observe as instruções da embalagem. chave desligada, principalmente se ca de esgoto, já que esta prática pode instalados depois da compra. poluir rios e lagos e trazer sérios pre- juízos ao meio ambiente. Recomendamos que, depois de efetuada a troca emergencial, seu veículo seja encaminhado a uma Atenção: concessionária autorizada FIAT, o mais breve possível, para que seja 1) Não se deve acrescentar qual- realizado o serviço de troca de óleo quer tipo de aditivo ao óleo do utilizando os produtos aprovados motor, pois o mesmo não necessita para o seu veículo. de aditivos complementares. Os danos causados pelo uso des- ses aditivos não são cobertos pela garantia do veículo.
  • 181.
    ADVERTÊNCIA - Filtrodo ar ADVERTÊNCIA - Filtro de combustível O filtro de ar deverá ser inspeciona- Utilizando o veículo em estradas do a cada 500 km e, caso se encontre Verificar o estado do filtro de poeirentas, arenosas ou lamacentas, muito sujo, deverá ser substituído combustível se for notada alguma substituir o elemento do filtro de ar antes do prazo especificado no Plano falha (engasgamento) no funciona- com uma freqüência maior daquela de Manutenção Programada. mento do motor. indicada no Plano de Manutenção Programada. ADVERTÊNCIA - Extintor de incêndio A manutenção do veículo O mau estado do elemento do deve ser confiada à Rede Fazer, mensalmente, uma inspe- filtro de ar pode ocasionar aumento Assistencial Fiat. Para os ção visual do estado do equipa- no consumo de combustível. serviços de manutenção e repara- mento e, caso constate alguma ano- ções pequenas e rotineiras, certifi- malia, levá-lo, de imediato, à Rede que-se sempre se tem as ferramentas Assistencial Fiat ou representante Para qualquer dúvida referente adequadas, as peças de substituição credenciado do fabricante do apa- às freqüências de substituição do originais Fiat e os líquidos; em todo relho para verificação e solução do óleo do motor e do elemento do caso, não faça tais operações se não inconveniente. filtro de ar em relação a como é tiver nenhuma experiência. utilizado o veículo, dirigir-se à Rede D Assistencial Fiat.
  • 182.
    4EN1410BR Palio ELX 1.0Fire Flex / 3 Palio ELX 1.4 Fire Flex 6 5 1) óleo do motor 2 2) líquido dos freios 3) líquido do lavador do pára-brisa 4) líquido de arrefecimento do motor 1 5) líquido da direção hidráulica 6) reservatório de gasolina para partida a frio 4 fig. 1 Palio ELX 1.8 Flex / 4EN1320BR Palio 1.8 R Flex 6 3 5 1) óleo do motor 2 2) líquido dos freios 3) líquido do lavador do pára-brisa 4) líquido de arrefecimento do motor 5) líquido da direção hidráulica 6) reservatório de gasolina para 1 partida a frio. 4 fig. 2
  • 183.
    ÓLEO DO MOTOR ADVERTÊNCIA: verifique o nível e Se o nível do óleo estiver perto ou efetue a troca do óleo do motor de até abaixo da referência MIN, adicionar Palio ELX 1.0 Fire Flex / acordo com a freqüência indicada no óleo através do bocal de enchimento Palio ELX 1.4 Fire Flex - fig. 3 “Plano de Manutenção Programada”. até atingir a referência MAX. A - vareta de verificação O nível do óleo nunca deve ultrapas- O nível do óleo deve estar entre as sar a referência MAX. B - bocal de enchimento referências MIN e MAX marcadas na vareta de controle. O espaço entre elas ADVERTÊNCIA: depois de ter Palio ELX 1.8 Flex / corresponde a cerca de 1 litro de óleo. Palio 1.8 R - fig. 4 adicionado ou substituído o óleo, O controle do nível do óleo deve ser funcionar o motor por alguns segun- A - vareta de verificação efetuado com o veículo em terreno pla- dos, desligá-lo e só então verificar B - bocal de enchimento no e com o motor ainda quente (cerca o nível. de 10 minutos após tê-lo desligado). Devido à concepção dos motores a combustão interna, para que haja uma boa lubrificação, parte do óleo lubrifi- cante é consumido durante o funciona- mento do motor. D 4EN1319BR 4EN1236BR A B B A fig. 3 fig. 4
  • 184.
    Com motor quente,mexer LÍQUIDO DO SISTEMA DE com muito cuidado dentro ARREFECIMENTO DO MOTOR - Se o motor funcionar sem o do vão do motor, pois há pe- fig. 5 líquido de arrefecimento, seu rigo de queimaduras. Lembre-se que, veículo poderá ser seriamente com o motor quente, o eletroventi- danificado. Os reparos, nestes lador pode pôr-se em movimento, e Quando o motor estiver muito casos, não serão cobertos pela ocasionar lesões. quente, não remover a tampa do Garantia. reservatório; pois há perigo de quei- maduras. Não adicionar óleo com características diferentes O nível do líquido deve ser contro- das do óleo já existente no lado com motor frio e não deve estar motor. Só o uso dos óleos reco- Atenção: nunca abasteça o abaixo da referência MIN marcada no reservatório no sistema de arre- mendados (ver “Características reservatório. dos lubrificantes e dos líquidos” no fecimento do motor do veículo Se o nível for insuficiente, despejar com o líquido Paraflu (verde). capítulo Características Técnicas) lentamente, através do bocal do reser- garante a quilometragem prevista Utilize somente o produto Paraflu vatório, uma mistura com 50% de Pa- UP (vermelho), pois a mistura pelo plano de manutenção. raflu UP (vermelho) e 50% de água com outros aditivos pode alterar pura. as propriedades do Paraflu UP (vermelho), comprometendo sua eficiência. 4EN0305BR MAX MIN fig. 5
  • 185.
    LÍQUIDO DOS LAVADORESDO LÍQUIDO PARA A DIREÇÃO - Ligar o motor, deixá-lo em marcha PÁRA-BRISA E DO VIDRO TRASEIRO HIDRÁULICA - fig. 7 lenta e aguardar até que o nível de líqui- - fig. 6 do no reservatório esteja estabilizado; Verificar se o nível do óleo, com o Para adicionar líquido, tirar a tampa veículo em terreno plano e motor frio, - Com o motor ligado, girar comple- e encher o reservatório. está entre as referências MIN e MAX tamente o volante para a esquerda e marcadas na parte externa do reserva- para a direita; ADVERTÊNCIA: não viajar com tório. - Encher somente até a marca de re- o reservatório do lavador do pára- Com o óleo quente, o nível também ferência MAX do reservatório. brisa vazio; a ação do lavador é pode superar a referência MAX. fundamental para melhorar a visi- Se for necessário adicionar óleo, ADVERTÊNCIA: para esta opera- bilidade. certificar-se de que tenha as mesmas ção é aconselhável dirigir-se à Rede características do óleo já presente no Assistencial Fiat. sistema. Usar somente óleo TUTELA GI/A. Evitar que o líquido para Se o nível do líquido no reservatório a direção hidráulica entre estiver inferior ao nível prescrito, adi- em contato com a partes cionar o óleo TUTELA GI/A, operando quentes do motor. da seguinte forma: D Não forçar o volante totalmente girado em fim 4EN0303BR 4EN0167BR de curso. Isto provoca o aumento desnecessário da pressão do sistema. Verificar periodicamente o estado e a tensão da correia da bomba da direção MAX hidráulica. MIN fig. 6 fig. 7
  • 186.
    RESERVATÓRIO DE GASOLINA LÍQUIDO DOS FREIOS - Se precisar adicionar líquido, utili- PARA PARTIDA A FRIO figs. 9 e 10 zar somente os classificados DOT 4. Em particular, aconselha-se o uso de O reservatório de gasolina para parti- Periodicamente, controlar o funcio- (TUTELA) TOP 4/S, com o qual foi da a frio fig. 8 possui uma capacidade namento da lâmpada-piloto situada no efetuado o primeiro enchimento. de 2 litros. quadro de instrumentos: pressionando a tampa do reservatório (com chave de O nível do líquido no reservatório não ignição em MAR), a lâmpada-piloto deve ultrapassar a referência MAX. O abastecimento deve ser efetua- do com cautela, evitando derrama- deve acender. mento de gasolina. Caso isto ocorra, Fig. 9 - versões com freio ABS. Evitar que o líquido dos fechar o reservatório com a tampa Fig. 10 - versões sem freio ABS. freios, altamente corrosivo, e jogar água, a fim de remover o entre em contato com as excesso de combustível. partes pintadas. Se isso acontecer, lavar imediatamente com água. O reservatório de partida a frio deve ser abastecido sempre que a luz espia no painel acusar nível insuficiente de gasolina. O abastecimento deve ser efetuado com o motor desligado. 4EN1261BR 4EN0304BR 4EN0161BR A fig. 8 fig. 9 fig. 10
  • 187.
    ADVERTÊNCIA: o líquidodos sustentação, localizada debaixo do fil- freios é higroscópico (isto é, absor- tro de ar convencional C-fig. 12. Caso ve a umidade). Por isto, se o veí- seja necessária, a limpeza do filtro de- culo for usado predominantemente SUBSTITUIÇÃO - fig. 11 e 12 verá ser feita utilizando jatos de ar a em regiões com alta porcentagem baixa pressão. de umidade atmosférica, o líquido Soltar os grampos A e retirar a tam- deve ser substituído com mais fre- pa B puxando-a para trás, tomando cuidado para não danificar o tubo de A substituição do pré- qüência do que indicado no Plano filtro de ar para serviço de Manutenção Programada. borracha que está conectado à mesma. Remover o elemento filtrante C. pesado deverá ser realizada após duas ou três operações de O filtro de ar deverá ser inspeciona- limpeza ou, em todo caso, a cada IMPORTANTE: para evitar incon- do periodicamente e, caso se encontre 30.000 km. venientes de frenagem, substitua o muito sujo, deverá ser substituído antes líquido dos freios a cada dois anos, do prazo especificado no Plano de Ma- independentemente da quilometra- nutenção Programada. Um filtro de ar muito gem percorrida. sujo contribui para aumen- PRÉ-FILTRO DE AR PARA SERVIÇO tar o consumo de combustí- PESADO vel do veículo. O símbolo , presente no reci- piente, identifica os líquidos de Nas versões que possuem pré-filtro freios de tipo sintético, distinguin- de ar para serviço pesado, tem-se aces- D do-os dos de tipo mineral. Usar so ao mesmo retirando a tela plástica de líquidos de tipo mineral danifica 4EN0172BR 4EN0459BR irremediavelmente as juntas espe- A A C ciais de borracha do sistema de frenagem. B A A A fig. 11 fig. 12
  • 188.
    ANTIPÓLEN E CARVÃOATIVADO A utilização da bateria - FILTROS DO AR-CONDICIONADO com o nível de eletrólito As baterias dos veículos Fiat são do muito baixo pode danificá- O sistema de ar-condicionado de la irreparavelmente, provocando o algumas versões pode possuir um fil- tipo “Sem Manutenção”, que, em con- dições normais de uso, não exigem en- rompimento da caixa plástica e o tro específico destinado a absorção de vazamento do ácido contido na partículas de pólen que normalmente chimentos com água destilada. mesma. entrariam junto com o fluxo de ar cole- Para a recarga da bateria, ver o capí- tado externamente. Este filtro, se estiver tulo “Em emergência”. sujo, pode ser responsável direto por As baterias contêm subs- uma eventual diminuição da eficiência O líquido contido na bate- tâncias muito perigosas do sistema de ar-condicionado, razão ria é venenoso e corrosivo. para o meio ambiente. Para pelo qual recomenda-se a sua inspeção Evitar o contato com a pele a substituição da bateria, aconse- periódica e eventual substituição. e com os olhos. Não aproximar-se lhamos dirigir-se à Rede Assistencial Se o veículo for utilizado predomi- da bateria com chamas ou possíveis Fiat, que está preparada para a nantemente em localidades com alta fontes de faíscas, pois há perigo de eliminação da mesma respeitando a concentração de poeira, poluição at- explosão e de incêndio. natureza e as disposições legais. mosférica ou regiões litorâneas, deve- se substituir com maior freqüência o elemento filtrante. Uma montagem incorre- O ar-condicionado do veículo pode ta de acessórios elétricos estar equipado com o filtro de carvão e eletrônicos pode causar ativado. A função deste filtro é elimi- graves danos ao veículo. 4EN0716BR nar os odores resultantes da poeira e fungos. CONSELHOS ÚTEIS PARA Recomendamos que tanto o trabalho PROLONGAR A DURAÇÃO DA de inspeção quanto o de substituição BATERIA dos elementos filtrantes sejam realiza- dos na Rede Assistencial Fiat. Pb Ao estacionar o veículo, certificar-se que as portas e o capô estejam bem fe- chados. As luzes internas devem estar apagadas. fig. 13
  • 189.
    Com motor desligado,não manter - Não ligue ou desligue os terminais dispositivos ligados por muito tempo das centrais eletrônicas quando a chave (por ex. rádio, luzes de emergência de ignição estiver na posição MAR. etc.). - Não verifique polaridades elétricas Usando normalmente o veículo, não com faíscas. é preciso ter precauções especiais. ADVERTÊNCIA: a bateria - Desligue as centrais eletrônicas no mantida por muito tempo Em caso de intervenções no sistema caso de soldas elétricas na carroceria. com carga abaixo de 50% é elétrico ou de partida de emergência, Removê-las em caso de temperaturas danificada por sulfatação, reduzin- é necessário, porém, seguir cuidadosa- acima de 80°C (trabalhos especiais na do-se a sua capacidade e o desem- mente as instruções seguintes: carroceria etc.). penho na partida. - Nunca desligue a bateria do sistema elétrico com o motor em movimento. Em caso de parada prolongada, ver ADVERTÊNCIA: a insta- - Desligue a bateria do sistema elétri- lação de acessórios eletrô- “Inatividade prolongada do veículo”, co em caso de recarga. no capítulo “Uso correto do veículo”. nicos (rádio, alarme etc.) - Em caso de emergência, nunca efe- com exceção dos originais de fábri- Se, após a compra do veículo, você tue a partida com um carregador de ba- ca, não deve em hipótese alguma, desejar montar acessórios (alarme ele- teria, mas utilizar uma bateria auxiliar alterar os chicotes elétricos dos trônico etc.), dirija-se à Rede Assisten- (ver “Partida com bateria auxiliar” no sistemas de injeção e ignição. cial Fiat que irá sugerir-lhe os dispositi- capítulo “Em emergência”). vos mais adequados e, principalmente, D recomendar-lhe a utilização de uma - Tome um cuidado especial com li- gação entre bateria e sistema elétrico, Modificações ou con- bateria com capacidade maior. sertos no sistema elétrico, verificando tanto a exata polaridade, como a eficiência da própria ligação. efetuados de maneira incor- ADVERTÊNCIA: tendo Quando a bateria é religada, a central reta e sem ter em consideração as que instalar no veículo sis- do sistema de injeção/ignição deve rea- características técnicas do sistema, temas adicionais (alarme, daptar os próprios parâmetros internos; podem causar anomalias de funcio- som etc.), frisamos o perigo que portanto, nos primeiros quilômetros namento com risco de incêndio. representam derivações inadequa- de uso, o veículo pode apresentar um das em conexões dos chicotes elé- comportamento levemente diferente do tricos, principalmente se ligados aos anterior. dispositivos de segurança.
  • 190.
    Modelo/Versão Velas (tipo) A limpeza e a integridade das velas Palio ELX 1.0 BKR6EZ PRESSÃO DOS PNEUS fig. 14 são decisivas para a eficiência do motor e para a contenção das emis- Palio ELX 1.4 BKR6EZ Controlar semanalmente, e antes de sões poluentes. Palio ELX 1.8 BPR6EYZ viagens longas, a pressão de cada pneu, O aspecto da vela, se examinado por inclusive da roda sobressalente. um especialista, é um válido indício pa- Palio 1.8 R BPR6EYZ O controle da pressão deve ser efetu- ra localizar um defeito, mesmo se não ado com pneu frio. for ligado ao sistema de ignição. As- sim, se o motor tiver algum problema, Usando o veículo por um longo pe- é importante verificar as velas na Rede As velas devem ser subs- ríodo, é normal que a pressão aumen- Assistencial Fiat. tituídas dentro dos pra- te. Se, por acaso, precisar controlar ou zos previstos pelo Plano calibrar os pneus estando os mesmos de Manutenção Programada. Use quentes, considere que o valor da pres- somente velas do tipo recomen- são deverá ser +0,3 kgf/cm2 ou 4lbf/pol2 dado; se o grau térmico for inade- a mais em relação ao valor estabele- quado, ou se não for garantida a cido. duração prevista, podem acontecer inconvenientes. Lembre-se que a aderên- cia do veículo na estrada depende também da corre- ta pressão dos pneus. 4EN0169BR fig. 14
  • 191.
    Uma pressão erradaprovoca um des- A borracha não se decom- Verificar, periodicamente, se os gaste anormal dos pneus fig. 15 põe com o passar do tempo, pneus não têm cortes laterais, aumen- A - Pressão normal: banda de roda- razão pela qual os pneus to de volume ou desgaste irregular das gem gasta de maneira uniforme. usados, quando forem substituídos, bandas de rodagem. Nesse caso, dirigir- não devem ser descartados em lixei- se à Rede Assistencial Fiat. B - Pressão insuficiente: banda de ras comuns. É aconselhável deixá- rodagem gasta principalmente nas bor- Evitar viajar com sobrecarga; po- los no estabelecimento que fez a de causar sérios danos às rodas e aos das. troca para que este se encarregue pneus. C - Pressão excessiva: banda de roda- de reciclá-los. gem gasta principalmente no centro. Se furar um pneu, parar imediata- mente e substituí-lo para não danificar ADVERTÊNCIAS: se possível, evi- o próprio pneu, a roda, a suspensão e Uma pressão baixa o mecanismo da direção. demais provoca o supera- tar freadas repentinas, arrancadas quecimento do pneu, com violentas, etc. O pneu envelhece mesmo se pouco possibilidade de graves danos ao usado. Rachaduras na borracha da ban- mesmo. da de rodagem e nas laterais são um Evitar, principalmente, choques sinal de envelhecimento. De qualquer violentos contra calçadas, buracos forma, se os pneus estão montados há na estrada e obstáculos de qualquer mais de 6 anos, é necessário mandá-los tipo. O uso prolongado em estradas controlar por pessoal especializado, pa- mal conservadas pode danificar os ra avaliar se podem ainda ser utilizados. D pneus. Lembre-se também de controlar com muito cuidado a roda sobressalente. 4EN0170BR Em caso de substituição, montar sem- pre pneus novos, evitando os de prove- niência duvidosa. A B C fig. 15
  • 192.
    Os veículos Fiatusam pneus Tube- less, sem câmara de ar. Nunca usar câ- maras de ar com estes pneus. Se substituir um pneu, é oportuno tro- Em relação às tubulações flexíveis de car a válvula de enchimento também. borracha do sistema de freios, da dire- Para permitir um desgaste uniforme ção hidráulica e de alimentação, seguir entre os pneus dianteiros e os trasei- PALHETAS rigorosamente o Plano de Manutenção ros, aconselha-se efetuar o rodízio dos Programada. Efetivamente, o ozônio, as Limpar, periodicamente, a parte de pneus a cada 10-15 mil quilômetros, altas temperaturas e a falta prolongada borracha usando produtos adequados. mantendo-os do mesmo lado do ve- de líquido no sistema podem causar o Substituir as palhetas se o limpador de ículo para não inverter o sentido de endurecimento e a rachadura das tubu- borracha estiver deformado ou gasto. rotação. lações, com possíveis vazamentos de lí- Em todo caso, aconselha-se a substituí- Pneus novos apresentam melhor quidos. Assim, é necessário um controle las uma vez por ano. aderência após percorrerem pelo me- cuidadoso. nos 150 km. Viajar com as palhetas do limpador do pára-brisa Não efetuar rodízio em desgastadas representa um cruz dos pneus, deslocan- grave risco, pois reduz a visibilidade do-os do lado direito do em caso de más condições atmos- veículo para o esquerdo e vice- féricas. versa. - Não ligar os limpadores do pára-bri- sa e do vidro traseiro sobre o vidro seco. Somente devem ser utilizados estando o vidro molhado e livre de impurezas, tais como: terra, barro, areia etc., sob pena de se danificarem a borracha e o próprio vidro.
  • 193.
    Substituição das palhetasdo limpador Substituição da palheta do limpador ESGUICHOS do pára-brisa - fig. 16 do vidro traseiro fig. 17 Se o jato não sair, antes de tudo, 1) Levantar o braço A do limpador 1) Para retirar a palheta basta apertar verificar se há líquido no reservatório; do pára-brisa e posicionar a palheta de a trava indicada fig. 17. ver “Verificação dos níveis” neste ca- maneira que forme um ângulo de 90 2) Para montar a nova palheta basta pítulo. graus com o próprio braço; encaixá-la na sede. Depois, usando um alfinete, verificar 2) Apertar a trava na haste e tirar se os furos de saída não estão entupidos a palheta empurrando-a para baixo e B-fig. 18 e 19. desengatando-a do braço A; Os jatos do lavador do vidro traseiro 3) Montar a palheta nova introdu- podem ser orientados regulando a dire- zindo-a na respectiva sede do braço e ção dos esguichos. Usar uma chave de certificando-se de que fique bem colo- fenda (fornecida no Kit de ferramentas 4EN0162BR cada. para algumas versões) para reposicionar o jato atuando no direcionador A-fig. 18. O jato deve ser apontado para 3/4 da altura do vidro traseiro de maneira que os mesmos sejam apontados para o ponto mais alto alcançado pelo mo- vimento das palhetas. D fig. 17 4EN0164BR 4EN1041BR 4EN1042BR B B A A fig. 16 fig. 18 fig. 19
  • 194.
    Durante o inverno,o sistema de ar- condicionado deve ser colocado em A utilização constante do ar-condi- funcionamento pelo menos uma vez cionado pode resultar, com o tempo, por mês e por cerca de 10 minutos. PROTEÇÃO CONTRA OS AGENTES na formação de mau cheiro devido ao Antes do verão, verificar a eficiência ATMOSFÉRICOS acúmulo de poeira e umidade no sis- do sistema na Rede Assistencial Fiat. As principais causas de fenômenos tema de ar-condicionado, facilitando a de corrosão são: proliferação de fungos e bactérias. O sistema utiliza fluido - Poluição atmosférica Para minimizar o problema de mau refrigerante R134a que, em cheiro, é recomendado, semanalmen- - Salinidade e umidade da atmosfera caso de vazamentos aciden- te, desligar o ar-condicionado e ligar o (regiões litorâneas ou com clima quente tais, não danifica o meio ambiente. aquecedor, no máximo, cerca de 5 a e úmido) Evitar completamente o uso de flui- 10 minutos antes de estacionar o veí- do R12 que, além de ser incompa- - Variações climáticas das estações. culo, para que a umidade do sistema tível com os componentes do sis- Não se deve subestimar também a seja eliminada. tema, contém clorofluorcarbonetos ação abrasiva da poeira atmosférica e O filtro antipólen, existente no siste- (CFC). da areia levadas pelo vento, do barro e ma, deve ser substituído com maior fre- do cascalho atirados pelos outros ve- qüência, se o veículo transitar freqüen- ículos. temente em estradas de muita poeira ou A Fiat adotou em seus veículos as ficar estacionado debaixo de árvores. melhores soluções tecnológicas para proteger, com eficácia, a carroceria contra a corrosão. Aqui estão as principais: - Produtos e sistemas de pintura que dão ao veículo uma maior resistência contra corrosão e abrasão;
  • 195.
    - Uso dechapas zincadas (ou pré- Para os retoques na pintura, utilizar 2) passar na carroceria uma esponja tratadas), dotadas de alta resistência somente produtos originais (ver o capí- com shampoo neutro automotivo, enxa- contra a corrosão; tulo “Características técnicas”). guando a mesma com freqüência. - Aspersão da parte inferior da carro- A manutenção normal da pintura 3) enxaguar bem com água e enxu- ceria, do compartimento do motor, da consiste na lavagem, cuja freqüência gar com jato de ar, uma camurça ou parte interna da caixa das rodas e outros depende das condições do ambiente pano macio. elementos com produtos cerosos com de uso. Por exemplo, nas zonas com Ao enxugar, prestar atenção nas elevado poder protetor; alta poluição atmosférica, alta salidade partes menos visíveis, como o vão das - Aspersão de polímeros com função ou em estradas rurais, onde é comum portas, capô e contorno dos faróis, nos protetora, nos pontos mais expostos: so- haver estrume de animal, orientamos a quais a água pode empoçar-se com leira das portas, parte interna dos pára- lavar o veículo com mais freqüência. mais facilidade. lamas, bordas etc; Aconselha-se a não guardar logo - Uso de caixas “abertas” para evitar Os detergentes poluem as o veículo em ambiente fechado, mas condensação e estagnação de água, que águas. Por isso, a lavagem deixá-lo ao ar livre para favorecer a podem favorecer a formação de ferru- do veículo deve ser efetu- evaporação da água. gem no interior. ada usando produtos biodegradá- Não lavar o veículo depois de ter fi- veis, que se decompõem no meio cado parado sob o sol ou com o capô CONSELHOS PARA A BOA ambiente. do motor quente; o brilho da pintura CONSERVAÇÃO DA CARROCERIA pode ser alterado. As partes de plástico externas devem D Ao lavar o veículo, utilize Pintura o mínimo de água possível. ser limpas com o mesmo procedimen- A pintura não tem só função estética, Se for utilizar mangueira, to seguido para a lavagem normal do mas também de proteção das chapas. certifique-se de que a mesma não veículo. Em caso de abrasões ou riscos pro- apresente vazamentos que favore- Evitar estacionar o veículo debaixo fundos, aconselha-se a fazer os devidos çam o desperdício de água potável. de árvores; a resina que muitas espécies retoques imediatamente, para evitar for- deixam cair, dão um aspecto opaco à mações de ferrugem. Para uma lavagem correta: pintura e aumentam a possibilidade de 1) molhar a carroceria com um jato corrosão. d’água com baixa pressão;
  • 196.
    ADVERTÊNCIA: os excrementos Vão do motor Após a lavagem, não pulverize de pássaros devem ser lavados ime- A lavagem do compartimento do nenhum tipo de fluido (óleo die- diatamente e com cuidado, pois sua motor é um procedimento que deve ser sel, querosene, óleo de mamona acidez é bastante agressiva. evitado. Porém, quando isto se tornar etc.) sobre o motor e componentes, necessário, observar as recomendações sob pena de danificá-los, causando, Para proteger melhor a pintura, acon- a seguir: inclusive, a retenção de poeira. selhamos encerar periodicamente, utili- zando cera, a qual deixa uma camada ADVERTÊNCIA: ao lavar o motor, protetora sobre a mesma. ADVERTÊNCIA: a lavagem deve tome os seguintes cuidados: ser efetuada com motor frio e chave - Não o lave quando estiver de ignição em STOP. Depois da Vidros ainda quente; lavagem, verificar se as diversas Para a limpeza dos vidros, usar deter- - Não utilize substâncias cáusti- proteções (ex.: tampas de borra- gentes específicos. Usar panos bem lim- cas, produtos ácidos ou derivados cha e outras proteções) não foram pos para não riscar os vidros ou alterar de petróleo; removidas ou danificadas. a transparência dos mesmos. - Evite jatos d’água diretamente sobre os componentes eletroeletrô- ADVERTÊNCIA: para não prejudi- nicos e seus chicotes; car as resistências elétricas presen- tes na superfície interna do vidro - Proteja com plásticos o alter- traseiro, esfregar delicadamente nador, a central da ignição/injeção seguindo o sentido das próprias eletrônica, a bateria, a bobina e, se resistências. existente, a central do sistema ABS; - Proteja também com plástico o Evite aplicar decalques ou outros ade- reservatório do fluido de freio, para sivos nos vidros, visto que os mesmos evitar a sua contaminação; podem desviar a atenção e reduzem o campo de visão.
  • 197.
    Eletroventilador do radiador A limpeza do eletroven- A utilização do veículo em vias la- tilador do radiador deve macentas pode ocasionar o acúmulo de ser feita respeitando as dis- barro no eletroventilador, provocando posições estabelecidas no tópico “Vão do motor”. Particularmente, o Periodicamente, verificar se não há vibrações e ruídos anormais e, em si- emprego inadequado de jatos d’água água parada debaixo dos tapetes (devi- tuações extremas, o travamento do sis- pode ocasionar danos nas colmeias do a sapatos molhados, guarda-chuvas tema. A inspeção e limpeza do eletro- do radiador e no motor elétrico do etc.) que poderiam proporcionar o sur- ventilador do radiador é uma operação eletroventilador. gimento de focos de corrosão. necessária em veículos que trafegam em tais condições. LIMPEZA DOS BANCOS E DAS Pneus PARTES DE TECIDO Após uma lavagem geral do veículo - Retirar o pó com uma escova macia aconselha-se esfregar uma escova de ou com um aspirador de pó. cerdas macias com uma solução de água e shampoo neutro. - Esfregar os bancos com uma espon- ja umedecida com uma mistura de água e detergente neutro. D
  • 198.
    LIMPEZA DOS BANCOSEM PARTES DE PLÁSTICO INTERNAS ADVERTÊNCIA: não utilizar álco- VELUDO ol ou benzina para a limpeza do Usar produtos específicos, estudados visor do quadro de instrumentos. Para limpeza do veludo, use aspira- para não alterar o aspecto dos compo- dor de pó, uma escova de cerdas ma- nentes. cias e água. Não use sabão ou detergen- Não deixar frascos de tes, pois os mesmos podem manchar o TAPETES E PARTES DE BORRACHA aerossol no veículo, pois veludo. (exceto vão do motor) há perigo de explosão. Os Após aspirar deve-se proceder a lim- Recomenda-se usar produtos de efi- frascos de aerossol não devem ser peza do encosto varrendo de cima para ciência comprovada. Misturas caseiras expostos a uma temperatura supe- baixo com escova seca. de álcool + glicerina produzem brilho rior a 50°C. Dentro do veículo O assento deve ser varrido da parte exagerado, além de agredir a borracha exposto ao sol, a temperatura pode mais próxima do encosto para a frente dos pneus. ultrapassar em muito este valor. do banco. Após o uso da escova seca deve-se repetir a operação com a esco- va levemente umedecida. Em seguida, deixar que seque com- pletamente para sua utilização.
  • 199.
    s aficionados demotores e de mecânica provavel- DADOS PARA A IDENTIFICAÇÃO . . . . . . . . . . . . E-1 mente vão começar a ler o manual a partir desta parte. CÓDIGO DOS MOTORES Efetivamente, inicia uma seção cheia de dados, números, - VERSÕES DE CARROCERIA . . . . . . . . . . . . . . . . . E-3 medidas e tabelas. Trata-se, de uma certa forma, da car- teira de identidade de seu veículo. Um documento de MOTOR . . . . . . . . . . . . . . . . . . . . . . . . . . . . . . . . . E-4 apresentação que mostra, em linguagem técnica, todas TRANSMISSÃO . . . . . . . . . . . . . . . . . . . . . . . . . . . E-7 as características que fazem dele um modelo criado para FREIOS . . . . . . . . . . . . . . . . . . . . . . . . . . . . . . . . . . E-9 proporcionar-lhe a máxima satisfação. SUSPENSÕES . . . . . . . . . . . . . . . . . . . . . . . . . . . . . E-9 DIREÇÃO . . . . . . . . . . . . . . . . . . . . . . . . . . . . . . . . E-9 ALINHAMENTO DAS RODAS . . . . . . . . . . . . . . . E-10 RODAS E PNEUS . . . . . . . . . . . . . . . . . . . . . . . . . E-12 SISTEMA ELÉTRICO . . . . . . . . . . . . . . . . . . . . . . . E-13 DESEMPENHO . . . . . . . . . . . . . . . . . . . . . . . . . . . E-15 DIMENSÕES. . . . . . . . . . . . . . . . . . . . . . . . . . . . . E-16 PESOS . . . . . . . . . . . . . . . . . . . . . . . . . . . . . . . . . E-17 ABASTECIMENTOS . . . . . . . . . . . . . . . . . . . . . . . E-18 CARACTERÍSTICAS DOS LUBRIFICANTES E DOS LÍQUIDOS . . . . . . . . . . . . . . . . . . . . . . . . . . E-20 PRESSÃO DOS PNEUS. . . . . . . . . . . . . . . . . . . . . E-21 E
  • 201.
    ANO DE FABRICAÇÃO CÓDIGO DE IDENTIFICAÇÃO DE CARROCERIA C - Etiqueta sobre a coluna de fixa- ção da porta dianteira direita, próxima E - Plaqueta fixada na travessa dian- Estão indicados nos seguintes pontos à etiqueta VIS. teira com código de identificação de fig. 1 e 2 carroceria. TIPO E NÚMERO DO CHASSI SEÇÃO DE IDENTIFICAÇÃO DO TIPO E NÚMERO DO MOTOR D - Gravação no assoalho debaixo do VEÍCULO (VIS) banco dianteiro direito. Gravação no bloco do motor. A - Etiqueta sobre o pára-lama dian- F - Motores 1.0 /1.4 lado direito. teiro direito. G - Motor 1.8 lado esquerdo. B - Etiqueta sobre a coluna de fixa- ção da porta dianteira direita. Este número seqüencial está também no pára-brisa, vidro traseiro e vidros das portas. 4EN0268BR 4EN0264BR 4EN0265BR A D C 01 0 00 00 00 00 00 *9 B0 4EN1381BR *9 C B A B D F 4EN1032BR 4EN1371BR 4EN1372BR E F G E E G fig. 1 fig. 2
  • 202.
    ETIQUETA ADESIVA DE Indica os seguintes dados: ETIQUETA ADESIVA DE IDENTIFICAÇÃO DA TINTA DA A - Fabricante da tinta IDENTIFICAÇÃO DO FABRICANTE CARROCERIA - fig. 3 - fig. 4 B - Denominação da cor A etiqueta adesiva está colada na par- C - Código Fiat da cor A etiqueta adesiva está localizada sob te lateral interna da porta direita. o capô do motor. D - Código da cor para retoques ou nova pintura 4EN0177BR 4EN0163 FIAT AUTOMÓVEIS S.A. BR 381, KM 429 - Betim - MG C.G.C. 16.701.716/0001-56 Indústria Brasileira fig. 3 fig. 4
  • 203.
    Código do motor Versão de carroceria 3 portas 5 portas Palio ELX 1.0 310A1011 171.04L.2 171.40L.2 Palio ELX 1.4 310A2011 171.40M.2 Palio ELX 1.8 X7 171.44J.2 3 portas 5 portas Palio 1.8 R X7 171.04J.2 171.40J.2 E
  • 204.
    Dados gerais Palio ELX 1.0 Palio ELX 1.4 Palio ELX 1.8 Palio 1.8 R Código do tipo 310A1011 310A2011 X7 X7 Ciclo OTTO OTTO OTTO OTTO Combustível Gasolina/álcool Gasolina/álcool Gasolina/álcool Gasolina/álcool Número de cilindros 4 4 4 4 Número de válvulas por cilindro 2 2 2 2 Diâmetro x curso mm 70,0 x 64,9 72,0 x 84,0 80,5 x 88,2 80,5 x 88,2 Cilindrada total cm3 999,0 1368,0 1796,0 1796,0 Taxa de compressão 12,15 ± 0,15: 1 10,35 ± 0,15: 1 10,5 ± 0,3: 1 10,5 ± 0,3: 1 Potência máxima Gasolina Álcool Gasolina Álcool Gasolina Álcool Gasolina Álcool ABNT cv/kW 73,0/53,7 75,0/55,2 85,0/62,6 86,0/63,3 112,0/82,4 114,0/83,9 113,0/83,2 115,0/84,6 regime correspondente rpm 6250 6250 5750 5750 5500 5500 5500 5500 Torque máximo ABNT kgm/daNm 9,5/93,1 9,9/97,0 12,4/121,5 12,5/122,5 17,8/174,4 18,5/181,3 18,0/176,6 18,5/181,5 regime correspondente rpm 4500 4500 3500 3500 2800 2800 2800 2800 Regime de marcha lenta rpm 850 ± 50 850 ± 50 850 ± 50 900 ± 50 DISTRIBUIÇÃO início antes 04° 06° 16º 16º Admissão: do PMS fim depois do PMI 31° 48° 88º 88º Escapamento: início antes do PMI 32° 40° 80º 80º fim depois do PMS 03° 02° 26º 26º Teor de CO em marcha lenta < 0,5% < 0,5% < 0,5% < 0,5%
  • 205.
    ALIMENTAÇÃO/IGNIÇÃO Pressão de injeção: 3 bar. ALIMENTAÇÃO/IGNIÇÃO Sistema de dosagem da mistura me- Motor Fire 1.0 8V Flex diante elaboração eletrônica dos dados Motor Fire 1.4 8V Flex Injeção eletrônica e ignição com detectados pelos sensores do ângulo de Injeção eletrônica e ignição com sistemas integrados: uma única central abertura da borboleta aceleradora e de sistemas integrados: uma única central eletrônica controla ambas as funções regime do motor. eletrônica controla ambas as funções elaborando, ao mesmo tempo, a dura- Marcha lenta do motor: 850 ± 50 rpm. elaborando, ao mesmo tempo, a dura- ção do tempo de injeção (para a do- Ordem de ignição: 1-3-4-2. ção do tempo de injeção e o ângulo de sagem do combustível) e o ângulo de Velas de ignição: NGK BKR6EZ. avanço da ignição. avanço da ignição. Tipo: Multipoint seqüencial indire- Tipo: Multipoint seqüencial indire- ta. ta. Filtro do ar: a seco, com elemento Filtro do ar: a seco, com elemento filtrante de papel; tomada de seleção filtrante de papel; tomada de seleção termostática. termostática. Bomba de combustível: por imersão Bomba de combustível: por imersão, no reservatório. no reservatório. Pressão de injeção: 3 bar. E
  • 206.
    Sistema de dosagemda mistura me- ALIMENTAÇÃO/IGNIÇÃO LUBRIFICAÇÃO diante elaboração eletrônica dos dados Motor 1.8 8V FLEX detectados pelos sensores do ângulo de Forçada, através de bomba de en- abertura da borboleta aceleradora e de Injeção eletrônica e ignição com grenagens com válvula limitadora de regime do motor. sistema integrado. Apenas uma central pressão incorporada. eletrônica controla ambas as funções Filtragem do óleo mediante filtro de Marcha lenta do motor: elaborando conjuntamente a duração cartucho em vazão total. - 850 ± 50 rpm. do tempo de injeção (para dosagem Ordem de ignição: 1-3-4-2. da gasolina) e o ângulo de avanço da ARREFECIMENTO ignição. Velas de ignição: NGK BKR6EZ Sistema de arrefecimento com radia- Tipo: multipoint, semi-seqüencial indireta. dor, bomba centrífuga e reservatório de Modificações ou conser- expansão. tos no sistema de alimenta- ção, efetuados de maneira Vela incorreta e sem ter em conta as características técnicas do sistema, NGK BPR6EYZ podem causar anomalias de funcio- Ordem de ignição: 1 - 3 - 4 - 2. namento com riscos de incêndio.
  • 207.
    EMBREAGEM Monodisco aseco com mola a disco e comando hidráulico (1.4 e 1.8). Não necessita de ajustes. Monodisco a seco com mola a disco e comando mecânico (1.0). CAIXA DE MUDANÇAS E DIFERENCIAL Com cinco marchas para a frente e marcha a ré com sincronizadores para o engate das marchas para a frente. As relações são: Palio ELX 1.0 Palio ELX 1.4 Palio ELX 1.8 Palio 1.8 R Em 1a marcha 4,273 4,273 3,909 3,909 a Em 2 marcha 2,238 2,238 2,238 2,238 a Em 3 marcha 1,520 1,444 1,520 1,520 Em 4a marcha 1,156 1,029 1,156 1,156 Em 5a marcha 0,919 0,872 0,872 0,872 Em marcha a ré 3,909 3,909 3,909 3,909 E
  • 208.
    Grupo cilíndrico deredução e grupo diferencial incorporados à caixa de velocidades. As relações são: Palio ELX 1.0 Palio ELX 1.4 Palio ELX 1.8 Palio 1.8 R Relação de redução 4,357 4,067 3,733 3,867 do diferencial Número de dentes (61/14) (61/15) (43/11) (58/15) Transmissão do movimento para as rodas dianteiras através de semi-eixos ligados ao grupo diferencial e às rodas com juntas homocinéticas.
  • 209.
    Volante com absorçãode energia FREIOS DE SERVIÇO DIANTEIRA (airbag) opcional. Dianteiros: a disco ventilado, com De rodas independentes, tipo Coluna da direção articulada, com pinça flutuante. McPherson com braços oscilantes fixa- absorção de energia e com sistema de Traseiros: a tambor, com sapatas au- dos a uma travessa. regulagem angular em altura. tocentrantes. Molas helicoidais e amortecedores hi- Sistema mecânico ou hidráulico com Circuitos hidráulicos cruzados. dráulicos telescópicos de duplo efeito. pinhão e cremalheira com lubrificação Barra estabilizadora. permanente. Servofreio por depressão. Direção hidráulica (opcional para Sistema ABS de quatro canais e qua- algumas versões). tro sensores (opcional). TRASEIRA Articulações com lubrificação per- Recuperação automática da folga de- De rodas independentes (eixo de manente. vido ao desgaste das pastilhas e lonas torção). de freio. Molas helicoidais e amortecedores hi- Diâmetro mínimo de curva Regulador de frenagem a corte fixo dráulicos telescópicos de duplo efeito. 9,8 metros que age no circuito hidráulico dos freios Barra estabilizadora. (Para algumas traseiros. versões). Número de voltas do volante FREIO DE MÃO - 4,13 voltas com direção mecânica - 2,77 voltas com direção hidráulica Comandado por alavanca de mão que age mecanicamente sobre as sapa- tas dos freios traseiros. E
  • 210.
    RODAS DIANTEIRAS Câmber Cáster Convergência 1°34’ ± 30’ (*) Palio ELX 1.0 -30 ± 30’ -1 ± 1 mm 2°20’ ± 30’ 1°34’ ± 30’ (*) Palio ELX 1.4 -30 ± 30’ -1 ± 1 mm 2°20’ ± 30’ Palio ELX 1.8 -30 ± 30’ 2°20’ ± 30’ -1 ± 1 mm Palio 1.8 R -30 ± 30’ 2°20’ ± 30’ -1 ± 1 mm (*) Direção mecânica
  • 211.
    RODAS TRASEIRAS Câmber Convergência Palio ELX 1.0 -30 ± 30’ +1,5 ± 1,5 mm Palio ELX 1.4 -30 ± 30’ +1,5 ± 1,5 mm Palio ELX 1.8 -30 ± 30’ +1,5 ± 1,5 mm Palio 1.8 R -30 ± 30’ +1,5 ± 1,5 mm E
  • 212.
    Rodas Pneus 5,5 x 14” Palio ELX 1.0 175/65R14 82T 5,5 x 14” (*) 5,5 x 14” 175/65R14 82T (direção mecânica) Palio ELX 1.4 5,5 x 14” (*) 185/60R14 82H 5,5 x 15” (*) 185/60R15 84H 5,5 x 15” Palio ELX 1.8 185/60R15 84H 5,5 x 15”(*) Palio 1.8 R 5,5 x 15” (*) 185/60R15 84H (*) Opcional em roda de liga. Estabelecidas as dimensões prescritas, para a segurança da marcha, é indispensável que o veículo esteja equipado com pneus da mesma marca e do mesmo tipo em todas as rodas. ADVERTÊNCIA: com pneus Tubeless (sem câmara), não usar câmaras de ar. As rodas de liga leve são fixadas com parafusos específicos incompatíveis com qualquer roda de aço estampado, exceto com a de reserva específica.
  • 213.
    Tensão de alimentação:12 volts. BATERIA Com negativo em massa. Capacidades Palio ELX 1.0 Palio ELX 1.4 Palio ELX 1.8 Palio 1.8 R Versão básica 40 Ah 40 Ah 50 Ah 50 Ah Com ar-condicionado 40 Ah 40 Ah 50 Ah 50 Ah ALTERNADOR Retificador e regulador de tensão eletrônico incorporado. Início da carga da bateria assim que o motor é ligado. Palio ELX 1.0 Palio ELX 1.4 Palio ELX 1.8 Palio 1.8 R Corrente nominal 70 A 70 A 90 A 90 A fornecida 90 A (*) 90 A (*) 110 A (*) 110 A (*) (*) Com ar-condicionado E O alternador possui um regulador de tensão que incorpora a função de diagnóstico, ou seja, a lâmpada de recarga da bateria permanece acesa até 2,5 segundos após a partida do veículo para leitura do sistema. Se houver algum inconveniente permanente, a lâmpada continuará acesa. Neste caso, dirigir-se à Rede Assistencial Fiat. Caso não haja nenhum inconveniente permanente no veículo a lâmpada apagará e, se a seguir, a chave de ignição for colocada em Stop e novamente em marcha, a lâmpada de recarga da bateria não mais acenderá.
  • 214.
    MOTOR DE PARTIDA Palio ELX 1.0 Palio ELX 1.4 Palio ELX 1.8 Palio 1.8 R 1,10 kw / 1,30 kw Potência fornecida 0,8 kw 0,9 kw 1,1 kw (opcional) Modificações ou consertos no sistema elétrico, efetuados de maneira incorreta e sem ter em conta as características técnicas do sistema, podem causar anomalias de funcionamento com riscos de incêndio.
  • 215.
    Velocidades máximas admissíveis,com média carga e estrada plana (km/h). Palio ELX 1.0 Palio ELX 1.4 Palio ELX 1.8 Palio 1.8 R Gasolina Álcool Gasolina Álcool Gasolina Álcool Gasolina Álcool a 1 marcha 35,9 35,9 33,4 33,4 41,8 41,8 40,0 40,0 2a marcha 68,5 68,5 63,8 63,8 73,1 73,1 70,0 70,0 a 3 marcha 100,9 100,9 98,9 98,9 107,6 107,6 102,0 102,0 4a marcha 132,6 132,6 138,7 138,7 141,5 141,5 135,0 135,0 a 5 marcha (*) 156,0 157,0 166,0 167,0 188,0 190,0 189,0 191,0 Em marcha a ré 39,2 39,2 36,5 36,5 41,8 41,8 40,0 40,0 (*) Valores indicativos. Rampa máxima superável (*), em primeira marcha e com carga útil; estando o veículo já em movimento com o motor em rotação de torque máximo. Palio ELX 1.0 Palio ELX 1.4 Palio ELX 1.8 Palio 1.8 R %* 33,6 34,0 33,9 37,5 E Obs.: os valores obtidos são de veículos base e os valores podem variar para menos 5%, dependendo dos opcio- nais do veículo.
  • 216.
    4EN1303BR (em mm -veículo vazio) E F A B C H PALIO ELX D I Volume do porta-malas (norma ISO 3832): - em condições normais: 290 (versões 1.0 e 1.4) - em condições normais: 275,0 (versões 1.8) Veículo com banco bipartido: - rebatido 1/3: 440,0 (versões 1.0 e 1.4) / 425,0 (versões 1.8) G - rebatido 2/3: 550,0 (versões 1.0 e 1.4) / 535,0 (versões 1.8) fig. 5 Dimensões em mm: A B C D E F G H I 1433 (1.0*) 1444 (1.4*) 788,0 2373,0 686,0 3847,0 1418,0 1378,0 1640,0 1906,0 1447 (ELX 1.8*) 1434 (1.8 R*) (*) Veículo vazio
  • 217.
    Pesos (kg) Palio ELX 1.0 Palio ELX 1.4 Palio ELX 1.8 Palio 1.8 R 3 portas 5 portas 5 portas 5 portas 3 portas 5 portas Peso do veículo em ordem de marcha (com abastecimentos, roda de reserva, ferramen- 950,0 970,0 981,0 1025,0 1005,0 1025,0 tas e acessórios): Capacidade útil incluindo o motorista: 400,0 400,0 400,0 400,0 400,0 400,0 Cargas máximas admitidas (*): - eixo dianteiro 650,0 655,0 671,0 686,0 681,0 686,0 - eixo traseiro 700,0 715,0 715,0 739,0 724,0 739,0 Cargas rebocáveis: 400,0 400,0 400,0 400,0 - reboque sem freio Carga máxima sobre o teto 50,0 50,0 50,0 50,0 (*) Cargas que não devem ser superadas. É de responsabilidade do usuário, a colocação das bagagens no porta-malas e/ ou sobre a superfície de carga, respeitando as cargas máximas admitidas. E
  • 218.
    Palio ELX 1.0 Palio ELX 1.4 Palio ELX 1.8 Palio 1.8 R Produtos litros kg litros kg litros kg litros kg homologados (*) Tanque de combustível: (*) 48 - 48 - 48 - - Gasolina tipo C ou álcool 48 Incluída uma reserva etílico hidratado combustível 5,5 a 7,5 aproximada de: 5,5 a 7,5 - 5,5 a 7,5 - 5,5 a 7,5 - - em qualquer proporção Sistema de arrefecimento do motor: - - base 5,1 a 5,3 - 5,6 a 5,8 - 6,0 - 6,0 50% de Paraflu UP (vermelho) - com aquecedor e/ou 5,3 a 5,4 - 5,8 a 5,9 - 6,4 - 6,4 + 50% de água pura - ar-condicionado Motor 1.0 e 1.4: - SELÈNIA K PURE ENERGY 5W-30 Cárter do motor e filtro: 2,7 2,3 2,7 2,4 3,5 3,08 3,5 3,08 Motor 1.8: - SELÈNIA PERFORMER 15W-40 Caixa de mudanças/diferencial: 2,0 - 2,0 1,76 1,98 - 1,98 - TUTELA CAR EPYX Direção hidráulica: 0,68 - 0,68 - 0,68 - 0,68 - TUTELA CAR GI/A Junta homocinética e coifa: - 0,075 - 0,075 - 0,075 - 0,075 TUTELA MRM 2/L Circuito dos freios hidráulicos dianteiros e traseiros/Comando 0,44 - 0,44 - 0,44 - 0,44 - TUTELA TOP 4/S hidráulico da embreagem: Circuito dos freios hidráulicos com dispositivo antibloqueio ABS/ 0,54 - 0,54 - 0,54 - 0,54 - TUTELA TOP 4/S Comando hidráulico da embreagem: Reservatório do líquido dos lavado- 2,3 - 2,3 - 2,3 - 2,3 - Água pura (**) res do pára-brisa e do vidro traseiro: Gasolina tipo C com teor de Reservatório de partida a frio 2,0 - 2,0 - 2,0 - 2,0 - álcool etílico anidro conforme legislação vigente (*) Valores aproximados, podendo variar de acordo com o plano de inclinação do veículo no momento do abastecimento. (**) Para facilitar e melhorar a limpeza do vidro do pára-brisa, recomenda-se adicionar o produto Tutela SC 35 Limpa pára-brisas ao líquido do reservatório do limpador, na seguinte proporção: 25% de Tutela SC 35 Limpa pára-brisas + 75% de água pura.
  • 219.
    NOTAS SOBRE OUSO DOS CONSUMO DE ÓLEO DO MOTOR ADVERTÊNCIA: o consumo do óleo PRODUTOS do motor depende do modo de dirigir Devido à concepção dos motores a e das condições de uso do veículo. combustão interna, para que haja uma Óleo boa lubrificação, parte do óleo lubrifi- Não completar o nível com óleos de cante é consumido durante o funciona- características diferentes das do óleo já mento do motor. existente. De maneira indicativa, o consumo máximo de óleo do motor, expresso em Combustíveis ml a cada 1000 km, é o seguinte: Os motores foram projetados para utilizar gasolina do tipo “C” com teor de álcool etílico anidro conforme legis- ml a cada 1000 km lação vigente (PROGRAMA DE CON- TROLE DE POLUIÇÃO DO AR PARA Palio ELX 1.0 300 VEÍCULOS AUTOMOTORES e ANP) ou álcool etílico hidratado combustível em Palio ELX 1.4 400 qualquer proporção. Palio ELX 1.8 800 ADVERTÊNCIA: o uso de combus- Palio 1.8 R 800 tíveis diferentes dos especificados poderá comprometer o desempe- nho do veículo, bem como causar danos aos componentes do sistema de alimentação, e do próprio motor, que não são cobertos pela garantia. E
  • 220.
    PRODUTOS UTILIZADOS ESUAS CARACTERÍSTICAS Características qualitativas dos lubrificantes e fluidos para Tipo Aplicação um correto funcionamento do veículo (*) - Motor 1.0/ 1.4: Lubrificante sintético (SAE 5W30) ou de Lubrificantes para motores base sintética (15W40) - API SL e FIAT 9.55535; Cárter do motor a gasolina/álcool (FLEX) - Motor 1.8: Lubrificante de base sintética (15W40) - API SL e FIAT 9.55535 Óleo 80W90 para caixa de mudanças e diferenciais. Aten- Caixa de mudanças e de às especificações API GL-4, FIAT 9.55550 diferencial Lubrificantes e graxas pa- ra a transmissão do Óleo de tipo DEXRON II Direções hidráulicas movimento Graxa de bissulfeto de molibdênio à base de sabões de Juntas homocinéticas e coifas lítio, consistência N.L.G.I. = 2 Fluidos para freios Freios hidráulicos e comandos Fluido sintético, classe DOT 4 SAE J 1703 hidráulicos hidráulicos da embreagem Fluido concentrado para sistemas de arrefecimento a base Protetor e anticongelante de monoetilenoglicol e um pacote inibidor de corrosão para sistema de Sistema de arrefecimento de origem orgânica – OAT (Organic and Acid Tecnology). arrefecimento Mistura de 50 % com 50 % de água pura. (*) O uso de produtos que não atendam às especificações informadas poderá causar danos e/ou prejudicar o fun- cionamento do veículo. A Fiat recomenda a utilização dos produtos homologados descritos na seção abastecimentos, neste capítulo.
  • 221.
    PRESSÃO DE CALIBRAGEMDOS PNEUS FRIOS - lbf/pol2 (kgf/cm2) Com pneu quente, o valor da pressão deve ser +0,3 kgf/cm2 ou 4 lbf/pol2 em relação ao valor prescrito. Palio ELX 1.0 Palio ELX 1.4 Palio ELX 1.8 Palio 1.8 R Com carga média - dianteiro: 27 (1,9) 27 (1,9) 28 (2,0) 28 ou (2,0) - traseiro: 27 (1,9) 27 (1,9) 28 (2,0) 28 ou (2,0) Com carga completa - dianteiro: 31 (2,2) 31 (2,2) 31 (2,2) 31 ou (2,2) - traseiro: 31 (2,2) 31 (2,2) 34 (2,4) 31 ou (2,2) Roda de reserva 31 (2,2) 31 (2,2) 34 (2,4) 31 ou (2,2) Obs.: a primeira especificação é em lbf/pol2 e a segunda, entre parênteses, é em kgf/cm2. E
  • 223.
    Aquecimento e ventilação. A-80; A-82 Cinto de segurança do Ar-condicionado .............A-83; D-20 lugar central ............................A-10 Arrefecimento do motor .............. E-6 Cintos de segurança ....................A-9 Assistência à marcha a ré ..........A-89 Cinzeiro ....................................A-96 bastecimentos ....................... E-18 Auto-rádio - predisposição Code card ...................................A-1 Abertura/fechamento da tampa do porta-malas ...........A-101 para instalação ......................A-113 Código de identificação da carroceria ............................. E-1 Abertura/fechamento das portas .A-97 Código dos motores – Abertura de emergência da agageiro de teto ...................A-104 versões de carroceria ................ E-3 tampa do porta-malas ...........A-102 Banco traseiro bipartido ..........A-102 Comandos .................................A-92 ABS .........................................A-105 Bancos ........................................A-3 Como aquecer o motor depois Acesso aos bancos traseiros ........A-5 Bateria ............C-16; D-6; D-14; E-13 da partida .................................. B-2 Acidente ....................................C-18 Botões de comando...................A-92 Como manter os cintos de segurança Advertências gerais para utilização sempre eficientes.....................A-13 Brake-light .................................C-10 dos cintos de segurança ..........A-12 Compensação da inclinação Airbag do lado do passageiro ..A-109 dos faróis...............................A-105 Airbag .....................................A-108 aixa de mudanças e diferencial. E-7 Condicionamento do ar.............A-84 Airbags laterais ........................A-110 Capô do motor ........................A-103 Conhecimento do veículo .............. A Alavancas sob o volante ............A-85 Características dos lubrificantes Conjunto da luz interna .. A-94; C-10 Alimentação/ignição.................... E-5 e dos líquidos.......................... E-20 Conselhos para a boa Alinhamento das rodas .............. E-10 Características técnicas ...................E conservação da carroceria ..... D-21 Alternador ................................. E-13 Carroceria ................................ D-20 Consumo de óleo do motor....... E-19 Ampliação do porta-malas ......A-102 Cartão Code card ........................A-1 Conta-giros ................................A-19 Ano de fabricação ....................... E-1 Centrais eletrônicas .................. D-15 Contenção dos gastos de utilização Apoio de braços dianteiro ...........A-5 Chaves ........................................A-1 e da poluição ambiental.......... B-11 F
  • 224.
    Controles freqüentes eantes Dirigir na neblina ........................ B-7 Extintor de incêndio ..................C-18 de viagens longas .................... B-14 Display eletrônico – Corretor de frenagem versões ELX 1.0/ELX 1.4 ..........A-20 eletrônico EBD ......................A-107 aróis – compensação da Display eletrônico – inclinação .............................A-105 versões ELX 1.8/1.8 R ..............A-34 Faróis – regulagem do facho Dispositivo de segurança ados para a identificação ........ E-1 luminoso ...............................A-104 para crianças ...........................A-98 Desembaçador do vidro traseiro..A-92 Faróis altos ........................ A-86; C-8 Dispositivo para reboque .......... B-15 Desembaçamento rápido . A-82; A-84 Faróis auxiliares ................ A-92; C-9 Drive by wire ..........................A-105 Desempenho ............................. E-15 Faróis baixos ..................... A-86; C-8 Duplicação das chaves Destinação de baterias ............A-119 e code card ...............................A-2 Ferramentas .................................C-2 Difusores orientáveis Fiat Code Geração II ...................A-1 e reguláveis .............................A-81 Filtro antipólen e carvão ativado.. D-14 mbreagem ................................ E-7 Dimensões ................................ E-16 Filtro de ar para serviço pesado. D-13 Emergência..................................... C Direção ....................................... E-9 Filtro de ar................................ D-13 Equipamentos internos ..............A-94 Dirigir à noite .............................. B-6 Filtros do ar-condicionado ....... D-14 Esguichos ................................. D-19 Dirigir com chuva ....................... B-7 Follow me home .......................A-87 Espelho retrovisor interno Dirigir com economia e Freio de mão ........................ B-3, E-9 eletrocrômico ............................A-7 respeitando o meio ambiente .... B-9 Freios .......................................... E-9 Espelho retrovisor interno ............A-7 Dirigir com o ABS ....................... B-8 Fusíveis .....................................C-11 Espelhos retrovisores externos .....A-8 Dirigir com segurança ................. B-5 Estacionamento ........................... B-2 Dirigir em estradas não Etiqueta adesiva de identificação ndicador de temperatura do líquido pavimentadas ............................ B-9 da tinta da carroceria ................ E-2 de arrefecimento do motor ......A-18 Dirigir em montanha ................... B-8 Etiqueta adesiva de identificação Indicador do nível de Dirigir em viagem ....................... B-5 do fabricante ............................. E-2 combustível.............................A-19
  • 225.
    Instalação do ganchode reboque Líquido do sistema de arrefecimento My Car Fiat Menu de setup – para atrelados.......................... B-15 do motor .............. D-10; E-18; E-20 versões ELX 1.8/1.8 R ..............A-36 Instrumentos de bordo...............A-18 Líquido dos freios ... D-12; E-18; E-20 Interior do veículo .................... D-23 Líquido dos lavadores do pára-brisa e bservações gerais sobre a instala- do vidro traseiro ............ D-11; E-18 Interruptor inercial para corte ção de sistemas de som.........A-114 de combustível ........................A-93 Líquido para a direção Observações gerais sobre hidráulica ............. D-11; E-18; E-20 reboque................................... B-16 Longa inatividade do veículo .... B-13 Óleo do motor D-9; E-18; E-19; E-20 ampejos de faróis ...................A-86 Lubrificação do motor ................. E-6 Lanternas traseiras .......................C-9 Luz de placa..............................C-10 Levantadores dos vidros Luzes de direção ............... A-86; C-8 ainel de instrumentos – das portas ................................A-99 Palio ELX 1.0/ELX 1.4 ..............A-14 Luzes de emergência .................A-92 Levantadores elétricos dos vidros com Painel de instrumentos – Luzes de posição ............... A-86; C-9 Palio ELX 1.0/Palio 1.8 R ........A-15 função antiesmagamento.........A-99 Luzes espia e sinalizações .........A-73 Palhetas .................................... D-18 Limpador inteligente do Luzes traseiras .............................C-9 vidro traseiro ...........................A-89 Para desligar o motor .................. B-2 Limpador/lavador do Para-sóis ....................................A-97 pára-brisa ............A-87; D-11; D-18 acaco ........................... C-2; C-16 Partida com bateria auxiliar ........C-1 Limpador/lavador do Manutenção do veículo..................D Partida com manobras por inércia .C-2 vidro traseiro .......A-88; D-11; D-18 Manutenção programada ........... D-1 Partida com motor quente ........... B-2 Limpeza das partes de Modo de dirigir ..................B-5, B-12 Partida do motor ......................... B-1 plástico internas ..................... D-24 Motor de partida ....................... E-14 Pesos ......................................... E-17 Limpeza de tapetes e partes Motor .......................................... E-4 Plano de manutenção de borracha ............................ D-24 My Car Fiat Menu de setup – programada .............................. D-2 Limpeza dos bancos em veludo . D-24 versões ELX 1.0/ELX 1.4 ..........A-21 Pneus e rodas ......... D-16; E-12; E-21 F
  • 226.
    Porta-copos ...............................A-96 ecarga da bateria ...................C-16 Setas .................................. A-86; C-8 Porta-luvas ................................A-94 Regulagem de altura dos Side bag ..................................A-110 Porta-malas .............................A-101 cintos de segurança.................A-10 Símbolo de obrigação .................... 6 Porta-objetos .............................A-97 Regulagem do facho luminoso Simbologia ..................................... 5 dos faróis...............................A-104 Símbolos de advertência ................ 6 Porta-óculos ..............................A-97 Regulagens personalizadas ..........A-3 Símbolos de perigo......................... 5 Portas laterais ............................A-97 Reservatório de gasolina Símbolos de proibição.................... 5 Portas ........................................A-97 para partida a frio.......... D-12; E-18 Símbolos para uma direção correta .. 3 Posição dos fusíveis...................C-11 Roda sobressalente .............C-2; E-21 Sistema de aquecimento/ Posto de abastecimento ...........A-115 Rodas e pneus ........ D-16; E-12; E-21 ventilação ...............................A-80 Predisposição para alarme.......A-115 Sistema elétrico ......................... E-13 Predisposição para faróis Sistema Flex ............................A-117 e apagar uma luz externa.........C-6 auxiliares.................................A-93 Sistema follow me home ...........A-87 Se apagar uma luz interna .........C-10 Predisposição para instalação Substituições fora do plano do auto-rádio ........................A-113 Se descarregar a bateria ............C-15 de manutenção ........................ D-5 Pressão dos pneus ........... D-16; E-21 Se furar um pneu .........................C-2 Substituir os fusíveis ..................C-15 Pré-tensionadores ......................A-11 Se precisar levantar o veículo....C-16 Suspensões .................................. E-9 Se precisar rebocar o veículo ....C-17 Proteção contra os agentes atmosféricos ........................... D-20 Se queimar um fusível ...............C-11 ampa do reservatório Proteção do meio ambiente ....A-118 Seção de identificação de combustível ......................A-116 do veículo (VIS)......................... E-1 Proteção dos dispositivos que Tanque de combustível ..A-116; E-18 Sensor crepuscular auto lamp ...A-91 reduzem as emissões................. B-9 Telecomando ..............................A-1 Sensor de chuva ........................A-89 Terceira luz de freio ..................C-10 Serviços adicionais ao uadro de instrumentos ..........A-16 plano de manutenção .............. D-5 Tipo e número do chassi ............. E-1
  • 227.
    Tipo e númerodo motor ............. E-1 Tipos de lâmpadas ......................C-6 Tomada de corrente ..................A-95 Transmissão................................. E-7 Transmissores de rádio e telefones celulares ................ B-15 Travamento elétrico de portas ...A-98 Trip Computer ................. A-29; A-63 Tubulações de borracha ........... D-18 so correto do veículo ................. B Uso do câmbio............................ B-3 elas ...................................... D-16 Velocímetro...............................A-18 Ventilação .................................A-81 Verificação dos níveis ................ D-8 Volante........................................A-6 F
  • 229.
  • 231.
  • 235.
    Se você desejaentrar em contato conosco, de qualquer parte do Brasil, ligue ou mande um fax para: FIAT Automóveis S.A. Assistência Técnica Rodovia Fernão Dias, km 429 - Betim - MG CEP 32501-970 Internet: http://www.fiat.com.br Produzido pela Ark Br Este veículo está em conformidade com o PROCONVE - Programa de Controle de Poluição do Ar por Veículos Automotores.