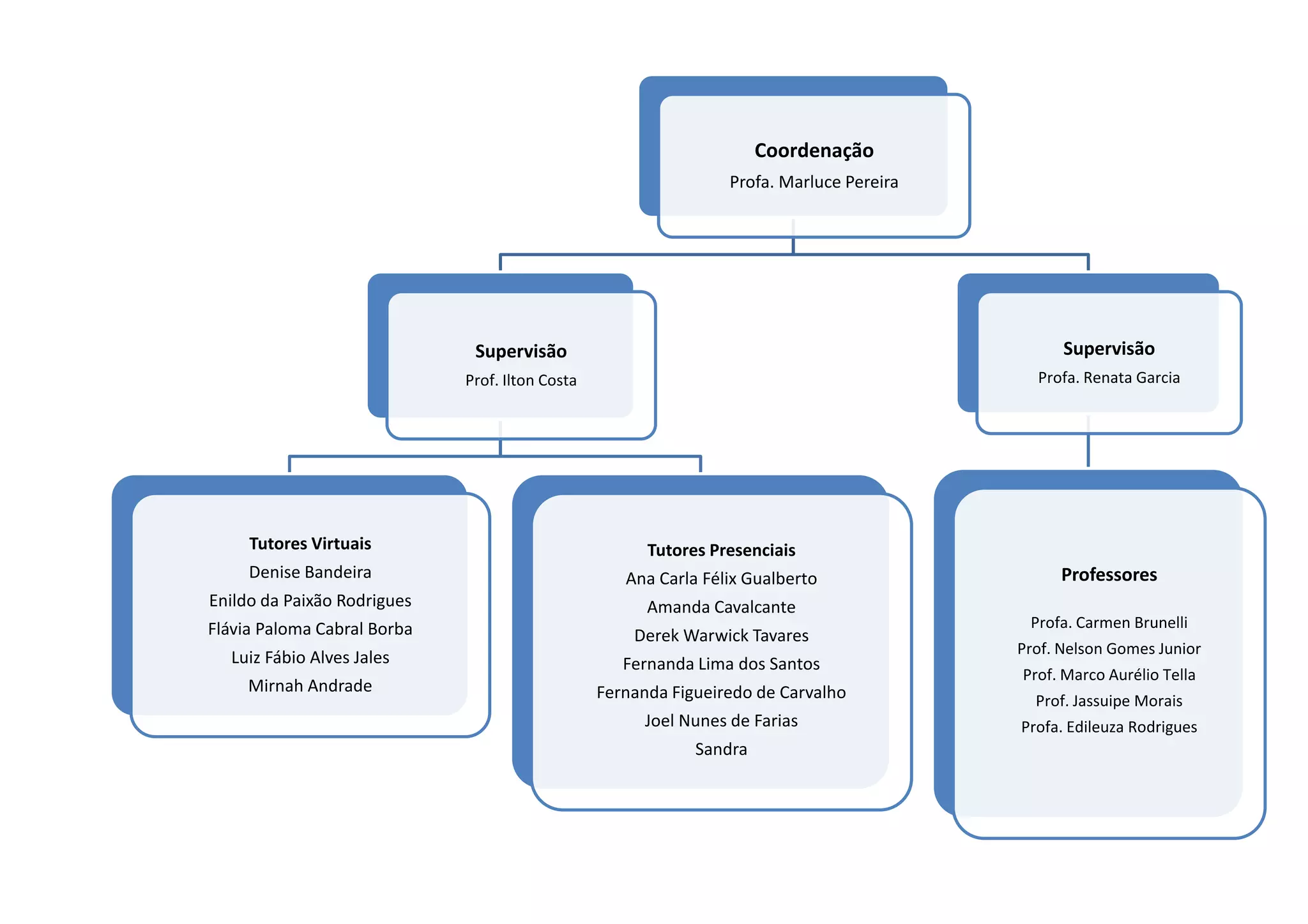
Coordenação
Profa. Marluce Pereira
Supervisão
Prof. Ilton Costa
Tutores Virtuais
Denise Bandeira
Enildo da Paixão Rodrigues
Flávia Paloma Cabral Borba
Luiz Fábio Alves Jales
Mirnah Andrade
Tutores Presenciais
Ana Carla Félix Gualberto
Amanda Cavalcante
Derek Warwick Tavares
Fernanda Lima dos Santos
Fernanda Figueiredo de Carvalho
Joel Nunes de Farias
Sandra
Supervisão
Profa. Renata Garcia
Professores
Profa. Carmen Brunelli
Prof. Nelson Gomes Junior
Prof. Marco Aurélio Tella
Prof. Jassuipe Morais
Profa. Edileuza Rodrigues
Pólos João Pessoa
Tutor Presencial: Derek
Tutores Virtuais: Flávia, Denise
Munícipios: Cabedelo, Santa
Rita, Mari, João Pessoa
Mamanguape
Tutor Presencial: Fernanda Lima
Tutor Virtual: Luiz Fábio
Munícipios: Mamanguape, Sapé,
Rio Tinto, Marcação, Guarabira,
Capim
Itapororoca
Tutor Presencial: Fernanda
Figueiredo
Tutor Virtual: Enildo
Município: Itapororoca
Jacaraú
Tutor Presencial: Joel
Tutor Virtual: Luiz Fábio
Municípios: Jacaraú, Duas
Estradas
Campina Grande
Tutor Presencial: Amanda
Tutor Virtual: Enildo
Municípios: Campina Grande, Ingá,
Juarez Távora, Riachão de Bacamarte,
Juazeirinho, Natuba, Aroeiras, Cubate,
Mogeiro.
Triunfo
Tutor Presencial: Ana Carla
Tutor Virtual: Mirnah Andrade
Municípios: Ibiara, Poço de José
Moura, Sousa, Itaporanga,
Nazarezinho, São José da Lagoa
Tapada.
São Bento
Tutor Presencial: Sandra
Tutor Virtual: Mirnah Andrade
Município: São Bento

Organograma

  • 1.
    Coordenação Profa. Marluce Pereira Supervisão Prof.Ilton Costa Tutores Virtuais Denise Bandeira Enildo da Paixão Rodrigues Flávia Paloma Cabral Borba Luiz Fábio Alves Jales Mirnah Andrade Tutores Presenciais Ana Carla Félix Gualberto Amanda Cavalcante Derek Warwick Tavares Fernanda Lima dos Santos Fernanda Figueiredo de Carvalho Joel Nunes de Farias Sandra Supervisão Profa. Renata Garcia Professores Profa. Carmen Brunelli Prof. Nelson Gomes Junior Prof. Marco Aurélio Tella Prof. Jassuipe Morais Profa. Edileuza Rodrigues
  • 2.
    Pólos João Pessoa TutorPresencial: Derek Tutores Virtuais: Flávia, Denise Munícipios: Cabedelo, Santa Rita, Mari, João Pessoa Mamanguape Tutor Presencial: Fernanda Lima Tutor Virtual: Luiz Fábio Munícipios: Mamanguape, Sapé, Rio Tinto, Marcação, Guarabira, Capim Itapororoca Tutor Presencial: Fernanda Figueiredo Tutor Virtual: Enildo Município: Itapororoca Jacaraú Tutor Presencial: Joel Tutor Virtual: Luiz Fábio Municípios: Jacaraú, Duas Estradas Campina Grande Tutor Presencial: Amanda Tutor Virtual: Enildo Municípios: Campina Grande, Ingá, Juarez Távora, Riachão de Bacamarte, Juazeirinho, Natuba, Aroeiras, Cubate, Mogeiro. Triunfo Tutor Presencial: Ana Carla Tutor Virtual: Mirnah Andrade Municípios: Ibiara, Poço de José Moura, Sousa, Itaporanga, Nazarezinho, São José da Lagoa Tapada. São Bento Tutor Presencial: Sandra Tutor Virtual: Mirnah Andrade Município: São Bento