Monitor Remoto de Processos

     Sistemas Distribuídos


                             Aluno: Willian Mews
Introdução


•   O que é o Software Monitor de Processos
•   Cenário onde pode ser utilizado
•   Tipo de comunicação
•   Arquitetura utilizada/Fluxo
•   Dificuldades encontradas
•   Próximos passos...
O que é???


• “É um software que permite instanciar um
servidor remoto que disponibiliza informações
   referente aos processos que estão sendo
           utilizados no momento.”
Onde pode ser utilizado?


• Pode ser utilizado em qualquer ambiente que
  tenha uma rede
  – Universidade
  – Lan House
  – Empresas
Tipos de Comunicação


    Sistema de Monitoramento de
              Processos



    Listagem de
                    Finalizar um
     Processos
                      Processo
      Remotos




      RMI             Socket
Modelo de Arquitetura - Servidor



             Camada Modelo

              Comunicação
       RMI                   Socket
Modelo de Arquitetura - Cliente


     Camada Modelo
                          Comunicação
   Camada Apresentação   RMI      Socket



      Camada Visual




          Cliente          Servidor
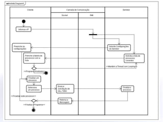
Fluxo
Dificuldades encontradas


• Modelagem da Arquitetura
• Finalização de processos remotamente
Próximos passos...


•   Utilização do Protocolo SNMP
•   Implementação de Sniffer de Rede
•   Ambiente Linux
•   Sistema Web

Monitor de Processos Distribuídos

  • 1.
    Monitor Remoto deProcessos Sistemas Distribuídos Aluno: Willian Mews
  • 2.
    Introdução • O que é o Software Monitor de Processos • Cenário onde pode ser utilizado • Tipo de comunicação • Arquitetura utilizada/Fluxo • Dificuldades encontradas • Próximos passos...
  • 3.
    O que é??? •“É um software que permite instanciar um servidor remoto que disponibiliza informações referente aos processos que estão sendo utilizados no momento.”
  • 4.
    Onde pode serutilizado? • Pode ser utilizado em qualquer ambiente que tenha uma rede – Universidade – Lan House – Empresas
  • 5.
    Tipos de Comunicação Sistema de Monitoramento de Processos Listagem de Finalizar um Processos Processo Remotos RMI Socket
  • 6.
    Modelo de Arquitetura- Servidor Camada Modelo Comunicação RMI Socket
  • 7.
    Modelo de Arquitetura- Cliente Camada Modelo Comunicação Camada Apresentação RMI Socket Camada Visual Cliente Servidor
  • 8.
  • 9.
    Dificuldades encontradas • Modelagemda Arquitetura • Finalização de processos remotamente
  • 10.
    Próximos passos... • Utilização do Protocolo SNMP • Implementação de Sniffer de Rede • Ambiente Linux • Sistema Web