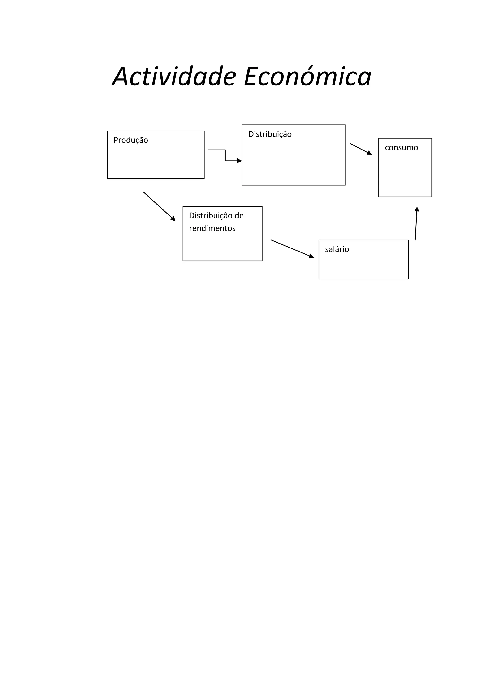
Actividade Económica
                             Distribuição
Produção
                                                      consumo




           Distribuição de
           rendimentos

                                            salário

Edgar