PROJETO Desenvolvimento de Software para gerenciamento do negócio de uma empresa vídeo-locadoraTAP - Termo de Abertura do Projeto
Nome
Desenvolvimento de Software para gerenciamento do negócio de uma empresa vídeo-locadora
Descrição
Criação de um sistema de computador que disponibilize via web as seguintes funcionalidades:
1)Controle e cadastro do acervo;
2)Controle e cadastro de clientes;
3)Controle de locação;
4)Entrega à domicílio;
5)Controle contábil;
6)Livro – Caixa e barco;
7)Sinopse de todos os filmes;
8)Clipe dos trailers dos 10 melhores indicados pela crítica;
9)Sugestão aos clientes;
10)Opinião do cliente com chat para troca de informações;
11)Captação do acervo de filmes da locadora;
Justificativa
Com a crescente utilização da internet, vislumbrou-se a criação de um software de prestação de serviço que facilitasse
a interface entre o cliente e a locadora, reduzindo o tempo de atendimento, possibilitando o melhor controle,
aumentando locações e marketing.
Objetivo S.M.A.R.T.
Específico: Criar um software de prestação de serviço que facilitasse a interface entre o cliente e a locadora;
Mensurável: Medição será por módulos homologados;
Acordado: O software está sendo desenvolvido mediante os requisitos definidos pelo Sponsor;
Realista:Deverá ser desenvolvido para acesso nas plataformas móveis como smartphones e IPAds;
Limitado no tempo: O software deverá ser desenvolvido em 4 meses;
Requisitos
Plataforma web htmls5;
Acessível por tablets e smartphones;
Banco de dados livre;
Sevidor web apache2.4;
Linguagem php5
Designação
O Gerente de Projeto será o Sr. José Romulo devido a sua larga experiência em gerenciamento de projetos.
Milestones
Gerenciamento do Projeto;
Iniciação do Projeto;
Plano do projeto;
Monitoramento e controle do projeto;
Planejamento do Sistema
Desenvolvimento dos Módulos;
Orçamento
O orçamento para o desenvolvimento do sistema está em torno de R$ 200.000.00
Riscos
- A TI não providenciar em duas semanas a partir da aprovação do TAP a infra-estrutura tecnológica necessária para o
projeto;
- Atraso no aceite para homologação dos módulos;
- A não liberação pela diretoria da Locaxav de um profissional durante 10 horas por semana durante o desenvolvimento
do projeto para compor sua equipe como opinião especializada.
- A não contratação por parte da LocaXAV de uma empresa especializada para cadastramento do acervo de filmes da
locadora
Data, Assinatura do Sponsor
30/11/-0001 - Aprovado
OTMMA3 Túlio José Torres de Medeiros - 25/07/2014 18:06:51
PROJETO Desenvolvimento de Software para gerenciamento do negócio de uma empresa vídeo-locadora ISH - Registro de Stakeholder
Stakeholder Posição Papel no
Projeto
Email Telefone Celular
Glêdysonn Barbosa
de Oliveira
Sponsor do Projeto gledysonn@hotmail.com 082 1111-1111 082 9999-9999
JHS Membro da Equipe de
Projeto
jhsinri84@gmail.com 82222222222 53333333333
JOSE ROMULO
RIBEIRO DA SILVA
Gerente de Projeto romulomac@gmail.com
João Roberto do
Nascimento Filho
Membro da Equipe de
Projeto
joncesmac@gmail.com 82222222222 53333333333
Leonardo Costa de
Almeida
Membro da Equipe de
Projeto
leocosta_a@hotmail.com 82222222222 53333333333
Túlio José Torres de
Medeiros
Membro da Equipe de
Projeto
tulio.medeiros@gmail.com 82222222222 53333333333
PROJETO Desenvolvimento de Software para gerenciamento do negócio de uma empresa vídeo-locadora ISH - Registro de Stakeholder
Classificação Outras Caracteristicas Requisitos Superficiais Estrátegia
Gerenciar com atenção
Gerenciar com atenção
Mínimo esforço
Manter informado
Manter informado
Gerenciar com atenção
PROJETO Desenvolvimento de Software para gerenciamento do negócio de uma empresa vídeo-locadora WBS
C.C. Fase / Pacote de Trabalho Análise M/B
1 Planejamento do Sistema
1.1 Definição das Regras de Negócio Make
1.2 Levantamento de Requisitos Make
1.3 Definição das Tecnologias de Desenvolvimento Make
1.4 Definição de Hardware Make
2 Desenvolvimento dos Módulos
2.1 Banco de Dados Make
2.2 Web Make
2.3 Financeiro Make
2.4 Consulta Make
2.5 Cadastro Make
3 Documentação
3.1 Manuais Make
3.2 Diagramas e Modelos Make
OTMMA3 Túlio José Torres de Medeiros - 25/07/2014 18:06:51
PROJETO Desenvolvimento de Software para gerenciamento do negócio de uma empresa vídeo-locadora Fluxograma de Iniciação
PROJETO Desenvolvimento de Software para gerenciamento do negócio de uma empresa vídeo-locadora Fluxograma de Planejamento
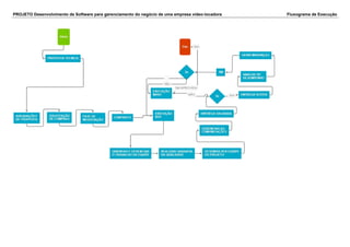
PROJETO Desenvolvimento de Software para gerenciamento do negócio de uma empresa vídeo-locadora Fluxograma de Execução
PROJETO Desenvolvimento de Software para gerenciamento do negócio de uma empresa vídeo-locadora Fluxograma de Monitoramento & Controle
PROJETO Desenvolvimento de Software para gerenciamento do negócio de uma empresa vídeo-locadora Fluxograma de Encerramento
Vídeo-locadora

Vídeo-locadora

  • 1.
    PROJETO Desenvolvimento deSoftware para gerenciamento do negócio de uma empresa vídeo-locadoraTAP - Termo de Abertura do Projeto Nome Desenvolvimento de Software para gerenciamento do negócio de uma empresa vídeo-locadora Descrição Criação de um sistema de computador que disponibilize via web as seguintes funcionalidades: 1)Controle e cadastro do acervo; 2)Controle e cadastro de clientes; 3)Controle de locação; 4)Entrega à domicílio; 5)Controle contábil; 6)Livro – Caixa e barco; 7)Sinopse de todos os filmes; 8)Clipe dos trailers dos 10 melhores indicados pela crítica; 9)Sugestão aos clientes; 10)Opinião do cliente com chat para troca de informações; 11)Captação do acervo de filmes da locadora; Justificativa Com a crescente utilização da internet, vislumbrou-se a criação de um software de prestação de serviço que facilitasse a interface entre o cliente e a locadora, reduzindo o tempo de atendimento, possibilitando o melhor controle, aumentando locações e marketing. Objetivo S.M.A.R.T. Específico: Criar um software de prestação de serviço que facilitasse a interface entre o cliente e a locadora; Mensurável: Medição será por módulos homologados; Acordado: O software está sendo desenvolvido mediante os requisitos definidos pelo Sponsor; Realista:Deverá ser desenvolvido para acesso nas plataformas móveis como smartphones e IPAds; Limitado no tempo: O software deverá ser desenvolvido em 4 meses; Requisitos Plataforma web htmls5; Acessível por tablets e smartphones; Banco de dados livre; Sevidor web apache2.4; Linguagem php5 Designação O Gerente de Projeto será o Sr. José Romulo devido a sua larga experiência em gerenciamento de projetos. Milestones Gerenciamento do Projeto; Iniciação do Projeto; Plano do projeto; Monitoramento e controle do projeto; Planejamento do Sistema Desenvolvimento dos Módulos; Orçamento O orçamento para o desenvolvimento do sistema está em torno de R$ 200.000.00 Riscos - A TI não providenciar em duas semanas a partir da aprovação do TAP a infra-estrutura tecnológica necessária para o
  • 2.
    projeto; - Atraso noaceite para homologação dos módulos; - A não liberação pela diretoria da Locaxav de um profissional durante 10 horas por semana durante o desenvolvimento do projeto para compor sua equipe como opinião especializada. - A não contratação por parte da LocaXAV de uma empresa especializada para cadastramento do acervo de filmes da locadora Data, Assinatura do Sponsor 30/11/-0001 - Aprovado OTMMA3 Túlio José Torres de Medeiros - 25/07/2014 18:06:51
  • 3.
    PROJETO Desenvolvimento deSoftware para gerenciamento do negócio de uma empresa vídeo-locadora ISH - Registro de Stakeholder Stakeholder Posição Papel no Projeto Email Telefone Celular Glêdysonn Barbosa de Oliveira Sponsor do Projeto gledysonn@hotmail.com 082 1111-1111 082 9999-9999 JHS Membro da Equipe de Projeto jhsinri84@gmail.com 82222222222 53333333333 JOSE ROMULO RIBEIRO DA SILVA Gerente de Projeto romulomac@gmail.com João Roberto do Nascimento Filho Membro da Equipe de Projeto joncesmac@gmail.com 82222222222 53333333333 Leonardo Costa de Almeida Membro da Equipe de Projeto leocosta_a@hotmail.com 82222222222 53333333333 Túlio José Torres de Medeiros Membro da Equipe de Projeto tulio.medeiros@gmail.com 82222222222 53333333333
  • 4.
    PROJETO Desenvolvimento deSoftware para gerenciamento do negócio de uma empresa vídeo-locadora ISH - Registro de Stakeholder Classificação Outras Caracteristicas Requisitos Superficiais Estrátegia Gerenciar com atenção Gerenciar com atenção Mínimo esforço Manter informado Manter informado Gerenciar com atenção
  • 5.
    PROJETO Desenvolvimento deSoftware para gerenciamento do negócio de uma empresa vídeo-locadora WBS C.C. Fase / Pacote de Trabalho Análise M/B 1 Planejamento do Sistema 1.1 Definição das Regras de Negócio Make 1.2 Levantamento de Requisitos Make 1.3 Definição das Tecnologias de Desenvolvimento Make 1.4 Definição de Hardware Make 2 Desenvolvimento dos Módulos 2.1 Banco de Dados Make 2.2 Web Make 2.3 Financeiro Make 2.4 Consulta Make 2.5 Cadastro Make 3 Documentação 3.1 Manuais Make 3.2 Diagramas e Modelos Make OTMMA3 Túlio José Torres de Medeiros - 25/07/2014 18:06:51
  • 6.
    PROJETO Desenvolvimento deSoftware para gerenciamento do negócio de uma empresa vídeo-locadora Fluxograma de Iniciação
  • 7.
    PROJETO Desenvolvimento deSoftware para gerenciamento do negócio de uma empresa vídeo-locadora Fluxograma de Planejamento
  • 8.
    PROJETO Desenvolvimento deSoftware para gerenciamento do negócio de uma empresa vídeo-locadora Fluxograma de Execução
  • 9.
    PROJETO Desenvolvimento deSoftware para gerenciamento do negócio de uma empresa vídeo-locadora Fluxograma de Monitoramento & Controle
  • 11.
    PROJETO Desenvolvimento deSoftware para gerenciamento do negócio de uma empresa vídeo-locadora Fluxograma de Encerramento