Sete Lagoas - MG
Novembro/2015
DANILO DE SOUZA GOMES
DOUGLAS DA SILVA GONÇALVES
LUIZ GUSTAVO PADRÃO FRANÇA
MÁRCIO PEREIRA TEIXEIRA
MARCOS FILIPE CARNEIRO FRANÇA
RÔMULO BARBOSA OLIVEIRA
SISTEMA DE ENSINO PRESENCIAL CONECTADO
ANÁLISE E DESENVOLVIMENTO DE SISTEMAS
ATIVIDADE EM GRUPO INTERDISCIPLINAR:
Sistema de Entrega de Pizza
Sete Lagoas - MG
Novembro/2015
ATIVIDADE EM GRUPO INTERDISCIPLINAR:
Sistema de Entrega de Pizza
Trabalho apresentado ao Curso Técnico em Análise e
Desenvolvimento de Sistemas da UNOPAR -
Universidade Norte do Paraná.
Profs. Merris Mozer; Claudiney José de Souza;
Anderson Macedo, Marco Hisatomi.
DANILO DE SOUZA GOMES
DOUGLAS DA SILVA GONÇALVES
LUIZ GUSTAVO PADRÃO FRANÇA
MÁRCIO PEREIRA TEIXEIRA
MARCOS FILIPE CARNEIRO FRANÇA
RÔMULO BARBOSA OLIVEIRA
SUMÁRIO
1 INTRODUÇÃO...........................................................................................................3
2 OBJETIVO..................................................................................................................4
3 DESENVOLVIMENTO:..............................................................................................5
......................................................................................................................................9
....................................................................................................................................10
CONCLUSÃO.............................................................................................................11
REFERÊNCIAS..........................................................................................................12
1 INTRODUÇÃO
Este trabalho tem como base “Meveana” no qual seu proprietário
deseja automatizar todo sistema de entrega de pizza, buscando maior agilidade no
atendimento ao cliente e também maior controle em um todo na empresa.
O trabalho é feito referente às matérias: Desenvolvimento de
Sistemas Web, Metodologia Científica, Processo de Negócios e Software e Lógica
de Programação.
Neste trabalho será abordado um pouco da historia dos sistemas de
informação, os tipos de sistemas mais atualizados e suas aplicações nas empresas
com objetivo de entendermos um pouco mais sobre estes procedimentos que
mudaram o modo de existir das empresas quando bem aplicadas.
3
2 OBJETIVO
É atender o estudo de caso da ”Meveana” pizzaria que precisa de
um sistema para controlar os clientes, entregadores, produtos, pedidos e entregas
das pizza, vamos explicar tudo de acordo com que foi pedido, será como um resumo
das matérias do semestre. A produção textual não tem só o objetivo de atender o
estudo de caso mas também, de aprender junto com ele.
4
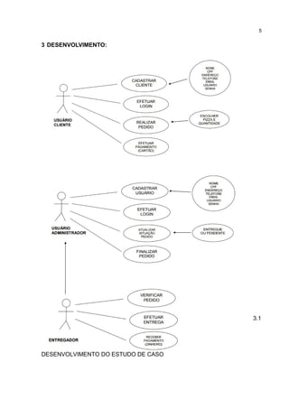
3 DESENVOLVIMENTO:
3.1
DESENVOLVIMENTO DO ESTUDO DE CASO
5
É importante uma empresa possuir um sistema para gerenciar,
organizar e controlar tudo que se passa. É por isso que a empresa “Meveana”
precisa de um sistema para gerenciar a entrega de pizza.
A SoftPlus enviou um grupo de analista de sistemas para realizar o
levantamento dos requisitos. Durante a reunião, o proprietário da “Meveana”, o Sr.
Dorival, informou que a pizzaria está em expansão, mas no momento a maior
necessidade é automatizar as entregas e, posteriormente, os demais setores.
Com base no levantamento realizado pelos analistas de sistemas, foi
possível identificar que a pizzaria necessitará dos seguintes controles: Controle de
Cliente, Controle de Entregadores, Controle de Empresas terceirizadas, Controle de
Produtos e Controle de Pedido.
Diagrama BPMN (Business Process Model and Notation)
6
Telas do Sistema Mevena em C#
7
8
9
10
CONCLUSÃO
Os problemas apresentados na empresa deste estudo, nos levou a
entender como e quando aplicar as técnicas aprendidas neste período. Tivemos
muitos problemas em entender como uma empresa funciona para unir com o nosso
trabalho proposto o que nos levou a refletir e entender, fazendo de uma forma que
todos os leitores compreendessem. Mas apesar das dificuldades obtivemos
conhecimentos que nos proporcionou vasto interesses na área estudada.
Concluímos que a concorrência está cada vez maior e desta forma
obriga o mercado ser mais competitivo, portanto, um caminho para isso é
automação do processo diante do mercado. Sendo assim, cada vez mais o
profissional de Análise e Desenvolvimento de Sistemas tem espaço neste mercado.
11
REFERÊNCIAS
Banco de Dados: - http://www.dct.ufms.br/~edson/bd1/bd1.pdf
Acesso: 02/11/2015 as 10:10
BrModelos: https://www.youtube.com/watch?v=9c-nC3TgH_s
Acesso: 28/10/2015 as 14:46
CODIFICAÇÃO DE DADOS E O COMÉRCIO ELETRÔNICO:
http://www.iadis.net/dl/final_uploads/200303C033.pdf
Acesso: 28/10/2015 as 16:26
INTERAÇÃO HOMEM-COMPUTADOR:
http://sutilab.com/cc/disciplina/ano2/semestre2/material/fihm.pdf
Acesso: 29/10/2015 as 13:17
MORAIS, Everson Matias de; SOLER, Luciano. Projeto interface homem-
computador. São Paulo: Pearson Education do Brasil, 2010.
PERINI, Luis Claudio; SCARAMUZZA, Bruno Cézar; BRUNETTA, Brunetta. Gestão
de sistemas de informação. São Paulo: Pearson Education do Brasil, 2010.
Usabilidade da interface de sites e-commerce:
http://www.revistapindorama.ifba.edu.br/files/Simone%20Azevedo%20Bandeira
%20de%20Melo%20Aquino%20IFMA.pdf
Acesso: 28/10/2015 as 17:21
12

Ptg 1º sem flex e 2º semestre

  • 1.
    Sete Lagoas -MG Novembro/2015 DANILO DE SOUZA GOMES DOUGLAS DA SILVA GONÇALVES LUIZ GUSTAVO PADRÃO FRANÇA MÁRCIO PEREIRA TEIXEIRA MARCOS FILIPE CARNEIRO FRANÇA RÔMULO BARBOSA OLIVEIRA SISTEMA DE ENSINO PRESENCIAL CONECTADO ANÁLISE E DESENVOLVIMENTO DE SISTEMAS ATIVIDADE EM GRUPO INTERDISCIPLINAR: Sistema de Entrega de Pizza
  • 2.
    Sete Lagoas -MG Novembro/2015 ATIVIDADE EM GRUPO INTERDISCIPLINAR: Sistema de Entrega de Pizza Trabalho apresentado ao Curso Técnico em Análise e Desenvolvimento de Sistemas da UNOPAR - Universidade Norte do Paraná. Profs. Merris Mozer; Claudiney José de Souza; Anderson Macedo, Marco Hisatomi. DANILO DE SOUZA GOMES DOUGLAS DA SILVA GONÇALVES LUIZ GUSTAVO PADRÃO FRANÇA MÁRCIO PEREIRA TEIXEIRA MARCOS FILIPE CARNEIRO FRANÇA RÔMULO BARBOSA OLIVEIRA
  • 3.
    SUMÁRIO 1 INTRODUÇÃO...........................................................................................................3 2 OBJETIVO..................................................................................................................4 3DESENVOLVIMENTO:..............................................................................................5 ......................................................................................................................................9 ....................................................................................................................................10 CONCLUSÃO.............................................................................................................11 REFERÊNCIAS..........................................................................................................12
  • 4.
    1 INTRODUÇÃO Este trabalhotem como base “Meveana” no qual seu proprietário deseja automatizar todo sistema de entrega de pizza, buscando maior agilidade no atendimento ao cliente e também maior controle em um todo na empresa. O trabalho é feito referente às matérias: Desenvolvimento de Sistemas Web, Metodologia Científica, Processo de Negócios e Software e Lógica de Programação. Neste trabalho será abordado um pouco da historia dos sistemas de informação, os tipos de sistemas mais atualizados e suas aplicações nas empresas com objetivo de entendermos um pouco mais sobre estes procedimentos que mudaram o modo de existir das empresas quando bem aplicadas. 3
  • 5.
    2 OBJETIVO É atendero estudo de caso da ”Meveana” pizzaria que precisa de um sistema para controlar os clientes, entregadores, produtos, pedidos e entregas das pizza, vamos explicar tudo de acordo com que foi pedido, será como um resumo das matérias do semestre. A produção textual não tem só o objetivo de atender o estudo de caso mas também, de aprender junto com ele. 4
  • 6.
  • 7.
    É importante umaempresa possuir um sistema para gerenciar, organizar e controlar tudo que se passa. É por isso que a empresa “Meveana” precisa de um sistema para gerenciar a entrega de pizza. A SoftPlus enviou um grupo de analista de sistemas para realizar o levantamento dos requisitos. Durante a reunião, o proprietário da “Meveana”, o Sr. Dorival, informou que a pizzaria está em expansão, mas no momento a maior necessidade é automatizar as entregas e, posteriormente, os demais setores. Com base no levantamento realizado pelos analistas de sistemas, foi possível identificar que a pizzaria necessitará dos seguintes controles: Controle de Cliente, Controle de Entregadores, Controle de Empresas terceirizadas, Controle de Produtos e Controle de Pedido. Diagrama BPMN (Business Process Model and Notation) 6
  • 8.
    Telas do SistemaMevena em C# 7
  • 9.
  • 10.
  • 11.
  • 12.
    CONCLUSÃO Os problemas apresentadosna empresa deste estudo, nos levou a entender como e quando aplicar as técnicas aprendidas neste período. Tivemos muitos problemas em entender como uma empresa funciona para unir com o nosso trabalho proposto o que nos levou a refletir e entender, fazendo de uma forma que todos os leitores compreendessem. Mas apesar das dificuldades obtivemos conhecimentos que nos proporcionou vasto interesses na área estudada. Concluímos que a concorrência está cada vez maior e desta forma obriga o mercado ser mais competitivo, portanto, um caminho para isso é automação do processo diante do mercado. Sendo assim, cada vez mais o profissional de Análise e Desenvolvimento de Sistemas tem espaço neste mercado. 11
  • 13.
    REFERÊNCIAS Banco de Dados:- http://www.dct.ufms.br/~edson/bd1/bd1.pdf Acesso: 02/11/2015 as 10:10 BrModelos: https://www.youtube.com/watch?v=9c-nC3TgH_s Acesso: 28/10/2015 as 14:46 CODIFICAÇÃO DE DADOS E O COMÉRCIO ELETRÔNICO: http://www.iadis.net/dl/final_uploads/200303C033.pdf Acesso: 28/10/2015 as 16:26 INTERAÇÃO HOMEM-COMPUTADOR: http://sutilab.com/cc/disciplina/ano2/semestre2/material/fihm.pdf Acesso: 29/10/2015 as 13:17 MORAIS, Everson Matias de; SOLER, Luciano. Projeto interface homem- computador. São Paulo: Pearson Education do Brasil, 2010. PERINI, Luis Claudio; SCARAMUZZA, Bruno Cézar; BRUNETTA, Brunetta. Gestão de sistemas de informação. São Paulo: Pearson Education do Brasil, 2010. Usabilidade da interface de sites e-commerce: http://www.revistapindorama.ifba.edu.br/files/Simone%20Azevedo%20Bandeira %20de%20Melo%20Aquino%20IFMA.pdf Acesso: 28/10/2015 as 17:21 12