Incorporar apresentação
Baixar para ler offline































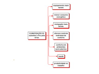
O documento discute o projeto BRISA, que tem como objetivo fornecer conforto térmico sem suor através da troca do frio pela brisa. O BRISA 2.5 usa o computador do usuário para processamento, enquanto o BRISA 2.0, 3.0 terão processamento embarcado. O BRISA 2.5 aumentou a eficiência energética em 53% ao manter ambientes menos refrigerados e mais ventilados.






























