Incorporar apresentação
Baixar para ler offline


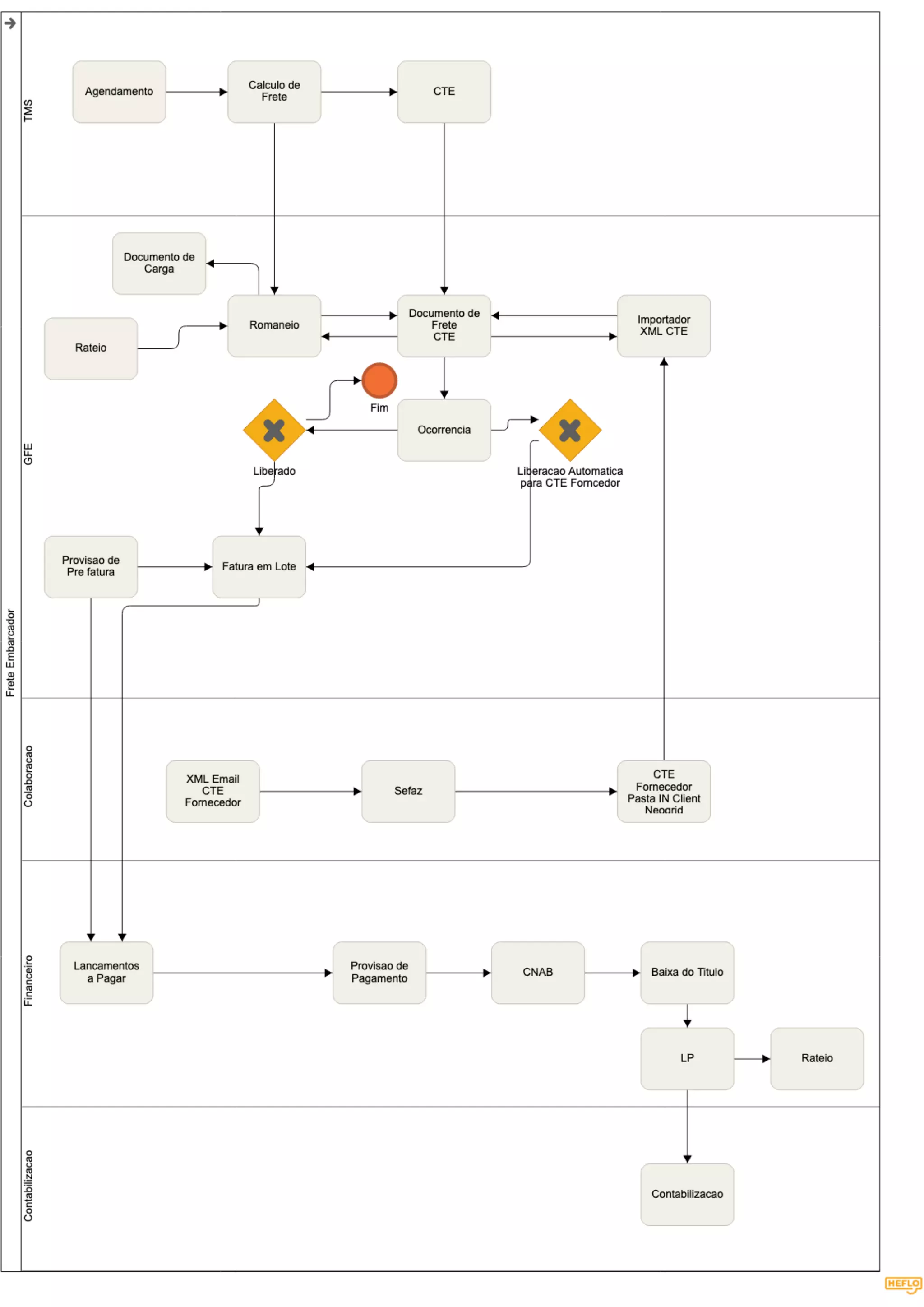
O Mulltipla Frete Embarcador gerencia de forma inteligente por meio de simulações para empresas que contratam fretes. o sistema permite reduzir custos através da escolha da melhor opção de frete, cotação on line , auditoria dos fretes contratados, tracking de entrega, controle que quebras por ticket de peso e avaliação o desempenho das transportadoras ou agregados
