TAP - Termo de Abertura do Projeto
Projeto
meub@irro.com
Descrição
Site com todos os pontos comerciais do bairro, prestadores de serviços e profissionais liberais. Além desses serviços o
site irá disponibilizar anúncios de empregos, alugueis de imóveis, bate papo entre internautas do bairro, entre outras
opções de diversão e entretenimento.
Justificativa
Devido a falta de conhecimento sobre os produtos e serviços ofertados no próprio bairro, os moradores se expõem a
trânsito caótico, alto nível de insegurança e elevados custos para ter opções de lazer. A partir desse cenário, surgiu a
necessidade da criação de um portal/web com todas as opções de pontos comerciais e lazer do bairro em questão, ou
seja, um site voltado exclusivamente para moradores do bairro/comunidade.
Objetivo S.M.A.R.T.
Desenvolver um site, com um capital inicial máximo de R$ 50.000,00, com objetivo de obtermos uma participação
mínima de 60% dos centros comerciais dos bairros participantes no primeiro ano, com acréscimo de 10% ao ano e um
número mínimo de 2000 acessos mensais após o primeiro ano, mantendo um feedback positivo de 80% dos usuários.
Requisitos
- Projeto inicialmente focado nos bairros da periferia da cidade
- Site leve e de fácil navegação
- Deve conter, no mínimo, contatos e endereço dos estabelecimentos participantes
- Espaço para divulgação de ofertas e promoções
- Deve conter espaço aberto para críticas e sugestões dos usuários
Designação
Projeto designado para o Gerente de Projetos Felipe Leal, que será responsável por elaborar o planejamento do
projeto, montar e liderar a equipe e gerenciar o custo, tempo e recursos necessários para o desenvolvimento do
projeto.
Guilherme Tavares é o Sponsor do Projeto.
Milestones
Estudo - prazo de conclusão: 6 meses
Viabilidade financeira e legal- prazo de conclusão: 2 meses
Estudo de layout do site - prazo de conclusão: 3 meses
Desenvolvimento do site - prazo de conclusão: 6 meses
Fase de testes - prazo de conclusão: 1 mês
Homologação - prazo de conclusão: 2 meses
Lançamento do site: prazo de conclusão 1 mês
Orçamento
Orçamento inicial de R$ 50.000,00, com um reserva de contigência de no máximo 10%
Riscos
- Risco tecnológico - não ter uma velocidade adequada na comunidade;
- Risco de mercado - não ter aceitação no mercado;
- Risco inflacionário - inflação de serviços e alimentos;
- Risco operacional - dependência de mão de obra especializada;
- Risco de mercado interno - empresas concorrentes dominarem o mercado;
- Risco de mercado externo - empresas gostarem do serviço comunitário e quererem um site individual.
Data, Assinatura do Sponsor
11/02/2015 - Aprovado
Início do projeto aprovado
ISH - Registro de Stakeholder Online
Cadastro
Stakeholder Posição Papel no Projeto Email Telefone Celular
Diego Saboya Empreendedor Afetado stakeholder4@gmail.com
Diego Washington de Brito
Chaves
Morador do Bairro diego_noid@hotmail.com
Felipe Collares Provedor de internet stakeholder1@gmail.com
Guilherme Leal Morador de outro bairro stakeholder2@gmail.com
Guilherme Tavares Collares Sponsor do Projeto guilhermecollares@gmail.com
Verônica Saboya Comerciante Local vevesaboya@gmail.com
Verônica washington Empreendedor interessado stakeholder3@gmail.com
felipe leal Gerente de Projeto felipednleal@gmail.com
WBS - Estrutura de Decomposição do Trabalho
Descomposição
C.C. Fase / Subfase / Pacote de Trabalho Análise M/B
1 ESTUDO
1.1 RESTRIÇÕES Make
1.2 MERCADO Make
1.3 PREMISSAS Make
2 VIABILIDADE
2.1 FINANCEIRA Make
2.2 LEGISLAÇÃO Buy
3 STAKEHOLDERS
3.1 MAPEAR Make
3.2 CLASSIFICAR Make
3.3 ENTREVISTAR Make
4 PROSPECÇÃO
4.1 DIVULGAÇÃO Buy
4.2 CLIENTES Make
5 OPERACIONAL
5.1 CONSTRUÇÃO Make
5.2 DESENHO Make
5.3 TESTES Make
5.4 HOMOLOGAÇÃO Make
6 FECHAMENTO
6.1 LANÇAMENTO Make
6.2 MANUTENÇÃO Make
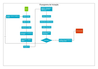
Fluxograma de Iniciação
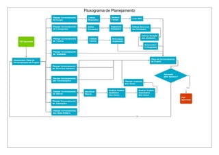
Fluxograma de Planejamento
Fluxograma de Execução
Fluxograma de Monitoramento & Controle
Fluxograma de Encerramento

meub@irro.com

  • 1.
    TAP - Termode Abertura do Projeto Projeto meub@irro.com Descrição Site com todos os pontos comerciais do bairro, prestadores de serviços e profissionais liberais. Além desses serviços o site irá disponibilizar anúncios de empregos, alugueis de imóveis, bate papo entre internautas do bairro, entre outras opções de diversão e entretenimento. Justificativa Devido a falta de conhecimento sobre os produtos e serviços ofertados no próprio bairro, os moradores se expõem a trânsito caótico, alto nível de insegurança e elevados custos para ter opções de lazer. A partir desse cenário, surgiu a necessidade da criação de um portal/web com todas as opções de pontos comerciais e lazer do bairro em questão, ou seja, um site voltado exclusivamente para moradores do bairro/comunidade. Objetivo S.M.A.R.T. Desenvolver um site, com um capital inicial máximo de R$ 50.000,00, com objetivo de obtermos uma participação mínima de 60% dos centros comerciais dos bairros participantes no primeiro ano, com acréscimo de 10% ao ano e um número mínimo de 2000 acessos mensais após o primeiro ano, mantendo um feedback positivo de 80% dos usuários. Requisitos - Projeto inicialmente focado nos bairros da periferia da cidade - Site leve e de fácil navegação - Deve conter, no mínimo, contatos e endereço dos estabelecimentos participantes - Espaço para divulgação de ofertas e promoções - Deve conter espaço aberto para críticas e sugestões dos usuários Designação Projeto designado para o Gerente de Projetos Felipe Leal, que será responsável por elaborar o planejamento do projeto, montar e liderar a equipe e gerenciar o custo, tempo e recursos necessários para o desenvolvimento do projeto. Guilherme Tavares é o Sponsor do Projeto. Milestones Estudo - prazo de conclusão: 6 meses Viabilidade financeira e legal- prazo de conclusão: 2 meses Estudo de layout do site - prazo de conclusão: 3 meses Desenvolvimento do site - prazo de conclusão: 6 meses Fase de testes - prazo de conclusão: 1 mês Homologação - prazo de conclusão: 2 meses Lançamento do site: prazo de conclusão 1 mês Orçamento Orçamento inicial de R$ 50.000,00, com um reserva de contigência de no máximo 10% Riscos - Risco tecnológico - não ter uma velocidade adequada na comunidade; - Risco de mercado - não ter aceitação no mercado; - Risco inflacionário - inflação de serviços e alimentos; - Risco operacional - dependência de mão de obra especializada; - Risco de mercado interno - empresas concorrentes dominarem o mercado; - Risco de mercado externo - empresas gostarem do serviço comunitário e quererem um site individual. Data, Assinatura do Sponsor 11/02/2015 - Aprovado Início do projeto aprovado
  • 2.
    ISH - Registrode Stakeholder Online Cadastro Stakeholder Posição Papel no Projeto Email Telefone Celular Diego Saboya Empreendedor Afetado stakeholder4@gmail.com Diego Washington de Brito Chaves Morador do Bairro diego_noid@hotmail.com Felipe Collares Provedor de internet stakeholder1@gmail.com Guilherme Leal Morador de outro bairro stakeholder2@gmail.com Guilherme Tavares Collares Sponsor do Projeto guilhermecollares@gmail.com Verônica Saboya Comerciante Local vevesaboya@gmail.com Verônica washington Empreendedor interessado stakeholder3@gmail.com felipe leal Gerente de Projeto felipednleal@gmail.com
  • 3.
    WBS - Estruturade Decomposição do Trabalho Descomposição C.C. Fase / Subfase / Pacote de Trabalho Análise M/B 1 ESTUDO 1.1 RESTRIÇÕES Make 1.2 MERCADO Make 1.3 PREMISSAS Make 2 VIABILIDADE 2.1 FINANCEIRA Make 2.2 LEGISLAÇÃO Buy 3 STAKEHOLDERS 3.1 MAPEAR Make 3.2 CLASSIFICAR Make 3.3 ENTREVISTAR Make 4 PROSPECÇÃO 4.1 DIVULGAÇÃO Buy 4.2 CLIENTES Make 5 OPERACIONAL 5.1 CONSTRUÇÃO Make 5.2 DESENHO Make 5.3 TESTES Make 5.4 HOMOLOGAÇÃO Make 6 FECHAMENTO 6.1 LANÇAMENTO Make 6.2 MANUTENÇÃO Make
  • 4.
  • 5.
  • 6.
  • 7.
  • 8.