Transfira gratuitamente durante 30 dias
Fazer login
Carregar
Idioma (PT)
Suporte
Negócios
Celular
Mídias sociais
Marketing
Tecnologia
Arte e fotografia
Carreiras
Design
Educação
Apresentações e oratória
Governo e ONGs
Saúde
Internet
Direito
Liderança e gerenciamento
Indústria automotiva
Engenharia
Software
Recrutamento e RH
Varejo
Vendas
Serviços
Ciências
Pequenos negócios e empreendedorismo
Alimentos
Meio ambiente
Economia e finanças
Dados e análise
Relação com investidores
Esportes
Espiritual
Notícias e política
Turismo
Aperfeiçoamento pessoal
Imóveis
Diversão e humor
Saúde e medicina
Dispositivos e hardware
Estilo de vida
Mudar o idioma
Idioma
English
Español
Português
Français
Deutsche
Cancelar
Salvar
Enviar pesquisa
PT
Carregado por
antoniomarcos234
158 visualizações
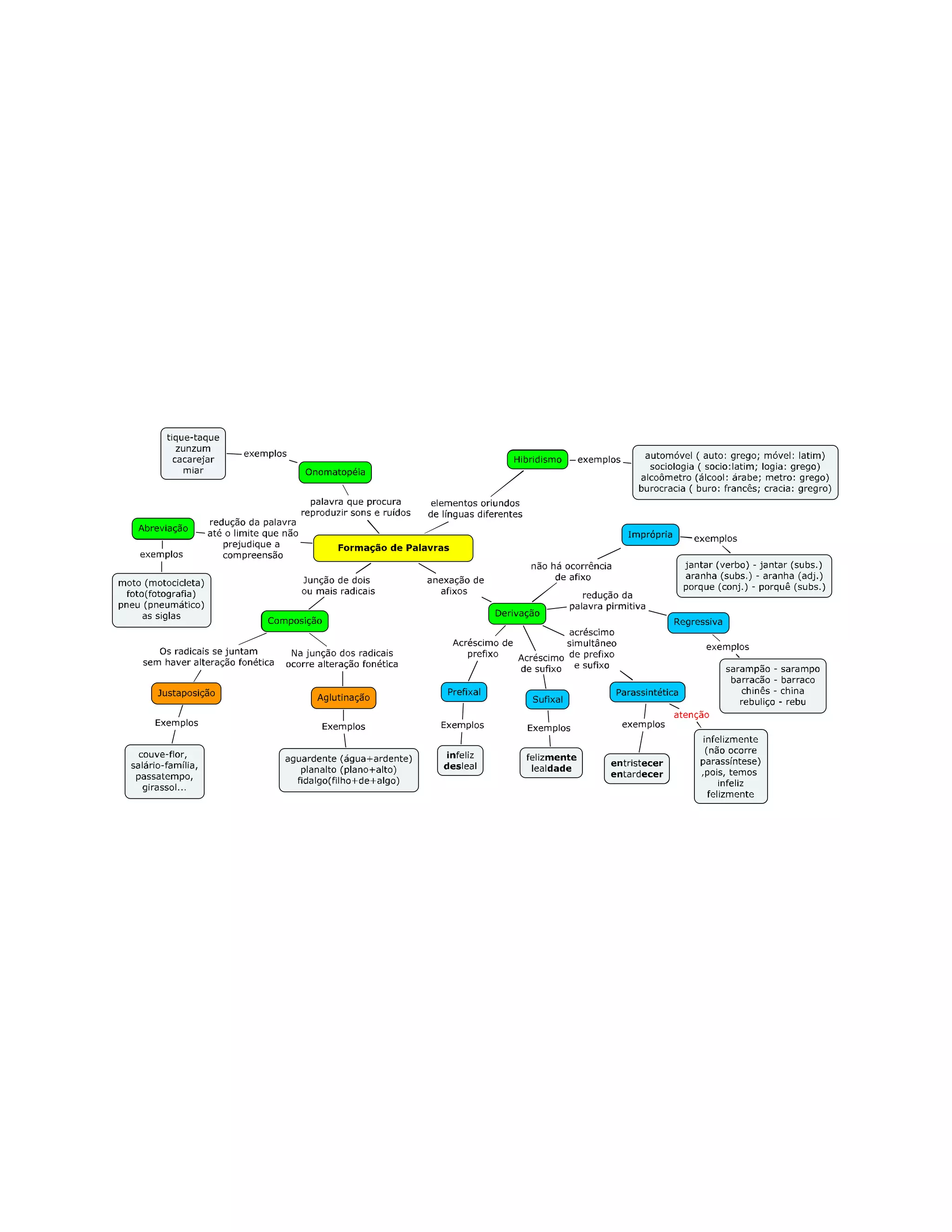
Mc formacao palavras
Mapa conceitual sobre formação de palavras
Leia mais
0
Salvar
Compartilhar
Incorporar
Incorporar apresentação
Baixar
Baixar para ler offline
1
/ 1
Mais conteúdo relacionado
PDF
En octubre concientiza con una sonrisa 2
por
Eliana Hurtado
PDF
Ak vbg icv_einladung_fj2012_speedlinealuminium
por
ICV_eV
ODP
Images
por
egral
PDF
Pengumuman tes tulis rsu kumala siwi kudus4
por
Rahmat Kafidzin
PDF
Desenvolvimentoembrionrioaula07deluziamilena 101022202654-phpapp02
por
antoniomarcos234
PPT
Aula sistema reprodutor
por
antoniomarcos234
PPT
Mitose meiose gladis
por
antoniomarcos234
PDF
Integração de mídias
por
antoniomarcos234
En octubre concientiza con una sonrisa 2
por
Eliana Hurtado
Ak vbg icv_einladung_fj2012_speedlinealuminium
por
ICV_eV
Images
por
egral
Pengumuman tes tulis rsu kumala siwi kudus4
por
Rahmat Kafidzin
Desenvolvimentoembrionrioaula07deluziamilena 101022202654-phpapp02
por
antoniomarcos234
Aula sistema reprodutor
por
antoniomarcos234
Mitose meiose gladis
por
antoniomarcos234
Integração de mídias
por
antoniomarcos234
Destaque
PDF
2024 Trend Updates: What Really Works In SEO & Content Marketing
por
Search Engine Journal
PDF
Storytelling For The Web: Integrate Storytelling in your Design Process
por
Chiara Aliotta
PDF
Artificial Intelligence, Data and Competition – SCHREPEL – June 2024 OECD dis...
por
OECD Directorate for Financial and Enterprise Affairs
PDF
How to Leverage AI to Boost Employee Wellness - Lydia Di Francesco - SocialHR...
por
SocialHRCamp
PDF
2024 State of Marketing Report – by Hubspot
por
Marius Sescu
PDF
Everything You Need To Know About ChatGPT
por
Expeed Software
PDF
Product Design Trends in 2024 | Teenage Engineerings
por
Pixeldarts
PDF
How Race, Age and Gender Shape Attitudes Towards Mental Health
por
ThinkNow
PDF
AI Trends in Creative Operations 2024 by Artwork Flow.pdf
por
marketingartwork
PDF
Skeleton Culture Code
por
Skeleton Technologies
PDF
PEPSICO Presentation to CAGNY Conference Feb 2024
por
Neil Kimberley
PDF
Content Methodology: A Best Practices Report (Webinar)
por
contently
PPTX
How to Prepare For a Successful Job Search for 2024
por
Albert Qian
PDF
Social Media Marketing Trends 2024 // The Global Indie Insights
por
Kurio // The Social Media Age(ncy)
PDF
Trends In Paid Search: Navigating The Digital Landscape In 2024
por
Search Engine Journal
PDF
5 Public speaking tips from TED - Visualized summary
por
SpeakerHub
PDF
ChatGPT and the Future of Work - Clark Boyd
por
Clark Boyd
PDF
Getting into the tech field. what next
por
Tessa Mero
PDF
Google's Just Not That Into You: Understanding Core Updates & Search Intent
por
Lily Ray
PDF
How to have difficult conversations
por
Rajiv Jayarajah, MAppComm, ACC
2024 Trend Updates: What Really Works In SEO & Content Marketing
por
Search Engine Journal
Storytelling For The Web: Integrate Storytelling in your Design Process
por
Chiara Aliotta
Artificial Intelligence, Data and Competition – SCHREPEL – June 2024 OECD dis...
por
OECD Directorate for Financial and Enterprise Affairs
How to Leverage AI to Boost Employee Wellness - Lydia Di Francesco - SocialHR...
por
SocialHRCamp
2024 State of Marketing Report – by Hubspot
por
Marius Sescu
Everything You Need To Know About ChatGPT
por
Expeed Software
Product Design Trends in 2024 | Teenage Engineerings
por
Pixeldarts
How Race, Age and Gender Shape Attitudes Towards Mental Health
por
ThinkNow
AI Trends in Creative Operations 2024 by Artwork Flow.pdf
por
marketingartwork
Skeleton Culture Code
por
Skeleton Technologies
PEPSICO Presentation to CAGNY Conference Feb 2024
por
Neil Kimberley
Content Methodology: A Best Practices Report (Webinar)
por
contently
How to Prepare For a Successful Job Search for 2024
por
Albert Qian
Social Media Marketing Trends 2024 // The Global Indie Insights
por
Kurio // The Social Media Age(ncy)
Trends In Paid Search: Navigating The Digital Landscape In 2024
por
Search Engine Journal
5 Public speaking tips from TED - Visualized summary
por
SpeakerHub
ChatGPT and the Future of Work - Clark Boyd
por
Clark Boyd
Getting into the tech field. what next
por
Tessa Mero
Google's Just Not That Into You: Understanding Core Updates & Search Intent
por
Lily Ray
How to have difficult conversations
por
Rajiv Jayarajah, MAppComm, ACC
Baixar