Software Livre na Educação Superior
Aplicação do Framework Django no
Curso de Ciência da ComputaçãoCurso de Ciência da Computação
Prof. Eng. Marcelo Augusto Gonçalves Bardi
Roteiro
• Introdução
• Políticas Educacionais para Computação
• Software Livre na Educação
• Desenvolvimento web• Desenvolvimento web
• Estudo de caso
• Exemplos de desenvolvimento
• Atitudes
INTRODUÇÃO
• Primeiros debates em 1971 =>
Computadores no ensino de Física =>
Universidade de São Carlos – SP
• Atualmente:• Atualmente:
INTRODUÇÃO
INTRODUÇÃO
1 Nos anos 80 houve o auge das propostas de Informática na
Educação chegando-se aos anos 90 sem uma política de
informática na educação implementada, apenas algumas
pesquisas e propostas isoladas.
2 Investir no professor, neste momento de grande carência de
qualidade docente, uma sábia e coerente perspectiva de
cuidar da educação na sua totalidade: os conteúdos, a
INTRODUÇÃO
cuidar da educação na sua totalidade: os conteúdos, a
avaliação, o currículo, a psicologia do aluno e até as
questões de política educacional brasileira.
3 Equipar as escolas públicas e universidades com
aparelhagem informática, no mínimo mostrar às pessoas
que as frequentam, que elas são tratadas com respeito.
4 O nosso aluno já tem condições de ser alfabetizado e
aprender algumas das habilidades fundamentais com as
quais o computador trabalha.
5 A adaptação dos currículos das escolas e
Universidades para a inclusão das disciplinas de
Informática.
6 A contenção da tendência de criação de novos cursos
na área de Informática, ou por causa da Informática,
numa mesma instituição, para atender objetivos
INTRODUÇÃO
numa mesma instituição, para atender objetivos
específicos.
7 Organização de aulas com discussão de assuntos com
a turma toda, (coletivo) ou grupos visando incentivar o
aluno a participar mais ativamente da disciplina,
conscientizando-se do seu papel de sujeito, do seu
processo de educação e não sendo simplesmente um
objeto (com participação passiva) deste processo.
Papel do Software Livre na
Educação
• Pode ser empregado nos diversos níveis:
– Educação Infantil;
– Ensino Fundamental;
– Ensino Médio;– Ensino Médio;
– Ensino Superior;
– Ensino Técnico;
– Pós-Graduação.
Políticas do uso de software livre
• 4 Liberdades:
– Executar o programa, para qualquer
propósito;
– Estudar e adaptar o programa a novas– Estudar e adaptar o programa a novas
necessidades;
– Redistribuir cópias;
– Aperfeiçoar o programa e distribuir.
Aplicabilidade e Aceitação
• Corporações que utilizam (dados de
2009):
– 65% para grandes;
– 48% para médias;– 48% para médias;
– 26% no Brasil.
http://softwarelivre.org/portal/empresas/uso-de-software-livre-cresce-em-medias-e-grandes-companhias
Aplicabilidade e Aceitação
Aplicabilidade e Aceitação
Software Livre e Web
• Padrões web W3C
• Sistema Operacional: Linux e suas
distribuições;
• Navegador: Firefox, Opera;
• Servidor: Apache;• Servidor: Apache;
• Banco de dados: MySQL, Postgre SQL;
• Linguagem de programação: ECMA Script +
Mootools; Python + Django; PHP + Joomla!;
• IDE: Eclipse;
• Edição Gráfica: GIMP. Inkscape.
Software Livre e Web
Software Livre e Web
Objetivo da Proposta
• Introduzir os alunos à política de software
livre e às suas liberdades;
• Conhecer a tecnologia MVC de
desenvolvimento web;desenvolvimento web;
• Integrar conhecimentos de sistemas
operacionais, banco de dados, lógica de
programação, desenvolvimento web e
documentação UML na elaboração de
projetos.
Perfil da Instituição
• Fundada em 1976 como
Instituição Franciscana;
• Possui como missão:
“Produzir e difundir o
conhecimento, libertar o
ser humano pelo diálogo
– Campinas;
– Itatiba,
– São Paulo
• Possui 42 cursos de
graduação nas áreas de:
– Ciências da saúde;ser humano pelo diálogo
entre a ciência e a fé e
promover fraternidade e
solidariedade, mediante a
prática do bem e
conseqüente construção da
paz”;
• Possui 4 campi:
– Bragança Paulista;
– Ciências da saúde;
– Ciências exatas e
tecnológicas;
– Ciências humanas e sociais
aplicadas;
• Possui programas de Pós-
Graduação Stricto Sensu e
Lato Sensu.
Descrição do Curso
• Foi criado em 1996;
• Objetivo: formar profissionais para atuação nas áreas
de pesquisa e desenvolvimento de softwares básicos
e aplicativos, promovendo o desenvolvimento
científico e tecnológico da computação.científico e tecnológico da computação.
• Duração: 8 semestres;
• Carga horária total: 3000 h;
• Período: noturno.
Descrição do Alunado
• Idade entre 20-22 anos;
• Metade atua em empresas de pequeno/médio porte;
• Residem em: Bragança Paulista -> 2• Residem em: Bragança Paulista -> 2
Itatiba -> 6
Vinhedo -> 2
Jundiaí -> 1
Amparo -> 1
Cajamar -> 1
• Apenas 5 alunos devem se formar no prazo
Cronograma de Atividades
DATA ATIVIDADE LOCAL HORA/AULA
5/fev
Apresentação da Disciplina
Definição Projetos/Grupos
Conceitos Básicos -
Python/Django
Sala 208
Laboratório
4
12/fev
Operadores
Estruturas de controle
Tipos de Dados
Funções
Laboratório 4
Decoradores
Classes
19/fev
Classes
Herança
Sobrecarga de Operadores
Testes automatizados
Entrega de Projetos
Laboratório 4
26/fev
Threads
Persistência
XML
Banco de Dados
Web
Laboratório 4
5/mar Projetos em Django Laboratório 4
12/mar Projetos em Django Laboratório 4
19/mar Seminário Laboratório 4
26/mar Projetos em Django Laboratório 4
2/abr
9/abr Avaliação P1 Sala 208 4
Recesso Escolar (Semana Santa)
16/abr
Tópicos Especiais
Entrega Projeto (UML )
Laboratório 4
23/abr Projetos em Django Laboratório 4
30/abr Projetos em Django Laboratório 4
7/mai
Tópicos Especiais
Seminários (Individual)
Laboratório 4
Cronograma de Atividades
Seminários (Individual)
14/mai Projetos em Django Laboratório 4
21/mai Projetos em Django Laboratório 4
28/mai
Tópicos Especiais
Seminários (Individual)
Laboratório 4
4/jun Projetos em Django Laboratório 4
11/jun Projetos em Django Laboratório 4
18/jun Avaliação P2 Laboratório 4
25/jun Avaliação P3 Sala 208 4
Formas de Avaliação
Temas Desenvolvidos
• Blog;
• Site de notícias;
• Loja virtual;
• Sistema de Gerenciamento Corporativo.• Sistema de Gerenciamento Corporativo.
LOJA VIRTUAL
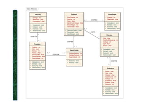
class Classes
Produtos
- Codigo: int
- Cor: char
- Marca: int
- Nome: char
- PrecoCusto: float
Marcas
- Codigo: int
- Descricao: char
- Fornecedor: char
+ Cadastrar() : void
+ Editar() : void
+ Excluir() : void
+ Selecionar() : void
Pedidos
- CodCliente: int
- Codigo: int
- Data: Date
- DataPrevEntrega: Date
- ModoPagto: int
- ValorTotal: float
+ CalcularTotal() : float
+ Cancelar() : void
+ Confirmar() : void
Clientes
- Cep: char
- CodEndCobranca: int
- Codigo: int
- Cpf: char
- Email: char
+ Cadastrar() : void
+ Editar() : void
+ Excluir() : void
+ Selecionar() : void
ItensPedido
- CodigoPedido: int
- CodigoProduto: int
ModoPagto
- Codigo: int
- Descricao: char
+ Cadastrar() : void
+ Editar() : void
+ Excluir() : void
+ Selecionar() : void
1...* 1...*
1
1...*
1
1...*
11...*
1...*
1
EMITE
CONTÉM
CONTÉM
CONTÉM
CONTÉM
- PrecoVenda: float
- Quantidade: int
+ Cadastrar() : void
+ Editar() : void
+ Excluir() : void
+ Selecionar() : void Endereco
- Bairro: char
- Cep: char
- Cidade: char
- CodCliente: int
- Codigo: int
- Endereco: float
- Estado: char
- Numero: int
+ Cadastrar() : void
+ Editar() : void
+ Excluir() : void
+ Selecionar() : void
+ Selecionar() : void- CodigoProduto: int
- Quantidade: int
+ Excluir() : void
+ Incluir() : void
1
1...*
CONTÉM
sd Cadastrar Cliente
Usuario Formulario Base de Dados
Preencher Dados
Validar Dados
Verifica Se Ja Existe
Confirmação
Dados Preenchidos
Confirmar Cadastro
Cadastrar Cliente
sd Comprar
Cliente ProdutosPedido Itens Formulario
Requisitar Produto
Buscar Produto
Produto Encontrado
Produto Selecionado
Adicionar Produto
Confirmar Pedido
Produtos
Código Numérico
Nome String
Preço venda Float
Preço Custo Float
Quantidade Numérico
Marca Numérico
Cor String
Marcas
Código Numérico
Descrição String
Fornecedor String
Endereços
Cód Cliente Numérico
Endereço String
Número Numérico
CEP String
Bairro String
Cidade String
Estado String
Pedidos
Código Numérico
Data Emissão Data
Valor Total Float
Modo de Pgto Numérico
Clientes
Código Numérico
Nome String
E-Mail String
Cód End.Cobrança. Numérico
CEP String
CPF String
Itens Pedido
Código Pedido Numérico
Código Prod. Numérico
Quantidade Numérico
Cód Cor Numérico
Modo de Pgto Numérico
Data Prev. Entrega Data
Cód Cliente Numérico
Modo de Pagamento
Código Numérico
Descrição String
SITE DE NOTÍCIAS
View
• Código:
– Executar comando SQL:
View
• Código:
– Montar dicionário par exibir em tela:
View
• Resultado:
('^index/$',index),
('^index/(w*)/$',consulta),
('^index/Categoria/(w*)/$',categoria),
(r'^site_media/(?P<path>.*)$', 'django.views.static.serve',
{'document_root': settings.MEDIA_ROOT})){'document_root': settings.MEDIA_ROOT}))
URL
• Localizador Universal de Recursos
Url responsável por gerar o link da notícia baseado no seu ID.
urlpatterns = patterns('',urlpatterns = patterns('',
('^index/(w*)/$',consulta))
Caractere alfanumérico
JavaScript
• Versatilidade
• Disponibiliza maior interação com a página
Plugin – Clima Tempo
JavaScript
• Galeria de fotos - LightBox
Interatividade
• Botão de post no Twitter
Templates
• Utilização de estilos CSS
Templates
• Renderização do template através
de dicionário de dados
Templates
• Renderização do template através
de dicionário de dados
Templates
• Template utilizado na página
principal
Templates
• Template utilizado na página de
notícias da categoria
Templates
• Template utilizado na página de
notícia – com vídeo
BLOG
Templates
• Template utilizado na página de
notícia – com vídeo
Como disseminar o software livre na
educação superior?
CONTATO
Prof. Marcelo Augusto Gonçalves Bardi
marcelo.bardi@saofrancisco.edu.br
UNIVERSIDADE SÃO FRANCISCO
Unidade Acadêmica da Área de Ciências Exatas e TecnológicasUnidade Acadêmica da Área de Ciências Exatas e Tecnológicas
Curso de Ciência da Computação
Rua Alexandre Rodrigues Barbosa, nº 45, Centro,
Itatiba, SP, CEP 13251-900

Marcelo Bardi

  • 1.
    Software Livre naEducação Superior Aplicação do Framework Django no Curso de Ciência da ComputaçãoCurso de Ciência da Computação Prof. Eng. Marcelo Augusto Gonçalves Bardi
  • 2.
    Roteiro • Introdução • PolíticasEducacionais para Computação • Software Livre na Educação • Desenvolvimento web• Desenvolvimento web • Estudo de caso • Exemplos de desenvolvimento • Atitudes
  • 3.
    INTRODUÇÃO • Primeiros debatesem 1971 => Computadores no ensino de Física => Universidade de São Carlos – SP • Atualmente:• Atualmente:
  • 4.
  • 5.
  • 6.
    1 Nos anos80 houve o auge das propostas de Informática na Educação chegando-se aos anos 90 sem uma política de informática na educação implementada, apenas algumas pesquisas e propostas isoladas. 2 Investir no professor, neste momento de grande carência de qualidade docente, uma sábia e coerente perspectiva de cuidar da educação na sua totalidade: os conteúdos, a INTRODUÇÃO cuidar da educação na sua totalidade: os conteúdos, a avaliação, o currículo, a psicologia do aluno e até as questões de política educacional brasileira. 3 Equipar as escolas públicas e universidades com aparelhagem informática, no mínimo mostrar às pessoas que as frequentam, que elas são tratadas com respeito. 4 O nosso aluno já tem condições de ser alfabetizado e aprender algumas das habilidades fundamentais com as quais o computador trabalha.
  • 7.
    5 A adaptaçãodos currículos das escolas e Universidades para a inclusão das disciplinas de Informática. 6 A contenção da tendência de criação de novos cursos na área de Informática, ou por causa da Informática, numa mesma instituição, para atender objetivos INTRODUÇÃO numa mesma instituição, para atender objetivos específicos. 7 Organização de aulas com discussão de assuntos com a turma toda, (coletivo) ou grupos visando incentivar o aluno a participar mais ativamente da disciplina, conscientizando-se do seu papel de sujeito, do seu processo de educação e não sendo simplesmente um objeto (com participação passiva) deste processo.
  • 8.
    Papel do SoftwareLivre na Educação • Pode ser empregado nos diversos níveis: – Educação Infantil; – Ensino Fundamental; – Ensino Médio;– Ensino Médio; – Ensino Superior; – Ensino Técnico; – Pós-Graduação.
  • 9.
    Políticas do usode software livre • 4 Liberdades: – Executar o programa, para qualquer propósito; – Estudar e adaptar o programa a novas– Estudar e adaptar o programa a novas necessidades; – Redistribuir cópias; – Aperfeiçoar o programa e distribuir.
  • 10.
    Aplicabilidade e Aceitação •Corporações que utilizam (dados de 2009): – 65% para grandes; – 48% para médias;– 48% para médias; – 26% no Brasil. http://softwarelivre.org/portal/empresas/uso-de-software-livre-cresce-em-medias-e-grandes-companhias
  • 11.
  • 12.
  • 13.
    Software Livre eWeb • Padrões web W3C • Sistema Operacional: Linux e suas distribuições; • Navegador: Firefox, Opera; • Servidor: Apache;• Servidor: Apache; • Banco de dados: MySQL, Postgre SQL; • Linguagem de programação: ECMA Script + Mootools; Python + Django; PHP + Joomla!; • IDE: Eclipse; • Edição Gráfica: GIMP. Inkscape.
  • 14.
  • 15.
  • 16.
    Objetivo da Proposta •Introduzir os alunos à política de software livre e às suas liberdades; • Conhecer a tecnologia MVC de desenvolvimento web;desenvolvimento web; • Integrar conhecimentos de sistemas operacionais, banco de dados, lógica de programação, desenvolvimento web e documentação UML na elaboração de projetos.
  • 17.
    Perfil da Instituição •Fundada em 1976 como Instituição Franciscana; • Possui como missão: “Produzir e difundir o conhecimento, libertar o ser humano pelo diálogo – Campinas; – Itatiba, – São Paulo • Possui 42 cursos de graduação nas áreas de: – Ciências da saúde;ser humano pelo diálogo entre a ciência e a fé e promover fraternidade e solidariedade, mediante a prática do bem e conseqüente construção da paz”; • Possui 4 campi: – Bragança Paulista; – Ciências da saúde; – Ciências exatas e tecnológicas; – Ciências humanas e sociais aplicadas; • Possui programas de Pós- Graduação Stricto Sensu e Lato Sensu.
  • 18.
    Descrição do Curso •Foi criado em 1996; • Objetivo: formar profissionais para atuação nas áreas de pesquisa e desenvolvimento de softwares básicos e aplicativos, promovendo o desenvolvimento científico e tecnológico da computação.científico e tecnológico da computação. • Duração: 8 semestres; • Carga horária total: 3000 h; • Período: noturno.
  • 19.
    Descrição do Alunado •Idade entre 20-22 anos; • Metade atua em empresas de pequeno/médio porte; • Residem em: Bragança Paulista -> 2• Residem em: Bragança Paulista -> 2 Itatiba -> 6 Vinhedo -> 2 Jundiaí -> 1 Amparo -> 1 Cajamar -> 1 • Apenas 5 alunos devem se formar no prazo
  • 20.
    Cronograma de Atividades DATAATIVIDADE LOCAL HORA/AULA 5/fev Apresentação da Disciplina Definição Projetos/Grupos Conceitos Básicos - Python/Django Sala 208 Laboratório 4 12/fev Operadores Estruturas de controle Tipos de Dados Funções Laboratório 4 Decoradores Classes 19/fev Classes Herança Sobrecarga de Operadores Testes automatizados Entrega de Projetos Laboratório 4 26/fev Threads Persistência XML Banco de Dados Web Laboratório 4 5/mar Projetos em Django Laboratório 4 12/mar Projetos em Django Laboratório 4 19/mar Seminário Laboratório 4 26/mar Projetos em Django Laboratório 4 2/abr 9/abr Avaliação P1 Sala 208 4 Recesso Escolar (Semana Santa)
  • 21.
    16/abr Tópicos Especiais Entrega Projeto(UML ) Laboratório 4 23/abr Projetos em Django Laboratório 4 30/abr Projetos em Django Laboratório 4 7/mai Tópicos Especiais Seminários (Individual) Laboratório 4 Cronograma de Atividades Seminários (Individual) 14/mai Projetos em Django Laboratório 4 21/mai Projetos em Django Laboratório 4 28/mai Tópicos Especiais Seminários (Individual) Laboratório 4 4/jun Projetos em Django Laboratório 4 11/jun Projetos em Django Laboratório 4 18/jun Avaliação P2 Laboratório 4 25/jun Avaliação P3 Sala 208 4
  • 22.
  • 23.
    Temas Desenvolvidos • Blog; •Site de notícias; • Loja virtual; • Sistema de Gerenciamento Corporativo.• Sistema de Gerenciamento Corporativo.
  • 24.
  • 25.
    class Classes Produtos - Codigo:int - Cor: char - Marca: int - Nome: char - PrecoCusto: float Marcas - Codigo: int - Descricao: char - Fornecedor: char + Cadastrar() : void + Editar() : void + Excluir() : void + Selecionar() : void Pedidos - CodCliente: int - Codigo: int - Data: Date - DataPrevEntrega: Date - ModoPagto: int - ValorTotal: float + CalcularTotal() : float + Cancelar() : void + Confirmar() : void Clientes - Cep: char - CodEndCobranca: int - Codigo: int - Cpf: char - Email: char + Cadastrar() : void + Editar() : void + Excluir() : void + Selecionar() : void ItensPedido - CodigoPedido: int - CodigoProduto: int ModoPagto - Codigo: int - Descricao: char + Cadastrar() : void + Editar() : void + Excluir() : void + Selecionar() : void 1...* 1...* 1 1...* 1 1...* 11...* 1...* 1 EMITE CONTÉM CONTÉM CONTÉM CONTÉM - PrecoVenda: float - Quantidade: int + Cadastrar() : void + Editar() : void + Excluir() : void + Selecionar() : void Endereco - Bairro: char - Cep: char - Cidade: char - CodCliente: int - Codigo: int - Endereco: float - Estado: char - Numero: int + Cadastrar() : void + Editar() : void + Excluir() : void + Selecionar() : void + Selecionar() : void- CodigoProduto: int - Quantidade: int + Excluir() : void + Incluir() : void 1 1...* CONTÉM
  • 26.
    sd Cadastrar Cliente UsuarioFormulario Base de Dados Preencher Dados Validar Dados Verifica Se Ja Existe Confirmação Dados Preenchidos Confirmar Cadastro Cadastrar Cliente sd Comprar Cliente ProdutosPedido Itens Formulario Requisitar Produto Buscar Produto Produto Encontrado Produto Selecionado Adicionar Produto Confirmar Pedido
  • 27.
    Produtos Código Numérico Nome String Preçovenda Float Preço Custo Float Quantidade Numérico Marca Numérico Cor String Marcas Código Numérico Descrição String Fornecedor String Endereços Cód Cliente Numérico Endereço String Número Numérico CEP String Bairro String Cidade String Estado String Pedidos Código Numérico Data Emissão Data Valor Total Float Modo de Pgto Numérico Clientes Código Numérico Nome String E-Mail String Cód End.Cobrança. Numérico CEP String CPF String Itens Pedido Código Pedido Numérico Código Prod. Numérico Quantidade Numérico Cód Cor Numérico Modo de Pgto Numérico Data Prev. Entrega Data Cód Cliente Numérico Modo de Pagamento Código Numérico Descrição String
  • 28.
  • 29.
  • 30.
    View • Código: – Montardicionário par exibir em tela:
  • 31.
  • 35.
  • 38.
    URL • Localizador Universalde Recursos Url responsável por gerar o link da notícia baseado no seu ID. urlpatterns = patterns('',urlpatterns = patterns('', ('^index/(w*)/$',consulta)) Caractere alfanumérico
  • 39.
    JavaScript • Versatilidade • Disponibilizamaior interação com a página Plugin – Clima Tempo
  • 40.
    JavaScript • Galeria defotos - LightBox
  • 41.
  • 42.
  • 43.
    Templates • Renderização dotemplate através de dicionário de dados
  • 44.
    Templates • Renderização dotemplate através de dicionário de dados
  • 45.
  • 46.
    Templates • Template utilizadona página de notícias da categoria
  • 47.
    Templates • Template utilizadona página de notícia – com vídeo
  • 48.
  • 55.
    Templates • Template utilizadona página de notícia – com vídeo
  • 56.
    Como disseminar osoftware livre na educação superior?
  • 57.
    CONTATO Prof. Marcelo AugustoGonçalves Bardi marcelo.bardi@saofrancisco.edu.br UNIVERSIDADE SÃO FRANCISCO Unidade Acadêmica da Área de Ciências Exatas e TecnológicasUnidade Acadêmica da Área de Ciências Exatas e Tecnológicas Curso de Ciência da Computação Rua Alexandre Rodrigues Barbosa, nº 45, Centro, Itatiba, SP, CEP 13251-900