Mais conteúdo relacionado
PDF
NIF-B-6-Estado-de-Situacion-Financiera.pdf PPTX
La administración financiera del efectivo PPTX
3.5 metodos de analisis financieros PPTX
Analisis financiero.03.2020 DOCX
PDF
4. C.A. Control interno por ciclos transaccionales PPTX
Tema 1.2 inventarios perpetuos ventajas y desventajas PPTX
Indices y Razones Financieras Mais procurados
DOCX
Papeles de trabajo presentar PPTX
PDF
Interpretacion de ratios financieros PPT
TEORÍA DE LA PARTIDA DOBLE PPTX
Administración de las cuentas por cobrar PPTX
CONTROL INTERNO, INFORME COSO 2013 PPT
Presentacion Contabilidad21 PPT
DOCX
DOC
PPSX
Pruebas de cumplimiento y sustantivas (MUM) en auditoría PPTX
Objetivos de la auditoría operativa PPTX
PDF
Técnicas y Procedimientos de Auditoria PPTX
Archivos de auditoría y papeles de trabajo ( DOC
UNIDAD 3 ESTADOS FINANCIEROS PPTX
Las normas de información financiera PPTX
Las sanciones disciplnarias del contador público (cancelacion PDF
PDF
Normas Generales De Auditoria Mais de Jorgrmv
PDF
DOCX
Regulación y aspectos jurídicos equipo 7 PPTX
Regulación y aspectos jurídicos PPTX
PDF
PDF
Mapa sistemas de pago equipo 7 PDF
Sistemas de pago en el comercio electronico equipo 7 PPTX
PDF
Marketing y publicidad en internet PPTX
PPTX
PPTX
PPTX
PDF
PDF
PDF
PPT
PDF
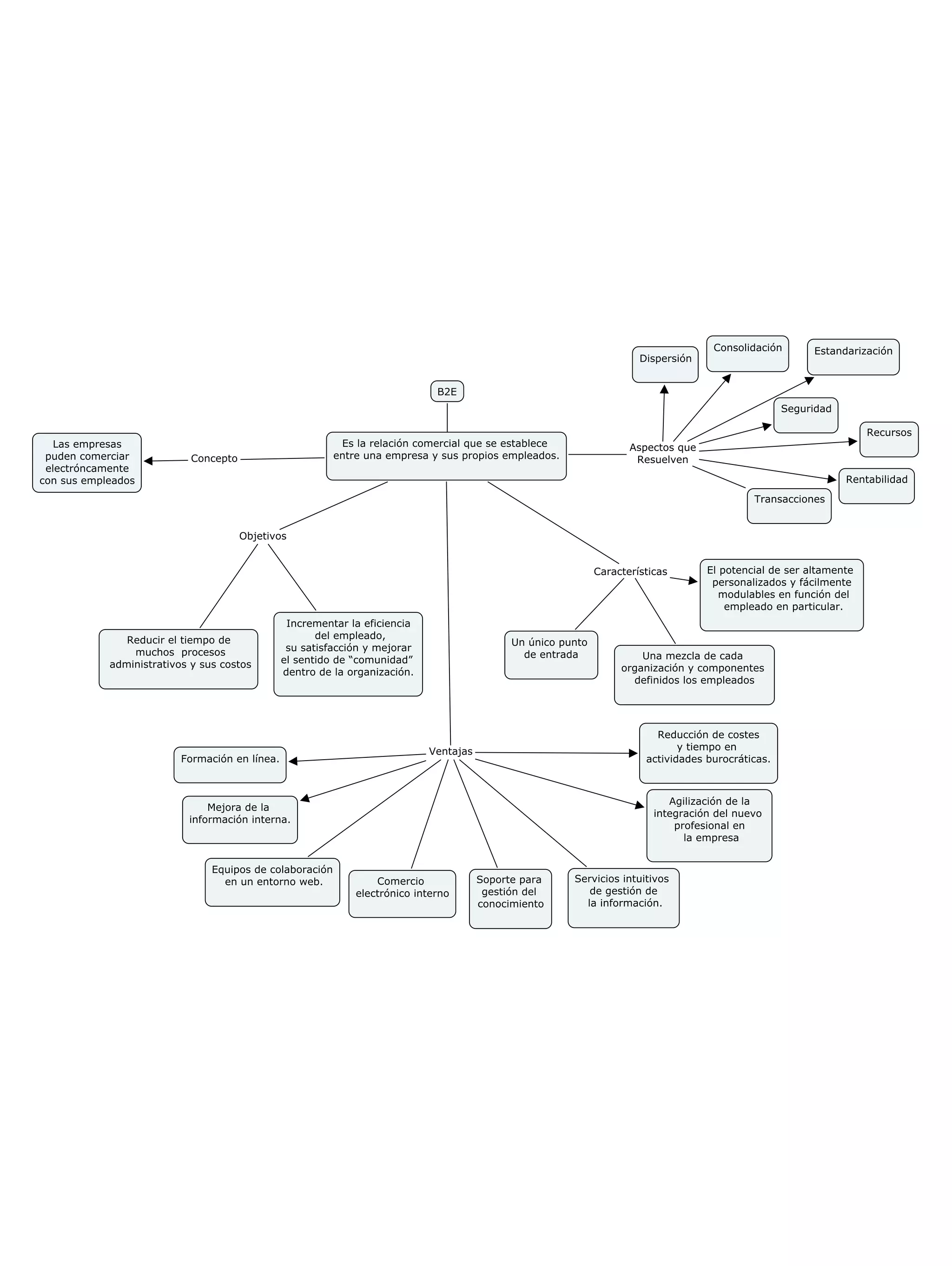
Cuestionario de comercio b2 e PPT