CARACTERIZAÇÃO DO ESTADO DA ARTE DE CSCW
DISSERTAÇÃO DE MESTRADO APRESENTADA POR
ANTÓNIO JOSÉ GUILHERME CORREIA
Sob orientação dos Professores Doutores Benjamim Fonseca e Hugo Paredes
UNIVERSIDADE DE TRÁS-OS-MONTES E ALTO DOURO
ESCOLA DE CIÊNCIAS E TECNOLOGIA
DEPARTAMENTO DE ENGENHARIAS
2011
ii
iii
Dissertação apresentada por António José Guilherme
Correia à Universidade de Trás-os-Montes e Alto Douro para o
cumprimento dos requisitos necessários à obtenção do grau de
Mestre em Tecnologias da Informação e Comunicação, sob a
orientação dos Professores Doutores Benjamim Fonseca e Hugo
Paredes.
iv
v
RESUMO
Nas últimas décadas, o trabalho cooperativo adquiriu uma importância assinalável na
comunidade científica como um domínio de investigação composto por múltiplos interesses. A
avaliação do estado da arte do campo multidisciplinar de Trabalho Cooperativo Suportado por
Computador, uma área científica polimórfica focada no fenómeno social do trabalho em grupo
e no suporte tecnológico às suas dinâmicas processuais, suscitou uma meta-análise transversal
a diversas publicações científicas encontradas em conferências e revistas especializadas. Numa
perspectiva holística, esta dissertação fundamenta-se na conceptualização do campo científico
supra-referido, onde é procurado um ponto de referência comum na literatura para explicar os
elementos que caracterizam a sua envolvente terminológica, no enquadramento histórico com
alguns dos factos que marcaram a sua evolução, bem como nos seus domínios de aplicação.
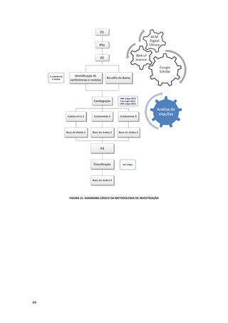
A análise bibliométrica ao campo de Trabalho Cooperativo Suportado por Computador
respeitou um processo de selecção prévia de conferências e revistas com tópicos dedicados ao
seu domínio de investigação, e catalogação dos atributos de identificação presentes neste tipo
de artigos. Complementarmente, foram recolhidos dados sobre o número de citações em cada
artigo, segundo os resultados obtidos no Google Scholar, ACM Digital Library e Web of Science,
num total de 1480 artigos. Os resultados obtidos com a análise bibliométrica apresentam uma
perspectiva que pode clarificar possíveis tendências futuras, em termos de produção científica,
bem como uma caracterização aproximada sobre o impacto de determinadas publicações. Este
estudo demonstra assim uma forte volatilidade na composição da comunidade de investigação
científica, num intervalo de tempo com profundos avanços tecnológicos. A selecção de um
período de análise entre 2003 e 2010, deveu-se particularmente ao facto de representar uma
grande parte da produção científica na última década, complementando os estudos anteriores.
De forma a caracterizar a perspectiva actual desta área de investigação, é utilizado um
método de revisão sistemática da literatura para rever o conjunto de taxonomias apresentadas
para classificação de características de trabalho cooperativo e atributos funcionais de sistemas
centrados no suporte à cooperação. Neste sentido, foi adoptado um esquema de classificação
proposto para categorizar as tipologias e os atributos funcionais de ferramentas colaborativas,
funcionando como a base de classificação seleccionada para publicações desta natureza. Neste
processo, foram classificados um total de 541 artigos publicados entre 2003 e 2010, registando
as suas características taxonómicos. A metodologia de análise deste conjunto de publicações
respeitou um processo sistemático de leitura do resumo de cada artigo, leitura na íntegra para
o caso específico de artigos que apresentam elevados níveis de complexidade para a obtenção
deste tipo de informação, bem como busca por palavras-chave relacionadas com as categorias.
De uma forma genérica, o campo de Trabalho Cooperativo Suportado por Computador
tem apresentado alguns esforços para combinar a investigação sobre os fenómenos sociais do
trabalho e a investigação de cariz mais tecnológico. A análise efectuada neste trabalho aponta
para a prevalência das ferramentas centradas em dinâmicas de grupo, bem como a tendência
de crescimento das aplicações de tagging social e videoconferência.
Palavras-chave
Trabalho Cooperativo Suportado por Computador, CSCW, Groupware, Bibliometria, Interacção
Humano-Computador, Taxonomias, Revisão Sistemática, Análise Transversal.
vi
vii
ABSTRACT
In the last decades, cooperative work has gained a remarkable importance in the
scientific community as a research domain that encompasses multiple interests. The
evaluation of the state of the art of the multidisciplinary field of Computer Supported
Cooperative Work, a polymorphic scientific area focused on the social phenomenon of group
work and on the technological support to its procedural dynamics, prompted a cross-sectional
meta-analysis to several scientific publications found in specialized conferences and journals.
In an holistic view, this dissertation is based on the conceptualization of the above-mentioned
scientific field, where a common reference point in the literature is sought to explain the
elements that characterize its surrounding terminology, in the historical background with
some of the facts that marked its progress, as well as in their application domains.
The bibliometric analysis to the field of Computer Supported Cooperative Work,
respected a prior selection process of conferences and journals with topics dedicated to their
research domain, and cataloging the identification attributes present in this type of articles. In
addition, data about the number of citations in each article was collected, according to the
results obtained using Google Scholar, ACM Digital Library and Web of Science, in a total of
1480 articles. The results obtained with bibliometric analysis present a perspective that can
clarify possible future trends in terms of scientific production, as well as an approximate
characterization to the impact of certain publications. This study thus shows a strong volatility
in the composition of the scientific research community, in a review period characterized by
deep technological advances. The selection of the 2003-2010 period was due particularly to
the fact that it represents a significant part of the last decade scientific production,
complementing previous studies.
In order to characterize the current state of this research field, a systematic review
method is used to review the taxonomies presented for the classification of cooperative work
characteristics and the functional attributes of systems centered in the cooperation support. In
this sense, a classification scheme was adopted that aims to categorize the typologies and
functional properties of cooperative work tools, working as the classification basis chosen for
this type of publications. In this process, a total of 541 articles published between 2003 and
2010 were classified, recording their taxonomic elements. The analysis methodology used for
this set of publications to obtain this kind of information followed a process of reading the
summary of each article, searching for keywords related to each category, as well as fully
reading those articles that have high levels of complexity.
Generally, the scientific field of Computer Supported Cooperative Work has been
carrying out some efforts to combine research concerning social aspects of work with research
dealing with technological aspects. The analysis carried out in this thesis point to a prevalence
of group dynamics tools, as well as a growing trend for applications of social tagging and
videoconference.
Keywords
Computer Supported Cooperative Work, CSCW, Groupware, Bibliometrics, Human-Computer
Interaction, Taxonomies, Systematic Review, Cross-seccional Analysis.
viii
ix
AGRADECIMENTOS
Esta dissertação é resultado da confluência entre o esforço e empenho do autor, bem
como do apoio e incentivo incondicional de muitas entidades aglutinadoras de um crescimento
assinalável.
Assumindo um risco sempre presente em conjunturas psicossociais desta natureza, de
ser injusto por omissão, gostaria de agradecer particularmente:
- Aos Professores Doutores Hugo Paredes e Benjamim Fonseca, orientadores da minha
investigação, auxiliando-me incondicionalmente com o seu conhecimento científico, incentivo,
infinita amizade e espírito de união que, em uníssono, muito contribuíram para ultrapassar as
dificuldades de percurso que uma investigação neste domínio multidisciplinar acarreta.
- À Universidade de Trás-os-Montes e Alto Douro, pela forte entreajuda que é patente
no seio desta instituição, pelas excelentes condições de trabalho que proporciona, e por todas
as oportunidades de investigação concedidas. Um agradecimento especial para os Professores
Doutores João Varajão, Leonel Morgado, Joaquim Escola e Paulo Martins por terem feito parte
da minha evolução enquanto investigador, constituindo-se como verdadeiros mentores.
- Aos meus colegas do laboratório, em particular o André Pinheiro, o Diogo Azevedo, o
Ricardo Nunes, o Gonçalo Matos, o Jorge Santos, a Daniela Pedrosa, o Pedro Neves e a Ana
Margarida Maia, pelo ambiente de trabalho maravilhoso que constroem diariamente.
- Aos meus colegas de curso, em especial à Nilza Rocha, ao Luís Rodrigues e ao Gilberto
Vilela, por sempre acreditarem em mim desde a minha entrada na universidade.
- À minha família, em particular à avó ‘Rosa’, fonte de sabedoria ancestral que serviu
de sustentáculo à minha manutenção e evolução enquanto ser.
- Um agradecimento não menos especial à minha ‘musa’ e aos meus amigos e colegas,
por terem sido o alicerce de todo o meu desenvolvimento, criando-me um ambiente propício
às tarefas de investigação, reflexão e redacção do trabalho que agora se materializa.
x
xi
ÍNDICE
Resumo.......................................................................................................................................... v
Abstract........................................................................................................................................vii
Agradecimentos ............................................................................................................................ix
Lista de figuras ............................................................................................................................xiii
Lista de tabelas.............................................................................................................................xv
Glossário, acrónimos e abreviaturas..........................................................................................xvii
Capítulo 1: Introdução................................................................................................................... 1
1.1 Enquadramento......................................................................................................... 2
1.2 Motivação e contribuições........................................................................................ 4
1.3 Objectivos.................................................................................................................. 4
1.4 Estrutura.................................................................................................................... 5
Capítulo 2: Trabalho Cooperativo Suportado por Computador.................................................... 7
2.1 Envolvente conceptual.............................................................................................. 8
2.2 Enquadramento histórico........................................................................................ 11
2.3 Etnografia e psicossociologia do trabalho e das organizações ............................... 16
2.4 Groupware............................................................................................................... 18
2.4.1 Requisitos............................................................................................................ 19
2.4.2 Factores de sucesso e fracasso ........................................................................... 21
2.4.3 Áreas de aplicação............................................................................................... 22
2.4.3.1 Colaboração móvel.............................................................................................. 23
2.4.3.2 Comércio colaborativo ........................................................................................ 26
2.4.3.3 Telemedicina ....................................................................................................... 29
2.4.3.4 Aprendizagem Colaborativa Suportada por Computador .................................. 31
2.4.3.5 Ambientes virtuais e videojogos colaborativos................................................... 35
Capítulo 3: Classificação de CSCW .............................................................................................. 39
3.1 Classificação de sistemas groupware...................................................................... 40
3.1.1 Matriz tempo-espaço.......................................................................................... 40
xii
3.1.2 Domínios de aplicação ........................................................................................ 42
3.1.3 Modelo 3C........................................................................................................... 47
3.1.4 Taxonomias híbridas ........................................................................................... 54
3.2 Modelos de classificação de trabalho cooperativo................................................. 61
Capítulo 4: Metodologia.............................................................................................................. 69
4.1 Cienciometria: Origem e aplicabilidade .................................................................. 70
4.2 Métricas de avaliação quantitativa......................................................................... 72
4.3 Método de investigação.......................................................................................... 74
4.3.1 Métodos de recolha e catalogação de bibliografia de referência....................... 75
4.3.2 Avaliação taxonómica de publicações científicas sobre groupware................... 80
Capítulo 5: Resultados................................................................................................................. 85
5.1 Estudos de análise bibliométrica na literatura de CSCW ........................................ 86
5.2 Bibliométricas transversais de investigação em CSCW........................................... 93
5.3 Classificação de publicações científicas de groupware......................................... 104
Capítulo 6: Conclusões e trabalho futuro ................................................................................. 111
Referências bibliográficas ......................................................................................................... 119
Apêndices.................................................................................................................................. 157
Apêndice 1: Compilação das propriedades taxonómicas de CSCW.......................................... 157
Apêndice 2: Lista de publicações com maior número de citações ........................................... 167
xiii
LISTA DE FIGURAS
Figura 1. Cronologia de sistemas de suporte à colaboração ...................................................... 15
Figura 2. Estrutura de um sistema de actividade humana (Adaptado de Engeström, 1987) ..... 32
Figura 3. Relação entre teorias individuais e sociais de aprendizagem (Adaptado de Stahl, 2011)
..................................................................................................................................................... 34
Figura 4. Natureza geográfica em sistemas de CSCW (Rodden & Blair, 1991) ........................... 41
Figura 5. Classificação de acordo com as funções de suporte (Adaptado de Borghoff &
Schlichter, 2000).......................................................................................................................... 48
Figura 6. Modelo de colaboração em trevo (Adaptado de Elmarzouqi et al., 2007).................. 50
Figura 7. Modelo para avaliar a percepção da actividade (Adaptado de Neale et al., 2004)..... 51
Figura 8. Diagrama cíclico do Modelo 3C (Adaptado de Fuks et al., 2005)................................. 52
Figura 9. Roda de ferramentas colaborativas (Adaptado de Weiseth et al., 2006).................... 57
Figura 10. Redes de comunicação (Adaptado de Shaw, 1971)................................................... 62
Figura 11. Circunflexo das tarefas de grupo (Adaptado de McGrath, 1984) .............................. 63
Figura 12. Quadro de pessoas/artefactos (Adaptado de Dix, 1994)........................................... 64
Figura 13. Modelo dinâmico de interacção em grupo (Adaptado de Andriessen, 2002)........... 65
Figura 14. Modelo teórico de formação da percepção da situação (Adaptado de Bolstad et al.,
2005) ........................................................................................................................................... 66
Figura 15. Diagrama lógico da metodologia de investigação ..................................................... 84
Figura 16. Variação da percentagem média de investigadores de CSCW em redes de co-autoria
(Horn et al., 2004) ....................................................................................................................... 87
Figura 17. Distribuição dos locais de publicação de trabalhos citados em CSCW (2000-2002)
(Adaptado de Horn et al., 2004).................................................................................................. 88
Figura 18. Evolução dos tipos de investigação (Adaptado de Wainer & Barsottini, 2007)......... 89
Figura 19. Rede de referências no campo de CSCL em 2003 (Adaptado de Kienle & Wessner,
2006) ........................................................................................................................................... 90
Figura 20. Estatísticas da conferência CHI (Adaptado de Henry et al., 2007)............................. 91
Figura 21. Tópicos de investigação da conferência CRIWG (Adaptado de Antunes & Pino, 2010)
..................................................................................................................................................... 93
Figura 22. Variações na média de citações do Google Scholar................................................... 96
xiv
Figura 23. Análise global aos dados comparáveis nos três índices de citação ........................... 98
Figura 24. Locais de publicação de autores de referência em CSCW (2000-2010)................... 100
Figura 25. Resultados embrionários da análise aos tópicos globais de CSCW (1945-2010)..... 101
Figura 26. Análise bianual dos atributos funcionais de groupware.......................................... 105
Figura 27. Características funcionais de groupware por conferência....................................... 108
Figura 28. Análise bianual das tipologias de groupware........................................................... 109
Figura 29. Tipologias de groupware por conferência ............................................................... 110
xv
LISTA DE TABELAS
Tabela 1. Comparação de CVE orientados à aprendizagem (Adaptado de Rajaei & Aldhalaan,
2011) ........................................................................................................................................... 38
Tabela 2. Matriz tempo-espaço para a classificação de groupware (Adaptado de Johansen,
1988) ........................................................................................................................................... 40
Tabela 3. Categorização do espaço de interacção segundo os domínios de aplicação (Adaptado
de Ellis, 2000) .............................................................................................................................. 43
Tabela 4. Ferramentas colaborativas e respectivas funcionalidades (Adaptado de Bafoutsou &
Mentzas, 2002)............................................................................................................................ 45
Tabela 5. Esquema de classificação para tecnologias de suporte à colaboração (Mittleman et
al., 2008)...................................................................................................................................... 47
Tabela 6. Características de colaboração para partilha de conteúdo em redes sociais (Oliveira &
Gerosa, 2011).............................................................................................................................. 53
Tabela 7. Taxonomia de colaboração (Adaptado de Bolstad & Endsley, 2003).......................... 56
Tabela 8. Classificação não-exclusiva (Adaptada de Penichet et al., 2007)................................ 58
Tabela 9. Classificação das referências taxonómicas de groupware (Adaptado de Bafoutsou &
Mentzas, 2002)............................................................................................................................ 60
Tabela 10. Modelo hierárquico de colaboração (Adaptado de Okada, 2007)............................ 67
Tabela 11. Conferências e revistas seleccionadas....................................................................... 75
Tabela 12. Campos de dados do modelo de catalogação de artigos.......................................... 79
Tabela 13. Esquema de comparação para sistemas de groupware (Adaptado de Mittleman et
al., 2008)...................................................................................................................................... 80
Tabela 14. Método de classificação de publicações científicas .................................................. 83
Tabela 15. Comparação da presença de CSCW segundo a organização do trabalho (Adaptado
de Grudin, 1994) ......................................................................................................................... 86
Tabela 16. Organização dos indicadores ‘bibliométricos’ obtidos com o processo de
catalogação ................................................................................................................................. 94
Tabela 17. Tópicos usados para a classificação de artigos entre 1945-2010 (Adaptado de
Greenberg, 1991) ...................................................................................................................... 102
xvi
xvii
GLOSSÁRIO, ACRÓNIMOS E ABREVIATURAS
ABC – Activity-Based Computing
ACCM – Augmented Continuum of Collaboration Model
AI – Artificial Intelligence
AR – Augmented Reality
ATM – Asynchronous Transfer Mode
B2B – Business-to-Business
BPM – Business Process Management
BPML – Business Process Modeling Language
CAD – Computer-Aided Design
CAM – Computer-Aided Manufacturing
C-Commerce – Collaborative Commerce
CMC – Computer-Mediated Communication
CRM – Customer Relationship Management
CSCL – Computer-Supported Collaborative Learning
CSCW – Computer Supported Cooperative Work
CVEs – Collaborative Virtual Environments
CVGE – Collaborative Virtual Geographic Environment
DIS – Distributed Interactive Simulation
E-Business – Electronic Business
ebXML – Electronic Business XML
E-Commerce – Electronic Commerce
EIP – Enterprise Information Portals
E-mail – Electronic Mail
EMR – Electronic Medical Record
ENIAC – Electronic Numerical Integrator and Calculator
ERP – Enterprise Resource Planning
GDSS – Group Decision Support Systems
xviii
HCI – Human-Computer Interaction
HLA – High Level Arquitecture
JCR – Journal Citation Reports
LDA – Linear Discriminant Analysis
MMOGs – Massively Multiplayer Online Games
MUDs – Multi-User Dungeons
OA – Office Automation
P2P – Peer-to-Peer
PDAs – Personal Digital Assistants
PLC – Product Lyfecycle Collaboration
PLM – Product Lifecycle Management
PoP – Publish or Perish
RPC – Remote Procedure Call
SCI – Science Citation Index
SI – Sistemas de Informação
SIDES – Shared Interfaces to Develop Effective Social Skills
SMS – Short Message Service
SNA – Social Network Analysis
TIC – Tecnologias da Informação e Comunicação
TOUCH – Telehealth Outreach for Unified Community Health)
WFM – Workflow Management
WIF – Web Impact Factor – WIF
Workflow – Fluxo de trabalho
WoS – Web of Science
WWW – World Wide Web
WYSIWIS – What You See Is What I See
XML – Extensible Markup Language
1
CAPÍTULO 1: INTRODUÇÃO
“Coming together is a beginning. Keeping together is progress. Working
together is success.”
Henry Ford
Neste capítulo de génese introdutória, faz-se um enquadramento lógico do problema e
das motivações que conduziram à definição concreta do estudo proposto. São ainda definidos
os objectivos parciais que se pretendem alcançar com o trabalho de investigação e apresenta-
se a estrutura da dissertação, referindo sumariamente os assuntos que são abordados em cada
um dos capítulos seguintes.
2
1.1 ENQUADRAMENTO
Com o advento do novo milénio, sucedeu-se uma efervescente mutação paradigmática
na aplicação de Tecnologias da Informação e Comunicação (TIC), fomentando a criação de uma
sociedade centrada na informação, com base num conjunto de relações interpessoais (Paredes
& Martins, 2011), e regenerando a capacidade de trabalhar remotamente através da redução
das barreiras temporais, espaciais e de interacção social. Neste contexto, a tecnologia adquiriu
um papel estratégico como suporte aos processos de ‘trabalho cooperativo’, suscitando uma
simbiose eficaz entre humanos e máquinas com funções distintas mas fortemente interligadas
(Gruber, 2008). Os avanços tecnológicos que se concretizaram no domínio da colaboração com
suporte informático, designadamente o correio electrónico (e-mail) como ferramenta de apoio
à coordenação de tarefas, o uso de mundos virtuais para a realização de reuniões, formações
específicas e simulação de actividades com elevados níveis de exigência, sistemas de workflow
dinâmicos, mensagens instantâneas (instant messaging), videoconferência, audioconferência e
espaços multi-utilizador para a edição e partilha de documentos em tempo real, introduziram
inúmeras possibilidades ao campo do ‘teletrabalho’. No entanto, estes progressos acarretam
também imensos desafios no que diz respeito às múltiplas necessidades dos utilizadores para
aumentar a transparência, ‘co-presença’, privacidade e produtividade laboral em contextos de
natureza operacional, numa manifesta tentativa de cooperar activamente de forma ‘ubíqua’. O
conceito de Computação Ubíqua é subentendido na forma de “submersão” dos computadores
‘embutidos’ no mundo real, com o intuito de auxiliar o ser humano na utilização de tecnologia
de uma forma ‘inconsciente’. Com a colocação dos dispositivos computacionais num plano
secundário, “a virtualidade embebida no espaço físico permitiu reverter as forças centrípetas
afectantes que os computadores pessoais convencionais inseriram dentro da vida e do espaço
de trabalho” (Weiser, 1991). Na senda evolutiva deste paradigma, Dey e Abowd (2000) fizeram
um enquadramento conceptual ao ‘contexto’ e definiram-no como “qualquer informação que
possa ser usada para caracterizar uma entidade” e melhorar, desta forma, a interacção entre o
utilizador e uma aplicação, reportando-se tipicamente “à localização, à identidade e ao estado
de pessoas, grupos e objectos físicos e computacionais”. Por sua vez, Dourish (2004) afirmou
que “o contexto não é a informação per si, mas as propriedades que a constituem”, suscitando
a criação de sistemas ‘cientes do contexto’ (context-aware) que permitam “extrair, interpretar
e usar a informação de contexto” e adaptar a sua funcionalidade a situações específicas (Rohn,
2003), trazendo um conjunto de desafios e oportunidades para o desenvolvimento de sistemas
colaborativos mais robustos (Kulkarni & Tripathi, 2010).
O paradigma actual dos sistemas de apoio à cooperação amplia a metáfora do espaço
de trabalho auxiliado por dispositivos informáticos e abre novos caminhos à forma como as TIC
podem apoiar as várias dinâmicas processuais de um grupo em constante interacção, tornando
crucial a manutenção de uma ‘percepção do contexto de trabalho’ para que a cooperação seja
bem sucedida (Bardram & Hansen, 2010). A componente de ‘percepção do espaço de trabalho’
concentra-se no conhecimento da interacção de outras pessoas com um ambiente operacional
partilhado, num esforço conjunto, tornando-se uma funcionalidade útil para uma grande parte
das actividades de colaboração. Esta característica permite coordenar acções, gerir junções de
forma estratégica, manter a comunicação objectiva e ininterrupta sobre uma tarefa, antecipar
as acções dos outros elementos do grupo e encontrar oportunidades para alcançar um elevado
grau de entreajuda tendo como base um ‘entendimento mútuo’ (Gutwin & Greenberg, 2002).
3
O Trabalho Cooperativo Suportado por Computador (Computer Supported Cooperative
Work – CSCW, na terminologia anglo-saxónica) emergiu como um campo científico de carácter
multidisciplinar, centrado nas possibilidades e nos efeitos do suporte tecnológico a grupos de
trabalho envolvidos em tarefas e/ou objectivos comuns (Bowers & Benford, 1991). Conforme
argumentou Ackerman (2000), uma grande parte dos avanços alcançados em CSCW durante a
década de 1990 centrou-se em pressupostos como a actividade humana ser altamente flexível,
contextualizada e variável, suscitando a necessidade de criação de ‘entidades’ computacionais
ajustáveis a esta envolvente, nomeadamente ao nível da transferência de informação, funções
e políticas. Com os estudos realizados, tornou-se evidente a existência de uma lacuna inerente
entre os ‘requisitos sociais’ e os ‘mecanismos técnicos’ implementados, um fenómeno que tem
originado preocupações da parte dos investigadores de CSCW ao tentarem colmatar a ‘rigidez’
dos sistemas colaborativos em termos de fundamentação lógica e apoio à actividade social. Os
‘mecanismos sociais’ apresentam uma forma de complementar as aplicações ao possibilitarem
controlar, regular e estimular comportamentos (Sproull & Kiesler, 1991). Neste sentido, tem-se
mantido activa uma procura por novas formas de gerir problemas e compromissos resultantes
de conflitos observados em ambientes de trabalho em grupo e da coordenação das actividades
dos participantes (Malone & Crowston, 1994; Schmidt & Simone, 1996). As visões precedentes
que defendiam uma natureza intelectual, mecanicista e metódica das actividades laborais têm
sido questionadas, na medida em que as interacções passaram a ocorrer com maior frequência
e em níveis de complexidade mais elevados, o que acarreta sérios desafios para a resolução de
problemas relacionados com o suporte ao ‘trabalho de articulação’ (Schmidt, 2010).
A implementação de sistemas colaborativos em ambientes organizacionais requer uma
adaptação estruturada, contínua e flexível, sedimentada na ‘co-evolução’ e propulsionada pela
tendência dos utilizadores para moldar o sistema às suas necessidades específicas (Orlikowski,
1992). Esta situação pode originar vários conflitos e mobilizar sinergias para uma análise sobre
os impactos e as variações verificáveis no processo de negociação de um grupo de trabalho nas
suas configurações naturais. A psicologia social aplicada ao campo de CSCW (Finholt & Teasley,
1998; Kraut, 2003; Beenen et al., 2004) fundamenta-se na análise do comportamento humano
em grupo com o objectivo de atingir uma compreensão sistemática das transformações ‘sócio-
comportamentais’ que caracterizam o segmento da Interacção Humano-Computador (Human-
Computer Interaction – HCI). Segundo Sinha et al. (2010), a HCI pode ser entendida como “uma
disciplina afecta ao desenvolvimento, avaliação e implementação de sistemas computacionais
interactivos para utilização humana e ao estudo dos principais fenómenos que os rodeiam” e a
sua origem remonta a 1946, com a introdução do primeiro computador electrónico de grande
escala, denominado por Electronic Numerical Integrator and Calculator (ENIAC).
A ‘co-construção de conhecimento’ (Clases & Wehner, 2002), compreendida como um
modo específico de cooperação expansiva no ciberespaço, estabelece-se na redefinição mútua
de funções, objectivos de trabalho e padrões de interacção. Neste contexto, as ‘comunidades
virtuais’ (Rheingold, 1993) surgem como um espaço onde as pessoas podem interagir entre si,
construir relações fechadas e executar actividades (Paredes & Martins, 2011), com o objectivo
de alcançar o ‘capital social’ e aumentar a eficácia laboral. Em virtude do seu compromisso em
construir aplicações que suportem a estrutura interpessoal, o CSCW situou a tecnologia numa
envolvente composta por actividades funcionais, através de uma análise rigorosa das práticas
reais de trabalho (Schmidt, 2010), criando novas directrizes para um alinhamento estratégico.
4
1.2 MOTIVAÇÃO E CONTRIBUIÇÕES
Segundo Schmidt (2009), o CSCW nunca conseguiu estabelecer-se como um campo de
investigação bem delimitado, encontrando-se num estado avançado de ‘fragmentação’. Neste
sentido, torna-se essencial visualizar a evolução da área ao longo da sua existência, recorrendo
a métodos de avaliação ‘bibliométrica’ para determinar os factores de impacto da comunidade
de investigação científica em CSCW e os seus principais tópicos de interesse. A motivação para
a realização deste trabalho de investigação baseia-se na premissa de que existe uma manifesta
necessidade de analisar a produção científica deste campo devido à escassez de conhecimento
sobre estudos recentes que contemplem uma amostra com o nível de granularidade desejado.
O estudo do impacto científico das publicações de CSCW é complementado com a classificação
de sistemas colaborativos abordados no conjunto específico de artigos científicos catalogados,
possibilitando a avaliação das transformações mais relevantes. Com o intuito de compreender
os dados considerados, esta dissertação expõe as variações em formatos simétricos, utilizando
uma metodologia uniforme no tratamento e subsequente apresentação dos dados. Contudo,
os processos de pesquisa e de análise dos artigos catalogados levantaram uma necessidade de
construir um modelo para a classificação de publicações dirigidas aos fundamentos teóricos do
CSCW, acrescentando a dimensão tecnológica. As características deste modelo de classificação
que se pretende criar futuramente são apresentadas de forma genérica no terceiro capítulo da
dissertação, sendo extraídas da literatura de CSCW e respeitando uma estrutura ‘ortogonal’. O
contributo principal deste estudo foca-se na decomposição de uma década caracterizada pelas
introduções de diferentes ferramentas colaborativas, promovendo uma comparação funcional
aos seus atributos técnicos, articulada numa visão global e prospectiva, exposta no formato de
hipótese sobre o crescimento, organização e impacto do campo de CSCW.
1.3 OBJECTIVOS
A caracterização do estado da arte de um campo científico de natureza interdisciplinar
acarreta imensos desafios de investigação. De forma a contextualizar o crescimento verificado
na área de CSCW, pretende-se desenvolver um estudo que avalie a sua perspectiva histórica,
defina o estado actual e analise possíveis tendências futuras. O trabalho a realizar em contexto
de dissertação transita por um processo de catalogação e ‘revisão sistemática’ de literatura de
referência, levantamento de taxonomias centradas na classificação de tecnologias de suporte à
colaboração e consequente justificação da necessidade de uma taxonomia compreensiva, bem
como o cruzamento de dados estatísticos e reflexão sob perspectivas distintas. Os ‘metadados’
obtidos no âmbito deste estudo funcionarão como uma das componentes integrantes da base
de dados criada para organizar o conjunto de publicações catalogadas e classificadas, podendo
ser facilmente actualizados e analisados. Neste sentido, pretende-se enfatizar o status quo em
CSCW, colocando alguns dos seus factos mais marcantes num referencial compreensivo.
A concretização do objectivo primordial desta dissertação passa pelo estabelecimento
de objectivos parcelares que se concretizarão em várias fases do seu desenvolvimento global,
delimitando uma sequência de ‘desideratos’ cruciais para atingir resultados reais. Apresenta-se
assim, em seguida, a lista sintetizada de objectivos a concretizar no âmbito desta dissertação:
 Elaborar um estudo sobre o estado da arte de CSCW, onde se apresentem os
factos históricos que marcaram a evolução do campo, a sua perspectiva actual
e as formas de convergência que apresenta para o futuro.
5
 Fazer a análise transversal ao conteúdo de alguns dos artigos que representam
o maior número de citações no campo em estudo.
 Processo de recolha, catalogação e análise de artigos publicados em revistas e
conferências internacionais de reconhecido mérito científico na área.
 Aplicação de métodos de avaliação ‘bibliométrica’ ao universo catalogado.
 Criar uma árvore de dependências para definir as áreas específicas e as áreas
transversais que constituem o campo de CSCW.
 Identificação de taxonomias para a classificação de artigos relativos a CSCW, e
justificação da necessidade de um modelo formal composto por ‘propriedades’
abordadas separadamente na literatura.
 Classificação de artigos relativos a tecnologias de suporte a grupos envolvidos
em tarefas colaborativas segundo uma taxonomia pré-definida.
 Consolidar a análise estatística dos dados obtidos no processo de classificação,
de forma a contextualizar a evolução dos sistemas colaborativos ao longo dos
últimos anos.
 Análise dos resultados obtidos e definição de linhas de trabalho futuro.
1.4 ESTRUTURA
A estrutura da dissertação encontra-se dividida em seis capítulos independentes mas
fortemente interligados, respeitando um encadeamento lógico e sequencial. A par da presente
secção introdutória, a dissertação encontra-se organizada da seguinte forma:
 Capítulo 2
Trabalho Cooperativo Suportado por Computador
Estudo dos fundamentos do CSCW, auxiliado pelo enquadramento conceptual
relativo às temáticas que o caracterizam transversalmente. Abordagem sucinta
aos domínios da etnografia, psicologia e sociologia em contexto de trabalho de
grupo com suporte informático, clarificando as suas características primaciais.
Descrição detalhada das ferramentas de suporte à colaboração, delimitando a
sua envolvente conceptual, os requisitos de maior relevância para a utilização
destes sistemas e os factores de adopção e rejeição mencionados na literatura,
bem como algumas das suas áreas de aplicação.
 Capítulo 3
Classificação de CSCW
Descrição de taxonomias abordadas na literatura com o objectivo de classificar
os sistemas colaborativos e as suas dinâmicas de trabalho em grupo. É exposta
uma fracção significativa da produção científica neste domínio, com correlação
entre os atributos que caracterizam as principais correntes taxonómicas. Neste
contexto, são apresentadas as ‘propriedades’ de forma agregada com o intuito
de traçar uma linha de investigação baseada na criação de um modelo híbrido.
 Capítulo 4
Metodologia
Apresentação dos métodos de análise ‘cienciométrica’ existentes na literatura,
definindo esta envolvente e inserindo-a no contexto em estudo. Descrição dos
processos de recolha, catalogação e análise de dados ‘bibliométricos’ relativos
6
a artigos de CSCW. Exposição dos métodos utilizados na avaliação dos sistemas
colaborativos e fundamentação da amostra considerada no estudo.
 Capítulo 5
Resultados
Validação dos resultados conseguidos com a análise ‘bibliométrica’ numa visão
hipotética sobre as transformações e tendências que o campo apresenta para
o futuro. Análise profunda às possibilidades de convergência em CSCW, no que
se refere às funcionalidades mais evidentes dos sistemas colaborativos, sendo
complementada por um estudo aos tipos de sistemas mais estudados entre os
anos 2003 e 2010 em conferências e revistas específicas. Determinação de um
conjunto de publicações científicas onde um grupo pré-definido de autores de
CSCW publicou na última década. Lista de artigos sobre CSCW com um número
significativo de citações nos índices de indexação contemplados. Os conjuntos
de ‘metadados’ são agrupados e apresentados de forma sucinta para facilitar a
leitura e tornar os resultados mais perceptíveis.
 Capítulo 6
Conclusões e trabalho futuro
Sinopse dos conteúdos com maior relevância no trabalho de caracterização do
estado da arte de CSCW, suscitando uma avaliação crítica aos dados obtidos e
apresentados com tratamento estatístico, fundamentando evidências relativas
ao processo de extracção de informação. Averiguação do cumprimento eficaz
dos objectivos propostos inicialmente, indicando linhas de investigação futura
com base nos desafios encontrados com o desenvolvimento desta dissertação.
7
CAPÍTULO 2: TRABALHO COOPERATIVO SUPORTADO POR COMPUTADOR
“Society does not consist of individuals, but expresses the sum of the interrelations
within which these individuals stand.”
Karl Marx
Esta secção apresenta um enquadramento conceptual do campo de CSCW e descreve-
o como uma área científica multidisciplinar alavancada por uma comunidade de investigadores
de HCI com interesses específicos no estudo do impacto social da tecnologia, enquadrando-se
em domínios como a antropologia, a informática e a psicologia. Neste sentido, são referidas as
definições introduzidas na literatura de CSCW para explicar os conceitos genéricos, é feita uma
abordagem à etnografia e à corrente psicossociológica do trabalho cooperativo como métricas
de análise usadas para determinar os factores que influenciam a utilização efectiva de sistemas
colaborativos e explica-se, pormenorizadamente, o domínio tecnológico circunscrito ao CSCW.
Os factores de sucesso e fracasso, os paradigmas, os requisitos formais e as áreas de aplicação,
em que é possível identificar segmentos de utilização destes sistemas, são também abordados
neste capítulo com o objectivo de apresentar as principais linhas de trabalho desta área.
8
2.1 ENVOLVENTE CONCEPTUAL
A investigação em CSCW assume um papel ‘instrumental’ na redução da complexidade
de coordenação relativa às actividades cooperativas intercedidas por ferramentas informáticas
(Schmidt & Simone, 1996), suscitando o interesse pela criação de unidades estruturais flexíveis
e de fácil integração que orientem a execução de tarefas através de mecanismos de interacção
social adaptados à imprevisibilidade do mundo real (Holt, 1985, p. 281). Na distinção analítica
‘recursiva’ enfatizada por Schmidt e Simone (1996), “o trabalho cooperativo é constituído pela
interdependência de múltiplos actores a interagir através da alteração do estado de um campo
comum de trabalho”, onde o seu carácter distribuído depende de factores como a ‘repartição’
de actividades no tempo e espaço, o número de participantes em disposições de cooperação, a
complexidade estrutural constituída pela área de trabalho (interacções e heterogeneidade), o
nível de especialização dos participantes e a variedade de ‘heurísticas’ envolvidas, exigindo um
‘trabalho de articulação’ efectivo para unir os esforços cooperativos nas actividades realizadas
de forma distribuída através de ‘artefactos’ específicos. Neste domínio, podem ser englobados
os ‘mecanismos de coordenação’ como construções resultantes da relação entre um protocolo
coordenativo (um conjunto integrado de procedimentos e convenções que fomentam a junção
de actividades interdependentes) e um artefacto (onde o protocolo é materializado), podendo
ser concebido como um dispositivo de software especializado que interage com uma aplicação
para apoiar o ‘trabalho de articulação’ representado por estruturas de dados e funcionalidades
concretas, numa base ‘semântica’ acessível a todas as entidades cooperantes. Historicamente,
o termo ‘trabalho cooperativo’ remonta à primeira metade do século XIX, subentendido como
a designação geral e neutra de trabalho com a envolvência de múltiplos actores (Ure, 1835). A
definição formal de Marx (1867) pressupõe a presença de “múltiplos indivíduos a trabalhar em
conjunto, de forma planeada, no mesmo processo de produção ou em processos de produção
diferentes mas interligados”.
Segundo Bannon e Schmidt (1989), o CSCW não pode ser entendido apenas em termos
de técnicas a serem aplicadas, mas sim como uma área de investigação centrada na concepção
de sistemas de suporte a grupos, tendo uma base conceptual em diversos campos das ciências
sociais e da computação. Nesta óptica, deve ser definido como um esforço de compreensão da
natureza holística e das características que constroem o trabalho cooperativo, com o objectivo
de criar tecnologias computacionais adequadas e aperfeiçoadas num esforço sistemático. Greif
(1988) define a envolvente de CSCW como “um campo de investigação identificável, centrado
no papel do computador no trabalho em grupo”. O termo ‘grupo’ é aqui enfatizado no sentido
de caracterizar qualquer tipo de interacção social, podendo ser entendido como um conjunto
de pessoas, relativamente fechado e fixo, que partilham objectivos comuns e estão envolvidas
num processo de comunicação ininterrupto. A interacção entre os membros pode alternar em
termos de frequência, desde o simples acto de informar ao caso da cooperação, onde coexiste
uma actividade partilhada para a qual é necessário interagir com grande frequência. O caso da
coordenação não envolve comunicação com o propósito de operar uma actividade simultânea,
mas sim o contacto com o objectivo de ‘coordenar’ actividades e informação (Ellis et al., 1991).
O trabalho em equipa designa um tipo específico de relação cooperativa expressa pela partilha
de responsabilidades entre os membros, por ser premeditada e por respeitar um planeamento
efectivo (Johansen, 1988). O conceito de ‘trabalho cooperativo’ define a envolvente composta
por múltiplas pessoas a trabalhar em conjunto, através de processos relacionados em termos
9
de conteúdo, para produzir um determinado ‘produto’ ou ‘serviço’ (Bannon & Schmidt, 1989).
O núcleo do ‘trabalho cooperativo’ encontra-se na noção de ‘dependência mútua’ no processo
laboral, envolvendo actores a cooperar com o objectivo de terminar determinadas tarefas com
eficácia, e uma forte dependência sobre o tempo e a qualidade do trabalho realizado (Schmidt
& Bannon, 1992). A configuração de um ambiente de trabalho cooperativo considera o ‘campo
de trabalho’ como uma parte do universo que é controlada ou transformada pelo trabalho dos
actores, incluindo as suas interfaces (Schmidt, 1994), envolvendo igualmente a ‘organização do
trabalho cooperativo’ como uma combinação de actores interdependentes constituída por um
sistema de actividades de dependência mútua (Schmidt, 2002). Neste sentido, os participantes
num cenário desta natureza dependem da ‘informação contextual’ sobre o estado efectivo das
acções dos restantes elementos, possibilitando um acompanhamento mais rigoroso. McGrath
(1984) descreveu ‘grupos’ como instrumentos que influenciam ou modificam os seus membros
constituintes e fomentam a produção de trabalho, formando agregações sociais que envolvem
um nível comum de conhecimento e interacção. O trabalho cooperativo é ‘articulado’ de modo
a que os actores envolvidos sejam estimulados a partilhar, distribuir, coordenar ou interligar as
suas actividades individuais distribuídas (Schmidt & Bannon, 1992).
A ‘percepção’ (conceptualizada como ‘awareness’, na terminologia anglo-saxónica) foi
definida por Dourish e Bellotti (1992) como a compreensão da actividade dos outros membros
de um grupo num espaço partilhado, fornecendo um ‘contexto’ para a sua própria acção. Com
a ‘percepção mútua’ da presença e das actividades dos colaboradores num contexto específico
de trabalho em grupo, torna-se possível ‘articular’ as actividades cooperativas de acordo com a
sua situação actual, num fenómeno contínuo onde a prática pode ocorrer de forma implícita,
em ambientes de pequena dimensão, e onde se verifica a criação recursiva de conhecimento,
interesses e intenções por parte dos membros do grupo (Schmidt, 1994). Em CSCW, o conceito
de ‘foco’ foi introduzido como um domínio explícito da actividade de determinados indivíduos,
enquanto a nomenclatura ‘nimbo’ foi utilizada para descrever o comportamento, a disposição
ou a actividade que podem derivar da acção de um indivíduo, numa relação sem reciprocidade
em que o cruzamento dos dois conceitos resulta na ‘percepção’ (Rodden, 1996). A literatura de
CSCW apresenta diversas combinações com o termo ‘percepção’ para caracterizar os domínios
específicos em que se encontram os ‘sistemas colaborativos’, designadamente: ‘percepção de
colaboração’ (Lauwers & Lantz, 1990), ‘percepção passiva’ (Dourish & Bellotti, 1992, p. 107),
‘percepção genérica’, ‘conhecimento mútuo’ e ‘percepção periférica’ (Bly et al., 1993; Grudin,
2001), ‘percepção recíproca’ e ‘percepção mútua’ (Shmidt, 1994), ‘conhecimento da presença’
(Milewski & Smith, 2000), ‘percepção contextual’ (Izadi et al., 2002), ‘percepção da situação’ e
‘percepção do espaço de trabalho’ (Gutwin & Greenberg, 2002). Segundo Schmidt (2002), este
conjunto de abordagens conceptuais indica que o termo ‘percepção’ é ambíguo e necessita de
uma qualificação mais rigorosa para que não seja usado de forma contraditória. Na envolvente
aplicacional, a informação que possibilita a ‘percepção’ deve ser coerente em toda a rede, algo
que é reflectido pela exigência de sistemas síncronos ‘multi-utilizador’ onde a percepção visual
do espaço de trabalho é partilhada entre todos os participantes (What You See Is What I See –
WYSIWIS). Neste contexto, as ‘sobrecargas’ cognitivas devem ser evitadas, e os mecanismos de
notificação devem ser ‘accionados’ sem perturbar a atenção nas tarefas (Papadopoulos, 2006).
O conceito de ‘fluxo de trabalho’, conhecido por ‘workflow’, é definido por Xiao (2005)
como o conjunto de processos criados por uma organização para coordenar as actividades de
10
múltiplos indivíduos e, desta forma, assegurar a conclusão do trabalho com êxito e aumentar a
eficiência dos colaboradores. Os ‘procedimentos’ funcionais padronizados podem influenciar o
carácter das actividades coordenadas, fomentando a incorporação de ‘tecnologia colaborativa’
dentro do fluxo de trabalho de uma organização. Segundo Ellis (1999), alguns tipos de trabalho
em contexto de escritório podem ser vistos como conjuntos interligados de tarefas recorrentes
estruturadas (processos ou procedimentos do ‘fluxo de trabalho’), onde as etapas elementares
de trabalho (actividades) devem ser realizadas por várias pessoas (actores) numa determinada
sequência. Os sistemas de ‘workflow’ têm a capacidade de definir, gerir e executar ‘processos’
através de software, cuja ordem de execução é dirigida por uma representação computacional
da lógica referente ao ‘fluxo de trabalho’.
Em termos genéricos, o CSCW aborda processos cooperativos unindo indivíduos, assim
como grupos homogéneos, para que possam trabalhar conjuntamente visando alcançar metas
comuns, independentemente da sua localização física e actuando numa configuração temporal
simultânea e/ou assíncrona. Segundo Bowers e Benford (1991), “na sua forma mais genérica, o
CSCW examina as possibilidades e os efeitos do suporte tecnológico a pessoas envolvidas em
processos de comunicação e trabalho colaborativo”. Neste sentido, salientam-se os dois pares
de caracteres que formam o acrónimo, ‘CW’ como fenómeno social que caracteriza o trabalho
em grupo e ‘CS’ na perspectiva dos sistemas colaborativos que fornecem o respectivo suporte,
conhecidos internacionalmente por groupware (Schmidt & Bannon, 1992; Ackerman, 2000). O
termo aparece inicialmente como a ‘combinação’ entre os processos de grupo intencionais e o
software para os suportar (Johnson-Lenz & Johnson-Lenz, 1981). Numa envolvente conceptual
mais estrita, pode subentender-se por groupware “o conjunto de sistemas computacionais que
suportam indivíduos envolvidos numa tarefa (ou objectivo) comum e fornecem uma interface
para um ambiente partilhado”, incluindo software, hardware e serviços de suporte a processos
de trabalho cooperativo (Ellis et al., 1991). De acordo com a interpretação feita ao trabalho de
Poltrock e Grudin (1999), as ferramentas de suporte à ‘coordenação’ podem ser caracterizadas
como groupware que permite aos seus utilizadores capturar e coordenar os processos internos
de uma organização, aumentar a qualidade e reduzir custos de coordenação (Sproull & Kiesler,
1991). Na definição de Ehrlich (1999), o conceito de groupware refere-se ao “desenvolvimento
de tecnologias que suportam o modo como as pessoas comunicam e colaboram para cumprir
metas de trabalho no contexto de processos pessoais, organizacionais e de gestão”. Neste tipo
de sistema, o trabalho pode ser tácito e amorfo, e as tarefas executadas podem apresentar um
carácter explícito, observável e concreto. Contudo, as organizações possuem uma necessidade
contínua de aumentar a produtividade devido à competitividade global, suscitando a execução
de tarefas mais complexas e ‘polimorfas’. Desta forma, são necessários sistemas ‘flexíveis’ para
enfrentar problemas como o aumento da sobrecarga administrativa, a pressão para aumentar
os índices de eficácia e eficiência, bem como a intenção dos colaboradores em diminuir a carga
de trabalho desnecessária que pode provocar diversas perturbações orgânicas e psíquicas.
O ‘suporte’ aos processos de trabalho cooperativo não se baseia apenas na ‘disposição
metódica’ de tecnologias e instrumentos de trabalho, consolida-se pela formação de sistemas
‘sociotécnicos’ eficazes (Trist & Bamforth, 1951). Enquanto os sistemas groupware abordam os
problemas técnicos para aperfeiçoar a interface homem-computador, fornecendo tecnologias
de suporte a múltiplos utilizadores, o CSCW deve articular o trabalho cooperativo, partilhar um
espaço de informação activo, e adaptar a tecnologia ao ‘contexto’ da organização (Bannon &
11
Schmidt, 1989), focando o estudo dos efeitos ‘psicossociais’ observáveis com a implementação
de sistemas colaborativos, a criação de modelos de classificação que contemplem as dinâmicas
de trabalho em grupo e o suporte informático, e as ‘heurísticas’ que devem ser ponderadas na
fase de desenvolvimento de um sistema ‘multi-utilizador’. Wilson (1991) expressou a diferença
entre os dois conceitos, definindo o CSCW como um termo genérico que combina a percepção
do modo como as pessoas trabalham em grupo através de tecnologia de groupware suportada
por redes de dispositivos computacionais.
Extrapolando as dimensões supramencionadas para uma definição mais compreensiva,
caracteriza-se a génese do acrónimo CSCW como uma ‘fórmula’ terminológica para identificar
um conjunto de sistemas e processos de trabalho de natureza cooperativa, envolvendo grupos
de indivíduos situados no tempo e espaço, com objectivos comuns e um ‘contexto’ partilhado,
permitindo a percepção de todas as acções ocorridas num âmbito específico de trabalho. Num
espectro evolutivo, devemos ser capazes de ‘repensar’ o estado actual do campo em epígrafe,
na medida em que o acrónimo perdeu alguma relevância ao deixar de reflectir a actividade de
um grupo, devido a factores como o computador ter perdido o estatuto de exclusividade como
dispositivo digital de interesse global, a tecnologia não estar confinada unicamente a um papel
de suporte, o foco principal já não incidir em pequenos grupos para os quais a cooperação era
a regra, levando o mundo digital a englobar ataques de hackers, spam, preocupações com a
privacidade, conflitos e competição, bem como os sistemas capazes de apoiar as tarefas dos
grupos em contexto laboral terem ampliado significativamente o seu espaço de disseminação
e utilização para além do ambiente corporativo (Grudin, 2010; Correia et al., 2011).
2.2 ENQUADRAMENTO HISTÓRICO
Embora o termo ‘CSCW’ remonte originalmente a 1984, num seminário organizado por
Irene Greif e Paul Cashman (Grudin, 1994), a sua ideia central remete-nos à década de 1940
quando Vannevar Bush propôs o MEMEX, um sistema de memória e comunicação baseado em
hipertexto que usaria código binário, foto células e fotografia instantânea para que as pessoas
pudessem criar e seguir referências cruzadas de ‘microfilmes’ (Bush, 1945). Impulsionado pela
visão vanguardista do seu antecessor, Douglas Engelbart desenvolveu o AUGMENT/NLS SYSTEM,
o “primeiro” sistema colaborativo operacional baseado em hipertexto, introduzindo conceitos
que suportariam a origem de tecnologias como a ‘teleconferência’ e o groupware, tendo como
objectivo o ‘aumento do intelecto humano’ (Engelbart, 1963). Neste sentido, o surgimento do
sistema SABRE, em 1964, veio solucionar os problemas apresentados pelas companhias aéreas
americanas a nível do preenchimento de lugares em voos de avião e da impressão de cheques
de pagamento (Copeland et al., 1995), introduzindo uma “era” denominada por Automação de
Escritório (Office Automation – OA, na terminologia anglo-saxónica). Em 1969, é implementada
a ARPA NETWORK, que viria a transformar-se na grande catalisadora da Internet. Dois anos mais
tarde, é criado o sistema de e-mail pelas mãos de Ray Tomlinson, marcando uma revolução de
importância capital ao nível das comunicações (Berners-Lee, 1996). Schmidt (2009) considera a
introdução da Comunicação Mediada por Computador (Computer-Mediated Communication –
CMC) como um ‘movimento intelectual’ que se fundiu com a OA na constituição do CSCW. Este
conceito possui ‘raízes’ de orientação tecnológica com enfoque em aspectos de interacção que
se constituem como parte integrante na operacionalização do trabalho e estão profundamente
‘entrosados’ na configuração do ambiente físico, nos procedimentos laborais e nas convenções
organizacionais estabelecidas. A investigação realizada em CMC incidiu sobre os efeitos sociais
12
da tecnologia de suporte à comunicação, passando pela criação de padrões com o objectivo de
reunir um conjunto de normas estabilizadas na década de 1980 para a comunicação por e-mail
e noutras ferramentas de groupware (ex.: X.25, X.400 e STML).
Com a introdução do campo de CSCW, surgiram inúmeros estudos centrados no modo
como o software colaborativo poderia articular os processos de trabalho, tornando obsoleta a
OA. Na prossecução desta mudança, construíram-se várias aplicações de groupware, nas quais
se salienta o COORDINATOR, para a troca de mensagens semi-estruturadas (Winograd & Flores,
1986), o LOTUS NOTES, como um sistema ‘cliente-servidor’ de suporte ao trabalho colaborativo
com vários módulos integrados, cuja base remonta ao sistema PLATO NOTES (Orlikowski, 1992),
o CALLISTO, como um sistema de ‘gestão de projectos’ orientado à construção de protótipos de
engenharia (Sathi et al., 1986), o CAVECAT, um ‘espaço multimédia’ com a integração de vídeo
e áudio para reuniões remotas (Mantei et al., 1991), o CHAOS, um sistema baseado no suporte
à conversação e melhoria da coordenação no âmbito das tarefas de escritório (De Cindio et al.,
1986), o COGNOTER, como uma ferramenta ‘multi-utilizador’ centrada na organização de ideias
(Foster & Stefik, 1986), o gIBIS, um sistema de hipertexto desenvolvido para suportar o debate
de políticas de forma exploratória (Conklin, 1988), o GROUPSKETCH, um ‘bloco de notas’ multi-
utilizador para pequenos grupos dispersos geograficamente (Greenberg & Bohnet, 1991), bem
como os sistemas MMCONF (Thomas et al., 1985), SIBYL (Lee, 1990), PROJECTNICK (Begeman et
al., 1986), e TEAMWORKSTATION (Ishii, 1990).
Ao ‘projectar’ a arquitectura da World Wide Web (WWW), Tim Berners-Lee visionou o
potencial cooperativo associado ao que o mesmo descreveu como “o universo de informação
acessível através de uma rede global” (Berner-Lee, 1996), marcando o fim de uma era marcada
por incompatibilidades entre os sistemas computacionais e fomentando uma explosão ao nível
da ‘acessibilidade’, caracterizada por enormes impactos sociais e económicos. A consolidação
deste fenómeno, na década de 1990, globalizou as comunicações e constituiu uma verdadeira
“auto-estrada” de conhecimento acessível à população, crescendo a partir de uma ferramenta
utilizada por uma pequena comunidade de especialistas, para uma ‘rede global’ composta por
milhões de utilizadores. Neste sentido, torna-se premente enfatizar o estudo das redes sociais
como espaços virtuais que trouxeram algumas possibilidades de suporte a inter-relações entre
um conjunto de pessoas que comunicam entre si, partilham as suas convicções e trabalham de
forma colaborativa. Numa perspectiva correlacionada, Rheingold (1993) define ‘comunidades
virtuais’ como sendo autênticas “agregações sociais que emergem a partir da Internet quando
um número suficiente de pessoas desenvolve discussões públicas por tempo indeterminado”,
possuindo sentimentos suficientes para estabelecer redes de relações pessoais no ciberespaço
e sendo caracterizadas por múltiplos grupos de pessoas com sistemas de valor, normas, regras,
bem como um sentido de identificação e associação comum. As ‘comunidades de prática’ são
caracterizadas pela envolvência ‘recíproca’ numa actividade através de uma estrutura informal
estabelecida por três componentes: objectivo, funcionamento e produção (Wenger, 1998). Na
sua generalidade, aplicam-se fortemente ao ambiente empresarial, num contexto de gestão de
conhecimento e aprendizagem.
A interacção social manteve-se originalmente no desenvolvimento dos computadores
baseados em terminais, e através da USENET e de diversos tipos de software na Internet. Entre
1995 a 1997, foram lançados o ICQ (“I Seek You”) e o AOL Instant Messenger, e a utilização de
13
mensagens de texto via telefone (Short Message Service – SMS) teve uma ascensão acentuada,
dando origem a portais Web com este segmento de interacção incorporado. Durante o mesmo
período, surgiram redes sociais precursoras como a CLASSMATES.COM e SIXDEGREES.COM e, em
2001, foi lançada oficialmente a RYZE.COM, numa aproximação para a melhoria das redes de
negócios interpessoais. Segundo Boyd e Ellison (2007), as redes sociais são ‘serviços’ baseados
na Web, que posssibilitam às pessoas criar um perfil ‘público’ ou ‘semi-público’ dentro de um
sistema limitado, articular a lista de outros utilizadores com quem podem partilhar conexões, e
visualizar ou percorrer as suas listas de conexões.
A utilização das redes sociais por profissionais aumentou de uma forma exponencial, e
as questões de investigação confrontam-se com o modo e a facilidade de utilização, a variação
da produtividade, a adequação às ‘necessidades empresariais’ e as tendências de evolução. No
final de 2008, o MYSPACE e o FACEBOOK tinham ambos cerca de 60 milhões de utilizadores nos
Estados Unidos e representavam entre 6% e 8% do tempo gasto online. A utilização pessoal do
LINKEDIN quadruplicou para mais de 25 milhões de membros num ano e o e-mail continua a ter
uma missão estratégica no meio organizacional (Skeels & Grudin, 2009). Na ascendente espiral
de mudança social, prosperaram muitos sítios novos com uma componente de rede social (por
exemplo, TWITTER, FLICKR e YOUTUBE). No intervalo temporal entre os anos 2002 e 2004, foram
libertadas ou promovidas activamente redes como CYWORLD, FRIENDSTER e LIVE SPACES. A nível
‘funcional’, as acções de classificação, anotação, marcação de objectos, entre outras formas de
enriquecimento da informação, podem resultar na associação de ideias inovadoras, e definição
de ‘ontologias’ para a maximização mútua da ‘inteligência colectiva’ e valor acrescentado para
participantes em partilha dinâmica de informação. Os resultados alcançados com a cooperação
podem reflectir-se na criação de ‘conhecimento colectivo’, num processo comum para garantir
a auto-regulação da qualidade (Hoegg et al., 2006).
A análise quantitativa das ‘interacções sociais’ remonta ao princípio da década de 1920
(Freeman, 1996), sendo caracterizada pela interacção cruzada entre investigadores de diversas
disciplinas como sociologia, antropologia aplicada, psicologia social e estatística, com métricas
específicas. A Análise de Redes Sociais (Social Network Analysis – SNA) incide sobre as relações
entre as ‘entidades sociais’, a comunicação entre os membros de um grupo, ou as transacções
económicas entre organizações e países, suscitando o interesse no estudo de redes complexas
com uma estrutura dinâmica em termos de evolução no tempo (Boccaletti et al., 2006). Neste
contexto, podem abordar-se estudos ao nível da análise de ferramentas de ‘microblog’ como o
TWITTER em termos de relações interpessoais, frequência das contribuições e tipo de conteúdo
publicado (Zhao & Rosson, 2009), utilização de ‘blogs’ como uma actividade social (Nardi et al.,
2004), aplicação da psicologia social para compreender as motivações para a contribuição nas
comunidades online (Beenen et al., 2004), utilização de funcionalidades e vocabulários focados
na marcação ou ‘tagging’ social (Sen et al., 2006), uso do FACEBOOK por um grande número de
utilizadores num espaço de tempo reduzido (Lampe et al., 2006) ou a participação colaborativa
na WIKIPÉDIA (Bryant et al., 2005), num substrato colectivo onde o ‘crowdsourcing’ apresenta a
sua génese na prática de obter informações de um grupo de pessoas de grande dimensão que
contribui de forma conectada, e as ‘folksonomias’ são subentendidas como taxonomias criadas
pelos utilizadores para categorizar e recuperar conteúdo na Web como páginas, fotografias, e
ligações usando rótulos de marcação (Albors et al., 2008).
14
A tendência de investigação em CSCW transitou das ‘infra-estruturas de rede’ originais
para os Ambientes Virtuais Colaborativos (Collaborative Virtual Environments – CVEs), desde a
simples ‘interface de texto’ às complexas ‘interfaces tridimensionais’, promovendo a evolução.
Nos últimos anos, foi possível verificar a utilização de mundos virtuais como o SECOND LIFE e o
WORLD OF WARCRAFT para fins de negócio, entretenimento, e simulação de tarefas complexas,
suscitando um interesse crescente por parte dos investigadores sobre o impacto que este tipo
de tecnologia pode ter sobre os padrões de comportamento no domínio do trabalho em grupo
através de CVEs (Kock, 2008). Numa perspectiva genérica, os mundos virtuais podem aplicar-se
a várias áreas, nomeadamente a ‘telemedicina’, a educação, o treino militar, o desporto, entre
outros segmentos de actuação onde a simulação pode ter uma importância estratégica.
As ‘superfícies tangíveis’, abrangidas num domínio anglo-saxónico que se designa por
surface computing/tabletop display (Scott et al., 2003), apresentam ‘tecnologias’ de interacção
interpessoal, permitem um acesso a objectos digitais físicos partilhados, bem como transições
entre actividades e pessoas, fomentando a ‘colaboração síncrona’ na resolução de problemas.
Na sua generalidade, têm sido estudadas diversas formas de melhorar a ‘acessibilidade’ destas
superfícies para invisuais (Kane et al., 2011), a execução de tarefas de forma colaborativa com
o intuito de aumentar a produtividade em domínios como a ‘pesquisa’ na WWW (Morris et al.,
2010), a análise visual colaborativa de documentos com grande complexidade (Isenberg et al.,
2010), o apoio a grupos de programadores de pequena dimensão em ‘reuniões co-localizadas’,
através de sistemas de interacção híbridos (por exemplo, o CODE SPACE) (Bragdon et al., 2011),
bem como o suporte a colaboradores num escritório, no processo de gestão das relações entre
o conteúdo digital e em papel (Everitt et al., 2008). No domínio educacional, encontram-se as
interfaces para promoção da participação equitativa dos alunos no trabalho em grupo (Morris
et al., 2006a), e ferramentas como o SIDES (Shared Interfaces to Develop Effective Social Skills),
“uma ferramenta concebida para ajudar os adolescentes com Síndrome de Asperger a praticar
as suas capacidades de trabalho em grupo usando um jogo de computador multi-utilizador que
funciona sobre a tecnologia tangível” (Piper et al., 2005). No controlo de acesso e coordenação
de múltiplas superfícies, foram abordadas várias políticas de coordenação (Morris et al., 2004),
e técnicas para partilha de documentos (Ringel et al., 2004). Ainda no domínio tecnológico das
superfícies tangíveis, foram abordadas questões como a anotação colectiva através do sistema
TEAMTAG (Morris et al., 2006b), as técnicas de ensino de utilizadores sobre gestos disponíveis
e as respectivas formas de execução através do sistema SHADOWGUIDES (Freeman et al., 2009),
bem como o estudo prático sobre o impacto que a dimensão de um grupo e de uma ‘superfície
tangível’ pode ter na interacção (Ryall et al., 2004).
A Figura 1 apresenta um referencial com a evolução dos aspectos técnicos relativos ao
campo de CSCW. A identificação dos elementos que caracterizam a linha temporal foi feita de
acordo com uma ‘bibliografia anotada’ composta por uma análise às ‘teorias’ e aos sistemas de
groupware introduzidos até à década de 1990 a nível científico (Greenberg, 1991). Este estudo
foi complementado por uma análise genérica a sistemas colaborativos que surgiram a partir do
desenvolvimento da WWW até à última década. Com a análise gráfica desta envolvente, torna-
se possível visualizar algumas das principais introduções tecnológicas que foram estudadas ao
nível científico com alguma incidência, uma vez que retrata os fundamentos da área de CSCW,
e foca um número diversificado de sistemas concebidos para suportar a partilha de informação
e a contribuição de diversos utilizadores de múltiplas formas.
15
FIGURA 1. CRONOLOGIA DE SISTEMAS DE SUPORTE À COLABORAÇÃO
16
2.3 ETNOGRAFIA E PSICOSSOCIOLOGIA DO TRABALHO E DAS ORGANIZAÇÕES
A origem do termo ‘etnografia’ remonta à antropologia ocidental do século XIX, tendo-
se tornado posteriormente uma referência na integração da investigação empírica e teórica na
interpretação comparativa de uma cultura ou organização social. O ‘trabalho de campo’ requer
uma forte vivência com um grupo de pessoas durante extensos períodos de tempo, de forma a
documentar e interpretar o modo de vida dessa comunidade, as suas crenças e valores. Numa
abordagem paralela, os ‘estudos de caso’ despontaram a partir da investigação protagonizada
por sociólogos entre as décadas de 1920 e 1950 com base no estudo da vida social humana. Na
aproximação efectuada por Macdonald (2001), o termo ‘etnografia’ é utilizado para quantificar
o desenvolvimento e a reconfiguração do trabalho etnográfico na antropologia anglo-saxónica,
tendo os seus domínios de análise sido “ampliados” à psicologia humana e às componentes de
âmbito geográfico (Hammersley & Atkinson, 2007).
A etnografia tornou-se uma das principais abordagens usadas na comunidade de CSCW
para especificar a importância da concepção de sistemas computacionais na prática laboral. No
domínio organizacional, é fundamental ter em consideração diversas etapas para certificar que
os materiais etnográficos cobrem um espectro suficiente de tarefas situadas, bem como alguns
subconjuntos específicos, envolvendo uma adopção generalizada por parte dos seus membros.
A etnografia aplicada ao CSCW apresenta diversas vertentes de formulação, reportando-se ao
estudo de locais de trabalho com recurso à observação, programas analíticos ou teóricos onde
podem ser utilizados os dados etnográficos para fomentar a partilha de informação e as causas
perceptíveis para o facto de uma grande parcela dos etnógrafos nesta área terem uma agenda
tácita que se opõe à mudança tecnologicamente orientada (Harper, 2000). A discussão gerada
em torno desta envolvente aborda questões como a natureza das reportagens etnográficas, as
visões sociológicas de ‘organização’ (Jirotka et al., 1992), interacção em termos de conversação
(Luff et al., 1990) e negociação (Schmidt & Bannon, 1992), sendo necessária uma forma híbrida
de etnografia mais específica para o campo de CSCW. A etnografia marca uma transição entre
as abordagens quantitativas e as ciências sociais, e acarreta um compromisso que envolve um
longo período de tempo e um grau de imersão elevado no ambiente em estudo, com o intuito
de alcançar uma compreensão qualitativa do seu ‘modo de operação’ (Shapiro, 1994).
No extenso domínio da etnometodologia, Heath e Luff (1992) descreveram as práticas
e os procedimentos de trabalho colaborativo através dos quais se processa a comunicação e a
coordenação numa sala de controlo do metro de Londres, propulsionados por Suchman (1987)
que havia utilizado esta aproximação como base dos seus ‘planos’ e das suas ‘acções situadas’
e Garfinkel (1967) como uma das referências introdutórias neste campo. Conforme argumenta
Shapiro (1994), a complexa padronização da actividade social decorre das práticas dos próprios
membros, contrariamente à promulgação de determinado esquema interiorizado, suscitando a
prossecução activa da organização social das actividades por parte de todos os membros. Com
o estudo ao sistema de controlo do tráfego aéreo no Reino Unido (Hughes et al., 1992; Bentley
et al., 1992), foram abordados ‘métodos etnográficos’ para identificar a ‘organização social’ do
trabalho cooperativo e a utilização de ‘instrumentos’ para a sua realização. Neste contexto, foi
introduzido um conjunto de ‘metáforas’ para a representação electrónica das práticas manuais
e exploraram-se formas de interligar a etnografia na concepção de sistemas colaborativos.
17
Na área de CSCW, a etnografia recaíu fortemente nas implicações de desenvolvimento,
onde os fundamentos da ‘psicologia cognitiva’ foram aplicados na modelação de requisitos. No
âmbito da sociologia, salienta-se a ‘teoria marxista do processo de trabalho’ sobre a percepção
da utilização dos sistemas computacionais e a evolução da ‘divisão do trabalho’. Num espectro
de possibilidades de avaliação para os sistemas colaborativos, argumentou-se que as formas e
as tecnologias referentes ao trabalho cooperativo, representam um suporte sistemático para a
exploração de diferentes aspectos etnográficos (por exemplo, a divisão global do trabalho). As
tecnologias podem ter uma natureza inerentemente democrática e ‘libertadora’, e os diversos
modos de trabalho estão a tornar-se cada vez menos opressivos e apelam à preponderância de
‘relações humanas’ colaborativas (Shapiro, 1994), exigindo um ‘alinhamento estratégico’ entre
as práticas que podem ser observadas num determinado ambiente de trabalho, e a concepção
metódica de ferramentas adequadas às funções que lhe estão intrinsecamente associadas.
No domínio metodológico, Hughes et al. (1997) abordaram uma ‘vertente’ etnográfica
que permite aos etnógrafos capturar os requisitos do sistema através de um estudo ‘sistémico’
do local de trabalho e de todas as actividades das pessoas envolvidas, englobando a percepção
laboral, os planos e procedimentos, a ‘coordenação distribuída’ na dimensão de ‘interesse pelo
trabalho de campo’, a representação dos utilizadores e do trabalho ao nível das ‘preocupações
do sistema’, e o suporte às acções, às tarefas e à ‘coordenação multi-utilizador’. O conceito de
‘meta-modelação’ (Farias et al., 2000), entendido pela “análise, construção e desenvolvimento
de estruturas, regras, constrangimentos, modelos e teorias aplicáveis para modelar uma classe
pré-definida de problemas”, pode ser aplicado na representação dos atributos de configuração
de ‘ambientes de trabalho’. Estas características podem ser capturadas com recurso a estudos
etnográficos focados na concepção de sistemas, baseando-se em pontos fortes e ‘intersecções’
comuns entre as teorias de ‘coordenação’, ‘actividade’, ‘acção/interacção’, ‘gestão de tarefas’,
e no ‘modelo de suporte às actividades objectivas’. Dourish (2006) identificou a importância do
trabalho etnográfico na perspectiva de apoio à compreensão e reflexão da prática tecnológica,
ao invés de influenciar unicamente intervenções específicas. Como consequência, este tipo de
abordagem não significa a simples documentação de práticas, mas a percepção da organização
das ‘actividades’ e dos ‘recursos’ usados na sua realização, num ambiente de trabalho sujeito a
transformações. Na perspectiva do ensino, a etnografia apresenta sérios desafios ao combinar
um conjunto de capacidades teóricas, analíticas, organizacionais e de observação em contexto
de aprendizagem colaborativa com recurso a ferramentas informáticas (Brown et al., 2007).
Na óptica de Bell et al. (2005), a etnografia em HCI pode ser caracterizada pelo foco de
atenção dos etnógrafos incidir na ‘cultura de consumo’ e nas ‘práticas culturais’, apresentando
bases literárias relativas ao contexto social de utilização da tecnologia e estimulando sugestões
inovadoras para a resolução de problemas. Neste sentido, as novas aproximações etnográficas
baseiam-se em estudos antropológicos, literários e culturais para fornecer múltiplas formas de
compreender as relações humanas e repensar as tecnologias como um conjunto de ‘artefactos
culturais’. No domínio da ‘reflexão crítica’, são identificados os pressupostos inconscientes em
HCI que podem resultar em impactos negativos, envolvendo utilizadores e programadores na
prática de concepção tecnológica socialmente responsável (Sengers et al., 2005). Na ‘estrutura
interpretativa crítica’, a investigação etnográfica focaliza-se na organização de encontros entre
culturas e funciona como base para a ‘análise interpretativa’, recorrendo à exploração cultural,
etnografia e desenvolvimento participativo, que partilham o reconhecimento do papel central
18
desempenhado pelos intérpretes e se opõem às concepções comuns usadas em HCI (Crabtree
et al., 2009). A ‘etnografia colaborativa’, por seu lado, concentra-se na procura pelos requisitos
de trabalho em grupos inseridos em ambientes complexos, permitindo realizar a análise social
extensiva das actividades laborais (Silva et al., 2009), combinando as características das outras
abordagens etnográficas, e reformulando as funções básicas dos sistemas colaborativos.
A ‘etnografia virtual’, também definida pelos termos ‘netnografia’, ‘etnografia digital’ e
‘ciberetnografia’, pode ser entendida como um ‘método’ que se prende, em grande parte, com
o facto da informação retirada para análise se encontrar inteiramente em fontes provenientes
da Internet (Hine, 2000; Mann & Stewart, 2000; Markham, 2005). Este ‘método’ foi concebido
como resposta à necessidade de analisar as ‘comunidades virtuais’ baseadas em comunicações
electrónicas, complementando a ‘etnografia convencional’ com características específicas para
estudar a utilização de tecnologias sedimentadas no ciberespaço (Hine, 2000). Contudo, esta
‘abordagem etnográfica’ contém ainda algumas limitações ao nível do rigor metodológico que
é estabelecido para analisar as ‘práticas sociais’ em rede, englobando um conjunto muito vasto
de variáveis que deve ser devidamente especificado.
2.4 GROUPWARE
Segundo Ellis e Wainer (1999), enquanto o CSCW se centra no estudo de novas formas
de trabalho em grupo e nas potencialidades de implementação de tecnologia para melhorar as
dinâmicas de interacção e colaboração, o groupware cinge-se à tecnologia para assistir grupos,
compreendendo sistemas assentes em computação e comunicação e suportando um ambiente
partilhado e os seus respectivos participantes. A aceleração do ritmo de mudança na economia
impõe uma necessidade de adaptação de processos por parte de grupos e organizações devido
a factores como a introdução de novas tecnologias, procura de novos clientes ou concorrência.
Grudin (1994) abordou a investigação realizada em torno de Sistemas de Suporte à Tomada de
Decisão em Grupo (Group Decision Support Systems – GDSS), estabelecendo as suas raízes pela
década de 1970 no campo dos Sistemas de Informação (SI). Estas ferramentas oferecem vários
recursos que possibilitam a resolução de conflitos através da negociação de propostas entre os
participantes, numa envolvência mútua de dinâmicas de grupo, brainstorming, infra-estruturas
de comunicação e avaliação de ideias e onde o advento da WWW deu origem a sistemas inter-
organizacionais de suporte à decisão com funções de discussão e votação (Shim et al., 2002).
Chang et al. (2001) propuseram um esquema composto por alterações paradigmáticas
no domínio de investigação em sistemas cooperativos, sustentando a transição das aplicações
‘monoutilizador’ assíncronas para uma dimensão síncrona ‘multi-utilizador’, e perspectivando
o desenvolvimento de ferramentas baseadas nos conceitos de ‘ubiquidade’ e de ‘comunidade’
como uma tendência emergente. Ao nível do ‘controlo’, verificou-se uma evolução desde a era
em que não existiam mecanismos de ‘percepção’ para situar o trabalho executado, transitando
para a inserção de aplicações ‘customizáveis’ pelos utilizadores. O ‘fluxo de trabalho’ tornou-se
distribuído e multidimensional, evoluindo a partir das abordagens centralizadas e lineares que
foram implementadas anteriormente. As ‘sessões’ passaram a ser mais dinâmicas/flexíveis, em
oposição à natureza rígida e pré-definida. Contudo, os domínios supra-referidos, juntamente
com o ‘controlo de acesso’, apresentam perspectivas tendenciais para um suporte centrado na
‘procura’. No que diz respeito ao ‘ambiente’, é expectável a transição de um contexto múltiplo
para a dimensão ‘ubíqua’. O conceito de ‘comunidade’ passou de um estado isolado para uma
19
envolvente cooperativa e evolucionária, a ‘coordenação’ tem uma granularidade fina e baseia-
se em serviços com uma composição de ‘computação dinâmica’, e as ‘condutas sociais’ focam-
se na federação de comunidades com diferentes culturas e valores. A inserção de padrões para
a definição de ‘políticas’ de utilização e ‘normas de regulação’ torna-se fundamental neste tipo
de aplicações. A ‘realidade virtual’ é amplamente estudada ao nível da imersão de utilizadores,
em tempo real, num espaço composto por diversos objectos interactivos. No que diz respeito à
‘forma de armazenamento’, esta tende a basear-se em conceitos de ‘auto-presença’, migração
e remoção de arquivos de forma automática. A ‘formalização’ da arquitectura tende a basear-
se no contexto em que o trabalho é executado, com a implementação de uma ‘linguagem livre’
ao invés de centrada no conhecimento, e uma ‘interface’ que pode passar de middleware para
componentware. Os sistemas centrados na partilha do espaço de trabalho tiveram algum êxito
no suporte a diferentes formas de cooperação (Divitini et al., 2004). Os campos de CSCW e HCI
analisaram os benefícios atingidos com a implementação de vídeo nos ambientes de trabalho,
representando uma grande evolução no sentido de presença (Dourish & Bly, 1992).
Segundo Xue et al. (2008), os sistemas de groupware ‘distribuídos’ envolvem um grupo
de utilizadores em localizações distintas que cooperam entre si através da manipulação directa
dos objectos partilhados. Hindmarsh et al. (2005) salientaram a preocupação crescente dentro
do CSCW, com a concepção de novos sistemas para suportar a colaboração num conjunto mais
diversificado de domínios, implicando não apenas o movimento para “fora da sala de controlo”
(Hughes et al., 1994), mas mais longe dos locais de trabalho tradicionais e em ‘arenas’ como os
domínios públicos e as configurações internas e adicionais consideradas importantes para que
envolvem ‘mobilidade’ (Grinter et al., 2002; Crabtree et al., 2003). Nesta visão, a ‘reorientação’
da agenda de CSCW levanta desafios ao nível de estudo e desenvolvimento, que sustentam a
procura de novos resultados na esfera do trabalho social e técnico de CSCW. Grudin e Poltrock
(1997) defenderam que, devido a uma grande parte das aplicações incorporar funcionalidades
que suportam comunicação, coordenação, e partilha, o termo ‘groupware’ já não denota tanta
importância como uma simples nomenclatura, mas é fundamental sob a óptica de envolvência
dos desafios de natureza técnica e social que caracterizam o ‘processo de trabalho’. Orlikowski
(1992) investigou a introdução de software colaborativo numa organização para compreender
as transformações visíveis nas práticas de trabalho e a interacção social através de tecnologia.
Os resultados sugeriram que a implementação e subsequente utilização de tecnologia de apoio
a grupos de trabalho são influenciadas pela cultura e estrutura organizacional, e pelos modelos
mentais das pessoas, comportando a adaptação por parte de todos os membros às constantes
transformações ‘sociotécnicas’.
2.4.1 REQUISITOS
As ferramentas de suporte ao trabalho cooperativo requerem um número mínimo de
utilizadores, uma massa crítica, envolvendo um estudo prévio dos seus benefícios de utilização
e dos custos que acarretam (Grudin, 1994; Dix, 1997), bem como um conjunto de requisitos de
colaboração constituído por: i) tamanho do grupo (número total de utilizadores que o sistema
suporta), ii) controlo de versões, iii) mapeamento, iv) partilha de ficheiros, e v) repositório com
a informação necessária ao desenvolvimento das tarefas. Marca (1991) identificou um número
diversificado de requisitos para software colaborativo com base em entrevistas, salientando-se
o fornecimento de mecanismos de coordenação e co-autoria, a autenticação dos participantes
distribuídos geograficamente, a gestão das actividades e a integração entre aplicações.
20
Beck e Bellotti (1993) identificaram que, até ao início da década de 1990, grande parte
dos sistemas colaborativos era ‘implementada’ sem ter em consideração as diversas formas de
colaborar entre os membros de um grupo, uma questão que merece alguma reflexão da parte
dos investigadores para apurar a continuidade desta afirmação em termos científicos. Segundo
Grudin (1994), é difícil definir os requisitos de um sistema groupware, na medida em que este
processo exige uma extensa consideração de ‘aspectos funcionais’ e características dos grupos
que não apresentam um carácter intuitivo, permitindo aos programadores adaptarem diversas
funcionalidades ao contexto específico em que se desenrola o ‘fluxo laboral’, e onde a relação
custo/benefício depende de factores como as preferências, as funções, a experiência anterior,
e as tarefas dos utilizadores. Na perspectiva de utilização do sistema, alguns estudos focaram a
sobrecarga imposta sobre os membros do grupo pela introdução de groupware (Rogers, 1994),
e as elevadas despesas que surgem de forma imprevista (Bowers, 1994), como alguns factores
a considerar na implementação de um sistema. Prinz et al. (1998) defenderam a capacidade de
compreender melhor os processos de trabalho, a nível dos requisitos de desenvolvimento e da
utilização do sistema, com o objectivo de identificar experiências e estabelecer directrizes para
a prática futura com o devido suporte computacional.
Com a aprendizagem da ‘dinâmica de funcionamento’ de um sistema groupware, deve
ser feita uma reflexão sobre as necessidades dos membros para desenvolver os procedimentos
adequados, com o objectivo de coordenar o trabalho efectuado e utilizar as funcionalidades do
sistema (Malone & Crowston, 1990). Neste sentido, é importante considerar as normas sociais,
os comportamentos e as atitudes que se movem gradualmente em direcção à ‘congruência’ no
grupo (Newcomb, 1968), onde a tecnologia e os processos do grupo não devem ser encarados
separadamente (Prinz et al., 1998). A natureza ‘pervasiva’ dos dispositivos computacionais na
sociedade tornou a ‘informação digital’ uma condição fundamental durante a colaboração. Por
sua vez, Gutwin e Greenberg (2000) identificaram ‘mecanismos de colaboração’ para o uso por
parte de pessoas com o objectivo de organizar as suas actividades e interacções colaborativas,
aumentando a ‘percepção do espaço de trabalho’ (Gutwin et al., 1996) através da transmissão
e compilação de informações sobre o tipo de acções executadas, os responsáveis, e o instante
temporal em que ocorrem as actividades.
As convenções para estabelecer padrões e regular acordos de cooperação recorrentes,
podem ser introduzidas para melhorar a interacção de um grupo (Mark, 2002). Para Schmidt e
Bannon (1992), a cooperação é caracterizada por ‘interdependências mútuas’ e as convenções
podem regular a comunicação (Lenke et al., 1995), o ‘afastamento interpessoal’ (Hall, 1966), a
utilização de ‘artefactos’ e o controlo dos processos socais com efeitos negativos (Mark, 2002).
A ‘engenharia de requisitos’ é uma parte fundamental do processo de concepção de software,
envolvendo programadores e consumidores ‘em rede’ para que possam construir socialmente
os seus requisitos e atingir elevados níveis de eficiência através da colaboração, num processo
de ‘negociação’ permanente (Herlea & Greenberg, 1998). O ‘design participativo’ é entendido
como um método complementar para a etnografia no qual os utilizadores e outros públicos se
envolvem no desenvolvimento a partir de um estágio muito inicial, acompanhando o processo
de concepção integralmente. Esta abordagem suscita igualmente um conjunto diversificado de
possibilidades para aumentar gradualmente a eficácia na fase de criação dos sistemas de apoio
à colaboração. Complementarmente, caracteriza uma forma de trabalho centrada no aumento
da qualidade através da adequação contínua do sistema à envolvente do consumidor.
21
De forma genérica, podem identificar-se alguns requisitos que devem ser considerados
no desenvolvimento de groupware a partir de estudos pré-existentes, nomeadamente:
 O sistema não deve ser restritivo. Na cooperação, as funções dos participantes
são frequentemente informais e dinâmicas (Strauss, 1993), onde a envolvência
dos utilizadores na ‘coordenação’ de esforços (controlo de acesso das funções
de comunicação e colaboração) não deve ser limitativa. No entanto, quando os
papéis explícitos são atribuídos, um sistema de groupware deve ser capaz de
aprovar ‘políticas de coordenação’ para reforçar o acesso controlado a opções
mais delicadas (Beck & Bellotti, 1993).
 Suporte a múltiplas tarefas, métodos de trabalho, escalabilidade de um grupo,
métodos de interacção, ajustamento ao ‘contexto’ do grupo, e manutenção de
características comportamentais. Em complemento, os sistemas colaborativos
estão “constrangidos” à tecnologia disponível, às dificuldades na concepção de
‘interfaces sociais’, bem como aos requisitos de cada ambiente de trabalho, o
que exige um elevado grau de ‘interoperabilidade’ para eliminar as ‘restrições’
de utilização e fomenta a criação de novas ‘interfaces sociais’ que estabeleçam
padrões únicos de interacção (Mandviwalla & Olfman, 1994).
 Suporte à ‘interacção interpessoal’ no núcleo da colaboração, transição entre a
actividade laboral em grupo e de forma individual, ‘acesso’, possível utilização
de ‘objectos’ físicos e digitais partilhados, disposição flexível dos utilizadores, e
‘interacção simultânea’ no espaço de trabalho partilhado (Scott et al., 2003).
 Comunicação ‘ponto a ponto’ (peer-to-peer, na nomenclatura anglo-saxónica)
entre objectos (como artefactos, actividades e funções), situados num ou mais
espaços de trabalho (Babar, 2010).
 Fornecimento de mecanismos não funcionais e extra-funcionais de ‘percepção’
das tarefas executadas por parte dos utilizadores (Teruel et al., 2011).
2.4.2 FACTORES DE SUCESSO E FRACASSO
Numa envolvente de elementos sociais, políticos, económicos e motivacionais, Grudin
(1994) identificou alguns dos principais ‘desafios’ encarados por programadores de groupware,
designadamente: i) a disparidade acentuada entre trabalho e benefícios, na medida em que as
aplicações colaborativas exigem um trabalho adicional de indivíduos que não compreendem as
vantagens directas de utilização, ii) a existência de uma ‘massa crítica’, porque o groupware só
tem sucesso se uma grande parte dos membros do grupo o usar de forma activa, iii) a ‘ruptura’
com os processos sociais, devido ao facto deste tipo de sistemas poder representar ameaças às
estruturas políticas existentes ou infringir ‘convenções sociais’, iv) o tratamento de excepções,
na medida em que os sistemas colaborativos podem não acomodar a grande imprevisibilidade
que caracteriza as actividades de trabalho em grupo, v) a acessibilidade discreta mas eficaz, no
que respeita ao uso das características que suportam os processos de grupo, vi) as dificuldades
de avaliação dos obstáculos intransponíveis à aprendizagem do funcionamento de groupware,
vii) o processo de adopção, envolvendo uma introdução cuidadosa da tecnologia no espaço de
trabalho, e viii) a falha de intuição nas aplicações ‘multi-utilizador’, podendo resultar num fluxo
de trabalho inadequado, numa gestão feita de forma incorrecta, e num processo de concepção
susceptível a erros que podem marcar o fracasso de um projecto.
22
Por sua vez, Grudin e Palen (1995) apontaram para uma melhoria da ‘infra-estrutura’
(rede, software, suporte e comportamento), facilidade de acesso da ‘interface gráfica’, pressão
generalizada e expansão da funcionalidade da aplicação como as principais razões encontradas
para explicar uma adopção bem sucedida de aplicações de suporte ao trabalho em equipa. Na
sua generalidade, o sucesso dos sistemas colaborativos requer um balanço entre o esforço e os
benefícios para todos os utilizadores, sem disparidade, que deve ser comunicado e conglobar a
necessidade de construção de interfaces fáceis de utilizar e com capacidades de integração.
Menold (2009) defende que a aplicação bem sucedida das TIC para suportar o trabalho
cooperativo numa organização depende não só das características da tecnologia, mas também
das características de uma organização, como a estrutura ou cultura organizacional, estratégia,
gestão, as proprieadades do utilizador e a sua motivação, bem como os ‘factores cognitivos’. A
característica fundamental para o sucesso destas aplicações passa pela partilha de informação
entre os membros de um grupo, trazendo maior coesão aos procedimentos existentes (Koch &
Gross, 2006). Segundo Noël e Robert (2004), a maioria das pessoas usa processadores de texto
de carácter pessoal para escrever documentos de forma colaborativa, comunicando-se através
de e-mail, reuniões cara-a-cara e telefone. Em geral, alguns sistemas de suporte à colaboração
não foram bem sucedidos e, na visão destes autores, as razões prendem-se com o facto de que
a sua adopção é dispendiosa para utilizadores mais experientes por envolver um novo ciclo de
aprendizagem (Whitehead & Goland, 1999), a sua instalação e utilização pode suscitar diversos
problemas (Grasso et al., 1997), e o software deve ser instalado de forma correcta em todos os
locais de trabalho, exigindo um nível funcional aceitável para todos os utilizadores, levando-os
a reconhecer a sua importância na execução de tarefas (Noël e Robert, 2004). Para se alcançar
o êxito com a implementação de groupware num determinado ambiente de trabalho, torna-se
fundamental a utilização obrigatória por parte de todos os utilizadores (Grudin & Palen, 1995).
A interoperabilidade entre diferentes plataformas torna-se igualmente uma condição essencial
a nível operacional, fomentando a criação de ferramentas com vários módulos integrados, que
sejam personalizáveis mediante as necessidades dos utilizadores.
2.4.3 ÁREAS DE APLICAÇÃO
As ferramentas de groupware podem aplicar-se a diversos domínios científicos, onde a
mobilidade, as transacções comerciais na WWW, o suporte colaborativo a equipas médicas, as
dinâmicas processuais e as tecnologias que apoiam o paradigma de aprendizagem actual, bem
como a aplicação de mundos virtuais e a construção de videojogos de carácter cooperativo, se
assumem como ‘rotas de investigação’ na área de CSCW. Com os desenvolvimentos verificados
nestes segmentos, o software colaborativo e as conjunturas sociais que suporta, podem trazer
maior eficiência laboral, com a sua utilização a ser uma condição sine qua non para que muitas
organizações consigam expandir os seus negócios, motivar uma participação de toda a ‘infra-
estrutura social’ que sustenta a produção e transmissão de conhecimento, e reduzir o risco de
erro em situações complexas. A análise das subáreas de CSCW apresentadas nesta dissertação
pode ser feita respeitando a seguinte sequência de leitura: i) enquadramento histórico, com as
origens e as possíveis motivações de investigação em cada segmento, ii) domínios de actuação,
onde são apresentadas as características específicas para cada domínio, as limitações técnicas,
e os efeitos associados às implementações tecnológicas, e iii) perspectiva actual das subáreas e
possíveis tendências de convergência futura, onde se apresentam alguns estudos que têm sido
efectuados pela comunidade científica nos últimos anos.
23
2.4.3.1COLABORAÇÃO MÓVEL
O surgimento de redes sem fios de grande autonomia e a proliferação dos dispositivos
móveis no ambiente de trabalho deram lugar a uma subárea de investigação denominada por
CSCW Móvel, promovendo a colaboração ao longo do espaço e do tempo, e permitindo que as
equipas cooperem enquanto se movem. Alguns protótipos de CSCW focaram-se na concepção
de ambientes onde os utilizadores podiam ter acesso a colegas distribuídos, bem como mover-
se ou reconfigurar um ambiente espacial partilhado (Benford & Fahlén, 1993). Na revisão feita
por Luff e Heath (1998), foram identificados alguns estudos empíricos centrados nos requisitos
de suporte à ‘mobilidade’ dentro das actividades colaborativas inseridas em ‘contexto social de
trabalho’. Com a análise à ‘co-operação’ entre duas organizações remotas, Bellotti e Bly (1996)
afirmaram que a ‘mobilidade’ é essencial para a comunicação e o uso de recursos partilhados,
facilitando a ‘interacção informal’, e possibilitando a ‘percepção’ da actividade de um ou mais
membros situados em locais remotos. Similarmente, Whittaker et al. (1994) abordaram o facto
de que as tendências de teletrabalho, trabalho móvel e a globalização dos negócios, separaram
os colaboradores geograficamente e reduziram a necessidade de proximidade física. Contudo,
em cenários de comunicação ‘informal’ no espaço de trabalho, as ‘interrupções’ podem fazer a
notificação visual/verbal necessária para captar a atenção do destinatário sobre determinados
pormenores relativos ao processo de execução de uma tarefa.
Conceptualmente, o CSCW Móvel congloba a ‘mobilidade’ de trabalhadores individuais
entre vários locais, conforme as exigências verificadas para a ‘actividade distribuída’ (Wiberg &
Grönlund, 2000). O ‘teletrabalho’ foi definido como “trabalhar à distância” usando as saídas do
local de trabalho fixo, onde os trabalhadores móveis operam de um modo eficaz em diferentes
ambientes sem fixação (Dix & Beale, 1996). O conceito surgiu na década de 1990 como o efeito
resultante do aumento da largura de banda e rápido declínio no custo de soluções de TIC para
trabalhadores individuais, diversificando os modos de trabalho de forma remota e flexível num
desafio contínuo (Kakihara et al., 2002). O recurso à ‘computação móvel’ na colaboração exige
uma compreensão sobre o ‘contexto’ e as execuções práticas desta tecnologia (Kristoffersen &
Ljungberg, 1999), impondo restrições à HCI e fomentando o desenvolvimento de novos estilos
de interacção. De uma forma genérica, a ideia que caracteriza o CSCW Móvel pode ser descrita
como o trabalho conjunto em vários locais, com recurso à utilização de TIC móveis, envolvendo
a solução de problemas técnicos de comunicação, processamento de dados, eficácia da rede, e
actividade social. No domínio dos aspectos sociais, destacam-se problemáticas como a filiação
em grupos móveis, manutenção de comunidades, ‘co-operação’, partilha de conhecimento de
forma remota, o atendimento ao cliente, bem como a ‘co-ordenação’ e optimização processual
em oposição ao isolamento e controlo (Wiberg & Grönlund, 2000).
A análise da importância da localização em sistemas móveis (Dix et al., 2000) estimulou
a prossecução de taxonomias para o ‘contexto’ da interacção, a ‘localização’ dos participantes,
os ‘níveis de mobilidade’, e a capacidade de ‘percepção’ dos dispositivos. Litiu e Prakash (2000)
descreveram um modelo designado por DACIA que disponibiliza mecanismos para simplificar a
criação de groupware em domínios onde os utilizadores são ‘móveis’. Wiberg (2001) abordou
formas de apoiar aplicações colaborativas específicas através da mobilidade, nomeadamente o
suporte directo e sem obstáculos entre reuniões. A utilização dos dispositivos móveis no apoio
à ‘percepção’ foi aprofundada por Watanabe et al. (2000), enquanto o trabalho protagonizado
por Prinz e Grather (2001) descreveu a cooperação numa comunidade móvel baseada na Web.
24
Neste âmbito, Kawash et al. (2007) abordaram um ‘modelo de colaboração’ para comunidades
virtuais móveis que engloba as dimensões de percepção, sociabilidade e usabilidade. Divitini et
al. (2004) introduziram o sistema UBICOLLAB com um enfoque no acesso móvel ao ‘contexto da
colaboração’, suporte a transacções entre a colaboração formal/informal, flexibilidade para os
programadores de aplicações, e apoio à colaboração ‘ubíqua’ através da inclusão de ‘recursos’
digitais e físicos. No caso do sistema BSCW (Bentley et al., 1997), uma ferramenta para partilha
do espaço de trabalho sedimentada na WWW, os clientes móveis são adicionados para aceder
a um dado subconjunto de funcionalidades disponíveis e a sua ‘mobilidade’ é facultada através
de uma componente adicional que se encontra limitada ao sistema, descurando o apoio para a
‘colaboração ubíqua’. No campo de roomware, o sistema TEAMROOMS (Roseman & Greenberg,
1996) motivou a criação de um ambiente virtual de colaboração bidimensional/tridimensional
com o objectivo de ampliar as capacidades de ‘mobilidade’ das salas de suporte a reuniões.
Uma grande parte dos estudos em CSCW Móvel focou a dimensão tecnológica com as
redes móveis, considerando as propriedades dos sistemas distribuídos ao nível de Chamada de
Procedimento Remoto (Remote Procedure Call – RPC), sistemas de geoposicionamento, Modo
de Transferência Assíncrono (Asynchronous Transfer Mode – ATM), e aspectos de usabilidade e
confiança. Com o recurso à utilização de infra-estruturas tecnológicas fixas e móveis, é possível
gerir e organizar ‘actividades laborais’ com menos restrições, tornando o ambiente de trabalho
flexível ao incorporar comunicações de natureza ‘nómada’ com mecanismos que suportam os
requisitos de privacidade, autenticação e transporte de dados. Este tipo de ‘computação’ pode
explorar as tecnologias avançadas sem fios, a Internet, os sistemas de posicionamento global e
os dispositivos ‘portáveis’ (Wiberg & Grönlund, 2000). O conceito de ‘trabalho nómada’ baseia-
se na noção de ‘mobilidade’ dos membros de uma ‘comunidade’ no espaço, com um propósito
intencional de realização de trabalho, apresentando sinais de prevalência nas empresas. Numa
sondagem independente conduzida por uma empresa ‘Fortune 500’, chegou-se à conclusão de
que o ‘trabalho nómada’ simbolizava aproximadamente 20% do total da sua força de trabalho.
Não obstante, a ‘computação nómada’ também tem sido aplicada fora das organizações, como
por exemplo em aeroportos, compartimentos de hotéis e cafés (Mark & Su, 2010).
Embora tenha suscitado vários progressos, a subárea de CSCW Móvel enfrentou sérios
desafios devido às limitações dos dispositivos móveis em termos de memória, baixa resolução,
energia disponível, tamanho de ecrâ e teclado, e confiabilidade da rede, que se traduziram em
consequências desastrosas para o sucesso da cooperação em situações de interrupção fortuita
(Papadopoulos, 2006). Nos últimos anos, o paradigma alterou-se com a inovação tecnológica e
muitas das limitações foram ultrapassadas com êxito, num cenário onde a ‘acção humana’ está
situada num ‘contexto’ específico que é transformado pelo desempenho de uma actividade de
forma recursiva. A importância dos ambientes ‘sensíveis ao contexto’ reflecte-se na captação
da natureza da interacção para adequar os recursos tecnológicos às necessidades expostas por
pessoas que trabalham de forma cooperativa (Kakihara & Sorensen, 2002; Diallo et al., 2011).
A tendência verificada em CSCW para aumentar a colaboração com um apoio cada vez
mais complexo sobre as estações de trabalho convencionais contraria o facto dos participantes
coordenarem as suas tarefas com dependência sobre a ‘mobilidade’ de pessoas e artefactos. A
‘micro-mobilidade’ de objectos pode ser crítica quando se considera o suporte das actividades
colaborativas através da ‘co-presença’ (Luff & Heath, 1998; Mark & Su, 2010). A nível prático, é
25
verificado o surgimento de aplicações focadas no ‘aumento’ de mapas físicos com informações
úteis fornecidas em tempo real, com base em Realidade Aumentada (Augmented Reality – AR),
onde se pode destacar o sistema MapLens (Morrison et al., 2009). Ainda neste domínio, torna-
se premente enfatizar sistemas como o PACER (Liao et al., 2010), que possibilita a manipulação
de conteúdo através de interacção por gestos, e o Deep Shot (Chang & Li, 2011), que fornece o
apoio aos utilizadores para a migração de tarefas através de dispositivos móveis heterógeneos,
capturando o estado do trabalho e retomando a tarefa respectiva num dispositivo diferente.
A utilização de dispositivos móveis enquanto os utilizadores se movimentam no espaço
limita a ‘capacidade motora’ e perturba a sua atenção, resultando na redução do desempenho.
Neste sentido, os dipositivos de ‘computação móvel’ que podem receber, armazenar e adaptar
informações aos factores ‘contextuais’ em que se desenrola a HCI, podem fornecer as medidas
necessárias à resolução de determinadas tarefas com maior eficiência, podendo adequar-se ao
contexto de utilização no local de trabalho, em casa, na rua, no carro, entre outros locais. Com
a análise ao tamanho das interfaces em contexto de movimento, foi possível concluir que uma
alteração contínua do ‘tamanho’ do foco visível num dispositivo pode ser uma estratégia eficaz
para reduzir os efeitos negativos, exigindo parametrização face às diferenças de cada indivíduo
(Kane et al., 2008). Algumas abordagens basearam-se em testes à adequação da capacidade de
‘reconhecimento de voz’ como um método de interacção complementar ao uso de dispositivos
móveis para digitar texto de forma ‘semi-automática’ (Cox et al., 2008), à marcação ou tagging
social (social bookmarking, na nomenclatura anglo-saxónica) e recuperação de imagens digitais
através de anotações feitas por voz/texto (Cherubini et al., 2009), às barreiras de comunicação
entre médicos e pacientes com problemas auditivos, através de linguagem gestual reproduzida
num sistema móvel em tempo real (Buttussi et al., 2010), bem como ao suporte a situações de
risco com a utilização de ‘robótica’ (Drury et al., 2004) e de mapas para a partilha de pontos de
interesse por parte dos bombeiros no combate aos incêndios, utilizando o sistema MobileMap
(Herskovic et al., 2011; Monares et al., 2011), e à assistência aos encarregados da manutenção
de instalações industriais (Ziegler et al., 2010), em cenários onde pode ocorrer colaboração.
As TIC móveis impõem diversos desafios de ‘usabilidade’ no que se refere ao design de
interfaces fáceis de utilizar (Ballard, 2007), à forma como é medida a ‘usabilidade’ (Kjeldskov &
Stage, 2004), ou às relações entre as tarefas, a tecnologia de suporte e o contexto de trabalho
(Kristoffersen & Ljungberg, 1999). Os participantes em processos de colaboração móvel devem
ser capazes de trabalhar de uma maneira “autónoma” através do sistema (Neyem et al., 2007;
Monares et al., 2011), levando a cabo processos esporádicos de colaboração sob demanda. No
sentido de definir os requisitos fundamentais para a criação de um sistema móvel de apoio à
colaboração, Herskovic et al. (2011) introduziram um modelo denominado por ‘efeito iceberg’,
sendo consituído pelos seguintes elementos: i) ‘flexibilidade’ de interacção entre utilizadores,
onde se destacam os mecanismos de ‘detecção automática’ e conexão/desconexão para que o
sistema se possa adaptar às transformações frequentes em termos de tamanho e estrutura do
grupo, ii) ‘protecção’, na medida em que o sistema deve incorporar medidas que garantam ao
utilizador que o seu trabalho está seguro (sessões de trabalho ad-hoc, privacidade do utilizador
e segurança), iii) ‘comunicação’, em que o sistema deve fornecer mecanismos de comunicação
síncrona/assíncrona, partilha de ficheiros e notificação de eventos, iv) ‘heterogeneidade’, pelo
facto da colaboração poder envolver ‘dipositivos heterogéneos’ como computadores portáteis,
smartphones e Assistentes Digitais Pessoais (Personal Digital Assistants – PDAs) e necessitar de
26
versões configuradas mediante o tipo de dispositivo utilizado. A ‘interoperabilidade’ “refere-se
à capacidade de um sistema de software para compreender o significado dos dados e serviços,
mesmo que estes recursos tenham sido desenvolvidos por vários fornecedores”, sendo exigida
com o objectivo de prevenir o ‘isolamento’ dos utilizadores, v) ‘serviços autónomos de suporte
à interacção’, suportando a comunicação sem fios com mecanismos de “conexão automática”,
“descoberta de serviços e dispositivos”, “encaminhamento de mensagens” e “conversas entre
utilizadores de um modo informal”, vi) ‘percepção’, onde se situam os domínios online, offline
e transição, e vii) ‘consistência e disponibilidade dos dados’, de forma a prevenir desconexões
frequentes com o devido suporte de informação em tempo real, onde os requisitos podem ser
estabelecidos por “replicação explícita de dados”, “armazenamento temporário na rede”, bem
como “resolução de conflitos”. Desta forma, o processo de concepção de aplicações móveis de
suporte ao trabalho cooperativo deve respeitar um conjunto de requisitos bem especificado, e
ultrapassar óbices relativos à implementação técnica, ao suporte à colaboração e à aprovação
dos utilizadores (Herskovic et al., 2011).
2.4.3.2COMÉRCIO COLABORATIVO
Com o desenvolvimento global das TIC e de serviços baseados na Internet, o Comércio
Electrónico (E-Commerce) emergiu como um ‘modelo de negócios’ determinante para o futuro
das organizações na aquisição de ‘vantagens competitivas’ (Fingar et al., 2000), sendo definido
pela utilização de tecnologia para permitir ‘transacções’. Os Negócios Electrónicos (E-Business)
referem-se ao processo de transformação e racionalização de actividades da cadeia de valor de
uma organização com base no suporte tecnológico da Internet, dando origem a um paradigma
denominado por Comércio Colaborativo (C-Commerce), um domínio que se foca na interacção
colaborativa entre uma comunidade de colaboradores, parceiros de negócio e consumidores, e
que é adoptado para alcançar múltiplas oportunidades de negócio na Internet. Neste contexto,
Holsapple e Singh (2000) apresentaram um vasto conjunto de definições inseridas na literatura
para C-Commerce. Segundo Burdick et al. (1999), o objectivo principal desta estratégia virtual
passa pelo aproveitamento de todas as informações sobre um produto e os respectivos activos
de aplicação numa estrutura fundamentada na Web, disponibilizando um acesso “ubíquo” e
personalizado a todos os participantes numa comunidade de comércio. Ward (1999) defende a
ocorrência do C-Commerce quando as organizações recorrem ao uso de sistemas colaborativos
em tempo real para comercializar os seus produtos e serviços com outras entidades (em canais
direccionados a empresas ou consumidores). Este segmento tem a capacidade de facultar uma
infra-estrutura dinâmica para suportar negócios entre empresas, com o intuito de interligar as
informações sobre produtos, ‘ferramentas internas’, processos, fornecedores, consumidores e
parceiros (Maynard, 1999), numa rede de distribuição multi-canal que permite aos fabricantes
automatizar os fluxos de informação com os restantes elementos da cadeia de abastecimento.
De uma forma genérica, o C-Commerce pode ser subentendido como “um conjunto de
tecnologias e práticas de negócio que possibilitam às empresas construir relações mais sólidas
com os seus parceiros comerciais”, através da integração de processos inter-organizacionais de
natureza complexa regidos pela lógica e as regras de negócio e pelo fluxo de trabalho existente
na organização. Para além da definição supra-referida, Chan et al. (2007) salientaram também
a possibilidade de uso dos “serviços Web” para automatizar o C-Commerce e fornecer serviços
ao cliente em tempo real (por exemplo, o caso da AMAZON). Os objectivos das iniciativas de C-
Commerce baseiam-se na maximização do retorno sobre o investimento em TIC, no reforço da
27
integração da cadeia de abastecimento, e no aumento da ‘agilidade do negócio’ e da qualidade
do serviço ao cliente. O C-Commerce pode ajudar as organizações a conectar e automatizar um
conjunto de processos com os seus parceiros, clientes e fornecedores, reduzir as ‘latências’ de
processamento e os custos, bem como apoiar o processo de tomada de decisões operacionais,
planear e desenvolver projectos de forma dinâmica. Os padrões usados neste tipo de comércio
(Tschammer, 2001) podem incluir o ‘protocolo’ SOAP para aceder às componentes de software
de um ‘ambiente distribuído’, bem como as ‘linguagens de marcação’ XML e ebXML (Electronic
Business XML) para a partilha de dados, e a Linguagem de Modelação de Processos de Negócio
(Business Process Modeling Language – BPML) usada para descrever o fluxo de trabalho (Chen
et al., 2007). Conforme defenderam Hartono et al. (2011), o C-Commerce “é uma área cada vez
mais importante para a inovação e o investimento ao nível tecnológico, tornando-se a espinha
dorsal da actividade empresarial moderna”.
A implementação de software social e ‘módulos colaborativos’ em Sistemas Integrados
de Gestão Empresarial (Enterprise Resource Planning – ERP) e Gestão da Relação com o Cliente
(Customer Relationship Management – CRM) tornou-se crítica para a interacção síncrona entre
as empresas e os seus consumidores (Koch, 2008). No que se refere à aptidão das organizações
para gerar lucros sustentáveis a partir da relação com o cliente, coexiste uma forte confluência
entre forças de mercado, tecnologia e pessoas, onde a colaboração reside num ciclo composto
pela identificação, atracção e aquisição de potenciais consumidores para obter lucro de forma
‘bilateral’ (Kracklauer et al., 2004), envolvendo os recursos em torno de objectivos comuns. O
conceito referente à Gestão de Processos de Negócio (Business Process Management – BPM),
na visão de van der Aalst et al. (2003), “inclui métodos, técnicas e ferramentas para suportar a
concepção, implementação, gestão e análise de processos operacionais de negócio”, podendo
ser vista como uma extensão da Gestão do Fluxo de Trabalho (Workflow Management – WFM)
ao centrar-se no apoio à automatização do ciclo de vida dos processos de negócio e incorporar
funcionalidades de colaboração. O ‘ciclo de vida’ da BPM consiste na concepção de processos,
configuração do sistema, implementação dos processos e no diagnóstico, respectivamente. Na
caracterização feita por Hill et al. (2008), a BPM pode ser vista como uma ‘disciplina’ de gestão
orientada a processos que congloba a componente tecnológica da gestão do fluxo de trabalho.
Segundo Ko et al. (2009), uma metodologia eficiente para suportar os processos de negócio no
domínio da colaboração entre duas empresas (Business-to-Business – B2B) é fundamental para
alcançar o sucesso num mercado em constante mutação, suscitando a necessidade de abordar
a semântica de alto nível que caracteriza os processos colaborativos de negócio.
No domínio do desenvolvimento colaborativo no sector industrial, a Gestão do Ciclo de
Vida de um Produto (Product Lifecycle Management – PLM) foi concebida como um modelo de
negócio estratégico para o suporte à criação, gestão, disseminação e utilização colaborativa de
activos, incluindo dados, informação e conhecimento. Esta corrente integra pessoas, processos
e tecnologia, e permite às organizações obterem vantagens competitivas através da criação de
produtos com maior qualidade, menos defeitos, um custo inferior, e em tempo reduzido. Com
os sistemas de PLM, possibilitou-se a colaboração entre os participantes interligados na cadeia
de valor, indo ao encontro de algumas necessidades das organizações em reunir as equipas de
desenvolvimento e os parceiros da cadeia de abastecimento dispersos a nível geográfico, num
processo virtual colaborativo, bem como trocar e controlar as informações sobre os produtos e
gerir/desenvolver projectos em tempo real, tendo em consideração a interoperabilidade entre
28
plataformas. No entanto, o processo de desenvolvimento de um produto enfrenta dificuldades
de coordenação entre equipas, e incompatibilidades entre os sistemas e dados na prossecução
de ‘tarefas complexas’. Embora os sistemas tradicionais de Desenho Auxiliado por Computador
(Computer-Aided Design – CAD), bem como de Produção Assistida por Computador (Computer-
Aided Manufacturing – CAM) tenham tornado o processo de design mais eficiente, encontram-
se geralmente separados de operações convencionais de colaboração nas organizações. Com a
necessidade assinalada de adaptar eficazmente as funcionalidades colaborativas aos requisitos
de negócio actuais, foi apresentada uma solução tecnológica denominada por Colaboração no
Ciclo de Vida de um Produto (Product Lyfecycle Collaboration – PLC), que incorpora funções de
gestão de ‘portfólios’ de produtos, bem como de parametrização, desenvolvimento, fabricação
e fornecimento de componentes de um produto de forma colaborativa. Complementarmente,
foi abordado o ‘protocolo de colaboração’ que fornece a regulação necessária para estabelecer
colaboração síncrona durante o ciclo de vida, incluindo diferentes ‘camadas de alinhamento da
colaboração’, como o objectivo, o processo, a informação, e o método (Ming et al., 2008).
Conforme argumentam Mun et al. (2009), o conceito de ‘organização virtual’ baseia-se
no paradigma da colaboração entre empresas num ambiente em rápida transformação, onde a
confiança se torna fundamental em diferentes tipos de interacção ao possibilitar a actuação de
uma empresa em situações de incerteza. Neste ambiente, as empresas têm uma oportunidade
clara de cooperar com outras organizações, através da Internet, num esforço ‘simbiótico’. Com
o estudo protagonizado por Oh et al. (2010), introduziu-se um ‘modelo’ colaborativo de gestão
da cadeia de abastecimento para lidar com a questão da confiança na colaboração e diminuir a
carga computacional no planeamento da produção, aplicando-se aos segmentos de logística da
indústria automóvel por esta manifestar um rácio muito elevado na aquisição de peças a partir
dos parceiros de negócio. Ainda neste sector, Wang et al. (2011) introduziram um método com
base nos processos de trabalho cooperativo relativos à encomenda de produtos, manutenção,
e ordem de montagem, com suporte de uma plataforma de C-Commerce.
Numa perspectiva agregada, podem assinalar-se estudos como a introdução de Portais
de Informação Empresarial (Enterprise Information Portals – EIP), definidos como “plataformas
para a integração de gestão do conhecimento e TIC” através de processos de negócio internos
e externos, onde a coordenação das equipas de desenvolvimento envolve os consumidores no
processo de concepção do produto (Chang & Wang, 2010). Foram também feitas investigações
orientadas à evolução dos serviços propostos pelos ‘mercados electrónicos’ (Mola et al., 2008),
a SI inter-organizacionais, onde soluções como a NETWORK COLLABORATE podem ser adoptadas
para que as empresas criem e mantenham ‘planos de negócio’, monitorizem a sua execução, e
avaliem o sucesso de forma colaborativa (Saeed et al., 2011), ou à ‘integração’ de C-Commerce
em fábricas com base num modelo de ‘optimização’ (Wang & Huang, 2010).
A avaliação da qualidade de dados em C-Commerce é enfatizada por Zhou et al. (2011),
onde são apresentados alguns problemas actuais de transparência, integração, e sincronização
de dados, enquanto a investigação protagonizada por Choi et al. (2011) se focou na construção
de um modelo colaborativo para o comércio, na venda e entrega de produtos, com base numa
‘taxonomia’ com informação partilhada sobre cada produto. Por sua vez, analisou-se o tipo de
informação de ‘percepção’ que pode existir num cenário de comércio electrónico colaborativo
(Jiang et al., 2011), desenvolveu-se um modelo conceptual para estudar as relações verificadas
29
com o processo de adopção de ferramentas de C-Commerce, as implementações colaborativas
na ‘cadeia de abastecimento’, a inovação dos serviços e as vantagens competitivas em diversos
países (Chong et al., 2011), fomentou-se a aplicação do segmento de comércio supra-citado no
sector turístico (Hsiang et al., 2011), entre outros domínios em que se pode enquadrar o CSCW
nas estratégias de negócio que caracterizam as transacções económicas baseadas na Internet.
2.4.3.3TELEMEDICINA
Numa rota científica de investigação focada no suporte à saúde, denota-se um esforço
sistemático por parte de entidades especializadas que prestam um atendimento aos pacientes
congregando os seus conhecimentos com suporte de sistemas colaborativos. Segundo Strauss
et al. (1984), o trabalho de articulação tem uma função essencial na integração e coordenação
da contribuição de múltiplos indivíduos enquanto os pacientes permanecem num hospital. Em
ambientes desta natureza, o trabalho executa-se num esquema sem rotinas pré-estabelecidas,
onde é extremamente difícil padronizar processos. Segundo Field (1997), a ‘telemedicina’ pode
ser definida pelo “uso de informação electrónica e tecnologias de comunicação para fornecer e
suportar cuidados médicos quando a distância separa os intervenientes”, num domínio onde a
‘co-presença’ e a ‘percepção mútua’ constituem a base de uma comunicação implícita (Bellotti
& Bly, 1996). Com a crescente fragmentação a nível da saúde, o alcance da ‘percepção’ tornou-
se um factor crítico para conseguir a eficiência e a segurança do paciente, onde o desafio passa
em grande parte por unir os domínios situados entre o universo tangível e a informação digital
através da integração dos dispositivos interligados em rede no espaço de trabalho físico (Xiao,
2005). O conceito de ‘equipa de saúde’ pode ser entendido como “um grupo de profissionais
de saúde que trabalha para um objectivo comum e efectua contribuições complementares no
atendimento ao paciente” (McCallin, 2001).
Os ambientes de trabalho cooperativo em núcleos hospitalares e de apoio ao paciente
têm objectos físicos usados por equipas médicas para executar determinadas funções, onde se
enquadram os medicamentos e suplementos para pacientes e as amostras laboratoriais. Neste
contexto, um ‘artefacto físico’ pode facilitar a articulação do trabalho fragmentado e reduzir a
necessidade de despender esforços de ‘articulação’ explícita, como por exemplo uma situação
em que uma equipa de enfermeiros pode configurar uma sala de operações para um grupo de
cirurgiões, onde o ambiente físico se transforma no ‘instrumento de mediação’ das actividades
desenvolvidas (Xiao, 2005). Hazlehurst et al. (2003) recorreram ao uso da etnografia com base
na análise à disposição física de instrumentos, ferramentas, auxiliares de memória, bem como
outros meios que funcionam como artefactos cognitivos para os enfermeiros. A monitorização
permite a detecção síncrona das actividades, para que possam ser efectuadas as ‘interrupções’
necessárias com o mínimo de efeitos prejudiciais. Os dispositivos de ‘exibição pública’, por seu
lado, fornecem informações sobre o estado dos funcionários, pacientes e recursos fixados num
ambiente hospitalar, suportando ‘comunicação síncrona’ entre trabalhadores a colaborar cara-
a-cara e tendo um papel importante no suporte à discussão em grupo (Xiao, 2005).
Alguns estudos no âmbito da introdução de TIC na saúde em grande escala indicaram a
incompatibilidade presente entre os fluxos de informação nos processos de medicação (Ash et
al., 2003). Em Portugal, verificou-se que no ano de 2006, aproximadamente 23% dos hospitais
praticavam impreterivelmente actividades baseadas em telemedicina, com especial incidência
no ‘telediagnóstico’ e na ‘teleconsulta’ (INE, 2006). Com esta visão genérica da adopção de TIC
30
no sector da saúde, é possível reflectir sobre as potencialidades do CSCW como uma área que
pode catalisar a inovação aos mais diversos níveis, facultando novas métricas para a resolução
de problemas na acção médica em situações de risco através de fluxos de trabalho cooperativo
e tecnologias de suporte mais eficazes. Neste sentido, a aplicação específica de CSCW pode ter
relevância na análise de registos médicos electrónicos em ambientes clínicos cooperativos, nas
práticas cooperativas das equipas de assistência médica ao paciente, bem como na criação dos
sistemas colaborativos que suportam a envolvente humana (Xiao, 2005). No estudo de Pratt et
al. (2004), foi abordada a melhoria de sinergias entre a telemedicina e o campo de CSCW como
um desafio eminente para a concepção de SI orientados aos serviços médicos, com o objectivo
de fomentar a colaboração entre equipas médicas através da incorporação de mecanismos de
‘percepção’, contabilidade em ‘estruturas de incentivo’, e compreensão do fluxo de trabalho. A
taxa de insucesso deste tipo de sistemas situava-se, no final da década de 1990, entre os 30% e
os 50% (Sauer, 1999), distribuindo-se por consultórios médicos (Heath & Luff, 1996), hospitais
(Ornstein, 2003), e centros de expedição de ambulâncias (Wastell & Newman, 1996). As causas
podem ter advindo de questões sociais e organizacionais, nomeadamente as ‘normas da acção
médica’, os ‘padrões organizacionais’, o ‘comportamento’ de pequenos grupos, as preferências
individuais de cada utilizador, e a sua resistência à mudança tecnológica (Grudin, 1994).
A utilização de groupware no sector da saúde foi ‘enfatizada’ por Househ e Lau (2005),
analisando uma ‘lista de artigos’ relacionados com a inclusão de software colaborativo na área
dos ‘cuidados médicos’, onde os resultados apontaram para a rota de investigação centrada na
classificação de tarefas dentro de uma ‘equipa de saúde’ a nível clínico e de gestão, no estudo
dos impactos da tecnologia de groupware na prestação dos cuidados ao paciente, nos recursos
técnicos que podem eliminar as barreiras de comunicação e melhorar a troca de informação, e
na redução das incertezas no processo de decisão através da estruturação de processos. Neste
âmbito, salienta-se a proposta de Yousfi et al. (1994) para a criação de um ‘modelo conceptual’
e uma ‘arquitectura’ de software centrada na ‘simbiose’ entre CSCW e o ambiente de cuidados
intensivos no que concerne à cooperação entre pessoas para partilha de informação e tarefas,
recolha de dados, ou atribuição de responsabilidades.
As ferramentas de Registo Médico Electrónico (Electronic Medical Record – EMR) são
utilizadas de diferentes formas, por múltiplas pessoas, para completar um objectivo comum no
atendimento ao paciente (Xiao, 2005), onde o ‘registo’ do paciente funciona como ‘mecanismo
de coordenação’ entre os profissionais de saúde (Berg & Bowker, 1997). Segundo Heath e Luff
(1996), estes registos podem ser usados em consultórios médicos como uma forma assíncrona
de colaboração. Ao nível institucional, o incentivo para a adopção de EMR consiste na melhoria
do acesso aos cuidados, redução de custos e maior qualidade dos serviços prestados e, a nível
administrativo, centra-se na melhoria do ‘treino médico especializado’ e das práticas de gestão
(Ingeborg & Wiederhold, 1981). Nos cuidados médicos, o ambiente de trabalho é uma mistura
complexa de ‘rotinas’ e eventos excepcionais com os quais os médicos lidam numa base diária,
em paralelo às normas e aos planos estabelecidos. A inserção de mecanismos de ‘percepção’ e
interacção através de sistemas de EMR exige uma compreensão do ‘contexto’ nos cuidados de
saúde (Xiao, 2005). Segundo Reddy et al. (2008), os ‘sistemas computadorizados de prescrição
médica electrónica’ possuem a capacidade de apoiar mais actividades colaborativas, enquanto
Dorr et al. (2007) apontam para a tendência de um apoio mais individual dos sistemas de EMR
devido às suas normas, em contraste com a estrutura centrada nas necessidades das equipas.
31
A investigação referente ao suporte à colaboração no sector da saúde tem-se centrado
nas dificuldades identificadas pelos profissionais de saúde nos processos de trabalho em grupo
que podem resultar em restrições sobre a utilização de recursos de colaboração para se atingir
um entendimento geral dos problemas do paciente (Kvarnström, 2008), bem como em tópicos
orientados à ‘prevenção’ e ‘controlo’ de doenças crónicas através de iniciativas de participação
social (Choi et al., 2008), à aplicação de computação ‘pervasiva’ (Bardram, 2008) e de sistemas
‘sensíveis ao contexto’ de segurança crítica (Bardram & Nørskov, 2008) nos hospitais, à criação
de uma tipologia para a concepção e personalização de SI em saúde (Balka et al., 2008), ao que
se pode melhorar nas reuniões das equipas multidisciplinares de tratamento e gestão contínua
de pacientes com ‘cancro da mama’ (Robertson et al., 2010), ou à etnografia em hospitais com
o intuito de analisar o uso de sistemas de EMR por parte dos médicos para visualizar históricos,
comunicar com outros membros das equipas médicas e coordenar tarefas (Østerlund, 2008). O
estudo protagonizado por Shaw et al. (2008) defende que “a colaboração está a tornar-se num
novo padrão de cuidados de saúde” e baseia-se em métodos de observação e entrevista para a
análise de uma equipa de reabilitação. Por sua vez, Bardram (2009) apresentou o ‘conceito’ de
Computação Baseada na Actividade (Activity-Based Computing – ABC) que se foca no apoio ao
‘trabalho clínico’ no hospital, incluindo desafios decorrentes da gestão de actividades paralelas
e interrupções que caracterizam uma envolvente com elevados níveis de mobilidade, urgência,
e colaboração. Outros estudos enfatizaram o uso de ‘superfícies tangíveis’ partilhadas para um
‘fluxo de interacção médica’ entre um paciente ‘surdo’ e um médico sem dificuldades auditivas
(Piper & Hollan, 2008), bem como a actuação colaborativa em situações de emergência (Palen
et al., 2007; Shklovski et al., 2008; Sarcevic et al., 2011).
2.4.3.4APRENDIZAGEM COLABORATIVA SUPORTADA POR COMPUTADOR
Conceptualmente, o campo de investigação em Aprendizagem Colaborativa Suportada
por Computador (Computer-Supported Collaborative Learning – CSCL, na nomenclatura anglo-
saxónica) pode ser fundamentado em estratégias educativas de exploração intelectual através
da interacção social, onde os recursos informáticos actuam como intermediários nos processos
de colaboração. A ‘génese’ do acrónimo ‘CSCL’ remonta à primeira metade da década de 1990,
impulsionado pelo potencial de conexão da Internet para fomentar a ‘procura mútua’ de linhas
de raciocínio em ambientes pedagógicos de natureza ‘pluridisciplinar’, contrastando com uma
‘reacção isolada’ aos conteúdos estáticos. Não obstante, a ‘origem’ da aprendizagem em grupo
encontra-se na década de 1960 no âmbito da psicologia social (Stahl et al., 2006), explorando o
‘construtivismo social’ e as ‘teorias de diálogo’ (Koschmann, 1996). A CSCL foca-se na melhoria
contínua da interacção em grupo, fomentando o uso de capacidades de forma recíproca para a
partilha de conhecimento pelos membros de uma comunidade (Lipponen et al., 2004), onde as
‘configurações espaciais’ com o devido suporte tecnológico podem incluir redes assíncronas de
aprendizagem (Bourne et al., 1997), aprendizagem no contexto do ‘individualismo interligado’
(Castells, 2001), comunidades online (Barab et al., 2004), comunidades focadas na ‘construção
de conhecimento’ (Bielaczyc, 2006), ou ambientes de aprendizagem ‘móvel’ e ‘ubíqua’ (Rogers
& Price, 2008). Neste sentido, a interacção pode envolver uma distribuição espacial e temporal
entre actores e meios de comunicação, numa configuração ‘síncrona’, ‘assíncrona’, ou ‘semi-
síncrona’ com uma granularidade variável, e onde os participantes podem estar co-localizados
ou distribuídos geograficamente com o auxílio de múltiplos ‘dispositivos’ e ‘formatos de dados’
(Suthers et al., 2010). Numa ‘meta-análise’ a nível universitário, concluiu-se que a utilização de
32
estratégias colaborativas para aprendizagem pode promover o alargamento do ‘espectro’, um
‘raciocínio de alto nível’, a criação de ideias de forma frequente, mais soluções para problemas
complexos e a transferência de conhecimento, contrastando com estratégias de aprendizagem
individualistas e competitivas (Johnson et al., 1991), suscitando a criação de novas ferramentas
de suporte informático com capacidades a nível de ‘percepção do espaço de trabalho’ (Gutwin
& Greenberg, 1995) para a procura constante de um ‘fundamento comum’.
Os pressupostos epistémicos relacionados com a aprendizagem construtivista diferem
da educação tradicional. A Teoria da Actividade (Figura 2) tem a sua origem na filosofia clássica
alemã de Kant (1787) e Hegel (1807) e enfatiza a construção histórica de ideias e o papel activo
do homem na partilha de conhecimento, representando a base para a filosofia de Marx (1867)
e a ‘psicologia histórico-cultural’ soviética de Vygotsky (1930) e Leont’ev (1978). As suposições
fundamentais desta teoria são as unidades de consciência e actividade (Kaptelinin, 1996), onde
as ferramentas intercedem a natureza da actividade humana e podem influenciar a capacidade
de ‘desenvolvimento mental’ (Kuutti, 1996; Stahl, 2011). A actividade envolve artefactos, como
instrumentos, sinais, procedimentos, máquinas, métodos, leis e formas de organização laboral,
ao invés da psicologia cognitiva que envolve apenas ‘representações mentais’, estabelecendo-
se como “um sistema de relações sociais” (Jonassen & Rohrer-Murphy, 1999). Os conceitos de
‘cognição situada’, ‘cognição distribuída’ e ‘comunidades de prática’, emergiram num contexto
educativo acompanhadas por uma transformação na natureza do conhecimento, pensamento
e da aprendizagem, numa envolvente designada por ‘perspectiva situacional’ (Greeno, 1997).
FIGURA 2. ESTRUTURA DE UM SISTEMA DE ACTIVIDADE HUMANA (ADAPTADO DE ENGESTRÖM, 1987)
No domínio da ‘epistemologia individual’, o indivíduo é o agente de aprendizagem que
pode beneficiar da situação de colaboração. Na ‘epistemologia intersubjectiva’, o grupo é visto
como o motor da aprendizagem, dentro da qual a participação individual pode mudar. Embora
o ‘construtivismo’ (Piaget, 1976) não seja encarado como uma epistemologia de aprendizagem
colaborativa, é citado como uma teoria motivacional na literatura de CSCL e constitui a base de
algumas epistemologias colaborativas. A ‘epistemologia construtivista’ enfatiza a actividade do
aluno no processo de aprendizagem, onde o suporte computacional pode englobar simulações
de tarefas (Rieber, 2005), e o conhecimento adquirido é construído pelo aluno ao invés de uma
perspectiva ‘individualista’, estabelecendo-se como uma forma de “construção colaborativa de
conhecimento” (Stahl, 2000) que implica a interactividade com base nas teorias de dissonância
cognitiva (Festinger, 1957) e ‘conflito sócio-cognitivo’ (Doise & Mugny, 1984). Segundo Pfister
33
(2005), a essência da aprendizagem cooperativa reside no conceito de ‘informação partilhada’,
fomentando a transferência bidireccional de informação entre indivíduos. No caso concreto da
‘epistemologia participativa’, a aprendizagem pode ser concebida como “um processo legítimo
de participação periférica” nas práticas de uma comunidade (Lave & Wenger, 1991). Em geral,
a aprendizagem e a colaboração não se fundem apenas na dimensão epistemológica, possuem
fortes significações ‘ontológicas’ e têm a capacidade de se complementar numa transformação
pessoal e social (Packer & Goicoechea, 2000).
O desenvolvimento cognitivo individual resulta da espiral de causalidade que estimula
a participação em ‘interacções sociais’, predispondo novos estados individuais com capacidade
de ‘resolução de conflitos’ (Dillenbourg et al., 1996). Schwartz (1995) aborda a ‘indução’ como
um factor considerável para os padrões de ‘construção mútua’. A redução da ‘carga cognitiva’
explica o facto de uma regulação de processos de determinados parceiros ser mais prática que
a ‘auto-regulação’, podendo aumentar a competência da regulação (Blaye, 1988). A ‘explicação
automática’ relaciona-se com a situação social e tem sido importada para estudos de ‘cognição
individual’, no domínio da psicologia e no campo da Inteligência Artificial (Artificial Intelligence
– AI). Na aprendizagem colaborativa, englobam-se os critérios de simetria e divisão de trabalho
para definir o estado, a interacção, o trabalho de campo e a ‘modelação mútua’, relativamente
aos processos e efeitos resultantes (Dillenbourg, 1999). O mecanismo pelo qual a participação
conjunta na resolução de problemas pode mudar a compreensão de um problema é conhecido
por ‘apropriação’ (Rogoff, 1991).
Com a definição da chamada ‘teoria sociocultural’ (Vygotsky, 1978), estabeleceu-se um
grau de diferença entre os co-aprendizes baseado na ‘zona de desenvolvimento potencial’. Por
sua vez, o conceito de ‘cognição partilhada’ está profundamente relacionado com a ‘teoria da
cognição situada’ (Suchman, 1987), onde o ‘ambiente’ é um elemento integrante da actividade
cognitiva, centrando-se num plano social onde as concepções emergentes são analisadas como
um produto resultante do trabalho em grupo. O paradigma dominante na psicologia cognitiva,
designadamente o ‘raciocínio simbólico’, centra-se na delineação dos caminhos que processam
as informações sobre o aluno e o seu estado de conhecimento actual resultante dos processos
de articulação e reflexão num ‘contexto’ específico. As ‘ferramentas cognitivas’ são aplicações
informáticas que exigem aos alunos a interpretação e organização do conhecimento (Jonassen
et al., 1995). Num plano complementar, a colaboração assume-se como o epicentro da ‘teoria
construtivista’ em actividades de ensino à distância (Seaton, 1993). Com a introdução de novas
tecnologias, pode verificar-se um movimento longe da duplicação dos tradicionais métodos de
ensino, tanto em sala de aula como à distância (Turoff 1995), perspectivando-se a abordagem
centrada nos recursos (Smith & Kelly, 1987). O paradigma actual das escolas descreve-se pela
relação entre informação, tecnologia e pessoas, num plano de transição dinâmico centrado no
progresso e na inovação (Olson & Grudin, 2009).
A Figura 3 representa um conjunto de relações entre as teorias individuais e sociais de
aprendizagem que foram introduzidas ao longo do tempo e que, de certa forma, constituem os
fundamentos da CSCL enquanto domínio de investigação. Numa análise genérica ao ‘esquema’
adaptado por Stahl (2011), é possível identificar a aproximação de Hegel (1807) à teoria social,
numa linha divisória entre as teorias orientadas ao indivíduo e aquelas que se destinam a uma
unidade maior de análise que contempla várias pessoas no processo de aprendizagem.
34
FIGURA 3. RELAÇÃO ENTRE TEORIAS INDIVIDUAIS E SOCIAIS DE APRENDIZAGEM (ADAPTADO DE STAHL, 2011)
No domínio multidisciplinar da CSCL, foram analisados efeitos sócio-cognitivos (Järvelä
et al., 2000), níveis de ‘argumentação’ e raciocínio complexo (Hoadley & Linn, 2000), processos
de aprendizagem e concepção (Edelson et al., 1999), construção colaborativa de conhecimento
(Lipponen, 2000), aspectos motivacionais (Hakkarainen et al., 1999), e compreensão ‘cognitiva’
e ‘metacognitiva’ (Brown et al., 1998), transitando para as questões de participação (Lipponen
et al., 2001). Os desafios da CSCL residem nos problemas de gestão do conhecimento em bases
de dados, em construção de conhecimento orientada aos factos, tópicos de discussão curtos e
divergentes, e padrões desiguais de participação (Guzdial & Turns, 2000). De acordo com Stahl
(1999), um dos maiores problemas enfrentados pela CSCL reside na hesitação de professores e
alunos face à utilização de ‘sistemas colaborativos’ por diferentes razões pessoais e culturais. A
construção de uma ‘infra-estrutura social’ em torno da envolvente técnica pode resultar numa
implementação bem sucedida de CSCL.
No âmbito da avaliação da CSCL, Kreijns et al. (2002) introduziram uma taxonomia para
classificar os elementos que afectam a interacção social e a aprendizagem em grupo, onde são
identificados os seguintes factores: conduta adequada do professor e dos restantes membros,
natureza das tarefas de aprendizagem, funções dos membros, recursos físicos e conhecimento
que permitem a execução das tarefas, avaliação formativa com comentários dos participantes,
definição do objectivo da colaboração e avaliação sumativa numa estrutura de recompensas. A
‘computação sensível ao contexto’ faculta uma grande capacidade de organização e mediação
de interacções sociais, onde a ‘aprendizagem ubíqua’ pode conceber-se em ambientes de CSCL
(O’Malley, 1995) no processo sócio-cognitivo de construção e partilha social de conhecimento
e integrar uma enorme mobilidade em ambientes de aprendizagem ‘pervasivos’ enquanto um
aluno se movimenta com o seu dispositivo móvel, fornecendo um apoio tecnológico dinâmico
através da comunicação com computadores integrados no ambiente (Ogata & Yano, 2004).
35
Em contexto de aprendizagem móvel, os sistemas de resposta em sala de aula, como o
CLASSTALK (Dufresne et al., 1996) e o QWIZDOM, enquadram-se na disseminação de conteúdos
através de mensagens de texto para dispositivos móveis (Thornton & Houser, 2004), fazendo a
apresentação do problema ou ‘estímulo’, seguida da resposta do aluno com a contribuição. As
redes sociais podem constituir-se como uma componente central em ambientes colaborativos
de aprendizagem (Liccardi et al., 2007), numa perspectiva que concebe a aprendizagem como
um “resultado social e colectivo realizado por meio de conversas idênticas, práticas partilhadas
e redes de relações sociais” (Brown & Duguid, 1991). O conhecimento, neste sentido, não é um
objecto estático adquirido por um indivíduo ‘atómico’, mas é activamente co-construído pelas
colaborações e ‘transformações sociais’ contínuas entre os diversos alunos inseridos (Cohen &
Prusak, 2001), afirmando-se como uma fonte de suporte social e de socialização para os alunos
distribuídos (Cho et al., 2007). Por sua vez, os sistemas CSILE/KNOWLEDGE FORUM (Salovaara &
Järvelä, 2003) e GSTUDY (Winne et al., 2006) promoveram modelos distintos de aprendizagem
colaborativa e possibilitaram o uso de ferramentas, acesso aos produtos e a discussão sobre as
posições teóricas que variam em função da finalidade (Gress et al., 2010). O projecto AMBIENT
HOOD (Rogers et al., 2002) foi desenvolvido para permitir às crianças alternarem de uma forma
intermitente entre experiências no ambiente físico, numa aprendizagem lúdica aumentada por
um conjunto de abstracções digitais.
Numa envolvente conceptual extremamente complexa e forçosamente metamórfica, a
aprendizagem estabelece-se num plano de transição dinâmico onde a utilização de dispositivos
de computação ‘móvel’ (Sharples et al., 2010), ‘ubíqua’, e ‘sensível ao contexto’ (Liu & Hwang,
2009; Chu et al., 2010) se pode transformar num factor determinante para alcançar um grande
número de pessoas distribuídas no espaço. Numa tendência futura, perspectiva-se que a ‘Web
3.0’, também designada por ‘Web Semântica’, possa estabelecer algumas soluções inteligentes
de pesquisa na Internet, gestão eficiente de documentos e organização de conteúdo (Wheeler,
2009), funcionando por ‘metadados’ convertidos em informações significativas que podem ser
situadas, avaliadas e entregues por agentes de software (Morris, 2011). Devedžic (2006) previu
um ‘paradigma’ de educação sustentado num “cenário de ensino, aprendizagem, colaboração,
avaliação, entre outras actividades educativas”, focalizando os ‘agentes pedagógicos’ como um
suporte à aprendizagem, através da interacção dos alunos e professores em colaboração com
outros agentes, permitindo o fluxo de conteúdos num ambiente de aprendizagem interactivo.
2.4.3.5AMBIENTES VIRTUAIS E VIDEOJOGOS COLABORATIVOS
Com o aumento da capacidade de ‘conexão em rede’, os CVEs transformaram as redes
computacionais em espaços tridimensionais navegáveis e habitados, fornecendo ambientes de
suporte ao trabalho cooperativo e à interacção social entre múltiplos participantes, provendo-
os de incorporações gráficas designadas por ‘avatares’, que podem transmitir a identidade, co-
presença, localização e actividade (Benford et al., 2001). Um vasto número de universidades e
investigadores na área da educação tem utilizado mundos virtuais para analisar a sua utilidade
pedagógica, demonstrando o potencial de aplicação destas ‘plataformas’ para obter benefícios
educacionais em ‘grupos de discussão’, e fornecer representações visuais adequadas a tópicos
complexos (Pinkwart & Oliver, 2009). Os CVEs estabelecidos na Internet foram propostos como
meios de aprendizagem em diferentes contextos (Bruckman, 1997), sendo importantes para o
suporte à ‘percepção social’ pela capacidade de oferecer um espaço social onde várias pessoas
se podem encontrar e superar as barreiras do mundo físico (Neal, 1997).
36
Na área de CSCL, o VIRTUAL CAMPUS (Maher, 1999) e os ACTIVE WORLDS, apresentaram-
se como CVEs dinâmicos e flexíveis, que possibilitam a uma comunidade construir e estruturar
progressivamente o ambiente de acordo com o seu crescimento (Prasolova-Førland & Divitini,
2003). O interesse da ‘comunidade’ de CSCW em CVEs (Benford et al., 1995) suscitou múltiplos
estudos sobre o apoio à interacção em grupo através de realidade virtual, numa perspectiva de
colaboração, estabelecendo a combinação com a computação ubíqua (Brown & Bell, 2004). De
uma forma genérica, os ambientes virtuais são “representações digitais” que permitem simular
actividades reais entre múltiplos utilizadores (Morgado et al., 2010). Historicamente, delimita-
se a origem destes ambientes no ano de 1979, sob a insígnia de Multi-User Dungeons (MUDs),
e os seus desenvolvimentos possibilitaram a transição da interacção textual para a imersão no
‘espaço virtual’, onde as pessoas participam em actividades de carácter lúdico, profissional, ou
social, com recurso a vários ‘artefactos’ (Dalgarno et al., 2011). Neste contexto, o RENDEZVOUS
e o Reality Built for Two suscitaram vários avanços e desafios técnicos (Joslin et al., 2004).
A utilização de CVEs para aprendizagem e trabalho colaborativo no sector da ‘saúde’ é
enfatizada por Creutzfeldt et al. (2010) no ‘treino’ dos estudantes de medicina em situações de
‘reanimação cardiopulmunar’, no domínio da ‘medicina dentária’ (Phillips & Berge, 2009), e na
envolvente da ‘educação médica’ (Wiecha et al., 2010). Este tipo de tecnologia pode fomentar
o ensino à distância de práticas complexas de colaboração, e possibilitar o uso de um conjunto
de recursos para a comunicação em ‘tempo real’, onde se insere o sistema TOUCH (Telehealth
Outreach for Unified Community Health), no ‘treino virtual’ dos estudantes de medicina para a
prestação de cuidados ao paciente (Caudell et al., 2003), e o WebOnCOLL (Maglogiannis et al.,
2006), um sistema que fornece um ‘ambiente’ distribuído de trabalho colaborativo orientado a
médicos envolvidos no processo de troca de registos electrónicos de sáude.
A nível industrial, o uso de CVEs pode envolver situações de emergência/risco e outros
mecanismos de trabalho que requerem uma aprendizagem ‘mecanizada’, podendo verificar-se
em consonância com modelos CAD para a elaboração de projectos. Neste domínio, o ambiente
CVGE (Collaborative Virtual Geographic Environment) possibilita uma “visualização interactiva”
onde os utilizadores co-localizados exploram informação espacial e trabalham em grupo para a
obtenção de um objectivo comum (Zhu et al., 2007). Neste sentido, os mundos virtuais SECOND
LIFE, ACTIVE WORLDS e THERE proporcionam uma grande liberdade de interacção (Brown & Bell,
2004) e o OPENSIMULATOR pode ser usado para a criação de mundos virtuais que possibilitam a
modelação de objectos por parte dos utilizadores e a programação mediante os processos e as
componentes de interacção definidas (Fonseca et al., 2011).
Os CVEs mais antigos, como o SIMNET e NPSNET, foram concebidos para ‘treino militar’
em diferentes escalas, suscitando a criação do ‘protocolo’ de Simulação Interactiva Distribuída
(Distributed Interactive Simulation – DIS), bem como da Arquitectura de Alto Nível (High Level
Arquitecture – HLA) como padrões IEEE para facilitar níveis de interoperabilidade e reutilização
de componentes com resultados satisfatórios. A simulação de actividades militares que exigem
treino táctico e de combate no terreno assume um papel crucial para o sucesso de ‘operações’
onde a tolerância a falhas é praticamente nula. Como exemplo, foram introduzidos CVEs para a
‘manutenção de motores’ de aviões militares de forma colaborativa, por equipas de mecânicos
que interagem no espaço virtual com procedimentos pré-definidos e manipulam instrumentos
de trabalho numa sequência de actividades que simula as práticas reais (Fonseca et al., 2011).
37
Os jogos multi-utilizador tornaram-se um foco de investigação antropológica e cultural
devido aos seus complexos níveis de interacção social, e por promoverem o desenvolvimento
de ‘clãs’ organizados automaticamente com políticas, hierarquias, e sistemas de ‘governação’,
tendo uma ‘natureza cooperativa’ na medida em que a actuação dos seus membros considera
objectivos comuns (Herz, 2001). Neste sentido, os Jogos Electrónicos Online Multi-jogador em
Massa (Massively Multiplayer Online Games – MMOGs) definem-se como jogos online com um
ambiente gráfico bidimensional ou tridimensional e uma natureza social e ‘material’. Contudo,
apresentam uma ‘estruturação’ sem grande rigor e por tempo indeterminado, congregando as
‘narrativas’ que fornecem uma grande liberdade aos jogadores (Oblinger & Oblinger, 2005).
O crescimento dos MMOGs mostrou-se acelerado e generalizado (Griffiths et al., 2004;
Yee, 2006), fornecendo acesso a comunidades globais com estruturas de suporte e interligação
orientadas a grupos com diferentes características. No caso do EVERQUEST, a organização social
é bastante complexa e os seus utilizadores podem participar em ‘transacções económicas’ com
repercussões assinaláveis no “plano virtual” (Jakobsson & Taylor, 2009). No domínio das ‘redes
sociais’, o FACEBOOK disponibiliza um conjunto de jogos que podem ser considerados MMOGs,
na medida em que permitem interligar pessoas num cenário de socialização e competição (ex.:
THE SIMS SOCIAL). Na vertente de investigação, MMOGs como o LEAGUE OF LEGENDS, WORLD OF
WARCRAFT ou LORD OF THE RINGS, suscitam um interesse pela análise às formas de colaboração
entre os utilizadores. Zagal et al. (2006) apresentaram um conjunto de dificuldades observadas
no desenvolvimento de ‘jogos colaborativos’, argumentando que deve ser fornecida uma razão
suficiente para existir colaboração e evitar assim a ‘degeneração’ de uma equipa pela decisão
única de um jogador, os jogadores precisam estar ‘conscientes’ dos resultados alcançáveis com
o recrutamento e agregação de outros membros, e a experiência de jogo exige uma constante
actualização com desafios por superar, envolvendo conjunturas motivacionais e de liderança.
No que se refere à aplicação de jogos desta natureza para desenvolver competências a
nível profissional ou treinar a execução de determinadas tarefas com dinâmicas pré-definidas,
torna-se premente mencionar a taxonomia de Kraus et al. (2010), orientada a jogos de gestão
hospitalar, na medida em que permitem melhorar o planeamento de recursos escassos para os
cuidados de saúde, modelar processos de tomada de decisão e gestão financeira em situações
de risco, bem como simular tarefas reais com níveis elevados de precisão. Por sua vez, foi feita
alguma investigação em torno da utilização de jogos militares como o AMERICA’S ARMY para o
recrutamento de soldados por parte das Forças Armadas dos Estados Unidos, com um nível de
realismo elevado e uma ‘mecânica de jogo’ baseada em narrativas e sequências de batalha em
cenários que simulam situações reais de ‘guerra’ (Andersen & Kurti, 2009). Neste segmento da
indústria de entretenimento, jogos como o HALO ou o CALL OF DUTY, tiveram grande projecção
em termos de vendas no final da última década (Sliwinski, 2009). Outros exemplos de ‘jogos de
combate na primeira pessoa’ incluem o MARINE DOOM (Riddell, 1997), como um simulador de
treino adaptado do DOOM original pela marinha norte-americana, e CLOSE COMBAT, que simula
um campo de batalha virtual onde é feita formação no solo (Andersen & Kurti, 2009). No caso
do FULL SPECTRUM WARRIOR, treinam-se os soldados com tácticas de liderança e estratégias de
combate ‘na terceira pessoa’, onde as equipas coordenam esforços sem utilizar armas de fogo
nas situações em que estão inseridas. Na Tabela 1 está representado o estudo comparativo de
Rajaei & Aldhalaan (2011) sobre CVEs, que se baseia num critério de análise às características e
aos serviços específicos fornecidos por cada plataforma.
38
TABELA 1. COMPARAÇÃO DE CVE ORIENTADOS À APRENDIZAGEM (ADAPTADO DE RAJAEI & ALDHALAAN, 2011)
Arquitectura da Tecnologia Representação
Disponibilidade
Acessibilidade
Compatibilidade
Comunicação Síncrona
Grelha
Ponto-a-
Ponto
Cliente-
Servidor
Multi-
Servidor
Avatar Vídeo
Expressão
Facial
Percepção
Social
Chat Vídeo Áudio
America’s
Army
       
Full
Spectrum
Warrior
       
TOUCH      
WebOn
COLL
        
CVGE        
Active
Worlds
     
ASCIT Sick
Children
         
O sistema ASCIT Sick Children (Again at my School by fostering Communication through
Interactive Technologies for long-term sick children) abrange todas as funcionalidades relativas
aos tipos de comunicação usados, à capacidade de um utilizador exibir ‘expressões faciais’, aos
tipos de interface que podem ser usados na interacção com o sistema, à ‘compatibilidade’ com
outras plataformas, ao acesso livre para todos os utilizadores, entre outras componentes como
a ‘percepção social’, e disponibilidade do sistema (Di Fiore et al., 2007). Os ACTIVE WORLDS, por
sua vez, não possuem as funcionalidades de ‘expressão facial’ e disponibilidade, e usam o chat
como a sua única forma de comunicação. Os jogos militares AMERICA’S ARMY e FULL SPECTRUM
WARRIOR possuem as mesmas características em todos os domínios de comparação, enquanto
os ambientes TOUCH e CVGE diferem apenas na ‘arquitectura’ e na possibilidade de comunicar
por chat que está apenas disponível no sistema CVGE. Por último, mas não menos importante,
o WebOnCOLL baseia-se numa arquitectura ponto-a-ponto e na representação por vídeo, onde
a disponibilidade é a única funcionalidade que não está presente no sistema.
39
CAPÍTULO 3: CLASSIFICAÇÃO DE CSCW
“The sum of wisdom is that time is never lost that is devoted to work.”
Ralph Waldo Emerson
Este capítulo apresenta uma perspectiva global das taxonomias de classificação criadas
com o objectivo de corresponder às diversas necessidades dos investigadores para caracterizar
as aplicações de groupware de forma agregada. Numa dimensão centrada exclusivamente nos
fundamentos teóricos que constituem o trabalho cooperativo, abordam-se diferentes modelos
de classificação apresentados na literatura de CSCW para agrupar as principais características
num referencial multidimensional.
40
3.1 CLASSIFICAÇÃO DE SISTEMAS GROUPWARE
Os sistemas computacionais introduzidos sob a insígnia de “automação de escritório”
cederam o seu espaço a uma abordagem composta por aplicações colaborativas com múltiplas
funcionalidades (Schmidt, 2009) e manifestas possibilidades de incorporação nas organizações,
num fenómeno que interferiu substancialmente nos ‘processos internos’ adoptados e no fluxo
de ‘interacção social’ em trabalho cooperativo. Neste sentido, torna-se importante salientar os
esforços de alguns investigadores de CSCW em avaliar a natureza fragmentada dos sistemas de
suporte ao trabalho em grupo, produzindo modelos específicos de classificação que facilitaram
a sua interpretação holística. Os desafios relativos à construção de taxonomias compreensivas,
flexíveis e adaptativas às constantes ‘metamorfoses’ no campo da colaboração, centram-se na
aptidão para abordar as ‘tipologias’ de groupware existentes na literatura de CSCW, segmentar
a fracção temporal em que ocorre uma interacção, a localização geográfica dos intervenientes,
e as formas de cooperação possíveis que resultam dos ‘processos de trabalho’ investigados em
CSCW, interligando várias categorias de forma ‘articulada’. A estrutura da secção respeita uma
sequência focada essencialmente na evolução histórica dos estudos realizados neste domínio,
desde as primeiras abordagens feitas na década de 1980, até ao final da década de 2000.
3.1.1 MATRIZ TEMPO-ESPAÇO
A taxonomia tempo-espaço foi iniciada por DeSanctis e Gallupe (1987) e desenvolvida
em diversos estudos subsequentes, complementando-a com novas tipologias de classificação.
No seu estado inicial, apresentava quatro configurações distintas para a classificação de GDSS
segundo o tamanho do grupo e a proximidade entre os membros em tarefas de cooperação,
delimitando a ocorrência de interacções presenciais ou dispersas geograficamente em grupos
de pequena ou grande dimensão. Não obstante, esta taxonomia evoluiu para uma perspectiva
que substitui a variável de ‘tamanho do grupo’ pelo instante em que se verifica a comunicação,
podendo estabelecer-se numa ‘disposição temporal’ síncrona ou assíncrona (Johansen, 1988).
Na composição síncrona, as pessoas executam uma acção contínua e em tempo real, enquanto
as interacções assíncronas estimulam uma influência recíproca durante diferentes períodos de
tempo. A ‘dimensão espacial’ da interacção complementa uma matriz de quatro ‘células’ inter-
relacionadas (ver Tabela 2), onde um sistema de groupware pode englobar as componentes de
todos os quadrantes, mediante as necessidades de cooperação apresentadas pelos utilizadores
ao nível da interacção (Ellis et al., 1991).
TABELA 2. MATRIZ TEMPO-ESPAÇO PARA A CLASSIFICAÇÃO DE GROUPWARE (ADAPTADO DE JOHANSEN, 1988)
Síncrono
(Simultâneo)
Assíncrono
(Instantes diferentes)
Mesmo espaço
(Co-localizado)
Interacções cara-a-cara
Reuniões presenciais
a
, groupware de
exibição singular, superfícies
tangíveis, sistemas de suporte à
decisão, roomware, monitores de
parede
Tarefa contínua
Gestão de projectos, salas de equipa,
trabalho por turnos, groupware de
exibição pública
Espaços distintos
(Remoto)
Interacções remotas
Videoconferência, editores multi-
utilizador colaborativos, mundos
virtuais, instant messaging, chat,
MUDs, ecrãs partilhados
Comunicação + Coordenação
Workflow, e-mail, bulletin boards,
calendários de grupo, blogs, wikis,
conferência assíncrona, controlo de
versões
a. Reuniões electrónicas com a presença dos intervenientes.
41
Complementarmente, Nunamaker et al. (1991) aumentaram o nível de granularidade
implementado na variável de tamanho do grupo, circunscrevendo a possibilidade de existência
de interacção entre um membro constituinte de uma equipa de projecto composta por “três a
sete pessoas” e um elemento de uma unidade de trabalho centrada numa tarefa com “mais de
sete indivíduos”, subdividindo a ‘dimensão espacial’ de proximidade entre os membros numa
disposição caracterizada por um vasto número de participantes dispersos no espaço, um grupo
‘co-localizado’, ou ‘múltiplos grupos’ que trabalham em espaços diferentes. Numa abordagem
prospectiva, Rodden e Blair (1991) subdividiram a ‘natureza geográfica’ dos sistemas de CSCW
em quatro propriedades distintas, categorizando a envolvente dos sistemas co-localizados, co-
localizados virtualmente, remotos localmente e remotos, ampliando o universo taxonómico de
‘espaço’, em termos de granularidade, face às visões precedentes (Figura 4). Nesta corrente,
foram referidas simultaneamente as formas de cooperação incluídas na matriz inicial, sendo as
quais complementadas posteriormente com uma quinta categoria relativa à capacidade de um
sistema para possibilitar a interacção em qualquer lugar e instante (Johansen, 1992), anulando
as limitações temporais e espaciais com uma base computacional apropriada (Mentzas, 1993).
FIGURA 4. NATUREZA GEOGRÁFICA EM SISTEMAS DE CSCW (RODDEN & BLAIR, 1991)
Na senda evolutiva das versões taxonómicas primordiais, Grudin (1994) fundamentou
a categorização do espaço e do tempo em seis construções distintas, expondo que a actividade
pode ocorrer num único local, em diversos locais previamente conhecidos pelos participantes
ou em vários locais de natureza imprevisível para os utilizadores. No que concerne à dimensão
temporal, a actividade pode suceder-se em ‘tempo real’, em ‘diferentes momentos’ altamente
previsíveis, ou em fracções temporais distintas e imprevisíveis, servindo como um fundamento
lógico para os programadores de groupware, devido à extensibilidade funcional que apresenta
para caracterizar a comunicação em diversas configurações. Lubich (1995) abordou um critério
de classificação centrado nas características do fluxo de informações entre participantes numa
sessão, onde a informação ‘unidireccional’, tal como o nome indica, flui numa única direcção, e
a variável ‘multidireccional’ é enviada em várias direcções.
Com o objectivo de refinar substancialmente a ‘dimensão temporal’ da taxonomia em
epígrafe, Dix et al. (1998) propuseram a supressão parcial da terminologia que subcategoriza a
interacção num formato síncrono ou assíncrono, restituindo-a com o termo ‘sincronizado’ para
os sistemas de suporte ao trabalho cooperativo que oferecem uma conexão por computador
42
em tempo real, ‘dessincronizado’ para situações onde o tempo de operação dos participantes
não constitui uma condição fundamental, suscitando uma transmissão descontínua, ‘misto’ na
eventualidade de um sistema possuir ambas as características de sincronização, e ‘recorrente’
no caso de se verificar o desempenho sequencial de múltiplas operações.
3.1.2 DOMÍNIOS DE APLICAÇÃO
A classificação de acordo com os domínios de aplicação (Ellis et al., 1991) fundamenta-
se na subdivisão das aplicações groupware em seis categorias distintas, tendo em conta a sua
funcionalidade principal. Seguidamente, são referidas de forma articulada as várias classes que
constituem a versão ‘preambular’ desta taxonomia.
 Sistemas de mensagens – conglobam o processo de troca de mensagens entre
os elementos de um grupo sem restrições estabelecidas.
 Editores multi-utilizador – permitem a criação, edição e revisão cooperativa de
documentos por parte de múltiplas pessoas entrosadas num esforço conjunto.
O objecto editado é normalmente dividido em segmentos lógicos e a aplicação
pode fornecer indicadores explícitos sobre as acções dos outros utilizadores.
 Sistemas de suporte à decisão em grupo e Salas de reunião electrónicas – a sua
finalidade primordial contempla o fornecimento de componentes baseadas em
dispositivos informáticos para a exploração de problemas sem estruturação,
incorporando espaços multimédia na prossecução de reuniões de trabalho em
grupo com o objectivo de melhorar a produtividade ao acelerar o processo de
tomada de decisão e melhorar a qualidade das decisões resultantes. As salas
de reunião electrónicas abrangem várias estações de trabalho ligadas em rede,
monitores de grande dimensão controlados por computador e equipamentos
de áudio e vídeo integrados.
 Sistemas de conferência – possibilitam a comunicação entre os intervenientes.
A conferência em tempo-real permite a interacção síncrona entre um grupo de
utilizadores co-localizados ou dispersos fisicamente através das suas estações
ou terminais. A videoconferência faculta a capacidade de obter contacto visual
entre participantes dispersos no espaço, enquanto a audioconferência foca-se
na comunição por voz para um tipo de configuração espacial idêntico. Este tipo
de sistema pode ainda permitir a execução de aplicações partilhadas.
 Agentes inteligentes – funcionam como aplicações que procuram substituir os
humanos na execução de determinadas tarefas, onde a ‘interface’ do utilizador
faz com que as suas acções se assemelhem às dos outros participantes.
 Sistemas de coordenação (worflow management) – facilitam a coordenação de
‘actividades’ e grupos de trabalho para suportar a cooperação, possibilitando a
gestão de conflitos e suportando o estabelecimento de compromissos entre os
participantes. Geralmente, estes sistemas podem ‘desencadear’ as acções dos
utilizadores com recurso a mecanismos de notificação e percepção, usados em
situações estratégicas para o sucesso de uma tarefa.
Numa abordagem análoga, Coleman (1995) introduziu doze categorias de classificação
para sistemas colaborativos no mesmo domínio, estruturando-as da seguinte forma: e-mail e
mensagens electrónicas, calendários de grupo, sistemas de reuniões electrónicas, conferência
43
de dados em tempo-real e incorporada na área de trabalho, conferência assíncrona, gestão de
documentos em grupo, ferramentas de desenvolvimento, ‘serviços’ de groupware, ‘utilitários’
para o grupo de trabalho e ferramentas de suporte ao trabalho em equipa, ‘fluxo de trabalho’,
e sistemas colaborativos sedimentados na Internet. Neste sentido, as variações decorrentes do
fenómeno social no eixo de interacção do ‘ciberespaço’, levaram os investigadores do campo
de CSCW a considerar as ferramentas de comunicação presentes na Internet como um objecto
de estudo para explorar as suas potencialidades ao nível da interacção social e das formas de
trabalho suportadas, classificando-as segundo determinadas tipologias (Long & Baecker, 1997).
De forma a consolidar os ‘domínios de aplicação’ referenciados na literatura de CSCW,
Ellis (2000) estabeleceu um modelo de classificação constituído por um conjunto de ‘tipologias
de groupware’, numa combinação readaptada às inovações introduzidas a nível organizacional
com a implementação de múltiplas ferramentas no mercado. A Tabela 3 apresenta o ‘esquema
de classificação’ supracitado, com exemplos de sistemas de suporte à colaboração que podem
ser inseridos em cada ‘domínio’ especificado, complementando a primeira aproximação feita a
este tipo de classificação com novas tipologias resultantes dos avanços alcançados no domínio
da colaboração através da Internet.
TABELA 3. CATEGORIZAÇÃO DO ESPAÇO DE INTERACÇÃO SEGUNDO OS DOMÍNIOS DE APLICAÇÃO (ADAPTADO DE ELLIS, 2000)
DOMÍNIOS DE APLICAÇÃO TECNOLOGIAS
Sistemas de gestão de documentos
OpenText
Documentum
Groupware assíncrono
Lotus Notes
GroupWise
Exchange
Sistemas de gestão de processos Phios
Ferramentas de conferência
NetMeeting
TeamStation
SunForum
Mbone
Ferramentas de gravação/transferência
de dados
ICAST
Pointcast
NetShow
RealMedia
Espaços virtuais de trabalho
Lotus TeamRoom
Atrium
BSCW
CVW
Databeam
eRoom
Sistemas de fluxo de trabalho
Chautauqua
FlowMark
ERP
SAP
PeopleSoft
Ferramentas de desenho gráfico na
Web
NetFusion
Frontpage
Alexa
Web.SiteBuilder
WebWorksPublisher
44
DOMÍNIOS DE APLICAÇÃO TECNOLOGIAS
Servidores Web
SiteServer
Apache
Tecnologias de salas de reunião
Ventana
TeamBoard
SoftBoard
Sistemas de gestão do conhecimento
Livelink Intranet
Sametime
Intraspect
Ferramentas de extracção de dados
KnowledgeX
Abuzz
Sistemas de aprendizagem Learning Works
Ferramentas de desenvolvimento
ActiveWeb
NetDynamics
Numa abordagem reformulada para a classificação de groupware segundo os domínios
de aplicação, Coleman (2002) propôs uma taxonomia centrada na classe das ferramentas e nas
suas categorias funcionais, adaptando-se às tendências existentes no ínicio da década de 2000.
Neste sentido, foi proposta a seguinte classificação: i) sistemas de gestão de conteúdo, onde se
enquadra o domínio colaborativo da aprendizagem (ex.: BLACKBOARD), ii) conhecimento tácito
e gestão do capital intelectual (armazenamento, indexação, avaliação, procura de informação),
iii) ferramentas de colaboração em ‘tempo real’ (conferência áudio/vídeo/dados, salas de aula
virtuais, apresentações online), iv) sistemas de CRM colaborativos, baseados na ‘aplicação’ de
agentes humanos em E-Commerce através do uso de sistemas colaborativos em tempo real, v)
portais e ‘comunidades online’ (Yahoogroups, MSNgroups), vi) ferramentas de equipas virtuais
(sistemas orientados a processos, espaços virtuais de trabalho, gestão de projectos distribuída)
e vii) infra-estruturas de mensagens sem fios para a colaboração (serviços baseados em e-mail,
quadros de avisos, ponto-a-ponto, instant messaging/chat).
No sentido de caracterizar a envolvente taxonómica de groupware de modo agregado
e flexível às constantes mutações tecnológicas, Bafoutsou e Mentzas (2002) projectaram uma
lista de serviços colaborativos composta por quadros de avisos, discussões, e-mail, notificações
de e-mail, serviços de notificação e mensagens online, chat, quadro branco electrónico, lista de
tarefas, conferência voz/vídeo, gestor de contactos, partilha de ecrã, ferramentas de pesquisa
e votação, actas/registos de reuniões, ferramentas de calendarização de reuniões, capacidade
de apresentação, gestão de documentos, trabalho síncrono em documentos/slides, gestão de
projectos e partilha de ficheiros/documentos, concebendo um quadro inclusivo (Tabela 4) com
os produtos classificados no eixo vertical e as suas características taxonómicas situadas no eixo
horizontal. Neste esquema, torna-se possível visualizar as funcionalidades disponibilizadas por
cada sistema, podendo coexistir aplicações que se direccionam a uma actividade específica ou
que contemplam um conjunto de características de forma agregada. Numa análise transversal,
é possível assinalar a ausência expressiva de funcionalidades de notificação/mensagens online,
quadros de avisos e gestão de projectos, contrapondo com a presença acentuada de sistemas
de discussão, ferramentas de partilha de ficheiros e documentos, notificações de e-mail, chat e
gestão de documentos, fornecendo um plano de análise multidimensional.
45
TABELA 4. FERRAMENTAS COLABORATIVAS E RESPECTIVAS FUNCIONALIDADES (ADAPTADO DE BAFOUTSOU & MENTZAS, 2002)
Numa perspectiva genérica, é possível identificar uma maior abrangência (ao nível das
funcionalidades apresentadas no primeiro fragmento da Tabela 4) por parte de sistemas como
CentraNow, NetMeeting, Cybozu Office 3, DIVA, HyperOffice, InfoWorkSpace, JointPlanning, e
Web-4**, constituindo-se como soluções a ter em conta numa adopção a nível organizacional.
No segundo fragmento da tabela supra-referida, é possível identificar uma maior ‘abrangência
funcional’ por parte dos sistemas DOLPHIN, PictureTalk, BSCW, eRoom, TeamWave, e VEGA. O
critério utilizado na identificação dos sistemas de suporte à colaboração acima mencionados,
baseou-se na contagem simples das características (número superior a cinco funcionalidades
suportadas para o primeiro fragmento, e valor igual ou superior a quatro características no que
se refere ao fragmento seguinte). Embora a análise tenha sido feita em 2002, existem diversos
sistemas que se mantêm activos na procura de fornecer o suporte adequado à exigência que
se manifesta em cenários de trabalho num plano multi-utilizador. Neste sentido, as empresas e
instituições que pretendam implementar ferramentas colaborativas na sua envolvente laboral,
têm aqui uma base de análise às funcionalidades de um conjunto de aplicações desta natureza
que podem fornecer um suporte adequado às diferentes necessidades.
46
A taxonomia baseada nos ‘domínios de aplicação’ pode ser contextualizada no âmbito
do ‘esquema de classificação’ proposto por Mittleman et al. (2008) para aplicações groupware,
permitindo a actualização expressiva das abordagens precedentes tendo em conta os avanços
tecnológicos verificados na envolvente colaborativa (ver Tabela 5). Este esquema subdivide as
tecnologias de colaboração em quatro categorias que diferem entre si mediante a ‘capacidade
principal’. O primeiro nível, alusivo às páginas de co-autoria, tem a sua categorização referente
a aplicações que fornecem pelo menos uma janela que pode ser visualizada em ‘simultâneo’ e
onde os utilizadores podem assim prestar o seu contributo, dividindo-se nas seguintes classes:
ferramentas de conversação, dinâmicas de grupo, editores partilhados e votação. O segundo
nível refere-se às tecnologias que possibilitam a transferência contínua de dados em múltiplas
formas, dividindo-se em três subcategorias: audioconferência, videoconferência e partilha do
espaço de trabalho/aplicação. No terceiro nível, estabelece-se um conjunto de ferramentas de
acesso à informação com as classes alusivas a repositórios de ficheiros partilhados, sistemas de
marcação social, ferramentas de sindicalização e motores de busca, fornecendo várias formas
de armazenamento, partilha, localização e classificação de objectos de dados aos membros do
grupo. O último nível refere-se aos sistemas agregados que devem integrar um conjunto de
ferramentas a partir das três primeiras categorias e optimizá-las para suportar eficazmente as
práticas de trabalho que não podem ser alcançadas com uma única tecnologia.
47
TABELA 5. ESQUEMA DE CLASSIFICAÇÃO PARA TECNOLOGIAS DE SUPORTE À COLABORAÇÃO (MITTLEMAN ET AL., 2008)
CATEGORIAS E SUBCATEGORIAS DESCRIÇÕES
Páginas de co-autoria Tecnologias que fornecem uma ou mais janelas que
podem ser visualizadas de forma simultânea e onde
múltiplos utilizadores prestam o seu contributo.
Ferramentas de conversação Optimizadas para auxiliar o diálogo entre membros
de um grupo.
Editores partilhados Orientados à produção conjunta de documentos,
gráficos ou folhas de cálculo.
Dinâmicas de grupo Ferramentas voltadas para a criação, manutenção
ou alteração dos padrões de colaboração entre as
pessoas que reúnem múltiplos esforços em torno
de um objectivo comum.
Ferramentas de agregação Optimizadas para recolher, agregar e compreender
comentários, opiniões e informações de um amplo
conjunto de pessoas.
Tecnologias de transferência contínua
de dados
Fornecem uma reprodução sucessiva de dados em
constante alteração.
Partilha da área de trabalho/aplicação Ferramentas centradas na visualização remota e/ou
controlo dos computadores de outros membros de
um grupo.
Audioconferência Optimizada para transferência e recepção de sons.
Videoconferência Orientada à transmissão e recepção ininterrupta de
imagens dinâmicas.
Ferramentas de acesso à informação Fornecem opções para armazenamento, pesquisa,
partilha e classificação de objectos de dados.
Repositórios de ficheiros partilhados Provêm os membros de um grupo com métodos de
armazenamento e partilha de ficheiros digitais.
Sistemas de marcação social Fornecem meios para afixar etiquetas constituídas
por palavras-chave em objectos digitais de forma a
facilitar a procura de objectos de interesse e outras
pessoas com interesses semelhantes.
Motores de busca Proporcionam meios para a procura e recuperação
de objectos digitais relevantes a partir de bases de
dados tendo em conta os critérios de pesquisa.
Ferramentas de distribuição Notificam os utilizadores quando são acrescentadas
novas contribuições de interesse aos repositórios.
Sistemas agregados Tecnologias que combinam um conjunto agregado
de ferramentas e as optimizam para apoiar um tipo
de tarefa específico.
O ‘esquema de classificação’ supracitado pode ser utilizado para comparar as múltiplas
capacidades fornecidas pelos sistemas colaborativos, analisar as suas variações concomitantes
ao longo do tempo, e reavaliar os domínios de aplicação num contexto susceptível a evoluções
‘gradativas’ no sentido de acompanhar as tendências tecnológicas.
3.1.3 MODELO 3C
O Modelo 3C organiza os domínios de aplicação numa estrutura triangular baseada na
lógica de que para realizar uma actividade colaborativa, os membros de um grupo comunicam
entre si, coordenam as suas tarefas e cooperam activamente, inserindo três variáveis ‘capitais’
48
referentes à sustentação fornecida pelo sistema: Comunicação, Coordenação e Cooperação. A
aproximação inicial ao modelo em estudo foi feita por Ellis et al. (1991), onde a nomenclatura
‘cooperação’ era substituída por colaboração, entendida como uma ‘pedra angular’ da acção
do grupo que exige a partilha efectiva de informação por parte dos membros constituintes. No
entanto, o modelo evoluiu substancialmente, baseando-se na premissa de que a comunicação
se refere à ‘partilha de informação’ e ‘negociação de compromissos’ entre os elementos de um
grupo, a coordenação envolve a gestão de pessoas, actividades e recursos com a pretensão de
resolver conflitos e evitar a perda de esforços, e a cooperação refere-se ao ‘envolvimento’ dos
membros de um grupo na prossecução de ‘objectivos comuns’. Esta substituição em termos de
terminologia, pode advir de um entendimento da ‘cooperação’ como o trabalho em grupo, e a
‘colaboração’ como um dos aspectos que caracterizam a cooperação, estando relacionada com
a “gestão de informação partilhada” (Amiour & Estublier, 1998). A subdivisão dos ‘domínios de
aplicação’ de groupware pode ser contextualizada neste modelo de classificação num formato
inteligível (ver Figura 5), onde a aproximação dos domínios inseridos aos vértices do triângulo
adquire a respectiva significância (Teufel et al., 1995 apud Borghoff & Schlichter, 2000).
FIGURA 5. CLASSIFICAÇÃO DE ACORDO COM AS FUNÇÕES DE SUPORTE (ADAPTADO DE BORGHOFF & SCHLICHTER, 2000)
Num domínio complementar, Sauter et al. (1995) reutilizam este modelo numa ‘esfera’
empírica conducente à avaliação funcional de groupware nas organizações, acrescentando um
conjunto de ‘categorias de classificação’ resultante da intersecção de diversas tipologias. Desta
forma, é possível determinar quatro classes de sistemas inseridas neste esquema: computação
colaborativa, sistemas de comunicação, gestão do fluxo de trabalho e espaços de informação
partilhada. Bandinelli et al. (1996) focaram os aspectos funcionais da cooperação numa matriz
que comporta as três dimensões originais do Modelo 3C, seguindo a formulação conceptual de
Yang (1995) que define comunicação como a troca de informação entre os membros do grupo,
coordenação como a sucessão semi-automática das fases de um processo, e colaboração como
o método de criação e gestão de informação partilhada. Grudin e Poltrock (1997) introduziram
a partilha de informação como um modo de colaboração que substitui a variável ‘cooperação’.
Bardram (1998) defende a necessidade de compreensão da natureza fragmentada do
‘trabalho cooperativo’, abordando uma teoria psicossociológica centrada nas transformações e
dinâmicas de fomentação em actividades de trabalho humano colectivo”. Os fundamentos da
49
Teoria da Actividade que a formaram como uma ‘conjectura’ de relações entre as actividades
de trabalho individual e colectivo que podem ser sujeitadas a uma divisão do trabalho, bem
como à regulação (Leont’ev, 1978; Engeström, 1987), catalisaram a introdução desta teoria no
campo de CSCW (Kuutti, 1991) e fomentaram a sua aplicação na concepção de ferramentas de
groupware (Nardi, 1996). De um modo geral, a teoria determina três níveis hierárquicos para
estruturar a actividade colaborativa: co-ordenação, co-operação e co-construção (Engeström
et al., 1997). O aspecto “co-ordenado” do trabalho fundamenta-se na apreensão do fluxo de
interacção num espaço composto por diferentes actores que actuam em consonância sobre
um objecto comum. Nesta composição, os ‘actores’ são participantes passivos que constituem
uma peça essencial da “maquinaria organizacional” (Kuutti, 1991). Extrapolando para o nível
seguinte, o trabalho “co-operativo” foca um modo de interacção onde os ‘actores’ partilham o
objectivo da actividade colaborativa numa acção combinada e acordada entre os participantes,
diferenciando-se do primeiro nível na medida em que o participante tem um papel activo na
actividade. Na dimensão da “co-construção”, englobam-se as interacções sobre as quais os
‘actores’ reformulam colectivamente a sua própria organização e interacção relativamente aos
objectos partilhados. A transformação dinâmica do trabalho cooperativo tem um estado inicial
de reflexão sobre os meios e os objectos de trabalho entre as etapas de “co-ordenação” e “co-
construção”, transitando para a introdução de rotinas no ciclo inverso (Engeström et al., 1997).
A introdução de um modelo ontológico para a decomposição funcional de ferramentas
groupware (Ellis & Wainer, 1994) constituiu um suplemento importante à versão originária do
Modelo 3C, suscitando a criação de um modelo disposto em trevo que decompõe três funções
específicas: produção, coordenação e comunicação. No que concerne ao espaço de produção,
verifica-se a coexistência de um conjunto de objectos que sustentam a ‘edição colaborativa de
artefactos’ ou motivam um ‘entendimento mútuo’ entre os participantes. O domínio referente
ao espaço de coordenação engloba as dependências das actividades cooperativas, incluindo as
suas relações temporais. Complementarmente, o espaço de comunicação suporta a interacção
unidireccional mediada por computador num formato síncrono e/ou assíncrono (Calvary et al.,
1997; Laurillau & Nigay, 2002). Com o objectivo de formalizar e operacionalizar todas as regras
possíveis de actuação de um grupo de trabalho num espaço virtual, Ferraris e Martel (2000)
acrescentaram uma nova folha ortogonal ao ‘trevo’ de groupware denominada por regulação
da actividade conjunta, uma extensão que se sustenta no princípio de que a interdependência
necessária entre os participantes para o desenvolvimento e a operacionalização de um espaço
de trabalho partilhado não deve afectar a autonomia dos participantes, devendo actuar para
estabelecer as regras de cooperação resultantes do compromisso entre o grupo e os interesses
individuais. Similarmente, o modelo apela à resolução de conflitos no decorrer da actividade e
facilita o processo de tomada de decisões.
Num estudo protagonizado por Elmarzouqi et al. (2007), foi proposta a ‘continuidade’
do modelo em ‘trevo’ para groupware, apresentando um esquema que reúne diversos espaços
que podem determinar as “dimensões funcionais do trabalho colaborativo” (ver Figura 6). Com
a reformulação do modelo original concebido para as interfaces ‘homem-máquina’, introduziu-
se uma nova perspectiva focada na ‘continuidade do espaço de trabalho’ que se estabelece em
três dimensões que vão desde a coordenação à colaboração, caracterizada como “a realização
de trabalho em equipa de acordo com um objectivo comum que implica diferentes actores que
participam em relações mútuas fechadas e duráveis”, transitando pela cooperação, distinguida
50
por “relações abstractas e sem uma estrutura definida” (Kvan, 2000; Ferraris & Martel, 2000;
Godart et al., 2001). A cooperação suporta a ‘percepção’ de todos os dados referentes à tarefa
em execução, bem como os ‘métodos’ apropriados para a ‘resolução de problemas’ através de
groupware. Complementarmente, o modelo em trevo para os grupos de trabalho é constituído
por um espaço de comunicação, co-produção e conversação (pode inserir-se na comunicação),
um espaço ortogonal de ‘regulação’, bem como uma área de ‘percepção’ do grupo, perfazendo
assim a ‘arquitectura’ que Elmarzouqi et al. (2007) definiram de ACCM (Augmented Continuum
of Collaboration Model).
FIGURA 6. MODELO DE COLABORAÇÃO EM TREVO (ADAPTADO DE ELMARZOUQI ET AL., 2007)
Na abordagem feita por Neale et al. (2004), foram introduzidas novas variações para a
avaliação de aplicações colaborativas. A sua aproximação ao Modelo 3C baseia-se no suporte
fornecido pelos sistemas de CSCW à percepção de uma actividade num formato em ‘pirâmide’.
Os colaboradores que se encontram distantes no espaço e actuam em momentos diferentes
necessitam de ter um conhecimento profundo sobre a presença exacta dos seus parceiros, as
suas ideias, expectativas, atitudes e objectivos, os recursos disponíveis, o foco de atenção e os
critérios utilizados para avaliar os resultados conjuntos, suscitando a coexistência de diferentes
formas de percepção na literatura de CSCW com enfoque na envolvente social e nos domínios
de presença, acção, espaço de trabalho e situação. A proposta supra-citada centra a percepção
da actividade, incorporando o conceito multi-camada a partir da teoria da actividade. A Figura
7 comporta as variáveis consideradas no modelo de avaliação da percepção de uma actividade.
Os factores contextuais representam a base de todas as actividades de colaboração e definem
a forma como o trabalho é estruturado. No núcleo do ‘triângulo’ encontra-se a ‘confluência do
trabalho’, um conceito criado para definir a intensidade ou exigência de trabalho para partilhar
informações, bem como para decidir sobre o nível de comunicação necessário para a execução
de determinadas tarefas (Borghoff & Schlichter, 2000; Olson & Olson, 2000).
Subsequentemente, a variável relativa à ‘junção do trabalho’ pode repartir-se em duas
conjecturas possíveis, onde o trabalho pode ser reunido de forma espontânea ou fortemente
acoplado mediante as exigências de comunicação das actividades, onde a demanda de acções/
comportamentos coordenados aumenta em consonância com o grau de reunião do trabalho. A
51
perda do processo distribuído resulta da quantidade de coordenação necessária para gerir os
desenvolvimentos alcançados no trabalho. Para que um grupo possa alcançar um fundamento
mútuo e obter a percepção da actividade que se afirma crítica para o funcionamento efectivo
do grupo, terão de ser suportados níveis de comunicação e coordenação adequados, apelando
a um processo cíclico de transformação em consonância com as necessidades apresentadas.
As interacções leves estão ligadas de forma espontânea ao trabalho, numa conjectura efectiva
que fomenta a mobilidade das pessoas entre uma interacção social causal e a comunicação. A
partilha de informação pode ser realizada num formato unidireccional ou ocorrer entre pares,
num fluxo constante de propriedades contextuais que coadjuvam a tarefa em funcionamento
no grupo de trabalho. A coordenação envolve uma ‘junção de trabalho’ mais fechada e requer
que os membros do grupo coordenem as actividades e a comunicação em sintonia. A transição
para a colaboração envolve a partilha de objectivos e tarefas e o desejo de manter um estado
elevado de conhecimento por todos os participantes. A cooperação é o nível mais elevado da
junção laboral e exige a maior quantidade e qualidade de comunicação, envolvendo a partilha
e interacção corrente com os restantes membros do grupo (Neale et al., 2004).
FIGURA 7. MODELO PARA AVALIAR A PERCEPÇÃO DA ACTIVIDADE (ADAPTADO DE NEALE ET AL., 2004)
Na senda evolutiva do Modelo 3C, Fuks et al. (2005) desenvolveram um diagrama com
as correlações entre os processos de comunicação, coordenação e cooperação e os elementos
que compõem o trabalho em grupo através de sistemas colaborativos em contextos funcionais
(Figura 8). Quando a comunicação se encontra num estado ‘activo’, sustenta a co-construção
de um entendimento mútuo com base na partilha de informação entre os membros do grupo,
possibilitando a execução de tarefas interdependentes cuja resolução necessita de negociação
(Fussel et al., 1998), utilizando um canal transmissivo implícito de ‘percepção’ que opera como
sustentáculo para a comunicação. A coordenação das actividades garante o cumprimento dos
compromissos estabelecidos, reúne as condições necessárias para o cumprimento do trabalho
colaborativo com base na soma de todos os fragmentos individuais num esforço articulado, e
52
organiza o grupo trazendo consistência aos processos de desenvolvimento laboral. No domínio
da cooperação, os elementos que constituem o grupo trabalham conjuntamente num espaço
partilhado, utilizando ferramentas para a produção, manipulação e organização de artefactos
digitais. A percepção possui um papel fundamental nesta variante do Modelo 3C, estimulando
a troca de informações de forma assíncrona, estruturada, filtrada, agrupada, personalizada e
sintetizada para detalhar o contexto em que se inserem os intervenientes e facilitar a execução
das suas tarefas (Kraut & Attewell, 1997).
FIGURA 8. DIAGRAMA CÍCLICO DO MODELO 3C (ADAPTADO DE FUKS ET AL., 2005)
Koch (2008) apresenta uma disposição do Modelo 3C que desloca as variáveis originais
para um plano secundário e insere a gestão de informação, comunicação (suporte) e gestão da
identidade e rede num ‘triângulo de software social’ que oferece uma visão geral da utilização
possível destes sistemas para apoiar o trabalho colaborativo dentro de uma empresa ou entre
várias organizações, apontando as suas diferenças relativamente aos sistemas de groupware.
Oliveira e Gerosa (2011) fundamentaram-se no Modelo 3C para analisar um conjunto
de redes sociais segundo as características de colaboração para a partilha de conteúdo (Tabela
6). A alusão feita a este estudo comparativo advém da importância actual das redes sociais no
domínio de CSCW, na medida em que representam verdadeiros ‘ecossistemas’ de interacção e
fornecem uma base de sustentação a relações interpessoais dinâmicas, onde a transmissão de
conteúdo e os ‘processos de colaboração’ exigem uma análise constante. Na Tabela 6 expõem-
se detalhadamente as redes sociais analisadas e as características alinhadas segundo o tipo de
serviço suportado, designadamente comunicação, coordenação e cooperação. A categorização
fornece uma visão geral destas ferramentas e consubstancia a reflexão necessária ao nível do
seu potencial. Na sua envolvente ‘taxonómica’, o esquema contextualiza a comunicação numa
perspectiva de uso de uma característica para enviar mensagens entre pessoas, a coordenação
numa óptica de utilização de componentes para gerir pessoas e tornar possível a percepção de
actividades e dos seus efeitos na colaboração, e a cooperação num plano de gestão do espaço
de partilha e interacção com artefactos partilhados através de características específicas.
53
TABELA 6. CARACTERÍSTICAS DE COLABORAÇÃO PARA PARTILHA DE CONTEÚDO EM REDES SOCIAIS (OLIVEIRA & GEROSA, 2011)
Serviço Características Redes Sociais
Facebook
Groupsite
Orkut
Fotolog
DeviantArt
Fotoaki
Photobucket
Picasa
Flickr
Youtube
Hi5
Xanga
Netlog
WindowsLive
Friendster
Comunicação
Comentar X X X X X X X X X X X X X X X
Coordenação
Actividades recentes X X X X X X X X X X X X X X X
Procurar pessoas X X X X X X X X X X X
Grupos X X X X X X X X X X X
Denunciar um abuso X X X X X X
Cooperação
Conteúdo partilhado X X X X X X X X X X X X X X X
Estatísticas X X X X X
Classificação X X X X
Exportar X X X X X X
Descrever X X X X X X X X X X X X X X X
Recomendar X X X X X X X X X X X X X
Enviar um arquivo X X X X X X X X X X X X X X X
Marcar X X X X X X X X X
Categorias X X X
Pesquisa de conteúdo X X X X X X X X X
Promover X X X
Reprodução ou álbuns X X X X X X X X X X X X X X
Favoritos X X X X X X X X
Anotar X
Tags X X X X X X
Permissão X X X X X X X X X X X X
54
3.1.4 TAXONOMIAS HÍBRIDAS
As taxonomias podem abranger propriedades análogas aos três modelos apresentados
anteriormente e ser complementadas com novas categorias, tornando-as compostas. Neste
contexto, a arquitectura proposta por Bui e Jarke (1986) baseia-se na análise dos requisitos de
comunicação em diferentes ambientes de decisão em equipa, focando-se particularmente na
definição e aplicação de protocolos dinâmicos que organizam formalmente a interacção de um
grupo através de GDSS. As situações de comunicação em grupo podem ser classificadas tendo
em conta quatro dimensões: a distância espacial entre uma tomada de decisão disposta numa
configuração ‘co-localizada’ ou remota; a distância temporal que determina se os participantes
estão juntos numa reunião (local ou remota) em simultâneo ou se dão o seu contributo para o
processo de ‘tomada de decisão’ em diferentes pontos no tempo; a ‘centralização do controlo’
de forma democrática ou hierárquica (na qual um líder ou mediador do grupo com mais poder
que os restantes membros pode tomar uma decisão sozinho numa situação extrema); e o grau
de cooperação que distingue uma situação de trabalho cooperativo em grupo e uma ‘corrente’
de negociação onde as partes estão envolvidas em torno de uma questão de interesse comum.
No domínio relativo aos modelos de classificação para GDSS, Jelassi e Beauclair (1987)
descreveram três configurações possíveis, salientando a possibilidade de ocorrência de sessões
síncronas ou assíncronas, interacções cara-a-cara ou em disposições sem contacto visual, bem
como situações onde os elementos podem estar próximos ou dispersos geograficamente. Nas
‘constelações’ taxonómicas para GDSS, DeSanctis e Gallupe (1987) introduziram uma dimensão
complementar para quantificar a experiência colaborativa de uma reunião em grupo, dispondo
as categorias de tamanho do grupo, proximidade dos membros e tipo de tarefa (planeamento,
criatividade, intelectualidade, preferência, conflito cognitivo e motivação mista) num esquema
de contingência tridimensional para a investigação em GDSS. No modelo hierárquico de Daft et
al. (1987) está presente a ‘teoria da riqueza dos meios de comunicação’, traçando uma linha
de classificação lógica que segmenta os canais de informação segundo a sua capacidade para
processar informação de natureza ambígua e incorporar três categorias distintas (interacções
cara-a-cara, modalidades com recurso a vídeo e áudio e documentos de texto), onde o nível de
‘riqueza’ do meio é avaliado mediante a sua capacidade para retornar comentários (feedback),
dispor múltiplos sinais de entrada, transmitir uma grande variedade de linguagens e comunicar
pontos de convergência pessoais. Num eixo sequencial, Kraemer e King (1988) construíram um
sistema de classificação para as tecnologias básicas que ‘fundam’ os GDSS, onde a ‘tecnologia’
pode ser caracterizada por: i) salas de reunião electrónicas, ii) centros de informação, iii) rede
de grupo, iv) teleconferência, v) ‘laboratórios de colaboração’, e vi) conferência com suporte à
decisão. Numa dimensão correlacionada, encontram-se os ‘elementos principais’ que a podem
constituir, nomeadamente o hardware necessário, o software utilizado, o tipo de pessoas que
participam numa sessão e a sua localização, bem como os dados e os produtos organizacionais
exigidos em determinados contextos funcionais.
Na sumarização feita por Zigurs e Buckland (1998) de classificações para tecnologias de
suporte a grupos de trabalho, evidencia-se a subdivisão taxonómica feita por tipo de suporte à
decisão ou à comunicação em grupo, onde os factores pessoais e situacionais, a estrutura do
grupo, o suporte tecnológico e a tarefa caracterizam o ambiente operacional (Pinsonneault &
Kraemer, 1989). Jarczyk et al. (1992) inseriram os ‘meta-critérios’ de escalabilidade e projecção
ortogonal para sustentar, genericamente, as classes de propriedades existentes nas aplicações
55
de suporte à colaboração, designadamente a sua envolvente funcional, técnica, bem como de
aplicação, ‘usabilidade’ e ‘ergonomia’. Teng e Ramamurthy (1993) propuseram uma taxonomia
funcional para GDSS baseada em duas dimensões: o suporte ao conteúdo (sem suporte, apoio
convencional, suporte à análise de decisões e suporte com base no conhecimento), e o suporte
ao processo (sem suporte a processos, suporte à comunicação, sustentação da estruturação de
processos e suporte aos processos de inteligência).
A taxonomia introduzida por Mentzas (1993) destaca um conjunto de áreas referentes
à coordenação num cenário organizacional, restringindo o foco de análise sobre: os objectivos
a nível global; as características do modelo formal de coordenação no que respeita ao controlo
e às formas de representação; o suporte à decisão com as categorias de resolução de conflitos,
negociação e ‘modelação’ de decisões; o ‘tipo de processamento’ no contexto de comunicação
(síncrono ou assíncrono) e o fluxo de informação (troca ou partilha); o ambiente organizacional
em termos de arquitectura de controlo (centralizada/descentralizada); e as opções que geram
conflitos na concepção de sistemas de grupo (por exemplo, a implementação e especificação
da coordenação, sincronização das fases de trabalho e suporte ao processamento sequencial,
à modelação analítica ou à resolução e negociação de conflitos).
O modelo criado por Reinhard et al. (1994) envolve ‘critérios funcionais de interacção’
(implícita/explícita ou síncrona/assíncrona), coordenação, distribuição, visualização, ocultação
de dados, e as reacções específicas do utilizador. Paralelamente, é também considerado o seu
cruzamento com os ‘critérios técnicos’ (hardware, software e suporte de rede), bem como os
‘cenários de aplicação’ de determinada tarefa, num modelo flexível que possibilita uma análise
das capacidades operacionais de um sistema colaborativo. O sistema de classificação proposto
por DeSanctis e Poole (1994) assinala as características estruturais e o ‘engenho’ da tecnologia
num referencial que divide a estrutura social das ferramentas tecnológicas avançadas segundo
o processo de decisão promovido, a liderança que desponta quando a tecnologia é utilizada, a
eficiência da interacção face à compressão do tempo, a gestão de conflitos e a atmosfera onde
se segmenta uma interacção, tendo em conta o nível de estruturação que apresenta. De forma
complementar, são ainda consideradas as propriedades técnicas da interface, a funcionalidade
(por exemplo, exibição pública, votação anónima, mensagens privadas), entre outros atributos
funcionais. A função básica de um sistema pode estar circunscrita à comunicação, informação,
ou ao suporte de tarefas. McGrath e Hollingshead (1994) inseriram a dimensão de aumento da
qualidade potencial necessária para o sucesso de uma tarefa, numa configuração naturalística
ou controlada, com manipulação rígida ou mínima/inexistente, e através de múltiplos tipos de
sistemas de suporte à comunicação em grupo. Pode ainda ser introduzida a extensão na qual o
utilizador pode ‘controlar’ ou ‘alterar’ o sistema de forma aberta ou fechada (Vickers, 1994).
Nickerson (1997) classificou os tipos de aplicações colaborativas segundo as dimensões
temporal (síncrono/assíncrono) e espacial (próximo/distante), e quanto ao modo de interacção
entre os membros de um grupo, especificamente a comunicação ‘áudio’, ‘visual’, ou através de
documentos ou dados, possibilitando uma utilização solitária ou em combinação, e fornecendo
exemplos demonstrativos de aplicações, num esquema que complementa a taxonomia tempo-
espaço e os domínios de aplicação. As componentes de suporte de um sistema de groupware
podem subdividir-se pelo nível individual, processos de grupo, meta-processos e modelação do
grupo (Rana et al., 1997). A metodologia de avaliação para a investigação empírica de sistemas
56
centrados no suporte a grupos caracteriza a tarefa por tipo e complexidade, o grupo (tamanho,
composição, características dos membros e liderança) e a tecnologia (ferramentas de suporte
a tarefas, estrutura dos processos, modo de comunicação e concepção), fundamentando uma
conjuntura ‘taxonómica’ que caracteriza múltiplas dimensões (Fjermestad & Hiltz, 1998). Num
domínio ‘bidimensional’, Kaliannan (1999) considera a ‘dinâmica’ de um grupo no que respeita
ao número de entidades que o constitui, o padrão de acesso dos membros, e os vários tipos de
informação partilhada através de padrões de comunicação e interacção, inserindo os critérios
de escala (espacial, numérica e organizacional) num segmento ortogonal.
O modelo conceptual inserido por Gutwin e Greenberg (2000) “articula as mecânicas
de colaboração para sistemas de groupware baseados na partilha do espaço de trabalho”, num
quadro que subdivide as características de comunicação explícita/consequencial, coordenação
da acção, planeamento, monitorização, assistência e protecção e inclui três níveis de avaliação:
eficácia, eficiência e satisfação. Wenger (2001) apresentou uma abordagem multidimensional
que classifica as ‘comunidades de prática’ através de um conjunto de dimensões associadas:
trabalho (espaços de projecto), troca de conhecimento (acesso à experiência), estrutura social
(comunidades de websites), instrução (espaços de e-learning), integração contínua de trabalho
e conhecimento (espaço de trabalho do ‘operário de conhecimento’), conversação (grupos de
discussão), interacções efémeras (síncronas) e documentos (bases de conhecimento). Na visão
de Araujo et al. (2002), a avaliação de aplicações groupware tem uma importância estratégica
na percepção efectiva da sua utilização em contextos reais, introduzindo as dimensões alusivas
ao contexto do grupo, usabilidade, colaboração e impacto cultural no método de classificação,
e a alteração e influência como as possíveis acções que podem resultar deste processo. Numa
perspectiva composta, Coleman (2003) abordou os níveis de colaboração conducentes à esfera
de comunicação, interacção e colaboração, e acrescentou uma dimensão relativa aos tipos de
dados: nível, objectos, documentos, conversações e tarefas.
A taxonomia de colaboração proposta por Bolstad e Endsley (2003) sustenta uma vista
extensa sobre a utilidade das classes e técnicas de colaboração para diversos tipos de tarefas e
situações, pelas categorias/características das ferramentas colaborativas, as características de
colaboração e os tipos de informação que uma tecnologia pode suportar (ver Tabela 7).
TABELA 7. TAXONOMIA DE COLABORAÇÃO (ADAPTADO DE BOLSTAD & ENDSLEY, 2003)
57
Numa dimensão complementar, estão inseridos os processos colaborativos permitidos
por ferramentas de groupware, onde se destaca o planeamento, agendamento, brainstorming,
a monitorização de informação, ‘recolha de dados’, elaboração de documentos, distribuição de
informação, e ‘percepção da situação’. Com este modelo é possível ter uma linha de referência
sólida para a escolha/criação de sistemas colaborativos.
A ‘roda’ de ferramentas colaborativas (Figura 9) sustenta-se numa tipologia holística
para a análise e especificação de soluções centradas na colaboração (Weiseth et al., 2006). O
seu domínio conceptual parte do princípio de que “a colaboração ocorre quando duas ou mais
pessoas se comunicam e interagem para alcançar um objectivo”, consubstanciando um quadro
de referência onde as componentes de suporte, processo e ambiente colaborativo formam um
sistema bidireccional que sustenta o universo de negócio e a tecnologia utilizada. Numa esfera
de entendimento global, a camada média representa uma decomposição genérica das funções
necessárias para suportar os sub-processos de coordenação, tomada de decisão e produção. A
camada externa representa a interface para as funções de colaboração com base em ‘portais’,
dispositivos e no espaço de trabalho físico e a camada central contempla as funções de gestão
de conteúdo e integração de processos. Para avaliar as ferramentas e actividades colaborativas
de acordo com a sua manifesta evolução, Bernard et al. (2006) criaram um esquema composto
pelas ‘constelações taxonómicas’ da WWW ao nível da sua capacidade para conectar pessoas
(software social), informação (Web), inteligência (metaweb) e conhecimento (Web Semântica),
onde os graus de conectividade social e de informação (potencial de partilha) representam as
dimensões de avaliação de um conjunto muito vasto de categorias.
FIGURA 9. RODA DE FERRAMENTAS COLABORATIVAS (ADAPTADO DE WEISETH ET AL., 2006)
A taxonomia proposta por Penichet et al. (2007) comporta a matriz tempo-espaço, o
modelo 3C adaptado com as funções de CSCW para a coordenação, comunicação e partilha de
informação, bem como a selecção dos ‘domínios de aplicação’. Neste esquema, pode verificar-
se a existência de um determinado conjunto de características em simultâneo num sistema, e
os resultados indicaram que, em termos gerais, os padrões de comunicação estão presentes na
58
maioria das aplicações (com mais de 85% do total do universo analítico) e os sistemas voltados
exclusivamente para o trabalho no mesmo local são menos frequentes. A Tabela 8 apresenta a
taxonomia mencionada anteriormente de uma forma estruturada, onde o valor (N=0) significa
que a ferramenta analisada não possui determinada característica, e o valor (S=1) confirma a
sua possível existência.
TABELA 8. CLASSIFICAÇÃO NÃO-EXCLUSIVA (ADAPTADA DE PENICHET ET AL., 2007)
Ferramenta
Característica de CSCW Tempo Espaço
Partilha de
informação
N=0/S=1
Comunicar
N=0/S=1
Coordenar
N=0/S=1
Síncrono
N=0/S=1
Assíncrono
N=0/S=1
Mesmo
N=0/S=1
Diferente
N=0/S=1
Fax 0 1 0 0 1 0 1
E-mail 0 1 0 0 1 0 1
Sistema de voz sobre
IP
0 1 0 1 0 0 1
Chat 0 1 0 1 0 0 1
Gestão de
documentos
1 1 0 0 1 1 1
Notícias 1 1 0 0 1 1 1
Fórum 1 1 0 0 1 1 1
Discussões 1 1 0 0 1 1 1
Mecanismos de
aprovação
1 1 1 0 1 1 1
Calendários de grupo 0 1 1 0 1 1 1
Planificação
partilhada
0 1 1 0 1 1 1
Fluxo de trabalho 0 0 1 0 1 1 1
Gestão de eventos 0 1 1 0 1 1 1
Agenda 0 1 1 0 1 1 1
Co-navegador 1 0 0 1 0 1 1
Quadro branco
partilhado
1 0 0 1 0 1 1
Sistemas de
notificação
0 1 0 0 1 1 1
Sistemas de
apresentação
1 1 0 1 1 0 1
GDSS 1 1 1 1 0 1 1
BSCW 1 1 1 1 1 1 1
Sharepoint 1 1 0 0 1 1 1
Salas de reunião 1 1 0 1 0 1 0
Videoconferência 1 1 0 1 0 0 1
O ‘esquema de comparação’ para as características centrais de groupware engloba um
conjunto de atributos dinâmicos que podem caracterizar fielmente as componentes principais
dos sistemas colaborativos. A ‘funcionalidade principal’ define a capacidade primária fornecida
por uma ferramenta (por exemplo, a característica principal da audioconferência é um fluxo de
áudio contínuo). Neste sentido, podem coexistir três tipos de funcionalidades: conferência de
voz/vídeo, partilha de texto e/ou introdução de ligações. O ‘tipo de informação’ refere-se ao
conteúdo que pode ser utilizado em possíveis contribuições, definindo as seguintes estruturas
de dados: texto, ligações (indicadores de referência com etiquetas), grafo (imagens, objectos
ou diagramas), fluxo contínuo de dados e hipermédia. Os ‘tipos de relacionamento’ podem ser
definidos como associações que os utilizadores podem estabelecer nas suas contribuições, em
que se apresentam na forma de colecção (relaciona um grupo de utilizadores num conjunto de
diferentes objectos independentes), lista (conjunto ordenado de objectos), árvore (relações de
59
hierarquia com cada objecto) e gráfico (cada objecto pode conter entre zero a muitas ligações
para outros objectos). As ‘acções suportadas’ indicam as acções que os utilizadores podem ter
sobre as estruturas ou relações, podendo subdividir-se da seguinte forma: adicionar, receber,
associar, editar, mover, remover e comentar. Os ‘parâmetros de acção’ permitem caracterizar
ou modificar as acções, estabelecendo o atributo de sincronização (síncrono e/ou assíncrono)
e identificação (identificado e/ou anónimo). O ‘controlo de acesso’ lida com a configuração de
direitos e privilégios do utilizador em relação à sua entrada numa sessão e execução de acções
apoiadas. A ‘duração da sessão’ avalia o tempo de duração de uma aplicação, verificando se as
contribuições são efémeras ou permanentes. Por último, os ‘mecanismos de alerta’ restringem
o seu domínio à forma como os participantes são interrompidos ou notificados de que algo no
sistema exige a sua atenção (Mittleman et al., 2008). A estrutura da taxonomia é apresentada
pormenorizadamente no quarto capítulo desta dissertação, uma vez que serviu de base para o
processo de classificação de artigos científicos referentes a groupware.
No sentido de examinar os paradigmas de ‘aprendizagem colaborativa’ e em rede, as
suas motivações e respectivas consequências, foi desenvolvida uma taxonomia que abarca as
variáveis de autoridade/propriedade, difusão, aprendizagem, valores, colaboração, acesso ao
conhecimento, propriedade intelectual, democratização, benefícios claros, e inovação/modelo
de negócio, definindo-as na perspectiva social, empresarial e académica (Albors et al., 2008). O
modelo proposto por Penichet et al. (2009) engloba os itens organizacionais ao nível de grupo,
função, ‘actor’, utilizador e tarefa. Paralelamente, define as seguintes relações organizacionais:
estruturação, recreação, agregação, colaboração e interacção cooperativa, apontando ainda os
objectivos em termos de organização, grupo e tarefa.
No trabalho preconizado por Giraldo et al. (2009), propõe-se uma estrutura conceptual
para o desenvolvimento da interface para groupware, fornecendo uma representação a partir
de diferentes pontos de vista e com vários níveis de granularidade, generalidade e abstracção.
Neste esquema sistemático, é possível congregar os conceitos de domínio que caracterizam o
mundo real e aqueles que descrevem o seu sistema de informação (conceitos de modelagem)
e a sua implementação. Com base neste modelo, foram decompostas diversas propostas de
concepção de sistemas de CSCW com base nas seguintes referências: i) Teoria da Actividade
(Kuutti, 1991), que está centrada na compreensão e análise dos ‘efeitos socioculturais’ sobre o
pensamento humano, ii) Teoria da Coordenação (Crowston et al., 2004), que é baseada num
conjunto de princípios sobre a forma como as actividades podem ser coordenadas, iii) análise
de tarefas em grupo (van Welie & van der Veer, 2003), que se centra nas ‘representações’ para
a especificação concreta da estrutura e do fluxo de trabalho, dos artefactos e do ambiente em
que o trabalho em equipa se desenrola, iv) modelo AMENITIES (Gea et al., 2002), alicerçado na
metodologia de especificação e programação de sistemas cooperativos através de ‘padrões de
comportamento’ e tarefas, v) esquema CIAM (Molina et al., 2007), auxilia programadores com
o suporte metodológico para sistemas de modelação direccionados a grupos de trabalho, e vi)
a ‘taxonomia’ TOUCHE (Penichet et al., 2008), que propõe uma solução para a inexistência de
um vocabulário comum em aplicações de CSCW, formalizando uma lista de conceitos em torno
dos sistemas colaborativos para dispôr uma especificação completa e coerente das estruturas
organizacionais de colaboração entre os utilizadores.
60
A Tabela 9 sintetiza uma pequena parcela das taxonomias de groupware apresentadas
na literatura de CSCW, expondo uma análise comparativa parametrizada por nome (s) de autor
(es) e ano da publicação, critérios técnicos de escalabilidade, software e hardware, dimensões
de grupo ao nível de tipos de tarefas englobados, características pessoais e tamanho do grupo,
a abrangência dos factores temporais e espaciais, e outros critérios de classificação valorizados
num esquema de compilação com as principais características de um sistema de classificação
para ferramentas de suporte ao trabalho em equipa. Os critérios adoptados nesta abordagem
advêm do modelo de classificação das dimensões na literatura (Bafoutsou & Mentzas, 2002). A
sequência de capacidades abrangidas por uma taxonomia pode resultar da dimensão do grupo
(grupos constituídos por poucos ou múltiplos elementos), composição do grupo (determina a
coesão e as relações entre os membros), existência de um ‘facilitador’ no domínio abrangente
das características, envolvência dos tipos de tarefas abordados por DeSanctis e Gallupe (1987)
e capacidade técnica (escalabilidade, programas/aplicações e dispositivos de hardware). Numa
perspectiva continuada, a dimensão temporal e os factores espaciais constituem duas variáveis
relevantes para obter informação sobre a actuação de um sistema e os critérios ergonómicos e
de usabilidade, o modo de interacção entre os utilizadores, os tipos de informação suportados
e domínios de aplicação podem acrescentar granularidade ao esquema. Complementarmente,
é fornecida uma ‘antologia taxonómica’ com os detalhes das propriedades individuais de cada
proposta, focalizando-se em groupware, nos fundamentos de trabalho cooperativo e nas inter-
relações possíveis entre grupos e artefactos de trabalho, interligando um conjunto específico
de propriedades de CSCW num formato agregado (Apêndice 1).
TABELA 9. CLASSIFICAÇÃO DAS REFERÊNCIAS TAXONÓMICAS DE GROUPWARE (ADAPTADO DE BAFOUTSOU & MENTZAS, 2002)
Autor (es),
Ano
Critérios
técnicos
Questões
de grupo
Tempo/
Espaço
Outros
Escalabili-
dade
Software Hardware Tipos de
tarefas
Caracte-
rísticas
do grupo
Tamanho
do grupo
Jelassi &
Beauclair,
1987
X Proximidade
entre os
membros, e
modo de
interacção
DeSanctis &
Gallupe,
1987
X X Proximidade
entre os
membros
Johansen,
1988
X
Kraemer &
King, 1988
X X X Domínios de
aplicação
Pinsonneault
& Kraemer,
1989
X X
Nunamaker
et al., 1991
X X Proximidade
entre os
membros
Rodden &
Blair, 1991
X
Ellis et al.,
1991
X Modo de
interacção, e
domínios de
aplicação
Jarczyk, et
al., 1992
X X X X X Usabilidade e
ergonomia, e
modo de
interacção
61
Autor (es),
Ano
Critérios
técnicos
Questões
de grupo
Tempo/
Espaço
Outros
Escalabili-
dade
Software Hardware Tipos de
tarefas
Caracte-
rísticas
do grupo
Tamanho
do grupo
Mentzas,
1993
X X Modo de
interacção
Grudin, 1994 X
Malone &
Crowston,
1994
X
Reinhard et
al., 1994
X X X Modo de
interacção
McGrath &
Hollingshead,
1994
X Domínios de
aplicação
Coleman,
1995
X Domínios de
aplicação
Nickerson,
1997
X Domínios de
aplicação, e
modo de
interacção
Dix et al.,
1998
X
Fjermestad &
Hiltz, 1998
X X X Modo de
interacção
Ellis, 2000 X X Domínios de
aplicação
Gutwin &
Greenberg,
2000
X Modo de
interacção
Bafoutsou &
Mentzas,
2002
X Domínios de
aplicação
Araujo et al.,
2002
X X Usabilidade e
ergonomia
Coleman,
2003
X Modo de
interacção
Bolstad &
Endsley,
2003
X X Domínios de
aplicação, e
modo de
interacção
Weiseth et
al., 2006
X Modo de
interacção
Penichet et
al., 2007
X Domínios de
aplicação, e
modo de
interacção
Mittleman et
al., 2008
X Domínios de
aplicação,
modo de
interacção, e
indicadores de
percepção
Giraldo et al.,
2009
X X
Penichet et
al., 2009
X X Modo de
interacção
3.2 MODELOS DE CLASSIFICAÇÃO DE TRABALHO COOPERATIVO
Os esquemas de classificação para ‘classes’ de tarefas inseridas no contexto de decisão
organizacional em grupo podem ser estruturados considerando a tarefa na forma de requisitos
ou descrição do comportamento e das capacidades ou unicamente enquanto tarefa (Hackman,
1969). Segundo a categorização feita por Carter et al. (1950), as tarefas podem estar cingidas à
‘construção intelectual’, discussão, administração, ‘coordenação motora’, montagem mecânica
ou ao raciocínio, tendo como base de classificação a ‘actividade do grupo’. Shaw (1954) avaliou
62
a complexidade de uma tarefa em dois níveis (simples e complexa), sendo complementado por
Bass et al. (1958) com a mesma linha taxonómica mas numa perspectiva de dificuldade (fácil e
difícil). Hackman (1968) segmentou a produção, discussão e resolução de problemas tendo em
consideração os requisitos de comportamento das tarefas intelectuais que concebem produtos
escritos, associando-se à edição colaborativa de conteúdos.
Na visão de O’Neill e Alexander (1971), os requisitos de comportamento das tarefas de
génese intelectual são categorizados por discussão, decisão e desempenho. A combinação de
um conjunto de contribuições dos membros para produzir um produto final através das tarefas
unitárias (Steiner, 1972) pode ser disposta conforme a sua visão unitária ou divisível, orientada
à maximização ou optimização e estruturada/alinhada por um processo prescrito ou permitido
(discricionário, disjuntivo, conjuntivo ou aditivo). De acordo com McGrath (1964), as estruturas
de comunicação de um grupo podem ser consideradas como um conjunto de ligações possíveis
ou um padrão de canais de comunicação usados efectivamente durante a actividade do grupo.
Shaw (1971) afirmou que uma estrutura de comunicação emerge como resultado de relações
espaciais que exercem uma influência significativa sobre a percepção do estado, os padrões de
participação, as actividades de liderança e a reacção efectiva dos membros do grupo e indicou
várias disposições possíveis.
Na Figura 10, os ‘pontos’ simbolizam os participantes, as ‘linhas’ são os possíveis canais
de comunicação de duas vias que podem ser estabelecidos entre os participantes, e as ‘linhas
com setas’ indicam que a comunicação flui exclusivamente numa direcção. Numa investigação
posterior, Shaw (1973) perspectivou a ‘continuidade inclusiva’ constituída por seis categorias:
dificuldade, multiplicidade de soluções, familiaridade, requisitos de cooperação e manipulados
intelectualmente, e interesse intrínseco. Complementarmente, Frost et al. (1993) propuseram
uma estrutura interligada conhecida por ‘circuito com um líder’, centrando-se na comunicação
uniforme entre cada membro do grupo, possuindo um líder que pode intervir e orientar uma
discussão, esclarecer pontos, procurar um entendimento mútuo e resumir decisões. Rogers et
al. (1981) descreveram três tipos de modelos de comunicação, subdividindo-os pelas tipologias
‘linear’, ‘relacional’ e ‘convergência’. Desta forma, torna-se possível compreender as redes de
comunicação introduzidas a nível científico e repensá-las na envolvente social actual, uma vez
que a comunicação entre grupos é feita em grande escala e apresenta níveis de previsibilidade
muito reduzidos face aos paradigmas anteriores.
FIGURA 10. REDES DE COMUNICAÇÃO (ADAPTADO DE SHAW, 1971)
63
As abordagens de classificação que abrangem as ‘relações’ dos membros do grupo e os
‘processos de desempenho’ de uma tarefa podem ocorrer entre grupos cooperativos ou com
motivações distintas (Davis et al., 1976; Laughlin, 1980). As ‘dimensões’ das tarefas, ao nível da
unidade de trabalho, são compostas por um conjunto de elementos que podem caracterizar os
factores críticos de sucesso na execução de determinada ‘actividade’, apresentando diferentes
tipos de dificuldade, variabilidade, e interdependência (Poole, 1978).
McGrath (1984) inseriu um quadro de referência para o estudo sistemático de grupos,
com o objectivo de estruturar um conjunto restrito de ‘classes’ de propriedades ou variáveis e
relacionar as suas dimensões de forma lógica. A peça central do modelo baseia-se no ‘processo
de interacção do grupo’, sendo afectada pelas características ‘polimorfas’ dos participantes ou
membros que se inter-relacionam de diversas formas. Estes padrões de relações simbolizam os
aspectos da estrutura do grupo, exercendo uma influência assinalável sobre o comportamento
dos seus membros. A intervenção recíproca acontece num determinado ambiente e envolve a
execução efectiva de tarefas com objectivos similares e funções estabelecidas informalmente.
No diagrama conceptual para o estudo de grupos, é possível visualizar o conjunto de relações
existentes entre a configuração do comportamento (relações uniformizadas de grupo e tarefa),
as propriedades biológicas, sociais e psicológicas dos indivíduos, a estrutura do grupo (relações
padronizadas entre os membros), a actuação do grupo (processos de interacção), a situação/
tarefa (conexões entre as entradas no ambiente) e as propriedades socioculturais, tecnológicas
e físicas do ambiente. Os padrões de comunicação, relacionamento interpessoal e execução da
tarefa resultam dos processos de comunicação, acção e atracção respectivamente, conglobam
os aspectos da interacção e provocam efeitos aos mais variados níveis. Paralelamente, foi feita
uma abordagem taxonómica que representa um ‘esquema’ com diferentes tipos de tarefas em
grupo (Figura 11), composto por categorias mutuamente exclusivas, exaustivas e interligadas.
FIGURA 11. CIRCUNFLEXO DAS TAREFAS DE GRUPO (ADAPTADO DE MCGRATH, 1984)
64
Numa análise geral ao modelo de McGrath (1984), é possível observar que o primeiro
quadrante circunscreve o processo de ‘produção’, fragmentando as tarefas de ‘planeamento’ e
‘criatividade’. O processo de escolha/selecção é composto por tarefas intelectuais e de tomada
de decisões em grupo. No terceiro quadrante, encontra-se a negociação através de tarefas em
que se podem gerar ‘conflitos cognitivos’ e motivações distintas. A fase de ‘execução’ aborda a
competição que surge entre os membros de um grupo, no domínio de resolução de conflitos, e
o desempenho atingido em tarefas psicomotoras de encontro a objectivos e padrões absolutos
de excelência. Em termos de avaliação, as tarefas podem possuir uma natureza cooperativa ou
conflituante e ser inseridas num domínio conceptual ou comportamental.
No estudo protagonizado por Campbell (1988), são abordadas múltiplas combinações
de atributos de complexidade elementar: simples, decisão, opinião, problema e distorção. Os
ambientes de trabalho cooperativo são muito diferentes em termos de tarefa, duração, grupo,
contexto e cultura organizacional. Kuutti (1991) classificou a função de uma pessoa implicada
numa actividade (expansiva, activa e passiva), a área de suporte (instrumentos, papéis, divisão
do trabalho, ‘pensamento’, objecto e comunidade) e os vários padrões de trabalho suportados
(por exemplo, ‘automação de rotinas’, controlo, fixação, coordenação, procura de informação,
construção de ferramentas/instrumentalização, organização, ou ainda o desencadeamento de
uma acção pré-determinada).
A coexistência e a percepção foram concebidas como os pré-requisitos essenciais para
o sucesso efectivo do trabalho cooperativo (Dourish & Bellotti, 1992; Koch & Gross, 2006), e a
coordenação foi operacionalizada a nível processual, tendo em conta uma gestão dos recursos
partilhados (atribuição de tarefas e definição de prioridades), a tomada de decisão em grupo, a
gestão da relação tarefa/subtarefa (decomposição de objectivos), a gestão das ‘restrições’ de
simultaneidade (sincronização), a gestão de relações entre o produtor e o consumidor e, numa
envolvente de ‘sustentação lógica’, a comunicação (Malone & Crowston, 1994). A ‘taxonomia’
desenvolvida por Dix (1994) para compreender os diferentes modos de comunicação em grupo
aborda a relação funcional entre os membros e as ferramentas usadas no apoio à colaboração,
mapeando as ‘inter-relações’ resultantes do processo de interacção entre os participantes e a
sua envolvência com os ‘artefactos de trabalho’ (Figura 12).
FIGURA 12. QUADRO DE PESSOAS/ARTEFACTOS (ADAPTADO DE DIX, 1994)
65
Com base na integração de teorias referentes às ‘dinâmicas de grupo’ com a tecnologia
de colaboração que suporta e altera a forma de trabalhar de múltiplos indivíduos situados num
espaço de trabalho partilhado, Andriessen (2002) introduziu o modelo de interacção em grupo
de forma dinâmica (Figura 13). Este esquema faz a distinção entre o ‘contexto de utilização dos
sistemas’ (factores de entrada), os processos, e os ‘resultados’ (onde o sucesso é avaliado).
FIGURA 13. MODELO DINÂMICO DE INTERACÇÃO EM GRUPO (ADAPTADO DE ANDRIESSEN, 2002)
Num foco genérico, os ‘factores de entrada’ representam as características dos grupos,
podendo variar ao longo do tempo “como consequência das actividades (processos) do grupo.
Com esta dimensão, encontram-se associadas as características das tarefas/objectivos, da
tecnologia, da estrutura formal (incluindo as funções e procedimentos definidos formalmente),
do contexto a respeito da cultura do grupo (ex.: valores centrais) e estrutura do ambiente (ex.:
processos de produção), bem como das características pessoais (ex.: competências). Os grupos
constroem a sua coesão e confiança (através de compromissos), partilham conhecimento, e
definem novas tarefas através da interacção, constituindo o ambiente organizacional. As
formas de interagir e os resultados alcançados podem gerar processos de feedback, pelos
quais o contexto de uso se altera em conformidade num processo cíclico.
As ‘categorias de interacção’ podem ser distinguidas pela comunicação (por exemplo, a
troca de informação entre os membros do grupo), que por sua vez é a base para a cooperação,
coordenação, interacção social (actividades sociais que suportam o funcionamento dos grupos
sem serem explicitamente orientadas para a tarefa), e aprendizagem (por exemplo, na recolha,
criação ou partilha de conhecimento). Por sua vez, a construção e desenvolvimento da ‘equipa’
através de ciclos de vida, presupõe a reflexão sobre o funcionamento dos grupos.
Importa também focar os resultados da interacção do grupo num domínio intencional,
relacionado com os objectivos e as tarefas do grupo (procurando sempre um equilíbrio entre o
benefício geral dos diferentes membros do grupo para que estes se sintam motivados a querer
contribuir), e não intencional (onde não existe um planeamento prévio), numa perspectiva de
organização, grupo e a nível individual (Andriessen, 2002).
66
Numa dimensão afecta à ‘percepção da situação’, entendida pelo conceito situational
awareness na nomenclatura anglo-saxónica, Bolstad et al. (2005) propuseram um modelo com
base na recolha de dados a partir de um exercício de treino simulado, concebido para eventos
de natureza real, num centro de recuperação de pessoal militar. A percepção de uma situação
pode ser afectada pelas capacidades dos membros da equipa a nível individual, pela interacção
com os restantes elementos, e o ‘ambiente’ em que trabalham. Conforme argumentou Endsley
(1995), este conceito pode ser definido como “a percepção dos elementos no ambiente dentro
de um volume de tempo e espaço, a compreensão do seu significado, e a projecção do estado
num futuro próximo”. Embora possa ser uma propriedade a considerar no desenvolvimento de
uma ferramenta colaborativa, a ‘percepção da situação’ envolve um conjunto de ‘factores’ que
estão intimamente relacionados com os ‘processos de trabalho em grupo’ e, numa perspectiva
mais estrita, com os ‘factores individuais’ que condicionam os outros processos. De uma forma
geral, factores como a distribuição geográfica, liderança, proximidade da rede, familiariedade,
e utilização de ferramentas colaborativas, podem afectar a construção e ‘manutenção’ de uma
‘percepção’ a este nível (Bolstad et al., 2005). A Figura 14 foca o ‘modelo teórico’ supradescrito
e fornece uma base de análise aos inter-relacionamentos existentes entre os seus atributos.
FIGURA 14. MODELO TEÓRICO DE FORMAÇÃO DA PERCEPÇÃO DA SITUAÇÃO (ADAPTADO DE BOLSTAD ET AL., 2005)
Okada (2007) propôs um modelo ‘multi-camada’ organizado num formato hierárquico,
argumentando que uma prática de ‘colaboração’ pode ser fortemente influenciada pelos níveis
de assertividade e cooperação exibidos pelos participantes, resultando em comprometimento
quando se verificam níveis reduzidos de ambas as componentes, colisão nos casos em que se
assinala maior assertividade que cooperação, concessão para as situações onde subsiste maior
cooperação, e coordenação quando se assinalam níveis elevados em ambas as categorias. Esta
camada é apoiada pela ‘partilha’ de ideias e opiniões através da comunicação, conhecimento e
67
informação, bem como de trabalho/operações. O substrato referente à partilha, por sua vez, é
suportado pela ‘percepção’ das acções dos outros participantes humanos, do ambiente onde
se desenvolve o trabalho, e dos objectos e ferramentas que estão envolvidos no processo. Por
último, a percepção é afectada pela ‘coexistência’, definindo os factores temporais e espaciais
que caracterizam uma determinada situação colaborativa (Tabela 10).
TABELA 10. MODELO HIERÁRQUICO DE COLABORAÇÃO (ADAPTADO DE OKADA, 2007)
68
69
CAPÍTULO 4: METODOLOGIA
"...all research is a practical activity requiring the exercise of judgement in context; it is
not a matter of simply following methodological rules.”
Martyn Hammersley and Paul Atkinson
Neste capítulo, aborda-se a metodologia de desenvolvimento do presente trabalho de
investigação, apresentando detalhadamente um conjunto de métodos aplicados nos processos
de recolha, catalogação e classificação de informação inserida em publicações científicas sobre
CSCW, bem como as técnicas de bibliometria que podem ser utilizadas para analisar o trabalho
produzido na literatura. O objectivo principal deste capítulo passa por definir meticulosamente
as linhas de orientação adoptadas na fase de execução do trabalho de análise bibliométrica,
descrevendo os critérios de selecção e os métodos utilizados como fundamentação científica.
70
4.1 CIENCIOMETRIA: ORIGEM E APLICABILIDADE
O termo ‘cienciometria’ foi introduzido por Nalimov e Mulchenko (1969), sendo usado
para descrever o estudo da ciência em termos de estrutura, crescimento, produtividade, bem
como das inter-relações resultantes, constituindo-se como uma parte integrante da sociologia
da ciência e tendo um papel importante no desenvolvimento de políticas científicas. Conforme
defende Tague-Sutcliffe (1992), a ‘cienciometria’ pode definir-se como “o estudo dos aspectos
quantitativos da ciência enquanto uma disciplina ou actividade económica”, recorrendo ao uso
de indicadores centrados na avaliação das variações de produção de um campo ou grupo de
investigadores com o intuito de traçar o crescimento de determinado ramo do conhecimento.
Segundo Van Raan (1997), os principais interesses da investigação cienciométrica focam-se em
quatro áreas inter-relacionadas, nomeadamente: desenvolvimento de métodos e técnicas para
a criação e aplicação de ‘indicadores quantitativos’ em aspectos relativos à ciência e tecnologia
e estudo da interacção entre estas dimensões; a análise das estruturas sócio-organizacionais e
cognitivas dos campos científicos e dos processos de desenvolvimento em relação aos factores
sociais; e concepção de SI nas linhas de análise, transmissão e disseminação de conhecimento.
Neste contexto, a ‘cienciometria’ e a ‘bibiometria’ podem definir-se como métodos diferentes,
onde o primeiro conceito se refere à “ciência de avaliação e análise da comunicação científica”
(Price, 1963), enquanto o segundo diz respeito à “análise matemática e estatística dos padrões
que surgem na publicação e utilização de documentos” (Diodato, 1994). A bibliometria centra-
se na análise à probabilidade de ocorrência de um conjunto de atributos da informação (como
por exemplo, o número de citações de um artigo e a frequência de palavras num documento),
dedicando-se ao estudo de aspectos quantitativos relativos à produção, disseminação e uso da
informação registada, com recurso à criação de padrões matemáticos para medir os processos.
No caso da cienciometria, o espectro de análise sobrepõe-se à bibliometria, na medida em que
os objectos de estudo são as áreas científicas, os assuntos, as disciplinas e os campos, de modo
a avaliar as formas de comunicar dos cientistas através das publicações (Tague-Sutcliffe, 1992).
Hood e Wilson (2001) abordaram a distinção terminológica presente entre as métricas
de ‘cienciometria’, ‘bibliometria’ e ‘informetria’ numa envolvente conceptual comparativa. Nas
aproximações conceptuais da literatura, o termo ‘bibliometria’ foi definido de diversas formas.
Segundo Pritchard (1969), este conceito pode ser entendido numa perspectiva que engloba os
processos de comunicação escrita, a natureza e o curso do desenvolvimento de uma disciplina
com base na contagem e análise de várias propriedades de informação presentes na literatura
recorrendo à aplicação de métodos estatísticos, uma abordagem seguida por vários autores no
campo (Fairthorne, 1969; Hawkins, 1977; Khawaja, 1987; Burton, 1988; Egghe, 1988; Khurshid
& Sahai, 1991; Tague-Sutcliffe, 1992). O conceito pode ser igualmente aceite como a “pesquisa
de padrões sistemáticos em organismos compreensivos de literatura” (Glas, 1986), introduzido
para formalizar a utilização de dados estatísticos relativos à distribuição e crescimento literário
(Machlup e Mansfield, 1983), incluindo todos os estudos que utilizam ou discutem as análises
estatísticas de dados referentes à comunicação impressa, especialmente a contagem de obras
publicadas, o estudo de citações, resumos periódicos, alguns estudos de distribuição para ver
as principais correntes e tendências de investigação, bem como o estudo exacto de elementos
individuais encontrados num artigo (Pritchard & Wittig, 1981). Hertzel (1987) traçou a linha de
desenvolvimento da ‘bibliometria’ a partir das suas raízes em estatísticas e bibliografia, numa
envolvente segmentada na história como um alicerce lógico. White e McCain (1989) defendem
71
uma definição de ‘bibliometria’ que a caracteriza na forma de estudo quantitativo da literatura
como está reflectida na bibliografia, onde o seu objectivo principal passa por fornecer modelos
evolucionários de ciência, tecnologia e conhecimento. Historicamente, a primeira abordagem a
estudos empíricos desta natureza foi efectuada por Campbell (1986), quando utilizou métodos
estatísticos para analisar a disseminação de conteúdos em publicações. Hulme (1923) inseriu o
termo ‘bibliografia estatística’ para descrever a utilidade do processo de soma de documentos
escritos para tornar mais perceptível a análise histórica da ciência e tecnologia, dando lugar ao
domínio específico da ‘bibliometria’.
No que se refere ao segmento terminológico caracterizado por ‘informetria’, este pode
constituir-se no âmbito conceptual das restantes envolventes abordadas, englobando estudos
empíricos e de natureza teórica com base nas propriedades matemáticas de leis e distribuições
específicas. Tague-Sutcliffe (1992) define o termo ‘informetria’ como o “estudo dos aspectos
quantitativos da informação” em qualquer formato e grupo social, alargando o espectro para a
dimensão informal da comunicação ao incorporar, utilizar e ampliar os estudos de avaliação da
informação que se encontram fora dos limites da ‘cienciometria’ e ‘bibliometria’, bem como ao
englobar os tipos e as características das medidas de desempenho no processo de recuperação
de informação. Ingwersen e Christensen (1997) corroboram esta visão definindo o termo como
uma extensão às análises ‘bibliométricas’ tradicionais, cobrindo todos os tipos de comunidades
nas quais a informação é produzida, comunicada e utilizada. Para Wilson (2001), a ‘informetria’
pode ser entendida como “o estudo quantitativo de colecções de unidades de média dimensão
de texto potencialmente informativo, direccionado à compreensão científica dos processos de
informação a nível social”. O termo ‘livrometria’ foi sugerido por Ranganathan (1948) na óptica
de “aplicação de métodos quantitativos na gestão de bibliotecas e dos seus serviços”. O termo
‘ciência de mapeamento’ foi introduzido por Price (1965) como um conceito focado no estudo
da dinâmica das redes de citação.
O conceito de ‘webometria’, conhecido igualmente por ‘cibermetria’, surgiu na década
de noventa com o intuito de caracterizar as análises quantitativas sobre publicações de acesso
público na WWW, avaliando o fluxo de informação e comunicação no espaço virtual através da
análise às citações de websites como um indicador que sustenta o Factor de Impacto da Web
(Web Impact Factor – WIF), a densidade de hiperligações e as estratégias de pesquisa criadas
para detectar e avaliar determinados sítios e quantificar a presença de investigadores, países e
instituições na rede, visando o incremento da eficiência dos motores de busca na recuperação
de informações (Almind & Ingwersen, 1997). As métricas de estudo sobre a utilização e citação
de artigos na ‘Web 2.0’, incluindo serviços como a marcação social ou o microblogging, podem
construir a ‘cienciometria 2.0’ (Priem & Hemminger, 2010). No paradigma actual, a citação não
representa a única fonte de métricas para avaliação do impacto e a WWW pode ser explorada
no sentido de obter resultados sobre estes factores (Thelwall, 2008). Com a ‘webometria’, foi
possível envolver investigadores de diversas áreas no estudo do curriculum online de inúmeros
autores (Kousha & Thelwall, 2008), das ligações para artigos académicos com recurso a fontes
Web (Vaughan & Shaw, 2005) e da migração de artigos para a representação electrónica com o
objectivo de construir métricas de influência com base na recolha de artigos (Kurtz et al., 2005;
Bollen, et al., 2009), capitalizando a capacidade ‘pervasiva’ das tecnologias apresentadas sob a
insígnia de ‘Web 2.0’ ao aumentar o espectro de informação e fomentar a disseminação rápida
e com acesso livre (Priem & Hemminger, 2010).
72
O estudo de caracterização do estado da arte do campo de CSCW pode estabelecer-se
numa envolvente de bibliometria, na medida em que possibilita identificar autores, revistas e
conferências, analisar o impacto das publicações e dos serviços de transferência de informação
e identificar possíveis tendências, recorrendo ao uso de métricas como a contagem de citações
e a validação da frequência com a qual determinadas propriedades se repetem e relacionam.
4.2 MÉTRICAS DE AVALIAÇÃO QUANTITATIVA
Com a investigação em ‘cienciometria’, foi possível fomentar a criação de técnicas para
analisar múltiplos conjuntos de dados relativos a publicações de reconhecido mérito científico.
Inicialmente, o trabalho concentrou-se na identificação de redes ou grupos de autores, artigos
e referências (Garfield, 1955), transitando posteriormente para um plano de substancialização
de métodos alternativos baseados na decomposição de conteúdo para identificar associações
‘semânticas’ entre os dados (Callon & Law, 1982). Segundo Wade (1975), os estudos relativos à
análise e quantificação de citações representaram uma medida ‘central’ para ver a influência e
qualidade de um artigo na literatura científica, identificando a sua ‘estrutura’ social e cognitiva.
A motivação para citar um trabalho científico baseia-se na creditação de influências prévias, ou
meramente para justificação própria em determinado contexto de fundamentação, originando
complexas conjunturas ‘psicossociológicas’ relacionadas (MacRoberts & MacRoberts, 1996). A
análise de citações de um autor envolve processos de recolha e análise de dados, bem como as
técnicas de exibição gráfica que podem ser usadas para a criação de ‘mapas semânticos’ com a
informação relativa ao seu trabalho sob diversas perspectivas. Consequentemente, é possível
argumentar que a análise da distribuição de autores num espaço multidimensional pode trazer
diversos resultados, tendo como base relações temporais e geográficas, bem como a definição
de especialidades de investigação e segmentos lógicos de evolução (McCain, 1990).
No domínio da cienciometria, podem ser utilizados os seguintes indicadores: i) número
de trabalhos, onde é traçada uma dinâmica de pesquisa para monitorização das tendências de
determinado campo através da contagem de trabalhos e de tipos de documento, ii) número de
citações, que reflecte o impacto dos artigos ou temas citados, iii) co-autoria, reflecte o grau de
colaboração na ciência e pode medir os ‘níveis de crescimento’ da investigação cooperativa, iv)
número de patentes, congloba as tendências técnicas ao longo do tempo e mede a eficácia da
utilização de recursos em tarefas de investigação e desenvolvimento de tecnologia, v) número
de citações relativo às patentes, onde se avalia o impacto tecnológico, e vi) mapas dos campos
científicos, que possibilitam situar posições geoestratégicas relativas à cooperação científica. O
conjunto de técnicas bibliométricas envolve: o estudo da frequência de palavras (Zipf, 1949), a
análise de citações (Moed, 2005), a co-word analysis, centrada numa análise de conteúdo para
o mapeamento da associação entre palavras-chave no texto (Leydesdorff, 1997), e a contagem
simples de documentos científicos em relação ao ‘número de publicações’ por autor, grupo de
investigação ou país de origem (Thelwall, 2008).
A Lei de Bradford (1934) permite orientar o desenvolvimento de colecções em campos
de aplicação específicos, subdividindo um campo concreto em várias fracções. Num primeiro
plano, forma-se um núcleo básico constituído por artigos de interesse, transitando para a fase
de distribuição num universo de periódicos mais abrangente e culminando num terceiro grupo
de publicações que abrange o restante universo analítico, traçando uma relação profícua entre
os grupos num fenómeno contínuo de avaliação da produtividade em termos de artigos. A Lei
73
de Lotka (1926), também designada por ‘lei da produtividade científica’, estabeleceu um ‘eixo’
comparativo entre investigadores mediante o seu prestígio em determinado campo científico,
contabilizando apenas os autores principais no caso de contagem directa, creditando com uma
contribuição cada autor individualmente na contagem completa e atribuindo uma fracção ou
parcela da contribuição total a cada autor no domínio da contagem ajustada, fomentando uma
relação entre os números de publicações e de autores afectados pelos trabalhos produzidos. A
Lei de Zipf (1932) considera a frequência com que uma determinada palavra é mencionada em
fontes textuais, sendo este número inversamente proporcional à posição ocupada na relação
de todas as palavras ordenadas conforme a sua frequência de ocorrência (Potter, 1988).
A utilização da análise de citações para produzir indicadores de desempenho científico
foi amplamente discutida na literatura em termos de definição e monitorização das mudanças
verificadas na estrutura específica da ciência. A crítica à adopção da contagem de citações para
avaliar o trabalho produzido pelos investigadores é baseada em dois conjuntos de fragilidades,
nomeadamente a mecânica de compilação dos dados e as suas características intrínsecas. Uma
das questões que é abordada frequentemente na ‘cienciometria’ baseia-se na premissa de que
os trabalhos com menos aceitação tendem a ser ignorados por parte dos cientistas devido ao
seu grau de importância para determinada ‘corrente’ de investigação ou à sua capacidade para
confrontar ideias estabelecidas. Alguns cientistas argumentaram que a contagem de citações
não deveria ser uma medida válida pelo facto de que favorece os métodos de investigação em
detrimento dos trabalhos de teorização sobre os resultados obtidos. A ‘cienciometria’ pode ser
entendida como uma medida de cálculo da actividade científica, trazendo maior objectividade
ao trabalho de análise. O fenómeno da ‘obliteração’ ocorre quando a linha de trabalho de um
investigador se torna demasiado genérica para um determinado campo, ficando integrada no
seu substrato de conhecimento e permitindo a sua negligência em termos de citação explícita.
A dimensão de um campo é medida pelo tamanho do seu núcleo literário ao invés do número
de investigadores que o constitui. O número médio de referências de um artigo publicado num
determinado campo é a medida mais exacta para obter dados fidedignos sobre o potencial de
citação (Garfield, 1979).
O Índice de Citações Científicas (conhecido por Science Citation Index – SCI), possibilita
uma análise global relativa à evolução da produção científica, tendo em consideração apenas o
primeiro autor por cada artigo (Garfield, 1963), o que pode afectar o rácio de citação devido ao
facto de não contemplar a contribuição dos co-autores (Lindsey & Brown, 1977). No sentido de
trazer consistência aos resultados obtidos através do índice de citações e aumentar o universo
analítico, Garfield (1979) apresentou uma abordagem multidimensional complementada com
as dimensões referentes ao índice global de citações dos autores e co-autores de um campo. A
colaboração entre autores tornou-se uma ‘fórmula’ que pode traduzir-se em benefícios claros
de produtividade e afectar a contagem total de citações. Existem diversos factores sociológicos
que podem influenciar as taxas de citação mais reduzidas, envolvendo um estudo do conjunto
de padrões de citação adequados para avaliar um campo específico. A autoridade reconhecida
internacionalmente por Journal Citation Reports (JCR) possui um meio sistemático para avaliar
revistas de reconhecido mérito científico, disponibilizando informação estatística baseada nos
dados de citação e fornecendo métricas exactas para a avaliação do impacto e da influência na
comunidade científica global. Desta forma é possível acompanhar tendências ‘bibliométricas’ e
padrões de citação, num conjunto de métricas composto por: i) factor de impacto, calculado
74
pela divisão entre o número de citações obtido em revistas indexadas num período de tempo
específico e o número de artigos, revisões, procedimentos ou notas publicadas analogamente,
ii) índice de imediação, mede a frequência de citação anual de artigos publicados numa revista,
iii) contagem de artigos, mostra o número de artigos publicados numa revista em determinado
ano (investigação original e artigos de análise), iv) tempo médio de citação, referencia a ‘idade’
dos artigos citados e fornece dados importantes para uma possível reestruturação de políticas
editoriais e v) dados-fonte, disponibilizam informações sobre o número de artigos de revisão e
investigação original comparados com outros conteúdos publicados por uma revista específica.
Por sua vez, o indicador ‘bibliométrico’ h-index, normalmente aplicado aos autores, quantifica
a produtividade científica e o impacto de um cientista com base no conjunto de trabalhos mais
citados e no número concreto de citações recebidas em publicações de outros autores (Hirsch,
2005; Leydesdorff, 2008), representando uma métrica de análise consistente.
4.3 MÉTODO DE INVESTIGAÇÃO
Para avaliar o campo de investigação em CSCW é necessário considerar alguns estudos
que podem suportar os seus fundamentos científicos e aplicar métodos sequenciais de análise
com recurso a revisões sistemáticas para definir Questões de Investigação (Research Questions
– RQs) e tópicos de interesse com rigor metodológico (Kitchenham, 2007). As RQs podem ser
consideradas como “a essência da maioria das investigações realizadas e actuam como o plano
de orientação para a investigação” (Mertler & Vannatta, 2001), formulando o que é necessário
descobrir ou compreender (Maxwell, 2005). A primeira fase metodológica (F1) concentra-se na
síntese de evidências teóricas ou empíricas de modo a definir as limitações da área em estudo
e os possíveis benefícios que podem ser alcançados com uma revisão sistemática, assimilando-
se eventuais lacunas e sugerindo-se focos de investigação específicos de forma aglomerada. A
formulação de RQs neste estudo respeitou um processo de reflexão, estimulado pela leitura de
artigos científicos na área de CSCW e reflectido na identificação de potenciais evidências sobre
o estado da arte. Neste contexto, a questão central estabelece-se na possibilidade de avaliação
do campo de CSCW de forma holística, suscitando o estabelecimento das seguintes RQs:
RQ1: Quais as conferências e revistas especializadas na área de CSCW que possibilitam
traçar linhas de investigação e variações do campo nos últimos anos e de que forma podem ser
catalogadas e analisadas?
RQ2: Qual a taxonomia de classificação de CSCW existente na literatura que contém as
características mais apropriadas ao suporte científico de uma análise ‘bibliométrica’ nesta área
e de que forma se podem classificar as propriedades dos sistemas de groupware?
RQ3: Como se podem formalizar os resultados obtidos e quais as suas possibilidades de
convergência e comparação com a envolvente real a nível social e tecnológico?
A identificação do problema de investigação foi feita com base no desconhecimento de
estudos que representem uma análise extensiva ao campo de CSCW através de uma amostra
que complemente as publicações que deram origem à área e trace a sua perspectiva evolutiva.
As possíveis contribuições desta investigação podem ser definidas numa relação simples entre
o conhecimento pré-existente e os avanços alcançados no domínio em estudo com base numa
escala temporal específica, determinando linhas promissoras de desenvolvimento futuro. Num
plano estratégico a nível de definição da amostra, o estudo abrange um grande e diversificado
75
espectro da literatura com o objectivo de representar uma visão mais ampla sobre a origem do
campo e as suas principais propriedades a nível tecnológico. As actividades de investigação são
fragmentadas devido à necessidade de ‘parametrizar’ as várias etapas de execução do trabalho
global de recolha, catalogação, classificação e análise de publicações científicas de CSCW. Num
plano global, as linhas metodológicas seguidas respeitam o ‘protocolo de revisão’ proposto por
Kitchenham (2007), contemplando igualmente algumas estratégias de investigação específicas
apresentadas noutros estudos de âmbito similar (Pervan, 1998; Holsapple & Luo, 2003; Horn et
al., 2004; Jacovi et al., 2006; Kienle & Wessner, 2006; Kaye, 2009; Wainer et al., 2009; Hong et
al., 2009; Antunes & Pino, 2010; Vivian et al., 2011).
4.3.1 MÉTODOS DE RECOLHA E CATALOGAÇÃO DE BIBLIOGRAFIA DE REFERÊNCIA
A segunda fase metodológica (F2) consiste na identificação, extracção e catalogação de
literatura de referência para o campo científico de CSCW. Inicialmente, foi feita uma pesquisa
em bases de dados electrónicas para definir um conjunto específico de conferências e revistas
estabilizadas com um foco específico na área de CSCW. Entre as bases de dados contempladas
estão: ACM Digital Library, Web of Science (WoS), Google Scholar, SpringerLink Libraries e IEEE
Xplore, devido ao facto de conterem um grande número de publicações no domínio em estudo
e fornecerem o acesso autenticado aos dados dos artigos científicos publicados. Na Tabela 11
está representado o conjunto de conferências e revistas definido para a análise ‘bibliométrica’
aos últimos oito anos de investigação em CSCW. O critério de selecção utilizado para delimitar
o universo analítico foi estabelecido pelas métricas determinísticas: i) nível de especificidade e
relevância para o campo de CSCW, ii) representação de uma ‘amostra’ significativa do trabalho
feito no campo, iii) a grande maioria das publicações e os seus dados de citação encontram-se
disponíveis online e podem ser processados automaticamente, e iv) ‘locais de referência’ para
publicação regular das comunidades de investigação e desenvolvimento em CSCW.
TABELA 11. CONFERÊNCIAS E REVISTAS SELECCIONADAS
Tipo Nome Acrónimo Dimensão
temporal
Conferência International Conference on Supporting Group Work GROUP 2003-2010
Conference on Computer Supported Cooperative Work CSCW 2004-2010
European Conference on Computer-Supported Cooperative Work ECSCW 2003-2009
Conference on Computer Supported Cooperative Work in Design CSCWD 2006-2009
Conference on Collaboration and Technology CRIWG 2006-2009
Revista Journal of Collaborative Computing JCSCW 2003-2010
International Journal of Computer-Supported Collaborative Learning ijCSCL 2006-2010
International Journal of Cooperative Information Systems IJCIS 2006-2010
No que concerne às bases de dados electrónicas definidas para a aquisição de artigos e
análise de citações, os critérios de preferência sobre as bibliotecas ACM Digital Library, Google
Scholar e WoS recaem num conjunto de factores apresentados na literatura. Segundo a visão
defendida por Mikki (2009), a WoS é uma fonte de dados útil ao nível de análise bibliométrica,
onde o processo de selecção de revistas é feito de forma minuciosa com base na publicação de
normas, pareceres de peritos, publicações regulares e qualidade da informação sobre citações
(Garfield, 1990). Comparativamente, o Google Scholar abrange o maior número de publicações
face ao WoS e o seu algoritmo de pesquisa está desenvolvido para retornar os resultados mais
relevantes, fornecendo menor ‘grau de controlo’ para fazer pesquisas de forma sistemática em
comparação ao WoS (Mikki, 2009). No entanto, o Google Scholar carece de fontes de conteúdo
76
importantes e os seus mecanismos para notificação de conteúdo, bem como o uso inadequado
de ‘metadados’, tornam o serviço menos útil para procurar literatura (Drewry, 2007). Além das
suas alusões como um paradigma recente na investigação académica, Haglund e Olsson (2008)
argumentam que este fornece fácil acesso a textos completos em relação a muitas bibliotecas
fornecidas pelos portais. Relativamente às citações, é unânime que os serviços Google Scholar
e WoS se mantêm informados com dados de citação actuais e oferecem ferramentas eficientes
para a pesquisa de fontes relevantes, sendo ambos comparáveis no que respeita à cobertura e
classificação devido ao seu carácter multidisciplinar. No caso concreto do WoS, as citações são
controladas manualmente até certo ponto, enquanto o Google Scholar extrai citações de uma
forma automática a partir de listas de referência de documentos científicos (Mikki, 2009). Num
plano crítico, Jacsó (2008) afirmou que a maioria dos aspectos negativos do Google Scholar se
encontram relacionados com os seus recursos de software, como o ‘agrupamento’ inadequado
de citações idênticas, resultando em possíveis duplicações, ‘contagem inflacionada’ em termos
de citações e incapacidade de identificar correctamente todos os autores, um problema criado
pela indexação automática, que poderia ser resolvido se os ‘metadados’ fossem utilizados num
plano mais amplo. Embora a pesquisa avançada do Google Scholar ofereça opções de procura
por autor, publicação, data e tipo de conteúdo, os resultados podem apresentar uma estrutura
fora do espectro da expressão utilizada na pesquisa, onde até as pesquisas ‘booleanas’ simples
podem ser mal interpretadas. As grandes vantagens do algoritmo do Google Scholar podem-se
estabelecer pela detecção e filtragem de documentos, a par da indexação do mesmo conjunto
de documentos a partir de diversas fontes como bases de dados comerciais, arquivos e páginas
de instituições e investigadores, fornecendo um acesso livre aos dados. Em geral, os resultados
de uma pesquisa específica efectuada no WoS e as suas respectivas citações, apresentam uma
problemática na falta de referência aos dados de muitas publicações, enquanto o problema do
Google Scholar reside no número inflacionado de citações. Em forma de síntese, pode referir-
se um conjunto de indicações sobre o Google Scholar e WoS possíveis de verificar na literatura:
 A contagem de citações é feita de forma idêntica em ambos os serviços (Mikki,
2009);
 Os resultados no Google Scholar abrangem um ‘espectro de análise’ superior e
os livros recebem altas taxas de citação neste índice (Bar‐Ilan et al., 2007);
 Os artigos mais antigos que não estão publicados na Web, não são susceptíveis
de indexação no Google Scholar (Neuhaus et al., 2006);
 Menor indexação da base de dados do WoS para livros e actas de conferências
(Mikki, 2009);
 Cobertura superior do Google Scholar para documentos que estão escritos em
várias línguas (Mikki, 2009);
 Rapidez no processo de pesquisa dos dois motores de busca utilizados.
O portal WoS tem sido a ferramenta ‘padrão’ para a realização de pesquisa por citação
e análise ‘bibliométrica’ de forma extensiva. Não obstante, emergiram muitas ferramentas que
fornecem capacidades de pesquisa no campo de texto inteiro para determinar a frequência de
citação de artigos, livros, autores ou revistas num dado documento (por exemplo, ACM Digital
Library, arXiv.org, Emerald Full Text, ERIC, Google Book Search, IEEE Computer Society Digital
Library e IEEE Xplore, Library Literature and Information Science Full Text, NetLibrary e Elsevier
77
Scirus). Numa dimensão inter-relacionada, encontram-se as bases de dados ou ferramentas de
extracção e análise automática de informações bibliográficas e referências citadas recuperadas
de páginas pessoais e arquivos ou repositórios digitais, como são exemplo a CiteSeer, o Google
Scholar, a RePEc e a SMEALSearch. Na área de bases de dados ou ferramentas que permitem a
pesquisa em referências citadas para identificar citações relevantes, encontram-se a Academic
Search Premier and Library, Information Science and Technology Abstracts, PsycINFO, PubMed
Central e Elsevier ScienceDirect e numa conjectura destinada à procura de citações, bem como
de bibliografia de referência, encontra-se o WoS e o Scopus. Além das indicações supra-citadas
Meho e Yang (2007) fizeram a comparação entre as bases de dados Scopus e WoS, afirmando-
as como ferramentas de grande valor para a pesquisa em bases ‘bibliométricas’. Similarmente,
Meho e Rogers (2008) compararam especificamente as bases de dados Scopus e WoS, onde se
pôde constatar uma semelhança no “funcionamento” destes serviços. Numa comparação feita
por Bauer e Bakkalbasi (2005) à contagem de citações fornecida pelo Scopus, Google Scholar e
WoS, foi indicado que devido ao facto do Google Scholar apresentar uma contagem com maior
número de citações a nível estatístico, deve ser consultado como complemento aos restantes.
A selecção das bases de dados WoS e Google Scholar foi motivada pelas razões supra-referidas
enquanto a inclusão da ACM Digital Library se deveu fundamentalmente ao facto de conglobar
a maioria das publicações representadas na Tabela 11 e proporcionar uma ‘análise de citações’
com as características necessárias para complementar o presente estudo.
Após a identificação das conferências e revistas a analisar no estudo de caracterização
do estado da arte de CSCW, o processo de catalogação de artigos na F2 foi subdividido em três
subdomínios funcionais: i) artigos de conferências e revistas apresentadas na Tabela 11 (2003-
2010), ii) análise das publicações científicas de um conjunto de dez autores com referência na
última década (2000-2010), e iii) análise geral ao campo de CSCW desde as suas origens (1945-
2010). Cada subárea possui uma base de dados específica devido à necessidade de registar um
conjunto diferenciado de campos. A motivação para expandir o espectro de análise reflecte-se
na compreensão das linhas de trabalho anteriores, nas possíveis mutações do campo de CSCW
num espaço de tempo mais amplo, na avaliação do trabalho realizado por um conjunto restrito
de autores com reconhecido mérito científico e no impacto da investigação global nesta área.
Esta visão holística baseia-se numa investigação longitudinal para avaliar diversas ‘fracções’ de
propriedades dos artigos científicos de CSCW em diferentes intervalos temporais.
Na base de dados relativa ao primeiro subdomínio de catalogação, foram registados os
seguintes campos de dados:
 Tipo de Publicação: indica se a publicação é uma conferência ou revista;
 Nome da Conferência/Revista: representa a designação do local de publicação
de um artigo;
 Ano: menciona o ano de publicação;
 ID: indica o número de identificação de um artigo na base de dados;
 Título: designação principal de um artigo;
 Autor(es): nome do autor principal e dos possíveis co-autores;
 Filiação: designação da(s) instituição(ões) ao qual o(s) autor(es) estão filiados,
seguindo a ordem de apresentação nos artigos;
78
 Referência Bibliográfica: ligação para um ficheiro com a referência bibliográfica
no formato BibTex;
 Resumo: ligação para o resumo de cada artigo;
 Número de Citações: contagem das citações de um artigo nas ‘bases de dados’
WoS, Google Scholar e ACM Digital Library;
 Notas: indicações suplementares;
 Groupware/CSCW: distinção entre artigos com uma proposta, implementação
ou avaliação de sistemas centrados na colaboração (groupware) e artigos cujo
domínio reside em questões teóricas, dinâmicas sociais e de grupo, formas de
trabalho em conjunto e coordenação ou trabalhos empíricos com observação
em contexto real (CSCW) (Grudin, 1994; Wainer & Barsottini, 2007).
A Tabela 12 apresenta um esquema geral com as diversas componentes desta base de
dados. Complementarmente aos campos abordados anteriormente, foram introduzidos filtros
para facilitar a análise das propriedades. Neste ‘repositório’ de dados, foi colocada informação
sobre um conjunto total de 1480 artigos, distribuídos pelas conferências e revistas inseridas na
Tabela 11, após uma fase de extracção e organização dos artigos por ID e nome. O processo de
selecção contemplou apenas os artigos com as características científicas importantes, tendo-se
excluído os editoriais, as tabelas de conteúdo e os artigos curtos sem uma estrutura linear. Isto
permitiu registar um conjunto de características e propriedades tendo em consideração as RQs
definidas para este estudo. As limitações da catalogação estabelecem-se na ausência de dados
sobre o país de origem dos autores, uma vez que poderia traçar resultados interessantes, bem
como das conferências COOP (International Conference on the Design of Cooperative Systems),
MobileHCI (International Conference on Human-Computer Interaction with Mobile Devices and
Services), CHI, International Conference on Human-Computer Interaction ou de revistas como a
IJeC (International Journal of e-Collaboration) e a CoDesign (International Journal of CoCreation
in Design and the Arts), num panorama que poderia ampliar o espectro à análise bibliométrica.
De salientar que na contagem de citações, foi utilizado o programa Publish or Perish (PoP) para
extrair informações do Google Scholar e foram acedidos directamente os ‘repositórios’ WoS e
ACM Digital Library para recolher os respectivos dados com o objectivo claro de complementar
o processo de análise.
O segundo subdomínio de catalogação contém uma base de dados idêntica à anterior,
mas cujo volume de dados é substancialmente inferior, num total de 150 artigos em inúmeras
conferências e revistas distribuídos por dez autores com um reconhecido mérito científico num
total de 10 artigos por autor. Outra grande diferença face ao primeiro subdomínio é a ausência
do número de citações, devendo-se ao facto de que este ‘substrato’ de análise corresponde ao
estudo concreto da última década de publicação dos autores (2000-2010) para caracterizar um
possível percurso e definir as comunidades que estão a ser mais exploradas por estes autores.
O critério de escolha dos artigos foi materializado por uma lista específica de autores, usando a
ferramenta PoP para filtrar a pesquisa de artigos no ‘intervalo temporal’ pré-definido e reter o
número de citações de cada artigo, sendo uma medida meramente indicativa para encadear os
trabalhos catalogados. Seguidamente, os artigos que já haviam sido catalogados na outra base
de dados foram eliminados e substituídos pelos artigos seguintes mediante a classificação por
citações fornecida pelo programa PoP.
79
TABELA 12. CAMPOS DE DADOS DO MODELO DE CATALOGAÇÃO DE ARTIGOS
80
Contudo, a necessidade de conhecer aprofundadamente as origens da área de CSCW e
a forma como evoluiu, desde as primeiras abordagens aos conceitos de colaboração com apoio
informático em 1945, fez com que se criasse uma base de dados específica para catalogar uma
amostra de 1905 publicações (artigos científicos e livros) entre o intervalo de 1945 a 2010. No
que concerne às diferenças relativamente aos subdomínios expostos anteriormente, esta base
de dados está estruturada pelas características: ID, Nome do Artigo, Autor(es) subdivididos por
colunas, Ano, Citações, Tipologia (Groupware/CSCW), Especificidade(s) divididas por colunas e
Notas. A divisão por colunas contém fins estatísticos para a integração futura com outras bases
de dados e a introdução do campo Especificidade(s) permite obter uma visão global do que foi
abordado em determinado artigo e possibilita traçar um referencial sobre o que foi investigado
ao longo do tempo em CSCW. Neste contexto, o terceiro subdomínio apresenta o universo de
análise mais abrangente mas contém dados menos sólidos em termos científicos. A análise das
citações foi feita com uma base única no Google Scholar. Neste subdomínio, estão igualmente
catalogados alguns artigos da base de dados do primeiro subdomínio, uma vez que constituem
dados essenciais para analisar a envolvente da última década em CSCW.
4.3.2 AVALIAÇÃO TAXONÓMICA DE PUBLICAÇÕES CIENTÍFICAS SOBRE GROUPWARE
A terceira fase metodológica (F3) consiste na classificação de artigos com ‘tipologia’ de
groupware e envolve um processo paralelo de catalogação numa base de dados criada para o
efeito. Num plano global, foi classificado um conjunto de 541 artigos, relativos às conferências
GROUP (2003-2010), CSCW (2004-2008), ECSCW (2005-2007) e CRIWG (2006-2008). O estudo
quantitativo permite complementar abordagens anteriores de avaliação de artigos científicos e
traz uma nova perspectiva com as propriedades específicas de cada tecnologia apresentada na
literatura de CSCW, registando os dados numa base de dados flexível que pode transitar para a
Web no futuro, apelando a mecanismos de colaboração que permitam à comunidade de CSCW
e ao público em geral classificar e contribuir para a ciência neste ‘ramo’ do conhecimento. Nos
projectos de investigação preliminares, foram feitas algumas abordagens gerais a conferências
e revistas com algum detalhe técnico sobre as propriedades dos artigos, no entanto limitam-se
por vezes no intervalo de tempo e na quantidade de artigos avaliados. Estes factos suscitaram
a necessidade de uma avaliação mais extensa com a caracterização dos sistemas de groupware
na última década. A classificação destes artigos foi baseada num estudo prévio ao conjunto de
taxonomias orientadas ao estudo de tecnologias de suporte à colaboração, transitando para os
processos de selecção que foram motivados pelo nível de ‘granularidade’ fornecido. Com estas
linhas, definiu-se a taxonomia proposta por Mittleman et al. (2008) como uma estrutura sólida
para a avaliação ‘fragmentada’ das características destas tecnologias na literatura científica. Os
elementos diferenciadores da taxonomia adoptada neste estudo permitem a decomposição da
avaliação em dez ‘construções arquitectónicas’ fundamentais. A Tabela 13 apresenta o sistema
de classificação adoptado ao nível das características funcionais de groupware.
TABELA 13. ESQUEMA DE COMPARAÇÃO PARA SISTEMAS DE GROUPWARE (ADAPTADO DE MITTLEMAN ET AL., 2008)
CAPACIDADE QUALIDADES ESSENCIAIS À NATUREZA DA TECNOLOGIA
Funcionalidade principal Identifica a capacidade primária fornecida por uma ferramenta. A
natureza desta característica está relacionada com o esquema de
classificação de ferramentas groupware (Tabela 5). Neste sentido,
podem existir três funcionalidades diferentes: i) Partilha de texto,
ii) Introdução de hiperligações e iii) Conferência voz/vídeo.
81
CAPACIDADE QUALIDADES ESSENCIAIS À NATUREZA DA TECNOLOGIA
Funcionalidade principal Alguns sistemas podem apresentar mais que uma propriedade,
como por exemplo o blog (página onde os utilizadores podem
publicar uma miríade de textos e fazer hiperligações para outras
páginas). Num plano singular, as ferramentas de audioconferência
possibilitam o fluxo contínuo de áudio.
Conteúdo Descreve os tipos de dados que podem ser utilizados para que um
indivíduo possa contribuir numa colaboração particular (Briggs et
al., 1997).
Texto Bloco de informação textual (ex.: mensagem de texto).
Ligações Apontadores de referências com rótulos (ex.: URL).
Grafo Imagem, objecto ou diagrama de natureza pictórica (ex.: imagem
nos formatos .jpg ou .gif).
Fluxo de dados Transferência contínua de dados (ex.: canal de som ou partilha do
ambiente de trabalho).
Hipermédia Combinações das estruturas de dados anteriores.
Relacionamentos Associações que os utilizadores estabelecem entre contribuições.
As ferramentas podem suportar vários tipos de relacionamento e
permitir um vasto conjunto de construções de informação. Alguns
sistemas de groupware podem articular a semântica das relações
representadas no conteúdo e outros podem representar apenas a
sua sintaxe, subdelegando para os membros do grupo o processo
de ‘entendimento mútuo’ sobre a semântica.
Colecção Relaciona a participação de um grupo de membros num conjunto
diferenciado de objectos independentes.
Lista Conjunto ordenado de objectos (ex.: antes/depois, maior/menor).
Árvore Grupo de objectos em relações hierárquicas (excepto a raiz), com
apenas um ‘domínio’ mas com nenhum a inúmeros ‘subdomínios’
(ex.: sistema, subsistema ou componente).
Gráfico Organização onde cada objecto pode ter entre zero a muitos links
para outros objectos (ex.: pais, irmãos, filhos, primos).
Acções suportadas Indicam o que um sistema permite aos participantes efectuar nos
seus conteúdos e nas relações.
Adicionar Contribuir com informação para o grupo (ex.: adicionar um novo
item num blog ou falar durante uma audioconferência).
Receber Detectar contribuições feitas (ex.: observar contribuições textuais
ou escutar um canal de áudio).
Associar Estabelecer relações entre contribuições (ex.: organizar ideias em
categorias ou organizar o conteúdo dentro de um perfil).
Editar Modificar conteúdo de uma contribuição (por exemplo, alterar ou
corrigir o texto que já contribuiu para a sessão).
Mover Alterar as relações entre contribuições.
Eliminar Remover uma contribuição de uma sessão (ex.: apagar o texto ou
retirar o áudio).
Comentar Dar uma opinião sobre o valor relativo das possíveis contribuições
(por exemplo, votar segundo um padrão de classificação).
Parâmetros de acção Descrevem as características de acções que exercem influência na
experiência de contribuição dos utilizadores quando são usadas as
ferramentas de suporte à colaboração.
Sincronismo Caracteriza o atraso esperado entre o instante em que o utilizador
executa uma acção e o tempo de resposta dos outros utilizadores.
82
CAPACIDADE QUALIDADES ESSENCIAIS À NATUREZA DA TECNOLOGIA
Sincronismo No tipo síncrono, a interacção é efectuada ao mesmo tempo (ex.:
vídeoconferência) enquanto numa disposição do tipo ‘assíncrono’
a interacção é realizada em tempos diferentes (ex.: e-mail, wikis).
Identificação Caracteriza o grau com o qual os utilizadores podem decidir quem
efectua uma acção. A identificação pode variar entre o anonimato
total ou a identificação de subgrupos, pseudónimos ou absoluta.
Controlos de acesso Configuração dos direitos e privilégios do utilizador relativamente
à sua entrada numa sessão e execução de acções suportadas (por
exemplo, as acções podem estar sempre disponíveis ou então ser
bloqueadas de forma total ou parcial.
Persistência da sessão Avalia o tempo de duração da sessão num sistema de groupware,
verificando se as contribuições são efémeras ou permanentes. Em
algumas ferramentas colaborativas, os utilizadores podem decidir
se o conteúdo da sessão será salvo ou se é eliminado assim que as
pessoas abandonem o sistema ou mediante uma acção própria.
Mecanismos de alerta Forma como os participantes são interrompidos ou notificados de
que algo no sistema requer a sua atenção (por exemplo, o sistema
INSTANT MESSENGER notifica quando uma contribuição é realizada
através de um sinal sonoro e uma mensagem visual e os feeds RSS
contêm mecanismos de alerta que não interrompem a atenção do
utilizador mas suscitam a sua procura deliberada). A interrupção é
gerada para atrair a atenção imediata mas pode ser desactivada.
Indicadores de percepção Conhecimento sobre a situação actual de pessoas que têm acesso
a uma sessão, podendo apresentar as acções executadas, funções
específicas e o estado actual do trabalho e do próprio utilizador. A
existência destes indicadores numa ferramenta permite visualizar
quem está activo através de uma lista, qual a ferramenta que está
a ser usada e quais as contribuições que estão a ser manipuladas.
Com base na taxonomia supra-referida foi construído um modelo de base de dados de
suporte à classificação de artigos relativos a groupware, contendo as seguintes características
tendo em consideração as propriedades da Tabela 5 no que intenta aos domínios de aplicação
e da Tabela 13 na decomposição dos atributos dos sistemas apresentados na literatura, onde
foi definido o seguinte conjunto de campos:
 ID do artigo;
 Nome da Conferência/Revista;
 Ano;
 Funcionalidade Principal: Partilha de texto, Conferência voz/vídeo e Introdução
de links;
 Tipo de Informação: Texto, Links, Gráfico, Fluxo de dados e Hipermédia;
 Tipo de Relacionamento: Colecção, Lista, Árvore e Gráfico;
 Acções Suportadas: Adicionar, Receber, Associar, Editar, Eliminar, Comentar e
Mover;
 Sincronismo: Síncrono, Assíncrono e Síncrono/Assíncrono;
 Identificação: Identificado, Anónimo e Identificado/Anónimo;
 Controlos de Acesso;
 Duração da Sessão: Limitado, Ilimitado e Limitado/Ilimitado;
83
 Mecanismos de Alerta;
 Indicadores de Percepção;
 Tipologia: Audioconferência, Editores Partilhados, Ferramentas de Agregação,
Ferramentas de Conversação, Motores de Busca, Ferramentas de Dinâmicas de
Grupo, Ferramentas de Distribuição, Sistemas Agregados, Sistemas de Tagging
Social, Partilha de Desktop/Aplicação, Repositórios de Ficheiros Partilhados e
Videoconferência.
A Tabela 14 apresenta o método de classificação utilizado na F3, indicando as diversas
formas de verificar manualmente as propriedades funcionais de um sistema de groupware nas
publicações científicas analisadas. Este processo poderá posteriormente ser refinado com uma
adaptação de um sistema de extracção de dados ao domínio de categorização de CSCW.
TABELA 14. MÉTODO DE CLASSIFICAÇÃO DE PUBLICAÇÕES CIENTÍFICAS
i) Leitura singular do ‘resumo’ de cada artigo.
ii) Introdução de ‘palavras-chave’ relativas a cada atributo da taxonomia adoptada (ex.: para o
caso da funcionalidade principal, foram introduzidos termos como ‘text’, ‘link’, ‘video’, ‘audio’,
‘voice’, ‘videoconference’ e ‘audioconference’, ou ainda combinações como ‘text sharing’ para
direccionar a pesquisa a determinada característica de um sistema, adoptando um método
idêntico para todas as ‘propriedades taxonómicas’ com as palavras-chave respectivas.
iii) Leitura na íntegra de diversos artigos que apresentam conceitos mais complexos para uma
análise sucinta, com o objectivo de compreender determinadas propriedades de uma maneira
mais extensa.
iv) As propriedades foram assinaladas na base de dados conforme a evolução do processo de
análise em tempo-real, utilizando um método de registo sistemático.
v) Nos casos em que a análise sobre um atributo não é suficientemente concludente, optou-
se por assinalar com a sigla ‘nd’, uma classificação para os atributos ‘não definidos’.
Os problemas de classificação reflectem-se na análise individual de cada artigo de uma
forma manual, o que suscita alguns erros de interpretação e rigor técnico. Contudo, pretende-
se resolver esta lacuna com a criação futura de um repositório Web de CSCW, com o objectivo
de suscitar a colaboração à escala global para a classificação de artigos científicos. Na senda de
avaliação de sistemas de groupware, surgiram vários estudos taxonómicos com características
distintas, mas o modelo de classificação de Mittleman et al. (2008) foi o que apresentou o nível
de granularidade mais apropriado às necessidades existentes neste estudo. Na Figura 15 está
representado o esquema com a síntese da metodologia de investigação utilizada, fazendo um
encadeamento lógico dos processos supramencionados.
De uma forma geral, o processo é iniciado na fase de formulação das RQs (F1), onde foi
estabelecido o conjunto de problemas por resolver no estudo bibliométrico à área de CSCW. A
F2 de execução respeitou um processo de identificação de publicações científicas como ponto
de partida para a ‘recolha de dados’. Ainda nesta fase, foi feita uma catalogação da informação
em três bases de dados diferentes. Na F3, classificou-se um conjunto de artigos pertencente às
publicações catalogadas no primeiro subdomínio. As ‘rodas dentadas’ indicam os índices onde
foi recolhida a informação sobre o número de citações e o processo que lhe está associado. As
linhas a tracejado remetem para o número de artigos considerados nas fases de catalogação e
classificação, descrevendo uma sequência de processos de suporte ao trabalho desenvolvido.
84
FIGURA 15. DIAGRAMA LÓGICO DA METODOLOGIA DE INVESTIGAÇÃO
85
CAPÍTULO 5: RESULTADOS
“Great discoveries and improvements invariably involve the cooperation of many
minds!”
Alexander Graham Bell
Este capítulo apresenta, num primeiro plano, os estudos de âmbito ‘bibliométrico’ em
áreas contíguas ao CSCW que foram introduzidos na literatura. Neste domínio, traça-se um elo
de comparação possível com os resultados que se apresentam na segunda parte do capítulo. O
estudo ‘bibliométrico’ transversal à área de CSCW, em vários planos de análise, delimita o foco
principal desta investigação através de resultados comparados com variáveis reais. Este tipo de
abordagem permite realizar análises em vários níveis e torna possível descrever o campo numa
perspectiva holística, possibilitando análises mais refinadas sobre possíveis tendências na área
de CSCW e traçando uma parcela extensiva da investigação neste domínio.
86
5.1 ESTUDOS DE ANÁLISE BIBLIOMÉTRICA NA LITERATURA DE CSCW
No domínio da bibliometria, Leydesdorff e Amsterdamska (1990) argumentaram que a
análise de citações favorece uma variedade de propósitos e não é necessariamente o índice de
relevância de trabalhos citados. Contudo, tornou-se eminente que a citação de publicações de
natureza científica é um indicador mais enquadrado nos vínculos intelectuais face aos sociais
(White et al., 2004). A avaliação da investigação na área de CSCW com recurso à bibliometria
requer a consideração de estudos com objectivos similares para definir as lacunas de pesquisa
e evitar a duplicação de esforços científicos. Neste sentido, Grudin (1994) examinou os pontos
fracos da OA a nível conceptual e mencionou a necessidade decorrente dos requisitos sociais
estarem intrinsecamente relacionados com as aplicações de groupware, inserindo um modelo
caracterizado pelo ‘nível de trabalho’ (organização, projecto, grupo de pequena dimensão ou
individual) e os seus ‘sistemas correspondentes’, o ‘desenvolvimento de software’ e as ‘áreas
de investigação’ que deram justificação ao surgimento do campo de CSCW, designadamente os
SI de gestão e processamento de dados (1965), a OA e engenharia de software (1975) e a HCI e
os factores humanos (1980). No entanto, embora o modelo apresente as perspectivas centrais,
oculta a capacidade de analisar as questões que transcendem as divisões. Para complementar
o estudo, foi feita uma análise à participação do CSCW no domínio norte-americano com base
nas conferências CHI (Conference on Human Factors in Computer Systems) e CSCW, bem como
a nível europeu com a ECSCW, a Crete e a ICIS (The First International Conference on Systems
Integration). Com os dados inseridos na Tabela 15, é possível subentender uma semelhança na
composição do CSCW nos Estados Unidos e no Japão a partir do campo de HCI, explicando um
foco nas ferramentas para os grupos de pequena dimensão. Paralelamente, pode-se verificar a
preocupação duradoura da comunidade de investigação europeia em questões organizacionais
e projectos de grande dimensão.
TABELA 15. COMPARAÇÃO DA PRESENÇA DE CSCW SEGUNDO A ORGANIZAÇÃO DO TRABALHO (ADAPTADO DE GRUDIN, 1994)
Estados Unidos/Japão
Pequenos grupos
Europa
Organização e projectos de
grande dimensão
Organização do trabalho CHI 90 CSCW 86-90 ECSCW 89
Crete 90
ICIS 90
Teoria 40% 30% 70% 85%
Desenvolvimento de produtos 30% 40% 10% 1%
Telecomunicações 10% 7% 5% 0%
Outros 20% 23% 15% 14%
Newman (2001) explorou a estrutura das redes de colaboração científica e apresentou
histogramas com o número de artigos analisados e o espectro de co-autoria entre os grupos de
autores, apontando valores reduzidos na área da ciência da computação. Segundo Holsapple e
Luo (2003), as metodologias de investigação e análise de citações têm sido combinadas para a
produção de classificações de revistas de referência com o objectivo de classificar o campo da
‘computação colaborativa’. Neste sentido, os autores recolheram e analisaram cerca de 19.271
citações provenientes de artigos de revista, livros, actas de conferências e relatórios/ trabalhos
técnicos realizados durante um período de oito anos (1992-1999), fazendo observações sobre
o facto da revista GD&N (Group Decision and Negotiation) apresentar um número considerável
de citações (5587) face a revistas como a JCSCW com um valor aproximado de 4417 citações, a
TIS (The Information Society) com 4866 citações e o JOC (Journal of Organizational Computing
and Electronic Commerce) com 4401 citações. Complementarmente, foi traçado um referencial
87
com as revistas mais influentes para a investigação em sistemas colaborativos, organizado por
categoria, objectivo e escala. Os resultados apontaram para a escolha de revistas de relevo
como a Communications of ACM, Decision Support Systems e ACM Transactions on Information
Systems ao nível das questões de ‘utilização’ e ‘desenvolvimento’, Management Science e ACM
Transactions on Information Systems no que concerne à ‘estratégia’ e ‘política’, Management
Science, MIS Quarterly e Organizational Behavior and Human Decision Processes no domínio
de ‘grupo’ e Communications of ACM e MIS Quarterly na esfera envolvente da ‘organização’.
A investigação efectuada na última década com incidência nas variações bibliométricas
de CSCW (Horn et al., 2004; Convertino et al., 2006; Jacovi et al., 2006) demonstrou o valor de
investigar a configuração da comunidade científica ao nível dos principais tópicos de interesse,
das citações e da pesquisa através da análise de redes sociais com dados de co-autoria. No que
concerne aos resultados apresentados por Horn et al. (2004), foi conduzida uma análise com a
identificação dos investigadores de CSCW e a composição de ligações para cada pessoa. Neste
sentido, chegou-se à conclusão que a tendência de ‘co-autoria’ nos autores de CSCW manteve-
se constante ao longo do tempo desde a origem do campo até 1999, baseando-se na premissa
válida de que tiveram uma elevada proporção de co-autores de fora da comunidade quando o
campo surgiu nos anos oitenta e mantiveram um grande número de conexões com co-autores
provenientes de outros campos (Figura 16).
FIGURA 16. VARIAÇÃO DA PERCENTAGEM MÉDIA DE INVESTIGADORES DE CSCW EM REDES DE CO-AUTORIA (HORN ET AL.,
2004)
Simultaneamente, efectuou-se um estudo ao conjunto principal de indivíduos ou pares
em CSCW e HCI tendo em consideração as medidas de centralidade, produtividade e ‘robustez’
de colaboração para a rede cumulativa entre 1982 e 2003, sendo possível determinar a grande
conexão colaborativa na autoria de artigos de CSCW com as participações em pares de autores
como: Jonathan Grudin/Steven Poltrock, Saul Greenberg/Mark Roseman e Gary Olson/Judith
Olson. Ao nível da ‘intermediação’, Jonathan Grudin, Tom Rodden e Paul Dourish expressaram
os valores mais acentuados e John Carroll, Jakob Nielsen, Brad Myers, Jonathan Grudin e Saul
Greenberg apresentaram o maior número de artigos na área, respectivamente. As conclusões
obtidas no domínio da ‘desagregação de fontes de publicação de trabalhos citados’ (Figura 17)
apontam para uma preferência dos autores por revistas para a maior proporção de referências
a par das conferências de CSCW analisadas (CSCW, ECSCW e GROUP) que também manifestam
um grande número de trabalhos citados.
88
FIGURA 17. DISTRIBUIÇÃO DOS LOCAIS DE PUBLICAÇÃO DE TRABALHOS CITADOS EM CSCW (2000-2002) (ADAPTADO DE HORN
ET AL., 2004)
No estudo protagonizado por Convertino et al. (2006) foi feita uma ‘meta-análise’ aos
artigos da conferência CSCW (1986-2002), delimitando as dimensões de ‘filiação institucional’,
‘localização geográfica’, ‘nível de análise’, tipo de contribuição’ e ‘tipo de função colaborativa’,
recorrendo ao método de Análise Discriminativa Linear (Linear Discriminant Analysis – LDA, na
nomenclatura anglo-saxónica). Os resultados demonstram um número maior de contribuições
provenientes do ‘universo’ académico (universidades) a partir do ano de 1990 e a investigação
proveniente da América do Norte assume predominância (70-90%) face à Europa (10-30%). Os
níveis principais de análise pertenceram às questões de grupo ao longo da história, os estudos
etnográficos e experimentais apresentaram uma tendência de crescimento nos últimos anos e
os aspectos de desenvolvimento e/ou arquitectura de sistemas manteve-se constante com um
nível destacado, enquanto as contribuições teóricas decresceram gradualmente. A função mais
comum de colaboração foca-se na comunicação e partilha de informação, seguida pela função
de coordenação e percepção e é apresentada uma porção inferior na produção cooperativa ou
tomada de decisão, constituindo pontos de referência interessantes para um estudo actual. Na
‘análise gráfica de citações’ produzida por Jacovi et al. (2006), argumentou-se sobre o ‘núcleo’
coeso da comunidade de investigação em CSCW com o objectivo de compreender a estrutura
e evolução da conferência CSCW e identificar as suas lacunas com base na exploração de actas
e na análise de citações relacionadas, com o intuito de acompanhar a evolução dos fragmentos
ao longo do tempo.
Com um ‘universo de análise’ caracterizado por ‘meta-informação’ proveniente de 465
artigos inseridos na conferência supra-referida (1986-2004), apurou-se que cerca de 110 nunca
tinham sido citados e os artigos situados entre 1988 e 1994 foram citados ‘massivamente’ face
à primeira conferência em 1986 devido ao facto do campo de CSCW ainda estar num processo
de definição na altura. Neste ‘universo analítico’, Dourish e Belloti (1992) compuseram o artigo
mais citado com cerca de 801 citações, na sua totalidade, de acordo com o Google Scholar. No
que intenta ao segundo artigo com mais citações (Grudin, 1992), é argumentado que o mesmo
provém do agrupamento das ciências sociais e da etnografia. O conjunto de agrupamentos que
89
foi identificado (123) apresenta um tamanho médio de 10,3 artigos por fragmento e um desvio
padrão de 21,4. Os agrupamentos principais de artigos neste estudo manifestam a preferência
pelos seguintes tópicos de interesse: i) teorias e modelos, etnografia e estudos de utilizadores,
ii) ciências da computação, iii) reunião/suporte à decisão, espaços de multimédia partilhados e
conferência, iv) instant messaging, espaços sociais e presença, v) ferramentas computacionais
no espaço laboral, vi) desenvolvimento de groupware e ‘percepção’ do espaço de trabalho, vii)
gestão da computação e SI e vii) comunicação mediada por vídeo e espaço visual partilhado. A
principal tendência encontrada apontou para o facto de que, embora os trabalhos de natureza
técnica e social serem citados entre si, existe uma divisão clara do campo de CSCW para ambas
as partes, levantando a necessidade de garantir uma maior ‘interacção’. Os artigos com maior
centralidade constituem aproximadamente 40% dos artigos das conferências, coincidindo com
resultados anteriores noutras redes. Segundo os resultados apresentados, a conferência CSCW
sugere uma ênfase maior sobre artigos com um carácter tecnológico mais sólido e demonstra
uma menor incidência no lado social da tecnologia (Jacovi et al., 2006).
Wainer e Barsottini (2007) analisaram 169 artigos nas conferências ACM/CSCW (1998-
2004), fazendo uma distinção entre os artigos de groupware como propostas, implementações
e avaliações de sistemas que permitem e fomentam a colaboração entre humanos e os artigos
de CSCW no domínio das dinâmicas sociais e de grupo, formas de trabalho em conjunto e a sua
respectiva coordenação e trabalhos empíricos centrados nas observações em contexto real. Os
resultados apresentaram um decréscimo constante no número de artigos que não descrevem
um trabalho empírico, uma proporção quase inalterável de artigos que sugerem um sistema de
groupware ou se centram na sua avaliação e um incremento significativo do número de artigos
que descrevem situações de trabalho/colaboração e testam hipóteses através de experiências.
A Figura 18 demonstra graficamente as variações dos tipos de investigação apresentados.
FIGURA 18. EVOLUÇÃO DOS TIPOS DE INVESTIGAÇÃO (ADAPTADO DE WAINER & BARSOTTINI, 2007)
90
A análise efectuada por Kienle e Wessner (2006) à área de CSCL apresenta sinais sobre
o crescimento da comunidade na sua primeira década (1995-2005) e conclui que grande parte
dos dados considerados confirma que a comunidade de CSCL apresenta um rácio constante de
membros novos e recorrentes que lhe dá alguma maturidade. Os dados revelaram ainda que a
comunidade tem aumentado o seu ‘espectro’ internacional em todos os níveis de participação.
O aumento da conectividade internacional é um dado que pode ser demonstrado pelo número
crescente de citações e co-autorias em diferentes países (Figura 19).
FIGURA 19. REDE DE REFERÊNCIAS NO CAMPO DE CSCL EM 2003 (ADAPTADO DE KIENLE & WESSNER, 2006)
No domínio específico da HCI, Henry et al. (2007) apresentaram uma exploração visual
composta por algumas conferências na área, organizada por autor e recorrendo a ‘metadados’,
onde se contabilizaram as ‘palavras-chave’ mais frequentes entre 1983 e 2006 e se apresentou
um referencial composto por uma grande ocorrência de termos como ‘usabilidade’ em 1994 e
2001, ‘foco no utilizador’ em 1997, 1998 e 2006, ‘estudo de utilizadores’ em 2000, ‘interfaces
gráficas’ e ‘manipulação directa’ em 1992, ‘técnicas de interacção’ em 2000, ‘visualização de
informação’ em 1994, 1995, 1997, 1998 e 2000, ‘multimédia’ em 1998, ‘realidade virtual’ em
2004, ‘computação ubíqua’ em 1999 e 2002, ‘realidade aumentada’ em 1999, ‘WWW’ entre os
anos 1996 e 1998 e ‘dispositivos de entrada’ entre 1997 e 1999. Complementarmente, traçou-
se um plano de análise, com especial incidência na conferência CHI, composto pelo ‘número de
artigos aceites’ e ‘citações por artigo’, bem como o ‘valor médio de referências’ e ‘citações por
artigo’. A Figura 20 representa graficamente alguns resultados obtidos neste estudo, indicando
um número muito elevado de artigos com aceitação e de citações por artigo.
91
Kaye (2009) protagonizou uma análise extensa à conferência CHI com destaque sobre
a ‘contagem de autores’ (aproximadamente três autores por artigo em 2007), a ‘frequência do
número de autores por ano’ (decréscimo nos artigos com um único autor e aumento de artigos
com a co-autoria de dois a quatro autores), a ‘percentagem de artigos CHI com n autores’, bem
como o ‘género’ de autor predominante em cada ano da conferência, contemplando ainda um
estudo sobre a ‘frequência de repetição de autoria’ nas conferências. Estes focos de análise e o
seu carácter extensivo e perceptível perfizeram os principais factores pelos quais a conferência
CHI não foi contemplada na análise ‘bibliométrica’ de CSCW. A diferenciação de tópicos visível
na grande maioria das publicações desta conferência concede-lhe um carácter menos centrado
nas questões de CSCW, embora tenha uma pequena parte, face às conferências especializadas.
FIGURA 20. ESTATÍSTICAS DA CONFERÊNCIA CHI (ADAPTADO DE HENRY ET AL., 2007)
Na envolvente de GDSS, Pervan e Atkinson (1995) efectuaram uma revisão substancial
a uma grande porção de literatura sobre o tema, tendo em conta um esquema de classificação
constituído pelas seguintes propriedades: ano da publicação, abordagem geral de investigação,
filosofia subjacente à recolha de dados, tipo de suporte, carácter longitudinal, foco principal de
investigação e algumas variáveis demográficas como autor e fonte. Os resultados desta análise
apontaram para: i) o aumento na proporção de publicações sobre GDSS, ii) a ênfase acentuada
na experimentação laboratorial de GDSS interligados, reflectindo desenvolvimentos deste tipo
de sistemas nas universidades, não descurando o ambiente empresarial, iii) apenas 6% do total
de artigos estudados representa uma pesquisa longitudinal, iv) o ordenamento dos resultados
distribuiu-se respectivamente pelo tipo subjectivo/argumentativo, experiências de laboratório,
estudos de caso, experiências de campo e inquéritos de forma ‘multi-metodológica’. O foco de
predominância do estudo de investigação incidiu no impacto sobre o comportamento humano
(uma preocupação verificada em 90% dos artigos), incluindo conceitos como o ‘entendimento
92
mútuo’, ‘desempenho do grupo’, ‘efeitos de anonimato’, ‘pensamento’ e ‘compromisso’. Num
plano de certa forma evolucionário, Pervan (1998) investigou o núcleo de revistas de SI e GDSS
entre 1984 e 1996, anotando uma maioria nos artigos sobre situações cara-a-cara (82,5%), um
crescimento global entre quatro a trinta artigos por ano, com indicadores de estabilidade para
os últimos anos ao nível da ‘taxa de publicação’.
Wainer et al. (2009) protagonizaram uma avaliação empírica à investigação executada
no vasto domínio das ciências da computação e concluíram que os artigos publicados em 2005
apresentaram os seguintes indicadores: teoria formal (4%), trabalho empírico (17%), teste de
hipóteses (4,7%), desenvolvimento e modelação (70%) e outros (3,4%). A análise de Hong et al.
(2009) sugeriu um modelo de classificação para a literatura centrada nos sistemas ‘sensíveis ao
contexto’, num conjunto total de 237 artigos (2000-2007) que possibilitou obter resultados em
termos de crescimento do número de artigos nos últimos anos no âmbito de classificação, bem
como uma maior incidência sobre tópicos como os ‘algoritmos’, ‘comércio móvel’, ‘protocolo’,
‘raciocínio contextual’, ‘dados de contexto’, ‘espaços inteligentes’, ‘interface’, entre outros. No
estudo de Watson-Manheim et al. (2002) foi classificada uma amostra de 75 artigos publicados
sobre ambientes de trabalho virtuais e correntes de pesquisa relacionadas, sendo observadas
as ocorrências de palavras-chave como ‘teletrabalho’, ‘organização virtual’, ‘escritório flexível’,
‘comunidade virtual’, entre inúmeras possibilidades devidamente referenciadas. Não obstante,
Serenko & Bontis (2004) fizeram uma ‘meta-revisão’ à literatura relativa ao ‘capital intelectual’
e à ‘gestão de conhecimento’ de forma a estudar o impacto das citações e a avaliação alusiva à
produtividade da investigação, apresentando um plano metodológico consistente.
Entretanto, foi apresentado um estudo de natureza ‘bibliométrica’ para avaliar dados
específicos da investigação efectuada na conferência CRIWG (Antunes & Pino, 2010) e foi feito
um estudo transversal sobre a investigação em ‘computação colaborativa’ através de métodos
experimentais para medir os impactos nesta fracção do conhecimento (Convertino & Carroll,
2011). Numa análise sucinta, é possível reunir diversas conclusões sobre a conferência CRIWG
através de um conjunto de indicadores expostos da seguinte forma: i) foram analisados todos
os artigos publicados entre 2000 e 2008 com base no índice de citações para as actas relativas
às conferências fornecido pela Thomson Reuters (abreviado pelo acrónimo ‘ISI’), num conjunto
total de 246 artigos, ii) calculou-se um número total de 336 citações nos artigos considerados,
onde a citação média por artigo foi de 1,37 e o h-index obtido foi 6, iii) um número concreto de
132 artigos (53%) não obteve citações, iv) comparou-se a CRIWG com outras conferências para
verificar o número de artigos publicados e as citações obtidas, chegando à conclusão de que os
níveis de qualidade da CRIWG se encontram elevados quando comparados com os indicadores
médios das restantes conferências, v) foram apresentadas várias listas compostas pelos artigos
com mais citações, autores com mais artigos publicados e citações obtidas (onde os autores de
topo em termos de contabilização de citações são Carl Gutwin, Robert Briggs, Saul Greenberg,
Clarence Ellis e Paul Dourish, respectivamente), vi) o rácio de internacionalização decresceu no
último biénio da análise (2007-2008) e os países com maior presença nesta conferência podem
distribuir-se sequencialmente por Brasil, Chile, Alemanha, Portugal e Espanha, vi) definiram-se
os tópicos de investigação da conferência segundo o grau de importância (Figura 21) e vii) fez-
se uma análise SWOT para qualificar a conferência na sua globalidade (Antunes & Pino, 2010).
93
FIGURA 21. TÓPICOS DE INVESTIGAÇÃO DA CONFERÊNCIA CRIWG (ADAPTADO DE ANTUNES & PINO, 2010)
5.2 BIBLIOMÉTRICAS TRANSVERSAIS DE INVESTIGAÇÃO EM CSCW
O trabalho de análise ‘bibliométrica’ ao conjunto de publicações de CSCW e groupware
constitui-se como um exercício para medir variações factíveis entre o número de contribuições
analisadas nas actas das conferências e revistas de CSCW representadas na Tabela 16. Com a
inclusão de uma amostra com dados específicos sobre os locais de publicação dos autores de
referência na área, bem como um estudo embrionário sobre as origens do campo de CSCW e a
sua evolução no tempo, é possível complementar esta análise e delinear uma perspectiva mais
extensiva. Neste sentido, o número total de artigos considerados reflecte o universo de análise
deste estudo, distribuído por: i) total de citações contabilizado entre 2003 e 2010, ii) atributos
de classificação de groupware obtidos a partir de uma análise rigorosa às publicações relativas
a este domínio, iii) lista de conferências e revistas científicas onde um conjunto dos autores de
CSCW de reconhecido mérito científico tem publicado com alguma frequência (num intervalo
situado entre os anos 2000 e 2010) e iv) dados embrionários sobre possíveis tópicos abordados
em publicações apresentadas entre 1945 e 2010. Com este estudo, pretende-se fomentar uma
perspectiva transversal ao campo de CSCW e traçar as principais características das tecnologias
de groupware com um nível de granularidade obtido a partir do esquema de comparação para
este tipo de sistemas, fornecido pela taxonomia de Mittleman et al. (2008).
No entrosamento do estudo ‘bibliométrico’ aos artigos catalogados entre os anos 2003
e 2010, foram consideradas as variáveis relativas ao número total de artigos considerados para
análise nas diferentes bases de dados, os artigos de CSCW, groupware e CSCW/groupware (os
que apresentam uma forte ambiguidade em termos de definição, por apresentarem tópicos de
ambas as tipologias ou com um carácter indeterminado), total de citações, média de citações e
número de artigos sem citações, tendo em conta os dados fornecidos pelas bases de dados do
Google Scholar, ACM Digital Library e WoS. O número total de citações reflecte uma contagem
em todos os tipos de dados de publicação no Google Scholar e, numa dimensão mais estrita, as
citações ACM Digital Library e WoS respeitam o princípio do cálculo de citações científicas que
fornece uma abordagem mais restritiva para os ‘metadados’. As técnicas de ‘bibliometria’ que
foram utilizadas neste estudo reflectem a contagem simples de publicações e cruzam os dados
resultantes para visualizar a evolução do campo. Neste contexto, é possível medir o factor de
impacto de uma conferência ou revista específica e associar estes resultados estatísticos com
as principais mutações no domínio científico de CSCW. A Tabela 16 apresenta os dados obtidos
por conferência/revista e ano de publicação, fornecendo um referencial multidimensional.
94
TABELA 16. ORGANIZAÇÃO DOS INDICADORES ‘BIBLIOMÉTRICOS’ OBTIDOS COM O PROCESSO DE CATALOGAÇÃO
Conferência/
Revista
Número
total de
artigos
Artigos
de CSCW
Artigos de
groupware
Total de
citações
(Google
Scholar)
Média de
citações
(Google
Scholar)
Total de
citações
(ACM
Digital
Library)
Média de
citações
(ACM
Digital
Library)
Total de
citações
(WoS)
Média de
citações
(WoS)
GROUP 265 34 217
3994
(69)1
15,07
(265)2
1120
(105)
4,23
(265)
70 (65)
0,69
(101)
2003 41 0 41 1459 (0) 35,59 (41) 363 (0) 8,85 (41) 0 (0) 0 (0)
2005 57 0 56 1312 (7) 23,02 (57) 397 (14) 6,96 (57) 0 (0) 0 (0)
2007 47 0 47 796 (1) 16,94 (47) 247 (6) 5,26 (47) 50 (26) 1,06 (47)
2009 54 15 34 409 (8) 7,57 (54) 110 (22) 2,04 (54) 20 (39) 0,37 (54)
2010 66 19 39 18 (53) 0,27 (66) 3 (63) 0,05 (66) 0 (0) 0 (0)
CSCW 286 39 247 8602 (5)
30,08
(286)
2625
(34)
9,18
(286)
113 (95)
0,78
(144)
2004 80 6 74 4484 (0) 56,05 (80) 1315 (4)
16,44
(80)
0 (0) 0 (0)
2006 62 4 58 2410 (0) 38,87 (62) 735 (1)
11,85
(62)
0 (0) 0 (0)
2008 86 3 83 1309 (1) 15,22 (86) 448 (15) 5,21 (86) 113 (37) 1,31 (86)
2010 58 26 32 399 (4) 6,88 (58) 127 (14) 2,19 (58) 0 (58) 0 (58)
ECSCW 90 15 75 1979 (6) 21,99 (90) 359 (1) 8,16 (44) 91 (46) 1,01 (90)
2003 20 0 20 1098 (0) 54,9 (20) 191 (0) 9,55 (20) 31 (4) 1,55 (20)
2005 24 4 20 545 (0) 22,71 (24) 168 (1) 7,00 (24) 26 (14) 1,08 (24)
2007 23 6 17 252 (2) 10,96 (23) 0 (0) 0 (0) 22 (13) 0,96 (23)
2009 23 5 18 84 (4) 3,65 (23) 0 (0) 0 (0) 12 (15) 0,52 (23)
CSCWD 391 0 391 568 (177) 1,45 (391) 19 (114)
0,15
(125)
156 (294) 0,4 (391)
2005 65 0 65 133 (18) 2,05 (65) 0 (0) 0 (0) 49 (35) 0,75 (65)
2007 201 0 201 318 (88) 1,58 (201) 0 (0) 0 (0) 94 (146)
0,47
(201)
2009 125 0 125 117 (71) 0,94 (125) 19 (114)
0,15
(125)
13 (113) 0,1 (125)
CRIWG 121 22 99 472 (26) 3,9 (121) 41 (60) 0,47 (87) 167 (57)
1,38
(121)
2006 34 1 33 207 (4) 6,09 (34) 0 (0) 0 (0) 71 (8) 2,09 (34)
2007 27 10 17 157 (2) 5,81 (27) 25 (14) 0,93 (27) 75 (5) 2,78 (27)
2008 30 8 22 69 (8) 2,3 (30) 7 (23) 0,23 (30) 14 (20) 0,47 (30)
2009 30 3 27 39 (12) 1,3 (30) 9 (23) 0,3 (30) 7 (24) 0,23 (30)
JCSCW 146 78 68 3536 (10)
24,22
(146)
821 (32)
5,66
(145)
72 (21) 1,33 (54)
2003 17 6 11 883 (0) 51,94 (17) 161 (0) 9,47 (17) 0 (0) 0 (0)
2004 20 4 16 899 (0) 44,95 (20) 254 (0)
13,37
(19)
0 (0) 0 (0)
2005 16 7 9 735 (0) 45,94 (16) 178 (1)
11,13
(16)
0 (0) 0 (0)
2006 19 9 10 465 (1) 24,47 (19) 103 (1) 5,42 (19) 0 (0) 0 (0)
2007 20 10 10 339 (1) 16,95 (20) 79 (4) 3,95 (20) 0 (0) 0 (0)
2008 18 13 5 122 (0) 6,78 (18) 27 (6) 1,5 (18) 32 (6) 1,78 (18)
2009 14 11 3 43 (2) 3,07 (14) 10 (6) 0,71 (14) 26 (5) 1,86 (14)
2010 22 18 4 50 (6) 2,27 (22) 9 (14) 0,41 (22) 14 (10) 0,64 (22)
IJCIS 78 14 64 806 (16) 10,33 (78) 0 (0) 0 (0) 212 (30) 2,72 (78)
2006 24 3 21 265 (1) 11,04 (24) 0 (0) 0 (0) 89 (4) 3,71 (24)
2007 18 6 12 125 (3) 6,94 (18) 0 (0) 0 (0) 25 (7) 1,39 (18)
2008 18 2 16 197 (6) 10,94 (18) 0 (0) 0 (0) 59 (8) 3,28 (18)
2009 12 0 12 210 (3) 17,5 (12) 0 (0) 0 (0) 38 (6) 3,17 (12)
2010 6 3 3 9 (3) 1,5 (6) 0 (0) 0 (0) 1 (5) 0,17 (6)
ijCSCL 103 44 59 1800 (12)
17,48
(103)
0 (0) 0 (0) 532 (22)
5,17
(103)
2006 19 12 7 691 (2) 36,37 (19) 0 (0) 0 (0) 183 (2) 9,63 (19)
2007 19 7 12 429 (1) 22,58 (19) 0 (0) 0 (0) 148 (0) 7,79 (19)
2008 25 4 21 440 (0) 17,6 (25) 0 (0) 0 (0) 150 (1) 6 (25)
2009 18 9 9 174 (3) 9,67 (18) 0 (0) 0 (0) 36 (6) 2 (18)
2010 22 12 10 66 (6) 3 (22) 0 (0) 0 (0) 15 (13) 0,68 (22)
1
Número de artigos sem citações em cada base de dados analisada.
2
Total de artigos contemplados para o cálculo da média de citações.
95
Este trabalho de análise inclui uma compilação efectiva de publicações de reconhecido
mérito científico, a partir da qual foi classificada uma parcela de 36,55% do total de artigos que
foi catalogado. Neste sentido, as estatísticas são fornecidas inicialmente sob um plano que visa
uma análise comparativa à envolvente ‘bibliométrica’ de CSCW entre 2003 e 2010. Em termos
de estrutura, o ‘eixo vertical’ é composto pelas seguintes variáveis: i) nome da conferência ou
revista e a sua dimensão temporal, ii) número total de artigos catalogados, iii) artigos de CSCW
ou groupware, mediante o ‘padrão’ de classificação usado por Grudin (1994) e apresentado no
capítulo anterior, iv) total de citações nas bases de dados Google Scholar, ACM Digital Library e
WoS, v) média de citações calculada através da fórmula ( ),
vi) total de artigos sem citações nas respectivas bases de dados e vii) número de artigos que se
consideram em cada linha do ‘eixo horizontal’.
As principais dificuldades verificadas em ‘bibliometria’ reportam-se às diferenças entre
os nomes dos autores, títulos de artigos e erros de digitação, levando por vezes à duplicação. A
par destas questões, são também observados erros a nível de dados incompletos, como o caso
das ‘auto-citações’ que podem alterar o significado dos dados de citação, a contemplação dos
artigos curtos (short papers na nomenclatura anglo-saxónica), que não apresentam referências
mensuráveis e que por vezes são tratados da mesma forma que os artigos longos (full papers).
As razões que levam outros autores a citar um artigo podem derivar de vários factores, como a
pertinência do tema para o tópico que se deseja abordar, qualidade do trabalho e proximidade
dos membros de uma comunidade científica (Jacovi et al., 2006), entre inúmeros factores que
podem descurar uma corrente de trabalho específica pelo seu desconhecimento parcial ou por
questões de falta de identificação com o trabalho realizado.
Devido às limitações impostas pelas bases de dados usadas no processo de recolha de
informação, mais concretamente na obtenção do número de citações de cada artigo, optou-se
por uma comparação exclusiva às conferências/revistas e respectivos anos que apresentam os
indicadores necessários para este exercício, descurando todos os valores nulos por omissão de
informação. De acordo com Convertino et al. (2006), a contribuição da investigação entre 1986
e 2002 foi principalmente focada na concepção de sistemas e arquitecturas, reforçando a ideia
desta análise na medida em que, num total de 1480 artigos catalogados, 1220 centram-se em
abordagens tecnológicas (taxonomias, sistemas e arquitecturas), mantendo uma tendência de
investigação mais voltada para o domínio tecnológico. O número total de 246 artigos de CSCW
reflecte a baixa quantidade de trabalhos científicos produzidos em torno de questões teóricas,
sendo os restantes 14 referentes a artigos sem indicadores claros de avaliação. Verifica-se uma
variação mais acentuada no número de artigos publicados anualmente no caso real da GROUP,
CSCW, CSCWD e, numa dimensão menos evidente, a revista IJCIS apresenta um número menor
de artigos nos últimos dois anos catalogados, o que pode traduzir as ‘políticas’ adoptadas pelas
comissões organizadoras ou a frequência de submissão apresentada pelos autores. A Figura 22
representa as variações verificadas com o cálculo da média de citações no Google Scholar num
universo analítico que considera todas as publicações catalogadas. Uma análise pormenorizada
de natureza ‘bibliométrica’ aos dados do Google Scholar permite apurar índices de citação com
valores acentuados no caso das conferências CSCW (2004) e ECSCW (2003) e da revista JCSCW
(2003 e 2005). Num plano oposto, encontram-se as conferências CSCWD e CRIWG com valores
mais reduzidos face às restantes publicações. Numa perspectiva anual, a JCSCW decresceu em
96
termos de citações no ano 2004, tendo assinalado um ligeiro aumento em 2005 e uma descida
até ao ano 2010, fruto da dimensão temporal que representa uma questão-chave neste tipo
de análise bibliométrica.
FIGURA 22. VARIAÇÕES NA MÉDIA DE CITAÇÕES DO GOOGLE SCHOLAR
97
A título de curiosidade, torna-se importante enfatizar que a JCSCW tem aumentado a
sua predominância em questões teóricas de CSCW em detrimento das tecnologias. No domínio
da ECSCW, verifica-se uma média de citações superior à GROUP e à JCSCW em 2003, mas o seu
trajecto apresenta uma grande quebra em 2005 e um decréscimo mais normalizado num nível
de publicação posterior, perdendo claramente o seu estatuto em 2009, num substrato com um
forte complemento nas questões tecnológicas (83,3%). A GROUP foi a conferência mais citada
nos anos 2005, 2007 e 2009, decrescendo de uma forma “regular” nos seus respectivos biénios
até ao ano 2010, onde passou a ser anual e numa dimensão onde ainda se podem tirar poucas
conclusões. De salientar que, embora esteja orientada a groupware, nos dois últimos anos tem
tido uma forte incumbência nas questões conceptuais de CSCW. A conferência CSCW mostra o
seu domínio nos anos 2004 e 2006, sendo ultrapassada apenas em 2008 pela revista ijCSCL. De
notar o seu impacto significativo como uma comunidade muito sólida e com uma tendência de
estabilidade acentuada, bem como a maior abrangência de questões técnicas face às teóricas.
Contudo, no ano 2010, as questões conceptuais de CSCW aproximaram-se das tecnológicas. As
citações na CSCWD são muito reduzidas em relação a todas as outras publicações. No entanto,
o decréscimo na média de citações nesta conferência é verificado mas pouco visível, contendo
todo o seu trabalho dedicado às questões tecnológicas. A CRIWG decresceu numa forma quase
despercebida entre 2006 e 2007, baixando com maior visibilidade em 2008. Embora apresente
índices de citação reduzidos, a sua abrangência encontra-se maioritariamente em questões de
âmbito tecnológico mas também apresenta níveis interessantes em termos teóricos em 2007 e
2008. A revista IJCIS apresenta um decréscimo de 2006 para 2007, mas cresce em 2008 e volta
a crescer em 2009, o que contraria as tendências anteriores. O seu foco de abrangência reside
em groupware e o seu número de artigos tem decrescido ligeiramente no tempo. Por último, a
ijCSCL apresenta valores muito idênticos relativamente à sua envolvência teórica e prática e os
seus índices de citação no Google Scholar apresentam valores muito elevados mas com ligeiros
decréscimos anualmente.
A escolha em cobrir estas publicações científicas teve a sua principal causa no facto de
que as suas respectivas comissões científicas, conselhos editoriais e todas as suas envolventes
no plano global, incluem os investigadores mais citados no domínio de CSCW, o que torna este
conjunto de publicações numa base de análise efectiva para avaliar as mutações do campo. As
métricas de análise de citações possibilitaram identificar um conjunto de artigos de relevância
e foram estudadas listas de referências específicas num período de tempo extenso, criando a
lista de conferências e revistas citadas e uma tabulação composta pelo número de citações de
cada publicação. Quando se utiliza este tipo de metodologia, é necessário ter em consideração
as questões relativas à selecção de artigos, ao período de tempo a analisar, e à necessidade de
normalização dos dados (Holsapple & Luo, 2003). Neste estudo, importa ainda salientar o facto
de algumas conferências ocorrerem de dois em dois anos, o que afecta a contagem de citações
e influencia os resultados gerais.
Dando continuidade à revisão ‘bibliométrica’ num espectro de análise mais restrito ao
que é possível comparar simultaneamente nos três índices de indexação (Figura 23), a citação
média no Google Scholar é muito superior face aos restantes índices em todos os anos que são
aqui considerados, o que demonstra uma maior abrangência e permite ter a percepção exacta
do que se passa a nível mundial, englobando não só citações em artigos científicos como o seu
reflexo em dissertações de mestrado, teses de doutoramento ou sítios Web dedicados. Nestas
98
amostras comparativas, é possível visualizar que a conferência ECSCW (2003) apresenta o nível
mais elevado de citações por artigo obtido a partir do portal ACM, seguida da ECSCW (2005) e,
num plano muito próximo, aparece a GROUP (2007) e a CSCW (2008). No caso da análise sobre
os dados do índice fornecido pelo WoS, verifica-se uma média de citações mais acentuada na
conferência CRIWG (2007) e na revista JCSCW (2009 e 2008, respectivamente). Ao analisar-se a
envolvente global dos dados obtidos neste estudo com maior pormenor, verifica-se que existe
um decréscimo na média de citações entre 2003 e 2005 no caso do Google Scholar, mas o ano
2006 apresenta um crescimento enorme mas volta a decrescer posteriormente até 2010. Com
a análise ao portal ACM, verifica-se um aumento nas citações de 2003 para 2004, revelando os
índices mais elevados, decrescendo em 2005 de forma natural até ao ano 2010. Na análise aos
índices de citação do WoS, a média de citação nos primeiros dois anos é muito reduzida face às
elevações acentuadas assinaladas entre 2006 e 2009. Como já foi indicado anteriormente, são
várias as conferências e revistas para as quais não foi possível aceder aos dados no WoS e ACM
Digital Library, levando à opção por uma análise mais centrada no Google Scholar.
FIGURA 23. ANÁLISE GLOBAL AOS DADOS COMPARÁVEIS NOS TRÊS ÍNDICES DE CITAÇÃO
99
A percentagem de artigos sem qualquer citação nos três índices é um indicador que se
pode analisar pormenorizadamente. Em 2003, não existem artigos sem citações no portal ACM
e Google Scholar, sendo apenas de 4 artigos no WoS. Em 2004, verifica-se um valor de quatro
artigos sem citações no portal ACM e nenhum artigo nos restantes índices. Em 2005, constata-
se um total de 16,67% de artigos Google Scholar sem citações, 10,67% no portal ACM e 32,67%
no WoS. O ano 2006 mostra uma grande diminuição no universo analítico e isso reflecte-se em
números, 6,2% dos artigos Google Scholar, 1,55% no portal ACM e 10,85% no WoS não tiveram
citações. Em 2007, aproximadamente 31% dos artigos Google Scholar, 7,59% do portal ACM e
62,34% no WoS não tiveram qualquer citação. Os valores inverteram-se em 2008 para 10,2%
no Google Scholar, 29,93% no portal ACM e 48,98% no WoS, o que faz sentido pela questão da
dimensão temporal ainda muito reduzida. Em 2009, observa-se um número total de 42,2% dos
artigos Google Scholar, 72,37% no portal ACM e 91,23% na base de dados WoS sem citações. O
ano 2010, em grande parte devido à dimensão temporal ser muito recente, apresenta imensos
artigos sem qualquer citação. Contudo, a conferência CSCW apresenta uma ‘média de citações’
no Google Scholar de aproximadamente seis citações por artigo. Esta sequência representa um
grande número de artigos ACM sem citações nos últimos anos e os anos 2003, 2004 e 2006 são
um exemplo de uma produção científica positiva. No entanto, os resultados são influenciados
pelas questões temporais e pelo reduzido número de artigos indexados no portal ACM e WoS.
Transitando de uma rota ‘bibliométrica’ para uma análise centrada em dez autores de
CSCW identificados segundo o seu h-index e numa pesquisa paralela no Google Scholar por um
conjunto de artigos com um grande número de citações na área, foram recolhidas informações
sobre os locais de publicação destes autores na última década (2000-2010). A selecção foi feita
segundo os resultados apresentados pelo programa PoP para o termo de pesquisa ‘computer-
supported cooperative work’, filtrando por citações e tendo em consideração a regularidade da
produção científica dos autores na área de CSCW, sendo retirado desta análise um conjunto de
artigos que já haviam sido catalogados para o estudo ‘bibliométrico’. A Figura 24 demonstra
esta análise de forma gráfica, onde o comprimento das barras simboliza o número de artigos e
as faixas coloridas traduzem o número de artigos de cada autor por publicação. Neste sentido,
é importante enfatizar que a conferência CHI representa o local de publicação preferencial dos
autores analisados perante esta amostra, seguida da revista JCSCW e da conferência GROUP. A
nível individual, verifica-se uma preferência do autor Paul Dourish pela CHI e a revista Personal
and Ubiquitous Computing, do autor Carl Gutwin pela conferência CHI, do autor Gerry Stahl na
conferência denominada CSCL (International Conference on Computer-Supported Collaborative
Learning) e do autor Steven Poltrock na GROUP. Numa segunda linha de publicações de maior
preferência pelos autores, encontra-se a conferência CSCL, as revistas Personal and Ubiquitous
Computing e TOCHI (ACM Transactions on Computer-Human Interaction). Numa perspectiva
menos imponente, aparecem conferências como a COOP, CSCW, CRIWG, ECSCW, entre outras
que, embora não tenham apresentado elevados índices de preferência nos autores estudados,
merecem referência pelo simples facto de representarem oportunidades de publicação para os
novos investigadores, bem como para todos os outros que procuram alternativas consistentes
às que normalmente estão envolvidos. Este alargamento do espectro de publicação a revistas
como a CoDesign, IEEE Annals of the History of Computing ou European Journal of Information
Systems, permite aumentar as oportunidades de partilha de conhecimento a nível científico.
100
FIGURA 24. LOCAIS DE PUBLICAÇÃO DE AUTORES DE REFERÊNCIA EM CSCW (2000-2010)
No que se refere ao estudo de caracterização geral do campo de CSCW, este encontra-
se ainda num estado embrionário, embora possibilite uma primeira análise factual. Em termos
genéricos, a aquição dos dados foi feita unicamente no Google Scholar tendo em consideração
a lista de publicações (livros e artigos científicos) de CSCW desde 1945 até 2010, aproveitando
a ‘taxonomia’ de classificação utilizada na bibliografia anotada de Greenberg (1991) com certas
implementações necessárias para caracterizar os segmentos que foram introduzidos depois do
ano 1991. Neste sentido, a Figura 25 representa uma visão global dos ‘tópicos’ apresentados e
discutidos na bibliografia supra-citada e nas restantes publicações que foram introduzidas para
este estudo em concreto, reflectindo uma visão transversal de CSCW entre 1945 e 2010. Numa
perspectiva de análise complementar, foi identificado o ‘Top 5’ dos artigos com maior número
de citações possíveis de analisar no WoS (Apêndice 2) entre 2003 e 2010.
101
FIGURA 25. RESULTADOS EMBRIONÁRIOS DA ANÁLISE AOS TÓPICOS GLOBAIS DE CSCW (1945-2010)
102
Como já foi referido anteriormente, o critério usado para definir os tópicos baseou-se
no esquema de classificação de Greenberg (1991), considerando-o como referência até ao ano
de 1991. No entanto, os anos que se sucedem à data do artigo envolvem um vasto conjunto de
nomenclaturas associadas aos avanços tecnológicos relacionados, de certa forma, com o CSCW
e groupware. A Tabela 17 apresenta um conjunto de categorias usadas para a classificação dos
tópicos gerais encontrados nas publicações analisadas entre 1945 e 2010. O número de artigos
considerado em cada intervalo temporal apresenta valores diferentes, num total de apenas 17
artigos entre os anos de 1945 e 1983 (pré-CSCW), 249 artigos de 1984 a 1993 (primeira década
de existência do campo de CSCW), 438 artigos entre 1994-2003 (crescimento da WWW), e 623
artigos entre 2004-2010 (desenvolvimento das plataformas colaborativas na Web Social). Com
este estudo, ainda embrionário, é possível traçar um plano genérico do campo desde as raízes,
envolvendo alguns artigos que haviam sido catalogados no primeiro subdomínio, bem como as
outras temáticas que não estão totalmente relacionadas com o CSCW mas cujos resultados da
pesquisa no Google Scholar, por termos associados, representa a sua relevância. O conjunto de
publicações considerado até 1991 foi igualmente baseado na análise efectuada por Greenberg
(1991), sendo complementado com alguns artigos obtidos nesta pesquisa.
TABELA 17. TÓPICOS USADOS PARA A CLASSIFICAÇÃO DE ARTIGOS ENTRE 1945-2010 (ADAPTADO DE GREENBERG, 1991)
TIPOLOGIA SIGNIFICADO
Conferência assíncrona Reuniões em instantes diferentes.
Automação de Escritório Conjunto de ferramentas inseridas sob a insígnia de OA.
GDSS Sistemas de suporte à decisão em grupo.
HCI Artigos específicos sobre a área de HCI.
Hipertexto Texto em formato digital, ao qual se agregam outros tipos
de informação.
SI Artigos genéricos sobre Sistemas de Informação.
Videoconferência Tecnologia que permite o contacto visual e sonoro entre
pessoas que se encontram em espaços diferentes.
Agentes Inteligentes Entidades computacionais que funcionam de uma forma
contínua e autónoma num ambiente restrito.
CAD Desenho assistido por computador.
Calendários de grupo Funcionam no agendamento de tarefas em simultâneo.
Computação em Nuvem Refere-se à utilização da memória e das capacidades de
armazenamento e cálculo de computadores e servidores
partilhados e interligados através da Internet.
Calendarização de reuniões Calendários específicos para o agendamento de reuniões.
CMC Artigos genéricos sobre CMC.
Comunidades Virtuais Comunidades que estabelecem relações específicas num
espaço virtual com meios de comunicação à distância.
CSCL Artigos genéricos sobre a subárea de CSCL.
CSCW Móvel Artigos relativos ao suporte móvel ao trabalho.
Editores multi-utilizador Espaços de edição síncrona para múltiplos utilizadores.
E-mail Aplicação do correio electrónico em vários contextos.
CRM Sistemas centrados na relação com o cliente.
Enterprise Artigos genéricos relativos à envolvente organizacional.
Espaços de informação partilhada Repositórios com informação partilhada.
Espaços Multimédia Múltiplos tipos de média (ex.: gráficos, voz, vídeo, texto).
Gestão de projectos Ferramentas centradas no planeamento de projectos de
forma contínua.
Gestão do conhecimento Fundamentos relacionados com a teoria organizacional e
gestão estratégica.
Healthcare Estudos sobre telemedicina.
Inteligência Artificial Uma área centrada nos métodos e dispositivos com uma
capacidade de simular a capacidade racional de resolver
problemas de forma inteligente.
103
Monitor público Monitores de exibição pública (por exemplo, os que estão
colocados nas salas de espera dos hospitais).
Mundos virtuais Espaços virtuais 2D ou 3D que simulam actividades.
Salas de reunião electrónicas Espaços concebidos para o suporte a reuniões através da
utilização de dispositivos electrónicos.
Sistemas de conferência com editores colaborativos Permitem a visualização e edição síncrona de conteúdo.
Sistemas de conferência com vista partilhada Possibilitam visualizar todos os participantes num espaço
dedicado.
Sistemas de mensagens estruturadas Comunicação textual com algum texto livre.
Tagging Sistemas de marcação social.
Superfícies partilhadas Mesas ou outro tipo de superfícies para a manipulação de
objectos em tempo real.
TIC Artigos genéricos sobre TIC.
Workflow Sistemas para acompanhar o fluxo de trabalho.
WWW Artigos genéricos sobre as capacidades da Internet.
Awareness Percepção do estado do trabalho desenvolvido.
Bases de dados Estudos sobre o armazenamento de dados.
Computação Ubíqua Artigos sobre a invisibilidade dos dispositivos embutidos
no espaço físico.
Desenvolvimento de software Concepção e desenvolvimento de groupware, incluindo o
processo de design e toolkits.
E-Commerce Comércio com suporte electrónico.
ERP Sistemas integrados de gestão empresarial.
Etnografia Estudo empírico de questões sociais para determinar os
possíveis efeitos da tecnologia.
Filtragem colaborativa Onde os utilizadores indicam, através de avaliações, o
quanto gostam de determinados itens.
Instant Messaging Comunicação textual em tempo real.
Quadros de avisos Permite deixar mensagens de carácter público.
Realidade virtual Recria a sensação de realidade para o utilizador.
RFID Identificação por radiofrequência.
Recuperação de desastres Sistemas de suporte a situações de emergência.
Rádio Permite comunicar por intermédio de informações pré-
codificadas num sinal electromagnético que se propaga
através do espaço.
Realidade aumentada Integração de informações virtuais para visualizações do
mundo real.
Roomware Consiste em diversos elementos para complementar uma
sala de reuniões através da integração das TIC.
Sistemas distribuídos Estudos genéricos sobre a origem e evolução de sistemas
de processamento distribuído.
Sistemas de recomendação Artigos genéricos sobre o suporte à recomendação.
Trabalho de articulação Artigos de CSCW sobre a articulação de tarefas.
Wikis Colecção de diversas páginas interligadas que podem ser
visitadas e editadas por qualquer pessoa.
Videojogos Artigos sobre jogos apresentados a nível científico.
Audioconferência Comunicação remota por voz.
Blogging Comentários ou notícias sobre um assunto em particular,
podendo funcionar mais como diários online.
Bookmarking Método utilizado na Internet para organizar, armazenar,
gerir e procurar itens online.
BPM Gestão dos processos de negócio.
Folksonomias Taxonomias criadas nas comunidades para identificar um
tipo de informação específica.
Mashups Site personalizado ou aplicação Web que usa conteúdo de
várias fontes para criar um novo serviço.
Num plano de análise aos resultados obtidos nesta primeira alusão ao estudo global da
área de CSCW, é possível verificar que entre 1945 e 1983 existiu uma diferença muito reduzida
entre os artigos de CSCW (7) e groupware (12), aumentando no período de 1984-1993 para os
104
123 em CSCW e 242 de groupware. No período seguinte verificaram-se 155 em CSCW e 291 de
groupware e no último período calcularam-se 182 em CSCW e 497 em groupware. Em termos
de tópicos, a CSCL é abordada de forma sólida no último período analisado, a par da ‘WWW’,
do CSCW Móvel, da telemedicina, dos editores multi-utilizador, das wikis, redes sociais e outro
tipo de comunidades virtuais, sistemas de tagging social, instant messaging, videojogos, bem
como as superfícies partilhadas. No primeiro período (1945-1983), correspondente à era ‘pré-
CSCW’, verifica-se uma envolvência sobra a OA, o hipertexto e a videoconferência e no período
de 1984-1993, nos anos iniciais do campo de CSCW, acentuam-se os tópicos de editores multi-
utilizador, videoconferência, correio electrónico, salas de reunião electrónicas, hipertexto e os
sistemas GDSS. No período seguinte (1994-2003), os tópicos mais abordados depois da CSCL e
‘WWW’ são o CSCW Móvel, os CVEs e as comunidades virtuais em geral, os SI, as TIC e a esfera
‘Enterprise’ direccionada aos modelos de negócio das organizações.
5.3 CLASSIFICAÇÃO DE PUBLICAÇÕES CIENTÍFICAS DE GROUPWARE
No que concerne à classificação de artigos que foram identificados como groupware, a
amostra contemplou um total de 541 artigos, optando-se por uma análise bianual por mostrar
a relação entre os atributos de uma forma agregada face às limitações temporais impostas. Na
forma de visualização gráfica, são apresentadas as principais características das ‘tecnologias de
colaboração’ conglobadas em artigos de conferência. O universo temporal do estudo congloba
o intervalo 2003-2010, embora no ano 2010 esteja apenas representada a conferêcia GROUP.
O estudo comparativo é caracterizado por quatro referenciais de análise segmentados
por biénios (numa análise temporal) e por conferência (na vertente de análise específica sobre
cada publicação). Para o efeito, foram utilizadas as ‘categorias taxonómicas’ para as aplicações
de groupware propostas por Mittleman et al. (2008) num período de tempo comum, definindo
o tipo de funcionalidade fornecida por cada tecnologia e a sua tipologia ao nível do domínio de
aplicação. Na fase de operacionalização dos conceitos, foram definidos os atributos funcionais
estabelecendo a sua ocorrência mediante as funcionalidades verificadas com a leitura de cada
artigo, através de resumo, introdução de ‘palavras-chave’ e leitura na íntegra. Não obstante, as
limitações verificadas ao nível da flexibilidade da taxonomia e a adequação a tipos específicos
de colaboração constituem uma necessidade de criar um modelo formal que contenha um tipo
de granularidade suficientemente abrangente ao espectro de CSCW. A análise de propriedades
de CSCW e groupware pode transitar para o aumento do número de referências consideradas
com o processo de recolha bibliográfica, especificando o nível de granularidade pretendido.
Na Figura 26 encontram-se representados graficamente os resultados alcançados com
o estudo dos atributos funcionais de groupware apresentados na literatura, sendo organizados
por biénio e baseados no esquema de comparação para sistemas de groupware (Mittleman et
al., 2008). A linha azul refere-se ao biénio 2003-2004, conglobando as conferências GROUP e
CSCW. Na linha vermelha pode analisar-se um fragmento das conferências GROUP, CSCW, tal
como a ECSCW e a CRIWG incluídas no biénio 2005-2006. A linha verde torna-se uma métrica
importante com dados comparáveis entre 2007 e 2008 em todas as conferências analisadas. O
biénio 2009-2010 é composto unicamente pela conferência GROUP. O eixo horizontal mostra a
percentagem estimada de ocorrência de uma determinada característica perante o cálculo da
quantidade de artigos da amostra que abordam esses atributos de groupware. A percentagem
105
é calculada através da soma de características específicas a dividir pelo número total de artigos
considerados em cada biénio.
FIGURA 26. ANÁLISE BIANUAL DOS ATRIBUTOS FUNCIONAIS DE GROUPWARE
Se analisarmos estes dados de forma probabilística, pode referir-se o ano 2003 como o
segundo indicador com a maior diferença entre artigos dedicados a tecnologia de groupware e
106
trabalhos de investigação em CSCW. Este resultado pode reflectir o desenvolvimento de alguns
avanços nucleares nas redes móveis e em CVEs, onde se pode mencionar o surgimento oficial
do SECOND LIFE pela Linden Lab (Bainbridge, 2007). Em 2004, assistiu-se a um decréscimo de
aproximadamente 2,3% nos artigos de groupware, simbolizando ainda uma fase de transição a
nível tecnológico.
O ano de 2005 assume um papel fundamental para as redes sociais e esse facto pode
explicar o aumento exponencial de artigos dedicados a groupware. Sob a insígnia da ‘Web 2.0’
(Gruber, 2008), assistiu-se ao desenvolvimento do FACEBOOK, FLICKR, wikis, das folksonomias e
sistemas de tagging social, assumindo-se como o grande ano das redes sociais na comunidade
científica e podendo ser impulsionado pelos avanços técnicos anteriores. Os anos 2006, 2008 e
2010 apresentam enormes quedas no domínio de groupware, contrastando com os artigos de
investigação dedicados a CSCW. Em oposição, 2007 é um ano de algumas implementações de
ferramentas colaborativas como a DROPBOX e o GOOGLE DOCS, apresentando enormes avanços
nas questões de armazenamento na ‘nuvem’ e ‘percepção do espaço de trabalho’. O ano 2009
assinalou o desenvolvimento do projecto GOOGLE WAVE que, mais recentemente, perdeu a sua
consistência. Embora o ano 2010 não apresente dados muito concretos, é possível observar as
transformações que o campo de CSCW poderá apresentar ao nível de uma possível tendência
para questões mais teóricas, eliminando o grande ‘fosso’ existente entre as duas abordagens.
Ao analisar-se detalhadamente os dados obtidos com a classificação de ferramentas de
groupware inseridas no universo científico estudado, é possível obter uma visão concreta com
as principais mutações ocorridas. No domínio da funcionalidade principal, a partilha de texto é
a característica com valores mais acentuados em todos os biénios, com especial incidência em
2005-2006. A partilha de texto em conjunto com as características de conferência áudio/vídeo,
também consideradas de forma singular demonstra uma diminuição significativa dos primeiros
biénios até ao terceiro, subindo posteriormente no biénio 2009-2010 e a partilha de texto com
hiperligações incorporadas representa um crescimento com maior expressão no último biénio.
Pode argumentar-se que a necessidade dos programadores de groupware se encontra
na comunicação textual, as hiperligações têm uma grande expansão e a conferência diminui de
forma expansiva mas apresenta indicadores de mudança no último biénio. Se cruzarmos os
valores respeitantes ao tipo de informação, torna-se possível indicar a hipermédia como o tipo
mais utilizado embora apresente um ligeiro decréscimo, sendo seguido pelo texto. O conteúdo
gráfico é incomum mas apresenta indicadores mais elevados nos dois últimos biénios e o fluxo
de dados aumentou no terceiro biénio mas decresceu nos últimos dois anos com a expansão
deste tipo de funcionalidades fornecidas pela WWW. As hiperligações apresentam valores com
maior visibilidade apenas no último biénio.
No que se refere concretamente ao domínio de tipo de relacionamento, a colecção é a
mais importante implementação feita por programadores de ferramentas groupware, seguida
pela árvore e a lista. O ‘gráfico’ é uma relação incomum no primeiro biénio, mas denota sinais
de crescimento regulares. Esta informação pode reforçar a noção de uma falta de estruturação
em determinadas componentes das aplicações. No que diz respeito às acções suportadas pelos
sistemas de groupware, a adição de conteúdo é substancialmente elevada, decaindo de forma
regular até 2007-2008 mas voltando a assumir sinais de retoma. Receber é a segunda função
107
mais visível mas é ultrapassada no último biénio pela capacidade de comentar. A tendência de
associar conteúdo pode traduzir-se no terceiro biénio, embora no último possúa valores muito
reduzidos.
Seguem-se as funcionalidades para apagar e mover com valores similares, a edição de
conteúdo tende a ser das mais incomuns nos últimos anos e os comentários mantêm-se numa
linha regular em todos os biénios. Quando se transita para a sincronização, podem verificar-se
os níveis mais elevados nas aplicações síncronas, seguindo-se a ‘fusão’ do síncrono/assíncrono
nos biénios 2003-2004 e 2007-2008 e apenas assíncrono nos restantes. Embora as ferramentas
de groupware tenham uma forte característica de identificação dos utilizadores que executam
as acções, as ferramentas onde o utilizador age anonimamente e onde pode escolher entre ser
anónimo ou identificado, apresentam sinais de crescimento assinaláveis. A variável de controlo
de acesso apresenta o seu domínio na preocupação pelas questões de autenticação. Com esta
métrica, a segurança pode ser melhorada e os utilizadores podem confiar mais nos sistemas de
suporte à colaboração.
Na funcionalidade persistência da sessão, verifica-se um domínio do carácter limitado,
mas a possibilidade de uma sessão ser efémera/permanente e de ser totalmente ilimitada tem
uma grande expressão no último biénio, onde a função de temporalidade permanente tende a
diminuir e esta noção dá uma ideia de mais liberdade diante das limitações temporais. Com os
mecanismos de alerta a assumirem valores importantes nesta análise, é possível assumir que
os programadores de groupware estão principalmente centrados na aplicação de mecanismos
desta natureza em detrimento de sistemas sem atributos de notificação. No domínio concreto
dos indicadores de percepção, verifica-se pouca diferença entre as ferramentas que possuem e
fazem uso deste tipo de funcionalidade, embora no primeiro e no último biénio tenha sido um
atributo preferencial segundo os resultados obtidos.
Num plano de análise diferente, a Figura 27 representa os atributos funcionais destes
sistemas classificados na literatura numa perspectiva específica de cada conferência, onde são
extraídas conclusões gerais como a presença de partilha de texto em quase todas as aplicações
apresentadas na CRIWG, a sua respectiva ausência de mecanismos de percepção ou mesmo as
suas implementações centradas na identificação dos utilizadores. No caso da ECSCW, visualiza-
se um interesse pelos mecanismos de percepção e alerta, controlos de acesso e identificação e
um complemento de conferência voz/vídeo à partilha de texto, e a CSCW anuncia uma menor
preocupação pela ‘percepção’ mas faz uso dos mecanismos de notificação e sessões limitadas.
A GROUP, por sua vez, demonstra uma maior incidência sobre as questões de partilha
de texto/ligações face às restantes conferências, algum enfoque em aplicações assíncronas, e
uma das principais conferências a apresentar aplicações dotadas de mecanismos de percepção
para situar os participantes da ‘situação actual’ do trabalho em execução, o que se tornou num
objectivo a curto prazo para a maioria das ferramentas desta natureza. Estes dados permitem
trazer um nível de granularidade específico sobre o tipo de aplicação que, inconscientemente,
foi mais abordado nas conferências analisadas. Com os resultados apresentados graficamente,
é possível obter uma perspectiva global do trabalho desenvolvido desde o biénio 2003-2004,
com o intuito de traçar possíveis linhas de trabalho futuro, uma vez que estes dados ainda não
cobrem a totalidade das publicações de CSCW identificadas.
108
FIGURA 27. CARACTERÍSTICAS FUNCIONAIS DE GROUPWARE POR CONFERÊNCIA
A segunda parte da classificação de artigos refere-se ao esquema de classificação para
tecnologias de suporte à colaboração (Mittleman et al., 2008). Num plano geral, é possível ver
uma forte apetência pelas ferramentas de dinâmicas de grupo, embora apresente variações no
seu percurso, um crescimento regular da videoconferência, dos motores de procura e sistemas
de tagging social e um decréscimo na partilha de desktop/aplicação e audioconferência. O tipo
de sistema agregado apresentou o seu valor máximo no biénio 2005-2006, os repositórios com
ficheiros partilhados apresentarem um decréscimo até ao penúltimo biénio mas cresceram em
2009-2010, as ferramentas de distribuição seguiram o mesmo percurso, os editores com uma
109
componente de partilha mantêm-se estáveis, as ferramentas de conversação abordaram-se de
forma mais significativa nos dois primeiros biénios e as ferramentas de agregação tiveram uma
maior influência no biénio 2007-2008. A Figura 28 fornece uma representação gráfica de apoio
à análise sucinta efectuada anteriormente.
FIGURA 28. ANÁLISE BIANUAL DAS TIPOLOGIAS DE GROUPWARE
Seguindo a mesma linha processual de análise baseada no esquema de comparação de
atributos funcionais de groupware, a Figura 29 representa o foco de abrangência das tipologias
apresentadas anteriormente numa perspectiva individual por cada conferência classificada. Em
todas as conferências, a tipologia mais assinalada refere-se às dinâmicas de grupo. Transitando
para o caso concreto da CRIWG, o interesse encontra-se voltado para os sistemas agregados, a
agregação, os editores partilhados e a partilha de desktop/aplicação, respectivamente. No caso
da ECSCW, a sua abrangência encontra-se na partilha do espaço de trabalho, seguindo-se pelos
sistemas agregados e ferramentas de conversação, com níveis assinaláveis no domínio exacto
da videoconferência. A CSCW aposta claramente nas ferramentas de agregação, conversação e
110
editores partilhados a par da partilha de desktop/aplicação e a GROUP possui inúmeros artigos
repartidos pelos sistemas de conversação, agregação, marcação social, conversação, motores
de busca e edição partilhada.
FIGURA 29. TIPOLOGIAS DE GROUPWARE POR CONFERÊNCIA
111
CAPÍTULO 6: CONCLUSÕES E TRABALHO FUTURO
“If I have seen further it is by standing on the shoulders of giants.”
Isaac Newton
Neste capítulo faz-se uma análise crítica ao estudo de caracterização do estado da arte
do campo de CSCW e avalia-se o cumprimento dos objectivos propostos para esta dissertação.
As considerações finais apoiam-se na formulação de perspectivas sobre questões apresentadas
ao longo do trabalho desenvolvido. O capítulo culmina com a determinação de possíveis linhas
de trabalho futuro com base nas limitações existentes e em oportunidades de investigação.
112
A articulação das características de uma comunidade científica depende do compêndio
da sua própria história e contribuição. A caracterização global da área de CSCW congloba uma
classificação das contribuições anteriores e fornece dados novos para ajudar os investigadores
a catalisar o seu esforço de investigação, relacionar análises estruturadas, originar agendas de
investigação conscientes da história mas visando o futuro, e sustentar análises sistemáticas em
torno de tópicos específicos deste campo. É importante referir a natureza multidimensional do
CSCW numa evolução numérica, com várias perspectivas e aproximações evolutivas. Com esta
visão, podem ser inferidas algumas directrizes para a área de CSCW e, posteriormente, trazer-
se uma nova perspectiva sobre os principais atributos das ferramentas de groupware que são
introduzidas a partir da literatura. De uma forma genérica, o CSCW tem defendido um exame
crítico de pressupostos e princípios tecnológicos, promovendo algumas linhas promissoras em
teorias comportamentais para o desenvolvimento tecnológico, em áreas como os mecanismos
de ‘percepção’ e as dinâmicas de fluxo de trabalho aliadas às questões sociotécnicas.
Num espectro evolutivo, torna-se necessária uma reflexão transversal ao estado actual
do campo, na medida em que a sigla ‘CSCW’ perdeu alguma consistência (Grudin, 2010). Com
os resultados obtidos, pode sustentar-se uma nova era no desenvolvimento de groupware com
suporte à partilha de texto, ao conteúdo hipermédia (como combinação de todos os dados), às
relações dos participantes com objectos independentes, múltiplos tipos de acções suportadas,
independência temporal, controlo de acesso, e ‘percepção mútua’. Esta senda tecnológica traz
novas perspectivas face às primeiras tensões assinaladas, com especial incisão na conferência
voz/vídeo. Devido à quota de artigos de CSCW e groupware ser mutável, pode argumentar-se
a necessidade de desenvolvimento de ferramentas que apoiem o trabalho colaborativo de um
modo eficaz, tendo em conta todos os requisitos apresentados na óptica dos utilizadores.
Os estudos centrados na classificação de artigos científicos conglobam um conjunto de
métricas para a recolha de dados em repositórios científicos, a classificação de atributos com o
objectivo de trazer uma granularidade específica, a análise estatística ao número de citações, e
o estudo de possíveis tópicos de investigação relacionados com instituições, países ou autores.
A comunidade de CSCW poderá estar ciente dos dados apresentados neste estudo como base
de possíveis decisões sobre as estruturas sociais e tecnológicas a considerar em investigações
futuras para as quais é necessário um conhecimento prévio da literatura neste domínio.
No que diz respeito às técnicas adoptadas para a avaliação das variáveis, optou-se pelo
estudo de registos como a medida lógica para analisar conteúdo, tendo em conta a frequência
de ocorrência dos padrões associados às variáveis. Com este processo, foi possível clarificar os
objectivos de investigação, identificar tendências, registar e medir variáveis, extrair e organizar
dados estatísticos. Esta linha metodológica pode traçar um conjunto de resultados para análise
das ferramentas colaborativas sob diversas perspectivas.
Os resultados obtidos na análise bibliométrica à área de CSCW podem ser identificados
e organizados da seguinte forma:
 A conferência CSCW representa o número mais elevado de citações por artigo
no ano 2004, segundo o Google Scholar, o que se pode traduzir num indicador
de produção científica com qualidade. De notar que este foi um ano em que se
introduziram redes sociais como o FLICKR e o FACEBOOK, trazendo um conjunto
113
de funcionalidades para facilitar a interacção social e dinamizar o fluxo laboral.
A par destes indicadores, torna-se premente enfatizar que a conferência CSCW
é também a que possui a média de citações mais acentuada e a que apresenta
o menor número de artigos sem citações, tornando-se uma das conferências a
considerar em investigação mais orientada às questões tecnológicas.
 Dentro do universo de publicações catalogadas, a conferência CSCWD possui o
menor número de citações contabilizado nos índices do Google Scholar, WoS e
ACM Digital Library, apresentando igualmente o maior número de artigos sem
citações em todos os índices, focando-se excusivamente em groupware.
 No que se refere à conferência ECSCW, esta apresentou valores extremamente
elevados em 2003 face ao ano 2005, onde diminuiu para menos de metade. Os
seus domínios de investigação têm-se centrado maioritariamente em questões
tecnológicas mas a conferência tem apresentado sinais de alguma presença de
estudos sociológicos para suportar o uso de sistemas colaborativos.
 Em termos de crescimento anual no número de citações obtido com o Google
Scholar, as revistas IJCIS (2007-2009) e JCSCW (2004-2005) foram as únicas que
manifestaram tendências de oscilação, contrariando a noção de que o número
de citações é exclusivamente influenciado pela dimensão temporal.
 A revista JCSCW foca-se maioritariamente no fenómeno social do trabalho em
grupo e apresenta o número de citações mais regular da amostra analisada no
Google Scholar.
 A revista ijCSCL é a que apresenta o maior equilíbrio em termos de estudos em
CSCW e groupware.
 Na análise comparativa ao WoS, a conferência CRIWG (no ano 2007) apresenta
a média de citações mais elevada, num período em que o número de artigos se
mostrou inferior face aos restantes anos, representando uma boa selecção. No
entanto, a análise ao WoS torna-se relativa, uma vez que este índice não cobre
todas as publicações consideradas neste estudo.
Os indicadores supramencionados podem dar uma visão geral sobre a produção que se
tem referenciado nestas publicações a nível científico. Contudo, não permitem analisar o fluxo
de citações de autores, filiações ou países em concreto, sendo uma possível linha de trabalho a
contemplar futuramente, uma vez que estes dados se encontram catalogados.
Com a análise efectuada ao conjunto de investigadores de CSCW na última década, foi
clara uma preferência de publicação nas conferências CHI, GROUP e CSCW, e na revista JCSCW.
Numa perspectiva individual, Paul Dourish publicou na revista Personal Ubiquitous Computing,
Kjeld Schmidt na conferência COOP, Robert Briggs na CRIWG, Jonathan Grudin na revista HICSS
(Hawaii International Conference on System Sciences), Saul Greenberg na revista TOCHI, Gerry
Stahl na conferência CSCL e também Tom Gross na SEAA (EUROMICRO Conference on Software
Engineering and Advanced Applications).
Transitando para uma evolução global do campo de CSCW, embora ainda num estado
de desenvolvimento embrionário, é possível observar que a era pré-CSCW (1945-1983) teve os
seus maiores focos de análise na implementação de hipertexto, aplicações de escritório sob a
insígnia de OA, videoconferência, HCI, SI, e GDSS. O nascimento do campo de CSCW em 1984 e
114
a sua primeira década de existência, ficaram marcadas por estudos mais focados na edição por
múltiplos utilizadores, videoconferência e outros tipos de sistemas de conferência, hipertexto,
e-mail e GDSS. Entre 1994 e 2003, foram abordados os serviços fornecidos pela WWW, as TIC
ganharam imensa força em termos científicos, começou a falar-se mais sobre mundos virtuais,
aprendizagem colaborativa e suporte móvel ao trabalho, bem como de comunidades virtuais e
SI de suporte organizacional. Neste período, a telemedicina ganhou também alguma projecção
e os sistemas de workflow tiveram o seu ponto alto segundo os dados obtidos com a contagem
de artigos. O último intervalo desta análise (2004-2010) permitiu observar uma tendência clara
de investigação sobre a CSCL, os serviços da denominada ‘Web 2.0’, a saúde, o CSCW Móvel, a
marcação ou ‘tagging’ social, as mensagens instantâneas, a HCI, e os editores multi-utilizador.
Num plano futuro, pretende-se construir um modelo formal de classificação para avaliar todos
os anos de publicação desde o pré-CSCW.
O grande ‘corpus’ desta dissertação incidiu na classificação de artigos apresentados na
literatura sobre groupware, entre 2003 e 2010, traçando um conjunto de características que se
podem complementar no desenvolvimento futuro de aplicações colaborativas. Neste contexto,
foram alcançados os seguintes resultados:
 Na análise feita à funcionalidade principal fornecida por uma ferramenta desta
natureza, a partilha de texto assume predominância em todos os anos, com os
valores mais acentuados no biénio 2005-2006 e nos artigos da CRIWG e CSCW.
De salientar, que neste período surgiram serviços como o YOUTUBE, TWITTER e
WINDOWS LIVE SPACES, e a conferência CSCW apresentou o seu segundo valor
mais elevado de citações. No que diz respeito à partilha de texto e conferência
voz/vídeo utilizadas de forma agregada, verificou-se um decréscimo até ao ano
2008, indicando sinais de retoma no biénio 2009-2010. A conferência que mais
abordou esta dimensão foi a ECSCW, onde no ano 2009 teve uma média de 0,5
citações por artigo no WoS e 3,65 no Google Scholar. A introdução de ligações,
por sua vez, foi a funcionalidade menos abordada a nível científico. No entanto
apresenta uma tendência de evolução significativa, onde a GROUP representa-
se como um local de publicação preferencial para este tipo de aplicação.
 Os tipos de dados utilizados na colaboração com recurso a groupware, podem-
se representar maioritariamente numa combinação entre texto, ligações, grafo
e fluxo de dados. Neste sentido, a hipermédia assume-se como o foco principal
de estudo com números idênticos em todos os biénios analisados e com maior
incidência na conferência CSCW. A utilização de blocos de informação textual
também possui alguma importância nos artigos analisados, principalmente nas
conferências ECSCW e CRIWG, respectivamente.
 Ao nível das associações estabelecidas pelos utilizadores entre contribuições, a
colecção apresenta os valores mais elevados como um relacionamento entre o
grupo num conjunto de elementos independentes, denotando alguns sinais de
diminuição até 2008, mas com uma ligeira subida para o biénio 2009-2010, e a
conferência CSCW centrou-se mais no estudo desta característica. Nos anos de
maior impacto do relacionamento ‘colecção’, designadamente no biénio 2003-
2004, verificou-se o surgimento de aplicações como o Hi5, SECOND LIFE, SKYPE
e FACEBOOK, podendo confirmar este tipo de relacionamento.
115
 Nas acções suportadas, a característica de contribuir com informação para um
grupo tem a sua presença na maioria das aplicações introduzidas no domínio
da literatura, com as conferências CSCW e ECSCW a estudarem esta função de
forma persistente. A capacidade de receber tem vindo a diminuir, a associação
de contribuições aumentou em 2007-2008, a edição é uma funcionalidade com
algumas oscilações, a capacidade de comentar aumentou em 2007 mas voltou
a descer em 2009, a eliminação de conteúdo tem vindo a diminuir numa forma
constante e a mobilidade entre contribuições segue a mesma tendência.
 No que se refere ao sincronismo, as aplicações síncronas têm tido o maior foco
na literatura, com a conferência CSCW a explorar mais a vertente colaborativa
em tempo real. As aplicações assíncronas têm manifestado um crescimento de
grande ordem e os sitemas síncronos/assíncronos mantêm-se estáveis. Alguns
sistemas como o GOOGLE DOCS e FACEBOOK permitem a interacção em tempo
real de múltiplas formas.
 A maioria das aplicações consideradas na amostra apresenta uma identificação
dos utilizadores na execução das suas acções, onde o biénio 2005-2006 teve os
níveis mais elevados em termos de artigos com esta característica incorporada.
Contudo, as tendências apontam para um crescimento do anonimato e a nível
da possibilidade dos participantes serem identificados com pseudónimos.
 A configuração dos privilégios do utilizador relativamente à sua entrada numa
sessão e execução de acções suportadas, torna-se uma funcionalidade clara no
conjunto de aplicações analisadas. O biénio 2003-2004 foi o que apresentou os
valores mais acentuados, distribuídos por todas as conferências consideradas,
onde redes como FACEBOOK e LINKEDIN são exemplos com esta característica.
 O tempo de duração da sessão num sistema de groupware é maioritariamente
limitado. No entanto, as tendências apontam para uma escolha do utilizador. A
conferência CSCW apresentou mais aplicações onde a contribuição permanece
no tempo, representando um ano de 2004 de excelente produção científica ao
nível do número de citações.
 Os mecanismos de notificação apresentaram-se como uma condição essencial
em todos os biénios analisados, com especial destaque nas conferências CSCW
e GROUP. Contudo, esta característica tem estado menos presente conforme a
evolução das aplicações, demonstrando uma tendência de desaparecimento.
 Os indicadores de percepção ainda não são uma condição dominante na maior
parte das aplicações de groupware, embora apresentem uma tendência para a
evolução. Neste sentido, perspectivam-se mais aplicações que permitam obter
um conhecimento da situação actual de pessoas que têm acesso a uma sessão.
A conferência ECSCW tem apresentado diversas abordagens neste domínio.
Numa perspectiva centrada nas tipologias de groupware abordadas na literatura entre
os anos 2003-2010, alcançaram-se os seguintes resultados:
 A audioconferência apresenta valores muito reduzidos, com uma tendência de
desaparecimento para os próximos anos. A conferência CSCW foi a que mais se
centrou neste tipo de aplicação. Neste sentido, é possível argumentar que uma
116
ferramenta optimizada apenas para a transferência e recepção de sons tem as
suas limitações a nível futuro.
 Os editores multi-utilizador orientados à produção conjunta de documentos e
outros tipos de suporte ao trabalho em grupo (ex.: folhas de cálculo e gráficos)
apresentam níveis regulares em todos os biénios, tendo maior importância no
ano de surgimento do GOOGLE DOCS.
 As ferramentas de agregação apresentaram o seu nível mais elevado em 2007-
2008, onde as conferências CRIWG e CSCW contribuíram de forma activa.
 No que concerne às ferramentas de conversação, optimizadas para auxiliar o
diálogo entre os membros de um grupo, mantêm oscilações entre alguns sinais
de crescimento e quedas acentuadas. O biénio 2005-2006 marcou este tipo de
aplicação, com especial incidência por parte da conferência CSCW.
 As ferramentas de dinâmicas de grupo, voltadas para a criação, manutenção e
alteração dos padrões de colaboração entre múltiplas pessoas, apresentam os
níveis mais elevados de toda a amostra. Nas conferências CRIWG e ECSCW são
apresentados várias aplicações desta natureza.
 As ferramentas de distribuição ou sindicalização, tiveram ligeiros decréscimos
até 2008, tendo mostrado sinais de crescimento no último biénio. Este tipo de
sistema notifica os utilizadores quando são acrescentadas novas contribuições.
 Os motores de busca apresentam uma tendência clara de crescimento, sendo
maioritariamente abordados na conferência GROUP. Estes sistemas oferecem
meios para a procura e recuperação de objectos digitais a partir das bases de
dados, tendo em conta os critérios de pesquisa.
 Contrariamente aos motores de busca, a partilha do ambiente de trabalho tem
vindo a diminuir continuamente, representando um tópico de interesse para a
conferência ECSCW.
 Os repositórios de ficheiros partilhados tiveram um decréscimo acentuado até
ao ano 2008, tendo apresentado sinais de retoma no último biénio. A ECSCW e
a GROUP são as conferências mais centradas neste tipo de aplicação.
 Os sistemas agregados, como tecnologias que combinam outras ferramentas e
as optimizam para suportar um tipo de tarefa específico, apresentaram sinais
de evolução na transição para o segundo biénio, mas têm vindo a diminuir nos
últimos anos. A CRIWG tem apresentado o maior número de aplicações neste
domínio específico.
 Os sistemas de tagging social, acompanhando a evolução dos serviços da ‘Web
2.0’, demonstram sinais de crescimento e foram apresentados com uma maior
incidência na conferência GROUP.
 A videoconferência tem tido um crescimento contínuo, estando representada
maioritariamente na ECSCW.
A formulação de entrevistas para obter a opinião de um conjunto específico de autores
com experiência de publicação no campo de CSCW, numa fase posterior de maturação deste
estudo bibliométrico, representa uma linha de trabalho futuro a curto prazo. Neste sentido, é
possível definir, de modo agregado, as directrizes que merecem destaque devido às limitações
identificadas nesta dissertação, estabelecendo-se da seguinte forma:
117
 Entrevistas por videoconferência ou inquérito online aos autores de CSCW que
apresentam índices de qualidade assinaláveis na área em estudo para avaliar a
sua opinião pessoal sobre as questões aqui discutidas;
 Ampliar o espectro de classificação de groupware a todas as publicações com o
intuito de traçar uma perspectiva global da última década;
 Aumentar a granularidade da base de dados e espandi-la simultaneamente aos
domínios públicos da WWW através da construção de um repositório científico
dedicado exclusivamente à área de CSCW;
 Construção de uma bibliografia anotada de CSCW entre 1992 e 2011, uma vez
que o último trabalho conhecido neste âmbito remonta a Greenberg (1991);
 Criação de um modelo formal para a avaliação taxonómica e cienciométrica de
CSCW, tendo em conta a granularidade inadequada das taxonomias existentes.
Numa visão geral, têm sido investigadas múltiplas formas de cooperação em situações
de ‘lazer’ (Brown & Barkhuus, 2007), transitando o foco desde o local de trabalho às diferentes
configurações e contextos do quotidiano, englobando ambientes domésticos, jogos, fotografia,
turismo, museus e actuações, num conjunto infindável de actividades que podem fornecer um
contexto de interacção e diversas possibilidades de convergência (Crabtree et al., 2005). Desta
forma, é possível traçar uma rota de investigação para CSCW centrada na heterogeneidade das
dinâmicas sociais que transcendem o complexo laboral e se afirmam na envolvente ‘lúdica’. Os
resultados alcançados em CSCW podem fomentar a criação de tecnologias adaptativas a vários
contextos mediante as necessidades apresentadas, transpondo o ambiente de trabalho físico e
alcançando elevados graus de eficiência e eficácia, tendo sempre uma preocupação real sobre
as questões de acessibilidade e usabilidade, e visando uma maior integração social. Uma forte
possibilidade de convergência para sistemas colaborativos reside na Computação em Nuvem e
na capacidade dos sistemas operativos serem concebidos com o devido suporte à colaboração.
118
119
REFERÊNCIAS BIBLIOGRÁFICAS
Ackerman, M. S. (2000). The intellectual challenge of CSCW: The gap between social
requirements and technical feasibility. Human-Computer Interaction, Vol. 15, No. 2, pp. 179-
203.
Albors, J., Ramos, J. C., & Hervas, J. L. (2008). New learning network paradigms:
Communities of objectives, crowdsourcing, wikis and open source. International Journal of
Information Management, Vol. 28, pp. 194-202.
Almind, T. C., & Ingwersen, P. (1997). Informetric analysis on the World Wide Web:
Methodological approaches to webometrics. Journal of Documentation, Vol. 53, No. 4, pp.
404-426.
Amiour, M., & Estublier, J. (1998). A support for communication in software processes.
In Proceedings of the 10th International Conference on Software Engineering and Knowledge
Engineering (SEKE ‘98), San Francisco Bay, USA.
Andersen, R., & Kurti, M. (2009). From America’s Army to Call of Duty: Doing battle
with the military entertainment complex, Democratic Communiqué, Vol. 23, No. 1, pp. 1-21.
Andriessen, J. H. (2002). Working with groupware: Understanding and evaluating
collaboration technology. London: Springer Verlag.
Antunes, P., & Pino, J. (2010). A review of CRIWG research. In Groupware: Design,
Implementation, and Use. 16th CRIWG Conference on Collaboration and Technology.
Maastricht, The Netherlands. Heidelberg: Springer-Verlag, Vol. 6257, pp. 1-15.
Araujo, R. M., Santoro, F. M., Borges, & M. R. S. (2002). The CSCW Lab for groupware
evaluation. In Groupware: Design, implementation and use. In Proceedings of the 8th
International Workshop (CRIWG ‘02), La Serena, Chile, LNCS 2440, J. Haake and J. Pino (Eds.),
pp. 222-231.
Ash, J. S., Stavri, P. Z., Dykstra, R., & Fournier, L. (2003). Implementing computerized
physician order entry: The importance of special people. International Journal of Medical
Informatics, Vol. 69, Nos. 2-3, pp. 235-250.
Babar, M. A. (2010). A framework for groupware-supported software architecture
evaluation process in global software development. Journal of Software Maintenance and
Evolution: Research and Practice.
Bafoutsou, G., & Mentzas, G. (2002). Review and functional classification of
collaborative systems. International Journal of Information Management, Elsevier Science, Vol.
22, pp. 281–305.
Bainbridge, W. (2007). The scientific research potential of virtual worlds. Science, Vol.
317, No. 5837, pp. 472–476.
120
Balka, E., Bjorn, P., & Wagner, I. (2008). Steps toward a typology for health informatics.
In Proceedings of the ACM Conference on Computer Supported Cooperative Work (CSCW ‘08),
San Diego, USA. New York: ACM Press, pp. 515-524.
Ballard, B. (2007). Designing the mobile user experience. Chichester: Wiley.
Bandinelli, S., Di Nitto, E., & Fuggetta, A. (1996). Supporting cooperation in the SPADE-
1 environment. IEEE Transactions on Software Engineering, Vol. 22, No. 12, pp. 841-865.
Bannon, L., & Schmidt, K. (1989). CSCW: Four characters in search of a context. In
Proceedings of the First European Conference on Computer Supported Cooperative Work (EC-
CSCW ‘89), Gatwick, London. Reprinted in Studies in Computer Supported Cooperative Work.
Theory, Practice and Design, J. Bowers and S. Benford (Eds.), North-Holland, Amsterdam, pp. 3-
16.
Barab, S. A., Kling, R., & Gray, J. (2004). Designing for virtual communities in the service
of learning. Cambridge, UK: Cambridge University Press.
Bardram, J. E. (1998). Designing for the dynamics of cooperative work activities. In
Proceedings of the ACM Conference on Computer Supported Cooperative Work (CSCW ‘98).
Association for Computing Machinery, New York, pp. 89-98.
Bardram, J. E. (2008). Pervasive healthcare as a scientific dicipline. Methods of
Information in Medicine, Vol. 47, No. 3, pp. 129-142.
Bardram, J. E., & Nørskov, N. (2008). A context-aware patient safety system for the
operating room. In Proceedings of the 10th International Conference on Ubiquitous Computing
(UbiComp ’08), New York, USA, pp. 272-281.
Bardram, J. E. (2009). Activity-based computing for medical work in hospitals. ACM
Transactions on Computer-Human Interaction, Vol. 16, No. 2, pp. 1-36.
Bardram, J. E., & Hansen, T. R. (2010). Context-based workplace awareness. Computer
Supported Cooperative Work, Vol. 19, pp. 105-138.
Bar‐Ilan, J. E., Levene, M., & Lin, A. (2007). Some measures for comparing citation
databases. Journal of Informetrics, Vol. 1, No. 1, pp. 26-34.
Bass, B. M., Pryer, M. W., Gaier, E. L., & Flint, A. W. (1958). Interacting effects of
control motivation, group practice and problems difficulty on attempted leadership. Journal of
Abnormal and Social Psychology, Vol. 56, No. 5, pp. 352-358.
Bauer, K., & Bakkalbasi, N. (2005). An examination of citation counts in a new scholarly
communication environment. D-Lib Magazine, Vol. 11, No. 9.
Beck, E., & Bellotti, V. (1993). Informed opportunism as strategy: Supporting
coordination in distributed collaborative editing. In Proceedings of the European Conference on
Computer-Supported Cooperative Work (ECSCW ‘93), Kluwer, pp. 233-248.
121
Beenen, G., Ling, K., Wang, X., Chang, K., Frankowski, D., Resnick, P., & Kraut, R. E.
(2004). Using social psychology to motivate contributions to online communities. In
Proceedings of the ACM Conference on Computer Supported Cooperative Work (CSCW ‘04),
New York, USA, pp. 212-221.
Begeman, M., Cook, P., Ellis, C. A., Graf, M., Rein, G., & Smith, T. (1986). Project NICK:
Meetings augmentation and analysis. In Proceedings of the ACM Conference on Computer-
Supported Cooperative Work (CSCW ‘86), Austin, Texas, pp. 1-6.
Bell, G., Blythe, M., & Sengers, P. (2005). Making by making strange: Defamiliarization
and the design of domestic technologies. ACM Transactions on Human-Computer Interaction,
New York: ACM Press, pp. 149-173.
Bellotti, V., & Bly, S. (1996). Walking away from the desktop computer: Distributed
collaboration and mobility in a product design team. In Proceedings of the ACM Conference on
Computer-Spported Cooperative Work (CSCW ‘96), Boston, MA, G. Olson, J. Olson, and M. S.
Ackerman (Eds.), New York, NY: ACM Press, pp. 209-218.
Benford, S., & Fahlén, L. (1993). A spatial model of interaction in large virtual
environments. In Proceedings of the European Conference on Computer-Supported Cooperative
Work (ECSCW ’93), Milano.
Benford, S., Bowers, J., Fahlén, L., Greenhalgh, C., & Snowdon, D. (1995). User
embodiment in Collaborative Virtual Environments. In Proceedings of the ACM CHI Conference
on Human Factors in Computing Systems (CHI ’95), ACM Press, pp. 242-249.
Benford, S., Greenhalgh, C., Rodden, T., & Pycock, J. (2001). Collaborative Virtual
Environments. Communications of the ACM, Vol. 44, No. 7, pp. 79-85.
Bentley, R., Hughes, J., Randall, D., Rodden, T., Sawyer, P., Shapiro, D., & Sommerville,
I. (1992). Ethnographically informed system design for air traffic control. In Proceedings of the
ACM Conference on Computer-Supported Cooperative Work (CSCSW ‘92), J. Turner and R.
Kraut (Eds.), Toronto, Canada: ACM Press, pp. 123-129.
Bentley, R., Appelt, W., Busbach, U., Hinrichs, E., Kerr, D., Sikkel, K., Trevor, J., &
Woetzel, G. (1997). Basic support for cooperative work on the World Wide Web. International
Journal of Human-Computer Studies, Vol. 46, pp. 827-846.
Berg, M., & Bowker, G. (1997). The multiple bodies of the medical record: Toward a
sociology of an artifact. Sociological Quarterly, Vol. 38, No. 3, pp. 511-535.
Bernard, P. E., Chautemps, M. L., & Galaup, X. (2006). Le rôle des réseaux sociaux dans
la création et la structuration de l’information sur Internet, Initiation à la recherche, École
Nationale Supérieure des Sciences de l Ínformation et des bibliotheques. Working paper no
DCB, 15, 6.
Berners-Lee, T. (1996). WWW: Past, present, and future. Computer, Vol. 29, No. 10, pp.
69-77.
122
Bielaczyc, K. (2006). Designing social infrastructure: Critical issues in creating learning
environments with technology. Journal of Learning Sciences, Vol. 15, pp. 301-329.
Blaye, A. (1988). Confrontation socio-cognitive et résolution de problèmes. Doctoral
Dissertation, France.
Bly, S., Harrison, S. R., & Irwin, S. (1993). Media spaces: Bringing people together in a
video, audio, and computing environment. Communications of the ACM, Vol. 36, No. 1, pp. 28-
47.
Boccaletti, S., Latora, V., Moreno, Y., Chavez, M., & Hwang, D. U. (2006). Complex
networks: Structure and dynamics. Physics Reports-Review Section of Physics Letters 424, pp.
175-308.
Bollen, J., Van de Sompel, H., Hagberg, A., & Chute, R. (2009). A principal component
analysis of 39 scientific impact measures. PLoS ONE, Vol. 4, No. 6.
Bolstad, C. A., & Endsley, M. R. (2003). Tools for supporting team collaboration. In
Proceedings of the 47th Annual Meeting of the Human Factors and Ergonomics Society, Santa
Monica, CA: HFES, pp. 374-378.
Borghoff, U. M., & Schlichter, J. H. (2000). Computer-Supported Cooperative Work:
Introduction to distributed applications. USA: Springer.
Bourne, J. R., McMaster, E., Rieger, J., & Campbell, J. O. (1997). Paradigms for on-line
learning: A case study in the design and implementation of an asynchronous learning networks
(ALN) course. Journal of Asynchronous Learning Networks, Vol. 1, No. 2.
Bowers, J., & Benford, S. (1991). Studies in Computer-Supported Cooperative Work:
Theory, practice and design. Amsterdam: Elsevier Science.
Bowers, J. (1994). The work to make a network work: Studying CSCW in action. In
Proceedings of the ACM Conference on Computer Supported Cooperative Work (CSCW ’94),
Chapel Hill, USA: ACM, pp. 287-297.
Boyd, D., & Ellison, N. (2007). Social network sites: Definition, history, and scholarship.
Journal of Computer-Mediated Communication, Vol. 13, No. 1, pp. 210-230.
Bradford, S. C. (1934). Sources of information on specific subjects. Engineering, Vol.
137, pp. 85-86.
Bragdon, A., DeLine, R., Hinckley, K., & Morris, M. R. (2011). Code Space: Touch + air
gesture hybrid interactions for supporting developer meetings. In Proceedings of the ACM
International Conference on Interactive Tabletops and Surfaces (ITS ‘11), New York, NY, USA,
pp. 212-221.
Brown, A. L., & Duguid, P. (1991). Organisational learning and communities of practice:
Towards a unified view of working, learning, and innovation. Organisational Science, Vol. 2.
No. 1, pp. 40-57.
123
Brown, A. L., Ellery, S., & Campione, J. C. (1998). Creating zones of proximal
development electronically. In Thinking practices in mathematics and science learning, J. G.
Greeno and S. V. Goldman (Eds.), Mahwah, NJ: Lawrence Erlbaum Associates, pp.341-367.
Brown, B., Bell, M. (2004). CSCW at play: ‘There’ as a collaborative virtual environment.
In Proceedings of the ACM Conference on Computer Supported Cooperative Work (CSCW ’04),
New York: ACM, pp. 350-359.
Brown, B., & Barkhuus, L. (2007). Leisure and CSCW: Introduction to special edition.
Computer Supported Cooperative Work, Vol. 16, Nos. 1-2, pp. 1-10.
Brown, B., Lundin, J., Lymer, G., Rost, M., & Homquist, L. E. (2007). Seeing
ethnographically: Teaching ethnography as part of CSCW. In Proceedings of the European
Conference on Computer-Supported Cooperative Work (ECSCW ‘07), pp. 411-430.
Bruckman, A. S. (1997). MOOSE crossing: Construction, community, and learning in a
networked virtual world for kids. Dissertation, Massachusetts Institute of Technology.
Bryant, S., Forte, A., & Bruckman, A. (2005). Becoming wikipedian: Transformation of
participation in a collaborative online encyclopedia. In Proceedings of the ACM International
Conference on Supporting Group Work (GROUP ‘05), pp. 11-20.
Bui, T., & Jarke, M. (1986). Communication requirements for Group Decision Support
Systems. Journal of Management Information Systems, Vol. 11, No. 4, pp. 9-20.
Burdick, D., Bond, B., Miklovic, D., Pond, K., & Eschinger, C. (1999). C-Commerce: The
new arena for business applications. Research Note, Gartner Group.
Burton, H. D. (1988). Use of a virtual information system for bibliometric analysis.
Information Processing and Management, Vol. 24, pp. 39–44.
Bush, V. (1945). As we may think. Atlantic Monthly, Vol. 176, No. 1, pp. 101-108.
Republished in I. Greif (Ed.), Computer-Supported Cooperative Work: A book of readings, San
Mateo, Califoria: Morgan Kaufmann.
Buttussi, F., Chittaro, L., Carchietti, E., & Coppo, M. (2010). Using mobile devices to
support communication between emergency medical responders and deaf people. In
Proceedings of the 12th International Conference on Human Computer Interaction with Mobile
Devices and Services (MobileHCI ‘10), New York, NY, USA, pp. 7-16.
Callon, M., & Law, J. (1982). On interests and their transformation: Enrolment and
counter-enrolment. Social Studies of Science, Vol. 12, pp. 615-625.
Calvary, G., Coutaz, J., & Nigay, L. (1997). From single-user architectural design to
PAC*: A generic software architecture model for CSCW. In Proceedings of the ACM Conference
on Human Factors in Computing Systems (CHI ‘97), pp. 242–249.
Campbell, D. J. (1988). Task complexity: A review and analysis. Academy of
Management Review, Vol. 13, No. 1, pp. 40-52.
124
Campbell, F. B. F. (1986). The theory of the national and international bibliography:
With special reference to the introduction of system in the record of modern literature. London,
England: Library Bureau.
Carter, L. F., Haythorn, W. W., & Howell, M. A. (1950). A further investigation of the
criteria of leadership. Journal of Abnormal and Social Psychology, Vol. 46, No. 6, pp. 589-595.
Castells, M. (2001). The internet galaxy. Oxford: Oxford University Press.
Caudell, T. P., Summers, K. L., Holten, J., Hakamata, T., Mowafi, M., Jacobs, J., Lozanoff,
B. K., Lozanoff, S., Wilks, D., Keep, M. F., Saiki, S., & Alverson, D. (2003). Virtual patient
simulator for distributed collaborative medical education. Anatomical record, Vol. 270B, No. 1,
pp. 23-29.
Chang, C. K., Zhang, J., & Jiang, T. M. (2001). Formalization of Computer Supported
Cooperative Work applications. In Proceedings of the Eighth IEEE Workshop on Future Trends
of Distributed Computing Systems (FTDCS ‘01).
Chang, H. H., & Wang, I. C. (2010). Enterprise Information Portals in support of
business process, design teams and collaborative commerce performance. International
Journal of Information Management, Vol. 31, No. 2, pp. 171-182.
Chang, T., & Li, Y. (2011). Deep Shot: A framework for migrating tasks across devices
using mobile phone cameras. In Proceedings of the ACM Conference on Human Factors in
Computing Systems (CHI ‘11), New York, USA, pp. 2163-2172.
Chen, M., Zhang, D., & Zhou, L. (2007). Empowering collaborative commerce with Web
services enabled business process management systems. Decision Support Systems, Elsevier,
Vol. 43, pp. 530-546.
Cherubini, M., Anguera, X., & Oliver, N. (2009). Text versus speech: A comparison of
tagging input modalities for camera phones. In Proceedings of the 11th International
Conference on Human-Computer Interaction with Mobile Devices and Services (Mobile HCI ‘09),
ACM Press, New York, pp. 1-10.
Cho, H., Gay, G., Davidson, B., & Ingraffea, A. (2007). Social networks, communication
styles, and learning performance in a CSCL community. Computers and Education, Vol. 49, No.
2, pp. 309-329.
Choi, B. C. K., McQueen, D. V., Puska, P., Douglas, K. A., Ackland, M., Campostrini, S., et
al. (2008). Enhancing global capacity in the surveillance, prevention, and control of chronic
diseases: Seven themes to build upon. Journal of Epidemiology and Community Health, Vol. 62,
pp. 391-397.
Choi, S. H., Han, K. H., & Lim, G. H. (2011). Collaborative commerce model using shared
product taxonomy. International Journal of Mathematical Models And Methods In Applied
Sciences, Vol. 5, No. 4.
125
Chong, A. Y. L., Chan, F. T. S., & Ooi, K. B. (2011). Collaborative commerce technologies
adoption for supply chain collaboration and service innovation: A conceptual model. In
Proceedings of the 2011 International Conference on Industrial Engineering and Operations
Management, Kuala Lumpur, Malaysia.
Chu, H. C., Hwang, G. J., & Tsai, C. C. (2010). A knowledge engineering approach to
developing mindtools for context-aware ubiquitous learning. Computers & Education, Vol. 54,
No. 1, pp. 289-297.
Clases, C., & Wehner, T. (2002). Steps across the border – Cooperation, knowledge
production and systems design. Computer Supported Cooperative Work, Vol. 11, Nos. 1-2, pp.
39-54.
Cohen, D., & Prusak, L. (2001). In good company: How social capital makes
organizations work. Boston: Harvard Business School Press.
Coleman, D. (1995). Groupware: Technology and applications. Upper Saddle River, NJ:
Prentice Hall.
Coleman, D. (2002). Levels of collaboration. Collaborative Strategies, March 2002
Editorial, URL: http://www.collaborate.com . Latest visit February 2005.
Coleman, D. (2003). Groupware: Collaborative strategies for corporate LANs and
Intranets. NJ, USA: Prentice Hall.
Conklin, J. (1988). gIBIS: A hypertext tool for exploratory policy discussion. In
Proceedings of the ACM Conference on Computer-Supported Cooperative Work (CSCW ‘88),
Portland, Oregon, pp. 140-152.
Convertino, G., George T. K., & Councill, I. (2006). Mapping the intellectual landscape
of CSCW. Interactive Poster presented at ACM Conference on Computer-Supported Cooperative
Work (CSCW ‘06), Banff, Alberta, Canada.
Convertino, G., & Carroll, J. M. (2011). Toward experimental methods in collaborative
computing research. USA: Oxford University Press.
Copeland, D. G., Mason, R. O., & McKenney, J. L. (1995). Sabre: The development of
information-based competence and execution of information-based competition. IEEE Annals
of the History of Computing, Vol. 17, No. 3, pp. 30-57.
Correia, A., Fonseca, B., & Paredes, H. (2011). Computer Supported Cooperative Work:
A field still to cogitate. In the First Workshop in Information Systems for Interactive Spaces
(WISIS ’11), 6ª Conferência Ibérica de Sistemas e Tecnologias da Informação, Chaves, Portugal.
Cox, A., Cairns, P., Walton, A., & Lee, S. (2008). Tlk or txt? Using voice input for sms
composition. Personal and Ubiquitous Computing, Vol. 12, No. 8, pp. 567-588.
Crabtree, A., Rodden, T., & Benford, S. (2005). Moving with the times: IT research and
the boundaries of CSCW. Computer Supported Cooperative Work, Vol. 14, pp. 217-251.
126
Crabtree, A., Rodden, T., Tolmie, P., & Button, G. (2009). Ethnography considered
harmful. In Proceedings of the ACM Conference on Human Factors in Computing Systems (CHI
’09), pp. 879-888.
Crabtree, J., Nathan, M., & Roberts, S. (2003). Mobile UK: Mobile phones and everyday
life. London: Work Foundation/iSociety.
Creutzfeldt, J., Hedman, L., Medinm, C., Heinrichs, L., & Felländer-Tsai, L. (2010).
Exploring virtual worlds for scenario-based repeated team training of cardiopulmonary
resuscitation in medical students. Journal of Medical Internet Research, Vol. 12, No. 3.
Crowston, K., Annabi, H., Howison, J., & Masango, C. (2004). Effective work practices
for software engineering: Free/libre open source software development. In WISER Workshop
on Interdisciplinary Software Engineering Research, SIGSOFT ‘04/FSE-12 Conference, Newport
Beach, CA.
Daft, R. L., Lengel, R. H., & Trevino, L. K. (1987). Message equivocality, media selection
and manager performance: Implications for information systems. MIS Quarterly, Vol. 11, pp.
355-366.
Dalgarno, B., Lee, M. J. W., Carlson, L., Gregory, S., & Tynan, B. (2011). An Australian
and New Zealand scoping study on the use of 3D immersive worlds in higher education.
Australasian Journal of Educational Technology, Vol. 27, No. 1, pp. 1-15.
Davis, J. H., Laughlin, P. R., & Komorita, S. S. (1976). The social psychology of small
groups: Cooperative and mixed-motive interaction. Annual Review of Psychology, Vol. 27, pp.
501-541.
De Cindio, F., De Michelis, F., Simone, C., Vassallo, R., & Zanaboni, A. (1986). CHAOS as
a coordination technology. In Proceedings of the ACM Conference on Computer-Supported
Cooperative Work (CSCW ‘86), Austin, Texas, pp. 325-342.
De Glas, F. (1986). Fiction and bibliometrics: Analyzing a publishing house’s stocklist.
Libri, Vol. 36, No. 1, pp. 40-64.
DeSanctis, G., & Gallupe, R. B. (1987). A foundation for the study of group decision
support systems, Management Science, Vol. 33, No. 5, pp. 589-609.
DeSanctis, G., & Poole, M. S. (1994). Capturing the complexity in advanced technology
use: Adaptive structuration theory. Organization Science, Vol. 5, No. 2, pp. 121-147.
Devedžic, V. (2006). Semantic Web and education. New York. Springer.
Dey, A. K., & Abowd, G. D. (2000). Towards a better understanding of context and
context-awareness. In Proceedings of the Workshop on the What, Who, Where, When and How
of Context-Awareness, ACM Press, New York.
Di Fiore et al. (2007). ASICT sick children: Again at my school by fostering
communication through technologies for long term sik children. In Proceedings of the Thirds
IASTED International Conference on Telehealth, ACTA Press, Anaheim, CA.
127
Diallo, B. A., Badard, T., Hubert, F., & Daniel, S. (2011). Towards context-awareness
mobile Geospatial BI (GeoBI) applications. In Proceedings of the IEEE International Conference
on Communications (ICC ‘11).
Dillenbourg, P., Baker, M., Blaye, A., & O’Malley, C. (1996). The evolution of research
on collaborative learning. In Learning in humans and machines: Towards an interdisciplinary
learning science, P. Reimann and H. Spada (Eds.), Oxford, UK: Elsevier, pp. 189-211.
Dillenbourg, P. (1999). What do you mean by “collaborative learning”? In Collaborative
learning: Cognitive and computational approaches, P. Dillenbourg (Ed.), Amsterdam, NL:
Pergamon, Elsevier Science, pp. 1-16.
Diodato, V. (1994). Dictionary of bibliometrics. New York: Haworth Press.
Divitini, M., Frashchian, B., & Samset, H. (2004). UbiCollab: Collaboration support for
mobile users. In the ACM Symposium on Applied Computing, pp. 1191-1195.
Dix, A. (1994). Computer Supported Cooperative Work: A framework. In Design issues
in CSCW, D. Rosenberg and C. Hutchinson (Eds.), Springer-Verlag, Berlin.
Dix, A., & Beale, R. (1996). Remote cooperation: CSCW issues for mobile and
teleworkers. London: Springer-Verlag.
Dix, A. (1997). Challenges for cooperative work on the Web: An analytical approach.
Computer Supported Cooperative Work: Special issue on CSCW and the Web, Kluwer.
Dix, A., Finlay, J., Abowd, G., & Beale, R. (1998). Human-Computer Interaction, 2nd
edition. Prentice Hall.
Dix, A., Rodden, T., Davies, N., Trevor, J., Friday, A., & Palfreyman, K. (2000). Exploiting
space and location as a design framework for interactive mobile systems. ACM Transactions on
Computer-Human Interaction, Vol. 7, pp. 285-321.
Doise, W., & Mugny, G. (1984). The social development of the intellect. Oxford:
Pergamon Press.
Dorr, D., Bonner L. M., Cohen, A. N., Shoai, R. S., Perrin, R., Chaney, E., et al. (2007)
Informatics systems to promote improved care for chronic illness: A literature review. Journal
of the American Medical Informatics Association, Vol. 14, pp. 156-163.
Dourish, P., & Bellotti, V. (1992). Awareness and coordination in shared workspaces. In
Proceedings of the ACM Conference on Computer-Supported Cooperative Work (CSCW ’92), M.
Mantel and R. Baecker (Eds.), New York, NY: ACM Press, pp. 107-114.
Dourish, P., & Bly, S. (1992). Portholes: Supporting awareness in a distributed group. In
Proceedings of the Conference on Computer-Human Interaction, New York: ACM, pp. 541-547.
Dourish, P. (2004). What we talk about when we talk about context. Personal and
Ubiquitous Computing, Vol. 8, No. 1, pp. 19-30.
128
Dourish, P. (2006). Implications for design. In Proceedings of the ACM Conference on
Human Factors in Computing Systems (CHI ’06). New York, pp. 541-550.
Drewry, J. M. (2007). Google Scholar, Windows Live Academic Search and beyond: A
study of new tools and changing habits in ARL libraries. <http://hdl.handle.net 901/429>.
Drury, J., Scholtz, J., & Yanco, H. (2004). Applying CSCW and HCI techniques to Human-
Robot Interaction. In the Workshop on Shaping Human-Robot Interaction, ACM Conference on
Human Factors in Computing Systems, pp. 13-16.
Dufresne, R. J., Gerace, W. J., Leonard, W. J., Mestre, J. P., & Wenk, L. (1996). Classtalk:
A classroom communication system for active learning. Journal of Computing in Higher
Education, Vol. 7, pp. 3-47.
Edelson, D. C., Gordon, D. N, & Pea, R. D. (1999). Addressing the challenge of
inquirybased learning. Journal of the Learning Sciences, Vol. 8, pp. 392-450.
Egghe, L. (1988). On the classification of the classical bibliometric laws. Journal of
Documentation, Vol. 44, pp. 53-62.
Ehrlich, K. (1999). Designing groupware applications: A work-centered design
approach. In Computer Supported Cooperative Work, M. Beaudouin-Lafon (Ed.), John Wiley &
Sons Ltd.
Ellis, C. A., Gibbs, S. J., & Rein, G. L. (1991). Groupware: Some issues and experiences.
Communications of the ACM, Vol. 34, No. 1, pp. 38-58.
Ellis, C. A., & Wainer, J. (1994). A conceptual model of groupware. In Proceedings of the
ACM Conference on Computer Supported Cooperative Work (CSCW ’94), Furuta, R. and
Neuwirth, C. (Eds.), pp. 79-88.
Ellis, C. A. (1999). Workflow technology. In Computer Supported Cooperative Work:
Trends in Software Series, M. Beaudouin-Lafon (Ed.), Vol. 7, Chichester: John Wiley and Sons.
Ellis, C. A., & Wainer, J. (1999). Groupware and Computer Supported Cooperative Work.
In Multiagent Systems, Weiss, G. (Ed.), MIT Press.
Ellis, C. A. (2000). An evaluation framework for collaborative systems. Technical Report,
CU-CS-901-00, Department of Computer Science, University of Colorado, Boulder, USA.
Elmarzouqi, N., Garcia, E., Lapayre, J. C., & de Franche, L. L. I. (2007). ACCM: A new
architecture model for CSCW. In Proceedings of the 11th International Conference on
Computer Supported Cooperative Work in Design (CSCWD ’07), pp. 84-91.
Endsley, M. R. (1995). Toward a theory of situation awareness in dynamic systems.
Human Factors, Vol. 37, No. 1, pp. 32-64.
Engelbart, D. C. (1963). A conceptual framework for the augmentation of man’s
intellect. In Vistas in Information Handling, P. W. Howerton and D. C. Weeks (Eds.),
Washington, DC: Spartan Books.
129
Engeström, Y. (1987). Learning by expanding: An activity-theoretical approach to
developmental research. Helsinki: Orienta-Konsultit.
Engeström, Y., Brown, K., Christopher, L., & Gregory, J. (1997). Coordination,
cooperation, and communication in the courts. In Mind, Culture, and Activity, Cole, M.,
Engeström, Y. and Vasquez, O. (Eds.), Cambridge: Cambridge University Press.
Everitt, K., Morris, M. R., Brush, A. B., & Wilson, A. (2008). Docudesk: An interactive
surface for creating and rehy-drating many-to-many linkages among paper and digital
documents. In Proceedings of the IEEE Tabletops and Interactive Surfaces, pp. 25-28.
Fairthorne, R. A. (1969). Empirical hyperbolic distributions (Bradford-Zipf-Mandelbrot)
for bibliometric description and prediction. Journal of Documentation, Vol. 25, pp. 319-343.
Farias, C. R. G., Pires, L. F., & van Sinderen, M. (2000). A conceptual model for the
development of CSCW Systems. In Proceedings of the 5th International Conference on the
Design of Cooperative Systems (COOP ’00), IOS Press, pp. 189-204.
Ferraris, C., & Martel, C. (2000). Regulation in groupware: The example of a
collaborative drawing tool for young children. In Proceedings of 6th International Workshop on
Groupware (CRIWG ’00), pp. 119-127.
Festinger, L. (1957). A theory of cognitive dissonance. Stanford, CA: Stanford University
Press.
Field, M. J. (1997). Telemedicine: A guide to assessing telecommunications in
healthcare. Washington, D.C.: National Academy Press.
Fingar, P. (2000). Component-based frameworks for E-Commerce. Communications of
the ACM, Vol. 43, No. 10, pp. 61-66.
Finholt, T. A., & Teasley, S. D. (1998). The need for psychology in research on Computer
Supported Cooperative Work. Social Science Computer Review, Vol. 16, No. 1, pp. 40-52.
Fjermestad, J., & Hiltz, S. R. (1998). An assessment of group support systems
experimental research: Methodology and results. Journal of Management Information
Systems, Vol. 15, No. 3, pp. 7-149.
Fonseca, B., Paredes, H., Lt. Rafael, J., Morgado, L., & Martins, P. (2011). A software
architecture for collaborative training in virtual worlds: F-16 airplane engine maintenance
collaboration and technology. InProceedings of the Collaboration Researchers’ International
Workshop on Groupware (CRIWG ’11), Springer Berlin/Heidelberg, Vol. 6969, pp. 102-109.
Foster, G., & Stefik, M. (1986). Cognoter: Theory and practice of a Colab-orative tool. In
Proceedings of the ACM Conference on Computer-Supported Cooperative Work (CSCW ‘86),
Austin, Texas, pp. 7-15.
Freeman, D., Benko, H., Ringel-Morris, M., & Wigdor, D. (2009). ShadowGuides:
Visualizations for in-situ learning of multi-touch and whole-hand gestures. In Proceedings of
the ACM International Conference on Interactive Tabletops and Surfaces.
130
Freeman, L. C. (1996). Some antecedents of Social Network Analysis. Connections, Vol.
19, pp. 39-42.
Frost, R., Vos, H., & Dreyer, M. (1993). Communication dynamics. Johannesburg:
Lexicon Publishers.
Fuks, H., Raposo, A., Gerosa, M. A., & Lucena, C. J. P. (2005). Applying the 3C model to
groupware development. International Journal of Cooperative Information Systems, Vol. 14,
Nos. 2-3, pp. 299-328.
Fussell, S. R., Kraut, R. E., Scherlis, W. L., McNally, M., & Cadiz, J. J. (1998).
Coordination, overload and team performance: Effects of team communication strategies. In
Proceedings of the ACM Conference on Computer Supported Cooperative Work, Seattle, pp.
275-284.
Garfield, E. (1955). Citation idexes to science: A new dimension in documentation
through association of ideas. Science, Vol. 122, pp. 108-111.
Garfield, E. (1963). Citation indexes in sociological and historical research. American
Documentation, Vol. 14, pp. 289–291.
Garfield, E. (1979). Citation indexing: Its theory and application in science, technology,
and humanities. New York: John Wiley.
Garfield, E. (1990). How ISI selects journals for coverage. Quantitative and qualitative
considerations. Current Contents, Vol. 22, pp. 5-13.
Garfinkel, H. (1967). Studies in Ethnomethodology. Engelwood Cliffs, NJ: Prentice-Hall.
Gea, M., Gutierrez, F., & Garrido, J. (2002). AMENITIES: Metodología de modelado de
sistemas cooperativos. In Workshop de Investigación sobre nuevos paradigmas de interacción
en entornos colaborativos aplicados a la gestión y difusión del Patrimonio cultural.
Giraldo, W. J., Molina, A. I., Gallardo, J., Collazos, C. A., Ortega, M., Redondo, M. A.
(2009). Classification of CSCW proposals based on a taxonomy. In Proceedings of the 2009 13th
International Conference on Computer Supported Cooperative Work in Design (CSCWD ‘09),
IEEE Computer Society, Washington, D.C., USA, pp. 119-124.
Godart, C., Halin, G., Bignon, J.-C., Bouthier, C., Malcurat, P., & Molli, P. (2001). Implicit
or explicit coordination of virtual teams in building design. In Proceedings of the ACM
Conference on Computer-Aided Architectural Design Research in Asia (CAADRIA ‘01), Sydney,
Australia.
Grasso, A., Meunier, J.-L., Pagani, D., & Pareschi, R. (1997). Distributed coordination
and workflow on the World Wide Web. Computer Supported Cooperative Work, Vol. 6, pp.
175-200.
Greenberg, S. (1991). An annotated bibliography of computer supported cooperative
work. ACM SIGCHI Bulletin, Vol. 23, No. 3, pp. 29-62. Reprinted in Computer Supported
Cooperative Work and Groupware, Greenberg, S. (Ed.), Academic Press, pp. 359-413.
131
Greenberg, S., & Bohnet, R. (1991). GroupSketch: A multi-user sketchpad for
geographically distributed small groups. In Proceedings of the Graphics Interface ‘91, Calgary,
Alberta, July. Research report 90/414/38, Dept. of Computer Science, University of Calgary,
Alberta, Canada.
Greeno, J. G. (1997). On claims that answer the wrong questions. Educational
Researcher, Vol. 26, No. 1, pp. 5-17.
Greif, I. (1988). Computer-supported cooperative work: A book of readings. San Mateo:
Morgan Kaufmann.
Gress, C. L. Z., Fior, M., Hadwin, A. F., & Winne, P. H. (2010). Measurement and
assessment in computersupported collaborative learning. Computers in Human Behavior, Vol.
26, pp. 806–814.
Griffiths, M. D., Davies, M. N. O., & Chappell, D. (2004). Demographic factors and
playing variables in online gaming. CyberPsychology and Behavior, Vol. 7, pp. 487–497.
Grinter, R. E., Aoki, P. M., Hurst, A., Szymanski, M. H., Thornton, J. D., & Woodruff, A.
(2002). Revisiting the visit: Understanding how technology can shape the museum visit. In
Proceedings of the ACM Conference on Computer Supported Cooperative Work (CSCW ‘02),
New Orleans, LA, New York, pp. 146-155.
Gruber, T. (2008). Collective knowledge systems: Where the Social Web meets the
Semantic Web. Web Semantics: Science, Services and Agents on the WWW, Vol. 6, No. 1, pp. 4-
13.
Grudin, J. (1992). Utility and usability: Research issues and development contexts.
Interacting with computers, Vol. 4, No. 2.
Grudin, J. (1994). Computer Supported Cooperative Work: History and focus.
Computer, Vol. 27, No. 5, pp.19-26.
Grudin, J., & Palen, L. (1995). Why groupware succeeds: Discretion or mandate? In
Proceedings of the European Conference on Computer-Supported Cooperative Work (ECSCW
’95), pp. 263-278.
Grudin, J., & Poltrock, S. E. (1997). Computer-Supported Cooperative Work and
groupware. In Advances in Computers, M. Zelkowitz (Ed.), Orlando, FL: Academic Press, Vol.
45, pp. 269-320.
Grudin, J. (2001). Partitioning digital worlds-focal and peripheral awareness in multiple
monitor use. In Proceedings of the ACM Conference on Human Factors in Computing Systems
(CHI ’01), New York, pp. 458-465.
Grudin, J. (2010). CSCW: Time passed, tempest, and time past. ACM Interactions, Vol.
17, No. 1, pp. 38-40.
Gutwin C., & Greenberg S. (1995). Support for group awareness in real-time desktop
conferences. In Proceedings of the 2nd New Zealand Computer Science Research Students’
132
Conference, Hamilton, New Zealand. Report 95/549/01, Dept of Computer Science, University
of Calgary, Calgary, Canada.
Gutwin, C., Greenberg, S., & Roseman, M. (1996). Workspace awareness in real-time
distributed groupware: Framework, widgets, and evaluation. In People and Computers XI, HCI
‘96, London, UK, R. J. Sasse, A. Cunningham, and R. Winder (Eds.), British Computer Society,
Swinton, UK, pp. 281-298.
Gutwin, C., & Greenberg, S. (2000). The mechanics of collaboration: Developing low
cost usability evaluation methods for shared workspaces. In IEEE 9th International Workshop
on Enabling Technologies: Infrastructure for Collaborative Enterprises (WETICE ‘00).
Gutwin, C., & Greenberg, S. (2002). A descriptive framework of workspace awareness
for real-time groupware. Computer Supported Cooperative Work, Vol. 11, Nos. 3–4, pp. 411-
446.
Guzdial, M., & Turns, J. (2000). Computer-supported collaborative learning in
engineering: The challenge of scaling up assessment. In Innovations in science and
mathematics education: Advanced designs for technologies of learning, M. J. Jacobson and R.
B. Kozma (Eds.), Mahwah, NJ: Lawrence Erlbaum Associates, pp. 227-257.
Hackman, J. R. (1968). Effects of task characteristics on group products. Journal of
Experimental Social Psychology, Vol. 4, No. 2, pp. 162-187.
Hackman, J. R. (1969). Toward understanding the role of tasks in behavioral research.
Acta Psychologica, Vol. 31, No.2, pp. 97-128.
Haglund, L., & Olsson, P. (2008). The impact on university libraries of changes in
information behavior among academic researchers: A multiple case study. The Journal of
Academic Librarianship, Vol. 34, No. 1, pp. 52-59.
Hakkarainen, K., Lipponen, L., Järvelä, S., & Niemivirta, M. (1999). The interaction of
motivational orientation and knowledge-seeking inquiry in computer-supported collaborative
learning. Journal of Educational Computing Research, Vol. 21, No. 3, pp. 263–281.
Hall, E. T. (1966). The Hidden Dimension. New York: Anchor Books.
Hammersley, M., & Atkinson, P. (2007). Ethnography: Principles in Practice, 3rd
Edition. Abingdon: Routledge.
Harper, R. H. (2000). The Organisation in Ethnography: A Discussion of Ethnographic
Fieldwork Programs in CSCW. Computer Supported Cooperative Work, Vol. 9, No. 2, pp. 239-
264.
Hartono, E., Holsapple, C. W., & Jin, H. (2011). The role of technological know-how in c-
commerce success. Decision Support Systems, Vol. 51, No. 1, pp. 77-87.
Hawkins, D. T. (1977). Unconventional uses of on-line information retrieval systems:
On-line bibliometric studies. Journal of the American Society for Information Science, Vol. 28,
pp. 13-18.
133
Hazlehurst, B., McMullen C., & Gorman, P. (2003). Getting the right tools for the job:
Preparatory system configuration and active replanning in cardiac surgery. In Proceedings of
the IEEE Conference on Systems, Man, and Cybernetics, pp. 1784-1791.
Heath, C., & Luff, P. (1992). Collaboration and control: Crisis management and
multimedia technology in London underground control rooms. Computer Supported
Cooperative Work, Vol. 1, Nos. 1-2, pp. 69-94.
Heath, C., & Luff, P. (1996). Documents and professional practice: ‘Bad’ organisational
reasons for ‘good’ clinical records. In Proceedings of the ACM Conference on Computer
Supported Cooperative Work, CSCW ‘96. Boston, MA: USA, pp. 354-363.
Hegel, G. W. F. (1807). Phenomenology of spirit. New York, NY: Harper & Row.
Henry, N., Goodell, H., Elmqvist, N., & Fekete, J. (2007). 20 years of four HCI
conferences: A visual exploration. International Journal of Human Computer Interaction, pp.
239-285.
Herlea, D., & Greenberg, S. (1998). Using a groupware space for distributed
requirements engineering. In Proceedings of the Seventh IEEE International Workshop on
Enabling Technologies: Infrastructure for Collaborative Enterprises (WET ICE ’98), pp. 57-62.
Herskovic, V., Ochoa, S. F., & Pino, J. A. (2011). The iceberg effect: Behind the user
interface of mobile collaborative systems. Journal of Universal Computer Science, Vol. 17, No.
2, pp. 183-202.
Hertzel, D. H. (1987). History of the development of ideas in bibliometrics. In
Encyclopedia of library and information sciences, A. Kent (Ed.), Marcel Dekker, New York, Vol.
42, pp. 144–219.
Herz, J. C. (2001). Gaming the system: What higher education can learn from
multiplayer online worlds. Educause, Publications from the Forum for the Future of Higher
Education. URL: http://www.educause.edu/ir/library/pdf/ffpiu019.pdf.
Hill, J. B., Pezzini, M., & Natis, Y. V. (2008). Findings: Confusion remains regarding BPM
terminologies. Vol. ID, No. G00155817, Gartner Research, Stamford, CT.
Hindmarsh, J., Heath, C., vom Lehn, D., & Cleverly, J., (2005): Creating assemblies in
public environments. Computer Supported Cooperative Work, Vol. 14, No.1, pp. 1-41.
Hine, C. (2000). Virtual Ethnography. Thousand Oaks, CA, London and New Delhi: Sage.
Hirsch, J. E. (2005). An index to quantify an individual’s scientific research output.
Arxiv:physics/0508025.
Hoadley, C., & Linn, M. (2000). Teaching science through online, peer discussions:
Speak easy in the knowledge integration environment. Journal of Science Teaching, Vol. 22,
No. 8, pp. 839-857.
134
Hoegg, R., Martignoni, R., Meckel, M., & Stanoevska-Slabeva, K. (2006). Overview of
business models for Web 2.0 communities. In Proceedings of the Gemeinschaften in Neuen
Medien (GeNeMe ‘06), pp. 23-37.
Holsapple, C. W., & Singh, M. (2000). Toward a unified view of electronic commerce,
electronic business, and collaborative commerce: A knowledge management approach.
Knowledge and Process Management, Vol. 7, No. 3, pp. 151-164.
Holsapple, C. W., & Luo, W. (2003). A citation analysis of influences on collaborative
computing research. Computer Supported Cooperative Work, Vol. 12, No. 3, pp. 351-366.
Holt, A. W. (1985). Coordination technology and Petri Nets. In Advances in Petri Nets,
1985, G. Rozenberg (Ed.), Vol. 222. Berlin: Springer-Verlag, pp. 278-296.
Hong, J., Suh, E., & Kim, S. (2009). Context-aware systems: A literature review and
classification. Expert Systems with Applications, Vol. 36, pp. 8509-8522.
Hood, W., & Wilson, C. S. (2001). The literature of bibliometrics, scientometrics, and
informetrics. Scientometrics, Vol. 52, No. 2, pp. 291-314.
Horn, D. B., Finholt, T. A., Birnholtz, J. P., Motwani, D., & Jayaraman, S. (2004). Six
degrees of Jonathan Grudin: A social network analysis of the evolution and impact of CSCW
research. In Proceedings of the ACM conference on Computer Supported Cooperative Work
(CSCW ‘04), New York, pp. 582-591.
Househ, M. S., & Lau, F. Y. (2005). Collaborative technology use by healthcare teams.
Journal of Medical Systems, Vol. 29, No. 5, pp. 449-461.
Hsiang, C.-H., Chen, R.-S., Chen, Y.-C., & Chen, C.-C. (2011). A framework of
Collaborative Commerce and internet organisation business model innovation in the tourism
industry: The case study of the Veterans Affairs Commission in Taiwan. International Journal of
Information Technology and Management, Vol. 10, Nos. 2-4, pp. 167-191.
Hughes, J., Randall, D., & Shapiro, D. (1992). Faltering from ethnography to design. In
Proceedings of the ACM Conference on Computer Supported Cooperative Work (CSCW ‘92),
Toronto, Canada, pp. 1-8.
Hughes, J., King, V., Rodden, T., & Andersen, H. (1994). Moving out from the control
room: Ethnography in system design. In Proceedings of the ACM Conference on Computer
Supported Cooperative Work, pp. 429-439.
Hughes, J., O’Brien, J., Rodden, T., Rouncefield, M., & Blythin, S. (1997). Designing with
ethnography: A presentation framework for design. In Proceedings of the Symposium on
Designing Interactive Systems: Processes, Practices, Methods and Techniques (DIS ‘97), pp.
147-58.
Hulme, E. W. (1923). Statistical bibliography in relation to the growth of modern
civilization. London: Grafton & Co., pp. 29-44.
135
INE Statistics Portugal (2006). Sociedade da informação e do conhecimento – Inquérito
à utilização de Tecnologias da Informação e Comunicação nos hospitais. URL: http://www.
elojas.com.pt/files/ine_hospitais_ti.pdf.
Ingeborg, M. K., & Wiederhold, G. (1981). The evolution of ambulatory medical record
systems in the US. In Fifth Annual Symposium on Computer Applications in Medical Care, pp.
80-85.
Ingwersen, P., Christensen, F. H. (1997). Data set isolation for bibliometric online
analyses of research publications: Fundamental methodological issues. Journal of the American
Society for Information Science, Vol. 48, pp. 205-217.
Isenberg, P., Fisher, D., Morris, M. R., Inkpen, K., & Czerwinski, M. (2010). An
Exploratory Study of Co-located Collaborative Visual Analytics around a Tabletop Display. In
Proceedings of the IEEE Visual Analytics Science and Technology (VAST ‘10), Los Alamitos, CA,
USA, pp. 179-186.
Ishii, H. (1990). TeamWorkstation: Towards a seamless shared space. In Proceedings of
the ACM Conference on Computer Supported Cooperative Work (CSCW ‘90), Los Angeles,
California, pp. 13-26.
Izadi, S., Coutinho, P., Rodden, T., & Smith, G. (2002). The FUSE platform: Supporting
ubiquitous collaboration within diverse mobile environments. Automated Software
Engineering, Vol. 9, No. 2, pp. 167-186.
Jacovi, M., Soroka, V., Gilboa-Freedman, G., Ur, S., Shahar, E., & Marmasse, N. (2006).
The chasms of CSCW: A citation graph analysis of the CSCW conference. In the Proceedings of
the ACM 2006 20th anniversary Conference on Computer Supported Cooperative Work, Banff,
Alberta, Canada: ACM Press.
Jacsó, P. (2008). Google Scholar revisited. Online Information Review, Vol. 32, No. 1,
pp. 102-114.
Jakobsson, M., & Taylor, T. L. (2003). The Sopranos meets Everquest: Social networking
in massively multiuser networking games. In MelbourneDAC, The 5th International Digital Arts
and Culture Conference. Melbourne, Australia.
Jarczyk, A., Loffler, P., & Volksen, G. (1992). Computer Supported Cooperative Work
(CSCW) – State of the art and suggestion for the future work. Internal Report, Version 1.0,
Siemens AG, Corporate Research.
Järvelä, S., Hakkarainen, K., Lehtinen, E., & Lipponen, L. (2000). Creating Computer-
Supported Collaborative Learning (CSCL) culture in finish schools: Research perspectives on
sociocognitive effects. International Journal of Continuing Engineering Education and Life-Long
Learning, Vol. 10, No. 2, pp. 1–10.
Jelassi, M. T., & Beauclair, R. A. (1987). An integrated framework for group decision
support systems design. Information and Management, Vol. 13, No. 3, pp. 143-153.
136
Jiang, Y., Zhang, Z., Wang, Z., & Sun, H. (2011). A Mechanism of Information for
Collaborative E-Commerce. In Proceedings of the International Conference on Multimedia
Technology (ICMT ‘11), Hangzhou, pp. 43-46.
Jirotka, M., Gilbert, N., & Luff, P. (1992). On the social organisation of organisations.
Computer Supported Cooperative Work, Vol. 1, Nos. 1-2, pp. 95-119.
Johansen, R. (1988). Groupware: Computer support for business teams. New York and
London: The Free Press.
Johansen, R. (1992). An introduction to computer-augmented teamwork. In Computer-
augmented teamwork: A guided tour, R. P. Bostrom, R. T. Watson, and S. T. Kinney (Eds.), New
York: Van Nostrand-Reinhold, pp. 5-15.
Johnson, D. W., Johnson, R. T., & Smith, K. A. (1991). Cooperative learning: Increasing
college faculty instructional productivity. ASHEERIC Report on Higher Education, Washington,
D.C.: The George Washington University.
Johnson-Lenz, P., & Johnson-Lenz, T. (1981). Consider the Groupware: Design and
Group Process Impacts on Communication in the Electronic Medium. In Studies of Computer-
Mediated Communications Systems: A Synthesis of the Findings, Computerized Conferencing
and Communications Center, S. Hiltz and E. Kerr (Eds.), New Jersey Institute of Technology,
Newark, NJ.
Jonassen, D. H., Davidson, M., Collins, M., Campbell, J., & Bannan, B. (1995).
Constructivism and computer-mediated communication in distance education. American
Journal of Distance Education, Vol. 9, No. 2, pp. 7-26.
Jonassen, D. H., & Rohrer-Murphy, L. (1999). Activity theory as a framework for
designing constructivist learning environments. Educational Technology Research and
Development, Vol. 47, No. 1, pp. 61-79.
Joslin, C., Di Giacomo, T., & Magnenat-Thalmann, N. (2004). Collaborative Virtual
Environments: From birth to standardization. IEEE Communications Magazine, pp. 28-33.
Kakihara, M., & Sorensen, C. (2002). Mobility: An extended perspective. In Proceedings
of the 35th Hawaii International Conference on System Sciences (HICSS-35), Big Island, HI: IEEE.
Kakihara, M., Sørensen, C., & Wiberg, M. (2002). Fluid mobile work. In Tokyo Mobile
Roundtable, Tokyo, Japan, Takeishi (Ed.), Institute of Innovation Research (IIR), Hitotsubashi
University.
Kaliannan, S. (1999). A software platform to enable multi-domain collaborative
applications. Dissertation, Lowa, USA. URL: www.cs.uiowa.edu/~skaliann/thesis/thesis.html.
Kane, S. K., Wobbrock, J. O., & Smith, I. E. (2008). Getting off the treadmill: Evaluating
walking user interfaces for mobile devices in public spaces. In Proceedings of the 10th
International Conference on Human Computer Interaction with Mobile Devices and Services
(MobileHCI ‘08), New York, NY, USA, ACM, pp. 109-118.
137
Kane, S. K., Morris, M. R., Perkins, A. Z., Wigdor, D., Ladner, R. E., & Wobbrock, J. O.
(2011). Access overlays: Improving non-visual access to large touch screens for blind users. In
the ACM Symposium on User Interface Software and Technology (UIST ‘11), J. S. Pierce, M.
Agrawala and Scott R. Klemmer (Eds.), pp. 273-282.
Kant, I. (1787). Critique of pure reason. Cambridge, UK: Cambridge University Press.
Kapeflinin, V. (1996). Activity theory: Implications for human-computer interaction. In
Context and consciousness: Activity theory and human-computer interaction, B. A. Nardi (Ed.),
Cambridge, MA: MIT Press.
Kawash, J., Morr, C. E., & Itani, M. (2007). A novel collaboration model for mobile
virtual communities. International Journal of Web Based Communities, Vol. 3, No. 4, pp. 427-
447.
Kaye, J. (2009). Some statistical analyses of CHI. In Proceedings of the ACM Conference
on Human Factors in Computing Systems (CHI ’09), Extended Abstracts, pp. 2585-2594.
Khawaja, I. (1987). An alternative stipulation of the term bibliometry. Pakistan Library
Bulletin, Vol. 18, pp. 1-6.
Khurshid, A., & Sahai, H. (1991). Bibliometric, scientometric and informetric
distributions and laws: A selected bibliography. International Forum on Information and
Documentation, Vol. 16, pp. 18-29.
Kienle, A., & Wessner, M. (2006). The CSCL community in its first decade:
Development, continuity, connectivity. International Journal of Computer-Supported
Collaborative Learning, Vol. 1, pp. 9-33.
Kitchenham, B. A. (2007). Guidelines for performing systematic literature reviews in
software engineering. Version 2.3, Keele University and University of Durham, EBSE Technical
Report.
Kjeldskov, J., & Stage, J. (2004). New techniques for usability evaluation of mobile
systems. International Journal of Human-Computer Studies, Vol. 60, pp. 599-620.
Ko, R. K. L., Lee, S. S. G., & Lee, E. W. (2009). Business Process Management (BPM)
standards: A survey. Business Process Management Journal, Vol. 15, No. 5.
Koch, M., & Gross, T. (2006). Computer-Supported Cooperative Work – Concepts and
trends. In Proceedings of the 11th Conference of the Association Information and Management
(AIM ‘06), Luxembourg, Koellen Druck+Verlag GmbH, Bonn, pp. 165-172.
Koch, M. (2008). CSCW and Enterprise 2.0 – Towards an integrated perspective. In
Proceedings of the the 21th Bled eConference eCollaboration: Overcoming Boundaries through
Multi-Channel Interaction, Bled, Slovenia.
Kock, N. (2008). E-collaboration and e-commerce in virtual worlds: The potential of
Second Life and World of Warcraft. International Journal of e-Collaboration, Vol. 4, No. 3, pp.
1-13.
138
Koschmann, T. (1996). Paradigm shifts and Instructional Technology. In T. Koschmann
(Ed.), CSCL: Theory and Practice of an Emerging Paradigm, Mahwah, NJ: Lawrence Erlbaum, pp.
1-23.
Kousha, K., & Thelwall, M. (2008). Assessing the impact of disciplinary research on
teaching: An automatic analysis of online syllabuses. Journal of the American Society for
Information Science and Technology, Vol. 59, No. 13, pp. 2,060–2,069, DOI:10.1002/asi.20920.
Kracklauer, A. H., Mills, D. Q., & Seifert, D. (2004). Collaborative Customer Relationship
Management (CCRM). In Collaborative Customer Relationship Management – Taking CRM to
the Next Level, A. H. Kracklauer, D. Q. Mills, & D. Seifert (Eds.), Springer, Wiesbaden.
Kraemer, K., & King, J. (1988). Computer-based systems for cooperative work and
group decision making. ACM Computing Surveys, Vol. 20, pp. 115-146.
Kraus, M., Rauner, M., & Schwarz, S. (2010). Hospital management games: A taxonomy
and extensive review. Central European Journal of Operations Research, pp. 1-25.
Kraut, R. E., & Attewell, P. (1997). Media use in a global corporation: Electronic mail
and organizational knowledge. In Culture of the Internet, S. Kiesler (Ed.). Mahwah, NJ:
Erlbaum, pp. 323-342.
Kraut, R. E. (2003). Applying social psychological theory to the problems of group work.
In HCI Models, Theories and Frameworks: Toward A Multidisciplinary Science. J. M. Carroll
(Ed.). New York: Morgan Kaufman, pp. 325-356.
Kreijns, C. J., Kirschner, P. A., & Jochems, W. M. G. (2002). The sociability of Computer-
Supported Collaborative Learning environments. Journal of Education Technology & Society,
Vol. 5, No. 1, pp. 8-22.
Kristoffersen, S., & Ljungberg, F. (1999). Making place to make IT work: Empirical
explorations of HCI for mobile CSCW. In Proceedings of the International Conference on
Supporting Group Work (GROUP ‘99), pp. 276-285.
Kulkarni, D., & Tripathi, A. (2010). A framework for programming robust context-aware
application. IEEE Transactions on Software Engineering, Vol. 36, No. 2, pp. 184-197.
Kurtz, M. J., Eichhorn, G., Accomazzi, A., Grant, C., Demleitner, M., Murray, S. S.,
Martimbeau, N., & Elwell, B. (2005). The bibliometric properties of article readership
information. Journal of the American Society for Information Science, Vol. 56, No. 2, pp. 111-
128.
Kuutti, K. (1991). The concept of activity as a basic unit of analysis for CSCW research.
In Proceedings of the Second European Conference on CSCW. Amsterdam: Kluwer Academic
Publisher, pp. 249-264.
Kuutti, K. (1996). Activity theory as a potential framework for human-computer
interaction research. In Context and consciousness: Activity theory and human-computer
interaction, B. A. Nardi (Ed.). Cambridge, MA: MIT Press.
139
Kvan, T. (2000). Collaborative design: What is it? Automation in Construction, Vol. 9,
pp. 409-415.
Kvarnström, S. (2008). Difficulties in collaboration: A critical incident study of
interprofessional healthcare teamwork. Journal of Interprofessional Care, Vol. 22, No. 2, pp.
191-203.
Lampe, C., Ellison, N., & Steinfield, C. (2006). A Face(book) in the crowd: Social
searching vs. social browsing. In Proceedings of the ACM 2006 20th Anniversary Conference on
Computer Supported Cooperative Work, pp. 167-170.
Laughlin, P. R. (1980). Social combination processes of cooperative problem-solving
groups on verbal intellective tasks. In Progress in Social Psychology, M. Fishbein (Ed.), ,
Hillsdale, NJ: Lawrence Eribaum Associates, Vol. 1, pp. 127-155.
Laurillau, Y., & Nigay, L. (2002). Clover architecture for groupware. In Proceedings of
the ACM Conference on Computer-Supported Cooperative Work, pp. 236-245.
Lauwers, J. C., & Lantz, K. A. (1990). Collaboration awareness in support of
collaboration transparency. In Proceedings of the ACM SIGCHI Conference on Human factors in
Computing, Seattle Washington.
Lave, J., & Wenger, E. (1991). Situated learning: Legitimate peripheral participation.
Cambridge: Cambridge University Press.
Lee, J. (1990). SIBYL: A tool for sharing knowledge in group decision making. In
Proceedings of the ACM Conference on Computer Supported Cooperative Work (CSCW ‘90), Los
Angeles, California.
Lenke, N., Lutz, H. D., & Sprenger, M. (1995). Grundlagen Sprachlicher Kommunikation.
Munich: Wilhelm Fink.
Leont’ev, A. (1978). Activity, Consciousness, and Personality. Englewood Cliffs, NJ:
Prentice-Hall.
Leydesdorff, L., & Amsterdamska, O. (1990). Dimensions of citation analysis. Science,
Technology and Human Values, Vol. 15, pp. 305-335.
Leydesdorff, L. (1997). Why words and co-words cannot map the development of the
sciences. Journal of the American Society for Information Science, Vol. 48, No. 5, pp. 418-427.
Leydesdorff, L. (2008). Caveats for the use of citation indicators in research and journal
evaluations. Journal of American Society for Information Science, Vol. 59, No. 2, pp. 278-287.
Liao, C., Liu, Q., Liew, B., & Wilcox, L. (2010). PACER: Fine-grained interactive paper via
camera-touch hybrid gestures on a cell phone. In Proceedings of the ACM Conference on
Human Factors in Computing Systems (CHI ’10).
Liccardi, I., Ounnas, A., Pau, R., Massey, E., Kinnunen, P., Lewthwaite, S., Midy, M.-A., &
Sarkar, C. (2007). The role of Social Networks in Students’ Learning Experiences. In Working
140
Group Reports on ITiCSE on Innovation and Technology in Computer Science Education,
Dundee, Scotland.
Lindsey, D., & Brown, G. W. (1977). The measurement of quality in social studies of
science: Critical reflections on the use of citation counts (unpublished).
Lipponen, L. (2000). Towards knowledge building discourse: From facts to explanations
in primary students’ computer mediated discourse. Learning Environments Research, Vol. 3,
pp. 179-199.
Lipponen, L., Rahikainen, M., Lallimo, J., & Hakkarainen, K. (2001). Analyzing patterns
of participation and discourse in elementary students’ online science discussion. In
Proceedings of the First European Conference on Computer-Supported Collaborative Learning.
Republished in European perspectives on Computer-Supported Collaborative Learning, P.
Dillenbourg, A. Eurelings, and K. Hakkarainen (Eds.), pp. 421-428.
Lipponen, L., Hakkarainen, K., & Paavola, S. (2004). Practices and orientations of CSCL.
In What we know about CSCL: And implementing it in higher education. J.-W. Strijbos, P.
Kirschner and R. Martens (Eds.), Dordrecht, Netherlands: Kluwer Academic Publishers, pp. 31-
50.
Litiu, R., Prakash, A. (2000). Developing adaptive groupware applications using a
mobile component framework. In Proceedings of the ACM Conference on Computer Supported
Cooperative Work (CSCW ’00), Philadelphia, PA.
Liu, G. Z., & Hwang, G. J. (2009). A key step to understanding paradigm shifts in e-
learning: Towards context-aware ubiquitous learning. British Journal of Educational
Technology, Vol. 40, No. 6.
Long, B., & Baecker, R. (1997). A taxonomy of internet communications tools. In
Proceedings of the WebNet ‘97, Toronto, Canada. Charlottesville, VA: Association for the
Advancement of Computing in Education.
Lotka, A. J. (1926). The frequency distribution of scientific productivity. Journal of the
Washington Academy of Sciences, Vol. 16, pp. 317-323.
Lubich, H. P. (1995). Towards a CSCW framework for scientific cooperation in Europe,
Lecture Notes in Computer Science 889, Springer-Verlag Berlin.
Luff, P., Gilbert, N., & Frohlich, D. (1990). Computers and Conversation. London:
Academic Press.
Luff, P., & Heath, C. (1998). Mobility in collaboration. In Proceedings of the ACM
Conference on Computer Supported Cooperative Work (CSCW ’98), Seattle, WA, pp. 305-314.
Macdonald, S. (2001). British social anthropology. In Handbook of Ethnography, P.
Atkinson, A. Coffey, S. Delamont, J. Lofland, and L. Lofland (Eds.). London: Sage.
Machlup, F., & Mansfield, U. (1983). The study of information: Interdisciplinary
Messages. New York: Wiley.
141
MacRoberts, M. H., & MacRoberts, B. R. (1996). Problems of citation analysis.
Scientometrics, Vol. 36, pp. 435-444.
Maglogiannis, I., Delakouridis, C., & Kazatzopoulos, L. (2006). Enabling collaborative
medical diagnosis over the internet via peer-to-peer distribution of electronic health records.
Journal of Medical Systems, Vol. 30, No. 2, pp. 107-116.
Maher, M. (1999). Designing the virtual campus as a virtual world. In Proceedings of
the Conference on Computer-Supported Collaborative Learning, C. M. Hoadley and J. Roschelle
(Eds.), International Society of the Learning Sciences, Article 47.
Malone, T. W., & Crowston, K. (1990). What is coordination theory and how can it help
design cooperative work systems? In Proceedings of the ACM Conference on Computer
Supported Cooperative Work (CSCW ’90), New York, NY: ACM, pp. 357-370.
Malone, T. W., & Crowston, K. (1994). The interdisciplinary study of coordination. ACM
Computing Surveys, Vol. 26, No. 1, pp. 87-119.
Mandviwalla, M., & Olfman, L. (1994). The what do groups need: A proposed set of
generic groupware requirements. ACM Transactions on Human Computer Interaction, Vol. 1,
No. 3, pp. 245-268.
Mann, C., & Stewart, F. (2000). Internet communication and qualitative research: A
handbook for researching online. Thousand Oaks, CA: Sage.
Mantei, M., Baecker, R. M., Sellen, A. J., Buxton, W. A. S., & Milligan, T. (1991).
Experiences in the use of a media space. In ACM SIGCHI Conference on Human Factors in
Computing Systems, New Orleans, ACM Press.
Marca, D. A. (1991). Specifying groupware requirements from direct experience. In
Proceedings of the 6th International Workshop on Software Specification and Design (IWSSD
‘91). IEEE Computer Society Press, Los Alamitos, CA, USA, pp. 224-232.
Mark, G. (2002). Conventions and commitments in distributed CSCW groups. Computer
Supported Cooperative Work, Vol. 11, Nos. 3-4.
Mark, G., & Su, N. M. (2010). Making infrastructure visible for nomadic work. Pervasive
and Mobile Computing, Vol. 6, No. 3, pp. 312-323.
Markham, A. (2005). The methods, politics, and ethics of representation in online
ethnography. In Handbook of Qualitative Research, 3rd Edition, N. Denzin and Y. Lincoln (Eds.).
Thousand Oaks, CA: Sage, pp. 793-820.
Marx, K. (1867). Das Kapital: Kritik der politischen Ökonomie. Vol. 1. MEGA, Vol. 2/5.
Maxwell, J. A. (2005). Qualitative research design: An interactive approach (2nd
Edition). Thousand Oaks, CA: Sage Publication.
Maynard, J. (1999). What people are saying about Windchill. Parametric Technology
Corporation.
142
McCain, K. W. (1990). Mapping authors in intellectual space: A technical overview.
Journal of the American Society for Information Science, Vol. 41, No. 6, pp. 433-443.
McCallin, A. (2001). Interdisciplinary practice – A matter of teamwork: An integrated
literature review. Journal of Clinical Nursing, Vol. 10, pp. 419-428.
McGrath, J. E. (1964). Group composition and structure. Social Psychology: A brief
introduction. In Foundations of Communication Theory, K. K. Sereno and C. D. Mortensen
(Eds.). New York: Harper & Row, Publishers, Inc.
McGrath, J. E. (1984). Groups: Interaction and performance. Englewood Cliffs, New
Jersey: Prentice-Hall.
McGrath, J. E., & Hollingshead, A. B. (1994). Groups interacting with technology.
Thousand Oaks, CA: Sage Publications.
Meho, L. I., & Yang, K. (2007). Impact of data sources on citation counts and rankings
of LIS faculty: Web of Science versus Scopus and Google Scholar. Journal of the American
Society for Information Science and Technology, Vol. 58, No. 13, pp. 2105-2125.
Meho, L., & Rogers, Y. (2008). Citation counting, citation ranking, and h-index of
human-computer interaction researchers: A comparison of Scopus and Web of Science.
Journal of the American Society for Information Science and Technology, Vol. 59, No. 11, pp.
1711-1726.
Menold, N. (2009). How to use Information Technology for cooperative work:
Development of shared technological frames. Computer Supported Cooperative Work, Vol. 18,
No. 1, pp. 47-81.
Mentzas, G. (1993). Coordination of joint tasks in organisational processes. Journal of
Information Technology, Vol. 8, pp. 139-150.
Mertler, C. A., & Vannatta, R. A. (2001). Advanced and multivariate statistical methods:
Practical application and interpretation. Los Angeles, CA: Pyrczak Publishing.
Mikki, S. (2009). Google Scholar compared to Web of Science: A literature review.
Nordic Journal of Information Literacy in Higher Education, Vol. 1, No. 1, pp. 41-51.
Milewski, A., & Smith, T. (2000). Providing presence cues to telephone users. In
Proceedings of the 8th ACM Conference on Computer Supported Cooperative Work (CSCW ’00),
New York: ACM Press, pp. 89-96.
Ming, X. G., Yan, J. Q., Wang, X. H., Li, S. N., Lu, W. F., Peng, Q. J., Ma, Y. S. (2008).
Collaborative process planning and manufacturing in product lifecycle management.
Computers in Industry, Vol. 59, Nos. 2-3, pp. 154-166.
Mittleman, D. D., Briggs, R. O., Murphy, J., & Davis, A. (2008). Toward a taxonomy of
groupware technologies. In Proceedings of the 14th Collaboration Researchers’ International
Workshop on Groupware (CRIWG ‘08), pp. 307-321.
143
Moed, H. F. (2005). Citation Analysis in Research Evaluation. Information Science and
Knowledge Management, Springer, New York.
Mola, L., Rossignoli, C., & Carugati, A. (2008). The unaspected destiny of a collaborative
e-marketplace: The agriok case. In ECIS ‘08, W. Golden, T. Acton, K. Conboy, Hans van der
Heijden and V. K. Tuunainen (Eds.), pp. 171-182.
Molina, A. I., Redondo, M. A., & Ortega, M. (2007). CIAM: A methodology for
groupware user interface development. Journal of Universal Computer Science. Know-Center.
Monares, A., Ochoa, S. F., Pino, J. A., Herskovic, V., Rodriguez-Covili, J., & Neyem, A.
(2011). Mobile computing in urban emergency situations: Improving the support to firefighters
in the field. Expert Systems with Applications, Vol. 38, No. 2, pp. 1255-1267.
Morgado, L., Varajão, J., Coelho, D., Rodrigues, C., Sancin, C., Castello, V. (2010). The
attributes and advantages of virtual worlds for real world training. The Journal of Virtual
Worlds and Education, Vol. 1, No. 1.
Morris, M. R., Ryall, K., Shen, C., Forlines, C., & Vernier, F. (2004). Beyond “social
protocols”: Multi-user coordination polices for co-located groupware. In Proceedings of the
ACM Conference on Computer Supported Cooperative Work, (CSCW ’04), pp. 262-265.
Morris, M. R., Cassanego, A., Paepcke, A., Winograd, T., Piper, A. M., & Huang, A.
(2006a). Mediating group dynamics through tabletop interface design. IEEE Computer Graphics
and Applications, Vol. 26, No. 5, pp. 65-73.
Morris, M. R., Paepcke, A., Winograd, T., & Stamberger, J. (2006b). TeamTag: Exploring
centralized versus replicated controls for co-located tabletop groupware. In Proceedings of the
SIGCHI Conference on Human Factors in Computing Systems. Montreal, Canada: ACM.
Morris, M. R., Lombardo, J., & Wigdor, D. (2010). WeSearch: Supporting collaborative
search and sensemaking on a tabletop display. In Proceedings of the ACM Conference on
Computer Supported Cooperative Work (CSCW ’10), New York, USA, pp. 401-410.
Morris, R. D. (2011). Web 3.0: Implications for online learning. TechTrends, Vol. 55, No.
1, pp. 42-46.
Morrison, A., Oulasvirta, A., Peltonen, P., Lemmela, S., Jacucci, G., Reitmayr, G.,
Näsänen, J., & Juustila, A. (2009). Like bees around the hive: A comparative study of a mobile
augmented reality map. In Proceedings of the ACM Conference on Human Factors in
Computing Systems (CHI ’09), pp. 1889-1898.
Mun, J. T., Shin, M. S., & Jung, M. Y. (2009). A goal-oriented trust model for virtual
organization creation. Journal of Intelligent Manufacturing, Vol. 22, pp. 345-354.
Nalimov, V. V., & Mulchenko, Z. M. (1969). Naoukometria [Scientometrics. The study of
science as an information process]. Moscow: Nauka.
Nardi, B. A. (1996). Context and consciousness: Activity theory and Human-Computer
Interaction. Cambridge: The MIT Press.
144
Nardi, B., Schiano, D., & Gumbrecht, M. (2004). Blogging as social activity, or, would
you let 900 million people read your diary? In Proceedings of Computer-Supported
Cooperative Work, CSCW '04. New York: ACM Press.
Neal, L. (1997). Virtual classrooms and communities. In Proceedings of Group 97,
Phoenix, Arizona: ACM press, pp. 81-90.
Neale, D. C., Carroll, J. M., & Rosson, M. B. (2004). Evaluating Computer-Supported
Cooperative Work: Models and frameworks. In Proceedings of the ACM Conference on CSCW,
pp. 112-121.
Neuhaus, C., Neuhaus, E., Asher, A., & Wrede, C. (2006). The depth and breadth of
Google Scholar: An empirical study. Portal: Libraries and the Academy, Vol. 6, No. 2, pp. 127-
141.
Newcomb, T. M. (1968). Interpersonal balance. In R. P. Abelson, E. Aronson, W. J.
McGuire, T. M. Newcomb, M. J. Rosenberg, & P. H. Tannenbaum (Eds.), Theories of cognitive
consistency: A sourcebook. Chicago, IL: Rand McNally, pp. 28-51.
Newman, M. E. (2001). The structure of scientific collaboration networks. In
Proceedings of the National Academy of Sciences, Vol. 98, pp. 404-409.
Neyem, A., Ochoa, S., & Pino, J. (2007). Designing mobile shared workspaces for
loosely coupled workgroups. Lecture Notes in Computer Science 4715, pp. 173-190.
Nickerson, R. C. (1997). A taxonomy of collaborative applications. In Proceedings of the
American Conference on Information Systems, Indianapolis, Indiana, pp. 560-562.
Noël, S., & Robert, J.-M. (2004). Empirical study on collaborative writing: What do co-
authors do, use, and like? Computer Supported Cooperative Work, Vol. 13, No. 1, pp. 63-89.
Nunamaker, Jr., J.F., Briggs, R. O., & Mittleman, D. (1991). Electronic meetings to
support group work. Communications of the ACM, Vol. 34, No. 7, pp. 40-61.
O’Malley, C. (1995). Designing computer support for collaborative learning. In
Computer Supported Collaborative Learning, C. O’Malley (Ed.). New York: Springer-Verlag, pp.
283-297.
O’Neill, M. S., & Alexander, J. F. (1971). Family interaction patterns as a function of
task characteristics. Journal of Applied Social Psychology, Vol. 1, No. 2, pp. 163-172.
Oblinger, D. G., & Oblinger, J. L. (2005). Educating the Net Generation. Educause. URL:
http://www.educause.edu/content.asp?PAGE_ID=5989andbhcp=1.
Ogata, H., & Yano, Y. (2004). Context-aware support for computer-supported
ubiquitous learning. In Proceedings of the 2nd IEEE International Workshop on Wireless and
Mobile Technologies in Education, Los Alamitos: IEEE Computer Society, pp. 27-34.
145
Oh, S., Ryu, K., Moon, I., Cho, H., & Jung, M. (2011). Collaborative fractal-based supply
chain management based on a trust model for the automotive industry. Flexible Services and
Manufacturing Journal, Vol. 22, pp. 183-213.
Okada, K. (2007). Collaboration support in the information sharing space. IPSJ
Magazine, Vol. 48, No. 2, pp. 123-125.
Oliveira, L. S., & Gerosa, M. (2011). Collaborative features in content sharing Web 2.0
social networks: A domain engineering based on the 3C collaboration model. In Proceedings of
the Collaboration Researchers’ International Workshop on Groupware (CRIWG ’11), Springer
Berlin/Heidelberg, Vol. 6969, pp. 142-157.
Olson, G. & Olson, J. (2000). Distance matters. Human Computer Interaction, Vol. 15,
pp. 139-178.
Olson, G., & Grudin, J. (2009). The information school phenomenon. Interactions, Vol.
16, No. 2, pp. 15-19.
Orlikowski, W. J. (1992). Learning from Notes: Organizational issues in groupware
implementation. In Proceedings of the ACM Conference on Computer Supported Cooperative
Work (CSCW ’92), pp. 362-369.
Ornstein, C. (2003). Hospital heeds doctors, suspends use of software. Los Angeles
Times.
Østerlund, C. (2008). Documents in place: Demarcating places for collaboration in
healthcare settings. Computer Supported Cooperative Work, Vol. 17, Nos. 2-3, pp. 195-225.
Packer, M. J., & Goicoechea, J. (2000). Sociocultural and constructivist theories of
learning: Ontology not just epistemology. Educational Psychologist, Vol. 35, No. 4, pp. 227-241.
Palen, L., Vieweg, S., Sutton, J., Liu, S., & Hughes, A. (2007). Crisis informatics: Studying
crisis in a networked world. In Proceedings of the Third International Conference on E-Social
Science, Ann Arbor.
Papadopoulos, C. (2006). Improving awareness in Mobile CSCW. IEEE Transactions on
Mobile Computing, Vol. 5, No. 10, pp. 1331-1346.
Paredes, H., & Martins, F. M. (2011). Social interaction regulation in virtual web
environments using the Social Theatres model. Journal of Network and Computer Applications,
In Press, Corrected Proof.
Penichet, V. M. R., Marin, I., Gallud, J. A., Lozano, M. D., & Tesoriero, R. (2007). A
classification method for cscw systems. Electronic Notes in Theoretical Computer Science, Vol.
168, pp. 237-247.
Penichet, V. M. R., Lozano, M. D., & Gallud, J. A. (2008). An ontology to model
collaborative organizational structures in CSCW systems. Springer, Vol. Engineering the User
Interface: From Research to Practice, ISBN: 978-1-84800-135-0.
146
Penichet, V. M. R., Lozano, M. D., Gallud, J. A., & Tesoriero, R. (2009). User interface
analysis for groupware applications in the TOUCHE process model. International Journal
Advances in Engineering Software, ISSN: 0965-9978, Vol. 40, pp. 1212-1222.
Pervan, G. P., & Atkinson, D. J. (1995). GDSS research: An overview and historical
analysis. Group Decision and Negotiation, Vol. 4, No. 6, pp. 475-485.
Pervan, G. P. (1998). A review of research in group support systems: Leaders,
approaches and directions. Decision Support Systems, Vol. 23, No. 2, pp. 149-159.
Pfister, H.-R. (2005). How to support synchronous net-based learning discourses:
Principles and perspectives. In Barriers and Biases in Computer-Mediated Knowledge
Communication, R. Bromme, F.W. Hesse, and H. Spada (Eds.), pp. 39-57.
Phillips, J., Berge, Z. L. (2009). Second life for dental education. Journal of Dental
Education, Vol. 73, pp. 1260-1264.
Piaget, J. (1976). To understand is to invent: The future of education. New York:
Grossman.
Pinkwart, N., & Oliver, H. (2009). Cooperative virtual worlds – A viable ecollaboration
pathway or merely a gaming trend? Electronic Markets, Vol. 19, No. 4, pp. 233-236.
Pinsonneault, A., & Kraemer, K. L. (1989). The impact of technological support on
groups: An assessment of the empirical research. Decision Support Systems, Vol. 5, pp. 197-
216.
Piper, A. M., O’Brien, E., Morris, M. R., & Winograd, T. (2005). SIDES: A collaborative
tabletop computer game for social skills development. Stanford Univ. Technical Report.
Piper, A. M., & Hollan, J. (2008). Supporting medical conversations between deaf and
hearing individuals with tabletop displays. In Proceedings of the ACM Conference on Computer
Supported Cooperative Work (CSCW ’08), pp. 147-156.
Poltrock, S. E., & Grudin, J. (1999). CSCW, groupware and workflow: Experiences, state
of the art, and future trends. In Proceedings of the ACM SIGCHI Conference on Human Factors
in Computing Systems (CHI ’99). Pittsburgh, Pennsylvania. New York, pp. 120-121.
Poole, M. S. (1978). An information-task approach to organizational communication.
Academy of Management Review, Vol. 3, No. 4, pp. 493-504.
Potter, W. G. (1988). Of making many books there is no end: Bibliometrics and
libraries. Journal of Academic Librarianship, Vol. 14, pp. 238-238.
Prasolova-Førland, E., & Divitini, M. (2003). Collaborative Virtual Environments for
supporting learning communities: An experience of use. In Proceedings of the ACM
International Conference on Supporting Group Work (GROUP ’03), Sanibel, Florida.
147
Pratt, W., Reddy, M. C., McDonald D. W., Tarczy-Hornoch P., & Gennari J. H. (2004).
Incorporating ideas from Computer-Supported Cooperative Work. Journal of Biomedical
Informatics, Vol. 37, pp. 128-37.
Price, D. J. (1963). Little science, big science. New York: Columbia University Press.
Price, D. J. (1965). Networks of scientific papers. Science, Vol. 149, pp. 510-515.
Priem, J., & Hemminger, B. H. (2010). Scientometrics 2.0: Toward new metrics of
scholarly impact on the social Web. First Monday, Vol. 15, No. 7.
Prinz, W., Mark, G., & Pankoke-Babatz, U. (1998). Designing groupware for congruency
in use. In Proceedings of the ACM Conference on Computer Supported Cooperative Work
(CSCW ’98), Seattle, WA: ACM Press, pp. 373-382.
Prinz, W., & Grather, W. (2001). The Social Web cockpit: Awareness and mobile portal
for web-communities. In Proceedings of the International Workshop on Awareness and the
WWW, ACM Conference on Computer Supported Cooperative Work (CSCW ’01), pp. 34-40.
Pritchard, A. (1969). Statistical bibliography or bibliometrics? Journal of
Documentation, Vol. 25, pp. 348-349.
Pritchard, A., Wittig, G. R. (1981). Bibliometrics: A bibliography and index. Vol. 1, pp.
1874-1959, Watford, Hertfordshire: ALLM Books.
Rajaei, H., & Aldhalaan, A. (2011). Advances in virtual learning environments and
classrooms. In Proceedings of the 14th Communications and Networking Symposium (CNS ‘11).
Society for Computer Simulation International, San Diego, CA, USA, pp. 133-142.
Rana, A. R., Turoff, M., & Hiltz, S. R. (1997). Task and technology interaction (TTI): A
theory of technological support for group tasks. In Proceedings of the Hawaii International
Conference on System Sciences (HICSS ‘97), Vol. 2, pp. 66-75.
Ranganathan, S. R. (1948). Preface to library science. Delhi.
Reddy, M. C., Shabot, M. M., & Bradner, E. (2008). Evaluating collaborative features of
critical care systems: A methodological study of information technology in surgical intensive
care units. Journal of Biomedical Informatics, Vol. 41, pp. 479-487.
Reinhard, W., Schweitzer, J., Volksen, G., & Weber, M. (1994). CSCW tools: Concepts
and architectures. Computer, Vol. 27, No. 5, pp. 28-36.
Rheingold, H. (1993). The virtual community: Homesteading on the electronic frontier.
Reading, MA: Addison-Wesley.
Riddell, R. (1997). Doom goes to war. URL: http://www.wired.com/wired/archive/
5.04/ff_doom.html.
148
Rieber, L. P., Tzeng, S., & Tribble, K. (2004). Discovery learning, representation, and
explanation within a computer-based simulation: Finding the right mix. Learning and
Instruction, Vol. 14, pp. 307-323.
Ringel, M., Ryall, K., Shen, C., Forlines, C., & Vernier, F. (2004). Release, rotate,
reorient, resize: Fluid techniques for document sharing on multi-user interactive tables. In
Proceedings of the ACM Conference on Human Factors in Computing Systems (CHI ’04).
Robertson, T., Li, J., O’Hara, K., & Hansen, S. (2010). Collaboration within different
settings: A study of co-located and distributed multidisciplinary medical team meetings.
Computer Supported Cooperative Work, Vol. 19, Nos. 5-6, pp. 483-513.
Rodden, T., & Blair, G. (1991). CSCW and distributed systems: The problem of control.
In Proceedings of the European Conference on Computer-Supported Cooperative Work (ECSCW
’91), Amsterdam, Klewar Press, pp. 49-64.
Rodden, T. (1996). Populating the application: A model of awareness for cooperative
applications. In Proceedings of the ACM Conference on Computer Supported Cooperative Work
(CSCW ‘96), pp. 87-96.
Rogers, E. M., & Kincaid, D. L. (1981). Communication networks: Toward a new
paradigm for research. New York: The Free Press.
Rogers, Y. (1994). Integrating CSCW in evolving organisations. In Proceedings of the
ACM Conference on Computer Supported Cooperative Work (CSCW ’94), pp. 67-78.
Rogers, Y., & Price, S. (2008). The role of mobile devices in facilitating collaborative
inquiry in situ. Research and Practice in Technology Enhanced Learning, 3rd Edition, Springer
Publishing Company, pp. 209-229.
Rogers, Y., Price, S., Harris, E., Phelps, T., Underwood, M., Wilde, D., Smith, H., Muller,
H., Randell, C., Stanton, D., Neale, H., Thompson, M., Weal, M., & Michaelides, D. (2002).
Learning through digitally-augmented physical experiences: Reflections on the Ambient Wood
project. Technical Report, Equator Technical Report.
Rogoff, B. (1991). Apprenticeship in thinking. Oxford, UK: Oxford University Press.
Rohn, E. (2003). Predicting context aware computing performance. Ubiquity, pp. 1-17.
Roseman, M., & Greenberg, S. (1996). TeamRooms: Network places for collaboration.
In Proceedings of the 1996 ACM Conference on Computer-Spported Cooperative Work (CSCW
’96), New York, NY: ACM Press, pp. 325-333.
Ryall, K., Forlines, C., Shen, C., & Morris, M. R. (2004). Exploring the effects of group
size and table size on interactions with tabletop shared-display groupware. In Proceedings of
the ACM Conference on Computer-Spported Cooperative Work (CSCW ‘04), pp. 284-293.
Saeed, K. A., Malhotra, M. K., & Grover, V. (2011). Interorganizational System
Characteristics and Supply Chain Integration: An Empirical Assessment. Decision Sciences, Vol.
42, No. 1, pp. 7-42.
149
Salovaara, H., & Järvelä, S. (2003). Students’ strategic actions in Computer-Supported
Collaborative Learning. Learning Environments Research, Vol. 6, pp. 267-285.
Sarcevic, A., Marsic, I., Waterhouse, L. J., Stockwell, D. C., & Burd, R. S. (2011).
Leadership structures in emergency care settings: A study of two trauma centers. International
Journal of Medical Informatics. doi.10.1016/j.imedinf.2011.01.004.
Sathi, A., Morton, T. E., & Roth, S. F. (1986). Callisto: An intelligent project
management system. Artificial Intelligence Magazine, Reprinted in Greif (1988), pp. 34-52.
Sauter, C., Morger, O., Mühlherr, T., Hutchison, A., & Teufel, S. (1995). CSCW for
strategic management in Swiss enterprises: An empirical study. In Proceedings of the European
Conference on Computer-Supported Cooperative Work (ECSCW ’95), Stockholm, Sweden, pp.
117-132.
Sauer, C. (1999). Deciding the future of IS failures: Not the choices you might think. In
Rethinking management information systems, W. Currie and B. Galliers (Eds.). Oxford: Oxford
University Press, pp. 279-309.
Schmidt, K., & Bannon, L. (1992). Taking CSCW seriously: Supporting articulation work.
Computer Supported Cooperative Work, Vol. 1, No. 1, pp. 7-40.
Schmidt, K. (1994). The organization of cooperative work: Beyond the “Leviathan”
conception of the organization of cooperative work. In Proceedings of the ACM Conference on
Computer Supported Cooperative Work (CSCW ‘94), Chapel Hill, NC. New York: ACM Press, pp.
101-112.
Schmidt, K., & Simone, C. (1996). Coordination mechanisms: Towards a conceptual
foundation of CSCW systems design. Computer Supported Cooperative Work, Vol. 5, Nos. 2-3,
pp. 155-200.
Schmidt, K. (2002). The problem with ‘Awareness’: Introductory remarks on
‘Awareness in CSCW’. Computer Supported Cooperative Work, Vol. 11, Nos. 3-4, pp. 285-298.
Schmidt, K. (2009). Divided by a common acronym: On the fragmentation of CSCW. In
Proceedings of the 11th European Conference on Computer-Supported Cooperative Work,
Vienna, Austria, Springer, London, pp. 223-242.
Schmidt, K. (2010). ‘Keep up the good work!’: The concept of ‘work’ in CSCW. In
Proceedings of the 9th International Conference on the Design of Cooperative Systems (COOP
’10), M. Lewkowicz and V. Wulf (Eds.), Aix-en-Provence, France, Springer, London, pp. 265-286.
Schwartz, D. L. (1995). The emergence of abstract dyad representations in dyad
problem solving. The Journal of the Learning Sciences, Vol. 4, No. 3, pp. 321-354.
Scott, S. D., Grant, K. D., & Mandryk, R. L. (2003). System guidelines for co-located,
collaborative work on a tabletop display. In Proceedings of the European Conference on
Computer-Supported Cooperative Work (ECSCW ’03), pp. 159-178.
150
Seaton, W. J. (1993). Computer-mediated communication and student self-directed
learning. Open Learning, pp. 49-54.
Sen, S., Lam, S., Mamunur Rashid, A., Cosley, D., Frankowski, D., Osterhouse, J.,
Maxwell Harper, F., & Riedl, J. (2006). Tagging, communities, vocabulary, evolution. In
Proceedings of the 20th Anniversary ACM Conference on Computer Supported Cooperative
Work, pp. 181-190.
Sengers, P., Boehner, K., David, S., & Kaye, J. (2005). Reflective design. In Proceedings
of the 4th ACM Decennial Conference on Critical Computing, Aarhus, pp. 49-58.
Serenko, A., & Bontis, N. (2004). Meta-review of knowledge management and
intellectual capital literature: Citation impact and research productivity rankings. Knowledge
and Process Management, Vol. 11, No. 3, pp. 185-98.
Shapiro, D. (1994). The limits of ethnography: Combining social sciences for CSCW. In
Proceedings of the ACM Conference on Computer Supported Cooperative Work (CSCW ’94),
New York, NY: ACM, pp. 417-428.
Sharples, M., Taylor, J., Vavoula, G., & Bachmair, B. (2010). A theory of learning for the
mobile age. In Medienbildung in neuen Kulturräumen. VS Verlag Sozialwissenschaften, pp. 87-
99.
Shaw, L., Walker, R., & Hogue, A. (2008). The art and science of teamwork: Enacting a
transdisciplinary approach in work rehabilitation. Work, Vol. 30, No. 3, pp. 297-306.
Shaw, M. E. (1954). Some effects of problem complexity upon problem solution
efficiency in different communication nets. Journal of Experimental Psychology, Vol. 48, No. 3,
pp. 211-217.
Shaw, M. E. (1971). The psychology of small group behavior. New York: McGraw-Hill.
Shaw, M. E. (1973). Scaling group tasks: A method for dimensional analysis. JSAS
Catalog of Selected Documents in Psychology, Vol. 3, p. 8.
Shim, J. P., Warkentin, M., Courtney, J. F., Power, D. J., Sharda, R., & Carlsson, C.
(2002). Past, present, and future of decision support technology. Decision Support Systems,
Vol. 33, No. 2, pp. 111-126.
Shklovski, I., Palen, L., Sutton, J. (2008). Finding community through Information and
Communication Technology in disaster events. In Proceedings of the ACM Conference on
Computer Supported Cooperative Work (CSCW ’08), ACM Press, pp. 127-136.
Silva, L. C., Borges, M. R. S., & de Carvalho, P. V. (2009). Collaborative ethnography: An
approach to the elicitation of cognitive requirements of teams. In Proceedings of the 2009 13th
International Conference on Computer Supported Cooperative Work in Design (CSCWD ‘09).
IEEE Computer Society, Washington, DC, USA, pp. 167-172.
151
Sinha, G., Shahi, R., Shankar, M., (2010). Human Computer Interaction. In Proceedings
of the 3rd International Conference on Emerging Trends in Engineering and Technology (ICETET
‘10), pp.1-4. doi: 10.1109/ICETET.2010.85.
Skeels, M. M., & Grudin, J. (2009). When social networks cross boundaries: A case
study of workplace use of Facebook and Linkedin. In Proceedings of the ACM International
Conference on Supporting Group Work (GROUP ’09), pp. 95-104.
Sliwinski, A. (2009). Top 5 selling games in 2008 across global markets. URL: http://
www.joystiq.com/2009/02/02/top-5-selling-games-in-2008-across-globalmarkets/.
Smith, P., & Kelly, M. (1987). Distance education and the mainstream. London:
CroomHelm.
Sproull, L., & Kiesler, S. (1991). Connections: New ways of working in the networked
organization. Cambridge, MA: MIT Press.
Stahl, G. (1999). Reflections on WebGuide: Seven issues for the next generation of
collaborative knowledge-building environments. In Proceedings of the Computer Support for
Collaborative Learning (CSCL ‘99), C. M. Hoadley and J. Roschelle (Eds.), Palo Alto, CA: Stanford
University Press, pp. 600-610.
Stahl, G. (2000). A model of collaborative knowledge-building. In Proceedings of the
Fourth International Conference of the Learning Sciences (ICLS ‘00), Ann Arbor, MI, pp. 70-77.
Stahl, G., Koschmann, T., & Suthers, D. (2006). Computer-Supported Collaborative
Learning: An historical perspective. In Cambridge Handbook of the Learning Sciences, R. K.
Sawyer (Ed.), pp. 409-426.
Stahl, G. (2011). Theories of cognition in CSCW. In Proceedings of the European
Computer-Supported Cooperative Work (ECSCW ’11), Aarhus, Denmark.
Steiner, I. D. (1972). Group process and productivity. New York: Academic Press.
Strauss, A. L., Corbin, J., Fagerhaugh, S., Glaser, B. G., Maines, D., Suczek, B., & Wiener,
C. L. (1984). Chronic illness and the quality of life. St. Louis: C. V. Mosby.
Strauss, A. L. (1993). The articulation of work through interaction. The Sociological
Quarterly, Vol. 34, No. 1, pp. 71-83.
Suchman, L. A. (1987). Plans and situated actions: The problem of human-machine
communication. Cambridge: Cambridge University Press.
Suthers, D. D., Dwyer, N., Medina, R., & Vatrapu, R. (2010). A framework for
conceptualizing, representing, and analyzing distributed interaction. International Journal of
Computer Supported Collaborative Learning, Vol. 5, No. 1, pp. 5-42.
Tague-Sutcliffe, J. (1992). An introduction to informetrics. Information Processing &
Management, Vol. 28, No. 1, pp. 1-3.
152
Teng, J., & Ramamurthy, K. (1993). Group Decision Support Systems: Clarifying the
concept and establishing a functional taxonomy. INFOR, Vol. 31, No. 3, pp. 166-184.
Teruel, M. A., Navarro, E., López-Jaquero, V., Montero, F., & González, P. (2011). An
empirical evaluation of requirement engineering techniques for collaborative systems. In
Proceedings of the 15th International Conference on Evaluation and Assessment in Software
Engineering, Durham, UK.
Teufel, S., Sauter, C., Mühlherr, T., & Bauknecht, K. (1995). Computerunterstützte
Gruppenarbeit. Bonn: Addison-Wesley, apud Borghoff, U. M., & Schlichter, J. H., Computer-
Supported Cooperative Work: Introduction to distributed applications. Springer, USA, 2000.
Thelwall, M. (2008). Bibliometrics to webometrics. Journal of Information Science, Vol.
34, No. 4, pp. 605-621. doi: 10.1177/0165551507087238.
Thomas, R. H., Forsdick, H. C., Crowley, T. R., Schaaf, R. W., Tomlinson, R. S., Travers, V.
M., & Robertson, G. G. (1985). Diamond: A multimedia message system built on a distributed
architecture. IEEE Computer, Vol. 18, No. 12, pp. 65-78. Reprinted in Greif (1988).
Thornton, P., & Houser, C. (2004). Using mobile phones in education. In Proceedings of
the 2nd IEEE International Workshop on Wireless and Mobile Technologies in Education,
Taiwan, pp. 3-10.
Trist, E., & Bamforth, K. (1951). Some social and psychological consequences of the
longwall method of coal getting. Human Relations, Vol. 4, pp. 3-38.
Turoff, M. (1995). Designing a virtual classroom. In Proceedings of the International
Conference on Computer Assisted Instruction. URL: http://www.njit.edu/Department/cccc/vc/
Papers/design.html.
Ure, A. (1835). The Philosophy of Manufactures, London.
van der Aalst, W. M. P., ter Hofstede, A. H. M., & Weske, M. (2003). Business Process
Management: A survey. In Proceedings of the International Conference on Business Process
Management (BPM ‘03), W. M. P. van der Aalst, A. H. M. ter Hofstede, and M. Weske (Eds.),
Vol. 2678 of Lecture Notes in Computer Science, Springer-Verlag, Berlin, pp. 1-12.
van Raan, A. F. J. (1997). Scientometrics: State of the art. Scientometrics, Vol. 38, pp.
205-218.
van Welie, M., & van der Veer, G. C. (2003). Groupware task analysis. In Handbook of
Cognitive Task Design, E. Hollnagel (Ed.), LEA., NJ, pp. 447-476.
Vaughan, L., & Shaw, D. (2005). Web citation data for impact assessment: A
comparison of four science disciplines. Journal of the American Society for Information Science,
Vol. 56, No. 10, pp. 1075-1087.
Vickers, B. (1994). Designing layered functionality with Group Decision Support
Systems. Decision Support Systems, Vol. 11, pp. 83-99.
153
Vivian, R., Huzita, E., Lapasini, L. G., & Steinmacher, C. A. (2011). Context-awareness on
software artifacts in distributed software development: A systematic review collaboration and
technology. In Proceedings of the Collaboration Researchers’ International Workshop on
Groupware (CRIWG ’11), Springer Berlin/Heidelberg, Vol. 6969, pp. 30-44.
Vygotsky, L. (1930). Mind in society. Cambridge, MA: Harvard University Press.
Vygotsky, L. (1978). Mind in society: The development of higher psychological
processes. Cambridge, MA: Harvard University Press.
Wade, N. (1975). Citation analysis: A new tool for science administrators. Science, Vol.
188, pp. 429-432.
Wainer, J., & Barsottini, C. (2007). Empirical research in CSCW – A review of the
ACM/CSCW conferences from 1998 to 2004. Journal of the Brazilian Computer Society, Vol. 13,
pp. 27-36.
Wainer, J., Barsottini, C. G. N., Lacerda, D., & de Marco, L. (2009). Empirical evaluation
in computer science research published by ACM. Information and Software Technology, Vol.
51, No. 6, pp. 1081-1085.
Wang, H., & Huang, L. (2010). The research on enterprise manufacture integrated and
collaborative commerce system. In Proceedings of the 2010 International Conference on E-
Business and E-Government (ICEE ‘10). IEEE Computer Society, Washington, DC, USA, pp. 49-
54.
Ward, L. (1999). Collaborative commerce at Cisco: A case study and interview.
Collaborative Strategies Inc.
Wastell, D. G., & Newman, M. (1996). Information systems development in the
ambulance service: A tale of two cities. Account Manage Information Technology, Vol. 6, pp.
283–300.
Watanabe, S., Kakuta, J., Mitsukoka, M., & Okuyama, S. (2000). A field experiment on
the communication of awareness-support memos among friends with mobile phones. In
Proceedings of the International Workshop on Awareness and the WWW, ACM Conference on
Computer Supported Cooperative Work (CSCW ’00).
Watson-Manheim, M. B., Chudoba, K., & Crowston, K. (2002). Discontinuities and
continuities: A new way to understand virtual work. Information, Technology and People, Vol.
15, No. 3, pp. 191-209.
Weiser, M. (1991).The computer for the 21st century. Scientific American, Vol. 265, No.
3, pp. 94-104.
Weiseth, P. E., Munkvold, B. E., Tvedte, B., & Larsen, S. (2006). The wheel of
collaboration tools: A typology for analysis within a holistic framework. In Proceedings of the
20th anniversary conference on Computer Supported Cooperative Work (CSCW ‘06). New York,
NY, USA, 239-248.
154
Wenger, E. (1998). Communities of Practice: Learning, meaning, and identity. New
York: Cambridge University Press.
Wenger, E. (2001). Supporting communities of practice: A survey of community-
orientated technologies. URL: http://www.ewenger.com/tech.
Wheeler, S. (2009). Learning with ‘e’s: E-Learning 3.0. URL: http://steve-wheeler.
blogspot.com/2009/04/learning-30.html
White, H. D., & McCain, K. W. (1989). Bibliometrics. In Annual Review of Information
Science and Technology, Vol. 24, Elsevier Science Publishers B.V. for the American Society for
Information Science, Amsterdam, The Netherlands, pp. 119-186.
White, H. D., Wellman, B., & Nazer, N. (2004). Does citation reflect social structure?
Longitudinal evidence from the “Globenet” interdisciplinary research group. Journal of the
American Society for Information Science and Technology, Vol. 55, No. 2, pp. 111-126.
Whitehead, E. J., & Goland, Y. Y. (1999). WebDAV: A network protocol for remote
collaborative authoring on the Web. In Proceedings of Sixth European Conference on
Computer-Supported Cooperative Work, Copenhagen, Denmark, pp. 291-310.
Whittaker, S., Frohlich, D.M., & Daly-Jones, O. (1994). Informal workplace
communication: What is it like and how might we support it? In Proceedings of the ACM
Conference on Human Factors in Computing Systems (CHI ’94), Boston: ACM Press.
Wiberg, M. (2001). RoamWare: An integrated architecture for seamless interaction in
between mobile meetings. In Proceedings of the International ACM SIGGROUP Conference on
Supporting Group Work (GROUP ’01), Boulder, Colorado, pp. 288-297.
Wiberg, M., & Grönlund, A. (2000). Exploring Mobile CSCW: Five areas of questions for
further research. IRIS23, Sweden.
Wiecha, J., Heyden, R., Sternthal, E., & Merialdi, M. (2010). Learning in a virtual world:
Experience with using Second Life for medical education. Journal of Medical Internet Research,
Vol. 12.
Wilson, C. S. (2001). Informetrics. In Annual Review of Information Science and
Technology for the American Society for Information Science, M. E. Williams (Ed.), Medford, NJ:
Information Today, Inc., Vol. 34, pp. 3-143.
Wilson, P. (1991). Computer-Supported Cooperative Work: An Introduction. Oxford,
England: Intellect.
Winne, P. H., Nesbit, J. C., Kumar, V., Hadwin, A. F., Lajoie, S. P., Azevedo, R. A., &
Perry, N. E. (2006). Supporting self-regulated learning with gStudy software: The Learning Kit
Project. Technology, Instruction, Cognition and Learning, Vol. 3, No. 1, pp. 105-113.
Winograd, T., & Flores, F. (1986). Understanding computers and cognition: A new
foundation for design. Norwood, New Jersey: Abblex.
155
Xiao, Y. (2005). Artifacts and collaborative work in healthcare: Methodological,
theorical, and technological implications of the tangible. Journal of Biomedical Informatics, Vol.
38, No. 1, pp. 26-33.
Xue, L., Orgun, M. A., & Zhang, K. (2008). A multi-versioning scheme for intention
preservation in collaborative editing systems. Computer Supported Cooperative Work, Vol.17,
Nos. 5-6, pp. 509-551.
Yang, Y. (1995). Coordination for process support IS not enough. In Proceedings of the
Fourth European Workshop Softzoare Process Technology, Lecture Notes in Computer Science
913, Springer-Verlag.
Yee, N. (2006). The demographics, motivations and derived experiences of users of
massively multi-user online graphical environments. URL: http://www.nickyee.com/pubs.
Yousfi, F., Geib, J. M., & Beuscart, R. (1994). A new architecture for supporting group
work in the field of health care. The 3rd Workshop on Enabling Technologies: Infrastructure for
Collaborative Enterprises, Morgantown, USA, pp. 76-80.
Zagal, J. P., Rick, J., & Hsi, I. (2006). Collaborative games: Lessons learned from board
games. Simulation & Gaming, Vol. 37, pp. 24-40.
Zhao, D., & Rosson, M. B. (2009). How and why people twitter: The role that micro-
blogging plays in informal communication at work. In Proceedings of the ACM 2009
International Conference on Supporting Group Work, GROUP ‘09, pp. 243-252.
Zhou, D., Nakatani, K., & Chuang, T.-T. (2011). Data quality in collaborative commerce.
International Journal of Information Quality, Vol. 2, No. 3.
Zhu, J., Gong, J., Liu, W., Song, T., & Zhang, J. (2007). A collaborative virtual geographic
environment based on P2P and grid technologies. Information Science, Vol. 177, No. 21, pp.
4621-4633.
Ziegler, J., Pfeffer, J., & Urbas, L. (2010). A mobile system for industrial maintenance
support based on embodied interaction. In Proceedings of the Fifth International Conference
on Tangible, Embedded, and Embodied Interaction (TEI ‘11). ACM, New York, NY, USA, pp. 181-
188.
Zigurs, I., & Buckland, B. K. (1998). A theory of task/technology fit and Group Support
Systems effectiveness. MIS Quarterly, Vol. 22, No.3, pp. 313-334.
Zipf, G. K. (1932). Selected studies of the principle of relative frequency in language.
Harvard University Press.
Zipf, G. K. (1949). Human Behavior and the Principle of Least Effort: An Introduction to
Human Ecology. Cambridge, MA: Addison-Wesley.
APÊNDICE 1: COMPILAÇÃO DAS PROPRIEDADES TAXONÓMICAS DE CSCW
Neste apêndice, apresentam-se em pormenor as principais características encontradas
na literatura de CSCW no âmbito de classificação de sistemas tecnológicos de suporte a grupos
cooperativos e fluxos processuais verificados entre membros inseridos em configurações desta
natureza. As categorias de classificação são organizadas segundo o seu grau de semelhança em
termos taxonómicos, podendo sobrepor-se ‘espacialmente’ devido à sua composição informal.
Os principais critérios utilizados reportam-se ao nome do (s) autor (es) e data de publicação de
determinada taxonomia, propriedades constitutivas da composição de um grupo envolvido em
tarefas cooperativas com recurso à tecnologia, características tecnológicas extraídas da análise
bibliográfica às dimensões funcionais das ferramentas colaborativas, configuração temporal e
espacial das actividades de trabalho cooperativo com suporte informático e propriedades com
um carácter complementar às categorias anteriores.
Autor (es), ano Critérios de grupo Componentes técnicas Tempo/Espaço Outros
Carter et al., 1950 Actividades em grupo
Discussão, colóquio,
construção intelectual,
montagem mecânica,
coordenação motora, e
raciocínio
Shaw, 1954 Complexidade da tarefa
Simples, ou complexa
Bass et al., 1958 Dificuldade de uma tarefa
Fácil, ou difícil
Hackman, 1968 Requisitos
comportamentais das
tarefas intelectuais de
redacção escrita
Produção, discussão, e
resolução de problemas
O'Neill &
Alexander, 1971
Requisitos
comportamentais das
tarefas intelectuais
Discussão, decisão, e
desempenho
Steiner, 1972 Tarefas unitárias em
termos de combinação
das contribuições dos
membros
Unitário/divisível,
maximização/optimização,
e processos prescritos/
permitidos (disjuntivo,
conjuntivo, aditivo)
Shaw, 1973 Continuação não exclusiva
Dificuldade, multiplicidade
de soluções, interesse
intrínseco, requisitos de
cooperação, familiaridade,
e manipulação intelectual
Davis et al., 1976 Relações dos membros de
um grupo e processos de
desempenho de tarefas
Entre grupos cooperativos
(intelectual/decisão),
grupos concorrentes ou
com motivações mistas
(tarefas com duas pessoas
e duas escolhas, troca e
negociação, ou formação
de coalizões)
Poole, 1978 Dimensões das tarefas ao
nível da unidade de
trabalho
Dificuldade, variabilidade,
e interdependência
McGrath, 1984 Circunflexo das tarefas de
grupo
Produzir (planeamento/
criatividade), seleccionar
(intelectivo/tomada de
decisão), negociar
(motivações distintas/
conflito cognitivo), e
executar (desempenho e
domínio psicomotor/
competição)
Bui & Jarke, 1986 Grau de cooperação
Cooperação, ou
negociação
Centralização do controlo
Democrática, ou
hierárquica
Distância temporal
Mesmo tempo, ou
tempos diferentes
Distância espacial
Local, ou remota
Jelassi & Beauclair,
1987
Sessão
Síncrona, ou
assíncrona
Configuração de
proximidade dos
membros do grupo
Próximo, ou disperso
Interacção
Cara-a-cara, ou sem
visualização directa
DeSanctis &
Gallupe, 1987
Tipo de tarefa
Planeamento, criatividade,
intelectual, preferência,
conflito cognitivo, e
motivação divergente
Tamanho do grupo
Pequeno, ou grande
Proximidade entre os
membros
Cara-a-cara, ou
disperso
Daft et al., 1987 Canais de média
Interacção cara-a-cara,
modalidades de áudio e
vídeo, e meios textuais
Riqueza dos meios
Alta, ou baixa
Critérios
Feedback, pistas
múltiplas, variedade
de línguas, e foco
pessoal
Campbell, 1988 Combinações de atributos
com pouca complexidade
Simples, decisão,
comentário, problema, e
difusão
Johansen, 1988 Tempo
Mesmo, ou diferente
Espaço
Mesmo, ou diferente
Kraemer & King,
1988
Principais elementos de
GDSS
Hardware, software,
‘organizationware’, e
pessoas
Base tecnológica de GDSS
Salas de reunião
electrónicas, instalações
de teleconferência, rede
de grupo, centro de
informação, conferência
de decisão, e laboratório
de colaboração
Pinsonneault &
Kraemer, 1989
Ambiente de um grupo
Factores pessoais, factores
situacionais, estrutura do
grupo, suporte
tecnológico, e tarefa
Categorias de sistemas de
suporte a grupos
Sistemas de Suporte à
Decisão em Grupo (GDSS),
e Sistemas de Suporte à
Comunicação em Grupo
(GCSS)
Nunamaker et al.,
1991
Tamanho do grupo
3 a 7, ou >7
Dispersão temporal
Mesmo, ou diferente
Proximidade do
grupo
Um grupo, diversos
grupos, ou múltiplos
indivíduos
Kuutti, 1991 Função individual numa
tarefa
Expansiva, activa, e passiva
Área de suporte
Instrumentos, regras,
divisão do trabalho,
‘pensamento’ sobre um
assunto, e comunidade
Tipos de trabalho
suportados
Automação de rotinas,
acções pré-determinadas,
dados, controlo, fixo,
separação ‘ocultando a
visibilidade’, ferramentas,
significados e materiais
partilhados, coordenação,
pesquisa de informação,
rede visível, automação ou
criação de objectos,
negociação de funções,
organização do trabalho,
compreensão, e criação de
comunidades
Rodden & Blair,
1991
Formas de
cooperação
Síncrono, assíncrono,
ou misto
Natureza geográfica
Co-localizado, co-
localizado
virtualmente, remoto
localmente, ou
remoto
Ellis et al., 1991 Modos de colaboração
Comunicação,
coordenação, e
colaboração
Funcionalidade do nível
de aplicação
Sistemas de mensagens,
editores multi-utilizador,
sistemas de suporte à
decisão em grupo e salas
de reunião electrónicas,
conferência electrónica,
agentes inteligentes, e
sistemas de coordenação
Johansen, 1992 Configuração
temporal e espacial
Mesmo tempo/
mesmo espaço,
mesmo tempo/
espaços diferentes,
tempos diferentes/
espaços diferentes, e
tempos diferentes/
mesmo espaço
Jarczyk et al., 1992 Principais classes de
critérios
Funcional, técnico,
aplicação, usabilidade, e
ergonomia e
escalabilidade
Meta-critérios
‘Ortogonalidade’, e
escalabilidade
Teng &
Ramamurthy, 1993
Suporte a processos de
grupo
Sem apoio de processos,
suporte comunicacional,
suporte à estruturação de
processos, e apoio a
processos inteligentes
Suporte ao conteúdo do
problema
Sem apoio de DSS, suporte
convencional de DSS, DSS
para a análise de decisões,
e DSS baseados em
conhecimento
Mentzas, 1993 Objectivos
Metas globais
Suporte à decisão
Resolução de conflitos,
negociação, e modelação
da decisão
Opções conflituantes no
desenvolvimento de
sistemas para grupos
Especificação e
implementação de
coordenação, fases de
trabalho síncronas e
assíncronas, troca e
partilha de informação,
suporte de processamento
sequencial e simultâneo,
suporte de negociação e
resolução de conflitos,
suporte de modelação
analítica, e descrição do
ambiente organizacional
Características do modelo
de coordenação formal
Modelo de controlo, e
formas de representação
Ambiente organizacional
Arquitectura centralizada,
ou arquitectura de
controlo descentralizada
Tipo de processamento
Modo de comunicação
(síncrono/assíncrono) e
modo de fluxo de
informação (troca ou
partilha de informação)
Grudin, 1994 Local
Mesmo, diferente
mas previsível, ou
diferente e
imprevisível
Tempo
Mesmo, diferente
mas previsível, ou
diferente e
imprevisível
Malone &
Crowston, 1994
Processo de coordenação
Gestão de recursos
partilhados (atribuição de
tarefas e definição de
preferências), gestão de
relações entre clientes e
fornecedores, gestão da
sincronização, gestão da
relação tarefa/subtarefa
(decomposição de
objectivos), tomada de
decisão em grupo, e
comunicação
Dix, 1994 Entidades
Pessoas, e artefactos de
trabalho
Relações
Compreensão,
comunicação directa,
passagem directa, e
controlo e feedback
Reinhard et al.,
1994
Critérios de aplicação
Cenários de aplicação de
tarefas
Critérios técnicos
Suporte de hardware,
software, e rede
Critérios funcionais
Interacção
(implícita/explícita, e
síncrona/assíncrona),
coordenação, distribuição,
reacções específicas dos
utilizadores, visualização, e
ocultação de dados
Ellis & Wainer, 1994 Decomposição funcional
de groupware
Comunicação,
coordenação, e produção
DeSanctis & Poole,
1994
Base de classificação
Características estruturais,
e ‘espírito’ da tecnologia
Propriedades técnicas
Interface, funcionalidade,
e atributos holísticos
McGrath &
Hollingshead, 1994
Tipo de tarefa
Gerar ideias e planos,
escolher a resposta
correcta (tarefas
intelectuais), escolher a
resposta preferida (tarefas
de avaliação), e negociar
conflitos de interesse
Níveis de avaliação
Aumentar a riqueza
potencial necessária para o
sucesso da tarefa, e
aumentar o potencial de
riqueza da informação
Tipos de avaliação
Configuração (naturalística
ou controlada), e
manipulação (rigorosa ou
mínima/inexistente)
Media de GDSS
Sistemas computacionais,
sistemas de áudio,
sistemas de vídeo, e
comunicações cara-a-cara
Vickers, 1994 Extensão para a qual os
utilizadores podem
controlar e/ou modificar o
sistema
Fechada, fechada/aberta,
aberta/fechada, ou aberta
Sauter et al., 1995 Suporte do sistema
Comunicação,
coordenação, e
cooperação
Classes de sistemas
Sistemas de comunicação,
espaços de informação
partilhada, gestão do fluxo
de trabalho, e computação
colaborativa
Coleman, 1995 Categorias de groupware
Correio e mensagens
electrónicas, calendários e
agendas de grupo,
sistemas de reuniões
electrónicas, conferência
de dados em tempo real,
conferência assíncrona,
tratamento de
documentos em grupo,
workflow, utilitários
colaborativos e sistemas
de desenvolvimento de
groupware, serviços de
groupware, aplicações de
suporte a grupos de
trabalho, e aplicações
colaborativas baseadas na
Internet
Nickerson, 1997 Tipo de aplicação
colaborativa
Mensagens electrónicas,
partilha de informação,
conferência de
documentos, conferência
de áudio, conferência de
vídeo, conferência
electrónica, suporte a
reuniões electrónicas,
calendários e agendas de
grupo, e gestão do fluxo
de trabalho
Dimensão modal
Documento, áudio, e
visual
Dimensão temporal
Síncrono, ou
assíncrono
Dimensão espacial
Próximo, ou distante
Rana et al., 1997 Componentes do sistema
Suporte individual, suporte
a processos de grupo,
suporte a meta-processos,
e suporte ao modelo de
grupo
Grudin & Poltrock,
1997
Modos de colaboração
Comunicação, partilha de
informação, e
coordenação
Dix et al., 1998 Tempo
Sincronizado
cooperativamente,
mista, serial, e não
sincronizado
Espaço
Co-localizado, ou
remoto
Fjermestad & Hiltz,
1998
Tarefa
Tipo, e complexidade
Grupo
Tamanho do grupo,
composição do grupo,
características dos
membros, liderança, e tipo
de assunto
Tecnologia
Suporte a tarefas,
ferramentas de suporte a
tarefas, estrutura do
processo, modo de
comunicação, e concepção
Kaliannan, 1999 Dinâmicas de grupo
Nível do grupo, padrões de
acesso, e disseminação de
informação
Escala
Espacial, numérica, e
organizacional
Borghoff &
Schlichter, 2000
Modos de colaboração
Comunicação,
coordenação, e
cooperação
Ellis, 2000 Categorização de sistemas
colaborativos
Keepers, coordenadores,
comunicadores, e agentes
de equipa
Ferraris & Martel,
2000
Modelo de trevo
Comunicação,
coordenação, produção, e
regulação
Gutwin &
Greenberg, 2000
Mecânicas de groupware
Comunicação explícita,
consequencial,
coordenação de acções,
planeamento,
monitorização, assistência,
e protecção
Níveis de avaliação
Eficácia, eficiência, e
satisfação
Wenger, 2001 Comunidades de prática
Trabalho (espaços de
projecto), estrutura social
(comunidades de
websites), conversação
(grupos de discussão),
interacções efémeras
(síncronas), instrução
(espaços de aprendizagem
electrónicos), troca de
conhecimento (acesso à
especialidade),
documentos (bases de
conhecimento), e
integração contínua de
trabalho e conhecimento
(área de trabalho do
‘trabalhador de
conhecimento’)
Bafoutsou &
Mentzas, 2002
Categorias de ferramentas
colaborativas
Tratamento de
documentos e ficheiros em
contexto de grupo,
conferência electrónica,
sistemas de reunião
electrónicos, e espaço de
trabalho electrónicos
Categorias ao nível da
aplicação
Correio electrónico,
calendarização electrónica,
workflow, suporte à
decisão em grupo, edição
escrita colaborativa, e
ferramentas de
aprendizagem
Serviços colaborativos
Quadro de avisos,
discussões, e-mail,
notificações de e-mail,
páginas/mensagens online,
chat, quadro branco
electrónico, conferência
áudio/vídeo, lista de
tarefas, gestão de
contactos, partilha de
ecrã,
inquéritos/sondagens,
actas/registos de reuniões,
ferramentas de
calendarização de
reuniões, capacidade de
apresentação, gestão de
projectos, partilha de
ficheiros e documentos,
gestão de documentos, e
trabalho síncrono sobre
ficheiros/documentos
Dimensão temporal
Síncrono, e
assíncrono
Dimensão espacial
Co-localizado, e
remoto
Araujo et al., 2002 Dimensões para a
avaliação de groupware
Contexto do grupo,
usabilidade, colaboração,
e impacto cultural
Acções possíveis
Alteração, e influência
Coleman, 2002 Classes de ferramentas
Mensagens e
calendarização, gestão de
projectos, gestão de
dados, acesso a dados
neutros, acesso a dados
nativos, e revisão da
concepção em tempo-real
Categorias funcionais
evoluídas
Sistemas colaborativos de
gestão de conteúdo,
gestão de capital
intelectual e
conhecimento tácito,
ferramentas de
colaboração em tempo-
real, ferramentas de
equipas virtuais, gestão
colaborativa de recursos
do cliente, portais e
comunidades online, e
infra-estruturas de
mensagens sem fios e
unificadas para a
colaboração
Coleman, 2003 Níveis de colaboração
Comunicação, interacção,
e colaboração
Tipos de dados
Nível, objectos,
documentos,
conversações, e tarefas
Bolstad & Endsley,
2003
Processos colaborativos
Planeamento,
agendamento, localização
de informação,
brainstorming, criação de
documentos, recolha de
dados, distribuição de
informação, e percepção
da informação partilhada
Categoria da ferramenta
Cara-a-cara, conferência
vídeo, conferência áudio,
telefone, rede de rádio,
chat/instant messaging,
quadro branco electrónico,
transferência de ficheiros,
partilha de programas/
aplicações, e-mail,
groupware, quadro de
avisos, e ferramentas de
domínio específico
Características das
ferramentas
Gravável/delimitável,
identificável, e estruturado
Tipos de informação
Verbal, textual, vídeo,
emocional, fotográfico, e
espacial/gráfico
Tempo
Síncrono, assíncrono,
e sincronicidade
média-alta
Previsibilidade
Agendado, sem
agendamento, e
semi-agendado
Local
Co-localizado, e
distribuído
Grau de interacção
Baixo, moderado-
baixo, moderado,
médio-alto, e alto
Neale et al., 2004 Avaliação da percepção de
uma actividade
Comunicação, cooperação,
colaboração, coordenação,
partilha de informação,
interacção leve, junção do
trabalho (fortemente
reunido ou reunido de
forma espontânea), perda
de processos distribuídos,
e factores contextuais
Weiseth et al., 2006 Funções de colaboração
Coordenação, tomada de
decisão, e produção
Coordenação
Planeamento, ajuste
mútuo, e padronização
Tomada de decisão
Escolha, avaliação e
análise, relatório, pesquisa,
e inquérito
Produção
Pesquisa e recuperação,
correspondência, autoria,
publicação, e captura
Interface de colaboração
Portais, dispositivos, e
espaço de trabalho físico
Gestão de conteúdo e
integração de processos
Integração de processos,
gestão do ciclo de vida do
conteúdo, e gestão do
modelo de conteúdo
Bernard et al., 2006 A Web conecta a
informação
Motores de busca, portais
Dimensões de
avaliação
Grau de
de conteúdo, portais
empresariais, bases de
dados, servidores de
ficheiros, websites, pims,
‘push’, pub-sub, e partilha
de ficheiros p2p
A metaweb conecta
inteligência
Mentes empresariais,
mentes de grupo, lifelogs,
weblogs semânticos, ‘o
cérebro global’,
comunidades
descentralizadas, ‘a teia de
relações’, mercados
inteligentes, e redes de
conhecimento
A Web Semântica conecta
conhecimento
Ontologias, taxonomias,
redes semânticas, gestão
de conhecimento, bases
de conhecimento, agentes
inteligentes, assistentes
pessoais, e inteligência
artificial
O software social conecta
pessoas
Groupware, e-mail, wikis,
mercados de leilões,
conferência, weblogs, rss,
portais de comunidades,
redes sociais, usenet,
instant messaging, e
partilha de ficheiros p2p
conectividade
social, e grau de
conectividade da
informação
(potencial de
partilha de
informação)
Okada, 2007 Modelo de colaboração
hierárquico
Colaboração, partilha,
percepção, e coexistência
Colaboração
Assertividade, e
cooperação
Partilha
Ideia/opinião,
conhecimento/informação,
e trabalho/operação
Percepção
Humanos,
espaço/atmosfera, e
objectos
Coexistência
Local/tempo
Penichet et al.,
2007
Característica de CSCW
Partilha de informação,
comunicar, e coordenar
Categoria da ferramenta
Fax, e-mail, sistema de voz
sobre ip, chat, gestão de
documentos, notícias,
fórum, discussões,
mecanismos de aprovação,
calendários de grupo,
planificação partilhada,
fluxo de trabalho, gestão
de eventos, agenda, co-
navegador, quadro branco
electrónico partilhado,
sistemas de notificação,
sistemas de apresentação,
GDSS, BSCW, SharePoint,
sala de reuniões, e
videoconferência
Tempo
Síncrono, e
assíncrono
Espaço
Mesmo, e diferente
Koch, 2008 Conceitos nucleares
Gestão de informação,
identidade e gestão da
rede, e comunicação
Classes de aplicações
Wikis, redes sociais,
instant messaging,
marcação social, editores
de grupo, e weblogs
Mittleman et al.,
2008
Atributos do esquema de
comparação
Conteúdo, funcionalidade
principal, parâmetros de
acção (sincronicidade, e
identificabilidade),
relacionamentos, acções
suportadas, controlos de
acesso, persistência da
sessão, mecanismos de
alerta, e indicadores de
percepção
Esquema de classificação
para tecnologia de
colaboração
Páginas de co-autoria
(ferramentas de
conversação, editores
partilhados, dinâmicas de
grupo, e ferramentas de
votação), tecnologias de
transferência contínua de
dados (partilha da área de
trabalho/aplicação,
audioconferência, e
videoconferência),
ferramentas de acesso à
informação (repositórios
de ficheiros partilhados,
sistemas de marcação
social, motores de busca, e
sindicalização), e sistemas
agregados
Sincronicidade
Síncrono, e
assíncrono
Funcionalidade
principal
Partilha de
texto/hiperligações,
partilha de
texto/conferência, e
partilha de texto
Conteúdo
Texto, ligações,
gráfico, fluxo de
dados, e hipermédia
Relacionamentos
Colecção, lista,
árvore, e gráfico
Persistência da
sessão
Identificado, e
anónimo
Acções suportadas
Adicionar, receber,
associar, editar,
mover, eliminar, e
comentar
Albors et al., 2008 Contextos virtuais
colaborativos
Autoridade/propriedade,
difusão, aprendizagem,
valores, colaboração,
acesso ao conhecimento,
benefícios, propriedade
intelectual, modelo de
inovação/negócio, e
democratização
Modelos
Social, académico, e
empresarial
Giraldo et al., 2009 Organização taxonómica
de propostas
Contexto partilhado, área
de visualização, divisão do
trabalho, actividade, tipo
de tarefa, informação
geográfica, pessoas
(unidade organizacional ou
trabalhadores actores),
eventos, períodos de
tempo, objecto, estratégia,
e regras
Quadro de
Zachman
Perspectiva da
tecnologia,
perspectiva do
sistema, perspectiva
de negócio,
informação, função,
rede, pessoas,
tempo, e motivação
Penichet et al.,
2009
Relacionamentos
organizacionais
Relação estrutural, relação
de diversão, relação de
agregação, relação
colaborativa, e interacção
cooperativa
Objectivos
Organização, grupo, e
tarefa
Itens
organizacionais
Grupo, função,
actor, utilizador, e
tarefa
APÊNDICE 2: LISTA DE PUBLICAÇÕES COM MAIOR NÚMERO DE CITAÇÕES
Este apêndice apresenta uma lista composta pelos artigos com mais citações segundo
o índice de ‘bibliometria’ do WoS, com o objectivo de fornecer as linhas de análise referentes à
qualidade do trabalho científico produzido nos últimos anos numa área de CSCW em constante
evolução e que necessita de uma regeneração contínua em termos de análise. A ordenação de
dados é feita segundo o número de citações em cada conferência ou revista analisada.
Autor (es), ano Título do artigo Número de
citações
(WoS)
Conferência/
Revista
Ano
Valeria Herskovic, José A.
Pino, Sergio F. Ochoa,
Pedro Antunes
Evaluation Methods for Groupware
Systems
10 CRIWG 2007
David A. Mejia, Alberto L.
Morán, Jesus Favela
Supporting Informal Co-located
Collaboration in Hospital Work
10 CRIWG 2007
Andrés Neyem, Sergio F.
Ochoa, José A. Pino
Designing Mobile Shared Workspaces
for Loosely Coupled Workgroups
10 CRIWG 2007
Andrés Neyem, Sergio F.
Ochoa, José A. Pino
Supporting Mobile Collaboration with
Service-Oriented Mobile Units
9 CRIWG 2006
Seiji Isotani, Riichiro
Mizoguchi
Deployment of Ontologies for an
Effective Design of Collaborative
Learning Scenarios
8 CRIWG 2007
Aniket Kittur, Robert E.
Kraut
Harnessing the Wisdom of Crowds in
Wikipedia: Quality through
Coordination
8 CSCW 2008
Joan DiMicco, David R.
Millen, Werner Geyer,
Casey Dugan, Beth
Brownholtz, Michael
Muller
Motivations for social networking at
work
8 CSCW 2008
Eva Hornecker, Paul
Marshall, Nick Sheep
Dalton, Yvonne Rogers
Collaboration and interference:
Awareness with mice or touch input
7 CSCW 2008
Wai-Tat Fu The microstructures of social
tagging: A rational model
5 CSCW 2008
Garrett Brown, Travis
Howe, Micheal Ihbe, Atul
Prakash, Kevin Borders
Social networks and context-aware
spam
5 CSCW 2008
Zhimin Yang, Wei Tang,
Zengguang Zhang
P2P Cooperation based on Strong
Migration in CSCW
6 CSCWD 2007
Hongyun Xiong, Surong
Sun
A Distributed Collaborative Product
Customization System Based on
Web3D
4 CSCWD 2007
Min-Jen Tsai, Chen-Sheng
Wang, Po-Yu Yang, Chien-
Yu Yang
A Collaborated Computing System by
Web Services Based P2P Architecture
4 CSCWD 2005
Nelson Baloian, Gustavo
Zurita, Pedro Antunez,
Felipe Baytelman
A Flexible, Lightweight Middleware
Supporting the Development of
Distributed Applications across
Platforms
3 CSCWD 2007
Hui Li, Haiyang Wang,
Lizhen Cui
Automatic Composition of Web
Services Based on Rules and Meta-
Services
3 CSCWD 2007
Stacey D. Scott, Karen D.
Grant, Regan L. Mandryk
System guidelines for co-located,
collaborative work on a tabletop
display
6 ECSCW 2003
Federico Cabitza, Carla
Simone
“…and do it the usual way”: Fostering
Awareness of Work Conventions in
Document-mediated Collaboration
5 ECSCW 2007
Victor M. González,
Gloria Mark
Managing currents of work: Multi-
tasking among multiple collaborations
5 ECSCW 2005
Daniel Wigdor, Ravin
Balakrishnan
Empirical investigation into the effect
of orientation on text readability in
tabletop displays
5 ECSCW 2005
Alex S. Taylor, Laurel
Swan, Abigail Durrant
Designing Family Photo Displays 4 ECSCW 2007
Federico Cabitza,
Marcello Sarini, Carla
Simone
Providing Awareness through Situated
Process Maps: The Hospital Care Case
7 GROUP 2007
Dejin Zhao, Mary Beth
Rosson
How and Why People Twitter: The Role
that Micro-blogging Plays in Informal
Communication at Work
5 GROUP 2009
Georg Groh, Christian
Ehmig
Recommendations in Taste Related
Domains: Collaborative Filtering vs.
Social Filtering
5 GROUP 2007
Reid Priedhorsky, Jilin
Chen, Shyong (Tony) K.
Lam, Katherine Panciera,
Loren Terveen, John Riedl
Creating, Destroying, and Restoring
Value in Wikipedia
5 GROUP 2007
Umer Farooq, John M.
Carroll, Craig H. Ganoe
Supporting Creativity with Awareness
in Distributed Collaboration
4 GROUP 2007
Michael P. Papazoglou,
Paolo Traverso, Schahram
Dustdar, Frank Leymann
Service-oriented Computing: A
Research Roadmap
29 IJCIS 2008
Tibor Bosse, Catholijn M.
Jonker, Lourens Van Der
Meij, Alexei
Sharpanskykh, Jan Treur
Specification and Verification of
Dynamics in Agent Models
20 IJCIS 2009
George Spanoudakis,
Khaled Mahbub
Non-intrusive Monitoring of Service-
based Systems
19 IJCIS 2006
Florian Gottschalk, Wil M.
P. Van Der Aalst,
Monique H. Jansen-
Vullers, Marcello La Rosa
Configurable Workflow Models 17 IJCIS 2008
Guido Governatori, Zoran
Milosevic
A Formal Analysis of a Business
Contract Language
15 IJCIS 2006
Daniel D. Suthers Technology affordances for
intersubjective meaning making: A
research agenda for CSCL
43 ijCSCL 2006
Lars Kobbe, Armin
Weinberger, Pierre
Dillenbourg, Andreas
Harrer, Raija Hämäläinen,
Päivi Häkkinen, Frank
Fischer
Specifying computer-supported
collaboration scripts
29 ijCSCL 2007
Ulrike Cress, Joachim
Kimmerle
A systemic and cognitive view on
collaborative knowledge building with
wikis
20 ijCSCL 2008
Chris Jones, Lone
Dirckinck Holmfeld,
Berner Lindström
A Relational, Indirect, Meso-Level
Approach to CSCL Design in the Next
Decade
18 ijCSCL 2006
Anne Meier, Hans Spada,
Nikol Rummel
A rating scheme for assessing the
quality of computer-supported
collaboration processes
16 ijCSCL 2007
Bridget Kane, Saturnino
Luz
Achieving Diagnosis by Consensus 9 JCSCW 2009
Carsten S. Østerlund Documents in Place: Demarcating
Places for Collaboration in Healthcare
Settings
6 JCSCW 2008
Alan Zemel, Timothy
Koschmann, Curtis
LeBaron, Paul Feltovich
“What are We Missing?” Usability’s
Indexical Ground
6 JCSCW 2008
Pernille Bjørn, Kjetil Rødje Triage Drift: A Workplace Study in a
Pediatric Emergency Department
6 JCSCW 2008
Federico Cabitza, Carla
Simone, Marcello Sarini
Leveraging Coordinative Conventions
to Promote Collaboration Awareness
5 JCSCW 2009

Caracterização do estado da arte de CSCW

  • 1.
    CARACTERIZAÇÃO DO ESTADODA ARTE DE CSCW DISSERTAÇÃO DE MESTRADO APRESENTADA POR ANTÓNIO JOSÉ GUILHERME CORREIA Sob orientação dos Professores Doutores Benjamim Fonseca e Hugo Paredes UNIVERSIDADE DE TRÁS-OS-MONTES E ALTO DOURO ESCOLA DE CIÊNCIAS E TECNOLOGIA DEPARTAMENTO DE ENGENHARIAS 2011
  • 2.
  • 3.
    iii Dissertação apresentada porAntónio José Guilherme Correia à Universidade de Trás-os-Montes e Alto Douro para o cumprimento dos requisitos necessários à obtenção do grau de Mestre em Tecnologias da Informação e Comunicação, sob a orientação dos Professores Doutores Benjamim Fonseca e Hugo Paredes.
  • 4.
  • 5.
    v RESUMO Nas últimas décadas,o trabalho cooperativo adquiriu uma importância assinalável na comunidade científica como um domínio de investigação composto por múltiplos interesses. A avaliação do estado da arte do campo multidisciplinar de Trabalho Cooperativo Suportado por Computador, uma área científica polimórfica focada no fenómeno social do trabalho em grupo e no suporte tecnológico às suas dinâmicas processuais, suscitou uma meta-análise transversal a diversas publicações científicas encontradas em conferências e revistas especializadas. Numa perspectiva holística, esta dissertação fundamenta-se na conceptualização do campo científico supra-referido, onde é procurado um ponto de referência comum na literatura para explicar os elementos que caracterizam a sua envolvente terminológica, no enquadramento histórico com alguns dos factos que marcaram a sua evolução, bem como nos seus domínios de aplicação. A análise bibliométrica ao campo de Trabalho Cooperativo Suportado por Computador respeitou um processo de selecção prévia de conferências e revistas com tópicos dedicados ao seu domínio de investigação, e catalogação dos atributos de identificação presentes neste tipo de artigos. Complementarmente, foram recolhidos dados sobre o número de citações em cada artigo, segundo os resultados obtidos no Google Scholar, ACM Digital Library e Web of Science, num total de 1480 artigos. Os resultados obtidos com a análise bibliométrica apresentam uma perspectiva que pode clarificar possíveis tendências futuras, em termos de produção científica, bem como uma caracterização aproximada sobre o impacto de determinadas publicações. Este estudo demonstra assim uma forte volatilidade na composição da comunidade de investigação científica, num intervalo de tempo com profundos avanços tecnológicos. A selecção de um período de análise entre 2003 e 2010, deveu-se particularmente ao facto de representar uma grande parte da produção científica na última década, complementando os estudos anteriores. De forma a caracterizar a perspectiva actual desta área de investigação, é utilizado um método de revisão sistemática da literatura para rever o conjunto de taxonomias apresentadas para classificação de características de trabalho cooperativo e atributos funcionais de sistemas centrados no suporte à cooperação. Neste sentido, foi adoptado um esquema de classificação proposto para categorizar as tipologias e os atributos funcionais de ferramentas colaborativas, funcionando como a base de classificação seleccionada para publicações desta natureza. Neste processo, foram classificados um total de 541 artigos publicados entre 2003 e 2010, registando as suas características taxonómicos. A metodologia de análise deste conjunto de publicações respeitou um processo sistemático de leitura do resumo de cada artigo, leitura na íntegra para o caso específico de artigos que apresentam elevados níveis de complexidade para a obtenção deste tipo de informação, bem como busca por palavras-chave relacionadas com as categorias. De uma forma genérica, o campo de Trabalho Cooperativo Suportado por Computador tem apresentado alguns esforços para combinar a investigação sobre os fenómenos sociais do trabalho e a investigação de cariz mais tecnológico. A análise efectuada neste trabalho aponta para a prevalência das ferramentas centradas em dinâmicas de grupo, bem como a tendência de crescimento das aplicações de tagging social e videoconferência. Palavras-chave Trabalho Cooperativo Suportado por Computador, CSCW, Groupware, Bibliometria, Interacção Humano-Computador, Taxonomias, Revisão Sistemática, Análise Transversal.
  • 6.
  • 7.
    vii ABSTRACT In the lastdecades, cooperative work has gained a remarkable importance in the scientific community as a research domain that encompasses multiple interests. The evaluation of the state of the art of the multidisciplinary field of Computer Supported Cooperative Work, a polymorphic scientific area focused on the social phenomenon of group work and on the technological support to its procedural dynamics, prompted a cross-sectional meta-analysis to several scientific publications found in specialized conferences and journals. In an holistic view, this dissertation is based on the conceptualization of the above-mentioned scientific field, where a common reference point in the literature is sought to explain the elements that characterize its surrounding terminology, in the historical background with some of the facts that marked its progress, as well as in their application domains. The bibliometric analysis to the field of Computer Supported Cooperative Work, respected a prior selection process of conferences and journals with topics dedicated to their research domain, and cataloging the identification attributes present in this type of articles. In addition, data about the number of citations in each article was collected, according to the results obtained using Google Scholar, ACM Digital Library and Web of Science, in a total of 1480 articles. The results obtained with bibliometric analysis present a perspective that can clarify possible future trends in terms of scientific production, as well as an approximate characterization to the impact of certain publications. This study thus shows a strong volatility in the composition of the scientific research community, in a review period characterized by deep technological advances. The selection of the 2003-2010 period was due particularly to the fact that it represents a significant part of the last decade scientific production, complementing previous studies. In order to characterize the current state of this research field, a systematic review method is used to review the taxonomies presented for the classification of cooperative work characteristics and the functional attributes of systems centered in the cooperation support. In this sense, a classification scheme was adopted that aims to categorize the typologies and functional properties of cooperative work tools, working as the classification basis chosen for this type of publications. In this process, a total of 541 articles published between 2003 and 2010 were classified, recording their taxonomic elements. The analysis methodology used for this set of publications to obtain this kind of information followed a process of reading the summary of each article, searching for keywords related to each category, as well as fully reading those articles that have high levels of complexity. Generally, the scientific field of Computer Supported Cooperative Work has been carrying out some efforts to combine research concerning social aspects of work with research dealing with technological aspects. The analysis carried out in this thesis point to a prevalence of group dynamics tools, as well as a growing trend for applications of social tagging and videoconference. Keywords Computer Supported Cooperative Work, CSCW, Groupware, Bibliometrics, Human-Computer Interaction, Taxonomies, Systematic Review, Cross-seccional Analysis.
  • 8.
  • 9.
    ix AGRADECIMENTOS Esta dissertação éresultado da confluência entre o esforço e empenho do autor, bem como do apoio e incentivo incondicional de muitas entidades aglutinadoras de um crescimento assinalável. Assumindo um risco sempre presente em conjunturas psicossociais desta natureza, de ser injusto por omissão, gostaria de agradecer particularmente: - Aos Professores Doutores Hugo Paredes e Benjamim Fonseca, orientadores da minha investigação, auxiliando-me incondicionalmente com o seu conhecimento científico, incentivo, infinita amizade e espírito de união que, em uníssono, muito contribuíram para ultrapassar as dificuldades de percurso que uma investigação neste domínio multidisciplinar acarreta. - À Universidade de Trás-os-Montes e Alto Douro, pela forte entreajuda que é patente no seio desta instituição, pelas excelentes condições de trabalho que proporciona, e por todas as oportunidades de investigação concedidas. Um agradecimento especial para os Professores Doutores João Varajão, Leonel Morgado, Joaquim Escola e Paulo Martins por terem feito parte da minha evolução enquanto investigador, constituindo-se como verdadeiros mentores. - Aos meus colegas do laboratório, em particular o André Pinheiro, o Diogo Azevedo, o Ricardo Nunes, o Gonçalo Matos, o Jorge Santos, a Daniela Pedrosa, o Pedro Neves e a Ana Margarida Maia, pelo ambiente de trabalho maravilhoso que constroem diariamente. - Aos meus colegas de curso, em especial à Nilza Rocha, ao Luís Rodrigues e ao Gilberto Vilela, por sempre acreditarem em mim desde a minha entrada na universidade. - À minha família, em particular à avó ‘Rosa’, fonte de sabedoria ancestral que serviu de sustentáculo à minha manutenção e evolução enquanto ser. - Um agradecimento não menos especial à minha ‘musa’ e aos meus amigos e colegas, por terem sido o alicerce de todo o meu desenvolvimento, criando-me um ambiente propício às tarefas de investigação, reflexão e redacção do trabalho que agora se materializa.
  • 10.
  • 11.
    xi ÍNDICE Resumo.......................................................................................................................................... v Abstract........................................................................................................................................vii Agradecimentos ............................................................................................................................ix Listade figuras ............................................................................................................................xiii Lista de tabelas.............................................................................................................................xv Glossário, acrónimos e abreviaturas..........................................................................................xvii Capítulo 1: Introdução................................................................................................................... 1 1.1 Enquadramento......................................................................................................... 2 1.2 Motivação e contribuições........................................................................................ 4 1.3 Objectivos.................................................................................................................. 4 1.4 Estrutura.................................................................................................................... 5 Capítulo 2: Trabalho Cooperativo Suportado por Computador.................................................... 7 2.1 Envolvente conceptual.............................................................................................. 8 2.2 Enquadramento histórico........................................................................................ 11 2.3 Etnografia e psicossociologia do trabalho e das organizações ............................... 16 2.4 Groupware............................................................................................................... 18 2.4.1 Requisitos............................................................................................................ 19 2.4.2 Factores de sucesso e fracasso ........................................................................... 21 2.4.3 Áreas de aplicação............................................................................................... 22 2.4.3.1 Colaboração móvel.............................................................................................. 23 2.4.3.2 Comércio colaborativo ........................................................................................ 26 2.4.3.3 Telemedicina ....................................................................................................... 29 2.4.3.4 Aprendizagem Colaborativa Suportada por Computador .................................. 31 2.4.3.5 Ambientes virtuais e videojogos colaborativos................................................... 35 Capítulo 3: Classificação de CSCW .............................................................................................. 39 3.1 Classificação de sistemas groupware...................................................................... 40 3.1.1 Matriz tempo-espaço.......................................................................................... 40
  • 12.
    xii 3.1.2 Domínios deaplicação ........................................................................................ 42 3.1.3 Modelo 3C........................................................................................................... 47 3.1.4 Taxonomias híbridas ........................................................................................... 54 3.2 Modelos de classificação de trabalho cooperativo................................................. 61 Capítulo 4: Metodologia.............................................................................................................. 69 4.1 Cienciometria: Origem e aplicabilidade .................................................................. 70 4.2 Métricas de avaliação quantitativa......................................................................... 72 4.3 Método de investigação.......................................................................................... 74 4.3.1 Métodos de recolha e catalogação de bibliografia de referência....................... 75 4.3.2 Avaliação taxonómica de publicações científicas sobre groupware................... 80 Capítulo 5: Resultados................................................................................................................. 85 5.1 Estudos de análise bibliométrica na literatura de CSCW ........................................ 86 5.2 Bibliométricas transversais de investigação em CSCW........................................... 93 5.3 Classificação de publicações científicas de groupware......................................... 104 Capítulo 6: Conclusões e trabalho futuro ................................................................................. 111 Referências bibliográficas ......................................................................................................... 119 Apêndices.................................................................................................................................. 157 Apêndice 1: Compilação das propriedades taxonómicas de CSCW.......................................... 157 Apêndice 2: Lista de publicações com maior número de citações ........................................... 167
  • 13.
    xiii LISTA DE FIGURAS Figura1. Cronologia de sistemas de suporte à colaboração ...................................................... 15 Figura 2. Estrutura de um sistema de actividade humana (Adaptado de Engeström, 1987) ..... 32 Figura 3. Relação entre teorias individuais e sociais de aprendizagem (Adaptado de Stahl, 2011) ..................................................................................................................................................... 34 Figura 4. Natureza geográfica em sistemas de CSCW (Rodden & Blair, 1991) ........................... 41 Figura 5. Classificação de acordo com as funções de suporte (Adaptado de Borghoff & Schlichter, 2000).......................................................................................................................... 48 Figura 6. Modelo de colaboração em trevo (Adaptado de Elmarzouqi et al., 2007).................. 50 Figura 7. Modelo para avaliar a percepção da actividade (Adaptado de Neale et al., 2004)..... 51 Figura 8. Diagrama cíclico do Modelo 3C (Adaptado de Fuks et al., 2005)................................. 52 Figura 9. Roda de ferramentas colaborativas (Adaptado de Weiseth et al., 2006).................... 57 Figura 10. Redes de comunicação (Adaptado de Shaw, 1971)................................................... 62 Figura 11. Circunflexo das tarefas de grupo (Adaptado de McGrath, 1984) .............................. 63 Figura 12. Quadro de pessoas/artefactos (Adaptado de Dix, 1994)........................................... 64 Figura 13. Modelo dinâmico de interacção em grupo (Adaptado de Andriessen, 2002)........... 65 Figura 14. Modelo teórico de formação da percepção da situação (Adaptado de Bolstad et al., 2005) ........................................................................................................................................... 66 Figura 15. Diagrama lógico da metodologia de investigação ..................................................... 84 Figura 16. Variação da percentagem média de investigadores de CSCW em redes de co-autoria (Horn et al., 2004) ....................................................................................................................... 87 Figura 17. Distribuição dos locais de publicação de trabalhos citados em CSCW (2000-2002) (Adaptado de Horn et al., 2004).................................................................................................. 88 Figura 18. Evolução dos tipos de investigação (Adaptado de Wainer & Barsottini, 2007)......... 89 Figura 19. Rede de referências no campo de CSCL em 2003 (Adaptado de Kienle & Wessner, 2006) ........................................................................................................................................... 90 Figura 20. Estatísticas da conferência CHI (Adaptado de Henry et al., 2007)............................. 91 Figura 21. Tópicos de investigação da conferência CRIWG (Adaptado de Antunes & Pino, 2010) ..................................................................................................................................................... 93 Figura 22. Variações na média de citações do Google Scholar................................................... 96
  • 14.
    xiv Figura 23. Análiseglobal aos dados comparáveis nos três índices de citação ........................... 98 Figura 24. Locais de publicação de autores de referência em CSCW (2000-2010)................... 100 Figura 25. Resultados embrionários da análise aos tópicos globais de CSCW (1945-2010)..... 101 Figura 26. Análise bianual dos atributos funcionais de groupware.......................................... 105 Figura 27. Características funcionais de groupware por conferência....................................... 108 Figura 28. Análise bianual das tipologias de groupware........................................................... 109 Figura 29. Tipologias de groupware por conferência ............................................................... 110
  • 15.
    xv LISTA DE TABELAS Tabela1. Comparação de CVE orientados à aprendizagem (Adaptado de Rajaei & Aldhalaan, 2011) ........................................................................................................................................... 38 Tabela 2. Matriz tempo-espaço para a classificação de groupware (Adaptado de Johansen, 1988) ........................................................................................................................................... 40 Tabela 3. Categorização do espaço de interacção segundo os domínios de aplicação (Adaptado de Ellis, 2000) .............................................................................................................................. 43 Tabela 4. Ferramentas colaborativas e respectivas funcionalidades (Adaptado de Bafoutsou & Mentzas, 2002)............................................................................................................................ 45 Tabela 5. Esquema de classificação para tecnologias de suporte à colaboração (Mittleman et al., 2008)...................................................................................................................................... 47 Tabela 6. Características de colaboração para partilha de conteúdo em redes sociais (Oliveira & Gerosa, 2011).............................................................................................................................. 53 Tabela 7. Taxonomia de colaboração (Adaptado de Bolstad & Endsley, 2003).......................... 56 Tabela 8. Classificação não-exclusiva (Adaptada de Penichet et al., 2007)................................ 58 Tabela 9. Classificação das referências taxonómicas de groupware (Adaptado de Bafoutsou & Mentzas, 2002)............................................................................................................................ 60 Tabela 10. Modelo hierárquico de colaboração (Adaptado de Okada, 2007)............................ 67 Tabela 11. Conferências e revistas seleccionadas....................................................................... 75 Tabela 12. Campos de dados do modelo de catalogação de artigos.......................................... 79 Tabela 13. Esquema de comparação para sistemas de groupware (Adaptado de Mittleman et al., 2008)...................................................................................................................................... 80 Tabela 14. Método de classificação de publicações científicas .................................................. 83 Tabela 15. Comparação da presença de CSCW segundo a organização do trabalho (Adaptado de Grudin, 1994) ......................................................................................................................... 86 Tabela 16. Organização dos indicadores ‘bibliométricos’ obtidos com o processo de catalogação ................................................................................................................................. 94 Tabela 17. Tópicos usados para a classificação de artigos entre 1945-2010 (Adaptado de Greenberg, 1991) ...................................................................................................................... 102
  • 16.
  • 17.
    xvii GLOSSÁRIO, ACRÓNIMOS EABREVIATURAS ABC – Activity-Based Computing ACCM – Augmented Continuum of Collaboration Model AI – Artificial Intelligence AR – Augmented Reality ATM – Asynchronous Transfer Mode B2B – Business-to-Business BPM – Business Process Management BPML – Business Process Modeling Language CAD – Computer-Aided Design CAM – Computer-Aided Manufacturing C-Commerce – Collaborative Commerce CMC – Computer-Mediated Communication CRM – Customer Relationship Management CSCL – Computer-Supported Collaborative Learning CSCW – Computer Supported Cooperative Work CVEs – Collaborative Virtual Environments CVGE – Collaborative Virtual Geographic Environment DIS – Distributed Interactive Simulation E-Business – Electronic Business ebXML – Electronic Business XML E-Commerce – Electronic Commerce EIP – Enterprise Information Portals E-mail – Electronic Mail EMR – Electronic Medical Record ENIAC – Electronic Numerical Integrator and Calculator ERP – Enterprise Resource Planning GDSS – Group Decision Support Systems
  • 18.
    xviii HCI – Human-ComputerInteraction HLA – High Level Arquitecture JCR – Journal Citation Reports LDA – Linear Discriminant Analysis MMOGs – Massively Multiplayer Online Games MUDs – Multi-User Dungeons OA – Office Automation P2P – Peer-to-Peer PDAs – Personal Digital Assistants PLC – Product Lyfecycle Collaboration PLM – Product Lifecycle Management PoP – Publish or Perish RPC – Remote Procedure Call SCI – Science Citation Index SI – Sistemas de Informação SIDES – Shared Interfaces to Develop Effective Social Skills SMS – Short Message Service SNA – Social Network Analysis TIC – Tecnologias da Informação e Comunicação TOUCH – Telehealth Outreach for Unified Community Health) WFM – Workflow Management WIF – Web Impact Factor – WIF Workflow – Fluxo de trabalho WoS – Web of Science WWW – World Wide Web WYSIWIS – What You See Is What I See XML – Extensible Markup Language
  • 19.
    1 CAPÍTULO 1: INTRODUÇÃO “Comingtogether is a beginning. Keeping together is progress. Working together is success.” Henry Ford Neste capítulo de génese introdutória, faz-se um enquadramento lógico do problema e das motivações que conduziram à definição concreta do estudo proposto. São ainda definidos os objectivos parciais que se pretendem alcançar com o trabalho de investigação e apresenta- se a estrutura da dissertação, referindo sumariamente os assuntos que são abordados em cada um dos capítulos seguintes.
  • 20.
    2 1.1 ENQUADRAMENTO Com oadvento do novo milénio, sucedeu-se uma efervescente mutação paradigmática na aplicação de Tecnologias da Informação e Comunicação (TIC), fomentando a criação de uma sociedade centrada na informação, com base num conjunto de relações interpessoais (Paredes & Martins, 2011), e regenerando a capacidade de trabalhar remotamente através da redução das barreiras temporais, espaciais e de interacção social. Neste contexto, a tecnologia adquiriu um papel estratégico como suporte aos processos de ‘trabalho cooperativo’, suscitando uma simbiose eficaz entre humanos e máquinas com funções distintas mas fortemente interligadas (Gruber, 2008). Os avanços tecnológicos que se concretizaram no domínio da colaboração com suporte informático, designadamente o correio electrónico (e-mail) como ferramenta de apoio à coordenação de tarefas, o uso de mundos virtuais para a realização de reuniões, formações específicas e simulação de actividades com elevados níveis de exigência, sistemas de workflow dinâmicos, mensagens instantâneas (instant messaging), videoconferência, audioconferência e espaços multi-utilizador para a edição e partilha de documentos em tempo real, introduziram inúmeras possibilidades ao campo do ‘teletrabalho’. No entanto, estes progressos acarretam também imensos desafios no que diz respeito às múltiplas necessidades dos utilizadores para aumentar a transparência, ‘co-presença’, privacidade e produtividade laboral em contextos de natureza operacional, numa manifesta tentativa de cooperar activamente de forma ‘ubíqua’. O conceito de Computação Ubíqua é subentendido na forma de “submersão” dos computadores ‘embutidos’ no mundo real, com o intuito de auxiliar o ser humano na utilização de tecnologia de uma forma ‘inconsciente’. Com a colocação dos dispositivos computacionais num plano secundário, “a virtualidade embebida no espaço físico permitiu reverter as forças centrípetas afectantes que os computadores pessoais convencionais inseriram dentro da vida e do espaço de trabalho” (Weiser, 1991). Na senda evolutiva deste paradigma, Dey e Abowd (2000) fizeram um enquadramento conceptual ao ‘contexto’ e definiram-no como “qualquer informação que possa ser usada para caracterizar uma entidade” e melhorar, desta forma, a interacção entre o utilizador e uma aplicação, reportando-se tipicamente “à localização, à identidade e ao estado de pessoas, grupos e objectos físicos e computacionais”. Por sua vez, Dourish (2004) afirmou que “o contexto não é a informação per si, mas as propriedades que a constituem”, suscitando a criação de sistemas ‘cientes do contexto’ (context-aware) que permitam “extrair, interpretar e usar a informação de contexto” e adaptar a sua funcionalidade a situações específicas (Rohn, 2003), trazendo um conjunto de desafios e oportunidades para o desenvolvimento de sistemas colaborativos mais robustos (Kulkarni & Tripathi, 2010). O paradigma actual dos sistemas de apoio à cooperação amplia a metáfora do espaço de trabalho auxiliado por dispositivos informáticos e abre novos caminhos à forma como as TIC podem apoiar as várias dinâmicas processuais de um grupo em constante interacção, tornando crucial a manutenção de uma ‘percepção do contexto de trabalho’ para que a cooperação seja bem sucedida (Bardram & Hansen, 2010). A componente de ‘percepção do espaço de trabalho’ concentra-se no conhecimento da interacção de outras pessoas com um ambiente operacional partilhado, num esforço conjunto, tornando-se uma funcionalidade útil para uma grande parte das actividades de colaboração. Esta característica permite coordenar acções, gerir junções de forma estratégica, manter a comunicação objectiva e ininterrupta sobre uma tarefa, antecipar as acções dos outros elementos do grupo e encontrar oportunidades para alcançar um elevado grau de entreajuda tendo como base um ‘entendimento mútuo’ (Gutwin & Greenberg, 2002).
  • 21.
    3 O Trabalho CooperativoSuportado por Computador (Computer Supported Cooperative Work – CSCW, na terminologia anglo-saxónica) emergiu como um campo científico de carácter multidisciplinar, centrado nas possibilidades e nos efeitos do suporte tecnológico a grupos de trabalho envolvidos em tarefas e/ou objectivos comuns (Bowers & Benford, 1991). Conforme argumentou Ackerman (2000), uma grande parte dos avanços alcançados em CSCW durante a década de 1990 centrou-se em pressupostos como a actividade humana ser altamente flexível, contextualizada e variável, suscitando a necessidade de criação de ‘entidades’ computacionais ajustáveis a esta envolvente, nomeadamente ao nível da transferência de informação, funções e políticas. Com os estudos realizados, tornou-se evidente a existência de uma lacuna inerente entre os ‘requisitos sociais’ e os ‘mecanismos técnicos’ implementados, um fenómeno que tem originado preocupações da parte dos investigadores de CSCW ao tentarem colmatar a ‘rigidez’ dos sistemas colaborativos em termos de fundamentação lógica e apoio à actividade social. Os ‘mecanismos sociais’ apresentam uma forma de complementar as aplicações ao possibilitarem controlar, regular e estimular comportamentos (Sproull & Kiesler, 1991). Neste sentido, tem-se mantido activa uma procura por novas formas de gerir problemas e compromissos resultantes de conflitos observados em ambientes de trabalho em grupo e da coordenação das actividades dos participantes (Malone & Crowston, 1994; Schmidt & Simone, 1996). As visões precedentes que defendiam uma natureza intelectual, mecanicista e metódica das actividades laborais têm sido questionadas, na medida em que as interacções passaram a ocorrer com maior frequência e em níveis de complexidade mais elevados, o que acarreta sérios desafios para a resolução de problemas relacionados com o suporte ao ‘trabalho de articulação’ (Schmidt, 2010). A implementação de sistemas colaborativos em ambientes organizacionais requer uma adaptação estruturada, contínua e flexível, sedimentada na ‘co-evolução’ e propulsionada pela tendência dos utilizadores para moldar o sistema às suas necessidades específicas (Orlikowski, 1992). Esta situação pode originar vários conflitos e mobilizar sinergias para uma análise sobre os impactos e as variações verificáveis no processo de negociação de um grupo de trabalho nas suas configurações naturais. A psicologia social aplicada ao campo de CSCW (Finholt & Teasley, 1998; Kraut, 2003; Beenen et al., 2004) fundamenta-se na análise do comportamento humano em grupo com o objectivo de atingir uma compreensão sistemática das transformações ‘sócio- comportamentais’ que caracterizam o segmento da Interacção Humano-Computador (Human- Computer Interaction – HCI). Segundo Sinha et al. (2010), a HCI pode ser entendida como “uma disciplina afecta ao desenvolvimento, avaliação e implementação de sistemas computacionais interactivos para utilização humana e ao estudo dos principais fenómenos que os rodeiam” e a sua origem remonta a 1946, com a introdução do primeiro computador electrónico de grande escala, denominado por Electronic Numerical Integrator and Calculator (ENIAC). A ‘co-construção de conhecimento’ (Clases & Wehner, 2002), compreendida como um modo específico de cooperação expansiva no ciberespaço, estabelece-se na redefinição mútua de funções, objectivos de trabalho e padrões de interacção. Neste contexto, as ‘comunidades virtuais’ (Rheingold, 1993) surgem como um espaço onde as pessoas podem interagir entre si, construir relações fechadas e executar actividades (Paredes & Martins, 2011), com o objectivo de alcançar o ‘capital social’ e aumentar a eficácia laboral. Em virtude do seu compromisso em construir aplicações que suportem a estrutura interpessoal, o CSCW situou a tecnologia numa envolvente composta por actividades funcionais, através de uma análise rigorosa das práticas reais de trabalho (Schmidt, 2010), criando novas directrizes para um alinhamento estratégico.
  • 22.
    4 1.2 MOTIVAÇÃO ECONTRIBUIÇÕES Segundo Schmidt (2009), o CSCW nunca conseguiu estabelecer-se como um campo de investigação bem delimitado, encontrando-se num estado avançado de ‘fragmentação’. Neste sentido, torna-se essencial visualizar a evolução da área ao longo da sua existência, recorrendo a métodos de avaliação ‘bibliométrica’ para determinar os factores de impacto da comunidade de investigação científica em CSCW e os seus principais tópicos de interesse. A motivação para a realização deste trabalho de investigação baseia-se na premissa de que existe uma manifesta necessidade de analisar a produção científica deste campo devido à escassez de conhecimento sobre estudos recentes que contemplem uma amostra com o nível de granularidade desejado. O estudo do impacto científico das publicações de CSCW é complementado com a classificação de sistemas colaborativos abordados no conjunto específico de artigos científicos catalogados, possibilitando a avaliação das transformações mais relevantes. Com o intuito de compreender os dados considerados, esta dissertação expõe as variações em formatos simétricos, utilizando uma metodologia uniforme no tratamento e subsequente apresentação dos dados. Contudo, os processos de pesquisa e de análise dos artigos catalogados levantaram uma necessidade de construir um modelo para a classificação de publicações dirigidas aos fundamentos teóricos do CSCW, acrescentando a dimensão tecnológica. As características deste modelo de classificação que se pretende criar futuramente são apresentadas de forma genérica no terceiro capítulo da dissertação, sendo extraídas da literatura de CSCW e respeitando uma estrutura ‘ortogonal’. O contributo principal deste estudo foca-se na decomposição de uma década caracterizada pelas introduções de diferentes ferramentas colaborativas, promovendo uma comparação funcional aos seus atributos técnicos, articulada numa visão global e prospectiva, exposta no formato de hipótese sobre o crescimento, organização e impacto do campo de CSCW. 1.3 OBJECTIVOS A caracterização do estado da arte de um campo científico de natureza interdisciplinar acarreta imensos desafios de investigação. De forma a contextualizar o crescimento verificado na área de CSCW, pretende-se desenvolver um estudo que avalie a sua perspectiva histórica, defina o estado actual e analise possíveis tendências futuras. O trabalho a realizar em contexto de dissertação transita por um processo de catalogação e ‘revisão sistemática’ de literatura de referência, levantamento de taxonomias centradas na classificação de tecnologias de suporte à colaboração e consequente justificação da necessidade de uma taxonomia compreensiva, bem como o cruzamento de dados estatísticos e reflexão sob perspectivas distintas. Os ‘metadados’ obtidos no âmbito deste estudo funcionarão como uma das componentes integrantes da base de dados criada para organizar o conjunto de publicações catalogadas e classificadas, podendo ser facilmente actualizados e analisados. Neste sentido, pretende-se enfatizar o status quo em CSCW, colocando alguns dos seus factos mais marcantes num referencial compreensivo. A concretização do objectivo primordial desta dissertação passa pelo estabelecimento de objectivos parcelares que se concretizarão em várias fases do seu desenvolvimento global, delimitando uma sequência de ‘desideratos’ cruciais para atingir resultados reais. Apresenta-se assim, em seguida, a lista sintetizada de objectivos a concretizar no âmbito desta dissertação:  Elaborar um estudo sobre o estado da arte de CSCW, onde se apresentem os factos históricos que marcaram a evolução do campo, a sua perspectiva actual e as formas de convergência que apresenta para o futuro.
  • 23.
    5  Fazer aanálise transversal ao conteúdo de alguns dos artigos que representam o maior número de citações no campo em estudo.  Processo de recolha, catalogação e análise de artigos publicados em revistas e conferências internacionais de reconhecido mérito científico na área.  Aplicação de métodos de avaliação ‘bibliométrica’ ao universo catalogado.  Criar uma árvore de dependências para definir as áreas específicas e as áreas transversais que constituem o campo de CSCW.  Identificação de taxonomias para a classificação de artigos relativos a CSCW, e justificação da necessidade de um modelo formal composto por ‘propriedades’ abordadas separadamente na literatura.  Classificação de artigos relativos a tecnologias de suporte a grupos envolvidos em tarefas colaborativas segundo uma taxonomia pré-definida.  Consolidar a análise estatística dos dados obtidos no processo de classificação, de forma a contextualizar a evolução dos sistemas colaborativos ao longo dos últimos anos.  Análise dos resultados obtidos e definição de linhas de trabalho futuro. 1.4 ESTRUTURA A estrutura da dissertação encontra-se dividida em seis capítulos independentes mas fortemente interligados, respeitando um encadeamento lógico e sequencial. A par da presente secção introdutória, a dissertação encontra-se organizada da seguinte forma:  Capítulo 2 Trabalho Cooperativo Suportado por Computador Estudo dos fundamentos do CSCW, auxiliado pelo enquadramento conceptual relativo às temáticas que o caracterizam transversalmente. Abordagem sucinta aos domínios da etnografia, psicologia e sociologia em contexto de trabalho de grupo com suporte informático, clarificando as suas características primaciais. Descrição detalhada das ferramentas de suporte à colaboração, delimitando a sua envolvente conceptual, os requisitos de maior relevância para a utilização destes sistemas e os factores de adopção e rejeição mencionados na literatura, bem como algumas das suas áreas de aplicação.  Capítulo 3 Classificação de CSCW Descrição de taxonomias abordadas na literatura com o objectivo de classificar os sistemas colaborativos e as suas dinâmicas de trabalho em grupo. É exposta uma fracção significativa da produção científica neste domínio, com correlação entre os atributos que caracterizam as principais correntes taxonómicas. Neste contexto, são apresentadas as ‘propriedades’ de forma agregada com o intuito de traçar uma linha de investigação baseada na criação de um modelo híbrido.  Capítulo 4 Metodologia Apresentação dos métodos de análise ‘cienciométrica’ existentes na literatura, definindo esta envolvente e inserindo-a no contexto em estudo. Descrição dos processos de recolha, catalogação e análise de dados ‘bibliométricos’ relativos
  • 24.
    6 a artigos deCSCW. Exposição dos métodos utilizados na avaliação dos sistemas colaborativos e fundamentação da amostra considerada no estudo.  Capítulo 5 Resultados Validação dos resultados conseguidos com a análise ‘bibliométrica’ numa visão hipotética sobre as transformações e tendências que o campo apresenta para o futuro. Análise profunda às possibilidades de convergência em CSCW, no que se refere às funcionalidades mais evidentes dos sistemas colaborativos, sendo complementada por um estudo aos tipos de sistemas mais estudados entre os anos 2003 e 2010 em conferências e revistas específicas. Determinação de um conjunto de publicações científicas onde um grupo pré-definido de autores de CSCW publicou na última década. Lista de artigos sobre CSCW com um número significativo de citações nos índices de indexação contemplados. Os conjuntos de ‘metadados’ são agrupados e apresentados de forma sucinta para facilitar a leitura e tornar os resultados mais perceptíveis.  Capítulo 6 Conclusões e trabalho futuro Sinopse dos conteúdos com maior relevância no trabalho de caracterização do estado da arte de CSCW, suscitando uma avaliação crítica aos dados obtidos e apresentados com tratamento estatístico, fundamentando evidências relativas ao processo de extracção de informação. Averiguação do cumprimento eficaz dos objectivos propostos inicialmente, indicando linhas de investigação futura com base nos desafios encontrados com o desenvolvimento desta dissertação.
  • 25.
    7 CAPÍTULO 2: TRABALHOCOOPERATIVO SUPORTADO POR COMPUTADOR “Society does not consist of individuals, but expresses the sum of the interrelations within which these individuals stand.” Karl Marx Esta secção apresenta um enquadramento conceptual do campo de CSCW e descreve- o como uma área científica multidisciplinar alavancada por uma comunidade de investigadores de HCI com interesses específicos no estudo do impacto social da tecnologia, enquadrando-se em domínios como a antropologia, a informática e a psicologia. Neste sentido, são referidas as definições introduzidas na literatura de CSCW para explicar os conceitos genéricos, é feita uma abordagem à etnografia e à corrente psicossociológica do trabalho cooperativo como métricas de análise usadas para determinar os factores que influenciam a utilização efectiva de sistemas colaborativos e explica-se, pormenorizadamente, o domínio tecnológico circunscrito ao CSCW. Os factores de sucesso e fracasso, os paradigmas, os requisitos formais e as áreas de aplicação, em que é possível identificar segmentos de utilização destes sistemas, são também abordados neste capítulo com o objectivo de apresentar as principais linhas de trabalho desta área.
  • 26.
    8 2.1 ENVOLVENTE CONCEPTUAL Ainvestigação em CSCW assume um papel ‘instrumental’ na redução da complexidade de coordenação relativa às actividades cooperativas intercedidas por ferramentas informáticas (Schmidt & Simone, 1996), suscitando o interesse pela criação de unidades estruturais flexíveis e de fácil integração que orientem a execução de tarefas através de mecanismos de interacção social adaptados à imprevisibilidade do mundo real (Holt, 1985, p. 281). Na distinção analítica ‘recursiva’ enfatizada por Schmidt e Simone (1996), “o trabalho cooperativo é constituído pela interdependência de múltiplos actores a interagir através da alteração do estado de um campo comum de trabalho”, onde o seu carácter distribuído depende de factores como a ‘repartição’ de actividades no tempo e espaço, o número de participantes em disposições de cooperação, a complexidade estrutural constituída pela área de trabalho (interacções e heterogeneidade), o nível de especialização dos participantes e a variedade de ‘heurísticas’ envolvidas, exigindo um ‘trabalho de articulação’ efectivo para unir os esforços cooperativos nas actividades realizadas de forma distribuída através de ‘artefactos’ específicos. Neste domínio, podem ser englobados os ‘mecanismos de coordenação’ como construções resultantes da relação entre um protocolo coordenativo (um conjunto integrado de procedimentos e convenções que fomentam a junção de actividades interdependentes) e um artefacto (onde o protocolo é materializado), podendo ser concebido como um dispositivo de software especializado que interage com uma aplicação para apoiar o ‘trabalho de articulação’ representado por estruturas de dados e funcionalidades concretas, numa base ‘semântica’ acessível a todas as entidades cooperantes. Historicamente, o termo ‘trabalho cooperativo’ remonta à primeira metade do século XIX, subentendido como a designação geral e neutra de trabalho com a envolvência de múltiplos actores (Ure, 1835). A definição formal de Marx (1867) pressupõe a presença de “múltiplos indivíduos a trabalhar em conjunto, de forma planeada, no mesmo processo de produção ou em processos de produção diferentes mas interligados”. Segundo Bannon e Schmidt (1989), o CSCW não pode ser entendido apenas em termos de técnicas a serem aplicadas, mas sim como uma área de investigação centrada na concepção de sistemas de suporte a grupos, tendo uma base conceptual em diversos campos das ciências sociais e da computação. Nesta óptica, deve ser definido como um esforço de compreensão da natureza holística e das características que constroem o trabalho cooperativo, com o objectivo de criar tecnologias computacionais adequadas e aperfeiçoadas num esforço sistemático. Greif (1988) define a envolvente de CSCW como “um campo de investigação identificável, centrado no papel do computador no trabalho em grupo”. O termo ‘grupo’ é aqui enfatizado no sentido de caracterizar qualquer tipo de interacção social, podendo ser entendido como um conjunto de pessoas, relativamente fechado e fixo, que partilham objectivos comuns e estão envolvidas num processo de comunicação ininterrupto. A interacção entre os membros pode alternar em termos de frequência, desde o simples acto de informar ao caso da cooperação, onde coexiste uma actividade partilhada para a qual é necessário interagir com grande frequência. O caso da coordenação não envolve comunicação com o propósito de operar uma actividade simultânea, mas sim o contacto com o objectivo de ‘coordenar’ actividades e informação (Ellis et al., 1991). O trabalho em equipa designa um tipo específico de relação cooperativa expressa pela partilha de responsabilidades entre os membros, por ser premeditada e por respeitar um planeamento efectivo (Johansen, 1988). O conceito de ‘trabalho cooperativo’ define a envolvente composta por múltiplas pessoas a trabalhar em conjunto, através de processos relacionados em termos
  • 27.
    9 de conteúdo, paraproduzir um determinado ‘produto’ ou ‘serviço’ (Bannon & Schmidt, 1989). O núcleo do ‘trabalho cooperativo’ encontra-se na noção de ‘dependência mútua’ no processo laboral, envolvendo actores a cooperar com o objectivo de terminar determinadas tarefas com eficácia, e uma forte dependência sobre o tempo e a qualidade do trabalho realizado (Schmidt & Bannon, 1992). A configuração de um ambiente de trabalho cooperativo considera o ‘campo de trabalho’ como uma parte do universo que é controlada ou transformada pelo trabalho dos actores, incluindo as suas interfaces (Schmidt, 1994), envolvendo igualmente a ‘organização do trabalho cooperativo’ como uma combinação de actores interdependentes constituída por um sistema de actividades de dependência mútua (Schmidt, 2002). Neste sentido, os participantes num cenário desta natureza dependem da ‘informação contextual’ sobre o estado efectivo das acções dos restantes elementos, possibilitando um acompanhamento mais rigoroso. McGrath (1984) descreveu ‘grupos’ como instrumentos que influenciam ou modificam os seus membros constituintes e fomentam a produção de trabalho, formando agregações sociais que envolvem um nível comum de conhecimento e interacção. O trabalho cooperativo é ‘articulado’ de modo a que os actores envolvidos sejam estimulados a partilhar, distribuir, coordenar ou interligar as suas actividades individuais distribuídas (Schmidt & Bannon, 1992). A ‘percepção’ (conceptualizada como ‘awareness’, na terminologia anglo-saxónica) foi definida por Dourish e Bellotti (1992) como a compreensão da actividade dos outros membros de um grupo num espaço partilhado, fornecendo um ‘contexto’ para a sua própria acção. Com a ‘percepção mútua’ da presença e das actividades dos colaboradores num contexto específico de trabalho em grupo, torna-se possível ‘articular’ as actividades cooperativas de acordo com a sua situação actual, num fenómeno contínuo onde a prática pode ocorrer de forma implícita, em ambientes de pequena dimensão, e onde se verifica a criação recursiva de conhecimento, interesses e intenções por parte dos membros do grupo (Schmidt, 1994). Em CSCW, o conceito de ‘foco’ foi introduzido como um domínio explícito da actividade de determinados indivíduos, enquanto a nomenclatura ‘nimbo’ foi utilizada para descrever o comportamento, a disposição ou a actividade que podem derivar da acção de um indivíduo, numa relação sem reciprocidade em que o cruzamento dos dois conceitos resulta na ‘percepção’ (Rodden, 1996). A literatura de CSCW apresenta diversas combinações com o termo ‘percepção’ para caracterizar os domínios específicos em que se encontram os ‘sistemas colaborativos’, designadamente: ‘percepção de colaboração’ (Lauwers & Lantz, 1990), ‘percepção passiva’ (Dourish & Bellotti, 1992, p. 107), ‘percepção genérica’, ‘conhecimento mútuo’ e ‘percepção periférica’ (Bly et al., 1993; Grudin, 2001), ‘percepção recíproca’ e ‘percepção mútua’ (Shmidt, 1994), ‘conhecimento da presença’ (Milewski & Smith, 2000), ‘percepção contextual’ (Izadi et al., 2002), ‘percepção da situação’ e ‘percepção do espaço de trabalho’ (Gutwin & Greenberg, 2002). Segundo Schmidt (2002), este conjunto de abordagens conceptuais indica que o termo ‘percepção’ é ambíguo e necessita de uma qualificação mais rigorosa para que não seja usado de forma contraditória. Na envolvente aplicacional, a informação que possibilita a ‘percepção’ deve ser coerente em toda a rede, algo que é reflectido pela exigência de sistemas síncronos ‘multi-utilizador’ onde a percepção visual do espaço de trabalho é partilhada entre todos os participantes (What You See Is What I See – WYSIWIS). Neste contexto, as ‘sobrecargas’ cognitivas devem ser evitadas, e os mecanismos de notificação devem ser ‘accionados’ sem perturbar a atenção nas tarefas (Papadopoulos, 2006). O conceito de ‘fluxo de trabalho’, conhecido por ‘workflow’, é definido por Xiao (2005) como o conjunto de processos criados por uma organização para coordenar as actividades de
  • 28.
    10 múltiplos indivíduos e,desta forma, assegurar a conclusão do trabalho com êxito e aumentar a eficiência dos colaboradores. Os ‘procedimentos’ funcionais padronizados podem influenciar o carácter das actividades coordenadas, fomentando a incorporação de ‘tecnologia colaborativa’ dentro do fluxo de trabalho de uma organização. Segundo Ellis (1999), alguns tipos de trabalho em contexto de escritório podem ser vistos como conjuntos interligados de tarefas recorrentes estruturadas (processos ou procedimentos do ‘fluxo de trabalho’), onde as etapas elementares de trabalho (actividades) devem ser realizadas por várias pessoas (actores) numa determinada sequência. Os sistemas de ‘workflow’ têm a capacidade de definir, gerir e executar ‘processos’ através de software, cuja ordem de execução é dirigida por uma representação computacional da lógica referente ao ‘fluxo de trabalho’. Em termos genéricos, o CSCW aborda processos cooperativos unindo indivíduos, assim como grupos homogéneos, para que possam trabalhar conjuntamente visando alcançar metas comuns, independentemente da sua localização física e actuando numa configuração temporal simultânea e/ou assíncrona. Segundo Bowers e Benford (1991), “na sua forma mais genérica, o CSCW examina as possibilidades e os efeitos do suporte tecnológico a pessoas envolvidas em processos de comunicação e trabalho colaborativo”. Neste sentido, salientam-se os dois pares de caracteres que formam o acrónimo, ‘CW’ como fenómeno social que caracteriza o trabalho em grupo e ‘CS’ na perspectiva dos sistemas colaborativos que fornecem o respectivo suporte, conhecidos internacionalmente por groupware (Schmidt & Bannon, 1992; Ackerman, 2000). O termo aparece inicialmente como a ‘combinação’ entre os processos de grupo intencionais e o software para os suportar (Johnson-Lenz & Johnson-Lenz, 1981). Numa envolvente conceptual mais estrita, pode subentender-se por groupware “o conjunto de sistemas computacionais que suportam indivíduos envolvidos numa tarefa (ou objectivo) comum e fornecem uma interface para um ambiente partilhado”, incluindo software, hardware e serviços de suporte a processos de trabalho cooperativo (Ellis et al., 1991). De acordo com a interpretação feita ao trabalho de Poltrock e Grudin (1999), as ferramentas de suporte à ‘coordenação’ podem ser caracterizadas como groupware que permite aos seus utilizadores capturar e coordenar os processos internos de uma organização, aumentar a qualidade e reduzir custos de coordenação (Sproull & Kiesler, 1991). Na definição de Ehrlich (1999), o conceito de groupware refere-se ao “desenvolvimento de tecnologias que suportam o modo como as pessoas comunicam e colaboram para cumprir metas de trabalho no contexto de processos pessoais, organizacionais e de gestão”. Neste tipo de sistema, o trabalho pode ser tácito e amorfo, e as tarefas executadas podem apresentar um carácter explícito, observável e concreto. Contudo, as organizações possuem uma necessidade contínua de aumentar a produtividade devido à competitividade global, suscitando a execução de tarefas mais complexas e ‘polimorfas’. Desta forma, são necessários sistemas ‘flexíveis’ para enfrentar problemas como o aumento da sobrecarga administrativa, a pressão para aumentar os índices de eficácia e eficiência, bem como a intenção dos colaboradores em diminuir a carga de trabalho desnecessária que pode provocar diversas perturbações orgânicas e psíquicas. O ‘suporte’ aos processos de trabalho cooperativo não se baseia apenas na ‘disposição metódica’ de tecnologias e instrumentos de trabalho, consolida-se pela formação de sistemas ‘sociotécnicos’ eficazes (Trist & Bamforth, 1951). Enquanto os sistemas groupware abordam os problemas técnicos para aperfeiçoar a interface homem-computador, fornecendo tecnologias de suporte a múltiplos utilizadores, o CSCW deve articular o trabalho cooperativo, partilhar um espaço de informação activo, e adaptar a tecnologia ao ‘contexto’ da organização (Bannon &
  • 29.
    11 Schmidt, 1989), focandoo estudo dos efeitos ‘psicossociais’ observáveis com a implementação de sistemas colaborativos, a criação de modelos de classificação que contemplem as dinâmicas de trabalho em grupo e o suporte informático, e as ‘heurísticas’ que devem ser ponderadas na fase de desenvolvimento de um sistema ‘multi-utilizador’. Wilson (1991) expressou a diferença entre os dois conceitos, definindo o CSCW como um termo genérico que combina a percepção do modo como as pessoas trabalham em grupo através de tecnologia de groupware suportada por redes de dispositivos computacionais. Extrapolando as dimensões supramencionadas para uma definição mais compreensiva, caracteriza-se a génese do acrónimo CSCW como uma ‘fórmula’ terminológica para identificar um conjunto de sistemas e processos de trabalho de natureza cooperativa, envolvendo grupos de indivíduos situados no tempo e espaço, com objectivos comuns e um ‘contexto’ partilhado, permitindo a percepção de todas as acções ocorridas num âmbito específico de trabalho. Num espectro evolutivo, devemos ser capazes de ‘repensar’ o estado actual do campo em epígrafe, na medida em que o acrónimo perdeu alguma relevância ao deixar de reflectir a actividade de um grupo, devido a factores como o computador ter perdido o estatuto de exclusividade como dispositivo digital de interesse global, a tecnologia não estar confinada unicamente a um papel de suporte, o foco principal já não incidir em pequenos grupos para os quais a cooperação era a regra, levando o mundo digital a englobar ataques de hackers, spam, preocupações com a privacidade, conflitos e competição, bem como os sistemas capazes de apoiar as tarefas dos grupos em contexto laboral terem ampliado significativamente o seu espaço de disseminação e utilização para além do ambiente corporativo (Grudin, 2010; Correia et al., 2011). 2.2 ENQUADRAMENTO HISTÓRICO Embora o termo ‘CSCW’ remonte originalmente a 1984, num seminário organizado por Irene Greif e Paul Cashman (Grudin, 1994), a sua ideia central remete-nos à década de 1940 quando Vannevar Bush propôs o MEMEX, um sistema de memória e comunicação baseado em hipertexto que usaria código binário, foto células e fotografia instantânea para que as pessoas pudessem criar e seguir referências cruzadas de ‘microfilmes’ (Bush, 1945). Impulsionado pela visão vanguardista do seu antecessor, Douglas Engelbart desenvolveu o AUGMENT/NLS SYSTEM, o “primeiro” sistema colaborativo operacional baseado em hipertexto, introduzindo conceitos que suportariam a origem de tecnologias como a ‘teleconferência’ e o groupware, tendo como objectivo o ‘aumento do intelecto humano’ (Engelbart, 1963). Neste sentido, o surgimento do sistema SABRE, em 1964, veio solucionar os problemas apresentados pelas companhias aéreas americanas a nível do preenchimento de lugares em voos de avião e da impressão de cheques de pagamento (Copeland et al., 1995), introduzindo uma “era” denominada por Automação de Escritório (Office Automation – OA, na terminologia anglo-saxónica). Em 1969, é implementada a ARPA NETWORK, que viria a transformar-se na grande catalisadora da Internet. Dois anos mais tarde, é criado o sistema de e-mail pelas mãos de Ray Tomlinson, marcando uma revolução de importância capital ao nível das comunicações (Berners-Lee, 1996). Schmidt (2009) considera a introdução da Comunicação Mediada por Computador (Computer-Mediated Communication – CMC) como um ‘movimento intelectual’ que se fundiu com a OA na constituição do CSCW. Este conceito possui ‘raízes’ de orientação tecnológica com enfoque em aspectos de interacção que se constituem como parte integrante na operacionalização do trabalho e estão profundamente ‘entrosados’ na configuração do ambiente físico, nos procedimentos laborais e nas convenções organizacionais estabelecidas. A investigação realizada em CMC incidiu sobre os efeitos sociais
  • 30.
    12 da tecnologia desuporte à comunicação, passando pela criação de padrões com o objectivo de reunir um conjunto de normas estabilizadas na década de 1980 para a comunicação por e-mail e noutras ferramentas de groupware (ex.: X.25, X.400 e STML). Com a introdução do campo de CSCW, surgiram inúmeros estudos centrados no modo como o software colaborativo poderia articular os processos de trabalho, tornando obsoleta a OA. Na prossecução desta mudança, construíram-se várias aplicações de groupware, nas quais se salienta o COORDINATOR, para a troca de mensagens semi-estruturadas (Winograd & Flores, 1986), o LOTUS NOTES, como um sistema ‘cliente-servidor’ de suporte ao trabalho colaborativo com vários módulos integrados, cuja base remonta ao sistema PLATO NOTES (Orlikowski, 1992), o CALLISTO, como um sistema de ‘gestão de projectos’ orientado à construção de protótipos de engenharia (Sathi et al., 1986), o CAVECAT, um ‘espaço multimédia’ com a integração de vídeo e áudio para reuniões remotas (Mantei et al., 1991), o CHAOS, um sistema baseado no suporte à conversação e melhoria da coordenação no âmbito das tarefas de escritório (De Cindio et al., 1986), o COGNOTER, como uma ferramenta ‘multi-utilizador’ centrada na organização de ideias (Foster & Stefik, 1986), o gIBIS, um sistema de hipertexto desenvolvido para suportar o debate de políticas de forma exploratória (Conklin, 1988), o GROUPSKETCH, um ‘bloco de notas’ multi- utilizador para pequenos grupos dispersos geograficamente (Greenberg & Bohnet, 1991), bem como os sistemas MMCONF (Thomas et al., 1985), SIBYL (Lee, 1990), PROJECTNICK (Begeman et al., 1986), e TEAMWORKSTATION (Ishii, 1990). Ao ‘projectar’ a arquitectura da World Wide Web (WWW), Tim Berners-Lee visionou o potencial cooperativo associado ao que o mesmo descreveu como “o universo de informação acessível através de uma rede global” (Berner-Lee, 1996), marcando o fim de uma era marcada por incompatibilidades entre os sistemas computacionais e fomentando uma explosão ao nível da ‘acessibilidade’, caracterizada por enormes impactos sociais e económicos. A consolidação deste fenómeno, na década de 1990, globalizou as comunicações e constituiu uma verdadeira “auto-estrada” de conhecimento acessível à população, crescendo a partir de uma ferramenta utilizada por uma pequena comunidade de especialistas, para uma ‘rede global’ composta por milhões de utilizadores. Neste sentido, torna-se premente enfatizar o estudo das redes sociais como espaços virtuais que trouxeram algumas possibilidades de suporte a inter-relações entre um conjunto de pessoas que comunicam entre si, partilham as suas convicções e trabalham de forma colaborativa. Numa perspectiva correlacionada, Rheingold (1993) define ‘comunidades virtuais’ como sendo autênticas “agregações sociais que emergem a partir da Internet quando um número suficiente de pessoas desenvolve discussões públicas por tempo indeterminado”, possuindo sentimentos suficientes para estabelecer redes de relações pessoais no ciberespaço e sendo caracterizadas por múltiplos grupos de pessoas com sistemas de valor, normas, regras, bem como um sentido de identificação e associação comum. As ‘comunidades de prática’ são caracterizadas pela envolvência ‘recíproca’ numa actividade através de uma estrutura informal estabelecida por três componentes: objectivo, funcionamento e produção (Wenger, 1998). Na sua generalidade, aplicam-se fortemente ao ambiente empresarial, num contexto de gestão de conhecimento e aprendizagem. A interacção social manteve-se originalmente no desenvolvimento dos computadores baseados em terminais, e através da USENET e de diversos tipos de software na Internet. Entre 1995 a 1997, foram lançados o ICQ (“I Seek You”) e o AOL Instant Messenger, e a utilização de
  • 31.
    13 mensagens de textovia telefone (Short Message Service – SMS) teve uma ascensão acentuada, dando origem a portais Web com este segmento de interacção incorporado. Durante o mesmo período, surgiram redes sociais precursoras como a CLASSMATES.COM e SIXDEGREES.COM e, em 2001, foi lançada oficialmente a RYZE.COM, numa aproximação para a melhoria das redes de negócios interpessoais. Segundo Boyd e Ellison (2007), as redes sociais são ‘serviços’ baseados na Web, que posssibilitam às pessoas criar um perfil ‘público’ ou ‘semi-público’ dentro de um sistema limitado, articular a lista de outros utilizadores com quem podem partilhar conexões, e visualizar ou percorrer as suas listas de conexões. A utilização das redes sociais por profissionais aumentou de uma forma exponencial, e as questões de investigação confrontam-se com o modo e a facilidade de utilização, a variação da produtividade, a adequação às ‘necessidades empresariais’ e as tendências de evolução. No final de 2008, o MYSPACE e o FACEBOOK tinham ambos cerca de 60 milhões de utilizadores nos Estados Unidos e representavam entre 6% e 8% do tempo gasto online. A utilização pessoal do LINKEDIN quadruplicou para mais de 25 milhões de membros num ano e o e-mail continua a ter uma missão estratégica no meio organizacional (Skeels & Grudin, 2009). Na ascendente espiral de mudança social, prosperaram muitos sítios novos com uma componente de rede social (por exemplo, TWITTER, FLICKR e YOUTUBE). No intervalo temporal entre os anos 2002 e 2004, foram libertadas ou promovidas activamente redes como CYWORLD, FRIENDSTER e LIVE SPACES. A nível ‘funcional’, as acções de classificação, anotação, marcação de objectos, entre outras formas de enriquecimento da informação, podem resultar na associação de ideias inovadoras, e definição de ‘ontologias’ para a maximização mútua da ‘inteligência colectiva’ e valor acrescentado para participantes em partilha dinâmica de informação. Os resultados alcançados com a cooperação podem reflectir-se na criação de ‘conhecimento colectivo’, num processo comum para garantir a auto-regulação da qualidade (Hoegg et al., 2006). A análise quantitativa das ‘interacções sociais’ remonta ao princípio da década de 1920 (Freeman, 1996), sendo caracterizada pela interacção cruzada entre investigadores de diversas disciplinas como sociologia, antropologia aplicada, psicologia social e estatística, com métricas específicas. A Análise de Redes Sociais (Social Network Analysis – SNA) incide sobre as relações entre as ‘entidades sociais’, a comunicação entre os membros de um grupo, ou as transacções económicas entre organizações e países, suscitando o interesse no estudo de redes complexas com uma estrutura dinâmica em termos de evolução no tempo (Boccaletti et al., 2006). Neste contexto, podem abordar-se estudos ao nível da análise de ferramentas de ‘microblog’ como o TWITTER em termos de relações interpessoais, frequência das contribuições e tipo de conteúdo publicado (Zhao & Rosson, 2009), utilização de ‘blogs’ como uma actividade social (Nardi et al., 2004), aplicação da psicologia social para compreender as motivações para a contribuição nas comunidades online (Beenen et al., 2004), utilização de funcionalidades e vocabulários focados na marcação ou ‘tagging’ social (Sen et al., 2006), uso do FACEBOOK por um grande número de utilizadores num espaço de tempo reduzido (Lampe et al., 2006) ou a participação colaborativa na WIKIPÉDIA (Bryant et al., 2005), num substrato colectivo onde o ‘crowdsourcing’ apresenta a sua génese na prática de obter informações de um grupo de pessoas de grande dimensão que contribui de forma conectada, e as ‘folksonomias’ são subentendidas como taxonomias criadas pelos utilizadores para categorizar e recuperar conteúdo na Web como páginas, fotografias, e ligações usando rótulos de marcação (Albors et al., 2008).
  • 32.
    14 A tendência deinvestigação em CSCW transitou das ‘infra-estruturas de rede’ originais para os Ambientes Virtuais Colaborativos (Collaborative Virtual Environments – CVEs), desde a simples ‘interface de texto’ às complexas ‘interfaces tridimensionais’, promovendo a evolução. Nos últimos anos, foi possível verificar a utilização de mundos virtuais como o SECOND LIFE e o WORLD OF WARCRAFT para fins de negócio, entretenimento, e simulação de tarefas complexas, suscitando um interesse crescente por parte dos investigadores sobre o impacto que este tipo de tecnologia pode ter sobre os padrões de comportamento no domínio do trabalho em grupo através de CVEs (Kock, 2008). Numa perspectiva genérica, os mundos virtuais podem aplicar-se a várias áreas, nomeadamente a ‘telemedicina’, a educação, o treino militar, o desporto, entre outros segmentos de actuação onde a simulação pode ter uma importância estratégica. As ‘superfícies tangíveis’, abrangidas num domínio anglo-saxónico que se designa por surface computing/tabletop display (Scott et al., 2003), apresentam ‘tecnologias’ de interacção interpessoal, permitem um acesso a objectos digitais físicos partilhados, bem como transições entre actividades e pessoas, fomentando a ‘colaboração síncrona’ na resolução de problemas. Na sua generalidade, têm sido estudadas diversas formas de melhorar a ‘acessibilidade’ destas superfícies para invisuais (Kane et al., 2011), a execução de tarefas de forma colaborativa com o intuito de aumentar a produtividade em domínios como a ‘pesquisa’ na WWW (Morris et al., 2010), a análise visual colaborativa de documentos com grande complexidade (Isenberg et al., 2010), o apoio a grupos de programadores de pequena dimensão em ‘reuniões co-localizadas’, através de sistemas de interacção híbridos (por exemplo, o CODE SPACE) (Bragdon et al., 2011), bem como o suporte a colaboradores num escritório, no processo de gestão das relações entre o conteúdo digital e em papel (Everitt et al., 2008). No domínio educacional, encontram-se as interfaces para promoção da participação equitativa dos alunos no trabalho em grupo (Morris et al., 2006a), e ferramentas como o SIDES (Shared Interfaces to Develop Effective Social Skills), “uma ferramenta concebida para ajudar os adolescentes com Síndrome de Asperger a praticar as suas capacidades de trabalho em grupo usando um jogo de computador multi-utilizador que funciona sobre a tecnologia tangível” (Piper et al., 2005). No controlo de acesso e coordenação de múltiplas superfícies, foram abordadas várias políticas de coordenação (Morris et al., 2004), e técnicas para partilha de documentos (Ringel et al., 2004). Ainda no domínio tecnológico das superfícies tangíveis, foram abordadas questões como a anotação colectiva através do sistema TEAMTAG (Morris et al., 2006b), as técnicas de ensino de utilizadores sobre gestos disponíveis e as respectivas formas de execução através do sistema SHADOWGUIDES (Freeman et al., 2009), bem como o estudo prático sobre o impacto que a dimensão de um grupo e de uma ‘superfície tangível’ pode ter na interacção (Ryall et al., 2004). A Figura 1 apresenta um referencial com a evolução dos aspectos técnicos relativos ao campo de CSCW. A identificação dos elementos que caracterizam a linha temporal foi feita de acordo com uma ‘bibliografia anotada’ composta por uma análise às ‘teorias’ e aos sistemas de groupware introduzidos até à década de 1990 a nível científico (Greenberg, 1991). Este estudo foi complementado por uma análise genérica a sistemas colaborativos que surgiram a partir do desenvolvimento da WWW até à última década. Com a análise gráfica desta envolvente, torna- se possível visualizar algumas das principais introduções tecnológicas que foram estudadas ao nível científico com alguma incidência, uma vez que retrata os fundamentos da área de CSCW, e foca um número diversificado de sistemas concebidos para suportar a partilha de informação e a contribuição de diversos utilizadores de múltiplas formas.
  • 33.
    15 FIGURA 1. CRONOLOGIADE SISTEMAS DE SUPORTE À COLABORAÇÃO
  • 34.
    16 2.3 ETNOGRAFIA EPSICOSSOCIOLOGIA DO TRABALHO E DAS ORGANIZAÇÕES A origem do termo ‘etnografia’ remonta à antropologia ocidental do século XIX, tendo- se tornado posteriormente uma referência na integração da investigação empírica e teórica na interpretação comparativa de uma cultura ou organização social. O ‘trabalho de campo’ requer uma forte vivência com um grupo de pessoas durante extensos períodos de tempo, de forma a documentar e interpretar o modo de vida dessa comunidade, as suas crenças e valores. Numa abordagem paralela, os ‘estudos de caso’ despontaram a partir da investigação protagonizada por sociólogos entre as décadas de 1920 e 1950 com base no estudo da vida social humana. Na aproximação efectuada por Macdonald (2001), o termo ‘etnografia’ é utilizado para quantificar o desenvolvimento e a reconfiguração do trabalho etnográfico na antropologia anglo-saxónica, tendo os seus domínios de análise sido “ampliados” à psicologia humana e às componentes de âmbito geográfico (Hammersley & Atkinson, 2007). A etnografia tornou-se uma das principais abordagens usadas na comunidade de CSCW para especificar a importância da concepção de sistemas computacionais na prática laboral. No domínio organizacional, é fundamental ter em consideração diversas etapas para certificar que os materiais etnográficos cobrem um espectro suficiente de tarefas situadas, bem como alguns subconjuntos específicos, envolvendo uma adopção generalizada por parte dos seus membros. A etnografia aplicada ao CSCW apresenta diversas vertentes de formulação, reportando-se ao estudo de locais de trabalho com recurso à observação, programas analíticos ou teóricos onde podem ser utilizados os dados etnográficos para fomentar a partilha de informação e as causas perceptíveis para o facto de uma grande parcela dos etnógrafos nesta área terem uma agenda tácita que se opõe à mudança tecnologicamente orientada (Harper, 2000). A discussão gerada em torno desta envolvente aborda questões como a natureza das reportagens etnográficas, as visões sociológicas de ‘organização’ (Jirotka et al., 1992), interacção em termos de conversação (Luff et al., 1990) e negociação (Schmidt & Bannon, 1992), sendo necessária uma forma híbrida de etnografia mais específica para o campo de CSCW. A etnografia marca uma transição entre as abordagens quantitativas e as ciências sociais, e acarreta um compromisso que envolve um longo período de tempo e um grau de imersão elevado no ambiente em estudo, com o intuito de alcançar uma compreensão qualitativa do seu ‘modo de operação’ (Shapiro, 1994). No extenso domínio da etnometodologia, Heath e Luff (1992) descreveram as práticas e os procedimentos de trabalho colaborativo através dos quais se processa a comunicação e a coordenação numa sala de controlo do metro de Londres, propulsionados por Suchman (1987) que havia utilizado esta aproximação como base dos seus ‘planos’ e das suas ‘acções situadas’ e Garfinkel (1967) como uma das referências introdutórias neste campo. Conforme argumenta Shapiro (1994), a complexa padronização da actividade social decorre das práticas dos próprios membros, contrariamente à promulgação de determinado esquema interiorizado, suscitando a prossecução activa da organização social das actividades por parte de todos os membros. Com o estudo ao sistema de controlo do tráfego aéreo no Reino Unido (Hughes et al., 1992; Bentley et al., 1992), foram abordados ‘métodos etnográficos’ para identificar a ‘organização social’ do trabalho cooperativo e a utilização de ‘instrumentos’ para a sua realização. Neste contexto, foi introduzido um conjunto de ‘metáforas’ para a representação electrónica das práticas manuais e exploraram-se formas de interligar a etnografia na concepção de sistemas colaborativos.
  • 35.
    17 Na área deCSCW, a etnografia recaíu fortemente nas implicações de desenvolvimento, onde os fundamentos da ‘psicologia cognitiva’ foram aplicados na modelação de requisitos. No âmbito da sociologia, salienta-se a ‘teoria marxista do processo de trabalho’ sobre a percepção da utilização dos sistemas computacionais e a evolução da ‘divisão do trabalho’. Num espectro de possibilidades de avaliação para os sistemas colaborativos, argumentou-se que as formas e as tecnologias referentes ao trabalho cooperativo, representam um suporte sistemático para a exploração de diferentes aspectos etnográficos (por exemplo, a divisão global do trabalho). As tecnologias podem ter uma natureza inerentemente democrática e ‘libertadora’, e os diversos modos de trabalho estão a tornar-se cada vez menos opressivos e apelam à preponderância de ‘relações humanas’ colaborativas (Shapiro, 1994), exigindo um ‘alinhamento estratégico’ entre as práticas que podem ser observadas num determinado ambiente de trabalho, e a concepção metódica de ferramentas adequadas às funções que lhe estão intrinsecamente associadas. No domínio metodológico, Hughes et al. (1997) abordaram uma ‘vertente’ etnográfica que permite aos etnógrafos capturar os requisitos do sistema através de um estudo ‘sistémico’ do local de trabalho e de todas as actividades das pessoas envolvidas, englobando a percepção laboral, os planos e procedimentos, a ‘coordenação distribuída’ na dimensão de ‘interesse pelo trabalho de campo’, a representação dos utilizadores e do trabalho ao nível das ‘preocupações do sistema’, e o suporte às acções, às tarefas e à ‘coordenação multi-utilizador’. O conceito de ‘meta-modelação’ (Farias et al., 2000), entendido pela “análise, construção e desenvolvimento de estruturas, regras, constrangimentos, modelos e teorias aplicáveis para modelar uma classe pré-definida de problemas”, pode ser aplicado na representação dos atributos de configuração de ‘ambientes de trabalho’. Estas características podem ser capturadas com recurso a estudos etnográficos focados na concepção de sistemas, baseando-se em pontos fortes e ‘intersecções’ comuns entre as teorias de ‘coordenação’, ‘actividade’, ‘acção/interacção’, ‘gestão de tarefas’, e no ‘modelo de suporte às actividades objectivas’. Dourish (2006) identificou a importância do trabalho etnográfico na perspectiva de apoio à compreensão e reflexão da prática tecnológica, ao invés de influenciar unicamente intervenções específicas. Como consequência, este tipo de abordagem não significa a simples documentação de práticas, mas a percepção da organização das ‘actividades’ e dos ‘recursos’ usados na sua realização, num ambiente de trabalho sujeito a transformações. Na perspectiva do ensino, a etnografia apresenta sérios desafios ao combinar um conjunto de capacidades teóricas, analíticas, organizacionais e de observação em contexto de aprendizagem colaborativa com recurso a ferramentas informáticas (Brown et al., 2007). Na óptica de Bell et al. (2005), a etnografia em HCI pode ser caracterizada pelo foco de atenção dos etnógrafos incidir na ‘cultura de consumo’ e nas ‘práticas culturais’, apresentando bases literárias relativas ao contexto social de utilização da tecnologia e estimulando sugestões inovadoras para a resolução de problemas. Neste sentido, as novas aproximações etnográficas baseiam-se em estudos antropológicos, literários e culturais para fornecer múltiplas formas de compreender as relações humanas e repensar as tecnologias como um conjunto de ‘artefactos culturais’. No domínio da ‘reflexão crítica’, são identificados os pressupostos inconscientes em HCI que podem resultar em impactos negativos, envolvendo utilizadores e programadores na prática de concepção tecnológica socialmente responsável (Sengers et al., 2005). Na ‘estrutura interpretativa crítica’, a investigação etnográfica focaliza-se na organização de encontros entre culturas e funciona como base para a ‘análise interpretativa’, recorrendo à exploração cultural, etnografia e desenvolvimento participativo, que partilham o reconhecimento do papel central
  • 36.
    18 desempenhado pelos intérpretese se opõem às concepções comuns usadas em HCI (Crabtree et al., 2009). A ‘etnografia colaborativa’, por seu lado, concentra-se na procura pelos requisitos de trabalho em grupos inseridos em ambientes complexos, permitindo realizar a análise social extensiva das actividades laborais (Silva et al., 2009), combinando as características das outras abordagens etnográficas, e reformulando as funções básicas dos sistemas colaborativos. A ‘etnografia virtual’, também definida pelos termos ‘netnografia’, ‘etnografia digital’ e ‘ciberetnografia’, pode ser entendida como um ‘método’ que se prende, em grande parte, com o facto da informação retirada para análise se encontrar inteiramente em fontes provenientes da Internet (Hine, 2000; Mann & Stewart, 2000; Markham, 2005). Este ‘método’ foi concebido como resposta à necessidade de analisar as ‘comunidades virtuais’ baseadas em comunicações electrónicas, complementando a ‘etnografia convencional’ com características específicas para estudar a utilização de tecnologias sedimentadas no ciberespaço (Hine, 2000). Contudo, esta ‘abordagem etnográfica’ contém ainda algumas limitações ao nível do rigor metodológico que é estabelecido para analisar as ‘práticas sociais’ em rede, englobando um conjunto muito vasto de variáveis que deve ser devidamente especificado. 2.4 GROUPWARE Segundo Ellis e Wainer (1999), enquanto o CSCW se centra no estudo de novas formas de trabalho em grupo e nas potencialidades de implementação de tecnologia para melhorar as dinâmicas de interacção e colaboração, o groupware cinge-se à tecnologia para assistir grupos, compreendendo sistemas assentes em computação e comunicação e suportando um ambiente partilhado e os seus respectivos participantes. A aceleração do ritmo de mudança na economia impõe uma necessidade de adaptação de processos por parte de grupos e organizações devido a factores como a introdução de novas tecnologias, procura de novos clientes ou concorrência. Grudin (1994) abordou a investigação realizada em torno de Sistemas de Suporte à Tomada de Decisão em Grupo (Group Decision Support Systems – GDSS), estabelecendo as suas raízes pela década de 1970 no campo dos Sistemas de Informação (SI). Estas ferramentas oferecem vários recursos que possibilitam a resolução de conflitos através da negociação de propostas entre os participantes, numa envolvência mútua de dinâmicas de grupo, brainstorming, infra-estruturas de comunicação e avaliação de ideias e onde o advento da WWW deu origem a sistemas inter- organizacionais de suporte à decisão com funções de discussão e votação (Shim et al., 2002). Chang et al. (2001) propuseram um esquema composto por alterações paradigmáticas no domínio de investigação em sistemas cooperativos, sustentando a transição das aplicações ‘monoutilizador’ assíncronas para uma dimensão síncrona ‘multi-utilizador’, e perspectivando o desenvolvimento de ferramentas baseadas nos conceitos de ‘ubiquidade’ e de ‘comunidade’ como uma tendência emergente. Ao nível do ‘controlo’, verificou-se uma evolução desde a era em que não existiam mecanismos de ‘percepção’ para situar o trabalho executado, transitando para a inserção de aplicações ‘customizáveis’ pelos utilizadores. O ‘fluxo de trabalho’ tornou-se distribuído e multidimensional, evoluindo a partir das abordagens centralizadas e lineares que foram implementadas anteriormente. As ‘sessões’ passaram a ser mais dinâmicas/flexíveis, em oposição à natureza rígida e pré-definida. Contudo, os domínios supra-referidos, juntamente com o ‘controlo de acesso’, apresentam perspectivas tendenciais para um suporte centrado na ‘procura’. No que diz respeito ao ‘ambiente’, é expectável a transição de um contexto múltiplo para a dimensão ‘ubíqua’. O conceito de ‘comunidade’ passou de um estado isolado para uma
  • 37.
    19 envolvente cooperativa eevolucionária, a ‘coordenação’ tem uma granularidade fina e baseia- se em serviços com uma composição de ‘computação dinâmica’, e as ‘condutas sociais’ focam- se na federação de comunidades com diferentes culturas e valores. A inserção de padrões para a definição de ‘políticas’ de utilização e ‘normas de regulação’ torna-se fundamental neste tipo de aplicações. A ‘realidade virtual’ é amplamente estudada ao nível da imersão de utilizadores, em tempo real, num espaço composto por diversos objectos interactivos. No que diz respeito à ‘forma de armazenamento’, esta tende a basear-se em conceitos de ‘auto-presença’, migração e remoção de arquivos de forma automática. A ‘formalização’ da arquitectura tende a basear- se no contexto em que o trabalho é executado, com a implementação de uma ‘linguagem livre’ ao invés de centrada no conhecimento, e uma ‘interface’ que pode passar de middleware para componentware. Os sistemas centrados na partilha do espaço de trabalho tiveram algum êxito no suporte a diferentes formas de cooperação (Divitini et al., 2004). Os campos de CSCW e HCI analisaram os benefícios atingidos com a implementação de vídeo nos ambientes de trabalho, representando uma grande evolução no sentido de presença (Dourish & Bly, 1992). Segundo Xue et al. (2008), os sistemas de groupware ‘distribuídos’ envolvem um grupo de utilizadores em localizações distintas que cooperam entre si através da manipulação directa dos objectos partilhados. Hindmarsh et al. (2005) salientaram a preocupação crescente dentro do CSCW, com a concepção de novos sistemas para suportar a colaboração num conjunto mais diversificado de domínios, implicando não apenas o movimento para “fora da sala de controlo” (Hughes et al., 1994), mas mais longe dos locais de trabalho tradicionais e em ‘arenas’ como os domínios públicos e as configurações internas e adicionais consideradas importantes para que envolvem ‘mobilidade’ (Grinter et al., 2002; Crabtree et al., 2003). Nesta visão, a ‘reorientação’ da agenda de CSCW levanta desafios ao nível de estudo e desenvolvimento, que sustentam a procura de novos resultados na esfera do trabalho social e técnico de CSCW. Grudin e Poltrock (1997) defenderam que, devido a uma grande parte das aplicações incorporar funcionalidades que suportam comunicação, coordenação, e partilha, o termo ‘groupware’ já não denota tanta importância como uma simples nomenclatura, mas é fundamental sob a óptica de envolvência dos desafios de natureza técnica e social que caracterizam o ‘processo de trabalho’. Orlikowski (1992) investigou a introdução de software colaborativo numa organização para compreender as transformações visíveis nas práticas de trabalho e a interacção social através de tecnologia. Os resultados sugeriram que a implementação e subsequente utilização de tecnologia de apoio a grupos de trabalho são influenciadas pela cultura e estrutura organizacional, e pelos modelos mentais das pessoas, comportando a adaptação por parte de todos os membros às constantes transformações ‘sociotécnicas’. 2.4.1 REQUISITOS As ferramentas de suporte ao trabalho cooperativo requerem um número mínimo de utilizadores, uma massa crítica, envolvendo um estudo prévio dos seus benefícios de utilização e dos custos que acarretam (Grudin, 1994; Dix, 1997), bem como um conjunto de requisitos de colaboração constituído por: i) tamanho do grupo (número total de utilizadores que o sistema suporta), ii) controlo de versões, iii) mapeamento, iv) partilha de ficheiros, e v) repositório com a informação necessária ao desenvolvimento das tarefas. Marca (1991) identificou um número diversificado de requisitos para software colaborativo com base em entrevistas, salientando-se o fornecimento de mecanismos de coordenação e co-autoria, a autenticação dos participantes distribuídos geograficamente, a gestão das actividades e a integração entre aplicações.
  • 38.
    20 Beck e Bellotti(1993) identificaram que, até ao início da década de 1990, grande parte dos sistemas colaborativos era ‘implementada’ sem ter em consideração as diversas formas de colaborar entre os membros de um grupo, uma questão que merece alguma reflexão da parte dos investigadores para apurar a continuidade desta afirmação em termos científicos. Segundo Grudin (1994), é difícil definir os requisitos de um sistema groupware, na medida em que este processo exige uma extensa consideração de ‘aspectos funcionais’ e características dos grupos que não apresentam um carácter intuitivo, permitindo aos programadores adaptarem diversas funcionalidades ao contexto específico em que se desenrola o ‘fluxo laboral’, e onde a relação custo/benefício depende de factores como as preferências, as funções, a experiência anterior, e as tarefas dos utilizadores. Na perspectiva de utilização do sistema, alguns estudos focaram a sobrecarga imposta sobre os membros do grupo pela introdução de groupware (Rogers, 1994), e as elevadas despesas que surgem de forma imprevista (Bowers, 1994), como alguns factores a considerar na implementação de um sistema. Prinz et al. (1998) defenderam a capacidade de compreender melhor os processos de trabalho, a nível dos requisitos de desenvolvimento e da utilização do sistema, com o objectivo de identificar experiências e estabelecer directrizes para a prática futura com o devido suporte computacional. Com a aprendizagem da ‘dinâmica de funcionamento’ de um sistema groupware, deve ser feita uma reflexão sobre as necessidades dos membros para desenvolver os procedimentos adequados, com o objectivo de coordenar o trabalho efectuado e utilizar as funcionalidades do sistema (Malone & Crowston, 1990). Neste sentido, é importante considerar as normas sociais, os comportamentos e as atitudes que se movem gradualmente em direcção à ‘congruência’ no grupo (Newcomb, 1968), onde a tecnologia e os processos do grupo não devem ser encarados separadamente (Prinz et al., 1998). A natureza ‘pervasiva’ dos dispositivos computacionais na sociedade tornou a ‘informação digital’ uma condição fundamental durante a colaboração. Por sua vez, Gutwin e Greenberg (2000) identificaram ‘mecanismos de colaboração’ para o uso por parte de pessoas com o objectivo de organizar as suas actividades e interacções colaborativas, aumentando a ‘percepção do espaço de trabalho’ (Gutwin et al., 1996) através da transmissão e compilação de informações sobre o tipo de acções executadas, os responsáveis, e o instante temporal em que ocorrem as actividades. As convenções para estabelecer padrões e regular acordos de cooperação recorrentes, podem ser introduzidas para melhorar a interacção de um grupo (Mark, 2002). Para Schmidt e Bannon (1992), a cooperação é caracterizada por ‘interdependências mútuas’ e as convenções podem regular a comunicação (Lenke et al., 1995), o ‘afastamento interpessoal’ (Hall, 1966), a utilização de ‘artefactos’ e o controlo dos processos socais com efeitos negativos (Mark, 2002). A ‘engenharia de requisitos’ é uma parte fundamental do processo de concepção de software, envolvendo programadores e consumidores ‘em rede’ para que possam construir socialmente os seus requisitos e atingir elevados níveis de eficiência através da colaboração, num processo de ‘negociação’ permanente (Herlea & Greenberg, 1998). O ‘design participativo’ é entendido como um método complementar para a etnografia no qual os utilizadores e outros públicos se envolvem no desenvolvimento a partir de um estágio muito inicial, acompanhando o processo de concepção integralmente. Esta abordagem suscita igualmente um conjunto diversificado de possibilidades para aumentar gradualmente a eficácia na fase de criação dos sistemas de apoio à colaboração. Complementarmente, caracteriza uma forma de trabalho centrada no aumento da qualidade através da adequação contínua do sistema à envolvente do consumidor.
  • 39.
    21 De forma genérica,podem identificar-se alguns requisitos que devem ser considerados no desenvolvimento de groupware a partir de estudos pré-existentes, nomeadamente:  O sistema não deve ser restritivo. Na cooperação, as funções dos participantes são frequentemente informais e dinâmicas (Strauss, 1993), onde a envolvência dos utilizadores na ‘coordenação’ de esforços (controlo de acesso das funções de comunicação e colaboração) não deve ser limitativa. No entanto, quando os papéis explícitos são atribuídos, um sistema de groupware deve ser capaz de aprovar ‘políticas de coordenação’ para reforçar o acesso controlado a opções mais delicadas (Beck & Bellotti, 1993).  Suporte a múltiplas tarefas, métodos de trabalho, escalabilidade de um grupo, métodos de interacção, ajustamento ao ‘contexto’ do grupo, e manutenção de características comportamentais. Em complemento, os sistemas colaborativos estão “constrangidos” à tecnologia disponível, às dificuldades na concepção de ‘interfaces sociais’, bem como aos requisitos de cada ambiente de trabalho, o que exige um elevado grau de ‘interoperabilidade’ para eliminar as ‘restrições’ de utilização e fomenta a criação de novas ‘interfaces sociais’ que estabeleçam padrões únicos de interacção (Mandviwalla & Olfman, 1994).  Suporte à ‘interacção interpessoal’ no núcleo da colaboração, transição entre a actividade laboral em grupo e de forma individual, ‘acesso’, possível utilização de ‘objectos’ físicos e digitais partilhados, disposição flexível dos utilizadores, e ‘interacção simultânea’ no espaço de trabalho partilhado (Scott et al., 2003).  Comunicação ‘ponto a ponto’ (peer-to-peer, na nomenclatura anglo-saxónica) entre objectos (como artefactos, actividades e funções), situados num ou mais espaços de trabalho (Babar, 2010).  Fornecimento de mecanismos não funcionais e extra-funcionais de ‘percepção’ das tarefas executadas por parte dos utilizadores (Teruel et al., 2011). 2.4.2 FACTORES DE SUCESSO E FRACASSO Numa envolvente de elementos sociais, políticos, económicos e motivacionais, Grudin (1994) identificou alguns dos principais ‘desafios’ encarados por programadores de groupware, designadamente: i) a disparidade acentuada entre trabalho e benefícios, na medida em que as aplicações colaborativas exigem um trabalho adicional de indivíduos que não compreendem as vantagens directas de utilização, ii) a existência de uma ‘massa crítica’, porque o groupware só tem sucesso se uma grande parte dos membros do grupo o usar de forma activa, iii) a ‘ruptura’ com os processos sociais, devido ao facto deste tipo de sistemas poder representar ameaças às estruturas políticas existentes ou infringir ‘convenções sociais’, iv) o tratamento de excepções, na medida em que os sistemas colaborativos podem não acomodar a grande imprevisibilidade que caracteriza as actividades de trabalho em grupo, v) a acessibilidade discreta mas eficaz, no que respeita ao uso das características que suportam os processos de grupo, vi) as dificuldades de avaliação dos obstáculos intransponíveis à aprendizagem do funcionamento de groupware, vii) o processo de adopção, envolvendo uma introdução cuidadosa da tecnologia no espaço de trabalho, e viii) a falha de intuição nas aplicações ‘multi-utilizador’, podendo resultar num fluxo de trabalho inadequado, numa gestão feita de forma incorrecta, e num processo de concepção susceptível a erros que podem marcar o fracasso de um projecto.
  • 40.
    22 Por sua vez,Grudin e Palen (1995) apontaram para uma melhoria da ‘infra-estrutura’ (rede, software, suporte e comportamento), facilidade de acesso da ‘interface gráfica’, pressão generalizada e expansão da funcionalidade da aplicação como as principais razões encontradas para explicar uma adopção bem sucedida de aplicações de suporte ao trabalho em equipa. Na sua generalidade, o sucesso dos sistemas colaborativos requer um balanço entre o esforço e os benefícios para todos os utilizadores, sem disparidade, que deve ser comunicado e conglobar a necessidade de construção de interfaces fáceis de utilizar e com capacidades de integração. Menold (2009) defende que a aplicação bem sucedida das TIC para suportar o trabalho cooperativo numa organização depende não só das características da tecnologia, mas também das características de uma organização, como a estrutura ou cultura organizacional, estratégia, gestão, as proprieadades do utilizador e a sua motivação, bem como os ‘factores cognitivos’. A característica fundamental para o sucesso destas aplicações passa pela partilha de informação entre os membros de um grupo, trazendo maior coesão aos procedimentos existentes (Koch & Gross, 2006). Segundo Noël e Robert (2004), a maioria das pessoas usa processadores de texto de carácter pessoal para escrever documentos de forma colaborativa, comunicando-se através de e-mail, reuniões cara-a-cara e telefone. Em geral, alguns sistemas de suporte à colaboração não foram bem sucedidos e, na visão destes autores, as razões prendem-se com o facto de que a sua adopção é dispendiosa para utilizadores mais experientes por envolver um novo ciclo de aprendizagem (Whitehead & Goland, 1999), a sua instalação e utilização pode suscitar diversos problemas (Grasso et al., 1997), e o software deve ser instalado de forma correcta em todos os locais de trabalho, exigindo um nível funcional aceitável para todos os utilizadores, levando-os a reconhecer a sua importância na execução de tarefas (Noël e Robert, 2004). Para se alcançar o êxito com a implementação de groupware num determinado ambiente de trabalho, torna-se fundamental a utilização obrigatória por parte de todos os utilizadores (Grudin & Palen, 1995). A interoperabilidade entre diferentes plataformas torna-se igualmente uma condição essencial a nível operacional, fomentando a criação de ferramentas com vários módulos integrados, que sejam personalizáveis mediante as necessidades dos utilizadores. 2.4.3 ÁREAS DE APLICAÇÃO As ferramentas de groupware podem aplicar-se a diversos domínios científicos, onde a mobilidade, as transacções comerciais na WWW, o suporte colaborativo a equipas médicas, as dinâmicas processuais e as tecnologias que apoiam o paradigma de aprendizagem actual, bem como a aplicação de mundos virtuais e a construção de videojogos de carácter cooperativo, se assumem como ‘rotas de investigação’ na área de CSCW. Com os desenvolvimentos verificados nestes segmentos, o software colaborativo e as conjunturas sociais que suporta, podem trazer maior eficiência laboral, com a sua utilização a ser uma condição sine qua non para que muitas organizações consigam expandir os seus negócios, motivar uma participação de toda a ‘infra- estrutura social’ que sustenta a produção e transmissão de conhecimento, e reduzir o risco de erro em situações complexas. A análise das subáreas de CSCW apresentadas nesta dissertação pode ser feita respeitando a seguinte sequência de leitura: i) enquadramento histórico, com as origens e as possíveis motivações de investigação em cada segmento, ii) domínios de actuação, onde são apresentadas as características específicas para cada domínio, as limitações técnicas, e os efeitos associados às implementações tecnológicas, e iii) perspectiva actual das subáreas e possíveis tendências de convergência futura, onde se apresentam alguns estudos que têm sido efectuados pela comunidade científica nos últimos anos.
  • 41.
    23 2.4.3.1COLABORAÇÃO MÓVEL O surgimentode redes sem fios de grande autonomia e a proliferação dos dispositivos móveis no ambiente de trabalho deram lugar a uma subárea de investigação denominada por CSCW Móvel, promovendo a colaboração ao longo do espaço e do tempo, e permitindo que as equipas cooperem enquanto se movem. Alguns protótipos de CSCW focaram-se na concepção de ambientes onde os utilizadores podiam ter acesso a colegas distribuídos, bem como mover- se ou reconfigurar um ambiente espacial partilhado (Benford & Fahlén, 1993). Na revisão feita por Luff e Heath (1998), foram identificados alguns estudos empíricos centrados nos requisitos de suporte à ‘mobilidade’ dentro das actividades colaborativas inseridas em ‘contexto social de trabalho’. Com a análise à ‘co-operação’ entre duas organizações remotas, Bellotti e Bly (1996) afirmaram que a ‘mobilidade’ é essencial para a comunicação e o uso de recursos partilhados, facilitando a ‘interacção informal’, e possibilitando a ‘percepção’ da actividade de um ou mais membros situados em locais remotos. Similarmente, Whittaker et al. (1994) abordaram o facto de que as tendências de teletrabalho, trabalho móvel e a globalização dos negócios, separaram os colaboradores geograficamente e reduziram a necessidade de proximidade física. Contudo, em cenários de comunicação ‘informal’ no espaço de trabalho, as ‘interrupções’ podem fazer a notificação visual/verbal necessária para captar a atenção do destinatário sobre determinados pormenores relativos ao processo de execução de uma tarefa. Conceptualmente, o CSCW Móvel congloba a ‘mobilidade’ de trabalhadores individuais entre vários locais, conforme as exigências verificadas para a ‘actividade distribuída’ (Wiberg & Grönlund, 2000). O ‘teletrabalho’ foi definido como “trabalhar à distância” usando as saídas do local de trabalho fixo, onde os trabalhadores móveis operam de um modo eficaz em diferentes ambientes sem fixação (Dix & Beale, 1996). O conceito surgiu na década de 1990 como o efeito resultante do aumento da largura de banda e rápido declínio no custo de soluções de TIC para trabalhadores individuais, diversificando os modos de trabalho de forma remota e flexível num desafio contínuo (Kakihara et al., 2002). O recurso à ‘computação móvel’ na colaboração exige uma compreensão sobre o ‘contexto’ e as execuções práticas desta tecnologia (Kristoffersen & Ljungberg, 1999), impondo restrições à HCI e fomentando o desenvolvimento de novos estilos de interacção. De uma forma genérica, a ideia que caracteriza o CSCW Móvel pode ser descrita como o trabalho conjunto em vários locais, com recurso à utilização de TIC móveis, envolvendo a solução de problemas técnicos de comunicação, processamento de dados, eficácia da rede, e actividade social. No domínio dos aspectos sociais, destacam-se problemáticas como a filiação em grupos móveis, manutenção de comunidades, ‘co-operação’, partilha de conhecimento de forma remota, o atendimento ao cliente, bem como a ‘co-ordenação’ e optimização processual em oposição ao isolamento e controlo (Wiberg & Grönlund, 2000). A análise da importância da localização em sistemas móveis (Dix et al., 2000) estimulou a prossecução de taxonomias para o ‘contexto’ da interacção, a ‘localização’ dos participantes, os ‘níveis de mobilidade’, e a capacidade de ‘percepção’ dos dispositivos. Litiu e Prakash (2000) descreveram um modelo designado por DACIA que disponibiliza mecanismos para simplificar a criação de groupware em domínios onde os utilizadores são ‘móveis’. Wiberg (2001) abordou formas de apoiar aplicações colaborativas específicas através da mobilidade, nomeadamente o suporte directo e sem obstáculos entre reuniões. A utilização dos dispositivos móveis no apoio à ‘percepção’ foi aprofundada por Watanabe et al. (2000), enquanto o trabalho protagonizado por Prinz e Grather (2001) descreveu a cooperação numa comunidade móvel baseada na Web.
  • 42.
    24 Neste âmbito, Kawashet al. (2007) abordaram um ‘modelo de colaboração’ para comunidades virtuais móveis que engloba as dimensões de percepção, sociabilidade e usabilidade. Divitini et al. (2004) introduziram o sistema UBICOLLAB com um enfoque no acesso móvel ao ‘contexto da colaboração’, suporte a transacções entre a colaboração formal/informal, flexibilidade para os programadores de aplicações, e apoio à colaboração ‘ubíqua’ através da inclusão de ‘recursos’ digitais e físicos. No caso do sistema BSCW (Bentley et al., 1997), uma ferramenta para partilha do espaço de trabalho sedimentada na WWW, os clientes móveis são adicionados para aceder a um dado subconjunto de funcionalidades disponíveis e a sua ‘mobilidade’ é facultada através de uma componente adicional que se encontra limitada ao sistema, descurando o apoio para a ‘colaboração ubíqua’. No campo de roomware, o sistema TEAMROOMS (Roseman & Greenberg, 1996) motivou a criação de um ambiente virtual de colaboração bidimensional/tridimensional com o objectivo de ampliar as capacidades de ‘mobilidade’ das salas de suporte a reuniões. Uma grande parte dos estudos em CSCW Móvel focou a dimensão tecnológica com as redes móveis, considerando as propriedades dos sistemas distribuídos ao nível de Chamada de Procedimento Remoto (Remote Procedure Call – RPC), sistemas de geoposicionamento, Modo de Transferência Assíncrono (Asynchronous Transfer Mode – ATM), e aspectos de usabilidade e confiança. Com o recurso à utilização de infra-estruturas tecnológicas fixas e móveis, é possível gerir e organizar ‘actividades laborais’ com menos restrições, tornando o ambiente de trabalho flexível ao incorporar comunicações de natureza ‘nómada’ com mecanismos que suportam os requisitos de privacidade, autenticação e transporte de dados. Este tipo de ‘computação’ pode explorar as tecnologias avançadas sem fios, a Internet, os sistemas de posicionamento global e os dispositivos ‘portáveis’ (Wiberg & Grönlund, 2000). O conceito de ‘trabalho nómada’ baseia- se na noção de ‘mobilidade’ dos membros de uma ‘comunidade’ no espaço, com um propósito intencional de realização de trabalho, apresentando sinais de prevalência nas empresas. Numa sondagem independente conduzida por uma empresa ‘Fortune 500’, chegou-se à conclusão de que o ‘trabalho nómada’ simbolizava aproximadamente 20% do total da sua força de trabalho. Não obstante, a ‘computação nómada’ também tem sido aplicada fora das organizações, como por exemplo em aeroportos, compartimentos de hotéis e cafés (Mark & Su, 2010). Embora tenha suscitado vários progressos, a subárea de CSCW Móvel enfrentou sérios desafios devido às limitações dos dispositivos móveis em termos de memória, baixa resolução, energia disponível, tamanho de ecrâ e teclado, e confiabilidade da rede, que se traduziram em consequências desastrosas para o sucesso da cooperação em situações de interrupção fortuita (Papadopoulos, 2006). Nos últimos anos, o paradigma alterou-se com a inovação tecnológica e muitas das limitações foram ultrapassadas com êxito, num cenário onde a ‘acção humana’ está situada num ‘contexto’ específico que é transformado pelo desempenho de uma actividade de forma recursiva. A importância dos ambientes ‘sensíveis ao contexto’ reflecte-se na captação da natureza da interacção para adequar os recursos tecnológicos às necessidades expostas por pessoas que trabalham de forma cooperativa (Kakihara & Sorensen, 2002; Diallo et al., 2011). A tendência verificada em CSCW para aumentar a colaboração com um apoio cada vez mais complexo sobre as estações de trabalho convencionais contraria o facto dos participantes coordenarem as suas tarefas com dependência sobre a ‘mobilidade’ de pessoas e artefactos. A ‘micro-mobilidade’ de objectos pode ser crítica quando se considera o suporte das actividades colaborativas através da ‘co-presença’ (Luff & Heath, 1998; Mark & Su, 2010). A nível prático, é
  • 43.
    25 verificado o surgimentode aplicações focadas no ‘aumento’ de mapas físicos com informações úteis fornecidas em tempo real, com base em Realidade Aumentada (Augmented Reality – AR), onde se pode destacar o sistema MapLens (Morrison et al., 2009). Ainda neste domínio, torna- se premente enfatizar sistemas como o PACER (Liao et al., 2010), que possibilita a manipulação de conteúdo através de interacção por gestos, e o Deep Shot (Chang & Li, 2011), que fornece o apoio aos utilizadores para a migração de tarefas através de dispositivos móveis heterógeneos, capturando o estado do trabalho e retomando a tarefa respectiva num dispositivo diferente. A utilização de dispositivos móveis enquanto os utilizadores se movimentam no espaço limita a ‘capacidade motora’ e perturba a sua atenção, resultando na redução do desempenho. Neste sentido, os dipositivos de ‘computação móvel’ que podem receber, armazenar e adaptar informações aos factores ‘contextuais’ em que se desenrola a HCI, podem fornecer as medidas necessárias à resolução de determinadas tarefas com maior eficiência, podendo adequar-se ao contexto de utilização no local de trabalho, em casa, na rua, no carro, entre outros locais. Com a análise ao tamanho das interfaces em contexto de movimento, foi possível concluir que uma alteração contínua do ‘tamanho’ do foco visível num dispositivo pode ser uma estratégia eficaz para reduzir os efeitos negativos, exigindo parametrização face às diferenças de cada indivíduo (Kane et al., 2008). Algumas abordagens basearam-se em testes à adequação da capacidade de ‘reconhecimento de voz’ como um método de interacção complementar ao uso de dispositivos móveis para digitar texto de forma ‘semi-automática’ (Cox et al., 2008), à marcação ou tagging social (social bookmarking, na nomenclatura anglo-saxónica) e recuperação de imagens digitais através de anotações feitas por voz/texto (Cherubini et al., 2009), às barreiras de comunicação entre médicos e pacientes com problemas auditivos, através de linguagem gestual reproduzida num sistema móvel em tempo real (Buttussi et al., 2010), bem como ao suporte a situações de risco com a utilização de ‘robótica’ (Drury et al., 2004) e de mapas para a partilha de pontos de interesse por parte dos bombeiros no combate aos incêndios, utilizando o sistema MobileMap (Herskovic et al., 2011; Monares et al., 2011), e à assistência aos encarregados da manutenção de instalações industriais (Ziegler et al., 2010), em cenários onde pode ocorrer colaboração. As TIC móveis impõem diversos desafios de ‘usabilidade’ no que se refere ao design de interfaces fáceis de utilizar (Ballard, 2007), à forma como é medida a ‘usabilidade’ (Kjeldskov & Stage, 2004), ou às relações entre as tarefas, a tecnologia de suporte e o contexto de trabalho (Kristoffersen & Ljungberg, 1999). Os participantes em processos de colaboração móvel devem ser capazes de trabalhar de uma maneira “autónoma” através do sistema (Neyem et al., 2007; Monares et al., 2011), levando a cabo processos esporádicos de colaboração sob demanda. No sentido de definir os requisitos fundamentais para a criação de um sistema móvel de apoio à colaboração, Herskovic et al. (2011) introduziram um modelo denominado por ‘efeito iceberg’, sendo consituído pelos seguintes elementos: i) ‘flexibilidade’ de interacção entre utilizadores, onde se destacam os mecanismos de ‘detecção automática’ e conexão/desconexão para que o sistema se possa adaptar às transformações frequentes em termos de tamanho e estrutura do grupo, ii) ‘protecção’, na medida em que o sistema deve incorporar medidas que garantam ao utilizador que o seu trabalho está seguro (sessões de trabalho ad-hoc, privacidade do utilizador e segurança), iii) ‘comunicação’, em que o sistema deve fornecer mecanismos de comunicação síncrona/assíncrona, partilha de ficheiros e notificação de eventos, iv) ‘heterogeneidade’, pelo facto da colaboração poder envolver ‘dipositivos heterogéneos’ como computadores portáteis, smartphones e Assistentes Digitais Pessoais (Personal Digital Assistants – PDAs) e necessitar de
  • 44.
    26 versões configuradas medianteo tipo de dispositivo utilizado. A ‘interoperabilidade’ “refere-se à capacidade de um sistema de software para compreender o significado dos dados e serviços, mesmo que estes recursos tenham sido desenvolvidos por vários fornecedores”, sendo exigida com o objectivo de prevenir o ‘isolamento’ dos utilizadores, v) ‘serviços autónomos de suporte à interacção’, suportando a comunicação sem fios com mecanismos de “conexão automática”, “descoberta de serviços e dispositivos”, “encaminhamento de mensagens” e “conversas entre utilizadores de um modo informal”, vi) ‘percepção’, onde se situam os domínios online, offline e transição, e vii) ‘consistência e disponibilidade dos dados’, de forma a prevenir desconexões frequentes com o devido suporte de informação em tempo real, onde os requisitos podem ser estabelecidos por “replicação explícita de dados”, “armazenamento temporário na rede”, bem como “resolução de conflitos”. Desta forma, o processo de concepção de aplicações móveis de suporte ao trabalho cooperativo deve respeitar um conjunto de requisitos bem especificado, e ultrapassar óbices relativos à implementação técnica, ao suporte à colaboração e à aprovação dos utilizadores (Herskovic et al., 2011). 2.4.3.2COMÉRCIO COLABORATIVO Com o desenvolvimento global das TIC e de serviços baseados na Internet, o Comércio Electrónico (E-Commerce) emergiu como um ‘modelo de negócios’ determinante para o futuro das organizações na aquisição de ‘vantagens competitivas’ (Fingar et al., 2000), sendo definido pela utilização de tecnologia para permitir ‘transacções’. Os Negócios Electrónicos (E-Business) referem-se ao processo de transformação e racionalização de actividades da cadeia de valor de uma organização com base no suporte tecnológico da Internet, dando origem a um paradigma denominado por Comércio Colaborativo (C-Commerce), um domínio que se foca na interacção colaborativa entre uma comunidade de colaboradores, parceiros de negócio e consumidores, e que é adoptado para alcançar múltiplas oportunidades de negócio na Internet. Neste contexto, Holsapple e Singh (2000) apresentaram um vasto conjunto de definições inseridas na literatura para C-Commerce. Segundo Burdick et al. (1999), o objectivo principal desta estratégia virtual passa pelo aproveitamento de todas as informações sobre um produto e os respectivos activos de aplicação numa estrutura fundamentada na Web, disponibilizando um acesso “ubíquo” e personalizado a todos os participantes numa comunidade de comércio. Ward (1999) defende a ocorrência do C-Commerce quando as organizações recorrem ao uso de sistemas colaborativos em tempo real para comercializar os seus produtos e serviços com outras entidades (em canais direccionados a empresas ou consumidores). Este segmento tem a capacidade de facultar uma infra-estrutura dinâmica para suportar negócios entre empresas, com o intuito de interligar as informações sobre produtos, ‘ferramentas internas’, processos, fornecedores, consumidores e parceiros (Maynard, 1999), numa rede de distribuição multi-canal que permite aos fabricantes automatizar os fluxos de informação com os restantes elementos da cadeia de abastecimento. De uma forma genérica, o C-Commerce pode ser subentendido como “um conjunto de tecnologias e práticas de negócio que possibilitam às empresas construir relações mais sólidas com os seus parceiros comerciais”, através da integração de processos inter-organizacionais de natureza complexa regidos pela lógica e as regras de negócio e pelo fluxo de trabalho existente na organização. Para além da definição supra-referida, Chan et al. (2007) salientaram também a possibilidade de uso dos “serviços Web” para automatizar o C-Commerce e fornecer serviços ao cliente em tempo real (por exemplo, o caso da AMAZON). Os objectivos das iniciativas de C- Commerce baseiam-se na maximização do retorno sobre o investimento em TIC, no reforço da
  • 45.
    27 integração da cadeiade abastecimento, e no aumento da ‘agilidade do negócio’ e da qualidade do serviço ao cliente. O C-Commerce pode ajudar as organizações a conectar e automatizar um conjunto de processos com os seus parceiros, clientes e fornecedores, reduzir as ‘latências’ de processamento e os custos, bem como apoiar o processo de tomada de decisões operacionais, planear e desenvolver projectos de forma dinâmica. Os padrões usados neste tipo de comércio (Tschammer, 2001) podem incluir o ‘protocolo’ SOAP para aceder às componentes de software de um ‘ambiente distribuído’, bem como as ‘linguagens de marcação’ XML e ebXML (Electronic Business XML) para a partilha de dados, e a Linguagem de Modelação de Processos de Negócio (Business Process Modeling Language – BPML) usada para descrever o fluxo de trabalho (Chen et al., 2007). Conforme defenderam Hartono et al. (2011), o C-Commerce “é uma área cada vez mais importante para a inovação e o investimento ao nível tecnológico, tornando-se a espinha dorsal da actividade empresarial moderna”. A implementação de software social e ‘módulos colaborativos’ em Sistemas Integrados de Gestão Empresarial (Enterprise Resource Planning – ERP) e Gestão da Relação com o Cliente (Customer Relationship Management – CRM) tornou-se crítica para a interacção síncrona entre as empresas e os seus consumidores (Koch, 2008). No que se refere à aptidão das organizações para gerar lucros sustentáveis a partir da relação com o cliente, coexiste uma forte confluência entre forças de mercado, tecnologia e pessoas, onde a colaboração reside num ciclo composto pela identificação, atracção e aquisição de potenciais consumidores para obter lucro de forma ‘bilateral’ (Kracklauer et al., 2004), envolvendo os recursos em torno de objectivos comuns. O conceito referente à Gestão de Processos de Negócio (Business Process Management – BPM), na visão de van der Aalst et al. (2003), “inclui métodos, técnicas e ferramentas para suportar a concepção, implementação, gestão e análise de processos operacionais de negócio”, podendo ser vista como uma extensão da Gestão do Fluxo de Trabalho (Workflow Management – WFM) ao centrar-se no apoio à automatização do ciclo de vida dos processos de negócio e incorporar funcionalidades de colaboração. O ‘ciclo de vida’ da BPM consiste na concepção de processos, configuração do sistema, implementação dos processos e no diagnóstico, respectivamente. Na caracterização feita por Hill et al. (2008), a BPM pode ser vista como uma ‘disciplina’ de gestão orientada a processos que congloba a componente tecnológica da gestão do fluxo de trabalho. Segundo Ko et al. (2009), uma metodologia eficiente para suportar os processos de negócio no domínio da colaboração entre duas empresas (Business-to-Business – B2B) é fundamental para alcançar o sucesso num mercado em constante mutação, suscitando a necessidade de abordar a semântica de alto nível que caracteriza os processos colaborativos de negócio. No domínio do desenvolvimento colaborativo no sector industrial, a Gestão do Ciclo de Vida de um Produto (Product Lifecycle Management – PLM) foi concebida como um modelo de negócio estratégico para o suporte à criação, gestão, disseminação e utilização colaborativa de activos, incluindo dados, informação e conhecimento. Esta corrente integra pessoas, processos e tecnologia, e permite às organizações obterem vantagens competitivas através da criação de produtos com maior qualidade, menos defeitos, um custo inferior, e em tempo reduzido. Com os sistemas de PLM, possibilitou-se a colaboração entre os participantes interligados na cadeia de valor, indo ao encontro de algumas necessidades das organizações em reunir as equipas de desenvolvimento e os parceiros da cadeia de abastecimento dispersos a nível geográfico, num processo virtual colaborativo, bem como trocar e controlar as informações sobre os produtos e gerir/desenvolver projectos em tempo real, tendo em consideração a interoperabilidade entre
  • 46.
    28 plataformas. No entanto,o processo de desenvolvimento de um produto enfrenta dificuldades de coordenação entre equipas, e incompatibilidades entre os sistemas e dados na prossecução de ‘tarefas complexas’. Embora os sistemas tradicionais de Desenho Auxiliado por Computador (Computer-Aided Design – CAD), bem como de Produção Assistida por Computador (Computer- Aided Manufacturing – CAM) tenham tornado o processo de design mais eficiente, encontram- se geralmente separados de operações convencionais de colaboração nas organizações. Com a necessidade assinalada de adaptar eficazmente as funcionalidades colaborativas aos requisitos de negócio actuais, foi apresentada uma solução tecnológica denominada por Colaboração no Ciclo de Vida de um Produto (Product Lyfecycle Collaboration – PLC), que incorpora funções de gestão de ‘portfólios’ de produtos, bem como de parametrização, desenvolvimento, fabricação e fornecimento de componentes de um produto de forma colaborativa. Complementarmente, foi abordado o ‘protocolo de colaboração’ que fornece a regulação necessária para estabelecer colaboração síncrona durante o ciclo de vida, incluindo diferentes ‘camadas de alinhamento da colaboração’, como o objectivo, o processo, a informação, e o método (Ming et al., 2008). Conforme argumentam Mun et al. (2009), o conceito de ‘organização virtual’ baseia-se no paradigma da colaboração entre empresas num ambiente em rápida transformação, onde a confiança se torna fundamental em diferentes tipos de interacção ao possibilitar a actuação de uma empresa em situações de incerteza. Neste ambiente, as empresas têm uma oportunidade clara de cooperar com outras organizações, através da Internet, num esforço ‘simbiótico’. Com o estudo protagonizado por Oh et al. (2010), introduziu-se um ‘modelo’ colaborativo de gestão da cadeia de abastecimento para lidar com a questão da confiança na colaboração e diminuir a carga computacional no planeamento da produção, aplicando-se aos segmentos de logística da indústria automóvel por esta manifestar um rácio muito elevado na aquisição de peças a partir dos parceiros de negócio. Ainda neste sector, Wang et al. (2011) introduziram um método com base nos processos de trabalho cooperativo relativos à encomenda de produtos, manutenção, e ordem de montagem, com suporte de uma plataforma de C-Commerce. Numa perspectiva agregada, podem assinalar-se estudos como a introdução de Portais de Informação Empresarial (Enterprise Information Portals – EIP), definidos como “plataformas para a integração de gestão do conhecimento e TIC” através de processos de negócio internos e externos, onde a coordenação das equipas de desenvolvimento envolve os consumidores no processo de concepção do produto (Chang & Wang, 2010). Foram também feitas investigações orientadas à evolução dos serviços propostos pelos ‘mercados electrónicos’ (Mola et al., 2008), a SI inter-organizacionais, onde soluções como a NETWORK COLLABORATE podem ser adoptadas para que as empresas criem e mantenham ‘planos de negócio’, monitorizem a sua execução, e avaliem o sucesso de forma colaborativa (Saeed et al., 2011), ou à ‘integração’ de C-Commerce em fábricas com base num modelo de ‘optimização’ (Wang & Huang, 2010). A avaliação da qualidade de dados em C-Commerce é enfatizada por Zhou et al. (2011), onde são apresentados alguns problemas actuais de transparência, integração, e sincronização de dados, enquanto a investigação protagonizada por Choi et al. (2011) se focou na construção de um modelo colaborativo para o comércio, na venda e entrega de produtos, com base numa ‘taxonomia’ com informação partilhada sobre cada produto. Por sua vez, analisou-se o tipo de informação de ‘percepção’ que pode existir num cenário de comércio electrónico colaborativo (Jiang et al., 2011), desenvolveu-se um modelo conceptual para estudar as relações verificadas
  • 47.
    29 com o processode adopção de ferramentas de C-Commerce, as implementações colaborativas na ‘cadeia de abastecimento’, a inovação dos serviços e as vantagens competitivas em diversos países (Chong et al., 2011), fomentou-se a aplicação do segmento de comércio supra-citado no sector turístico (Hsiang et al., 2011), entre outros domínios em que se pode enquadrar o CSCW nas estratégias de negócio que caracterizam as transacções económicas baseadas na Internet. 2.4.3.3TELEMEDICINA Numa rota científica de investigação focada no suporte à saúde, denota-se um esforço sistemático por parte de entidades especializadas que prestam um atendimento aos pacientes congregando os seus conhecimentos com suporte de sistemas colaborativos. Segundo Strauss et al. (1984), o trabalho de articulação tem uma função essencial na integração e coordenação da contribuição de múltiplos indivíduos enquanto os pacientes permanecem num hospital. Em ambientes desta natureza, o trabalho executa-se num esquema sem rotinas pré-estabelecidas, onde é extremamente difícil padronizar processos. Segundo Field (1997), a ‘telemedicina’ pode ser definida pelo “uso de informação electrónica e tecnologias de comunicação para fornecer e suportar cuidados médicos quando a distância separa os intervenientes”, num domínio onde a ‘co-presença’ e a ‘percepção mútua’ constituem a base de uma comunicação implícita (Bellotti & Bly, 1996). Com a crescente fragmentação a nível da saúde, o alcance da ‘percepção’ tornou- se um factor crítico para conseguir a eficiência e a segurança do paciente, onde o desafio passa em grande parte por unir os domínios situados entre o universo tangível e a informação digital através da integração dos dispositivos interligados em rede no espaço de trabalho físico (Xiao, 2005). O conceito de ‘equipa de saúde’ pode ser entendido como “um grupo de profissionais de saúde que trabalha para um objectivo comum e efectua contribuições complementares no atendimento ao paciente” (McCallin, 2001). Os ambientes de trabalho cooperativo em núcleos hospitalares e de apoio ao paciente têm objectos físicos usados por equipas médicas para executar determinadas funções, onde se enquadram os medicamentos e suplementos para pacientes e as amostras laboratoriais. Neste contexto, um ‘artefacto físico’ pode facilitar a articulação do trabalho fragmentado e reduzir a necessidade de despender esforços de ‘articulação’ explícita, como por exemplo uma situação em que uma equipa de enfermeiros pode configurar uma sala de operações para um grupo de cirurgiões, onde o ambiente físico se transforma no ‘instrumento de mediação’ das actividades desenvolvidas (Xiao, 2005). Hazlehurst et al. (2003) recorreram ao uso da etnografia com base na análise à disposição física de instrumentos, ferramentas, auxiliares de memória, bem como outros meios que funcionam como artefactos cognitivos para os enfermeiros. A monitorização permite a detecção síncrona das actividades, para que possam ser efectuadas as ‘interrupções’ necessárias com o mínimo de efeitos prejudiciais. Os dispositivos de ‘exibição pública’, por seu lado, fornecem informações sobre o estado dos funcionários, pacientes e recursos fixados num ambiente hospitalar, suportando ‘comunicação síncrona’ entre trabalhadores a colaborar cara- a-cara e tendo um papel importante no suporte à discussão em grupo (Xiao, 2005). Alguns estudos no âmbito da introdução de TIC na saúde em grande escala indicaram a incompatibilidade presente entre os fluxos de informação nos processos de medicação (Ash et al., 2003). Em Portugal, verificou-se que no ano de 2006, aproximadamente 23% dos hospitais praticavam impreterivelmente actividades baseadas em telemedicina, com especial incidência no ‘telediagnóstico’ e na ‘teleconsulta’ (INE, 2006). Com esta visão genérica da adopção de TIC
  • 48.
    30 no sector dasaúde, é possível reflectir sobre as potencialidades do CSCW como uma área que pode catalisar a inovação aos mais diversos níveis, facultando novas métricas para a resolução de problemas na acção médica em situações de risco através de fluxos de trabalho cooperativo e tecnologias de suporte mais eficazes. Neste sentido, a aplicação específica de CSCW pode ter relevância na análise de registos médicos electrónicos em ambientes clínicos cooperativos, nas práticas cooperativas das equipas de assistência médica ao paciente, bem como na criação dos sistemas colaborativos que suportam a envolvente humana (Xiao, 2005). No estudo de Pratt et al. (2004), foi abordada a melhoria de sinergias entre a telemedicina e o campo de CSCW como um desafio eminente para a concepção de SI orientados aos serviços médicos, com o objectivo de fomentar a colaboração entre equipas médicas através da incorporação de mecanismos de ‘percepção’, contabilidade em ‘estruturas de incentivo’, e compreensão do fluxo de trabalho. A taxa de insucesso deste tipo de sistemas situava-se, no final da década de 1990, entre os 30% e os 50% (Sauer, 1999), distribuindo-se por consultórios médicos (Heath & Luff, 1996), hospitais (Ornstein, 2003), e centros de expedição de ambulâncias (Wastell & Newman, 1996). As causas podem ter advindo de questões sociais e organizacionais, nomeadamente as ‘normas da acção médica’, os ‘padrões organizacionais’, o ‘comportamento’ de pequenos grupos, as preferências individuais de cada utilizador, e a sua resistência à mudança tecnológica (Grudin, 1994). A utilização de groupware no sector da saúde foi ‘enfatizada’ por Househ e Lau (2005), analisando uma ‘lista de artigos’ relacionados com a inclusão de software colaborativo na área dos ‘cuidados médicos’, onde os resultados apontaram para a rota de investigação centrada na classificação de tarefas dentro de uma ‘equipa de saúde’ a nível clínico e de gestão, no estudo dos impactos da tecnologia de groupware na prestação dos cuidados ao paciente, nos recursos técnicos que podem eliminar as barreiras de comunicação e melhorar a troca de informação, e na redução das incertezas no processo de decisão através da estruturação de processos. Neste âmbito, salienta-se a proposta de Yousfi et al. (1994) para a criação de um ‘modelo conceptual’ e uma ‘arquitectura’ de software centrada na ‘simbiose’ entre CSCW e o ambiente de cuidados intensivos no que concerne à cooperação entre pessoas para partilha de informação e tarefas, recolha de dados, ou atribuição de responsabilidades. As ferramentas de Registo Médico Electrónico (Electronic Medical Record – EMR) são utilizadas de diferentes formas, por múltiplas pessoas, para completar um objectivo comum no atendimento ao paciente (Xiao, 2005), onde o ‘registo’ do paciente funciona como ‘mecanismo de coordenação’ entre os profissionais de saúde (Berg & Bowker, 1997). Segundo Heath e Luff (1996), estes registos podem ser usados em consultórios médicos como uma forma assíncrona de colaboração. Ao nível institucional, o incentivo para a adopção de EMR consiste na melhoria do acesso aos cuidados, redução de custos e maior qualidade dos serviços prestados e, a nível administrativo, centra-se na melhoria do ‘treino médico especializado’ e das práticas de gestão (Ingeborg & Wiederhold, 1981). Nos cuidados médicos, o ambiente de trabalho é uma mistura complexa de ‘rotinas’ e eventos excepcionais com os quais os médicos lidam numa base diária, em paralelo às normas e aos planos estabelecidos. A inserção de mecanismos de ‘percepção’ e interacção através de sistemas de EMR exige uma compreensão do ‘contexto’ nos cuidados de saúde (Xiao, 2005). Segundo Reddy et al. (2008), os ‘sistemas computadorizados de prescrição médica electrónica’ possuem a capacidade de apoiar mais actividades colaborativas, enquanto Dorr et al. (2007) apontam para a tendência de um apoio mais individual dos sistemas de EMR devido às suas normas, em contraste com a estrutura centrada nas necessidades das equipas.
  • 49.
    31 A investigação referenteao suporte à colaboração no sector da saúde tem-se centrado nas dificuldades identificadas pelos profissionais de saúde nos processos de trabalho em grupo que podem resultar em restrições sobre a utilização de recursos de colaboração para se atingir um entendimento geral dos problemas do paciente (Kvarnström, 2008), bem como em tópicos orientados à ‘prevenção’ e ‘controlo’ de doenças crónicas através de iniciativas de participação social (Choi et al., 2008), à aplicação de computação ‘pervasiva’ (Bardram, 2008) e de sistemas ‘sensíveis ao contexto’ de segurança crítica (Bardram & Nørskov, 2008) nos hospitais, à criação de uma tipologia para a concepção e personalização de SI em saúde (Balka et al., 2008), ao que se pode melhorar nas reuniões das equipas multidisciplinares de tratamento e gestão contínua de pacientes com ‘cancro da mama’ (Robertson et al., 2010), ou à etnografia em hospitais com o intuito de analisar o uso de sistemas de EMR por parte dos médicos para visualizar históricos, comunicar com outros membros das equipas médicas e coordenar tarefas (Østerlund, 2008). O estudo protagonizado por Shaw et al. (2008) defende que “a colaboração está a tornar-se num novo padrão de cuidados de saúde” e baseia-se em métodos de observação e entrevista para a análise de uma equipa de reabilitação. Por sua vez, Bardram (2009) apresentou o ‘conceito’ de Computação Baseada na Actividade (Activity-Based Computing – ABC) que se foca no apoio ao ‘trabalho clínico’ no hospital, incluindo desafios decorrentes da gestão de actividades paralelas e interrupções que caracterizam uma envolvente com elevados níveis de mobilidade, urgência, e colaboração. Outros estudos enfatizaram o uso de ‘superfícies tangíveis’ partilhadas para um ‘fluxo de interacção médica’ entre um paciente ‘surdo’ e um médico sem dificuldades auditivas (Piper & Hollan, 2008), bem como a actuação colaborativa em situações de emergência (Palen et al., 2007; Shklovski et al., 2008; Sarcevic et al., 2011). 2.4.3.4APRENDIZAGEM COLABORATIVA SUPORTADA POR COMPUTADOR Conceptualmente, o campo de investigação em Aprendizagem Colaborativa Suportada por Computador (Computer-Supported Collaborative Learning – CSCL, na nomenclatura anglo- saxónica) pode ser fundamentado em estratégias educativas de exploração intelectual através da interacção social, onde os recursos informáticos actuam como intermediários nos processos de colaboração. A ‘génese’ do acrónimo ‘CSCL’ remonta à primeira metade da década de 1990, impulsionado pelo potencial de conexão da Internet para fomentar a ‘procura mútua’ de linhas de raciocínio em ambientes pedagógicos de natureza ‘pluridisciplinar’, contrastando com uma ‘reacção isolada’ aos conteúdos estáticos. Não obstante, a ‘origem’ da aprendizagem em grupo encontra-se na década de 1960 no âmbito da psicologia social (Stahl et al., 2006), explorando o ‘construtivismo social’ e as ‘teorias de diálogo’ (Koschmann, 1996). A CSCL foca-se na melhoria contínua da interacção em grupo, fomentando o uso de capacidades de forma recíproca para a partilha de conhecimento pelos membros de uma comunidade (Lipponen et al., 2004), onde as ‘configurações espaciais’ com o devido suporte tecnológico podem incluir redes assíncronas de aprendizagem (Bourne et al., 1997), aprendizagem no contexto do ‘individualismo interligado’ (Castells, 2001), comunidades online (Barab et al., 2004), comunidades focadas na ‘construção de conhecimento’ (Bielaczyc, 2006), ou ambientes de aprendizagem ‘móvel’ e ‘ubíqua’ (Rogers & Price, 2008). Neste sentido, a interacção pode envolver uma distribuição espacial e temporal entre actores e meios de comunicação, numa configuração ‘síncrona’, ‘assíncrona’, ou ‘semi- síncrona’ com uma granularidade variável, e onde os participantes podem estar co-localizados ou distribuídos geograficamente com o auxílio de múltiplos ‘dispositivos’ e ‘formatos de dados’ (Suthers et al., 2010). Numa ‘meta-análise’ a nível universitário, concluiu-se que a utilização de
  • 50.
    32 estratégias colaborativas paraaprendizagem pode promover o alargamento do ‘espectro’, um ‘raciocínio de alto nível’, a criação de ideias de forma frequente, mais soluções para problemas complexos e a transferência de conhecimento, contrastando com estratégias de aprendizagem individualistas e competitivas (Johnson et al., 1991), suscitando a criação de novas ferramentas de suporte informático com capacidades a nível de ‘percepção do espaço de trabalho’ (Gutwin & Greenberg, 1995) para a procura constante de um ‘fundamento comum’. Os pressupostos epistémicos relacionados com a aprendizagem construtivista diferem da educação tradicional. A Teoria da Actividade (Figura 2) tem a sua origem na filosofia clássica alemã de Kant (1787) e Hegel (1807) e enfatiza a construção histórica de ideias e o papel activo do homem na partilha de conhecimento, representando a base para a filosofia de Marx (1867) e a ‘psicologia histórico-cultural’ soviética de Vygotsky (1930) e Leont’ev (1978). As suposições fundamentais desta teoria são as unidades de consciência e actividade (Kaptelinin, 1996), onde as ferramentas intercedem a natureza da actividade humana e podem influenciar a capacidade de ‘desenvolvimento mental’ (Kuutti, 1996; Stahl, 2011). A actividade envolve artefactos, como instrumentos, sinais, procedimentos, máquinas, métodos, leis e formas de organização laboral, ao invés da psicologia cognitiva que envolve apenas ‘representações mentais’, estabelecendo- se como “um sistema de relações sociais” (Jonassen & Rohrer-Murphy, 1999). Os conceitos de ‘cognição situada’, ‘cognição distribuída’ e ‘comunidades de prática’, emergiram num contexto educativo acompanhadas por uma transformação na natureza do conhecimento, pensamento e da aprendizagem, numa envolvente designada por ‘perspectiva situacional’ (Greeno, 1997). FIGURA 2. ESTRUTURA DE UM SISTEMA DE ACTIVIDADE HUMANA (ADAPTADO DE ENGESTRÖM, 1987) No domínio da ‘epistemologia individual’, o indivíduo é o agente de aprendizagem que pode beneficiar da situação de colaboração. Na ‘epistemologia intersubjectiva’, o grupo é visto como o motor da aprendizagem, dentro da qual a participação individual pode mudar. Embora o ‘construtivismo’ (Piaget, 1976) não seja encarado como uma epistemologia de aprendizagem colaborativa, é citado como uma teoria motivacional na literatura de CSCL e constitui a base de algumas epistemologias colaborativas. A ‘epistemologia construtivista’ enfatiza a actividade do aluno no processo de aprendizagem, onde o suporte computacional pode englobar simulações de tarefas (Rieber, 2005), e o conhecimento adquirido é construído pelo aluno ao invés de uma perspectiva ‘individualista’, estabelecendo-se como uma forma de “construção colaborativa de conhecimento” (Stahl, 2000) que implica a interactividade com base nas teorias de dissonância cognitiva (Festinger, 1957) e ‘conflito sócio-cognitivo’ (Doise & Mugny, 1984). Segundo Pfister
  • 51.
    33 (2005), a essênciada aprendizagem cooperativa reside no conceito de ‘informação partilhada’, fomentando a transferência bidireccional de informação entre indivíduos. No caso concreto da ‘epistemologia participativa’, a aprendizagem pode ser concebida como “um processo legítimo de participação periférica” nas práticas de uma comunidade (Lave & Wenger, 1991). Em geral, a aprendizagem e a colaboração não se fundem apenas na dimensão epistemológica, possuem fortes significações ‘ontológicas’ e têm a capacidade de se complementar numa transformação pessoal e social (Packer & Goicoechea, 2000). O desenvolvimento cognitivo individual resulta da espiral de causalidade que estimula a participação em ‘interacções sociais’, predispondo novos estados individuais com capacidade de ‘resolução de conflitos’ (Dillenbourg et al., 1996). Schwartz (1995) aborda a ‘indução’ como um factor considerável para os padrões de ‘construção mútua’. A redução da ‘carga cognitiva’ explica o facto de uma regulação de processos de determinados parceiros ser mais prática que a ‘auto-regulação’, podendo aumentar a competência da regulação (Blaye, 1988). A ‘explicação automática’ relaciona-se com a situação social e tem sido importada para estudos de ‘cognição individual’, no domínio da psicologia e no campo da Inteligência Artificial (Artificial Intelligence – AI). Na aprendizagem colaborativa, englobam-se os critérios de simetria e divisão de trabalho para definir o estado, a interacção, o trabalho de campo e a ‘modelação mútua’, relativamente aos processos e efeitos resultantes (Dillenbourg, 1999). O mecanismo pelo qual a participação conjunta na resolução de problemas pode mudar a compreensão de um problema é conhecido por ‘apropriação’ (Rogoff, 1991). Com a definição da chamada ‘teoria sociocultural’ (Vygotsky, 1978), estabeleceu-se um grau de diferença entre os co-aprendizes baseado na ‘zona de desenvolvimento potencial’. Por sua vez, o conceito de ‘cognição partilhada’ está profundamente relacionado com a ‘teoria da cognição situada’ (Suchman, 1987), onde o ‘ambiente’ é um elemento integrante da actividade cognitiva, centrando-se num plano social onde as concepções emergentes são analisadas como um produto resultante do trabalho em grupo. O paradigma dominante na psicologia cognitiva, designadamente o ‘raciocínio simbólico’, centra-se na delineação dos caminhos que processam as informações sobre o aluno e o seu estado de conhecimento actual resultante dos processos de articulação e reflexão num ‘contexto’ específico. As ‘ferramentas cognitivas’ são aplicações informáticas que exigem aos alunos a interpretação e organização do conhecimento (Jonassen et al., 1995). Num plano complementar, a colaboração assume-se como o epicentro da ‘teoria construtivista’ em actividades de ensino à distância (Seaton, 1993). Com a introdução de novas tecnologias, pode verificar-se um movimento longe da duplicação dos tradicionais métodos de ensino, tanto em sala de aula como à distância (Turoff 1995), perspectivando-se a abordagem centrada nos recursos (Smith & Kelly, 1987). O paradigma actual das escolas descreve-se pela relação entre informação, tecnologia e pessoas, num plano de transição dinâmico centrado no progresso e na inovação (Olson & Grudin, 2009). A Figura 3 representa um conjunto de relações entre as teorias individuais e sociais de aprendizagem que foram introduzidas ao longo do tempo e que, de certa forma, constituem os fundamentos da CSCL enquanto domínio de investigação. Numa análise genérica ao ‘esquema’ adaptado por Stahl (2011), é possível identificar a aproximação de Hegel (1807) à teoria social, numa linha divisória entre as teorias orientadas ao indivíduo e aquelas que se destinam a uma unidade maior de análise que contempla várias pessoas no processo de aprendizagem.
  • 52.
    34 FIGURA 3. RELAÇÃOENTRE TEORIAS INDIVIDUAIS E SOCIAIS DE APRENDIZAGEM (ADAPTADO DE STAHL, 2011) No domínio multidisciplinar da CSCL, foram analisados efeitos sócio-cognitivos (Järvelä et al., 2000), níveis de ‘argumentação’ e raciocínio complexo (Hoadley & Linn, 2000), processos de aprendizagem e concepção (Edelson et al., 1999), construção colaborativa de conhecimento (Lipponen, 2000), aspectos motivacionais (Hakkarainen et al., 1999), e compreensão ‘cognitiva’ e ‘metacognitiva’ (Brown et al., 1998), transitando para as questões de participação (Lipponen et al., 2001). Os desafios da CSCL residem nos problemas de gestão do conhecimento em bases de dados, em construção de conhecimento orientada aos factos, tópicos de discussão curtos e divergentes, e padrões desiguais de participação (Guzdial & Turns, 2000). De acordo com Stahl (1999), um dos maiores problemas enfrentados pela CSCL reside na hesitação de professores e alunos face à utilização de ‘sistemas colaborativos’ por diferentes razões pessoais e culturais. A construção de uma ‘infra-estrutura social’ em torno da envolvente técnica pode resultar numa implementação bem sucedida de CSCL. No âmbito da avaliação da CSCL, Kreijns et al. (2002) introduziram uma taxonomia para classificar os elementos que afectam a interacção social e a aprendizagem em grupo, onde são identificados os seguintes factores: conduta adequada do professor e dos restantes membros, natureza das tarefas de aprendizagem, funções dos membros, recursos físicos e conhecimento que permitem a execução das tarefas, avaliação formativa com comentários dos participantes, definição do objectivo da colaboração e avaliação sumativa numa estrutura de recompensas. A ‘computação sensível ao contexto’ faculta uma grande capacidade de organização e mediação de interacções sociais, onde a ‘aprendizagem ubíqua’ pode conceber-se em ambientes de CSCL (O’Malley, 1995) no processo sócio-cognitivo de construção e partilha social de conhecimento e integrar uma enorme mobilidade em ambientes de aprendizagem ‘pervasivos’ enquanto um aluno se movimenta com o seu dispositivo móvel, fornecendo um apoio tecnológico dinâmico através da comunicação com computadores integrados no ambiente (Ogata & Yano, 2004).
  • 53.
    35 Em contexto deaprendizagem móvel, os sistemas de resposta em sala de aula, como o CLASSTALK (Dufresne et al., 1996) e o QWIZDOM, enquadram-se na disseminação de conteúdos através de mensagens de texto para dispositivos móveis (Thornton & Houser, 2004), fazendo a apresentação do problema ou ‘estímulo’, seguida da resposta do aluno com a contribuição. As redes sociais podem constituir-se como uma componente central em ambientes colaborativos de aprendizagem (Liccardi et al., 2007), numa perspectiva que concebe a aprendizagem como um “resultado social e colectivo realizado por meio de conversas idênticas, práticas partilhadas e redes de relações sociais” (Brown & Duguid, 1991). O conhecimento, neste sentido, não é um objecto estático adquirido por um indivíduo ‘atómico’, mas é activamente co-construído pelas colaborações e ‘transformações sociais’ contínuas entre os diversos alunos inseridos (Cohen & Prusak, 2001), afirmando-se como uma fonte de suporte social e de socialização para os alunos distribuídos (Cho et al., 2007). Por sua vez, os sistemas CSILE/KNOWLEDGE FORUM (Salovaara & Järvelä, 2003) e GSTUDY (Winne et al., 2006) promoveram modelos distintos de aprendizagem colaborativa e possibilitaram o uso de ferramentas, acesso aos produtos e a discussão sobre as posições teóricas que variam em função da finalidade (Gress et al., 2010). O projecto AMBIENT HOOD (Rogers et al., 2002) foi desenvolvido para permitir às crianças alternarem de uma forma intermitente entre experiências no ambiente físico, numa aprendizagem lúdica aumentada por um conjunto de abstracções digitais. Numa envolvente conceptual extremamente complexa e forçosamente metamórfica, a aprendizagem estabelece-se num plano de transição dinâmico onde a utilização de dispositivos de computação ‘móvel’ (Sharples et al., 2010), ‘ubíqua’, e ‘sensível ao contexto’ (Liu & Hwang, 2009; Chu et al., 2010) se pode transformar num factor determinante para alcançar um grande número de pessoas distribuídas no espaço. Numa tendência futura, perspectiva-se que a ‘Web 3.0’, também designada por ‘Web Semântica’, possa estabelecer algumas soluções inteligentes de pesquisa na Internet, gestão eficiente de documentos e organização de conteúdo (Wheeler, 2009), funcionando por ‘metadados’ convertidos em informações significativas que podem ser situadas, avaliadas e entregues por agentes de software (Morris, 2011). Devedžic (2006) previu um ‘paradigma’ de educação sustentado num “cenário de ensino, aprendizagem, colaboração, avaliação, entre outras actividades educativas”, focalizando os ‘agentes pedagógicos’ como um suporte à aprendizagem, através da interacção dos alunos e professores em colaboração com outros agentes, permitindo o fluxo de conteúdos num ambiente de aprendizagem interactivo. 2.4.3.5AMBIENTES VIRTUAIS E VIDEOJOGOS COLABORATIVOS Com o aumento da capacidade de ‘conexão em rede’, os CVEs transformaram as redes computacionais em espaços tridimensionais navegáveis e habitados, fornecendo ambientes de suporte ao trabalho cooperativo e à interacção social entre múltiplos participantes, provendo- os de incorporações gráficas designadas por ‘avatares’, que podem transmitir a identidade, co- presença, localização e actividade (Benford et al., 2001). Um vasto número de universidades e investigadores na área da educação tem utilizado mundos virtuais para analisar a sua utilidade pedagógica, demonstrando o potencial de aplicação destas ‘plataformas’ para obter benefícios educacionais em ‘grupos de discussão’, e fornecer representações visuais adequadas a tópicos complexos (Pinkwart & Oliver, 2009). Os CVEs estabelecidos na Internet foram propostos como meios de aprendizagem em diferentes contextos (Bruckman, 1997), sendo importantes para o suporte à ‘percepção social’ pela capacidade de oferecer um espaço social onde várias pessoas se podem encontrar e superar as barreiras do mundo físico (Neal, 1997).
  • 54.
    36 Na área deCSCL, o VIRTUAL CAMPUS (Maher, 1999) e os ACTIVE WORLDS, apresentaram- se como CVEs dinâmicos e flexíveis, que possibilitam a uma comunidade construir e estruturar progressivamente o ambiente de acordo com o seu crescimento (Prasolova-Førland & Divitini, 2003). O interesse da ‘comunidade’ de CSCW em CVEs (Benford et al., 1995) suscitou múltiplos estudos sobre o apoio à interacção em grupo através de realidade virtual, numa perspectiva de colaboração, estabelecendo a combinação com a computação ubíqua (Brown & Bell, 2004). De uma forma genérica, os ambientes virtuais são “representações digitais” que permitem simular actividades reais entre múltiplos utilizadores (Morgado et al., 2010). Historicamente, delimita- se a origem destes ambientes no ano de 1979, sob a insígnia de Multi-User Dungeons (MUDs), e os seus desenvolvimentos possibilitaram a transição da interacção textual para a imersão no ‘espaço virtual’, onde as pessoas participam em actividades de carácter lúdico, profissional, ou social, com recurso a vários ‘artefactos’ (Dalgarno et al., 2011). Neste contexto, o RENDEZVOUS e o Reality Built for Two suscitaram vários avanços e desafios técnicos (Joslin et al., 2004). A utilização de CVEs para aprendizagem e trabalho colaborativo no sector da ‘saúde’ é enfatizada por Creutzfeldt et al. (2010) no ‘treino’ dos estudantes de medicina em situações de ‘reanimação cardiopulmunar’, no domínio da ‘medicina dentária’ (Phillips & Berge, 2009), e na envolvente da ‘educação médica’ (Wiecha et al., 2010). Este tipo de tecnologia pode fomentar o ensino à distância de práticas complexas de colaboração, e possibilitar o uso de um conjunto de recursos para a comunicação em ‘tempo real’, onde se insere o sistema TOUCH (Telehealth Outreach for Unified Community Health), no ‘treino virtual’ dos estudantes de medicina para a prestação de cuidados ao paciente (Caudell et al., 2003), e o WebOnCOLL (Maglogiannis et al., 2006), um sistema que fornece um ‘ambiente’ distribuído de trabalho colaborativo orientado a médicos envolvidos no processo de troca de registos electrónicos de sáude. A nível industrial, o uso de CVEs pode envolver situações de emergência/risco e outros mecanismos de trabalho que requerem uma aprendizagem ‘mecanizada’, podendo verificar-se em consonância com modelos CAD para a elaboração de projectos. Neste domínio, o ambiente CVGE (Collaborative Virtual Geographic Environment) possibilita uma “visualização interactiva” onde os utilizadores co-localizados exploram informação espacial e trabalham em grupo para a obtenção de um objectivo comum (Zhu et al., 2007). Neste sentido, os mundos virtuais SECOND LIFE, ACTIVE WORLDS e THERE proporcionam uma grande liberdade de interacção (Brown & Bell, 2004) e o OPENSIMULATOR pode ser usado para a criação de mundos virtuais que possibilitam a modelação de objectos por parte dos utilizadores e a programação mediante os processos e as componentes de interacção definidas (Fonseca et al., 2011). Os CVEs mais antigos, como o SIMNET e NPSNET, foram concebidos para ‘treino militar’ em diferentes escalas, suscitando a criação do ‘protocolo’ de Simulação Interactiva Distribuída (Distributed Interactive Simulation – DIS), bem como da Arquitectura de Alto Nível (High Level Arquitecture – HLA) como padrões IEEE para facilitar níveis de interoperabilidade e reutilização de componentes com resultados satisfatórios. A simulação de actividades militares que exigem treino táctico e de combate no terreno assume um papel crucial para o sucesso de ‘operações’ onde a tolerância a falhas é praticamente nula. Como exemplo, foram introduzidos CVEs para a ‘manutenção de motores’ de aviões militares de forma colaborativa, por equipas de mecânicos que interagem no espaço virtual com procedimentos pré-definidos e manipulam instrumentos de trabalho numa sequência de actividades que simula as práticas reais (Fonseca et al., 2011).
  • 55.
    37 Os jogos multi-utilizadortornaram-se um foco de investigação antropológica e cultural devido aos seus complexos níveis de interacção social, e por promoverem o desenvolvimento de ‘clãs’ organizados automaticamente com políticas, hierarquias, e sistemas de ‘governação’, tendo uma ‘natureza cooperativa’ na medida em que a actuação dos seus membros considera objectivos comuns (Herz, 2001). Neste sentido, os Jogos Electrónicos Online Multi-jogador em Massa (Massively Multiplayer Online Games – MMOGs) definem-se como jogos online com um ambiente gráfico bidimensional ou tridimensional e uma natureza social e ‘material’. Contudo, apresentam uma ‘estruturação’ sem grande rigor e por tempo indeterminado, congregando as ‘narrativas’ que fornecem uma grande liberdade aos jogadores (Oblinger & Oblinger, 2005). O crescimento dos MMOGs mostrou-se acelerado e generalizado (Griffiths et al., 2004; Yee, 2006), fornecendo acesso a comunidades globais com estruturas de suporte e interligação orientadas a grupos com diferentes características. No caso do EVERQUEST, a organização social é bastante complexa e os seus utilizadores podem participar em ‘transacções económicas’ com repercussões assinaláveis no “plano virtual” (Jakobsson & Taylor, 2009). No domínio das ‘redes sociais’, o FACEBOOK disponibiliza um conjunto de jogos que podem ser considerados MMOGs, na medida em que permitem interligar pessoas num cenário de socialização e competição (ex.: THE SIMS SOCIAL). Na vertente de investigação, MMOGs como o LEAGUE OF LEGENDS, WORLD OF WARCRAFT ou LORD OF THE RINGS, suscitam um interesse pela análise às formas de colaboração entre os utilizadores. Zagal et al. (2006) apresentaram um conjunto de dificuldades observadas no desenvolvimento de ‘jogos colaborativos’, argumentando que deve ser fornecida uma razão suficiente para existir colaboração e evitar assim a ‘degeneração’ de uma equipa pela decisão única de um jogador, os jogadores precisam estar ‘conscientes’ dos resultados alcançáveis com o recrutamento e agregação de outros membros, e a experiência de jogo exige uma constante actualização com desafios por superar, envolvendo conjunturas motivacionais e de liderança. No que se refere à aplicação de jogos desta natureza para desenvolver competências a nível profissional ou treinar a execução de determinadas tarefas com dinâmicas pré-definidas, torna-se premente mencionar a taxonomia de Kraus et al. (2010), orientada a jogos de gestão hospitalar, na medida em que permitem melhorar o planeamento de recursos escassos para os cuidados de saúde, modelar processos de tomada de decisão e gestão financeira em situações de risco, bem como simular tarefas reais com níveis elevados de precisão. Por sua vez, foi feita alguma investigação em torno da utilização de jogos militares como o AMERICA’S ARMY para o recrutamento de soldados por parte das Forças Armadas dos Estados Unidos, com um nível de realismo elevado e uma ‘mecânica de jogo’ baseada em narrativas e sequências de batalha em cenários que simulam situações reais de ‘guerra’ (Andersen & Kurti, 2009). Neste segmento da indústria de entretenimento, jogos como o HALO ou o CALL OF DUTY, tiveram grande projecção em termos de vendas no final da última década (Sliwinski, 2009). Outros exemplos de ‘jogos de combate na primeira pessoa’ incluem o MARINE DOOM (Riddell, 1997), como um simulador de treino adaptado do DOOM original pela marinha norte-americana, e CLOSE COMBAT, que simula um campo de batalha virtual onde é feita formação no solo (Andersen & Kurti, 2009). No caso do FULL SPECTRUM WARRIOR, treinam-se os soldados com tácticas de liderança e estratégias de combate ‘na terceira pessoa’, onde as equipas coordenam esforços sem utilizar armas de fogo nas situações em que estão inseridas. Na Tabela 1 está representado o estudo comparativo de Rajaei & Aldhalaan (2011) sobre CVEs, que se baseia num critério de análise às características e aos serviços específicos fornecidos por cada plataforma.
  • 56.
    38 TABELA 1. COMPARAÇÃODE CVE ORIENTADOS À APRENDIZAGEM (ADAPTADO DE RAJAEI & ALDHALAAN, 2011) Arquitectura da Tecnologia Representação Disponibilidade Acessibilidade Compatibilidade Comunicação Síncrona Grelha Ponto-a- Ponto Cliente- Servidor Multi- Servidor Avatar Vídeo Expressão Facial Percepção Social Chat Vídeo Áudio America’s Army         Full Spectrum Warrior         TOUCH       WebOn COLL          CVGE         Active Worlds       ASCIT Sick Children           O sistema ASCIT Sick Children (Again at my School by fostering Communication through Interactive Technologies for long-term sick children) abrange todas as funcionalidades relativas aos tipos de comunicação usados, à capacidade de um utilizador exibir ‘expressões faciais’, aos tipos de interface que podem ser usados na interacção com o sistema, à ‘compatibilidade’ com outras plataformas, ao acesso livre para todos os utilizadores, entre outras componentes como a ‘percepção social’, e disponibilidade do sistema (Di Fiore et al., 2007). Os ACTIVE WORLDS, por sua vez, não possuem as funcionalidades de ‘expressão facial’ e disponibilidade, e usam o chat como a sua única forma de comunicação. Os jogos militares AMERICA’S ARMY e FULL SPECTRUM WARRIOR possuem as mesmas características em todos os domínios de comparação, enquanto os ambientes TOUCH e CVGE diferem apenas na ‘arquitectura’ e na possibilidade de comunicar por chat que está apenas disponível no sistema CVGE. Por último, mas não menos importante, o WebOnCOLL baseia-se numa arquitectura ponto-a-ponto e na representação por vídeo, onde a disponibilidade é a única funcionalidade que não está presente no sistema.
  • 57.
    39 CAPÍTULO 3: CLASSIFICAÇÃODE CSCW “The sum of wisdom is that time is never lost that is devoted to work.” Ralph Waldo Emerson Este capítulo apresenta uma perspectiva global das taxonomias de classificação criadas com o objectivo de corresponder às diversas necessidades dos investigadores para caracterizar as aplicações de groupware de forma agregada. Numa dimensão centrada exclusivamente nos fundamentos teóricos que constituem o trabalho cooperativo, abordam-se diferentes modelos de classificação apresentados na literatura de CSCW para agrupar as principais características num referencial multidimensional.
  • 58.
    40 3.1 CLASSIFICAÇÃO DESISTEMAS GROUPWARE Os sistemas computacionais introduzidos sob a insígnia de “automação de escritório” cederam o seu espaço a uma abordagem composta por aplicações colaborativas com múltiplas funcionalidades (Schmidt, 2009) e manifestas possibilidades de incorporação nas organizações, num fenómeno que interferiu substancialmente nos ‘processos internos’ adoptados e no fluxo de ‘interacção social’ em trabalho cooperativo. Neste sentido, torna-se importante salientar os esforços de alguns investigadores de CSCW em avaliar a natureza fragmentada dos sistemas de suporte ao trabalho em grupo, produzindo modelos específicos de classificação que facilitaram a sua interpretação holística. Os desafios relativos à construção de taxonomias compreensivas, flexíveis e adaptativas às constantes ‘metamorfoses’ no campo da colaboração, centram-se na aptidão para abordar as ‘tipologias’ de groupware existentes na literatura de CSCW, segmentar a fracção temporal em que ocorre uma interacção, a localização geográfica dos intervenientes, e as formas de cooperação possíveis que resultam dos ‘processos de trabalho’ investigados em CSCW, interligando várias categorias de forma ‘articulada’. A estrutura da secção respeita uma sequência focada essencialmente na evolução histórica dos estudos realizados neste domínio, desde as primeiras abordagens feitas na década de 1980, até ao final da década de 2000. 3.1.1 MATRIZ TEMPO-ESPAÇO A taxonomia tempo-espaço foi iniciada por DeSanctis e Gallupe (1987) e desenvolvida em diversos estudos subsequentes, complementando-a com novas tipologias de classificação. No seu estado inicial, apresentava quatro configurações distintas para a classificação de GDSS segundo o tamanho do grupo e a proximidade entre os membros em tarefas de cooperação, delimitando a ocorrência de interacções presenciais ou dispersas geograficamente em grupos de pequena ou grande dimensão. Não obstante, esta taxonomia evoluiu para uma perspectiva que substitui a variável de ‘tamanho do grupo’ pelo instante em que se verifica a comunicação, podendo estabelecer-se numa ‘disposição temporal’ síncrona ou assíncrona (Johansen, 1988). Na composição síncrona, as pessoas executam uma acção contínua e em tempo real, enquanto as interacções assíncronas estimulam uma influência recíproca durante diferentes períodos de tempo. A ‘dimensão espacial’ da interacção complementa uma matriz de quatro ‘células’ inter- relacionadas (ver Tabela 2), onde um sistema de groupware pode englobar as componentes de todos os quadrantes, mediante as necessidades de cooperação apresentadas pelos utilizadores ao nível da interacção (Ellis et al., 1991). TABELA 2. MATRIZ TEMPO-ESPAÇO PARA A CLASSIFICAÇÃO DE GROUPWARE (ADAPTADO DE JOHANSEN, 1988) Síncrono (Simultâneo) Assíncrono (Instantes diferentes) Mesmo espaço (Co-localizado) Interacções cara-a-cara Reuniões presenciais a , groupware de exibição singular, superfícies tangíveis, sistemas de suporte à decisão, roomware, monitores de parede Tarefa contínua Gestão de projectos, salas de equipa, trabalho por turnos, groupware de exibição pública Espaços distintos (Remoto) Interacções remotas Videoconferência, editores multi- utilizador colaborativos, mundos virtuais, instant messaging, chat, MUDs, ecrãs partilhados Comunicação + Coordenação Workflow, e-mail, bulletin boards, calendários de grupo, blogs, wikis, conferência assíncrona, controlo de versões a. Reuniões electrónicas com a presença dos intervenientes.
  • 59.
    41 Complementarmente, Nunamaker etal. (1991) aumentaram o nível de granularidade implementado na variável de tamanho do grupo, circunscrevendo a possibilidade de existência de interacção entre um membro constituinte de uma equipa de projecto composta por “três a sete pessoas” e um elemento de uma unidade de trabalho centrada numa tarefa com “mais de sete indivíduos”, subdividindo a ‘dimensão espacial’ de proximidade entre os membros numa disposição caracterizada por um vasto número de participantes dispersos no espaço, um grupo ‘co-localizado’, ou ‘múltiplos grupos’ que trabalham em espaços diferentes. Numa abordagem prospectiva, Rodden e Blair (1991) subdividiram a ‘natureza geográfica’ dos sistemas de CSCW em quatro propriedades distintas, categorizando a envolvente dos sistemas co-localizados, co- localizados virtualmente, remotos localmente e remotos, ampliando o universo taxonómico de ‘espaço’, em termos de granularidade, face às visões precedentes (Figura 4). Nesta corrente, foram referidas simultaneamente as formas de cooperação incluídas na matriz inicial, sendo as quais complementadas posteriormente com uma quinta categoria relativa à capacidade de um sistema para possibilitar a interacção em qualquer lugar e instante (Johansen, 1992), anulando as limitações temporais e espaciais com uma base computacional apropriada (Mentzas, 1993). FIGURA 4. NATUREZA GEOGRÁFICA EM SISTEMAS DE CSCW (RODDEN & BLAIR, 1991) Na senda evolutiva das versões taxonómicas primordiais, Grudin (1994) fundamentou a categorização do espaço e do tempo em seis construções distintas, expondo que a actividade pode ocorrer num único local, em diversos locais previamente conhecidos pelos participantes ou em vários locais de natureza imprevisível para os utilizadores. No que concerne à dimensão temporal, a actividade pode suceder-se em ‘tempo real’, em ‘diferentes momentos’ altamente previsíveis, ou em fracções temporais distintas e imprevisíveis, servindo como um fundamento lógico para os programadores de groupware, devido à extensibilidade funcional que apresenta para caracterizar a comunicação em diversas configurações. Lubich (1995) abordou um critério de classificação centrado nas características do fluxo de informações entre participantes numa sessão, onde a informação ‘unidireccional’, tal como o nome indica, flui numa única direcção, e a variável ‘multidireccional’ é enviada em várias direcções. Com o objectivo de refinar substancialmente a ‘dimensão temporal’ da taxonomia em epígrafe, Dix et al. (1998) propuseram a supressão parcial da terminologia que subcategoriza a interacção num formato síncrono ou assíncrono, restituindo-a com o termo ‘sincronizado’ para os sistemas de suporte ao trabalho cooperativo que oferecem uma conexão por computador
  • 60.
    42 em tempo real,‘dessincronizado’ para situações onde o tempo de operação dos participantes não constitui uma condição fundamental, suscitando uma transmissão descontínua, ‘misto’ na eventualidade de um sistema possuir ambas as características de sincronização, e ‘recorrente’ no caso de se verificar o desempenho sequencial de múltiplas operações. 3.1.2 DOMÍNIOS DE APLICAÇÃO A classificação de acordo com os domínios de aplicação (Ellis et al., 1991) fundamenta- se na subdivisão das aplicações groupware em seis categorias distintas, tendo em conta a sua funcionalidade principal. Seguidamente, são referidas de forma articulada as várias classes que constituem a versão ‘preambular’ desta taxonomia.  Sistemas de mensagens – conglobam o processo de troca de mensagens entre os elementos de um grupo sem restrições estabelecidas.  Editores multi-utilizador – permitem a criação, edição e revisão cooperativa de documentos por parte de múltiplas pessoas entrosadas num esforço conjunto. O objecto editado é normalmente dividido em segmentos lógicos e a aplicação pode fornecer indicadores explícitos sobre as acções dos outros utilizadores.  Sistemas de suporte à decisão em grupo e Salas de reunião electrónicas – a sua finalidade primordial contempla o fornecimento de componentes baseadas em dispositivos informáticos para a exploração de problemas sem estruturação, incorporando espaços multimédia na prossecução de reuniões de trabalho em grupo com o objectivo de melhorar a produtividade ao acelerar o processo de tomada de decisão e melhorar a qualidade das decisões resultantes. As salas de reunião electrónicas abrangem várias estações de trabalho ligadas em rede, monitores de grande dimensão controlados por computador e equipamentos de áudio e vídeo integrados.  Sistemas de conferência – possibilitam a comunicação entre os intervenientes. A conferência em tempo-real permite a interacção síncrona entre um grupo de utilizadores co-localizados ou dispersos fisicamente através das suas estações ou terminais. A videoconferência faculta a capacidade de obter contacto visual entre participantes dispersos no espaço, enquanto a audioconferência foca-se na comunição por voz para um tipo de configuração espacial idêntico. Este tipo de sistema pode ainda permitir a execução de aplicações partilhadas.  Agentes inteligentes – funcionam como aplicações que procuram substituir os humanos na execução de determinadas tarefas, onde a ‘interface’ do utilizador faz com que as suas acções se assemelhem às dos outros participantes.  Sistemas de coordenação (worflow management) – facilitam a coordenação de ‘actividades’ e grupos de trabalho para suportar a cooperação, possibilitando a gestão de conflitos e suportando o estabelecimento de compromissos entre os participantes. Geralmente, estes sistemas podem ‘desencadear’ as acções dos utilizadores com recurso a mecanismos de notificação e percepção, usados em situações estratégicas para o sucesso de uma tarefa. Numa abordagem análoga, Coleman (1995) introduziu doze categorias de classificação para sistemas colaborativos no mesmo domínio, estruturando-as da seguinte forma: e-mail e mensagens electrónicas, calendários de grupo, sistemas de reuniões electrónicas, conferência
  • 61.
    43 de dados emtempo-real e incorporada na área de trabalho, conferência assíncrona, gestão de documentos em grupo, ferramentas de desenvolvimento, ‘serviços’ de groupware, ‘utilitários’ para o grupo de trabalho e ferramentas de suporte ao trabalho em equipa, ‘fluxo de trabalho’, e sistemas colaborativos sedimentados na Internet. Neste sentido, as variações decorrentes do fenómeno social no eixo de interacção do ‘ciberespaço’, levaram os investigadores do campo de CSCW a considerar as ferramentas de comunicação presentes na Internet como um objecto de estudo para explorar as suas potencialidades ao nível da interacção social e das formas de trabalho suportadas, classificando-as segundo determinadas tipologias (Long & Baecker, 1997). De forma a consolidar os ‘domínios de aplicação’ referenciados na literatura de CSCW, Ellis (2000) estabeleceu um modelo de classificação constituído por um conjunto de ‘tipologias de groupware’, numa combinação readaptada às inovações introduzidas a nível organizacional com a implementação de múltiplas ferramentas no mercado. A Tabela 3 apresenta o ‘esquema de classificação’ supracitado, com exemplos de sistemas de suporte à colaboração que podem ser inseridos em cada ‘domínio’ especificado, complementando a primeira aproximação feita a este tipo de classificação com novas tipologias resultantes dos avanços alcançados no domínio da colaboração através da Internet. TABELA 3. CATEGORIZAÇÃO DO ESPAÇO DE INTERACÇÃO SEGUNDO OS DOMÍNIOS DE APLICAÇÃO (ADAPTADO DE ELLIS, 2000) DOMÍNIOS DE APLICAÇÃO TECNOLOGIAS Sistemas de gestão de documentos OpenText Documentum Groupware assíncrono Lotus Notes GroupWise Exchange Sistemas de gestão de processos Phios Ferramentas de conferência NetMeeting TeamStation SunForum Mbone Ferramentas de gravação/transferência de dados ICAST Pointcast NetShow RealMedia Espaços virtuais de trabalho Lotus TeamRoom Atrium BSCW CVW Databeam eRoom Sistemas de fluxo de trabalho Chautauqua FlowMark ERP SAP PeopleSoft Ferramentas de desenho gráfico na Web NetFusion Frontpage Alexa Web.SiteBuilder WebWorksPublisher
  • 62.
    44 DOMÍNIOS DE APLICAÇÃOTECNOLOGIAS Servidores Web SiteServer Apache Tecnologias de salas de reunião Ventana TeamBoard SoftBoard Sistemas de gestão do conhecimento Livelink Intranet Sametime Intraspect Ferramentas de extracção de dados KnowledgeX Abuzz Sistemas de aprendizagem Learning Works Ferramentas de desenvolvimento ActiveWeb NetDynamics Numa abordagem reformulada para a classificação de groupware segundo os domínios de aplicação, Coleman (2002) propôs uma taxonomia centrada na classe das ferramentas e nas suas categorias funcionais, adaptando-se às tendências existentes no ínicio da década de 2000. Neste sentido, foi proposta a seguinte classificação: i) sistemas de gestão de conteúdo, onde se enquadra o domínio colaborativo da aprendizagem (ex.: BLACKBOARD), ii) conhecimento tácito e gestão do capital intelectual (armazenamento, indexação, avaliação, procura de informação), iii) ferramentas de colaboração em ‘tempo real’ (conferência áudio/vídeo/dados, salas de aula virtuais, apresentações online), iv) sistemas de CRM colaborativos, baseados na ‘aplicação’ de agentes humanos em E-Commerce através do uso de sistemas colaborativos em tempo real, v) portais e ‘comunidades online’ (Yahoogroups, MSNgroups), vi) ferramentas de equipas virtuais (sistemas orientados a processos, espaços virtuais de trabalho, gestão de projectos distribuída) e vii) infra-estruturas de mensagens sem fios para a colaboração (serviços baseados em e-mail, quadros de avisos, ponto-a-ponto, instant messaging/chat). No sentido de caracterizar a envolvente taxonómica de groupware de modo agregado e flexível às constantes mutações tecnológicas, Bafoutsou e Mentzas (2002) projectaram uma lista de serviços colaborativos composta por quadros de avisos, discussões, e-mail, notificações de e-mail, serviços de notificação e mensagens online, chat, quadro branco electrónico, lista de tarefas, conferência voz/vídeo, gestor de contactos, partilha de ecrã, ferramentas de pesquisa e votação, actas/registos de reuniões, ferramentas de calendarização de reuniões, capacidade de apresentação, gestão de documentos, trabalho síncrono em documentos/slides, gestão de projectos e partilha de ficheiros/documentos, concebendo um quadro inclusivo (Tabela 4) com os produtos classificados no eixo vertical e as suas características taxonómicas situadas no eixo horizontal. Neste esquema, torna-se possível visualizar as funcionalidades disponibilizadas por cada sistema, podendo coexistir aplicações que se direccionam a uma actividade específica ou que contemplam um conjunto de características de forma agregada. Numa análise transversal, é possível assinalar a ausência expressiva de funcionalidades de notificação/mensagens online, quadros de avisos e gestão de projectos, contrapondo com a presença acentuada de sistemas de discussão, ferramentas de partilha de ficheiros e documentos, notificações de e-mail, chat e gestão de documentos, fornecendo um plano de análise multidimensional.
  • 63.
    45 TABELA 4. FERRAMENTASCOLABORATIVAS E RESPECTIVAS FUNCIONALIDADES (ADAPTADO DE BAFOUTSOU & MENTZAS, 2002) Numa perspectiva genérica, é possível identificar uma maior abrangência (ao nível das funcionalidades apresentadas no primeiro fragmento da Tabela 4) por parte de sistemas como CentraNow, NetMeeting, Cybozu Office 3, DIVA, HyperOffice, InfoWorkSpace, JointPlanning, e Web-4**, constituindo-se como soluções a ter em conta numa adopção a nível organizacional. No segundo fragmento da tabela supra-referida, é possível identificar uma maior ‘abrangência funcional’ por parte dos sistemas DOLPHIN, PictureTalk, BSCW, eRoom, TeamWave, e VEGA. O critério utilizado na identificação dos sistemas de suporte à colaboração acima mencionados, baseou-se na contagem simples das características (número superior a cinco funcionalidades suportadas para o primeiro fragmento, e valor igual ou superior a quatro características no que se refere ao fragmento seguinte). Embora a análise tenha sido feita em 2002, existem diversos sistemas que se mantêm activos na procura de fornecer o suporte adequado à exigência que se manifesta em cenários de trabalho num plano multi-utilizador. Neste sentido, as empresas e instituições que pretendam implementar ferramentas colaborativas na sua envolvente laboral, têm aqui uma base de análise às funcionalidades de um conjunto de aplicações desta natureza que podem fornecer um suporte adequado às diferentes necessidades.
  • 64.
    46 A taxonomia baseadanos ‘domínios de aplicação’ pode ser contextualizada no âmbito do ‘esquema de classificação’ proposto por Mittleman et al. (2008) para aplicações groupware, permitindo a actualização expressiva das abordagens precedentes tendo em conta os avanços tecnológicos verificados na envolvente colaborativa (ver Tabela 5). Este esquema subdivide as tecnologias de colaboração em quatro categorias que diferem entre si mediante a ‘capacidade principal’. O primeiro nível, alusivo às páginas de co-autoria, tem a sua categorização referente a aplicações que fornecem pelo menos uma janela que pode ser visualizada em ‘simultâneo’ e onde os utilizadores podem assim prestar o seu contributo, dividindo-se nas seguintes classes: ferramentas de conversação, dinâmicas de grupo, editores partilhados e votação. O segundo nível refere-se às tecnologias que possibilitam a transferência contínua de dados em múltiplas formas, dividindo-se em três subcategorias: audioconferência, videoconferência e partilha do espaço de trabalho/aplicação. No terceiro nível, estabelece-se um conjunto de ferramentas de acesso à informação com as classes alusivas a repositórios de ficheiros partilhados, sistemas de marcação social, ferramentas de sindicalização e motores de busca, fornecendo várias formas de armazenamento, partilha, localização e classificação de objectos de dados aos membros do grupo. O último nível refere-se aos sistemas agregados que devem integrar um conjunto de ferramentas a partir das três primeiras categorias e optimizá-las para suportar eficazmente as práticas de trabalho que não podem ser alcançadas com uma única tecnologia.
  • 65.
    47 TABELA 5. ESQUEMADE CLASSIFICAÇÃO PARA TECNOLOGIAS DE SUPORTE À COLABORAÇÃO (MITTLEMAN ET AL., 2008) CATEGORIAS E SUBCATEGORIAS DESCRIÇÕES Páginas de co-autoria Tecnologias que fornecem uma ou mais janelas que podem ser visualizadas de forma simultânea e onde múltiplos utilizadores prestam o seu contributo. Ferramentas de conversação Optimizadas para auxiliar o diálogo entre membros de um grupo. Editores partilhados Orientados à produção conjunta de documentos, gráficos ou folhas de cálculo. Dinâmicas de grupo Ferramentas voltadas para a criação, manutenção ou alteração dos padrões de colaboração entre as pessoas que reúnem múltiplos esforços em torno de um objectivo comum. Ferramentas de agregação Optimizadas para recolher, agregar e compreender comentários, opiniões e informações de um amplo conjunto de pessoas. Tecnologias de transferência contínua de dados Fornecem uma reprodução sucessiva de dados em constante alteração. Partilha da área de trabalho/aplicação Ferramentas centradas na visualização remota e/ou controlo dos computadores de outros membros de um grupo. Audioconferência Optimizada para transferência e recepção de sons. Videoconferência Orientada à transmissão e recepção ininterrupta de imagens dinâmicas. Ferramentas de acesso à informação Fornecem opções para armazenamento, pesquisa, partilha e classificação de objectos de dados. Repositórios de ficheiros partilhados Provêm os membros de um grupo com métodos de armazenamento e partilha de ficheiros digitais. Sistemas de marcação social Fornecem meios para afixar etiquetas constituídas por palavras-chave em objectos digitais de forma a facilitar a procura de objectos de interesse e outras pessoas com interesses semelhantes. Motores de busca Proporcionam meios para a procura e recuperação de objectos digitais relevantes a partir de bases de dados tendo em conta os critérios de pesquisa. Ferramentas de distribuição Notificam os utilizadores quando são acrescentadas novas contribuições de interesse aos repositórios. Sistemas agregados Tecnologias que combinam um conjunto agregado de ferramentas e as optimizam para apoiar um tipo de tarefa específico. O ‘esquema de classificação’ supracitado pode ser utilizado para comparar as múltiplas capacidades fornecidas pelos sistemas colaborativos, analisar as suas variações concomitantes ao longo do tempo, e reavaliar os domínios de aplicação num contexto susceptível a evoluções ‘gradativas’ no sentido de acompanhar as tendências tecnológicas. 3.1.3 MODELO 3C O Modelo 3C organiza os domínios de aplicação numa estrutura triangular baseada na lógica de que para realizar uma actividade colaborativa, os membros de um grupo comunicam entre si, coordenam as suas tarefas e cooperam activamente, inserindo três variáveis ‘capitais’
  • 66.
    48 referentes à sustentaçãofornecida pelo sistema: Comunicação, Coordenação e Cooperação. A aproximação inicial ao modelo em estudo foi feita por Ellis et al. (1991), onde a nomenclatura ‘cooperação’ era substituída por colaboração, entendida como uma ‘pedra angular’ da acção do grupo que exige a partilha efectiva de informação por parte dos membros constituintes. No entanto, o modelo evoluiu substancialmente, baseando-se na premissa de que a comunicação se refere à ‘partilha de informação’ e ‘negociação de compromissos’ entre os elementos de um grupo, a coordenação envolve a gestão de pessoas, actividades e recursos com a pretensão de resolver conflitos e evitar a perda de esforços, e a cooperação refere-se ao ‘envolvimento’ dos membros de um grupo na prossecução de ‘objectivos comuns’. Esta substituição em termos de terminologia, pode advir de um entendimento da ‘cooperação’ como o trabalho em grupo, e a ‘colaboração’ como um dos aspectos que caracterizam a cooperação, estando relacionada com a “gestão de informação partilhada” (Amiour & Estublier, 1998). A subdivisão dos ‘domínios de aplicação’ de groupware pode ser contextualizada neste modelo de classificação num formato inteligível (ver Figura 5), onde a aproximação dos domínios inseridos aos vértices do triângulo adquire a respectiva significância (Teufel et al., 1995 apud Borghoff & Schlichter, 2000). FIGURA 5. CLASSIFICAÇÃO DE ACORDO COM AS FUNÇÕES DE SUPORTE (ADAPTADO DE BORGHOFF & SCHLICHTER, 2000) Num domínio complementar, Sauter et al. (1995) reutilizam este modelo numa ‘esfera’ empírica conducente à avaliação funcional de groupware nas organizações, acrescentando um conjunto de ‘categorias de classificação’ resultante da intersecção de diversas tipologias. Desta forma, é possível determinar quatro classes de sistemas inseridas neste esquema: computação colaborativa, sistemas de comunicação, gestão do fluxo de trabalho e espaços de informação partilhada. Bandinelli et al. (1996) focaram os aspectos funcionais da cooperação numa matriz que comporta as três dimensões originais do Modelo 3C, seguindo a formulação conceptual de Yang (1995) que define comunicação como a troca de informação entre os membros do grupo, coordenação como a sucessão semi-automática das fases de um processo, e colaboração como o método de criação e gestão de informação partilhada. Grudin e Poltrock (1997) introduziram a partilha de informação como um modo de colaboração que substitui a variável ‘cooperação’. Bardram (1998) defende a necessidade de compreensão da natureza fragmentada do ‘trabalho cooperativo’, abordando uma teoria psicossociológica centrada nas transformações e dinâmicas de fomentação em actividades de trabalho humano colectivo”. Os fundamentos da
  • 67.
    49 Teoria da Actividadeque a formaram como uma ‘conjectura’ de relações entre as actividades de trabalho individual e colectivo que podem ser sujeitadas a uma divisão do trabalho, bem como à regulação (Leont’ev, 1978; Engeström, 1987), catalisaram a introdução desta teoria no campo de CSCW (Kuutti, 1991) e fomentaram a sua aplicação na concepção de ferramentas de groupware (Nardi, 1996). De um modo geral, a teoria determina três níveis hierárquicos para estruturar a actividade colaborativa: co-ordenação, co-operação e co-construção (Engeström et al., 1997). O aspecto “co-ordenado” do trabalho fundamenta-se na apreensão do fluxo de interacção num espaço composto por diferentes actores que actuam em consonância sobre um objecto comum. Nesta composição, os ‘actores’ são participantes passivos que constituem uma peça essencial da “maquinaria organizacional” (Kuutti, 1991). Extrapolando para o nível seguinte, o trabalho “co-operativo” foca um modo de interacção onde os ‘actores’ partilham o objectivo da actividade colaborativa numa acção combinada e acordada entre os participantes, diferenciando-se do primeiro nível na medida em que o participante tem um papel activo na actividade. Na dimensão da “co-construção”, englobam-se as interacções sobre as quais os ‘actores’ reformulam colectivamente a sua própria organização e interacção relativamente aos objectos partilhados. A transformação dinâmica do trabalho cooperativo tem um estado inicial de reflexão sobre os meios e os objectos de trabalho entre as etapas de “co-ordenação” e “co- construção”, transitando para a introdução de rotinas no ciclo inverso (Engeström et al., 1997). A introdução de um modelo ontológico para a decomposição funcional de ferramentas groupware (Ellis & Wainer, 1994) constituiu um suplemento importante à versão originária do Modelo 3C, suscitando a criação de um modelo disposto em trevo que decompõe três funções específicas: produção, coordenação e comunicação. No que concerne ao espaço de produção, verifica-se a coexistência de um conjunto de objectos que sustentam a ‘edição colaborativa de artefactos’ ou motivam um ‘entendimento mútuo’ entre os participantes. O domínio referente ao espaço de coordenação engloba as dependências das actividades cooperativas, incluindo as suas relações temporais. Complementarmente, o espaço de comunicação suporta a interacção unidireccional mediada por computador num formato síncrono e/ou assíncrono (Calvary et al., 1997; Laurillau & Nigay, 2002). Com o objectivo de formalizar e operacionalizar todas as regras possíveis de actuação de um grupo de trabalho num espaço virtual, Ferraris e Martel (2000) acrescentaram uma nova folha ortogonal ao ‘trevo’ de groupware denominada por regulação da actividade conjunta, uma extensão que se sustenta no princípio de que a interdependência necessária entre os participantes para o desenvolvimento e a operacionalização de um espaço de trabalho partilhado não deve afectar a autonomia dos participantes, devendo actuar para estabelecer as regras de cooperação resultantes do compromisso entre o grupo e os interesses individuais. Similarmente, o modelo apela à resolução de conflitos no decorrer da actividade e facilita o processo de tomada de decisões. Num estudo protagonizado por Elmarzouqi et al. (2007), foi proposta a ‘continuidade’ do modelo em ‘trevo’ para groupware, apresentando um esquema que reúne diversos espaços que podem determinar as “dimensões funcionais do trabalho colaborativo” (ver Figura 6). Com a reformulação do modelo original concebido para as interfaces ‘homem-máquina’, introduziu- se uma nova perspectiva focada na ‘continuidade do espaço de trabalho’ que se estabelece em três dimensões que vão desde a coordenação à colaboração, caracterizada como “a realização de trabalho em equipa de acordo com um objectivo comum que implica diferentes actores que participam em relações mútuas fechadas e duráveis”, transitando pela cooperação, distinguida
  • 68.
    50 por “relações abstractase sem uma estrutura definida” (Kvan, 2000; Ferraris & Martel, 2000; Godart et al., 2001). A cooperação suporta a ‘percepção’ de todos os dados referentes à tarefa em execução, bem como os ‘métodos’ apropriados para a ‘resolução de problemas’ através de groupware. Complementarmente, o modelo em trevo para os grupos de trabalho é constituído por um espaço de comunicação, co-produção e conversação (pode inserir-se na comunicação), um espaço ortogonal de ‘regulação’, bem como uma área de ‘percepção’ do grupo, perfazendo assim a ‘arquitectura’ que Elmarzouqi et al. (2007) definiram de ACCM (Augmented Continuum of Collaboration Model). FIGURA 6. MODELO DE COLABORAÇÃO EM TREVO (ADAPTADO DE ELMARZOUQI ET AL., 2007) Na abordagem feita por Neale et al. (2004), foram introduzidas novas variações para a avaliação de aplicações colaborativas. A sua aproximação ao Modelo 3C baseia-se no suporte fornecido pelos sistemas de CSCW à percepção de uma actividade num formato em ‘pirâmide’. Os colaboradores que se encontram distantes no espaço e actuam em momentos diferentes necessitam de ter um conhecimento profundo sobre a presença exacta dos seus parceiros, as suas ideias, expectativas, atitudes e objectivos, os recursos disponíveis, o foco de atenção e os critérios utilizados para avaliar os resultados conjuntos, suscitando a coexistência de diferentes formas de percepção na literatura de CSCW com enfoque na envolvente social e nos domínios de presença, acção, espaço de trabalho e situação. A proposta supra-citada centra a percepção da actividade, incorporando o conceito multi-camada a partir da teoria da actividade. A Figura 7 comporta as variáveis consideradas no modelo de avaliação da percepção de uma actividade. Os factores contextuais representam a base de todas as actividades de colaboração e definem a forma como o trabalho é estruturado. No núcleo do ‘triângulo’ encontra-se a ‘confluência do trabalho’, um conceito criado para definir a intensidade ou exigência de trabalho para partilhar informações, bem como para decidir sobre o nível de comunicação necessário para a execução de determinadas tarefas (Borghoff & Schlichter, 2000; Olson & Olson, 2000). Subsequentemente, a variável relativa à ‘junção do trabalho’ pode repartir-se em duas conjecturas possíveis, onde o trabalho pode ser reunido de forma espontânea ou fortemente acoplado mediante as exigências de comunicação das actividades, onde a demanda de acções/ comportamentos coordenados aumenta em consonância com o grau de reunião do trabalho. A
  • 69.
    51 perda do processodistribuído resulta da quantidade de coordenação necessária para gerir os desenvolvimentos alcançados no trabalho. Para que um grupo possa alcançar um fundamento mútuo e obter a percepção da actividade que se afirma crítica para o funcionamento efectivo do grupo, terão de ser suportados níveis de comunicação e coordenação adequados, apelando a um processo cíclico de transformação em consonância com as necessidades apresentadas. As interacções leves estão ligadas de forma espontânea ao trabalho, numa conjectura efectiva que fomenta a mobilidade das pessoas entre uma interacção social causal e a comunicação. A partilha de informação pode ser realizada num formato unidireccional ou ocorrer entre pares, num fluxo constante de propriedades contextuais que coadjuvam a tarefa em funcionamento no grupo de trabalho. A coordenação envolve uma ‘junção de trabalho’ mais fechada e requer que os membros do grupo coordenem as actividades e a comunicação em sintonia. A transição para a colaboração envolve a partilha de objectivos e tarefas e o desejo de manter um estado elevado de conhecimento por todos os participantes. A cooperação é o nível mais elevado da junção laboral e exige a maior quantidade e qualidade de comunicação, envolvendo a partilha e interacção corrente com os restantes membros do grupo (Neale et al., 2004). FIGURA 7. MODELO PARA AVALIAR A PERCEPÇÃO DA ACTIVIDADE (ADAPTADO DE NEALE ET AL., 2004) Na senda evolutiva do Modelo 3C, Fuks et al. (2005) desenvolveram um diagrama com as correlações entre os processos de comunicação, coordenação e cooperação e os elementos que compõem o trabalho em grupo através de sistemas colaborativos em contextos funcionais (Figura 8). Quando a comunicação se encontra num estado ‘activo’, sustenta a co-construção de um entendimento mútuo com base na partilha de informação entre os membros do grupo, possibilitando a execução de tarefas interdependentes cuja resolução necessita de negociação (Fussel et al., 1998), utilizando um canal transmissivo implícito de ‘percepção’ que opera como sustentáculo para a comunicação. A coordenação das actividades garante o cumprimento dos compromissos estabelecidos, reúne as condições necessárias para o cumprimento do trabalho colaborativo com base na soma de todos os fragmentos individuais num esforço articulado, e
  • 70.
    52 organiza o grupotrazendo consistência aos processos de desenvolvimento laboral. No domínio da cooperação, os elementos que constituem o grupo trabalham conjuntamente num espaço partilhado, utilizando ferramentas para a produção, manipulação e organização de artefactos digitais. A percepção possui um papel fundamental nesta variante do Modelo 3C, estimulando a troca de informações de forma assíncrona, estruturada, filtrada, agrupada, personalizada e sintetizada para detalhar o contexto em que se inserem os intervenientes e facilitar a execução das suas tarefas (Kraut & Attewell, 1997). FIGURA 8. DIAGRAMA CÍCLICO DO MODELO 3C (ADAPTADO DE FUKS ET AL., 2005) Koch (2008) apresenta uma disposição do Modelo 3C que desloca as variáveis originais para um plano secundário e insere a gestão de informação, comunicação (suporte) e gestão da identidade e rede num ‘triângulo de software social’ que oferece uma visão geral da utilização possível destes sistemas para apoiar o trabalho colaborativo dentro de uma empresa ou entre várias organizações, apontando as suas diferenças relativamente aos sistemas de groupware. Oliveira e Gerosa (2011) fundamentaram-se no Modelo 3C para analisar um conjunto de redes sociais segundo as características de colaboração para a partilha de conteúdo (Tabela 6). A alusão feita a este estudo comparativo advém da importância actual das redes sociais no domínio de CSCW, na medida em que representam verdadeiros ‘ecossistemas’ de interacção e fornecem uma base de sustentação a relações interpessoais dinâmicas, onde a transmissão de conteúdo e os ‘processos de colaboração’ exigem uma análise constante. Na Tabela 6 expõem- se detalhadamente as redes sociais analisadas e as características alinhadas segundo o tipo de serviço suportado, designadamente comunicação, coordenação e cooperação. A categorização fornece uma visão geral destas ferramentas e consubstancia a reflexão necessária ao nível do seu potencial. Na sua envolvente ‘taxonómica’, o esquema contextualiza a comunicação numa perspectiva de uso de uma característica para enviar mensagens entre pessoas, a coordenação numa óptica de utilização de componentes para gerir pessoas e tornar possível a percepção de actividades e dos seus efeitos na colaboração, e a cooperação num plano de gestão do espaço de partilha e interacção com artefactos partilhados através de características específicas.
  • 71.
    53 TABELA 6. CARACTERÍSTICASDE COLABORAÇÃO PARA PARTILHA DE CONTEÚDO EM REDES SOCIAIS (OLIVEIRA & GEROSA, 2011) Serviço Características Redes Sociais Facebook Groupsite Orkut Fotolog DeviantArt Fotoaki Photobucket Picasa Flickr Youtube Hi5 Xanga Netlog WindowsLive Friendster Comunicação Comentar X X X X X X X X X X X X X X X Coordenação Actividades recentes X X X X X X X X X X X X X X X Procurar pessoas X X X X X X X X X X X Grupos X X X X X X X X X X X Denunciar um abuso X X X X X X Cooperação Conteúdo partilhado X X X X X X X X X X X X X X X Estatísticas X X X X X Classificação X X X X Exportar X X X X X X Descrever X X X X X X X X X X X X X X X Recomendar X X X X X X X X X X X X X Enviar um arquivo X X X X X X X X X X X X X X X Marcar X X X X X X X X X Categorias X X X Pesquisa de conteúdo X X X X X X X X X Promover X X X Reprodução ou álbuns X X X X X X X X X X X X X X Favoritos X X X X X X X X Anotar X Tags X X X X X X Permissão X X X X X X X X X X X X
  • 72.
    54 3.1.4 TAXONOMIAS HÍBRIDAS Astaxonomias podem abranger propriedades análogas aos três modelos apresentados anteriormente e ser complementadas com novas categorias, tornando-as compostas. Neste contexto, a arquitectura proposta por Bui e Jarke (1986) baseia-se na análise dos requisitos de comunicação em diferentes ambientes de decisão em equipa, focando-se particularmente na definição e aplicação de protocolos dinâmicos que organizam formalmente a interacção de um grupo através de GDSS. As situações de comunicação em grupo podem ser classificadas tendo em conta quatro dimensões: a distância espacial entre uma tomada de decisão disposta numa configuração ‘co-localizada’ ou remota; a distância temporal que determina se os participantes estão juntos numa reunião (local ou remota) em simultâneo ou se dão o seu contributo para o processo de ‘tomada de decisão’ em diferentes pontos no tempo; a ‘centralização do controlo’ de forma democrática ou hierárquica (na qual um líder ou mediador do grupo com mais poder que os restantes membros pode tomar uma decisão sozinho numa situação extrema); e o grau de cooperação que distingue uma situação de trabalho cooperativo em grupo e uma ‘corrente’ de negociação onde as partes estão envolvidas em torno de uma questão de interesse comum. No domínio relativo aos modelos de classificação para GDSS, Jelassi e Beauclair (1987) descreveram três configurações possíveis, salientando a possibilidade de ocorrência de sessões síncronas ou assíncronas, interacções cara-a-cara ou em disposições sem contacto visual, bem como situações onde os elementos podem estar próximos ou dispersos geograficamente. Nas ‘constelações’ taxonómicas para GDSS, DeSanctis e Gallupe (1987) introduziram uma dimensão complementar para quantificar a experiência colaborativa de uma reunião em grupo, dispondo as categorias de tamanho do grupo, proximidade dos membros e tipo de tarefa (planeamento, criatividade, intelectualidade, preferência, conflito cognitivo e motivação mista) num esquema de contingência tridimensional para a investigação em GDSS. No modelo hierárquico de Daft et al. (1987) está presente a ‘teoria da riqueza dos meios de comunicação’, traçando uma linha de classificação lógica que segmenta os canais de informação segundo a sua capacidade para processar informação de natureza ambígua e incorporar três categorias distintas (interacções cara-a-cara, modalidades com recurso a vídeo e áudio e documentos de texto), onde o nível de ‘riqueza’ do meio é avaliado mediante a sua capacidade para retornar comentários (feedback), dispor múltiplos sinais de entrada, transmitir uma grande variedade de linguagens e comunicar pontos de convergência pessoais. Num eixo sequencial, Kraemer e King (1988) construíram um sistema de classificação para as tecnologias básicas que ‘fundam’ os GDSS, onde a ‘tecnologia’ pode ser caracterizada por: i) salas de reunião electrónicas, ii) centros de informação, iii) rede de grupo, iv) teleconferência, v) ‘laboratórios de colaboração’, e vi) conferência com suporte à decisão. Numa dimensão correlacionada, encontram-se os ‘elementos principais’ que a podem constituir, nomeadamente o hardware necessário, o software utilizado, o tipo de pessoas que participam numa sessão e a sua localização, bem como os dados e os produtos organizacionais exigidos em determinados contextos funcionais. Na sumarização feita por Zigurs e Buckland (1998) de classificações para tecnologias de suporte a grupos de trabalho, evidencia-se a subdivisão taxonómica feita por tipo de suporte à decisão ou à comunicação em grupo, onde os factores pessoais e situacionais, a estrutura do grupo, o suporte tecnológico e a tarefa caracterizam o ambiente operacional (Pinsonneault & Kraemer, 1989). Jarczyk et al. (1992) inseriram os ‘meta-critérios’ de escalabilidade e projecção ortogonal para sustentar, genericamente, as classes de propriedades existentes nas aplicações
  • 73.
    55 de suporte àcolaboração, designadamente a sua envolvente funcional, técnica, bem como de aplicação, ‘usabilidade’ e ‘ergonomia’. Teng e Ramamurthy (1993) propuseram uma taxonomia funcional para GDSS baseada em duas dimensões: o suporte ao conteúdo (sem suporte, apoio convencional, suporte à análise de decisões e suporte com base no conhecimento), e o suporte ao processo (sem suporte a processos, suporte à comunicação, sustentação da estruturação de processos e suporte aos processos de inteligência). A taxonomia introduzida por Mentzas (1993) destaca um conjunto de áreas referentes à coordenação num cenário organizacional, restringindo o foco de análise sobre: os objectivos a nível global; as características do modelo formal de coordenação no que respeita ao controlo e às formas de representação; o suporte à decisão com as categorias de resolução de conflitos, negociação e ‘modelação’ de decisões; o ‘tipo de processamento’ no contexto de comunicação (síncrono ou assíncrono) e o fluxo de informação (troca ou partilha); o ambiente organizacional em termos de arquitectura de controlo (centralizada/descentralizada); e as opções que geram conflitos na concepção de sistemas de grupo (por exemplo, a implementação e especificação da coordenação, sincronização das fases de trabalho e suporte ao processamento sequencial, à modelação analítica ou à resolução e negociação de conflitos). O modelo criado por Reinhard et al. (1994) envolve ‘critérios funcionais de interacção’ (implícita/explícita ou síncrona/assíncrona), coordenação, distribuição, visualização, ocultação de dados, e as reacções específicas do utilizador. Paralelamente, é também considerado o seu cruzamento com os ‘critérios técnicos’ (hardware, software e suporte de rede), bem como os ‘cenários de aplicação’ de determinada tarefa, num modelo flexível que possibilita uma análise das capacidades operacionais de um sistema colaborativo. O sistema de classificação proposto por DeSanctis e Poole (1994) assinala as características estruturais e o ‘engenho’ da tecnologia num referencial que divide a estrutura social das ferramentas tecnológicas avançadas segundo o processo de decisão promovido, a liderança que desponta quando a tecnologia é utilizada, a eficiência da interacção face à compressão do tempo, a gestão de conflitos e a atmosfera onde se segmenta uma interacção, tendo em conta o nível de estruturação que apresenta. De forma complementar, são ainda consideradas as propriedades técnicas da interface, a funcionalidade (por exemplo, exibição pública, votação anónima, mensagens privadas), entre outros atributos funcionais. A função básica de um sistema pode estar circunscrita à comunicação, informação, ou ao suporte de tarefas. McGrath e Hollingshead (1994) inseriram a dimensão de aumento da qualidade potencial necessária para o sucesso de uma tarefa, numa configuração naturalística ou controlada, com manipulação rígida ou mínima/inexistente, e através de múltiplos tipos de sistemas de suporte à comunicação em grupo. Pode ainda ser introduzida a extensão na qual o utilizador pode ‘controlar’ ou ‘alterar’ o sistema de forma aberta ou fechada (Vickers, 1994). Nickerson (1997) classificou os tipos de aplicações colaborativas segundo as dimensões temporal (síncrono/assíncrono) e espacial (próximo/distante), e quanto ao modo de interacção entre os membros de um grupo, especificamente a comunicação ‘áudio’, ‘visual’, ou através de documentos ou dados, possibilitando uma utilização solitária ou em combinação, e fornecendo exemplos demonstrativos de aplicações, num esquema que complementa a taxonomia tempo- espaço e os domínios de aplicação. As componentes de suporte de um sistema de groupware podem subdividir-se pelo nível individual, processos de grupo, meta-processos e modelação do grupo (Rana et al., 1997). A metodologia de avaliação para a investigação empírica de sistemas
  • 74.
    56 centrados no suportea grupos caracteriza a tarefa por tipo e complexidade, o grupo (tamanho, composição, características dos membros e liderança) e a tecnologia (ferramentas de suporte a tarefas, estrutura dos processos, modo de comunicação e concepção), fundamentando uma conjuntura ‘taxonómica’ que caracteriza múltiplas dimensões (Fjermestad & Hiltz, 1998). Num domínio ‘bidimensional’, Kaliannan (1999) considera a ‘dinâmica’ de um grupo no que respeita ao número de entidades que o constitui, o padrão de acesso dos membros, e os vários tipos de informação partilhada através de padrões de comunicação e interacção, inserindo os critérios de escala (espacial, numérica e organizacional) num segmento ortogonal. O modelo conceptual inserido por Gutwin e Greenberg (2000) “articula as mecânicas de colaboração para sistemas de groupware baseados na partilha do espaço de trabalho”, num quadro que subdivide as características de comunicação explícita/consequencial, coordenação da acção, planeamento, monitorização, assistência e protecção e inclui três níveis de avaliação: eficácia, eficiência e satisfação. Wenger (2001) apresentou uma abordagem multidimensional que classifica as ‘comunidades de prática’ através de um conjunto de dimensões associadas: trabalho (espaços de projecto), troca de conhecimento (acesso à experiência), estrutura social (comunidades de websites), instrução (espaços de e-learning), integração contínua de trabalho e conhecimento (espaço de trabalho do ‘operário de conhecimento’), conversação (grupos de discussão), interacções efémeras (síncronas) e documentos (bases de conhecimento). Na visão de Araujo et al. (2002), a avaliação de aplicações groupware tem uma importância estratégica na percepção efectiva da sua utilização em contextos reais, introduzindo as dimensões alusivas ao contexto do grupo, usabilidade, colaboração e impacto cultural no método de classificação, e a alteração e influência como as possíveis acções que podem resultar deste processo. Numa perspectiva composta, Coleman (2003) abordou os níveis de colaboração conducentes à esfera de comunicação, interacção e colaboração, e acrescentou uma dimensão relativa aos tipos de dados: nível, objectos, documentos, conversações e tarefas. A taxonomia de colaboração proposta por Bolstad e Endsley (2003) sustenta uma vista extensa sobre a utilidade das classes e técnicas de colaboração para diversos tipos de tarefas e situações, pelas categorias/características das ferramentas colaborativas, as características de colaboração e os tipos de informação que uma tecnologia pode suportar (ver Tabela 7). TABELA 7. TAXONOMIA DE COLABORAÇÃO (ADAPTADO DE BOLSTAD & ENDSLEY, 2003)
  • 75.
    57 Numa dimensão complementar,estão inseridos os processos colaborativos permitidos por ferramentas de groupware, onde se destaca o planeamento, agendamento, brainstorming, a monitorização de informação, ‘recolha de dados’, elaboração de documentos, distribuição de informação, e ‘percepção da situação’. Com este modelo é possível ter uma linha de referência sólida para a escolha/criação de sistemas colaborativos. A ‘roda’ de ferramentas colaborativas (Figura 9) sustenta-se numa tipologia holística para a análise e especificação de soluções centradas na colaboração (Weiseth et al., 2006). O seu domínio conceptual parte do princípio de que “a colaboração ocorre quando duas ou mais pessoas se comunicam e interagem para alcançar um objectivo”, consubstanciando um quadro de referência onde as componentes de suporte, processo e ambiente colaborativo formam um sistema bidireccional que sustenta o universo de negócio e a tecnologia utilizada. Numa esfera de entendimento global, a camada média representa uma decomposição genérica das funções necessárias para suportar os sub-processos de coordenação, tomada de decisão e produção. A camada externa representa a interface para as funções de colaboração com base em ‘portais’, dispositivos e no espaço de trabalho físico e a camada central contempla as funções de gestão de conteúdo e integração de processos. Para avaliar as ferramentas e actividades colaborativas de acordo com a sua manifesta evolução, Bernard et al. (2006) criaram um esquema composto pelas ‘constelações taxonómicas’ da WWW ao nível da sua capacidade para conectar pessoas (software social), informação (Web), inteligência (metaweb) e conhecimento (Web Semântica), onde os graus de conectividade social e de informação (potencial de partilha) representam as dimensões de avaliação de um conjunto muito vasto de categorias. FIGURA 9. RODA DE FERRAMENTAS COLABORATIVAS (ADAPTADO DE WEISETH ET AL., 2006) A taxonomia proposta por Penichet et al. (2007) comporta a matriz tempo-espaço, o modelo 3C adaptado com as funções de CSCW para a coordenação, comunicação e partilha de informação, bem como a selecção dos ‘domínios de aplicação’. Neste esquema, pode verificar- se a existência de um determinado conjunto de características em simultâneo num sistema, e os resultados indicaram que, em termos gerais, os padrões de comunicação estão presentes na
  • 76.
    58 maioria das aplicações(com mais de 85% do total do universo analítico) e os sistemas voltados exclusivamente para o trabalho no mesmo local são menos frequentes. A Tabela 8 apresenta a taxonomia mencionada anteriormente de uma forma estruturada, onde o valor (N=0) significa que a ferramenta analisada não possui determinada característica, e o valor (S=1) confirma a sua possível existência. TABELA 8. CLASSIFICAÇÃO NÃO-EXCLUSIVA (ADAPTADA DE PENICHET ET AL., 2007) Ferramenta Característica de CSCW Tempo Espaço Partilha de informação N=0/S=1 Comunicar N=0/S=1 Coordenar N=0/S=1 Síncrono N=0/S=1 Assíncrono N=0/S=1 Mesmo N=0/S=1 Diferente N=0/S=1 Fax 0 1 0 0 1 0 1 E-mail 0 1 0 0 1 0 1 Sistema de voz sobre IP 0 1 0 1 0 0 1 Chat 0 1 0 1 0 0 1 Gestão de documentos 1 1 0 0 1 1 1 Notícias 1 1 0 0 1 1 1 Fórum 1 1 0 0 1 1 1 Discussões 1 1 0 0 1 1 1 Mecanismos de aprovação 1 1 1 0 1 1 1 Calendários de grupo 0 1 1 0 1 1 1 Planificação partilhada 0 1 1 0 1 1 1 Fluxo de trabalho 0 0 1 0 1 1 1 Gestão de eventos 0 1 1 0 1 1 1 Agenda 0 1 1 0 1 1 1 Co-navegador 1 0 0 1 0 1 1 Quadro branco partilhado 1 0 0 1 0 1 1 Sistemas de notificação 0 1 0 0 1 1 1 Sistemas de apresentação 1 1 0 1 1 0 1 GDSS 1 1 1 1 0 1 1 BSCW 1 1 1 1 1 1 1 Sharepoint 1 1 0 0 1 1 1 Salas de reunião 1 1 0 1 0 1 0 Videoconferência 1 1 0 1 0 0 1 O ‘esquema de comparação’ para as características centrais de groupware engloba um conjunto de atributos dinâmicos que podem caracterizar fielmente as componentes principais dos sistemas colaborativos. A ‘funcionalidade principal’ define a capacidade primária fornecida por uma ferramenta (por exemplo, a característica principal da audioconferência é um fluxo de áudio contínuo). Neste sentido, podem coexistir três tipos de funcionalidades: conferência de voz/vídeo, partilha de texto e/ou introdução de ligações. O ‘tipo de informação’ refere-se ao conteúdo que pode ser utilizado em possíveis contribuições, definindo as seguintes estruturas de dados: texto, ligações (indicadores de referência com etiquetas), grafo (imagens, objectos ou diagramas), fluxo contínuo de dados e hipermédia. Os ‘tipos de relacionamento’ podem ser definidos como associações que os utilizadores podem estabelecer nas suas contribuições, em que se apresentam na forma de colecção (relaciona um grupo de utilizadores num conjunto de diferentes objectos independentes), lista (conjunto ordenado de objectos), árvore (relações de
  • 77.
    59 hierarquia com cadaobjecto) e gráfico (cada objecto pode conter entre zero a muitas ligações para outros objectos). As ‘acções suportadas’ indicam as acções que os utilizadores podem ter sobre as estruturas ou relações, podendo subdividir-se da seguinte forma: adicionar, receber, associar, editar, mover, remover e comentar. Os ‘parâmetros de acção’ permitem caracterizar ou modificar as acções, estabelecendo o atributo de sincronização (síncrono e/ou assíncrono) e identificação (identificado e/ou anónimo). O ‘controlo de acesso’ lida com a configuração de direitos e privilégios do utilizador em relação à sua entrada numa sessão e execução de acções apoiadas. A ‘duração da sessão’ avalia o tempo de duração de uma aplicação, verificando se as contribuições são efémeras ou permanentes. Por último, os ‘mecanismos de alerta’ restringem o seu domínio à forma como os participantes são interrompidos ou notificados de que algo no sistema exige a sua atenção (Mittleman et al., 2008). A estrutura da taxonomia é apresentada pormenorizadamente no quarto capítulo desta dissertação, uma vez que serviu de base para o processo de classificação de artigos científicos referentes a groupware. No sentido de examinar os paradigmas de ‘aprendizagem colaborativa’ e em rede, as suas motivações e respectivas consequências, foi desenvolvida uma taxonomia que abarca as variáveis de autoridade/propriedade, difusão, aprendizagem, valores, colaboração, acesso ao conhecimento, propriedade intelectual, democratização, benefícios claros, e inovação/modelo de negócio, definindo-as na perspectiva social, empresarial e académica (Albors et al., 2008). O modelo proposto por Penichet et al. (2009) engloba os itens organizacionais ao nível de grupo, função, ‘actor’, utilizador e tarefa. Paralelamente, define as seguintes relações organizacionais: estruturação, recreação, agregação, colaboração e interacção cooperativa, apontando ainda os objectivos em termos de organização, grupo e tarefa. No trabalho preconizado por Giraldo et al. (2009), propõe-se uma estrutura conceptual para o desenvolvimento da interface para groupware, fornecendo uma representação a partir de diferentes pontos de vista e com vários níveis de granularidade, generalidade e abstracção. Neste esquema sistemático, é possível congregar os conceitos de domínio que caracterizam o mundo real e aqueles que descrevem o seu sistema de informação (conceitos de modelagem) e a sua implementação. Com base neste modelo, foram decompostas diversas propostas de concepção de sistemas de CSCW com base nas seguintes referências: i) Teoria da Actividade (Kuutti, 1991), que está centrada na compreensão e análise dos ‘efeitos socioculturais’ sobre o pensamento humano, ii) Teoria da Coordenação (Crowston et al., 2004), que é baseada num conjunto de princípios sobre a forma como as actividades podem ser coordenadas, iii) análise de tarefas em grupo (van Welie & van der Veer, 2003), que se centra nas ‘representações’ para a especificação concreta da estrutura e do fluxo de trabalho, dos artefactos e do ambiente em que o trabalho em equipa se desenrola, iv) modelo AMENITIES (Gea et al., 2002), alicerçado na metodologia de especificação e programação de sistemas cooperativos através de ‘padrões de comportamento’ e tarefas, v) esquema CIAM (Molina et al., 2007), auxilia programadores com o suporte metodológico para sistemas de modelação direccionados a grupos de trabalho, e vi) a ‘taxonomia’ TOUCHE (Penichet et al., 2008), que propõe uma solução para a inexistência de um vocabulário comum em aplicações de CSCW, formalizando uma lista de conceitos em torno dos sistemas colaborativos para dispôr uma especificação completa e coerente das estruturas organizacionais de colaboração entre os utilizadores.
  • 78.
    60 A Tabela 9sintetiza uma pequena parcela das taxonomias de groupware apresentadas na literatura de CSCW, expondo uma análise comparativa parametrizada por nome (s) de autor (es) e ano da publicação, critérios técnicos de escalabilidade, software e hardware, dimensões de grupo ao nível de tipos de tarefas englobados, características pessoais e tamanho do grupo, a abrangência dos factores temporais e espaciais, e outros critérios de classificação valorizados num esquema de compilação com as principais características de um sistema de classificação para ferramentas de suporte ao trabalho em equipa. Os critérios adoptados nesta abordagem advêm do modelo de classificação das dimensões na literatura (Bafoutsou & Mentzas, 2002). A sequência de capacidades abrangidas por uma taxonomia pode resultar da dimensão do grupo (grupos constituídos por poucos ou múltiplos elementos), composição do grupo (determina a coesão e as relações entre os membros), existência de um ‘facilitador’ no domínio abrangente das características, envolvência dos tipos de tarefas abordados por DeSanctis e Gallupe (1987) e capacidade técnica (escalabilidade, programas/aplicações e dispositivos de hardware). Numa perspectiva continuada, a dimensão temporal e os factores espaciais constituem duas variáveis relevantes para obter informação sobre a actuação de um sistema e os critérios ergonómicos e de usabilidade, o modo de interacção entre os utilizadores, os tipos de informação suportados e domínios de aplicação podem acrescentar granularidade ao esquema. Complementarmente, é fornecida uma ‘antologia taxonómica’ com os detalhes das propriedades individuais de cada proposta, focalizando-se em groupware, nos fundamentos de trabalho cooperativo e nas inter- relações possíveis entre grupos e artefactos de trabalho, interligando um conjunto específico de propriedades de CSCW num formato agregado (Apêndice 1). TABELA 9. CLASSIFICAÇÃO DAS REFERÊNCIAS TAXONÓMICAS DE GROUPWARE (ADAPTADO DE BAFOUTSOU & MENTZAS, 2002) Autor (es), Ano Critérios técnicos Questões de grupo Tempo/ Espaço Outros Escalabili- dade Software Hardware Tipos de tarefas Caracte- rísticas do grupo Tamanho do grupo Jelassi & Beauclair, 1987 X Proximidade entre os membros, e modo de interacção DeSanctis & Gallupe, 1987 X X Proximidade entre os membros Johansen, 1988 X Kraemer & King, 1988 X X X Domínios de aplicação Pinsonneault & Kraemer, 1989 X X Nunamaker et al., 1991 X X Proximidade entre os membros Rodden & Blair, 1991 X Ellis et al., 1991 X Modo de interacção, e domínios de aplicação Jarczyk, et al., 1992 X X X X X Usabilidade e ergonomia, e modo de interacção
  • 79.
    61 Autor (es), Ano Critérios técnicos Questões de grupo Tempo/ Espaço Outros Escalabili- dade SoftwareHardware Tipos de tarefas Caracte- rísticas do grupo Tamanho do grupo Mentzas, 1993 X X Modo de interacção Grudin, 1994 X Malone & Crowston, 1994 X Reinhard et al., 1994 X X X Modo de interacção McGrath & Hollingshead, 1994 X Domínios de aplicação Coleman, 1995 X Domínios de aplicação Nickerson, 1997 X Domínios de aplicação, e modo de interacção Dix et al., 1998 X Fjermestad & Hiltz, 1998 X X X Modo de interacção Ellis, 2000 X X Domínios de aplicação Gutwin & Greenberg, 2000 X Modo de interacção Bafoutsou & Mentzas, 2002 X Domínios de aplicação Araujo et al., 2002 X X Usabilidade e ergonomia Coleman, 2003 X Modo de interacção Bolstad & Endsley, 2003 X X Domínios de aplicação, e modo de interacção Weiseth et al., 2006 X Modo de interacção Penichet et al., 2007 X Domínios de aplicação, e modo de interacção Mittleman et al., 2008 X Domínios de aplicação, modo de interacção, e indicadores de percepção Giraldo et al., 2009 X X Penichet et al., 2009 X X Modo de interacção 3.2 MODELOS DE CLASSIFICAÇÃO DE TRABALHO COOPERATIVO Os esquemas de classificação para ‘classes’ de tarefas inseridas no contexto de decisão organizacional em grupo podem ser estruturados considerando a tarefa na forma de requisitos ou descrição do comportamento e das capacidades ou unicamente enquanto tarefa (Hackman, 1969). Segundo a categorização feita por Carter et al. (1950), as tarefas podem estar cingidas à ‘construção intelectual’, discussão, administração, ‘coordenação motora’, montagem mecânica ou ao raciocínio, tendo como base de classificação a ‘actividade do grupo’. Shaw (1954) avaliou
  • 80.
    62 a complexidade deuma tarefa em dois níveis (simples e complexa), sendo complementado por Bass et al. (1958) com a mesma linha taxonómica mas numa perspectiva de dificuldade (fácil e difícil). Hackman (1968) segmentou a produção, discussão e resolução de problemas tendo em consideração os requisitos de comportamento das tarefas intelectuais que concebem produtos escritos, associando-se à edição colaborativa de conteúdos. Na visão de O’Neill e Alexander (1971), os requisitos de comportamento das tarefas de génese intelectual são categorizados por discussão, decisão e desempenho. A combinação de um conjunto de contribuições dos membros para produzir um produto final através das tarefas unitárias (Steiner, 1972) pode ser disposta conforme a sua visão unitária ou divisível, orientada à maximização ou optimização e estruturada/alinhada por um processo prescrito ou permitido (discricionário, disjuntivo, conjuntivo ou aditivo). De acordo com McGrath (1964), as estruturas de comunicação de um grupo podem ser consideradas como um conjunto de ligações possíveis ou um padrão de canais de comunicação usados efectivamente durante a actividade do grupo. Shaw (1971) afirmou que uma estrutura de comunicação emerge como resultado de relações espaciais que exercem uma influência significativa sobre a percepção do estado, os padrões de participação, as actividades de liderança e a reacção efectiva dos membros do grupo e indicou várias disposições possíveis. Na Figura 10, os ‘pontos’ simbolizam os participantes, as ‘linhas’ são os possíveis canais de comunicação de duas vias que podem ser estabelecidos entre os participantes, e as ‘linhas com setas’ indicam que a comunicação flui exclusivamente numa direcção. Numa investigação posterior, Shaw (1973) perspectivou a ‘continuidade inclusiva’ constituída por seis categorias: dificuldade, multiplicidade de soluções, familiaridade, requisitos de cooperação e manipulados intelectualmente, e interesse intrínseco. Complementarmente, Frost et al. (1993) propuseram uma estrutura interligada conhecida por ‘circuito com um líder’, centrando-se na comunicação uniforme entre cada membro do grupo, possuindo um líder que pode intervir e orientar uma discussão, esclarecer pontos, procurar um entendimento mútuo e resumir decisões. Rogers et al. (1981) descreveram três tipos de modelos de comunicação, subdividindo-os pelas tipologias ‘linear’, ‘relacional’ e ‘convergência’. Desta forma, torna-se possível compreender as redes de comunicação introduzidas a nível científico e repensá-las na envolvente social actual, uma vez que a comunicação entre grupos é feita em grande escala e apresenta níveis de previsibilidade muito reduzidos face aos paradigmas anteriores. FIGURA 10. REDES DE COMUNICAÇÃO (ADAPTADO DE SHAW, 1971)
  • 81.
    63 As abordagens declassificação que abrangem as ‘relações’ dos membros do grupo e os ‘processos de desempenho’ de uma tarefa podem ocorrer entre grupos cooperativos ou com motivações distintas (Davis et al., 1976; Laughlin, 1980). As ‘dimensões’ das tarefas, ao nível da unidade de trabalho, são compostas por um conjunto de elementos que podem caracterizar os factores críticos de sucesso na execução de determinada ‘actividade’, apresentando diferentes tipos de dificuldade, variabilidade, e interdependência (Poole, 1978). McGrath (1984) inseriu um quadro de referência para o estudo sistemático de grupos, com o objectivo de estruturar um conjunto restrito de ‘classes’ de propriedades ou variáveis e relacionar as suas dimensões de forma lógica. A peça central do modelo baseia-se no ‘processo de interacção do grupo’, sendo afectada pelas características ‘polimorfas’ dos participantes ou membros que se inter-relacionam de diversas formas. Estes padrões de relações simbolizam os aspectos da estrutura do grupo, exercendo uma influência assinalável sobre o comportamento dos seus membros. A intervenção recíproca acontece num determinado ambiente e envolve a execução efectiva de tarefas com objectivos similares e funções estabelecidas informalmente. No diagrama conceptual para o estudo de grupos, é possível visualizar o conjunto de relações existentes entre a configuração do comportamento (relações uniformizadas de grupo e tarefa), as propriedades biológicas, sociais e psicológicas dos indivíduos, a estrutura do grupo (relações padronizadas entre os membros), a actuação do grupo (processos de interacção), a situação/ tarefa (conexões entre as entradas no ambiente) e as propriedades socioculturais, tecnológicas e físicas do ambiente. Os padrões de comunicação, relacionamento interpessoal e execução da tarefa resultam dos processos de comunicação, acção e atracção respectivamente, conglobam os aspectos da interacção e provocam efeitos aos mais variados níveis. Paralelamente, foi feita uma abordagem taxonómica que representa um ‘esquema’ com diferentes tipos de tarefas em grupo (Figura 11), composto por categorias mutuamente exclusivas, exaustivas e interligadas. FIGURA 11. CIRCUNFLEXO DAS TAREFAS DE GRUPO (ADAPTADO DE MCGRATH, 1984)
  • 82.
    64 Numa análise geralao modelo de McGrath (1984), é possível observar que o primeiro quadrante circunscreve o processo de ‘produção’, fragmentando as tarefas de ‘planeamento’ e ‘criatividade’. O processo de escolha/selecção é composto por tarefas intelectuais e de tomada de decisões em grupo. No terceiro quadrante, encontra-se a negociação através de tarefas em que se podem gerar ‘conflitos cognitivos’ e motivações distintas. A fase de ‘execução’ aborda a competição que surge entre os membros de um grupo, no domínio de resolução de conflitos, e o desempenho atingido em tarefas psicomotoras de encontro a objectivos e padrões absolutos de excelência. Em termos de avaliação, as tarefas podem possuir uma natureza cooperativa ou conflituante e ser inseridas num domínio conceptual ou comportamental. No estudo protagonizado por Campbell (1988), são abordadas múltiplas combinações de atributos de complexidade elementar: simples, decisão, opinião, problema e distorção. Os ambientes de trabalho cooperativo são muito diferentes em termos de tarefa, duração, grupo, contexto e cultura organizacional. Kuutti (1991) classificou a função de uma pessoa implicada numa actividade (expansiva, activa e passiva), a área de suporte (instrumentos, papéis, divisão do trabalho, ‘pensamento’, objecto e comunidade) e os vários padrões de trabalho suportados (por exemplo, ‘automação de rotinas’, controlo, fixação, coordenação, procura de informação, construção de ferramentas/instrumentalização, organização, ou ainda o desencadeamento de uma acção pré-determinada). A coexistência e a percepção foram concebidas como os pré-requisitos essenciais para o sucesso efectivo do trabalho cooperativo (Dourish & Bellotti, 1992; Koch & Gross, 2006), e a coordenação foi operacionalizada a nível processual, tendo em conta uma gestão dos recursos partilhados (atribuição de tarefas e definição de prioridades), a tomada de decisão em grupo, a gestão da relação tarefa/subtarefa (decomposição de objectivos), a gestão das ‘restrições’ de simultaneidade (sincronização), a gestão de relações entre o produtor e o consumidor e, numa envolvente de ‘sustentação lógica’, a comunicação (Malone & Crowston, 1994). A ‘taxonomia’ desenvolvida por Dix (1994) para compreender os diferentes modos de comunicação em grupo aborda a relação funcional entre os membros e as ferramentas usadas no apoio à colaboração, mapeando as ‘inter-relações’ resultantes do processo de interacção entre os participantes e a sua envolvência com os ‘artefactos de trabalho’ (Figura 12). FIGURA 12. QUADRO DE PESSOAS/ARTEFACTOS (ADAPTADO DE DIX, 1994)
  • 83.
    65 Com base naintegração de teorias referentes às ‘dinâmicas de grupo’ com a tecnologia de colaboração que suporta e altera a forma de trabalhar de múltiplos indivíduos situados num espaço de trabalho partilhado, Andriessen (2002) introduziu o modelo de interacção em grupo de forma dinâmica (Figura 13). Este esquema faz a distinção entre o ‘contexto de utilização dos sistemas’ (factores de entrada), os processos, e os ‘resultados’ (onde o sucesso é avaliado). FIGURA 13. MODELO DINÂMICO DE INTERACÇÃO EM GRUPO (ADAPTADO DE ANDRIESSEN, 2002) Num foco genérico, os ‘factores de entrada’ representam as características dos grupos, podendo variar ao longo do tempo “como consequência das actividades (processos) do grupo. Com esta dimensão, encontram-se associadas as características das tarefas/objectivos, da tecnologia, da estrutura formal (incluindo as funções e procedimentos definidos formalmente), do contexto a respeito da cultura do grupo (ex.: valores centrais) e estrutura do ambiente (ex.: processos de produção), bem como das características pessoais (ex.: competências). Os grupos constroem a sua coesão e confiança (através de compromissos), partilham conhecimento, e definem novas tarefas através da interacção, constituindo o ambiente organizacional. As formas de interagir e os resultados alcançados podem gerar processos de feedback, pelos quais o contexto de uso se altera em conformidade num processo cíclico. As ‘categorias de interacção’ podem ser distinguidas pela comunicação (por exemplo, a troca de informação entre os membros do grupo), que por sua vez é a base para a cooperação, coordenação, interacção social (actividades sociais que suportam o funcionamento dos grupos sem serem explicitamente orientadas para a tarefa), e aprendizagem (por exemplo, na recolha, criação ou partilha de conhecimento). Por sua vez, a construção e desenvolvimento da ‘equipa’ através de ciclos de vida, presupõe a reflexão sobre o funcionamento dos grupos. Importa também focar os resultados da interacção do grupo num domínio intencional, relacionado com os objectivos e as tarefas do grupo (procurando sempre um equilíbrio entre o benefício geral dos diferentes membros do grupo para que estes se sintam motivados a querer contribuir), e não intencional (onde não existe um planeamento prévio), numa perspectiva de organização, grupo e a nível individual (Andriessen, 2002).
  • 84.
    66 Numa dimensão afectaà ‘percepção da situação’, entendida pelo conceito situational awareness na nomenclatura anglo-saxónica, Bolstad et al. (2005) propuseram um modelo com base na recolha de dados a partir de um exercício de treino simulado, concebido para eventos de natureza real, num centro de recuperação de pessoal militar. A percepção de uma situação pode ser afectada pelas capacidades dos membros da equipa a nível individual, pela interacção com os restantes elementos, e o ‘ambiente’ em que trabalham. Conforme argumentou Endsley (1995), este conceito pode ser definido como “a percepção dos elementos no ambiente dentro de um volume de tempo e espaço, a compreensão do seu significado, e a projecção do estado num futuro próximo”. Embora possa ser uma propriedade a considerar no desenvolvimento de uma ferramenta colaborativa, a ‘percepção da situação’ envolve um conjunto de ‘factores’ que estão intimamente relacionados com os ‘processos de trabalho em grupo’ e, numa perspectiva mais estrita, com os ‘factores individuais’ que condicionam os outros processos. De uma forma geral, factores como a distribuição geográfica, liderança, proximidade da rede, familiariedade, e utilização de ferramentas colaborativas, podem afectar a construção e ‘manutenção’ de uma ‘percepção’ a este nível (Bolstad et al., 2005). A Figura 14 foca o ‘modelo teórico’ supradescrito e fornece uma base de análise aos inter-relacionamentos existentes entre os seus atributos. FIGURA 14. MODELO TEÓRICO DE FORMAÇÃO DA PERCEPÇÃO DA SITUAÇÃO (ADAPTADO DE BOLSTAD ET AL., 2005) Okada (2007) propôs um modelo ‘multi-camada’ organizado num formato hierárquico, argumentando que uma prática de ‘colaboração’ pode ser fortemente influenciada pelos níveis de assertividade e cooperação exibidos pelos participantes, resultando em comprometimento quando se verificam níveis reduzidos de ambas as componentes, colisão nos casos em que se assinala maior assertividade que cooperação, concessão para as situações onde subsiste maior cooperação, e coordenação quando se assinalam níveis elevados em ambas as categorias. Esta camada é apoiada pela ‘partilha’ de ideias e opiniões através da comunicação, conhecimento e
  • 85.
    67 informação, bem comode trabalho/operações. O substrato referente à partilha, por sua vez, é suportado pela ‘percepção’ das acções dos outros participantes humanos, do ambiente onde se desenvolve o trabalho, e dos objectos e ferramentas que estão envolvidos no processo. Por último, a percepção é afectada pela ‘coexistência’, definindo os factores temporais e espaciais que caracterizam uma determinada situação colaborativa (Tabela 10). TABELA 10. MODELO HIERÁRQUICO DE COLABORAÇÃO (ADAPTADO DE OKADA, 2007)
  • 86.
  • 87.
    69 CAPÍTULO 4: METODOLOGIA "...allresearch is a practical activity requiring the exercise of judgement in context; it is not a matter of simply following methodological rules.” Martyn Hammersley and Paul Atkinson Neste capítulo, aborda-se a metodologia de desenvolvimento do presente trabalho de investigação, apresentando detalhadamente um conjunto de métodos aplicados nos processos de recolha, catalogação e classificação de informação inserida em publicações científicas sobre CSCW, bem como as técnicas de bibliometria que podem ser utilizadas para analisar o trabalho produzido na literatura. O objectivo principal deste capítulo passa por definir meticulosamente as linhas de orientação adoptadas na fase de execução do trabalho de análise bibliométrica, descrevendo os critérios de selecção e os métodos utilizados como fundamentação científica.
  • 88.
    70 4.1 CIENCIOMETRIA: ORIGEME APLICABILIDADE O termo ‘cienciometria’ foi introduzido por Nalimov e Mulchenko (1969), sendo usado para descrever o estudo da ciência em termos de estrutura, crescimento, produtividade, bem como das inter-relações resultantes, constituindo-se como uma parte integrante da sociologia da ciência e tendo um papel importante no desenvolvimento de políticas científicas. Conforme defende Tague-Sutcliffe (1992), a ‘cienciometria’ pode definir-se como “o estudo dos aspectos quantitativos da ciência enquanto uma disciplina ou actividade económica”, recorrendo ao uso de indicadores centrados na avaliação das variações de produção de um campo ou grupo de investigadores com o intuito de traçar o crescimento de determinado ramo do conhecimento. Segundo Van Raan (1997), os principais interesses da investigação cienciométrica focam-se em quatro áreas inter-relacionadas, nomeadamente: desenvolvimento de métodos e técnicas para a criação e aplicação de ‘indicadores quantitativos’ em aspectos relativos à ciência e tecnologia e estudo da interacção entre estas dimensões; a análise das estruturas sócio-organizacionais e cognitivas dos campos científicos e dos processos de desenvolvimento em relação aos factores sociais; e concepção de SI nas linhas de análise, transmissão e disseminação de conhecimento. Neste contexto, a ‘cienciometria’ e a ‘bibiometria’ podem definir-se como métodos diferentes, onde o primeiro conceito se refere à “ciência de avaliação e análise da comunicação científica” (Price, 1963), enquanto o segundo diz respeito à “análise matemática e estatística dos padrões que surgem na publicação e utilização de documentos” (Diodato, 1994). A bibliometria centra- se na análise à probabilidade de ocorrência de um conjunto de atributos da informação (como por exemplo, o número de citações de um artigo e a frequência de palavras num documento), dedicando-se ao estudo de aspectos quantitativos relativos à produção, disseminação e uso da informação registada, com recurso à criação de padrões matemáticos para medir os processos. No caso da cienciometria, o espectro de análise sobrepõe-se à bibliometria, na medida em que os objectos de estudo são as áreas científicas, os assuntos, as disciplinas e os campos, de modo a avaliar as formas de comunicar dos cientistas através das publicações (Tague-Sutcliffe, 1992). Hood e Wilson (2001) abordaram a distinção terminológica presente entre as métricas de ‘cienciometria’, ‘bibliometria’ e ‘informetria’ numa envolvente conceptual comparativa. Nas aproximações conceptuais da literatura, o termo ‘bibliometria’ foi definido de diversas formas. Segundo Pritchard (1969), este conceito pode ser entendido numa perspectiva que engloba os processos de comunicação escrita, a natureza e o curso do desenvolvimento de uma disciplina com base na contagem e análise de várias propriedades de informação presentes na literatura recorrendo à aplicação de métodos estatísticos, uma abordagem seguida por vários autores no campo (Fairthorne, 1969; Hawkins, 1977; Khawaja, 1987; Burton, 1988; Egghe, 1988; Khurshid & Sahai, 1991; Tague-Sutcliffe, 1992). O conceito pode ser igualmente aceite como a “pesquisa de padrões sistemáticos em organismos compreensivos de literatura” (Glas, 1986), introduzido para formalizar a utilização de dados estatísticos relativos à distribuição e crescimento literário (Machlup e Mansfield, 1983), incluindo todos os estudos que utilizam ou discutem as análises estatísticas de dados referentes à comunicação impressa, especialmente a contagem de obras publicadas, o estudo de citações, resumos periódicos, alguns estudos de distribuição para ver as principais correntes e tendências de investigação, bem como o estudo exacto de elementos individuais encontrados num artigo (Pritchard & Wittig, 1981). Hertzel (1987) traçou a linha de desenvolvimento da ‘bibliometria’ a partir das suas raízes em estatísticas e bibliografia, numa envolvente segmentada na história como um alicerce lógico. White e McCain (1989) defendem
  • 89.
    71 uma definição de‘bibliometria’ que a caracteriza na forma de estudo quantitativo da literatura como está reflectida na bibliografia, onde o seu objectivo principal passa por fornecer modelos evolucionários de ciência, tecnologia e conhecimento. Historicamente, a primeira abordagem a estudos empíricos desta natureza foi efectuada por Campbell (1986), quando utilizou métodos estatísticos para analisar a disseminação de conteúdos em publicações. Hulme (1923) inseriu o termo ‘bibliografia estatística’ para descrever a utilidade do processo de soma de documentos escritos para tornar mais perceptível a análise histórica da ciência e tecnologia, dando lugar ao domínio específico da ‘bibliometria’. No que se refere ao segmento terminológico caracterizado por ‘informetria’, este pode constituir-se no âmbito conceptual das restantes envolventes abordadas, englobando estudos empíricos e de natureza teórica com base nas propriedades matemáticas de leis e distribuições específicas. Tague-Sutcliffe (1992) define o termo ‘informetria’ como o “estudo dos aspectos quantitativos da informação” em qualquer formato e grupo social, alargando o espectro para a dimensão informal da comunicação ao incorporar, utilizar e ampliar os estudos de avaliação da informação que se encontram fora dos limites da ‘cienciometria’ e ‘bibliometria’, bem como ao englobar os tipos e as características das medidas de desempenho no processo de recuperação de informação. Ingwersen e Christensen (1997) corroboram esta visão definindo o termo como uma extensão às análises ‘bibliométricas’ tradicionais, cobrindo todos os tipos de comunidades nas quais a informação é produzida, comunicada e utilizada. Para Wilson (2001), a ‘informetria’ pode ser entendida como “o estudo quantitativo de colecções de unidades de média dimensão de texto potencialmente informativo, direccionado à compreensão científica dos processos de informação a nível social”. O termo ‘livrometria’ foi sugerido por Ranganathan (1948) na óptica de “aplicação de métodos quantitativos na gestão de bibliotecas e dos seus serviços”. O termo ‘ciência de mapeamento’ foi introduzido por Price (1965) como um conceito focado no estudo da dinâmica das redes de citação. O conceito de ‘webometria’, conhecido igualmente por ‘cibermetria’, surgiu na década de noventa com o intuito de caracterizar as análises quantitativas sobre publicações de acesso público na WWW, avaliando o fluxo de informação e comunicação no espaço virtual através da análise às citações de websites como um indicador que sustenta o Factor de Impacto da Web (Web Impact Factor – WIF), a densidade de hiperligações e as estratégias de pesquisa criadas para detectar e avaliar determinados sítios e quantificar a presença de investigadores, países e instituições na rede, visando o incremento da eficiência dos motores de busca na recuperação de informações (Almind & Ingwersen, 1997). As métricas de estudo sobre a utilização e citação de artigos na ‘Web 2.0’, incluindo serviços como a marcação social ou o microblogging, podem construir a ‘cienciometria 2.0’ (Priem & Hemminger, 2010). No paradigma actual, a citação não representa a única fonte de métricas para avaliação do impacto e a WWW pode ser explorada no sentido de obter resultados sobre estes factores (Thelwall, 2008). Com a ‘webometria’, foi possível envolver investigadores de diversas áreas no estudo do curriculum online de inúmeros autores (Kousha & Thelwall, 2008), das ligações para artigos académicos com recurso a fontes Web (Vaughan & Shaw, 2005) e da migração de artigos para a representação electrónica com o objectivo de construir métricas de influência com base na recolha de artigos (Kurtz et al., 2005; Bollen, et al., 2009), capitalizando a capacidade ‘pervasiva’ das tecnologias apresentadas sob a insígnia de ‘Web 2.0’ ao aumentar o espectro de informação e fomentar a disseminação rápida e com acesso livre (Priem & Hemminger, 2010).
  • 90.
    72 O estudo decaracterização do estado da arte do campo de CSCW pode estabelecer-se numa envolvente de bibliometria, na medida em que possibilita identificar autores, revistas e conferências, analisar o impacto das publicações e dos serviços de transferência de informação e identificar possíveis tendências, recorrendo ao uso de métricas como a contagem de citações e a validação da frequência com a qual determinadas propriedades se repetem e relacionam. 4.2 MÉTRICAS DE AVALIAÇÃO QUANTITATIVA Com a investigação em ‘cienciometria’, foi possível fomentar a criação de técnicas para analisar múltiplos conjuntos de dados relativos a publicações de reconhecido mérito científico. Inicialmente, o trabalho concentrou-se na identificação de redes ou grupos de autores, artigos e referências (Garfield, 1955), transitando posteriormente para um plano de substancialização de métodos alternativos baseados na decomposição de conteúdo para identificar associações ‘semânticas’ entre os dados (Callon & Law, 1982). Segundo Wade (1975), os estudos relativos à análise e quantificação de citações representaram uma medida ‘central’ para ver a influência e qualidade de um artigo na literatura científica, identificando a sua ‘estrutura’ social e cognitiva. A motivação para citar um trabalho científico baseia-se na creditação de influências prévias, ou meramente para justificação própria em determinado contexto de fundamentação, originando complexas conjunturas ‘psicossociológicas’ relacionadas (MacRoberts & MacRoberts, 1996). A análise de citações de um autor envolve processos de recolha e análise de dados, bem como as técnicas de exibição gráfica que podem ser usadas para a criação de ‘mapas semânticos’ com a informação relativa ao seu trabalho sob diversas perspectivas. Consequentemente, é possível argumentar que a análise da distribuição de autores num espaço multidimensional pode trazer diversos resultados, tendo como base relações temporais e geográficas, bem como a definição de especialidades de investigação e segmentos lógicos de evolução (McCain, 1990). No domínio da cienciometria, podem ser utilizados os seguintes indicadores: i) número de trabalhos, onde é traçada uma dinâmica de pesquisa para monitorização das tendências de determinado campo através da contagem de trabalhos e de tipos de documento, ii) número de citações, que reflecte o impacto dos artigos ou temas citados, iii) co-autoria, reflecte o grau de colaboração na ciência e pode medir os ‘níveis de crescimento’ da investigação cooperativa, iv) número de patentes, congloba as tendências técnicas ao longo do tempo e mede a eficácia da utilização de recursos em tarefas de investigação e desenvolvimento de tecnologia, v) número de citações relativo às patentes, onde se avalia o impacto tecnológico, e vi) mapas dos campos científicos, que possibilitam situar posições geoestratégicas relativas à cooperação científica. O conjunto de técnicas bibliométricas envolve: o estudo da frequência de palavras (Zipf, 1949), a análise de citações (Moed, 2005), a co-word analysis, centrada numa análise de conteúdo para o mapeamento da associação entre palavras-chave no texto (Leydesdorff, 1997), e a contagem simples de documentos científicos em relação ao ‘número de publicações’ por autor, grupo de investigação ou país de origem (Thelwall, 2008). A Lei de Bradford (1934) permite orientar o desenvolvimento de colecções em campos de aplicação específicos, subdividindo um campo concreto em várias fracções. Num primeiro plano, forma-se um núcleo básico constituído por artigos de interesse, transitando para a fase de distribuição num universo de periódicos mais abrangente e culminando num terceiro grupo de publicações que abrange o restante universo analítico, traçando uma relação profícua entre os grupos num fenómeno contínuo de avaliação da produtividade em termos de artigos. A Lei
  • 91.
    73 de Lotka (1926),também designada por ‘lei da produtividade científica’, estabeleceu um ‘eixo’ comparativo entre investigadores mediante o seu prestígio em determinado campo científico, contabilizando apenas os autores principais no caso de contagem directa, creditando com uma contribuição cada autor individualmente na contagem completa e atribuindo uma fracção ou parcela da contribuição total a cada autor no domínio da contagem ajustada, fomentando uma relação entre os números de publicações e de autores afectados pelos trabalhos produzidos. A Lei de Zipf (1932) considera a frequência com que uma determinada palavra é mencionada em fontes textuais, sendo este número inversamente proporcional à posição ocupada na relação de todas as palavras ordenadas conforme a sua frequência de ocorrência (Potter, 1988). A utilização da análise de citações para produzir indicadores de desempenho científico foi amplamente discutida na literatura em termos de definição e monitorização das mudanças verificadas na estrutura específica da ciência. A crítica à adopção da contagem de citações para avaliar o trabalho produzido pelos investigadores é baseada em dois conjuntos de fragilidades, nomeadamente a mecânica de compilação dos dados e as suas características intrínsecas. Uma das questões que é abordada frequentemente na ‘cienciometria’ baseia-se na premissa de que os trabalhos com menos aceitação tendem a ser ignorados por parte dos cientistas devido ao seu grau de importância para determinada ‘corrente’ de investigação ou à sua capacidade para confrontar ideias estabelecidas. Alguns cientistas argumentaram que a contagem de citações não deveria ser uma medida válida pelo facto de que favorece os métodos de investigação em detrimento dos trabalhos de teorização sobre os resultados obtidos. A ‘cienciometria’ pode ser entendida como uma medida de cálculo da actividade científica, trazendo maior objectividade ao trabalho de análise. O fenómeno da ‘obliteração’ ocorre quando a linha de trabalho de um investigador se torna demasiado genérica para um determinado campo, ficando integrada no seu substrato de conhecimento e permitindo a sua negligência em termos de citação explícita. A dimensão de um campo é medida pelo tamanho do seu núcleo literário ao invés do número de investigadores que o constitui. O número médio de referências de um artigo publicado num determinado campo é a medida mais exacta para obter dados fidedignos sobre o potencial de citação (Garfield, 1979). O Índice de Citações Científicas (conhecido por Science Citation Index – SCI), possibilita uma análise global relativa à evolução da produção científica, tendo em consideração apenas o primeiro autor por cada artigo (Garfield, 1963), o que pode afectar o rácio de citação devido ao facto de não contemplar a contribuição dos co-autores (Lindsey & Brown, 1977). No sentido de trazer consistência aos resultados obtidos através do índice de citações e aumentar o universo analítico, Garfield (1979) apresentou uma abordagem multidimensional complementada com as dimensões referentes ao índice global de citações dos autores e co-autores de um campo. A colaboração entre autores tornou-se uma ‘fórmula’ que pode traduzir-se em benefícios claros de produtividade e afectar a contagem total de citações. Existem diversos factores sociológicos que podem influenciar as taxas de citação mais reduzidas, envolvendo um estudo do conjunto de padrões de citação adequados para avaliar um campo específico. A autoridade reconhecida internacionalmente por Journal Citation Reports (JCR) possui um meio sistemático para avaliar revistas de reconhecido mérito científico, disponibilizando informação estatística baseada nos dados de citação e fornecendo métricas exactas para a avaliação do impacto e da influência na comunidade científica global. Desta forma é possível acompanhar tendências ‘bibliométricas’ e padrões de citação, num conjunto de métricas composto por: i) factor de impacto, calculado
  • 92.
    74 pela divisão entreo número de citações obtido em revistas indexadas num período de tempo específico e o número de artigos, revisões, procedimentos ou notas publicadas analogamente, ii) índice de imediação, mede a frequência de citação anual de artigos publicados numa revista, iii) contagem de artigos, mostra o número de artigos publicados numa revista em determinado ano (investigação original e artigos de análise), iv) tempo médio de citação, referencia a ‘idade’ dos artigos citados e fornece dados importantes para uma possível reestruturação de políticas editoriais e v) dados-fonte, disponibilizam informações sobre o número de artigos de revisão e investigação original comparados com outros conteúdos publicados por uma revista específica. Por sua vez, o indicador ‘bibliométrico’ h-index, normalmente aplicado aos autores, quantifica a produtividade científica e o impacto de um cientista com base no conjunto de trabalhos mais citados e no número concreto de citações recebidas em publicações de outros autores (Hirsch, 2005; Leydesdorff, 2008), representando uma métrica de análise consistente. 4.3 MÉTODO DE INVESTIGAÇÃO Para avaliar o campo de investigação em CSCW é necessário considerar alguns estudos que podem suportar os seus fundamentos científicos e aplicar métodos sequenciais de análise com recurso a revisões sistemáticas para definir Questões de Investigação (Research Questions – RQs) e tópicos de interesse com rigor metodológico (Kitchenham, 2007). As RQs podem ser consideradas como “a essência da maioria das investigações realizadas e actuam como o plano de orientação para a investigação” (Mertler & Vannatta, 2001), formulando o que é necessário descobrir ou compreender (Maxwell, 2005). A primeira fase metodológica (F1) concentra-se na síntese de evidências teóricas ou empíricas de modo a definir as limitações da área em estudo e os possíveis benefícios que podem ser alcançados com uma revisão sistemática, assimilando- se eventuais lacunas e sugerindo-se focos de investigação específicos de forma aglomerada. A formulação de RQs neste estudo respeitou um processo de reflexão, estimulado pela leitura de artigos científicos na área de CSCW e reflectido na identificação de potenciais evidências sobre o estado da arte. Neste contexto, a questão central estabelece-se na possibilidade de avaliação do campo de CSCW de forma holística, suscitando o estabelecimento das seguintes RQs: RQ1: Quais as conferências e revistas especializadas na área de CSCW que possibilitam traçar linhas de investigação e variações do campo nos últimos anos e de que forma podem ser catalogadas e analisadas? RQ2: Qual a taxonomia de classificação de CSCW existente na literatura que contém as características mais apropriadas ao suporte científico de uma análise ‘bibliométrica’ nesta área e de que forma se podem classificar as propriedades dos sistemas de groupware? RQ3: Como se podem formalizar os resultados obtidos e quais as suas possibilidades de convergência e comparação com a envolvente real a nível social e tecnológico? A identificação do problema de investigação foi feita com base no desconhecimento de estudos que representem uma análise extensiva ao campo de CSCW através de uma amostra que complemente as publicações que deram origem à área e trace a sua perspectiva evolutiva. As possíveis contribuições desta investigação podem ser definidas numa relação simples entre o conhecimento pré-existente e os avanços alcançados no domínio em estudo com base numa escala temporal específica, determinando linhas promissoras de desenvolvimento futuro. Num plano estratégico a nível de definição da amostra, o estudo abrange um grande e diversificado
  • 93.
    75 espectro da literaturacom o objectivo de representar uma visão mais ampla sobre a origem do campo e as suas principais propriedades a nível tecnológico. As actividades de investigação são fragmentadas devido à necessidade de ‘parametrizar’ as várias etapas de execução do trabalho global de recolha, catalogação, classificação e análise de publicações científicas de CSCW. Num plano global, as linhas metodológicas seguidas respeitam o ‘protocolo de revisão’ proposto por Kitchenham (2007), contemplando igualmente algumas estratégias de investigação específicas apresentadas noutros estudos de âmbito similar (Pervan, 1998; Holsapple & Luo, 2003; Horn et al., 2004; Jacovi et al., 2006; Kienle & Wessner, 2006; Kaye, 2009; Wainer et al., 2009; Hong et al., 2009; Antunes & Pino, 2010; Vivian et al., 2011). 4.3.1 MÉTODOS DE RECOLHA E CATALOGAÇÃO DE BIBLIOGRAFIA DE REFERÊNCIA A segunda fase metodológica (F2) consiste na identificação, extracção e catalogação de literatura de referência para o campo científico de CSCW. Inicialmente, foi feita uma pesquisa em bases de dados electrónicas para definir um conjunto específico de conferências e revistas estabilizadas com um foco específico na área de CSCW. Entre as bases de dados contempladas estão: ACM Digital Library, Web of Science (WoS), Google Scholar, SpringerLink Libraries e IEEE Xplore, devido ao facto de conterem um grande número de publicações no domínio em estudo e fornecerem o acesso autenticado aos dados dos artigos científicos publicados. Na Tabela 11 está representado o conjunto de conferências e revistas definido para a análise ‘bibliométrica’ aos últimos oito anos de investigação em CSCW. O critério de selecção utilizado para delimitar o universo analítico foi estabelecido pelas métricas determinísticas: i) nível de especificidade e relevância para o campo de CSCW, ii) representação de uma ‘amostra’ significativa do trabalho feito no campo, iii) a grande maioria das publicações e os seus dados de citação encontram-se disponíveis online e podem ser processados automaticamente, e iv) ‘locais de referência’ para publicação regular das comunidades de investigação e desenvolvimento em CSCW. TABELA 11. CONFERÊNCIAS E REVISTAS SELECCIONADAS Tipo Nome Acrónimo Dimensão temporal Conferência International Conference on Supporting Group Work GROUP 2003-2010 Conference on Computer Supported Cooperative Work CSCW 2004-2010 European Conference on Computer-Supported Cooperative Work ECSCW 2003-2009 Conference on Computer Supported Cooperative Work in Design CSCWD 2006-2009 Conference on Collaboration and Technology CRIWG 2006-2009 Revista Journal of Collaborative Computing JCSCW 2003-2010 International Journal of Computer-Supported Collaborative Learning ijCSCL 2006-2010 International Journal of Cooperative Information Systems IJCIS 2006-2010 No que concerne às bases de dados electrónicas definidas para a aquisição de artigos e análise de citações, os critérios de preferência sobre as bibliotecas ACM Digital Library, Google Scholar e WoS recaem num conjunto de factores apresentados na literatura. Segundo a visão defendida por Mikki (2009), a WoS é uma fonte de dados útil ao nível de análise bibliométrica, onde o processo de selecção de revistas é feito de forma minuciosa com base na publicação de normas, pareceres de peritos, publicações regulares e qualidade da informação sobre citações (Garfield, 1990). Comparativamente, o Google Scholar abrange o maior número de publicações face ao WoS e o seu algoritmo de pesquisa está desenvolvido para retornar os resultados mais relevantes, fornecendo menor ‘grau de controlo’ para fazer pesquisas de forma sistemática em comparação ao WoS (Mikki, 2009). No entanto, o Google Scholar carece de fontes de conteúdo
  • 94.
    76 importantes e osseus mecanismos para notificação de conteúdo, bem como o uso inadequado de ‘metadados’, tornam o serviço menos útil para procurar literatura (Drewry, 2007). Além das suas alusões como um paradigma recente na investigação académica, Haglund e Olsson (2008) argumentam que este fornece fácil acesso a textos completos em relação a muitas bibliotecas fornecidas pelos portais. Relativamente às citações, é unânime que os serviços Google Scholar e WoS se mantêm informados com dados de citação actuais e oferecem ferramentas eficientes para a pesquisa de fontes relevantes, sendo ambos comparáveis no que respeita à cobertura e classificação devido ao seu carácter multidisciplinar. No caso concreto do WoS, as citações são controladas manualmente até certo ponto, enquanto o Google Scholar extrai citações de uma forma automática a partir de listas de referência de documentos científicos (Mikki, 2009). Num plano crítico, Jacsó (2008) afirmou que a maioria dos aspectos negativos do Google Scholar se encontram relacionados com os seus recursos de software, como o ‘agrupamento’ inadequado de citações idênticas, resultando em possíveis duplicações, ‘contagem inflacionada’ em termos de citações e incapacidade de identificar correctamente todos os autores, um problema criado pela indexação automática, que poderia ser resolvido se os ‘metadados’ fossem utilizados num plano mais amplo. Embora a pesquisa avançada do Google Scholar ofereça opções de procura por autor, publicação, data e tipo de conteúdo, os resultados podem apresentar uma estrutura fora do espectro da expressão utilizada na pesquisa, onde até as pesquisas ‘booleanas’ simples podem ser mal interpretadas. As grandes vantagens do algoritmo do Google Scholar podem-se estabelecer pela detecção e filtragem de documentos, a par da indexação do mesmo conjunto de documentos a partir de diversas fontes como bases de dados comerciais, arquivos e páginas de instituições e investigadores, fornecendo um acesso livre aos dados. Em geral, os resultados de uma pesquisa específica efectuada no WoS e as suas respectivas citações, apresentam uma problemática na falta de referência aos dados de muitas publicações, enquanto o problema do Google Scholar reside no número inflacionado de citações. Em forma de síntese, pode referir- se um conjunto de indicações sobre o Google Scholar e WoS possíveis de verificar na literatura:  A contagem de citações é feita de forma idêntica em ambos os serviços (Mikki, 2009);  Os resultados no Google Scholar abrangem um ‘espectro de análise’ superior e os livros recebem altas taxas de citação neste índice (Bar‐Ilan et al., 2007);  Os artigos mais antigos que não estão publicados na Web, não são susceptíveis de indexação no Google Scholar (Neuhaus et al., 2006);  Menor indexação da base de dados do WoS para livros e actas de conferências (Mikki, 2009);  Cobertura superior do Google Scholar para documentos que estão escritos em várias línguas (Mikki, 2009);  Rapidez no processo de pesquisa dos dois motores de busca utilizados. O portal WoS tem sido a ferramenta ‘padrão’ para a realização de pesquisa por citação e análise ‘bibliométrica’ de forma extensiva. Não obstante, emergiram muitas ferramentas que fornecem capacidades de pesquisa no campo de texto inteiro para determinar a frequência de citação de artigos, livros, autores ou revistas num dado documento (por exemplo, ACM Digital Library, arXiv.org, Emerald Full Text, ERIC, Google Book Search, IEEE Computer Society Digital Library e IEEE Xplore, Library Literature and Information Science Full Text, NetLibrary e Elsevier
  • 95.
    77 Scirus). Numa dimensãointer-relacionada, encontram-se as bases de dados ou ferramentas de extracção e análise automática de informações bibliográficas e referências citadas recuperadas de páginas pessoais e arquivos ou repositórios digitais, como são exemplo a CiteSeer, o Google Scholar, a RePEc e a SMEALSearch. Na área de bases de dados ou ferramentas que permitem a pesquisa em referências citadas para identificar citações relevantes, encontram-se a Academic Search Premier and Library, Information Science and Technology Abstracts, PsycINFO, PubMed Central e Elsevier ScienceDirect e numa conjectura destinada à procura de citações, bem como de bibliografia de referência, encontra-se o WoS e o Scopus. Além das indicações supra-citadas Meho e Yang (2007) fizeram a comparação entre as bases de dados Scopus e WoS, afirmando- as como ferramentas de grande valor para a pesquisa em bases ‘bibliométricas’. Similarmente, Meho e Rogers (2008) compararam especificamente as bases de dados Scopus e WoS, onde se pôde constatar uma semelhança no “funcionamento” destes serviços. Numa comparação feita por Bauer e Bakkalbasi (2005) à contagem de citações fornecida pelo Scopus, Google Scholar e WoS, foi indicado que devido ao facto do Google Scholar apresentar uma contagem com maior número de citações a nível estatístico, deve ser consultado como complemento aos restantes. A selecção das bases de dados WoS e Google Scholar foi motivada pelas razões supra-referidas enquanto a inclusão da ACM Digital Library se deveu fundamentalmente ao facto de conglobar a maioria das publicações representadas na Tabela 11 e proporcionar uma ‘análise de citações’ com as características necessárias para complementar o presente estudo. Após a identificação das conferências e revistas a analisar no estudo de caracterização do estado da arte de CSCW, o processo de catalogação de artigos na F2 foi subdividido em três subdomínios funcionais: i) artigos de conferências e revistas apresentadas na Tabela 11 (2003- 2010), ii) análise das publicações científicas de um conjunto de dez autores com referência na última década (2000-2010), e iii) análise geral ao campo de CSCW desde as suas origens (1945- 2010). Cada subárea possui uma base de dados específica devido à necessidade de registar um conjunto diferenciado de campos. A motivação para expandir o espectro de análise reflecte-se na compreensão das linhas de trabalho anteriores, nas possíveis mutações do campo de CSCW num espaço de tempo mais amplo, na avaliação do trabalho realizado por um conjunto restrito de autores com reconhecido mérito científico e no impacto da investigação global nesta área. Esta visão holística baseia-se numa investigação longitudinal para avaliar diversas ‘fracções’ de propriedades dos artigos científicos de CSCW em diferentes intervalos temporais. Na base de dados relativa ao primeiro subdomínio de catalogação, foram registados os seguintes campos de dados:  Tipo de Publicação: indica se a publicação é uma conferência ou revista;  Nome da Conferência/Revista: representa a designação do local de publicação de um artigo;  Ano: menciona o ano de publicação;  ID: indica o número de identificação de um artigo na base de dados;  Título: designação principal de um artigo;  Autor(es): nome do autor principal e dos possíveis co-autores;  Filiação: designação da(s) instituição(ões) ao qual o(s) autor(es) estão filiados, seguindo a ordem de apresentação nos artigos;
  • 96.
    78  Referência Bibliográfica:ligação para um ficheiro com a referência bibliográfica no formato BibTex;  Resumo: ligação para o resumo de cada artigo;  Número de Citações: contagem das citações de um artigo nas ‘bases de dados’ WoS, Google Scholar e ACM Digital Library;  Notas: indicações suplementares;  Groupware/CSCW: distinção entre artigos com uma proposta, implementação ou avaliação de sistemas centrados na colaboração (groupware) e artigos cujo domínio reside em questões teóricas, dinâmicas sociais e de grupo, formas de trabalho em conjunto e coordenação ou trabalhos empíricos com observação em contexto real (CSCW) (Grudin, 1994; Wainer & Barsottini, 2007). A Tabela 12 apresenta um esquema geral com as diversas componentes desta base de dados. Complementarmente aos campos abordados anteriormente, foram introduzidos filtros para facilitar a análise das propriedades. Neste ‘repositório’ de dados, foi colocada informação sobre um conjunto total de 1480 artigos, distribuídos pelas conferências e revistas inseridas na Tabela 11, após uma fase de extracção e organização dos artigos por ID e nome. O processo de selecção contemplou apenas os artigos com as características científicas importantes, tendo-se excluído os editoriais, as tabelas de conteúdo e os artigos curtos sem uma estrutura linear. Isto permitiu registar um conjunto de características e propriedades tendo em consideração as RQs definidas para este estudo. As limitações da catalogação estabelecem-se na ausência de dados sobre o país de origem dos autores, uma vez que poderia traçar resultados interessantes, bem como das conferências COOP (International Conference on the Design of Cooperative Systems), MobileHCI (International Conference on Human-Computer Interaction with Mobile Devices and Services), CHI, International Conference on Human-Computer Interaction ou de revistas como a IJeC (International Journal of e-Collaboration) e a CoDesign (International Journal of CoCreation in Design and the Arts), num panorama que poderia ampliar o espectro à análise bibliométrica. De salientar que na contagem de citações, foi utilizado o programa Publish or Perish (PoP) para extrair informações do Google Scholar e foram acedidos directamente os ‘repositórios’ WoS e ACM Digital Library para recolher os respectivos dados com o objectivo claro de complementar o processo de análise. O segundo subdomínio de catalogação contém uma base de dados idêntica à anterior, mas cujo volume de dados é substancialmente inferior, num total de 150 artigos em inúmeras conferências e revistas distribuídos por dez autores com um reconhecido mérito científico num total de 10 artigos por autor. Outra grande diferença face ao primeiro subdomínio é a ausência do número de citações, devendo-se ao facto de que este ‘substrato’ de análise corresponde ao estudo concreto da última década de publicação dos autores (2000-2010) para caracterizar um possível percurso e definir as comunidades que estão a ser mais exploradas por estes autores. O critério de escolha dos artigos foi materializado por uma lista específica de autores, usando a ferramenta PoP para filtrar a pesquisa de artigos no ‘intervalo temporal’ pré-definido e reter o número de citações de cada artigo, sendo uma medida meramente indicativa para encadear os trabalhos catalogados. Seguidamente, os artigos que já haviam sido catalogados na outra base de dados foram eliminados e substituídos pelos artigos seguintes mediante a classificação por citações fornecida pelo programa PoP.
  • 97.
    79 TABELA 12. CAMPOSDE DADOS DO MODELO DE CATALOGAÇÃO DE ARTIGOS
  • 98.
    80 Contudo, a necessidadede conhecer aprofundadamente as origens da área de CSCW e a forma como evoluiu, desde as primeiras abordagens aos conceitos de colaboração com apoio informático em 1945, fez com que se criasse uma base de dados específica para catalogar uma amostra de 1905 publicações (artigos científicos e livros) entre o intervalo de 1945 a 2010. No que concerne às diferenças relativamente aos subdomínios expostos anteriormente, esta base de dados está estruturada pelas características: ID, Nome do Artigo, Autor(es) subdivididos por colunas, Ano, Citações, Tipologia (Groupware/CSCW), Especificidade(s) divididas por colunas e Notas. A divisão por colunas contém fins estatísticos para a integração futura com outras bases de dados e a introdução do campo Especificidade(s) permite obter uma visão global do que foi abordado em determinado artigo e possibilita traçar um referencial sobre o que foi investigado ao longo do tempo em CSCW. Neste contexto, o terceiro subdomínio apresenta o universo de análise mais abrangente mas contém dados menos sólidos em termos científicos. A análise das citações foi feita com uma base única no Google Scholar. Neste subdomínio, estão igualmente catalogados alguns artigos da base de dados do primeiro subdomínio, uma vez que constituem dados essenciais para analisar a envolvente da última década em CSCW. 4.3.2 AVALIAÇÃO TAXONÓMICA DE PUBLICAÇÕES CIENTÍFICAS SOBRE GROUPWARE A terceira fase metodológica (F3) consiste na classificação de artigos com ‘tipologia’ de groupware e envolve um processo paralelo de catalogação numa base de dados criada para o efeito. Num plano global, foi classificado um conjunto de 541 artigos, relativos às conferências GROUP (2003-2010), CSCW (2004-2008), ECSCW (2005-2007) e CRIWG (2006-2008). O estudo quantitativo permite complementar abordagens anteriores de avaliação de artigos científicos e traz uma nova perspectiva com as propriedades específicas de cada tecnologia apresentada na literatura de CSCW, registando os dados numa base de dados flexível que pode transitar para a Web no futuro, apelando a mecanismos de colaboração que permitam à comunidade de CSCW e ao público em geral classificar e contribuir para a ciência neste ‘ramo’ do conhecimento. Nos projectos de investigação preliminares, foram feitas algumas abordagens gerais a conferências e revistas com algum detalhe técnico sobre as propriedades dos artigos, no entanto limitam-se por vezes no intervalo de tempo e na quantidade de artigos avaliados. Estes factos suscitaram a necessidade de uma avaliação mais extensa com a caracterização dos sistemas de groupware na última década. A classificação destes artigos foi baseada num estudo prévio ao conjunto de taxonomias orientadas ao estudo de tecnologias de suporte à colaboração, transitando para os processos de selecção que foram motivados pelo nível de ‘granularidade’ fornecido. Com estas linhas, definiu-se a taxonomia proposta por Mittleman et al. (2008) como uma estrutura sólida para a avaliação ‘fragmentada’ das características destas tecnologias na literatura científica. Os elementos diferenciadores da taxonomia adoptada neste estudo permitem a decomposição da avaliação em dez ‘construções arquitectónicas’ fundamentais. A Tabela 13 apresenta o sistema de classificação adoptado ao nível das características funcionais de groupware. TABELA 13. ESQUEMA DE COMPARAÇÃO PARA SISTEMAS DE GROUPWARE (ADAPTADO DE MITTLEMAN ET AL., 2008) CAPACIDADE QUALIDADES ESSENCIAIS À NATUREZA DA TECNOLOGIA Funcionalidade principal Identifica a capacidade primária fornecida por uma ferramenta. A natureza desta característica está relacionada com o esquema de classificação de ferramentas groupware (Tabela 5). Neste sentido, podem existir três funcionalidades diferentes: i) Partilha de texto, ii) Introdução de hiperligações e iii) Conferência voz/vídeo.
  • 99.
    81 CAPACIDADE QUALIDADES ESSENCIAISÀ NATUREZA DA TECNOLOGIA Funcionalidade principal Alguns sistemas podem apresentar mais que uma propriedade, como por exemplo o blog (página onde os utilizadores podem publicar uma miríade de textos e fazer hiperligações para outras páginas). Num plano singular, as ferramentas de audioconferência possibilitam o fluxo contínuo de áudio. Conteúdo Descreve os tipos de dados que podem ser utilizados para que um indivíduo possa contribuir numa colaboração particular (Briggs et al., 1997). Texto Bloco de informação textual (ex.: mensagem de texto). Ligações Apontadores de referências com rótulos (ex.: URL). Grafo Imagem, objecto ou diagrama de natureza pictórica (ex.: imagem nos formatos .jpg ou .gif). Fluxo de dados Transferência contínua de dados (ex.: canal de som ou partilha do ambiente de trabalho). Hipermédia Combinações das estruturas de dados anteriores. Relacionamentos Associações que os utilizadores estabelecem entre contribuições. As ferramentas podem suportar vários tipos de relacionamento e permitir um vasto conjunto de construções de informação. Alguns sistemas de groupware podem articular a semântica das relações representadas no conteúdo e outros podem representar apenas a sua sintaxe, subdelegando para os membros do grupo o processo de ‘entendimento mútuo’ sobre a semântica. Colecção Relaciona a participação de um grupo de membros num conjunto diferenciado de objectos independentes. Lista Conjunto ordenado de objectos (ex.: antes/depois, maior/menor). Árvore Grupo de objectos em relações hierárquicas (excepto a raiz), com apenas um ‘domínio’ mas com nenhum a inúmeros ‘subdomínios’ (ex.: sistema, subsistema ou componente). Gráfico Organização onde cada objecto pode ter entre zero a muitos links para outros objectos (ex.: pais, irmãos, filhos, primos). Acções suportadas Indicam o que um sistema permite aos participantes efectuar nos seus conteúdos e nas relações. Adicionar Contribuir com informação para o grupo (ex.: adicionar um novo item num blog ou falar durante uma audioconferência). Receber Detectar contribuições feitas (ex.: observar contribuições textuais ou escutar um canal de áudio). Associar Estabelecer relações entre contribuições (ex.: organizar ideias em categorias ou organizar o conteúdo dentro de um perfil). Editar Modificar conteúdo de uma contribuição (por exemplo, alterar ou corrigir o texto que já contribuiu para a sessão). Mover Alterar as relações entre contribuições. Eliminar Remover uma contribuição de uma sessão (ex.: apagar o texto ou retirar o áudio). Comentar Dar uma opinião sobre o valor relativo das possíveis contribuições (por exemplo, votar segundo um padrão de classificação). Parâmetros de acção Descrevem as características de acções que exercem influência na experiência de contribuição dos utilizadores quando são usadas as ferramentas de suporte à colaboração. Sincronismo Caracteriza o atraso esperado entre o instante em que o utilizador executa uma acção e o tempo de resposta dos outros utilizadores.
  • 100.
    82 CAPACIDADE QUALIDADES ESSENCIAISÀ NATUREZA DA TECNOLOGIA Sincronismo No tipo síncrono, a interacção é efectuada ao mesmo tempo (ex.: vídeoconferência) enquanto numa disposição do tipo ‘assíncrono’ a interacção é realizada em tempos diferentes (ex.: e-mail, wikis). Identificação Caracteriza o grau com o qual os utilizadores podem decidir quem efectua uma acção. A identificação pode variar entre o anonimato total ou a identificação de subgrupos, pseudónimos ou absoluta. Controlos de acesso Configuração dos direitos e privilégios do utilizador relativamente à sua entrada numa sessão e execução de acções suportadas (por exemplo, as acções podem estar sempre disponíveis ou então ser bloqueadas de forma total ou parcial. Persistência da sessão Avalia o tempo de duração da sessão num sistema de groupware, verificando se as contribuições são efémeras ou permanentes. Em algumas ferramentas colaborativas, os utilizadores podem decidir se o conteúdo da sessão será salvo ou se é eliminado assim que as pessoas abandonem o sistema ou mediante uma acção própria. Mecanismos de alerta Forma como os participantes são interrompidos ou notificados de que algo no sistema requer a sua atenção (por exemplo, o sistema INSTANT MESSENGER notifica quando uma contribuição é realizada através de um sinal sonoro e uma mensagem visual e os feeds RSS contêm mecanismos de alerta que não interrompem a atenção do utilizador mas suscitam a sua procura deliberada). A interrupção é gerada para atrair a atenção imediata mas pode ser desactivada. Indicadores de percepção Conhecimento sobre a situação actual de pessoas que têm acesso a uma sessão, podendo apresentar as acções executadas, funções específicas e o estado actual do trabalho e do próprio utilizador. A existência destes indicadores numa ferramenta permite visualizar quem está activo através de uma lista, qual a ferramenta que está a ser usada e quais as contribuições que estão a ser manipuladas. Com base na taxonomia supra-referida foi construído um modelo de base de dados de suporte à classificação de artigos relativos a groupware, contendo as seguintes características tendo em consideração as propriedades da Tabela 5 no que intenta aos domínios de aplicação e da Tabela 13 na decomposição dos atributos dos sistemas apresentados na literatura, onde foi definido o seguinte conjunto de campos:  ID do artigo;  Nome da Conferência/Revista;  Ano;  Funcionalidade Principal: Partilha de texto, Conferência voz/vídeo e Introdução de links;  Tipo de Informação: Texto, Links, Gráfico, Fluxo de dados e Hipermédia;  Tipo de Relacionamento: Colecção, Lista, Árvore e Gráfico;  Acções Suportadas: Adicionar, Receber, Associar, Editar, Eliminar, Comentar e Mover;  Sincronismo: Síncrono, Assíncrono e Síncrono/Assíncrono;  Identificação: Identificado, Anónimo e Identificado/Anónimo;  Controlos de Acesso;  Duração da Sessão: Limitado, Ilimitado e Limitado/Ilimitado;
  • 101.
    83  Mecanismos deAlerta;  Indicadores de Percepção;  Tipologia: Audioconferência, Editores Partilhados, Ferramentas de Agregação, Ferramentas de Conversação, Motores de Busca, Ferramentas de Dinâmicas de Grupo, Ferramentas de Distribuição, Sistemas Agregados, Sistemas de Tagging Social, Partilha de Desktop/Aplicação, Repositórios de Ficheiros Partilhados e Videoconferência. A Tabela 14 apresenta o método de classificação utilizado na F3, indicando as diversas formas de verificar manualmente as propriedades funcionais de um sistema de groupware nas publicações científicas analisadas. Este processo poderá posteriormente ser refinado com uma adaptação de um sistema de extracção de dados ao domínio de categorização de CSCW. TABELA 14. MÉTODO DE CLASSIFICAÇÃO DE PUBLICAÇÕES CIENTÍFICAS i) Leitura singular do ‘resumo’ de cada artigo. ii) Introdução de ‘palavras-chave’ relativas a cada atributo da taxonomia adoptada (ex.: para o caso da funcionalidade principal, foram introduzidos termos como ‘text’, ‘link’, ‘video’, ‘audio’, ‘voice’, ‘videoconference’ e ‘audioconference’, ou ainda combinações como ‘text sharing’ para direccionar a pesquisa a determinada característica de um sistema, adoptando um método idêntico para todas as ‘propriedades taxonómicas’ com as palavras-chave respectivas. iii) Leitura na íntegra de diversos artigos que apresentam conceitos mais complexos para uma análise sucinta, com o objectivo de compreender determinadas propriedades de uma maneira mais extensa. iv) As propriedades foram assinaladas na base de dados conforme a evolução do processo de análise em tempo-real, utilizando um método de registo sistemático. v) Nos casos em que a análise sobre um atributo não é suficientemente concludente, optou- se por assinalar com a sigla ‘nd’, uma classificação para os atributos ‘não definidos’. Os problemas de classificação reflectem-se na análise individual de cada artigo de uma forma manual, o que suscita alguns erros de interpretação e rigor técnico. Contudo, pretende- se resolver esta lacuna com a criação futura de um repositório Web de CSCW, com o objectivo de suscitar a colaboração à escala global para a classificação de artigos científicos. Na senda de avaliação de sistemas de groupware, surgiram vários estudos taxonómicos com características distintas, mas o modelo de classificação de Mittleman et al. (2008) foi o que apresentou o nível de granularidade mais apropriado às necessidades existentes neste estudo. Na Figura 15 está representado o esquema com a síntese da metodologia de investigação utilizada, fazendo um encadeamento lógico dos processos supramencionados. De uma forma geral, o processo é iniciado na fase de formulação das RQs (F1), onde foi estabelecido o conjunto de problemas por resolver no estudo bibliométrico à área de CSCW. A F2 de execução respeitou um processo de identificação de publicações científicas como ponto de partida para a ‘recolha de dados’. Ainda nesta fase, foi feita uma catalogação da informação em três bases de dados diferentes. Na F3, classificou-se um conjunto de artigos pertencente às publicações catalogadas no primeiro subdomínio. As ‘rodas dentadas’ indicam os índices onde foi recolhida a informação sobre o número de citações e o processo que lhe está associado. As linhas a tracejado remetem para o número de artigos considerados nas fases de catalogação e classificação, descrevendo uma sequência de processos de suporte ao trabalho desenvolvido.
  • 102.
    84 FIGURA 15. DIAGRAMALÓGICO DA METODOLOGIA DE INVESTIGAÇÃO
  • 103.
    85 CAPÍTULO 5: RESULTADOS “Greatdiscoveries and improvements invariably involve the cooperation of many minds!” Alexander Graham Bell Este capítulo apresenta, num primeiro plano, os estudos de âmbito ‘bibliométrico’ em áreas contíguas ao CSCW que foram introduzidos na literatura. Neste domínio, traça-se um elo de comparação possível com os resultados que se apresentam na segunda parte do capítulo. O estudo ‘bibliométrico’ transversal à área de CSCW, em vários planos de análise, delimita o foco principal desta investigação através de resultados comparados com variáveis reais. Este tipo de abordagem permite realizar análises em vários níveis e torna possível descrever o campo numa perspectiva holística, possibilitando análises mais refinadas sobre possíveis tendências na área de CSCW e traçando uma parcela extensiva da investigação neste domínio.
  • 104.
    86 5.1 ESTUDOS DEANÁLISE BIBLIOMÉTRICA NA LITERATURA DE CSCW No domínio da bibliometria, Leydesdorff e Amsterdamska (1990) argumentaram que a análise de citações favorece uma variedade de propósitos e não é necessariamente o índice de relevância de trabalhos citados. Contudo, tornou-se eminente que a citação de publicações de natureza científica é um indicador mais enquadrado nos vínculos intelectuais face aos sociais (White et al., 2004). A avaliação da investigação na área de CSCW com recurso à bibliometria requer a consideração de estudos com objectivos similares para definir as lacunas de pesquisa e evitar a duplicação de esforços científicos. Neste sentido, Grudin (1994) examinou os pontos fracos da OA a nível conceptual e mencionou a necessidade decorrente dos requisitos sociais estarem intrinsecamente relacionados com as aplicações de groupware, inserindo um modelo caracterizado pelo ‘nível de trabalho’ (organização, projecto, grupo de pequena dimensão ou individual) e os seus ‘sistemas correspondentes’, o ‘desenvolvimento de software’ e as ‘áreas de investigação’ que deram justificação ao surgimento do campo de CSCW, designadamente os SI de gestão e processamento de dados (1965), a OA e engenharia de software (1975) e a HCI e os factores humanos (1980). No entanto, embora o modelo apresente as perspectivas centrais, oculta a capacidade de analisar as questões que transcendem as divisões. Para complementar o estudo, foi feita uma análise à participação do CSCW no domínio norte-americano com base nas conferências CHI (Conference on Human Factors in Computer Systems) e CSCW, bem como a nível europeu com a ECSCW, a Crete e a ICIS (The First International Conference on Systems Integration). Com os dados inseridos na Tabela 15, é possível subentender uma semelhança na composição do CSCW nos Estados Unidos e no Japão a partir do campo de HCI, explicando um foco nas ferramentas para os grupos de pequena dimensão. Paralelamente, pode-se verificar a preocupação duradoura da comunidade de investigação europeia em questões organizacionais e projectos de grande dimensão. TABELA 15. COMPARAÇÃO DA PRESENÇA DE CSCW SEGUNDO A ORGANIZAÇÃO DO TRABALHO (ADAPTADO DE GRUDIN, 1994) Estados Unidos/Japão Pequenos grupos Europa Organização e projectos de grande dimensão Organização do trabalho CHI 90 CSCW 86-90 ECSCW 89 Crete 90 ICIS 90 Teoria 40% 30% 70% 85% Desenvolvimento de produtos 30% 40% 10% 1% Telecomunicações 10% 7% 5% 0% Outros 20% 23% 15% 14% Newman (2001) explorou a estrutura das redes de colaboração científica e apresentou histogramas com o número de artigos analisados e o espectro de co-autoria entre os grupos de autores, apontando valores reduzidos na área da ciência da computação. Segundo Holsapple e Luo (2003), as metodologias de investigação e análise de citações têm sido combinadas para a produção de classificações de revistas de referência com o objectivo de classificar o campo da ‘computação colaborativa’. Neste sentido, os autores recolheram e analisaram cerca de 19.271 citações provenientes de artigos de revista, livros, actas de conferências e relatórios/ trabalhos técnicos realizados durante um período de oito anos (1992-1999), fazendo observações sobre o facto da revista GD&N (Group Decision and Negotiation) apresentar um número considerável de citações (5587) face a revistas como a JCSCW com um valor aproximado de 4417 citações, a TIS (The Information Society) com 4866 citações e o JOC (Journal of Organizational Computing and Electronic Commerce) com 4401 citações. Complementarmente, foi traçado um referencial
  • 105.
    87 com as revistasmais influentes para a investigação em sistemas colaborativos, organizado por categoria, objectivo e escala. Os resultados apontaram para a escolha de revistas de relevo como a Communications of ACM, Decision Support Systems e ACM Transactions on Information Systems ao nível das questões de ‘utilização’ e ‘desenvolvimento’, Management Science e ACM Transactions on Information Systems no que concerne à ‘estratégia’ e ‘política’, Management Science, MIS Quarterly e Organizational Behavior and Human Decision Processes no domínio de ‘grupo’ e Communications of ACM e MIS Quarterly na esfera envolvente da ‘organização’. A investigação efectuada na última década com incidência nas variações bibliométricas de CSCW (Horn et al., 2004; Convertino et al., 2006; Jacovi et al., 2006) demonstrou o valor de investigar a configuração da comunidade científica ao nível dos principais tópicos de interesse, das citações e da pesquisa através da análise de redes sociais com dados de co-autoria. No que concerne aos resultados apresentados por Horn et al. (2004), foi conduzida uma análise com a identificação dos investigadores de CSCW e a composição de ligações para cada pessoa. Neste sentido, chegou-se à conclusão que a tendência de ‘co-autoria’ nos autores de CSCW manteve- se constante ao longo do tempo desde a origem do campo até 1999, baseando-se na premissa válida de que tiveram uma elevada proporção de co-autores de fora da comunidade quando o campo surgiu nos anos oitenta e mantiveram um grande número de conexões com co-autores provenientes de outros campos (Figura 16). FIGURA 16. VARIAÇÃO DA PERCENTAGEM MÉDIA DE INVESTIGADORES DE CSCW EM REDES DE CO-AUTORIA (HORN ET AL., 2004) Simultaneamente, efectuou-se um estudo ao conjunto principal de indivíduos ou pares em CSCW e HCI tendo em consideração as medidas de centralidade, produtividade e ‘robustez’ de colaboração para a rede cumulativa entre 1982 e 2003, sendo possível determinar a grande conexão colaborativa na autoria de artigos de CSCW com as participações em pares de autores como: Jonathan Grudin/Steven Poltrock, Saul Greenberg/Mark Roseman e Gary Olson/Judith Olson. Ao nível da ‘intermediação’, Jonathan Grudin, Tom Rodden e Paul Dourish expressaram os valores mais acentuados e John Carroll, Jakob Nielsen, Brad Myers, Jonathan Grudin e Saul Greenberg apresentaram o maior número de artigos na área, respectivamente. As conclusões obtidas no domínio da ‘desagregação de fontes de publicação de trabalhos citados’ (Figura 17) apontam para uma preferência dos autores por revistas para a maior proporção de referências a par das conferências de CSCW analisadas (CSCW, ECSCW e GROUP) que também manifestam um grande número de trabalhos citados.
  • 106.
    88 FIGURA 17. DISTRIBUIÇÃODOS LOCAIS DE PUBLICAÇÃO DE TRABALHOS CITADOS EM CSCW (2000-2002) (ADAPTADO DE HORN ET AL., 2004) No estudo protagonizado por Convertino et al. (2006) foi feita uma ‘meta-análise’ aos artigos da conferência CSCW (1986-2002), delimitando as dimensões de ‘filiação institucional’, ‘localização geográfica’, ‘nível de análise’, tipo de contribuição’ e ‘tipo de função colaborativa’, recorrendo ao método de Análise Discriminativa Linear (Linear Discriminant Analysis – LDA, na nomenclatura anglo-saxónica). Os resultados demonstram um número maior de contribuições provenientes do ‘universo’ académico (universidades) a partir do ano de 1990 e a investigação proveniente da América do Norte assume predominância (70-90%) face à Europa (10-30%). Os níveis principais de análise pertenceram às questões de grupo ao longo da história, os estudos etnográficos e experimentais apresentaram uma tendência de crescimento nos últimos anos e os aspectos de desenvolvimento e/ou arquitectura de sistemas manteve-se constante com um nível destacado, enquanto as contribuições teóricas decresceram gradualmente. A função mais comum de colaboração foca-se na comunicação e partilha de informação, seguida pela função de coordenação e percepção e é apresentada uma porção inferior na produção cooperativa ou tomada de decisão, constituindo pontos de referência interessantes para um estudo actual. Na ‘análise gráfica de citações’ produzida por Jacovi et al. (2006), argumentou-se sobre o ‘núcleo’ coeso da comunidade de investigação em CSCW com o objectivo de compreender a estrutura e evolução da conferência CSCW e identificar as suas lacunas com base na exploração de actas e na análise de citações relacionadas, com o intuito de acompanhar a evolução dos fragmentos ao longo do tempo. Com um ‘universo de análise’ caracterizado por ‘meta-informação’ proveniente de 465 artigos inseridos na conferência supra-referida (1986-2004), apurou-se que cerca de 110 nunca tinham sido citados e os artigos situados entre 1988 e 1994 foram citados ‘massivamente’ face à primeira conferência em 1986 devido ao facto do campo de CSCW ainda estar num processo de definição na altura. Neste ‘universo analítico’, Dourish e Belloti (1992) compuseram o artigo mais citado com cerca de 801 citações, na sua totalidade, de acordo com o Google Scholar. No que intenta ao segundo artigo com mais citações (Grudin, 1992), é argumentado que o mesmo provém do agrupamento das ciências sociais e da etnografia. O conjunto de agrupamentos que
  • 107.
    89 foi identificado (123)apresenta um tamanho médio de 10,3 artigos por fragmento e um desvio padrão de 21,4. Os agrupamentos principais de artigos neste estudo manifestam a preferência pelos seguintes tópicos de interesse: i) teorias e modelos, etnografia e estudos de utilizadores, ii) ciências da computação, iii) reunião/suporte à decisão, espaços de multimédia partilhados e conferência, iv) instant messaging, espaços sociais e presença, v) ferramentas computacionais no espaço laboral, vi) desenvolvimento de groupware e ‘percepção’ do espaço de trabalho, vii) gestão da computação e SI e vii) comunicação mediada por vídeo e espaço visual partilhado. A principal tendência encontrada apontou para o facto de que, embora os trabalhos de natureza técnica e social serem citados entre si, existe uma divisão clara do campo de CSCW para ambas as partes, levantando a necessidade de garantir uma maior ‘interacção’. Os artigos com maior centralidade constituem aproximadamente 40% dos artigos das conferências, coincidindo com resultados anteriores noutras redes. Segundo os resultados apresentados, a conferência CSCW sugere uma ênfase maior sobre artigos com um carácter tecnológico mais sólido e demonstra uma menor incidência no lado social da tecnologia (Jacovi et al., 2006). Wainer e Barsottini (2007) analisaram 169 artigos nas conferências ACM/CSCW (1998- 2004), fazendo uma distinção entre os artigos de groupware como propostas, implementações e avaliações de sistemas que permitem e fomentam a colaboração entre humanos e os artigos de CSCW no domínio das dinâmicas sociais e de grupo, formas de trabalho em conjunto e a sua respectiva coordenação e trabalhos empíricos centrados nas observações em contexto real. Os resultados apresentaram um decréscimo constante no número de artigos que não descrevem um trabalho empírico, uma proporção quase inalterável de artigos que sugerem um sistema de groupware ou se centram na sua avaliação e um incremento significativo do número de artigos que descrevem situações de trabalho/colaboração e testam hipóteses através de experiências. A Figura 18 demonstra graficamente as variações dos tipos de investigação apresentados. FIGURA 18. EVOLUÇÃO DOS TIPOS DE INVESTIGAÇÃO (ADAPTADO DE WAINER & BARSOTTINI, 2007)
  • 108.
    90 A análise efectuadapor Kienle e Wessner (2006) à área de CSCL apresenta sinais sobre o crescimento da comunidade na sua primeira década (1995-2005) e conclui que grande parte dos dados considerados confirma que a comunidade de CSCL apresenta um rácio constante de membros novos e recorrentes que lhe dá alguma maturidade. Os dados revelaram ainda que a comunidade tem aumentado o seu ‘espectro’ internacional em todos os níveis de participação. O aumento da conectividade internacional é um dado que pode ser demonstrado pelo número crescente de citações e co-autorias em diferentes países (Figura 19). FIGURA 19. REDE DE REFERÊNCIAS NO CAMPO DE CSCL EM 2003 (ADAPTADO DE KIENLE & WESSNER, 2006) No domínio específico da HCI, Henry et al. (2007) apresentaram uma exploração visual composta por algumas conferências na área, organizada por autor e recorrendo a ‘metadados’, onde se contabilizaram as ‘palavras-chave’ mais frequentes entre 1983 e 2006 e se apresentou um referencial composto por uma grande ocorrência de termos como ‘usabilidade’ em 1994 e 2001, ‘foco no utilizador’ em 1997, 1998 e 2006, ‘estudo de utilizadores’ em 2000, ‘interfaces gráficas’ e ‘manipulação directa’ em 1992, ‘técnicas de interacção’ em 2000, ‘visualização de informação’ em 1994, 1995, 1997, 1998 e 2000, ‘multimédia’ em 1998, ‘realidade virtual’ em 2004, ‘computação ubíqua’ em 1999 e 2002, ‘realidade aumentada’ em 1999, ‘WWW’ entre os anos 1996 e 1998 e ‘dispositivos de entrada’ entre 1997 e 1999. Complementarmente, traçou- se um plano de análise, com especial incidência na conferência CHI, composto pelo ‘número de artigos aceites’ e ‘citações por artigo’, bem como o ‘valor médio de referências’ e ‘citações por artigo’. A Figura 20 representa graficamente alguns resultados obtidos neste estudo, indicando um número muito elevado de artigos com aceitação e de citações por artigo.
  • 109.
    91 Kaye (2009) protagonizouuma análise extensa à conferência CHI com destaque sobre a ‘contagem de autores’ (aproximadamente três autores por artigo em 2007), a ‘frequência do número de autores por ano’ (decréscimo nos artigos com um único autor e aumento de artigos com a co-autoria de dois a quatro autores), a ‘percentagem de artigos CHI com n autores’, bem como o ‘género’ de autor predominante em cada ano da conferência, contemplando ainda um estudo sobre a ‘frequência de repetição de autoria’ nas conferências. Estes focos de análise e o seu carácter extensivo e perceptível perfizeram os principais factores pelos quais a conferência CHI não foi contemplada na análise ‘bibliométrica’ de CSCW. A diferenciação de tópicos visível na grande maioria das publicações desta conferência concede-lhe um carácter menos centrado nas questões de CSCW, embora tenha uma pequena parte, face às conferências especializadas. FIGURA 20. ESTATÍSTICAS DA CONFERÊNCIA CHI (ADAPTADO DE HENRY ET AL., 2007) Na envolvente de GDSS, Pervan e Atkinson (1995) efectuaram uma revisão substancial a uma grande porção de literatura sobre o tema, tendo em conta um esquema de classificação constituído pelas seguintes propriedades: ano da publicação, abordagem geral de investigação, filosofia subjacente à recolha de dados, tipo de suporte, carácter longitudinal, foco principal de investigação e algumas variáveis demográficas como autor e fonte. Os resultados desta análise apontaram para: i) o aumento na proporção de publicações sobre GDSS, ii) a ênfase acentuada na experimentação laboratorial de GDSS interligados, reflectindo desenvolvimentos deste tipo de sistemas nas universidades, não descurando o ambiente empresarial, iii) apenas 6% do total de artigos estudados representa uma pesquisa longitudinal, iv) o ordenamento dos resultados distribuiu-se respectivamente pelo tipo subjectivo/argumentativo, experiências de laboratório, estudos de caso, experiências de campo e inquéritos de forma ‘multi-metodológica’. O foco de predominância do estudo de investigação incidiu no impacto sobre o comportamento humano (uma preocupação verificada em 90% dos artigos), incluindo conceitos como o ‘entendimento
  • 110.
    92 mútuo’, ‘desempenho dogrupo’, ‘efeitos de anonimato’, ‘pensamento’ e ‘compromisso’. Num plano de certa forma evolucionário, Pervan (1998) investigou o núcleo de revistas de SI e GDSS entre 1984 e 1996, anotando uma maioria nos artigos sobre situações cara-a-cara (82,5%), um crescimento global entre quatro a trinta artigos por ano, com indicadores de estabilidade para os últimos anos ao nível da ‘taxa de publicação’. Wainer et al. (2009) protagonizaram uma avaliação empírica à investigação executada no vasto domínio das ciências da computação e concluíram que os artigos publicados em 2005 apresentaram os seguintes indicadores: teoria formal (4%), trabalho empírico (17%), teste de hipóteses (4,7%), desenvolvimento e modelação (70%) e outros (3,4%). A análise de Hong et al. (2009) sugeriu um modelo de classificação para a literatura centrada nos sistemas ‘sensíveis ao contexto’, num conjunto total de 237 artigos (2000-2007) que possibilitou obter resultados em termos de crescimento do número de artigos nos últimos anos no âmbito de classificação, bem como uma maior incidência sobre tópicos como os ‘algoritmos’, ‘comércio móvel’, ‘protocolo’, ‘raciocínio contextual’, ‘dados de contexto’, ‘espaços inteligentes’, ‘interface’, entre outros. No estudo de Watson-Manheim et al. (2002) foi classificada uma amostra de 75 artigos publicados sobre ambientes de trabalho virtuais e correntes de pesquisa relacionadas, sendo observadas as ocorrências de palavras-chave como ‘teletrabalho’, ‘organização virtual’, ‘escritório flexível’, ‘comunidade virtual’, entre inúmeras possibilidades devidamente referenciadas. Não obstante, Serenko & Bontis (2004) fizeram uma ‘meta-revisão’ à literatura relativa ao ‘capital intelectual’ e à ‘gestão de conhecimento’ de forma a estudar o impacto das citações e a avaliação alusiva à produtividade da investigação, apresentando um plano metodológico consistente. Entretanto, foi apresentado um estudo de natureza ‘bibliométrica’ para avaliar dados específicos da investigação efectuada na conferência CRIWG (Antunes & Pino, 2010) e foi feito um estudo transversal sobre a investigação em ‘computação colaborativa’ através de métodos experimentais para medir os impactos nesta fracção do conhecimento (Convertino & Carroll, 2011). Numa análise sucinta, é possível reunir diversas conclusões sobre a conferência CRIWG através de um conjunto de indicadores expostos da seguinte forma: i) foram analisados todos os artigos publicados entre 2000 e 2008 com base no índice de citações para as actas relativas às conferências fornecido pela Thomson Reuters (abreviado pelo acrónimo ‘ISI’), num conjunto total de 246 artigos, ii) calculou-se um número total de 336 citações nos artigos considerados, onde a citação média por artigo foi de 1,37 e o h-index obtido foi 6, iii) um número concreto de 132 artigos (53%) não obteve citações, iv) comparou-se a CRIWG com outras conferências para verificar o número de artigos publicados e as citações obtidas, chegando à conclusão de que os níveis de qualidade da CRIWG se encontram elevados quando comparados com os indicadores médios das restantes conferências, v) foram apresentadas várias listas compostas pelos artigos com mais citações, autores com mais artigos publicados e citações obtidas (onde os autores de topo em termos de contabilização de citações são Carl Gutwin, Robert Briggs, Saul Greenberg, Clarence Ellis e Paul Dourish, respectivamente), vi) o rácio de internacionalização decresceu no último biénio da análise (2007-2008) e os países com maior presença nesta conferência podem distribuir-se sequencialmente por Brasil, Chile, Alemanha, Portugal e Espanha, vi) definiram-se os tópicos de investigação da conferência segundo o grau de importância (Figura 21) e vii) fez- se uma análise SWOT para qualificar a conferência na sua globalidade (Antunes & Pino, 2010).
  • 111.
    93 FIGURA 21. TÓPICOSDE INVESTIGAÇÃO DA CONFERÊNCIA CRIWG (ADAPTADO DE ANTUNES & PINO, 2010) 5.2 BIBLIOMÉTRICAS TRANSVERSAIS DE INVESTIGAÇÃO EM CSCW O trabalho de análise ‘bibliométrica’ ao conjunto de publicações de CSCW e groupware constitui-se como um exercício para medir variações factíveis entre o número de contribuições analisadas nas actas das conferências e revistas de CSCW representadas na Tabela 16. Com a inclusão de uma amostra com dados específicos sobre os locais de publicação dos autores de referência na área, bem como um estudo embrionário sobre as origens do campo de CSCW e a sua evolução no tempo, é possível complementar esta análise e delinear uma perspectiva mais extensiva. Neste sentido, o número total de artigos considerados reflecte o universo de análise deste estudo, distribuído por: i) total de citações contabilizado entre 2003 e 2010, ii) atributos de classificação de groupware obtidos a partir de uma análise rigorosa às publicações relativas a este domínio, iii) lista de conferências e revistas científicas onde um conjunto dos autores de CSCW de reconhecido mérito científico tem publicado com alguma frequência (num intervalo situado entre os anos 2000 e 2010) e iv) dados embrionários sobre possíveis tópicos abordados em publicações apresentadas entre 1945 e 2010. Com este estudo, pretende-se fomentar uma perspectiva transversal ao campo de CSCW e traçar as principais características das tecnologias de groupware com um nível de granularidade obtido a partir do esquema de comparação para este tipo de sistemas, fornecido pela taxonomia de Mittleman et al. (2008). No entrosamento do estudo ‘bibliométrico’ aos artigos catalogados entre os anos 2003 e 2010, foram consideradas as variáveis relativas ao número total de artigos considerados para análise nas diferentes bases de dados, os artigos de CSCW, groupware e CSCW/groupware (os que apresentam uma forte ambiguidade em termos de definição, por apresentarem tópicos de ambas as tipologias ou com um carácter indeterminado), total de citações, média de citações e número de artigos sem citações, tendo em conta os dados fornecidos pelas bases de dados do Google Scholar, ACM Digital Library e WoS. O número total de citações reflecte uma contagem em todos os tipos de dados de publicação no Google Scholar e, numa dimensão mais estrita, as citações ACM Digital Library e WoS respeitam o princípio do cálculo de citações científicas que fornece uma abordagem mais restritiva para os ‘metadados’. As técnicas de ‘bibliometria’ que foram utilizadas neste estudo reflectem a contagem simples de publicações e cruzam os dados resultantes para visualizar a evolução do campo. Neste contexto, é possível medir o factor de impacto de uma conferência ou revista específica e associar estes resultados estatísticos com as principais mutações no domínio científico de CSCW. A Tabela 16 apresenta os dados obtidos por conferência/revista e ano de publicação, fornecendo um referencial multidimensional.
  • 112.
    94 TABELA 16. ORGANIZAÇÃODOS INDICADORES ‘BIBLIOMÉTRICOS’ OBTIDOS COM O PROCESSO DE CATALOGAÇÃO Conferência/ Revista Número total de artigos Artigos de CSCW Artigos de groupware Total de citações (Google Scholar) Média de citações (Google Scholar) Total de citações (ACM Digital Library) Média de citações (ACM Digital Library) Total de citações (WoS) Média de citações (WoS) GROUP 265 34 217 3994 (69)1 15,07 (265)2 1120 (105) 4,23 (265) 70 (65) 0,69 (101) 2003 41 0 41 1459 (0) 35,59 (41) 363 (0) 8,85 (41) 0 (0) 0 (0) 2005 57 0 56 1312 (7) 23,02 (57) 397 (14) 6,96 (57) 0 (0) 0 (0) 2007 47 0 47 796 (1) 16,94 (47) 247 (6) 5,26 (47) 50 (26) 1,06 (47) 2009 54 15 34 409 (8) 7,57 (54) 110 (22) 2,04 (54) 20 (39) 0,37 (54) 2010 66 19 39 18 (53) 0,27 (66) 3 (63) 0,05 (66) 0 (0) 0 (0) CSCW 286 39 247 8602 (5) 30,08 (286) 2625 (34) 9,18 (286) 113 (95) 0,78 (144) 2004 80 6 74 4484 (0) 56,05 (80) 1315 (4) 16,44 (80) 0 (0) 0 (0) 2006 62 4 58 2410 (0) 38,87 (62) 735 (1) 11,85 (62) 0 (0) 0 (0) 2008 86 3 83 1309 (1) 15,22 (86) 448 (15) 5,21 (86) 113 (37) 1,31 (86) 2010 58 26 32 399 (4) 6,88 (58) 127 (14) 2,19 (58) 0 (58) 0 (58) ECSCW 90 15 75 1979 (6) 21,99 (90) 359 (1) 8,16 (44) 91 (46) 1,01 (90) 2003 20 0 20 1098 (0) 54,9 (20) 191 (0) 9,55 (20) 31 (4) 1,55 (20) 2005 24 4 20 545 (0) 22,71 (24) 168 (1) 7,00 (24) 26 (14) 1,08 (24) 2007 23 6 17 252 (2) 10,96 (23) 0 (0) 0 (0) 22 (13) 0,96 (23) 2009 23 5 18 84 (4) 3,65 (23) 0 (0) 0 (0) 12 (15) 0,52 (23) CSCWD 391 0 391 568 (177) 1,45 (391) 19 (114) 0,15 (125) 156 (294) 0,4 (391) 2005 65 0 65 133 (18) 2,05 (65) 0 (0) 0 (0) 49 (35) 0,75 (65) 2007 201 0 201 318 (88) 1,58 (201) 0 (0) 0 (0) 94 (146) 0,47 (201) 2009 125 0 125 117 (71) 0,94 (125) 19 (114) 0,15 (125) 13 (113) 0,1 (125) CRIWG 121 22 99 472 (26) 3,9 (121) 41 (60) 0,47 (87) 167 (57) 1,38 (121) 2006 34 1 33 207 (4) 6,09 (34) 0 (0) 0 (0) 71 (8) 2,09 (34) 2007 27 10 17 157 (2) 5,81 (27) 25 (14) 0,93 (27) 75 (5) 2,78 (27) 2008 30 8 22 69 (8) 2,3 (30) 7 (23) 0,23 (30) 14 (20) 0,47 (30) 2009 30 3 27 39 (12) 1,3 (30) 9 (23) 0,3 (30) 7 (24) 0,23 (30) JCSCW 146 78 68 3536 (10) 24,22 (146) 821 (32) 5,66 (145) 72 (21) 1,33 (54) 2003 17 6 11 883 (0) 51,94 (17) 161 (0) 9,47 (17) 0 (0) 0 (0) 2004 20 4 16 899 (0) 44,95 (20) 254 (0) 13,37 (19) 0 (0) 0 (0) 2005 16 7 9 735 (0) 45,94 (16) 178 (1) 11,13 (16) 0 (0) 0 (0) 2006 19 9 10 465 (1) 24,47 (19) 103 (1) 5,42 (19) 0 (0) 0 (0) 2007 20 10 10 339 (1) 16,95 (20) 79 (4) 3,95 (20) 0 (0) 0 (0) 2008 18 13 5 122 (0) 6,78 (18) 27 (6) 1,5 (18) 32 (6) 1,78 (18) 2009 14 11 3 43 (2) 3,07 (14) 10 (6) 0,71 (14) 26 (5) 1,86 (14) 2010 22 18 4 50 (6) 2,27 (22) 9 (14) 0,41 (22) 14 (10) 0,64 (22) IJCIS 78 14 64 806 (16) 10,33 (78) 0 (0) 0 (0) 212 (30) 2,72 (78) 2006 24 3 21 265 (1) 11,04 (24) 0 (0) 0 (0) 89 (4) 3,71 (24) 2007 18 6 12 125 (3) 6,94 (18) 0 (0) 0 (0) 25 (7) 1,39 (18) 2008 18 2 16 197 (6) 10,94 (18) 0 (0) 0 (0) 59 (8) 3,28 (18) 2009 12 0 12 210 (3) 17,5 (12) 0 (0) 0 (0) 38 (6) 3,17 (12) 2010 6 3 3 9 (3) 1,5 (6) 0 (0) 0 (0) 1 (5) 0,17 (6) ijCSCL 103 44 59 1800 (12) 17,48 (103) 0 (0) 0 (0) 532 (22) 5,17 (103) 2006 19 12 7 691 (2) 36,37 (19) 0 (0) 0 (0) 183 (2) 9,63 (19) 2007 19 7 12 429 (1) 22,58 (19) 0 (0) 0 (0) 148 (0) 7,79 (19) 2008 25 4 21 440 (0) 17,6 (25) 0 (0) 0 (0) 150 (1) 6 (25) 2009 18 9 9 174 (3) 9,67 (18) 0 (0) 0 (0) 36 (6) 2 (18) 2010 22 12 10 66 (6) 3 (22) 0 (0) 0 (0) 15 (13) 0,68 (22) 1 Número de artigos sem citações em cada base de dados analisada. 2 Total de artigos contemplados para o cálculo da média de citações.
  • 113.
    95 Este trabalho deanálise inclui uma compilação efectiva de publicações de reconhecido mérito científico, a partir da qual foi classificada uma parcela de 36,55% do total de artigos que foi catalogado. Neste sentido, as estatísticas são fornecidas inicialmente sob um plano que visa uma análise comparativa à envolvente ‘bibliométrica’ de CSCW entre 2003 e 2010. Em termos de estrutura, o ‘eixo vertical’ é composto pelas seguintes variáveis: i) nome da conferência ou revista e a sua dimensão temporal, ii) número total de artigos catalogados, iii) artigos de CSCW ou groupware, mediante o ‘padrão’ de classificação usado por Grudin (1994) e apresentado no capítulo anterior, iv) total de citações nas bases de dados Google Scholar, ACM Digital Library e WoS, v) média de citações calculada através da fórmula ( ), vi) total de artigos sem citações nas respectivas bases de dados e vii) número de artigos que se consideram em cada linha do ‘eixo horizontal’. As principais dificuldades verificadas em ‘bibliometria’ reportam-se às diferenças entre os nomes dos autores, títulos de artigos e erros de digitação, levando por vezes à duplicação. A par destas questões, são também observados erros a nível de dados incompletos, como o caso das ‘auto-citações’ que podem alterar o significado dos dados de citação, a contemplação dos artigos curtos (short papers na nomenclatura anglo-saxónica), que não apresentam referências mensuráveis e que por vezes são tratados da mesma forma que os artigos longos (full papers). As razões que levam outros autores a citar um artigo podem derivar de vários factores, como a pertinência do tema para o tópico que se deseja abordar, qualidade do trabalho e proximidade dos membros de uma comunidade científica (Jacovi et al., 2006), entre inúmeros factores que podem descurar uma corrente de trabalho específica pelo seu desconhecimento parcial ou por questões de falta de identificação com o trabalho realizado. Devido às limitações impostas pelas bases de dados usadas no processo de recolha de informação, mais concretamente na obtenção do número de citações de cada artigo, optou-se por uma comparação exclusiva às conferências/revistas e respectivos anos que apresentam os indicadores necessários para este exercício, descurando todos os valores nulos por omissão de informação. De acordo com Convertino et al. (2006), a contribuição da investigação entre 1986 e 2002 foi principalmente focada na concepção de sistemas e arquitecturas, reforçando a ideia desta análise na medida em que, num total de 1480 artigos catalogados, 1220 centram-se em abordagens tecnológicas (taxonomias, sistemas e arquitecturas), mantendo uma tendência de investigação mais voltada para o domínio tecnológico. O número total de 246 artigos de CSCW reflecte a baixa quantidade de trabalhos científicos produzidos em torno de questões teóricas, sendo os restantes 14 referentes a artigos sem indicadores claros de avaliação. Verifica-se uma variação mais acentuada no número de artigos publicados anualmente no caso real da GROUP, CSCW, CSCWD e, numa dimensão menos evidente, a revista IJCIS apresenta um número menor de artigos nos últimos dois anos catalogados, o que pode traduzir as ‘políticas’ adoptadas pelas comissões organizadoras ou a frequência de submissão apresentada pelos autores. A Figura 22 representa as variações verificadas com o cálculo da média de citações no Google Scholar num universo analítico que considera todas as publicações catalogadas. Uma análise pormenorizada de natureza ‘bibliométrica’ aos dados do Google Scholar permite apurar índices de citação com valores acentuados no caso das conferências CSCW (2004) e ECSCW (2003) e da revista JCSCW (2003 e 2005). Num plano oposto, encontram-se as conferências CSCWD e CRIWG com valores mais reduzidos face às restantes publicações. Numa perspectiva anual, a JCSCW decresceu em
  • 114.
    96 termos de citaçõesno ano 2004, tendo assinalado um ligeiro aumento em 2005 e uma descida até ao ano 2010, fruto da dimensão temporal que representa uma questão-chave neste tipo de análise bibliométrica. FIGURA 22. VARIAÇÕES NA MÉDIA DE CITAÇÕES DO GOOGLE SCHOLAR
  • 115.
    97 A título decuriosidade, torna-se importante enfatizar que a JCSCW tem aumentado a sua predominância em questões teóricas de CSCW em detrimento das tecnologias. No domínio da ECSCW, verifica-se uma média de citações superior à GROUP e à JCSCW em 2003, mas o seu trajecto apresenta uma grande quebra em 2005 e um decréscimo mais normalizado num nível de publicação posterior, perdendo claramente o seu estatuto em 2009, num substrato com um forte complemento nas questões tecnológicas (83,3%). A GROUP foi a conferência mais citada nos anos 2005, 2007 e 2009, decrescendo de uma forma “regular” nos seus respectivos biénios até ao ano 2010, onde passou a ser anual e numa dimensão onde ainda se podem tirar poucas conclusões. De salientar que, embora esteja orientada a groupware, nos dois últimos anos tem tido uma forte incumbência nas questões conceptuais de CSCW. A conferência CSCW mostra o seu domínio nos anos 2004 e 2006, sendo ultrapassada apenas em 2008 pela revista ijCSCL. De notar o seu impacto significativo como uma comunidade muito sólida e com uma tendência de estabilidade acentuada, bem como a maior abrangência de questões técnicas face às teóricas. Contudo, no ano 2010, as questões conceptuais de CSCW aproximaram-se das tecnológicas. As citações na CSCWD são muito reduzidas em relação a todas as outras publicações. No entanto, o decréscimo na média de citações nesta conferência é verificado mas pouco visível, contendo todo o seu trabalho dedicado às questões tecnológicas. A CRIWG decresceu numa forma quase despercebida entre 2006 e 2007, baixando com maior visibilidade em 2008. Embora apresente índices de citação reduzidos, a sua abrangência encontra-se maioritariamente em questões de âmbito tecnológico mas também apresenta níveis interessantes em termos teóricos em 2007 e 2008. A revista IJCIS apresenta um decréscimo de 2006 para 2007, mas cresce em 2008 e volta a crescer em 2009, o que contraria as tendências anteriores. O seu foco de abrangência reside em groupware e o seu número de artigos tem decrescido ligeiramente no tempo. Por último, a ijCSCL apresenta valores muito idênticos relativamente à sua envolvência teórica e prática e os seus índices de citação no Google Scholar apresentam valores muito elevados mas com ligeiros decréscimos anualmente. A escolha em cobrir estas publicações científicas teve a sua principal causa no facto de que as suas respectivas comissões científicas, conselhos editoriais e todas as suas envolventes no plano global, incluem os investigadores mais citados no domínio de CSCW, o que torna este conjunto de publicações numa base de análise efectiva para avaliar as mutações do campo. As métricas de análise de citações possibilitaram identificar um conjunto de artigos de relevância e foram estudadas listas de referências específicas num período de tempo extenso, criando a lista de conferências e revistas citadas e uma tabulação composta pelo número de citações de cada publicação. Quando se utiliza este tipo de metodologia, é necessário ter em consideração as questões relativas à selecção de artigos, ao período de tempo a analisar, e à necessidade de normalização dos dados (Holsapple & Luo, 2003). Neste estudo, importa ainda salientar o facto de algumas conferências ocorrerem de dois em dois anos, o que afecta a contagem de citações e influencia os resultados gerais. Dando continuidade à revisão ‘bibliométrica’ num espectro de análise mais restrito ao que é possível comparar simultaneamente nos três índices de indexação (Figura 23), a citação média no Google Scholar é muito superior face aos restantes índices em todos os anos que são aqui considerados, o que demonstra uma maior abrangência e permite ter a percepção exacta do que se passa a nível mundial, englobando não só citações em artigos científicos como o seu reflexo em dissertações de mestrado, teses de doutoramento ou sítios Web dedicados. Nestas
  • 116.
    98 amostras comparativas, épossível visualizar que a conferência ECSCW (2003) apresenta o nível mais elevado de citações por artigo obtido a partir do portal ACM, seguida da ECSCW (2005) e, num plano muito próximo, aparece a GROUP (2007) e a CSCW (2008). No caso da análise sobre os dados do índice fornecido pelo WoS, verifica-se uma média de citações mais acentuada na conferência CRIWG (2007) e na revista JCSCW (2009 e 2008, respectivamente). Ao analisar-se a envolvente global dos dados obtidos neste estudo com maior pormenor, verifica-se que existe um decréscimo na média de citações entre 2003 e 2005 no caso do Google Scholar, mas o ano 2006 apresenta um crescimento enorme mas volta a decrescer posteriormente até 2010. Com a análise ao portal ACM, verifica-se um aumento nas citações de 2003 para 2004, revelando os índices mais elevados, decrescendo em 2005 de forma natural até ao ano 2010. Na análise aos índices de citação do WoS, a média de citação nos primeiros dois anos é muito reduzida face às elevações acentuadas assinaladas entre 2006 e 2009. Como já foi indicado anteriormente, são várias as conferências e revistas para as quais não foi possível aceder aos dados no WoS e ACM Digital Library, levando à opção por uma análise mais centrada no Google Scholar. FIGURA 23. ANÁLISE GLOBAL AOS DADOS COMPARÁVEIS NOS TRÊS ÍNDICES DE CITAÇÃO
  • 117.
    99 A percentagem deartigos sem qualquer citação nos três índices é um indicador que se pode analisar pormenorizadamente. Em 2003, não existem artigos sem citações no portal ACM e Google Scholar, sendo apenas de 4 artigos no WoS. Em 2004, verifica-se um valor de quatro artigos sem citações no portal ACM e nenhum artigo nos restantes índices. Em 2005, constata- se um total de 16,67% de artigos Google Scholar sem citações, 10,67% no portal ACM e 32,67% no WoS. O ano 2006 mostra uma grande diminuição no universo analítico e isso reflecte-se em números, 6,2% dos artigos Google Scholar, 1,55% no portal ACM e 10,85% no WoS não tiveram citações. Em 2007, aproximadamente 31% dos artigos Google Scholar, 7,59% do portal ACM e 62,34% no WoS não tiveram qualquer citação. Os valores inverteram-se em 2008 para 10,2% no Google Scholar, 29,93% no portal ACM e 48,98% no WoS, o que faz sentido pela questão da dimensão temporal ainda muito reduzida. Em 2009, observa-se um número total de 42,2% dos artigos Google Scholar, 72,37% no portal ACM e 91,23% na base de dados WoS sem citações. O ano 2010, em grande parte devido à dimensão temporal ser muito recente, apresenta imensos artigos sem qualquer citação. Contudo, a conferência CSCW apresenta uma ‘média de citações’ no Google Scholar de aproximadamente seis citações por artigo. Esta sequência representa um grande número de artigos ACM sem citações nos últimos anos e os anos 2003, 2004 e 2006 são um exemplo de uma produção científica positiva. No entanto, os resultados são influenciados pelas questões temporais e pelo reduzido número de artigos indexados no portal ACM e WoS. Transitando de uma rota ‘bibliométrica’ para uma análise centrada em dez autores de CSCW identificados segundo o seu h-index e numa pesquisa paralela no Google Scholar por um conjunto de artigos com um grande número de citações na área, foram recolhidas informações sobre os locais de publicação destes autores na última década (2000-2010). A selecção foi feita segundo os resultados apresentados pelo programa PoP para o termo de pesquisa ‘computer- supported cooperative work’, filtrando por citações e tendo em consideração a regularidade da produção científica dos autores na área de CSCW, sendo retirado desta análise um conjunto de artigos que já haviam sido catalogados para o estudo ‘bibliométrico’. A Figura 24 demonstra esta análise de forma gráfica, onde o comprimento das barras simboliza o número de artigos e as faixas coloridas traduzem o número de artigos de cada autor por publicação. Neste sentido, é importante enfatizar que a conferência CHI representa o local de publicação preferencial dos autores analisados perante esta amostra, seguida da revista JCSCW e da conferência GROUP. A nível individual, verifica-se uma preferência do autor Paul Dourish pela CHI e a revista Personal and Ubiquitous Computing, do autor Carl Gutwin pela conferência CHI, do autor Gerry Stahl na conferência denominada CSCL (International Conference on Computer-Supported Collaborative Learning) e do autor Steven Poltrock na GROUP. Numa segunda linha de publicações de maior preferência pelos autores, encontra-se a conferência CSCL, as revistas Personal and Ubiquitous Computing e TOCHI (ACM Transactions on Computer-Human Interaction). Numa perspectiva menos imponente, aparecem conferências como a COOP, CSCW, CRIWG, ECSCW, entre outras que, embora não tenham apresentado elevados índices de preferência nos autores estudados, merecem referência pelo simples facto de representarem oportunidades de publicação para os novos investigadores, bem como para todos os outros que procuram alternativas consistentes às que normalmente estão envolvidos. Este alargamento do espectro de publicação a revistas como a CoDesign, IEEE Annals of the History of Computing ou European Journal of Information Systems, permite aumentar as oportunidades de partilha de conhecimento a nível científico.
  • 118.
    100 FIGURA 24. LOCAISDE PUBLICAÇÃO DE AUTORES DE REFERÊNCIA EM CSCW (2000-2010) No que se refere ao estudo de caracterização geral do campo de CSCW, este encontra- se ainda num estado embrionário, embora possibilite uma primeira análise factual. Em termos genéricos, a aquição dos dados foi feita unicamente no Google Scholar tendo em consideração a lista de publicações (livros e artigos científicos) de CSCW desde 1945 até 2010, aproveitando a ‘taxonomia’ de classificação utilizada na bibliografia anotada de Greenberg (1991) com certas implementações necessárias para caracterizar os segmentos que foram introduzidos depois do ano 1991. Neste sentido, a Figura 25 representa uma visão global dos ‘tópicos’ apresentados e discutidos na bibliografia supra-citada e nas restantes publicações que foram introduzidas para este estudo em concreto, reflectindo uma visão transversal de CSCW entre 1945 e 2010. Numa perspectiva de análise complementar, foi identificado o ‘Top 5’ dos artigos com maior número de citações possíveis de analisar no WoS (Apêndice 2) entre 2003 e 2010.
  • 119.
    101 FIGURA 25. RESULTADOSEMBRIONÁRIOS DA ANÁLISE AOS TÓPICOS GLOBAIS DE CSCW (1945-2010)
  • 120.
    102 Como já foireferido anteriormente, o critério usado para definir os tópicos baseou-se no esquema de classificação de Greenberg (1991), considerando-o como referência até ao ano de 1991. No entanto, os anos que se sucedem à data do artigo envolvem um vasto conjunto de nomenclaturas associadas aos avanços tecnológicos relacionados, de certa forma, com o CSCW e groupware. A Tabela 17 apresenta um conjunto de categorias usadas para a classificação dos tópicos gerais encontrados nas publicações analisadas entre 1945 e 2010. O número de artigos considerado em cada intervalo temporal apresenta valores diferentes, num total de apenas 17 artigos entre os anos de 1945 e 1983 (pré-CSCW), 249 artigos de 1984 a 1993 (primeira década de existência do campo de CSCW), 438 artigos entre 1994-2003 (crescimento da WWW), e 623 artigos entre 2004-2010 (desenvolvimento das plataformas colaborativas na Web Social). Com este estudo, ainda embrionário, é possível traçar um plano genérico do campo desde as raízes, envolvendo alguns artigos que haviam sido catalogados no primeiro subdomínio, bem como as outras temáticas que não estão totalmente relacionadas com o CSCW mas cujos resultados da pesquisa no Google Scholar, por termos associados, representa a sua relevância. O conjunto de publicações considerado até 1991 foi igualmente baseado na análise efectuada por Greenberg (1991), sendo complementado com alguns artigos obtidos nesta pesquisa. TABELA 17. TÓPICOS USADOS PARA A CLASSIFICAÇÃO DE ARTIGOS ENTRE 1945-2010 (ADAPTADO DE GREENBERG, 1991) TIPOLOGIA SIGNIFICADO Conferência assíncrona Reuniões em instantes diferentes. Automação de Escritório Conjunto de ferramentas inseridas sob a insígnia de OA. GDSS Sistemas de suporte à decisão em grupo. HCI Artigos específicos sobre a área de HCI. Hipertexto Texto em formato digital, ao qual se agregam outros tipos de informação. SI Artigos genéricos sobre Sistemas de Informação. Videoconferência Tecnologia que permite o contacto visual e sonoro entre pessoas que se encontram em espaços diferentes. Agentes Inteligentes Entidades computacionais que funcionam de uma forma contínua e autónoma num ambiente restrito. CAD Desenho assistido por computador. Calendários de grupo Funcionam no agendamento de tarefas em simultâneo. Computação em Nuvem Refere-se à utilização da memória e das capacidades de armazenamento e cálculo de computadores e servidores partilhados e interligados através da Internet. Calendarização de reuniões Calendários específicos para o agendamento de reuniões. CMC Artigos genéricos sobre CMC. Comunidades Virtuais Comunidades que estabelecem relações específicas num espaço virtual com meios de comunicação à distância. CSCL Artigos genéricos sobre a subárea de CSCL. CSCW Móvel Artigos relativos ao suporte móvel ao trabalho. Editores multi-utilizador Espaços de edição síncrona para múltiplos utilizadores. E-mail Aplicação do correio electrónico em vários contextos. CRM Sistemas centrados na relação com o cliente. Enterprise Artigos genéricos relativos à envolvente organizacional. Espaços de informação partilhada Repositórios com informação partilhada. Espaços Multimédia Múltiplos tipos de média (ex.: gráficos, voz, vídeo, texto). Gestão de projectos Ferramentas centradas no planeamento de projectos de forma contínua. Gestão do conhecimento Fundamentos relacionados com a teoria organizacional e gestão estratégica. Healthcare Estudos sobre telemedicina. Inteligência Artificial Uma área centrada nos métodos e dispositivos com uma capacidade de simular a capacidade racional de resolver problemas de forma inteligente.
  • 121.
    103 Monitor público Monitoresde exibição pública (por exemplo, os que estão colocados nas salas de espera dos hospitais). Mundos virtuais Espaços virtuais 2D ou 3D que simulam actividades. Salas de reunião electrónicas Espaços concebidos para o suporte a reuniões através da utilização de dispositivos electrónicos. Sistemas de conferência com editores colaborativos Permitem a visualização e edição síncrona de conteúdo. Sistemas de conferência com vista partilhada Possibilitam visualizar todos os participantes num espaço dedicado. Sistemas de mensagens estruturadas Comunicação textual com algum texto livre. Tagging Sistemas de marcação social. Superfícies partilhadas Mesas ou outro tipo de superfícies para a manipulação de objectos em tempo real. TIC Artigos genéricos sobre TIC. Workflow Sistemas para acompanhar o fluxo de trabalho. WWW Artigos genéricos sobre as capacidades da Internet. Awareness Percepção do estado do trabalho desenvolvido. Bases de dados Estudos sobre o armazenamento de dados. Computação Ubíqua Artigos sobre a invisibilidade dos dispositivos embutidos no espaço físico. Desenvolvimento de software Concepção e desenvolvimento de groupware, incluindo o processo de design e toolkits. E-Commerce Comércio com suporte electrónico. ERP Sistemas integrados de gestão empresarial. Etnografia Estudo empírico de questões sociais para determinar os possíveis efeitos da tecnologia. Filtragem colaborativa Onde os utilizadores indicam, através de avaliações, o quanto gostam de determinados itens. Instant Messaging Comunicação textual em tempo real. Quadros de avisos Permite deixar mensagens de carácter público. Realidade virtual Recria a sensação de realidade para o utilizador. RFID Identificação por radiofrequência. Recuperação de desastres Sistemas de suporte a situações de emergência. Rádio Permite comunicar por intermédio de informações pré- codificadas num sinal electromagnético que se propaga através do espaço. Realidade aumentada Integração de informações virtuais para visualizações do mundo real. Roomware Consiste em diversos elementos para complementar uma sala de reuniões através da integração das TIC. Sistemas distribuídos Estudos genéricos sobre a origem e evolução de sistemas de processamento distribuído. Sistemas de recomendação Artigos genéricos sobre o suporte à recomendação. Trabalho de articulação Artigos de CSCW sobre a articulação de tarefas. Wikis Colecção de diversas páginas interligadas que podem ser visitadas e editadas por qualquer pessoa. Videojogos Artigos sobre jogos apresentados a nível científico. Audioconferência Comunicação remota por voz. Blogging Comentários ou notícias sobre um assunto em particular, podendo funcionar mais como diários online. Bookmarking Método utilizado na Internet para organizar, armazenar, gerir e procurar itens online. BPM Gestão dos processos de negócio. Folksonomias Taxonomias criadas nas comunidades para identificar um tipo de informação específica. Mashups Site personalizado ou aplicação Web que usa conteúdo de várias fontes para criar um novo serviço. Num plano de análise aos resultados obtidos nesta primeira alusão ao estudo global da área de CSCW, é possível verificar que entre 1945 e 1983 existiu uma diferença muito reduzida entre os artigos de CSCW (7) e groupware (12), aumentando no período de 1984-1993 para os
  • 122.
    104 123 em CSCWe 242 de groupware. No período seguinte verificaram-se 155 em CSCW e 291 de groupware e no último período calcularam-se 182 em CSCW e 497 em groupware. Em termos de tópicos, a CSCL é abordada de forma sólida no último período analisado, a par da ‘WWW’, do CSCW Móvel, da telemedicina, dos editores multi-utilizador, das wikis, redes sociais e outro tipo de comunidades virtuais, sistemas de tagging social, instant messaging, videojogos, bem como as superfícies partilhadas. No primeiro período (1945-1983), correspondente à era ‘pré- CSCW’, verifica-se uma envolvência sobra a OA, o hipertexto e a videoconferência e no período de 1984-1993, nos anos iniciais do campo de CSCW, acentuam-se os tópicos de editores multi- utilizador, videoconferência, correio electrónico, salas de reunião electrónicas, hipertexto e os sistemas GDSS. No período seguinte (1994-2003), os tópicos mais abordados depois da CSCL e ‘WWW’ são o CSCW Móvel, os CVEs e as comunidades virtuais em geral, os SI, as TIC e a esfera ‘Enterprise’ direccionada aos modelos de negócio das organizações. 5.3 CLASSIFICAÇÃO DE PUBLICAÇÕES CIENTÍFICAS DE GROUPWARE No que concerne à classificação de artigos que foram identificados como groupware, a amostra contemplou um total de 541 artigos, optando-se por uma análise bianual por mostrar a relação entre os atributos de uma forma agregada face às limitações temporais impostas. Na forma de visualização gráfica, são apresentadas as principais características das ‘tecnologias de colaboração’ conglobadas em artigos de conferência. O universo temporal do estudo congloba o intervalo 2003-2010, embora no ano 2010 esteja apenas representada a conferêcia GROUP. O estudo comparativo é caracterizado por quatro referenciais de análise segmentados por biénios (numa análise temporal) e por conferência (na vertente de análise específica sobre cada publicação). Para o efeito, foram utilizadas as ‘categorias taxonómicas’ para as aplicações de groupware propostas por Mittleman et al. (2008) num período de tempo comum, definindo o tipo de funcionalidade fornecida por cada tecnologia e a sua tipologia ao nível do domínio de aplicação. Na fase de operacionalização dos conceitos, foram definidos os atributos funcionais estabelecendo a sua ocorrência mediante as funcionalidades verificadas com a leitura de cada artigo, através de resumo, introdução de ‘palavras-chave’ e leitura na íntegra. Não obstante, as limitações verificadas ao nível da flexibilidade da taxonomia e a adequação a tipos específicos de colaboração constituem uma necessidade de criar um modelo formal que contenha um tipo de granularidade suficientemente abrangente ao espectro de CSCW. A análise de propriedades de CSCW e groupware pode transitar para o aumento do número de referências consideradas com o processo de recolha bibliográfica, especificando o nível de granularidade pretendido. Na Figura 26 encontram-se representados graficamente os resultados alcançados com o estudo dos atributos funcionais de groupware apresentados na literatura, sendo organizados por biénio e baseados no esquema de comparação para sistemas de groupware (Mittleman et al., 2008). A linha azul refere-se ao biénio 2003-2004, conglobando as conferências GROUP e CSCW. Na linha vermelha pode analisar-se um fragmento das conferências GROUP, CSCW, tal como a ECSCW e a CRIWG incluídas no biénio 2005-2006. A linha verde torna-se uma métrica importante com dados comparáveis entre 2007 e 2008 em todas as conferências analisadas. O biénio 2009-2010 é composto unicamente pela conferência GROUP. O eixo horizontal mostra a percentagem estimada de ocorrência de uma determinada característica perante o cálculo da quantidade de artigos da amostra que abordam esses atributos de groupware. A percentagem
  • 123.
    105 é calculada atravésda soma de características específicas a dividir pelo número total de artigos considerados em cada biénio. FIGURA 26. ANÁLISE BIANUAL DOS ATRIBUTOS FUNCIONAIS DE GROUPWARE Se analisarmos estes dados de forma probabilística, pode referir-se o ano 2003 como o segundo indicador com a maior diferença entre artigos dedicados a tecnologia de groupware e
  • 124.
    106 trabalhos de investigaçãoem CSCW. Este resultado pode reflectir o desenvolvimento de alguns avanços nucleares nas redes móveis e em CVEs, onde se pode mencionar o surgimento oficial do SECOND LIFE pela Linden Lab (Bainbridge, 2007). Em 2004, assistiu-se a um decréscimo de aproximadamente 2,3% nos artigos de groupware, simbolizando ainda uma fase de transição a nível tecnológico. O ano de 2005 assume um papel fundamental para as redes sociais e esse facto pode explicar o aumento exponencial de artigos dedicados a groupware. Sob a insígnia da ‘Web 2.0’ (Gruber, 2008), assistiu-se ao desenvolvimento do FACEBOOK, FLICKR, wikis, das folksonomias e sistemas de tagging social, assumindo-se como o grande ano das redes sociais na comunidade científica e podendo ser impulsionado pelos avanços técnicos anteriores. Os anos 2006, 2008 e 2010 apresentam enormes quedas no domínio de groupware, contrastando com os artigos de investigação dedicados a CSCW. Em oposição, 2007 é um ano de algumas implementações de ferramentas colaborativas como a DROPBOX e o GOOGLE DOCS, apresentando enormes avanços nas questões de armazenamento na ‘nuvem’ e ‘percepção do espaço de trabalho’. O ano 2009 assinalou o desenvolvimento do projecto GOOGLE WAVE que, mais recentemente, perdeu a sua consistência. Embora o ano 2010 não apresente dados muito concretos, é possível observar as transformações que o campo de CSCW poderá apresentar ao nível de uma possível tendência para questões mais teóricas, eliminando o grande ‘fosso’ existente entre as duas abordagens. Ao analisar-se detalhadamente os dados obtidos com a classificação de ferramentas de groupware inseridas no universo científico estudado, é possível obter uma visão concreta com as principais mutações ocorridas. No domínio da funcionalidade principal, a partilha de texto é a característica com valores mais acentuados em todos os biénios, com especial incidência em 2005-2006. A partilha de texto em conjunto com as características de conferência áudio/vídeo, também consideradas de forma singular demonstra uma diminuição significativa dos primeiros biénios até ao terceiro, subindo posteriormente no biénio 2009-2010 e a partilha de texto com hiperligações incorporadas representa um crescimento com maior expressão no último biénio. Pode argumentar-se que a necessidade dos programadores de groupware se encontra na comunicação textual, as hiperligações têm uma grande expansão e a conferência diminui de forma expansiva mas apresenta indicadores de mudança no último biénio. Se cruzarmos os valores respeitantes ao tipo de informação, torna-se possível indicar a hipermédia como o tipo mais utilizado embora apresente um ligeiro decréscimo, sendo seguido pelo texto. O conteúdo gráfico é incomum mas apresenta indicadores mais elevados nos dois últimos biénios e o fluxo de dados aumentou no terceiro biénio mas decresceu nos últimos dois anos com a expansão deste tipo de funcionalidades fornecidas pela WWW. As hiperligações apresentam valores com maior visibilidade apenas no último biénio. No que se refere concretamente ao domínio de tipo de relacionamento, a colecção é a mais importante implementação feita por programadores de ferramentas groupware, seguida pela árvore e a lista. O ‘gráfico’ é uma relação incomum no primeiro biénio, mas denota sinais de crescimento regulares. Esta informação pode reforçar a noção de uma falta de estruturação em determinadas componentes das aplicações. No que diz respeito às acções suportadas pelos sistemas de groupware, a adição de conteúdo é substancialmente elevada, decaindo de forma regular até 2007-2008 mas voltando a assumir sinais de retoma. Receber é a segunda função
  • 125.
    107 mais visível masé ultrapassada no último biénio pela capacidade de comentar. A tendência de associar conteúdo pode traduzir-se no terceiro biénio, embora no último possúa valores muito reduzidos. Seguem-se as funcionalidades para apagar e mover com valores similares, a edição de conteúdo tende a ser das mais incomuns nos últimos anos e os comentários mantêm-se numa linha regular em todos os biénios. Quando se transita para a sincronização, podem verificar-se os níveis mais elevados nas aplicações síncronas, seguindo-se a ‘fusão’ do síncrono/assíncrono nos biénios 2003-2004 e 2007-2008 e apenas assíncrono nos restantes. Embora as ferramentas de groupware tenham uma forte característica de identificação dos utilizadores que executam as acções, as ferramentas onde o utilizador age anonimamente e onde pode escolher entre ser anónimo ou identificado, apresentam sinais de crescimento assinaláveis. A variável de controlo de acesso apresenta o seu domínio na preocupação pelas questões de autenticação. Com esta métrica, a segurança pode ser melhorada e os utilizadores podem confiar mais nos sistemas de suporte à colaboração. Na funcionalidade persistência da sessão, verifica-se um domínio do carácter limitado, mas a possibilidade de uma sessão ser efémera/permanente e de ser totalmente ilimitada tem uma grande expressão no último biénio, onde a função de temporalidade permanente tende a diminuir e esta noção dá uma ideia de mais liberdade diante das limitações temporais. Com os mecanismos de alerta a assumirem valores importantes nesta análise, é possível assumir que os programadores de groupware estão principalmente centrados na aplicação de mecanismos desta natureza em detrimento de sistemas sem atributos de notificação. No domínio concreto dos indicadores de percepção, verifica-se pouca diferença entre as ferramentas que possuem e fazem uso deste tipo de funcionalidade, embora no primeiro e no último biénio tenha sido um atributo preferencial segundo os resultados obtidos. Num plano de análise diferente, a Figura 27 representa os atributos funcionais destes sistemas classificados na literatura numa perspectiva específica de cada conferência, onde são extraídas conclusões gerais como a presença de partilha de texto em quase todas as aplicações apresentadas na CRIWG, a sua respectiva ausência de mecanismos de percepção ou mesmo as suas implementações centradas na identificação dos utilizadores. No caso da ECSCW, visualiza- se um interesse pelos mecanismos de percepção e alerta, controlos de acesso e identificação e um complemento de conferência voz/vídeo à partilha de texto, e a CSCW anuncia uma menor preocupação pela ‘percepção’ mas faz uso dos mecanismos de notificação e sessões limitadas. A GROUP, por sua vez, demonstra uma maior incidência sobre as questões de partilha de texto/ligações face às restantes conferências, algum enfoque em aplicações assíncronas, e uma das principais conferências a apresentar aplicações dotadas de mecanismos de percepção para situar os participantes da ‘situação actual’ do trabalho em execução, o que se tornou num objectivo a curto prazo para a maioria das ferramentas desta natureza. Estes dados permitem trazer um nível de granularidade específico sobre o tipo de aplicação que, inconscientemente, foi mais abordado nas conferências analisadas. Com os resultados apresentados graficamente, é possível obter uma perspectiva global do trabalho desenvolvido desde o biénio 2003-2004, com o intuito de traçar possíveis linhas de trabalho futuro, uma vez que estes dados ainda não cobrem a totalidade das publicações de CSCW identificadas.
  • 126.
    108 FIGURA 27. CARACTERÍSTICASFUNCIONAIS DE GROUPWARE POR CONFERÊNCIA A segunda parte da classificação de artigos refere-se ao esquema de classificação para tecnologias de suporte à colaboração (Mittleman et al., 2008). Num plano geral, é possível ver uma forte apetência pelas ferramentas de dinâmicas de grupo, embora apresente variações no seu percurso, um crescimento regular da videoconferência, dos motores de procura e sistemas de tagging social e um decréscimo na partilha de desktop/aplicação e audioconferência. O tipo de sistema agregado apresentou o seu valor máximo no biénio 2005-2006, os repositórios com ficheiros partilhados apresentarem um decréscimo até ao penúltimo biénio mas cresceram em 2009-2010, as ferramentas de distribuição seguiram o mesmo percurso, os editores com uma
  • 127.
    109 componente de partilhamantêm-se estáveis, as ferramentas de conversação abordaram-se de forma mais significativa nos dois primeiros biénios e as ferramentas de agregação tiveram uma maior influência no biénio 2007-2008. A Figura 28 fornece uma representação gráfica de apoio à análise sucinta efectuada anteriormente. FIGURA 28. ANÁLISE BIANUAL DAS TIPOLOGIAS DE GROUPWARE Seguindo a mesma linha processual de análise baseada no esquema de comparação de atributos funcionais de groupware, a Figura 29 representa o foco de abrangência das tipologias apresentadas anteriormente numa perspectiva individual por cada conferência classificada. Em todas as conferências, a tipologia mais assinalada refere-se às dinâmicas de grupo. Transitando para o caso concreto da CRIWG, o interesse encontra-se voltado para os sistemas agregados, a agregação, os editores partilhados e a partilha de desktop/aplicação, respectivamente. No caso da ECSCW, a sua abrangência encontra-se na partilha do espaço de trabalho, seguindo-se pelos sistemas agregados e ferramentas de conversação, com níveis assinaláveis no domínio exacto da videoconferência. A CSCW aposta claramente nas ferramentas de agregação, conversação e
  • 128.
    110 editores partilhados apar da partilha de desktop/aplicação e a GROUP possui inúmeros artigos repartidos pelos sistemas de conversação, agregação, marcação social, conversação, motores de busca e edição partilhada. FIGURA 29. TIPOLOGIAS DE GROUPWARE POR CONFERÊNCIA
  • 129.
    111 CAPÍTULO 6: CONCLUSÕESE TRABALHO FUTURO “If I have seen further it is by standing on the shoulders of giants.” Isaac Newton Neste capítulo faz-se uma análise crítica ao estudo de caracterização do estado da arte do campo de CSCW e avalia-se o cumprimento dos objectivos propostos para esta dissertação. As considerações finais apoiam-se na formulação de perspectivas sobre questões apresentadas ao longo do trabalho desenvolvido. O capítulo culmina com a determinação de possíveis linhas de trabalho futuro com base nas limitações existentes e em oportunidades de investigação.
  • 130.
    112 A articulação dascaracterísticas de uma comunidade científica depende do compêndio da sua própria história e contribuição. A caracterização global da área de CSCW congloba uma classificação das contribuições anteriores e fornece dados novos para ajudar os investigadores a catalisar o seu esforço de investigação, relacionar análises estruturadas, originar agendas de investigação conscientes da história mas visando o futuro, e sustentar análises sistemáticas em torno de tópicos específicos deste campo. É importante referir a natureza multidimensional do CSCW numa evolução numérica, com várias perspectivas e aproximações evolutivas. Com esta visão, podem ser inferidas algumas directrizes para a área de CSCW e, posteriormente, trazer- se uma nova perspectiva sobre os principais atributos das ferramentas de groupware que são introduzidas a partir da literatura. De uma forma genérica, o CSCW tem defendido um exame crítico de pressupostos e princípios tecnológicos, promovendo algumas linhas promissoras em teorias comportamentais para o desenvolvimento tecnológico, em áreas como os mecanismos de ‘percepção’ e as dinâmicas de fluxo de trabalho aliadas às questões sociotécnicas. Num espectro evolutivo, torna-se necessária uma reflexão transversal ao estado actual do campo, na medida em que a sigla ‘CSCW’ perdeu alguma consistência (Grudin, 2010). Com os resultados obtidos, pode sustentar-se uma nova era no desenvolvimento de groupware com suporte à partilha de texto, ao conteúdo hipermédia (como combinação de todos os dados), às relações dos participantes com objectos independentes, múltiplos tipos de acções suportadas, independência temporal, controlo de acesso, e ‘percepção mútua’. Esta senda tecnológica traz novas perspectivas face às primeiras tensões assinaladas, com especial incisão na conferência voz/vídeo. Devido à quota de artigos de CSCW e groupware ser mutável, pode argumentar-se a necessidade de desenvolvimento de ferramentas que apoiem o trabalho colaborativo de um modo eficaz, tendo em conta todos os requisitos apresentados na óptica dos utilizadores. Os estudos centrados na classificação de artigos científicos conglobam um conjunto de métricas para a recolha de dados em repositórios científicos, a classificação de atributos com o objectivo de trazer uma granularidade específica, a análise estatística ao número de citações, e o estudo de possíveis tópicos de investigação relacionados com instituições, países ou autores. A comunidade de CSCW poderá estar ciente dos dados apresentados neste estudo como base de possíveis decisões sobre as estruturas sociais e tecnológicas a considerar em investigações futuras para as quais é necessário um conhecimento prévio da literatura neste domínio. No que diz respeito às técnicas adoptadas para a avaliação das variáveis, optou-se pelo estudo de registos como a medida lógica para analisar conteúdo, tendo em conta a frequência de ocorrência dos padrões associados às variáveis. Com este processo, foi possível clarificar os objectivos de investigação, identificar tendências, registar e medir variáveis, extrair e organizar dados estatísticos. Esta linha metodológica pode traçar um conjunto de resultados para análise das ferramentas colaborativas sob diversas perspectivas. Os resultados obtidos na análise bibliométrica à área de CSCW podem ser identificados e organizados da seguinte forma:  A conferência CSCW representa o número mais elevado de citações por artigo no ano 2004, segundo o Google Scholar, o que se pode traduzir num indicador de produção científica com qualidade. De notar que este foi um ano em que se introduziram redes sociais como o FLICKR e o FACEBOOK, trazendo um conjunto
  • 131.
    113 de funcionalidades parafacilitar a interacção social e dinamizar o fluxo laboral. A par destes indicadores, torna-se premente enfatizar que a conferência CSCW é também a que possui a média de citações mais acentuada e a que apresenta o menor número de artigos sem citações, tornando-se uma das conferências a considerar em investigação mais orientada às questões tecnológicas.  Dentro do universo de publicações catalogadas, a conferência CSCWD possui o menor número de citações contabilizado nos índices do Google Scholar, WoS e ACM Digital Library, apresentando igualmente o maior número de artigos sem citações em todos os índices, focando-se excusivamente em groupware.  No que se refere à conferência ECSCW, esta apresentou valores extremamente elevados em 2003 face ao ano 2005, onde diminuiu para menos de metade. Os seus domínios de investigação têm-se centrado maioritariamente em questões tecnológicas mas a conferência tem apresentado sinais de alguma presença de estudos sociológicos para suportar o uso de sistemas colaborativos.  Em termos de crescimento anual no número de citações obtido com o Google Scholar, as revistas IJCIS (2007-2009) e JCSCW (2004-2005) foram as únicas que manifestaram tendências de oscilação, contrariando a noção de que o número de citações é exclusivamente influenciado pela dimensão temporal.  A revista JCSCW foca-se maioritariamente no fenómeno social do trabalho em grupo e apresenta o número de citações mais regular da amostra analisada no Google Scholar.  A revista ijCSCL é a que apresenta o maior equilíbrio em termos de estudos em CSCW e groupware.  Na análise comparativa ao WoS, a conferência CRIWG (no ano 2007) apresenta a média de citações mais elevada, num período em que o número de artigos se mostrou inferior face aos restantes anos, representando uma boa selecção. No entanto, a análise ao WoS torna-se relativa, uma vez que este índice não cobre todas as publicações consideradas neste estudo. Os indicadores supramencionados podem dar uma visão geral sobre a produção que se tem referenciado nestas publicações a nível científico. Contudo, não permitem analisar o fluxo de citações de autores, filiações ou países em concreto, sendo uma possível linha de trabalho a contemplar futuramente, uma vez que estes dados se encontram catalogados. Com a análise efectuada ao conjunto de investigadores de CSCW na última década, foi clara uma preferência de publicação nas conferências CHI, GROUP e CSCW, e na revista JCSCW. Numa perspectiva individual, Paul Dourish publicou na revista Personal Ubiquitous Computing, Kjeld Schmidt na conferência COOP, Robert Briggs na CRIWG, Jonathan Grudin na revista HICSS (Hawaii International Conference on System Sciences), Saul Greenberg na revista TOCHI, Gerry Stahl na conferência CSCL e também Tom Gross na SEAA (EUROMICRO Conference on Software Engineering and Advanced Applications). Transitando para uma evolução global do campo de CSCW, embora ainda num estado de desenvolvimento embrionário, é possível observar que a era pré-CSCW (1945-1983) teve os seus maiores focos de análise na implementação de hipertexto, aplicações de escritório sob a insígnia de OA, videoconferência, HCI, SI, e GDSS. O nascimento do campo de CSCW em 1984 e
  • 132.
    114 a sua primeiradécada de existência, ficaram marcadas por estudos mais focados na edição por múltiplos utilizadores, videoconferência e outros tipos de sistemas de conferência, hipertexto, e-mail e GDSS. Entre 1994 e 2003, foram abordados os serviços fornecidos pela WWW, as TIC ganharam imensa força em termos científicos, começou a falar-se mais sobre mundos virtuais, aprendizagem colaborativa e suporte móvel ao trabalho, bem como de comunidades virtuais e SI de suporte organizacional. Neste período, a telemedicina ganhou também alguma projecção e os sistemas de workflow tiveram o seu ponto alto segundo os dados obtidos com a contagem de artigos. O último intervalo desta análise (2004-2010) permitiu observar uma tendência clara de investigação sobre a CSCL, os serviços da denominada ‘Web 2.0’, a saúde, o CSCW Móvel, a marcação ou ‘tagging’ social, as mensagens instantâneas, a HCI, e os editores multi-utilizador. Num plano futuro, pretende-se construir um modelo formal de classificação para avaliar todos os anos de publicação desde o pré-CSCW. O grande ‘corpus’ desta dissertação incidiu na classificação de artigos apresentados na literatura sobre groupware, entre 2003 e 2010, traçando um conjunto de características que se podem complementar no desenvolvimento futuro de aplicações colaborativas. Neste contexto, foram alcançados os seguintes resultados:  Na análise feita à funcionalidade principal fornecida por uma ferramenta desta natureza, a partilha de texto assume predominância em todos os anos, com os valores mais acentuados no biénio 2005-2006 e nos artigos da CRIWG e CSCW. De salientar, que neste período surgiram serviços como o YOUTUBE, TWITTER e WINDOWS LIVE SPACES, e a conferência CSCW apresentou o seu segundo valor mais elevado de citações. No que diz respeito à partilha de texto e conferência voz/vídeo utilizadas de forma agregada, verificou-se um decréscimo até ao ano 2008, indicando sinais de retoma no biénio 2009-2010. A conferência que mais abordou esta dimensão foi a ECSCW, onde no ano 2009 teve uma média de 0,5 citações por artigo no WoS e 3,65 no Google Scholar. A introdução de ligações, por sua vez, foi a funcionalidade menos abordada a nível científico. No entanto apresenta uma tendência de evolução significativa, onde a GROUP representa- se como um local de publicação preferencial para este tipo de aplicação.  Os tipos de dados utilizados na colaboração com recurso a groupware, podem- se representar maioritariamente numa combinação entre texto, ligações, grafo e fluxo de dados. Neste sentido, a hipermédia assume-se como o foco principal de estudo com números idênticos em todos os biénios analisados e com maior incidência na conferência CSCW. A utilização de blocos de informação textual também possui alguma importância nos artigos analisados, principalmente nas conferências ECSCW e CRIWG, respectivamente.  Ao nível das associações estabelecidas pelos utilizadores entre contribuições, a colecção apresenta os valores mais elevados como um relacionamento entre o grupo num conjunto de elementos independentes, denotando alguns sinais de diminuição até 2008, mas com uma ligeira subida para o biénio 2009-2010, e a conferência CSCW centrou-se mais no estudo desta característica. Nos anos de maior impacto do relacionamento ‘colecção’, designadamente no biénio 2003- 2004, verificou-se o surgimento de aplicações como o Hi5, SECOND LIFE, SKYPE e FACEBOOK, podendo confirmar este tipo de relacionamento.
  • 133.
    115  Nas acçõessuportadas, a característica de contribuir com informação para um grupo tem a sua presença na maioria das aplicações introduzidas no domínio da literatura, com as conferências CSCW e ECSCW a estudarem esta função de forma persistente. A capacidade de receber tem vindo a diminuir, a associação de contribuições aumentou em 2007-2008, a edição é uma funcionalidade com algumas oscilações, a capacidade de comentar aumentou em 2007 mas voltou a descer em 2009, a eliminação de conteúdo tem vindo a diminuir numa forma constante e a mobilidade entre contribuições segue a mesma tendência.  No que se refere ao sincronismo, as aplicações síncronas têm tido o maior foco na literatura, com a conferência CSCW a explorar mais a vertente colaborativa em tempo real. As aplicações assíncronas têm manifestado um crescimento de grande ordem e os sitemas síncronos/assíncronos mantêm-se estáveis. Alguns sistemas como o GOOGLE DOCS e FACEBOOK permitem a interacção em tempo real de múltiplas formas.  A maioria das aplicações consideradas na amostra apresenta uma identificação dos utilizadores na execução das suas acções, onde o biénio 2005-2006 teve os níveis mais elevados em termos de artigos com esta característica incorporada. Contudo, as tendências apontam para um crescimento do anonimato e a nível da possibilidade dos participantes serem identificados com pseudónimos.  A configuração dos privilégios do utilizador relativamente à sua entrada numa sessão e execução de acções suportadas, torna-se uma funcionalidade clara no conjunto de aplicações analisadas. O biénio 2003-2004 foi o que apresentou os valores mais acentuados, distribuídos por todas as conferências consideradas, onde redes como FACEBOOK e LINKEDIN são exemplos com esta característica.  O tempo de duração da sessão num sistema de groupware é maioritariamente limitado. No entanto, as tendências apontam para uma escolha do utilizador. A conferência CSCW apresentou mais aplicações onde a contribuição permanece no tempo, representando um ano de 2004 de excelente produção científica ao nível do número de citações.  Os mecanismos de notificação apresentaram-se como uma condição essencial em todos os biénios analisados, com especial destaque nas conferências CSCW e GROUP. Contudo, esta característica tem estado menos presente conforme a evolução das aplicações, demonstrando uma tendência de desaparecimento.  Os indicadores de percepção ainda não são uma condição dominante na maior parte das aplicações de groupware, embora apresentem uma tendência para a evolução. Neste sentido, perspectivam-se mais aplicações que permitam obter um conhecimento da situação actual de pessoas que têm acesso a uma sessão. A conferência ECSCW tem apresentado diversas abordagens neste domínio. Numa perspectiva centrada nas tipologias de groupware abordadas na literatura entre os anos 2003-2010, alcançaram-se os seguintes resultados:  A audioconferência apresenta valores muito reduzidos, com uma tendência de desaparecimento para os próximos anos. A conferência CSCW foi a que mais se centrou neste tipo de aplicação. Neste sentido, é possível argumentar que uma
  • 134.
    116 ferramenta optimizada apenaspara a transferência e recepção de sons tem as suas limitações a nível futuro.  Os editores multi-utilizador orientados à produção conjunta de documentos e outros tipos de suporte ao trabalho em grupo (ex.: folhas de cálculo e gráficos) apresentam níveis regulares em todos os biénios, tendo maior importância no ano de surgimento do GOOGLE DOCS.  As ferramentas de agregação apresentaram o seu nível mais elevado em 2007- 2008, onde as conferências CRIWG e CSCW contribuíram de forma activa.  No que concerne às ferramentas de conversação, optimizadas para auxiliar o diálogo entre os membros de um grupo, mantêm oscilações entre alguns sinais de crescimento e quedas acentuadas. O biénio 2005-2006 marcou este tipo de aplicação, com especial incidência por parte da conferência CSCW.  As ferramentas de dinâmicas de grupo, voltadas para a criação, manutenção e alteração dos padrões de colaboração entre múltiplas pessoas, apresentam os níveis mais elevados de toda a amostra. Nas conferências CRIWG e ECSCW são apresentados várias aplicações desta natureza.  As ferramentas de distribuição ou sindicalização, tiveram ligeiros decréscimos até 2008, tendo mostrado sinais de crescimento no último biénio. Este tipo de sistema notifica os utilizadores quando são acrescentadas novas contribuições.  Os motores de busca apresentam uma tendência clara de crescimento, sendo maioritariamente abordados na conferência GROUP. Estes sistemas oferecem meios para a procura e recuperação de objectos digitais a partir das bases de dados, tendo em conta os critérios de pesquisa.  Contrariamente aos motores de busca, a partilha do ambiente de trabalho tem vindo a diminuir continuamente, representando um tópico de interesse para a conferência ECSCW.  Os repositórios de ficheiros partilhados tiveram um decréscimo acentuado até ao ano 2008, tendo apresentado sinais de retoma no último biénio. A ECSCW e a GROUP são as conferências mais centradas neste tipo de aplicação.  Os sistemas agregados, como tecnologias que combinam outras ferramentas e as optimizam para suportar um tipo de tarefa específico, apresentaram sinais de evolução na transição para o segundo biénio, mas têm vindo a diminuir nos últimos anos. A CRIWG tem apresentado o maior número de aplicações neste domínio específico.  Os sistemas de tagging social, acompanhando a evolução dos serviços da ‘Web 2.0’, demonstram sinais de crescimento e foram apresentados com uma maior incidência na conferência GROUP.  A videoconferência tem tido um crescimento contínuo, estando representada maioritariamente na ECSCW. A formulação de entrevistas para obter a opinião de um conjunto específico de autores com experiência de publicação no campo de CSCW, numa fase posterior de maturação deste estudo bibliométrico, representa uma linha de trabalho futuro a curto prazo. Neste sentido, é possível definir, de modo agregado, as directrizes que merecem destaque devido às limitações identificadas nesta dissertação, estabelecendo-se da seguinte forma:
  • 135.
    117  Entrevistas porvideoconferência ou inquérito online aos autores de CSCW que apresentam índices de qualidade assinaláveis na área em estudo para avaliar a sua opinião pessoal sobre as questões aqui discutidas;  Ampliar o espectro de classificação de groupware a todas as publicações com o intuito de traçar uma perspectiva global da última década;  Aumentar a granularidade da base de dados e espandi-la simultaneamente aos domínios públicos da WWW através da construção de um repositório científico dedicado exclusivamente à área de CSCW;  Construção de uma bibliografia anotada de CSCW entre 1992 e 2011, uma vez que o último trabalho conhecido neste âmbito remonta a Greenberg (1991);  Criação de um modelo formal para a avaliação taxonómica e cienciométrica de CSCW, tendo em conta a granularidade inadequada das taxonomias existentes. Numa visão geral, têm sido investigadas múltiplas formas de cooperação em situações de ‘lazer’ (Brown & Barkhuus, 2007), transitando o foco desde o local de trabalho às diferentes configurações e contextos do quotidiano, englobando ambientes domésticos, jogos, fotografia, turismo, museus e actuações, num conjunto infindável de actividades que podem fornecer um contexto de interacção e diversas possibilidades de convergência (Crabtree et al., 2005). Desta forma, é possível traçar uma rota de investigação para CSCW centrada na heterogeneidade das dinâmicas sociais que transcendem o complexo laboral e se afirmam na envolvente ‘lúdica’. Os resultados alcançados em CSCW podem fomentar a criação de tecnologias adaptativas a vários contextos mediante as necessidades apresentadas, transpondo o ambiente de trabalho físico e alcançando elevados graus de eficiência e eficácia, tendo sempre uma preocupação real sobre as questões de acessibilidade e usabilidade, e visando uma maior integração social. Uma forte possibilidade de convergência para sistemas colaborativos reside na Computação em Nuvem e na capacidade dos sistemas operativos serem concebidos com o devido suporte à colaboração.
  • 136.
  • 137.
    119 REFERÊNCIAS BIBLIOGRÁFICAS Ackerman, M.S. (2000). The intellectual challenge of CSCW: The gap between social requirements and technical feasibility. Human-Computer Interaction, Vol. 15, No. 2, pp. 179- 203. Albors, J., Ramos, J. C., & Hervas, J. L. (2008). New learning network paradigms: Communities of objectives, crowdsourcing, wikis and open source. International Journal of Information Management, Vol. 28, pp. 194-202. Almind, T. C., & Ingwersen, P. (1997). Informetric analysis on the World Wide Web: Methodological approaches to webometrics. Journal of Documentation, Vol. 53, No. 4, pp. 404-426. Amiour, M., & Estublier, J. (1998). A support for communication in software processes. In Proceedings of the 10th International Conference on Software Engineering and Knowledge Engineering (SEKE ‘98), San Francisco Bay, USA. Andersen, R., & Kurti, M. (2009). From America’s Army to Call of Duty: Doing battle with the military entertainment complex, Democratic Communiqué, Vol. 23, No. 1, pp. 1-21. Andriessen, J. H. (2002). Working with groupware: Understanding and evaluating collaboration technology. London: Springer Verlag. Antunes, P., & Pino, J. (2010). A review of CRIWG research. In Groupware: Design, Implementation, and Use. 16th CRIWG Conference on Collaboration and Technology. Maastricht, The Netherlands. Heidelberg: Springer-Verlag, Vol. 6257, pp. 1-15. Araujo, R. M., Santoro, F. M., Borges, & M. R. S. (2002). The CSCW Lab for groupware evaluation. In Groupware: Design, implementation and use. In Proceedings of the 8th International Workshop (CRIWG ‘02), La Serena, Chile, LNCS 2440, J. Haake and J. Pino (Eds.), pp. 222-231. Ash, J. S., Stavri, P. Z., Dykstra, R., & Fournier, L. (2003). Implementing computerized physician order entry: The importance of special people. International Journal of Medical Informatics, Vol. 69, Nos. 2-3, pp. 235-250. Babar, M. A. (2010). A framework for groupware-supported software architecture evaluation process in global software development. Journal of Software Maintenance and Evolution: Research and Practice. Bafoutsou, G., & Mentzas, G. (2002). Review and functional classification of collaborative systems. International Journal of Information Management, Elsevier Science, Vol. 22, pp. 281–305. Bainbridge, W. (2007). The scientific research potential of virtual worlds. Science, Vol. 317, No. 5837, pp. 472–476.
  • 138.
    120 Balka, E., Bjorn,P., & Wagner, I. (2008). Steps toward a typology for health informatics. In Proceedings of the ACM Conference on Computer Supported Cooperative Work (CSCW ‘08), San Diego, USA. New York: ACM Press, pp. 515-524. Ballard, B. (2007). Designing the mobile user experience. Chichester: Wiley. Bandinelli, S., Di Nitto, E., & Fuggetta, A. (1996). Supporting cooperation in the SPADE- 1 environment. IEEE Transactions on Software Engineering, Vol. 22, No. 12, pp. 841-865. Bannon, L., & Schmidt, K. (1989). CSCW: Four characters in search of a context. In Proceedings of the First European Conference on Computer Supported Cooperative Work (EC- CSCW ‘89), Gatwick, London. Reprinted in Studies in Computer Supported Cooperative Work. Theory, Practice and Design, J. Bowers and S. Benford (Eds.), North-Holland, Amsterdam, pp. 3- 16. Barab, S. A., Kling, R., & Gray, J. (2004). Designing for virtual communities in the service of learning. Cambridge, UK: Cambridge University Press. Bardram, J. E. (1998). Designing for the dynamics of cooperative work activities. In Proceedings of the ACM Conference on Computer Supported Cooperative Work (CSCW ‘98). Association for Computing Machinery, New York, pp. 89-98. Bardram, J. E. (2008). Pervasive healthcare as a scientific dicipline. Methods of Information in Medicine, Vol. 47, No. 3, pp. 129-142. Bardram, J. E., & Nørskov, N. (2008). A context-aware patient safety system for the operating room. In Proceedings of the 10th International Conference on Ubiquitous Computing (UbiComp ’08), New York, USA, pp. 272-281. Bardram, J. E. (2009). Activity-based computing for medical work in hospitals. ACM Transactions on Computer-Human Interaction, Vol. 16, No. 2, pp. 1-36. Bardram, J. E., & Hansen, T. R. (2010). Context-based workplace awareness. Computer Supported Cooperative Work, Vol. 19, pp. 105-138. Bar‐Ilan, J. E., Levene, M., & Lin, A. (2007). Some measures for comparing citation databases. Journal of Informetrics, Vol. 1, No. 1, pp. 26-34. Bass, B. M., Pryer, M. W., Gaier, E. L., & Flint, A. W. (1958). Interacting effects of control motivation, group practice and problems difficulty on attempted leadership. Journal of Abnormal and Social Psychology, Vol. 56, No. 5, pp. 352-358. Bauer, K., & Bakkalbasi, N. (2005). An examination of citation counts in a new scholarly communication environment. D-Lib Magazine, Vol. 11, No. 9. Beck, E., & Bellotti, V. (1993). Informed opportunism as strategy: Supporting coordination in distributed collaborative editing. In Proceedings of the European Conference on Computer-Supported Cooperative Work (ECSCW ‘93), Kluwer, pp. 233-248.
  • 139.
    121 Beenen, G., Ling,K., Wang, X., Chang, K., Frankowski, D., Resnick, P., & Kraut, R. E. (2004). Using social psychology to motivate contributions to online communities. In Proceedings of the ACM Conference on Computer Supported Cooperative Work (CSCW ‘04), New York, USA, pp. 212-221. Begeman, M., Cook, P., Ellis, C. A., Graf, M., Rein, G., & Smith, T. (1986). Project NICK: Meetings augmentation and analysis. In Proceedings of the ACM Conference on Computer- Supported Cooperative Work (CSCW ‘86), Austin, Texas, pp. 1-6. Bell, G., Blythe, M., & Sengers, P. (2005). Making by making strange: Defamiliarization and the design of domestic technologies. ACM Transactions on Human-Computer Interaction, New York: ACM Press, pp. 149-173. Bellotti, V., & Bly, S. (1996). Walking away from the desktop computer: Distributed collaboration and mobility in a product design team. In Proceedings of the ACM Conference on Computer-Spported Cooperative Work (CSCW ‘96), Boston, MA, G. Olson, J. Olson, and M. S. Ackerman (Eds.), New York, NY: ACM Press, pp. 209-218. Benford, S., & Fahlén, L. (1993). A spatial model of interaction in large virtual environments. In Proceedings of the European Conference on Computer-Supported Cooperative Work (ECSCW ’93), Milano. Benford, S., Bowers, J., Fahlén, L., Greenhalgh, C., & Snowdon, D. (1995). User embodiment in Collaborative Virtual Environments. In Proceedings of the ACM CHI Conference on Human Factors in Computing Systems (CHI ’95), ACM Press, pp. 242-249. Benford, S., Greenhalgh, C., Rodden, T., & Pycock, J. (2001). Collaborative Virtual Environments. Communications of the ACM, Vol. 44, No. 7, pp. 79-85. Bentley, R., Hughes, J., Randall, D., Rodden, T., Sawyer, P., Shapiro, D., & Sommerville, I. (1992). Ethnographically informed system design for air traffic control. In Proceedings of the ACM Conference on Computer-Supported Cooperative Work (CSCSW ‘92), J. Turner and R. Kraut (Eds.), Toronto, Canada: ACM Press, pp. 123-129. Bentley, R., Appelt, W., Busbach, U., Hinrichs, E., Kerr, D., Sikkel, K., Trevor, J., & Woetzel, G. (1997). Basic support for cooperative work on the World Wide Web. International Journal of Human-Computer Studies, Vol. 46, pp. 827-846. Berg, M., & Bowker, G. (1997). The multiple bodies of the medical record: Toward a sociology of an artifact. Sociological Quarterly, Vol. 38, No. 3, pp. 511-535. Bernard, P. E., Chautemps, M. L., & Galaup, X. (2006). Le rôle des réseaux sociaux dans la création et la structuration de l’information sur Internet, Initiation à la recherche, École Nationale Supérieure des Sciences de l Ínformation et des bibliotheques. Working paper no DCB, 15, 6. Berners-Lee, T. (1996). WWW: Past, present, and future. Computer, Vol. 29, No. 10, pp. 69-77.
  • 140.
    122 Bielaczyc, K. (2006).Designing social infrastructure: Critical issues in creating learning environments with technology. Journal of Learning Sciences, Vol. 15, pp. 301-329. Blaye, A. (1988). Confrontation socio-cognitive et résolution de problèmes. Doctoral Dissertation, France. Bly, S., Harrison, S. R., & Irwin, S. (1993). Media spaces: Bringing people together in a video, audio, and computing environment. Communications of the ACM, Vol. 36, No. 1, pp. 28- 47. Boccaletti, S., Latora, V., Moreno, Y., Chavez, M., & Hwang, D. U. (2006). Complex networks: Structure and dynamics. Physics Reports-Review Section of Physics Letters 424, pp. 175-308. Bollen, J., Van de Sompel, H., Hagberg, A., & Chute, R. (2009). A principal component analysis of 39 scientific impact measures. PLoS ONE, Vol. 4, No. 6. Bolstad, C. A., & Endsley, M. R. (2003). Tools for supporting team collaboration. In Proceedings of the 47th Annual Meeting of the Human Factors and Ergonomics Society, Santa Monica, CA: HFES, pp. 374-378. Borghoff, U. M., & Schlichter, J. H. (2000). Computer-Supported Cooperative Work: Introduction to distributed applications. USA: Springer. Bourne, J. R., McMaster, E., Rieger, J., & Campbell, J. O. (1997). Paradigms for on-line learning: A case study in the design and implementation of an asynchronous learning networks (ALN) course. Journal of Asynchronous Learning Networks, Vol. 1, No. 2. Bowers, J., & Benford, S. (1991). Studies in Computer-Supported Cooperative Work: Theory, practice and design. Amsterdam: Elsevier Science. Bowers, J. (1994). The work to make a network work: Studying CSCW in action. In Proceedings of the ACM Conference on Computer Supported Cooperative Work (CSCW ’94), Chapel Hill, USA: ACM, pp. 287-297. Boyd, D., & Ellison, N. (2007). Social network sites: Definition, history, and scholarship. Journal of Computer-Mediated Communication, Vol. 13, No. 1, pp. 210-230. Bradford, S. C. (1934). Sources of information on specific subjects. Engineering, Vol. 137, pp. 85-86. Bragdon, A., DeLine, R., Hinckley, K., & Morris, M. R. (2011). Code Space: Touch + air gesture hybrid interactions for supporting developer meetings. In Proceedings of the ACM International Conference on Interactive Tabletops and Surfaces (ITS ‘11), New York, NY, USA, pp. 212-221. Brown, A. L., & Duguid, P. (1991). Organisational learning and communities of practice: Towards a unified view of working, learning, and innovation. Organisational Science, Vol. 2. No. 1, pp. 40-57.
  • 141.
    123 Brown, A. L.,Ellery, S., & Campione, J. C. (1998). Creating zones of proximal development electronically. In Thinking practices in mathematics and science learning, J. G. Greeno and S. V. Goldman (Eds.), Mahwah, NJ: Lawrence Erlbaum Associates, pp.341-367. Brown, B., Bell, M. (2004). CSCW at play: ‘There’ as a collaborative virtual environment. In Proceedings of the ACM Conference on Computer Supported Cooperative Work (CSCW ’04), New York: ACM, pp. 350-359. Brown, B., & Barkhuus, L. (2007). Leisure and CSCW: Introduction to special edition. Computer Supported Cooperative Work, Vol. 16, Nos. 1-2, pp. 1-10. Brown, B., Lundin, J., Lymer, G., Rost, M., & Homquist, L. E. (2007). Seeing ethnographically: Teaching ethnography as part of CSCW. In Proceedings of the European Conference on Computer-Supported Cooperative Work (ECSCW ‘07), pp. 411-430. Bruckman, A. S. (1997). MOOSE crossing: Construction, community, and learning in a networked virtual world for kids. Dissertation, Massachusetts Institute of Technology. Bryant, S., Forte, A., & Bruckman, A. (2005). Becoming wikipedian: Transformation of participation in a collaborative online encyclopedia. In Proceedings of the ACM International Conference on Supporting Group Work (GROUP ‘05), pp. 11-20. Bui, T., & Jarke, M. (1986). Communication requirements for Group Decision Support Systems. Journal of Management Information Systems, Vol. 11, No. 4, pp. 9-20. Burdick, D., Bond, B., Miklovic, D., Pond, K., & Eschinger, C. (1999). C-Commerce: The new arena for business applications. Research Note, Gartner Group. Burton, H. D. (1988). Use of a virtual information system for bibliometric analysis. Information Processing and Management, Vol. 24, pp. 39–44. Bush, V. (1945). As we may think. Atlantic Monthly, Vol. 176, No. 1, pp. 101-108. Republished in I. Greif (Ed.), Computer-Supported Cooperative Work: A book of readings, San Mateo, Califoria: Morgan Kaufmann. Buttussi, F., Chittaro, L., Carchietti, E., & Coppo, M. (2010). Using mobile devices to support communication between emergency medical responders and deaf people. In Proceedings of the 12th International Conference on Human Computer Interaction with Mobile Devices and Services (MobileHCI ‘10), New York, NY, USA, pp. 7-16. Callon, M., & Law, J. (1982). On interests and their transformation: Enrolment and counter-enrolment. Social Studies of Science, Vol. 12, pp. 615-625. Calvary, G., Coutaz, J., & Nigay, L. (1997). From single-user architectural design to PAC*: A generic software architecture model for CSCW. In Proceedings of the ACM Conference on Human Factors in Computing Systems (CHI ‘97), pp. 242–249. Campbell, D. J. (1988). Task complexity: A review and analysis. Academy of Management Review, Vol. 13, No. 1, pp. 40-52.
  • 142.
    124 Campbell, F. B.F. (1986). The theory of the national and international bibliography: With special reference to the introduction of system in the record of modern literature. London, England: Library Bureau. Carter, L. F., Haythorn, W. W., & Howell, M. A. (1950). A further investigation of the criteria of leadership. Journal of Abnormal and Social Psychology, Vol. 46, No. 6, pp. 589-595. Castells, M. (2001). The internet galaxy. Oxford: Oxford University Press. Caudell, T. P., Summers, K. L., Holten, J., Hakamata, T., Mowafi, M., Jacobs, J., Lozanoff, B. K., Lozanoff, S., Wilks, D., Keep, M. F., Saiki, S., & Alverson, D. (2003). Virtual patient simulator for distributed collaborative medical education. Anatomical record, Vol. 270B, No. 1, pp. 23-29. Chang, C. K., Zhang, J., & Jiang, T. M. (2001). Formalization of Computer Supported Cooperative Work applications. In Proceedings of the Eighth IEEE Workshop on Future Trends of Distributed Computing Systems (FTDCS ‘01). Chang, H. H., & Wang, I. C. (2010). Enterprise Information Portals in support of business process, design teams and collaborative commerce performance. International Journal of Information Management, Vol. 31, No. 2, pp. 171-182. Chang, T., & Li, Y. (2011). Deep Shot: A framework for migrating tasks across devices using mobile phone cameras. In Proceedings of the ACM Conference on Human Factors in Computing Systems (CHI ‘11), New York, USA, pp. 2163-2172. Chen, M., Zhang, D., & Zhou, L. (2007). Empowering collaborative commerce with Web services enabled business process management systems. Decision Support Systems, Elsevier, Vol. 43, pp. 530-546. Cherubini, M., Anguera, X., & Oliver, N. (2009). Text versus speech: A comparison of tagging input modalities for camera phones. In Proceedings of the 11th International Conference on Human-Computer Interaction with Mobile Devices and Services (Mobile HCI ‘09), ACM Press, New York, pp. 1-10. Cho, H., Gay, G., Davidson, B., & Ingraffea, A. (2007). Social networks, communication styles, and learning performance in a CSCL community. Computers and Education, Vol. 49, No. 2, pp. 309-329. Choi, B. C. K., McQueen, D. V., Puska, P., Douglas, K. A., Ackland, M., Campostrini, S., et al. (2008). Enhancing global capacity in the surveillance, prevention, and control of chronic diseases: Seven themes to build upon. Journal of Epidemiology and Community Health, Vol. 62, pp. 391-397. Choi, S. H., Han, K. H., & Lim, G. H. (2011). Collaborative commerce model using shared product taxonomy. International Journal of Mathematical Models And Methods In Applied Sciences, Vol. 5, No. 4.
  • 143.
    125 Chong, A. Y.L., Chan, F. T. S., & Ooi, K. B. (2011). Collaborative commerce technologies adoption for supply chain collaboration and service innovation: A conceptual model. In Proceedings of the 2011 International Conference on Industrial Engineering and Operations Management, Kuala Lumpur, Malaysia. Chu, H. C., Hwang, G. J., & Tsai, C. C. (2010). A knowledge engineering approach to developing mindtools for context-aware ubiquitous learning. Computers & Education, Vol. 54, No. 1, pp. 289-297. Clases, C., & Wehner, T. (2002). Steps across the border – Cooperation, knowledge production and systems design. Computer Supported Cooperative Work, Vol. 11, Nos. 1-2, pp. 39-54. Cohen, D., & Prusak, L. (2001). In good company: How social capital makes organizations work. Boston: Harvard Business School Press. Coleman, D. (1995). Groupware: Technology and applications. Upper Saddle River, NJ: Prentice Hall. Coleman, D. (2002). Levels of collaboration. Collaborative Strategies, March 2002 Editorial, URL: http://www.collaborate.com . Latest visit February 2005. Coleman, D. (2003). Groupware: Collaborative strategies for corporate LANs and Intranets. NJ, USA: Prentice Hall. Conklin, J. (1988). gIBIS: A hypertext tool for exploratory policy discussion. In Proceedings of the ACM Conference on Computer-Supported Cooperative Work (CSCW ‘88), Portland, Oregon, pp. 140-152. Convertino, G., George T. K., & Councill, I. (2006). Mapping the intellectual landscape of CSCW. Interactive Poster presented at ACM Conference on Computer-Supported Cooperative Work (CSCW ‘06), Banff, Alberta, Canada. Convertino, G., & Carroll, J. M. (2011). Toward experimental methods in collaborative computing research. USA: Oxford University Press. Copeland, D. G., Mason, R. O., & McKenney, J. L. (1995). Sabre: The development of information-based competence and execution of information-based competition. IEEE Annals of the History of Computing, Vol. 17, No. 3, pp. 30-57. Correia, A., Fonseca, B., & Paredes, H. (2011). Computer Supported Cooperative Work: A field still to cogitate. In the First Workshop in Information Systems for Interactive Spaces (WISIS ’11), 6ª Conferência Ibérica de Sistemas e Tecnologias da Informação, Chaves, Portugal. Cox, A., Cairns, P., Walton, A., & Lee, S. (2008). Tlk or txt? Using voice input for sms composition. Personal and Ubiquitous Computing, Vol. 12, No. 8, pp. 567-588. Crabtree, A., Rodden, T., & Benford, S. (2005). Moving with the times: IT research and the boundaries of CSCW. Computer Supported Cooperative Work, Vol. 14, pp. 217-251.
  • 144.
    126 Crabtree, A., Rodden,T., Tolmie, P., & Button, G. (2009). Ethnography considered harmful. In Proceedings of the ACM Conference on Human Factors in Computing Systems (CHI ’09), pp. 879-888. Crabtree, J., Nathan, M., & Roberts, S. (2003). Mobile UK: Mobile phones and everyday life. London: Work Foundation/iSociety. Creutzfeldt, J., Hedman, L., Medinm, C., Heinrichs, L., & Felländer-Tsai, L. (2010). Exploring virtual worlds for scenario-based repeated team training of cardiopulmonary resuscitation in medical students. Journal of Medical Internet Research, Vol. 12, No. 3. Crowston, K., Annabi, H., Howison, J., & Masango, C. (2004). Effective work practices for software engineering: Free/libre open source software development. In WISER Workshop on Interdisciplinary Software Engineering Research, SIGSOFT ‘04/FSE-12 Conference, Newport Beach, CA. Daft, R. L., Lengel, R. H., & Trevino, L. K. (1987). Message equivocality, media selection and manager performance: Implications for information systems. MIS Quarterly, Vol. 11, pp. 355-366. Dalgarno, B., Lee, M. J. W., Carlson, L., Gregory, S., & Tynan, B. (2011). An Australian and New Zealand scoping study on the use of 3D immersive worlds in higher education. Australasian Journal of Educational Technology, Vol. 27, No. 1, pp. 1-15. Davis, J. H., Laughlin, P. R., & Komorita, S. S. (1976). The social psychology of small groups: Cooperative and mixed-motive interaction. Annual Review of Psychology, Vol. 27, pp. 501-541. De Cindio, F., De Michelis, F., Simone, C., Vassallo, R., & Zanaboni, A. (1986). CHAOS as a coordination technology. In Proceedings of the ACM Conference on Computer-Supported Cooperative Work (CSCW ‘86), Austin, Texas, pp. 325-342. De Glas, F. (1986). Fiction and bibliometrics: Analyzing a publishing house’s stocklist. Libri, Vol. 36, No. 1, pp. 40-64. DeSanctis, G., & Gallupe, R. B. (1987). A foundation for the study of group decision support systems, Management Science, Vol. 33, No. 5, pp. 589-609. DeSanctis, G., & Poole, M. S. (1994). Capturing the complexity in advanced technology use: Adaptive structuration theory. Organization Science, Vol. 5, No. 2, pp. 121-147. Devedžic, V. (2006). Semantic Web and education. New York. Springer. Dey, A. K., & Abowd, G. D. (2000). Towards a better understanding of context and context-awareness. In Proceedings of the Workshop on the What, Who, Where, When and How of Context-Awareness, ACM Press, New York. Di Fiore et al. (2007). ASICT sick children: Again at my school by fostering communication through technologies for long term sik children. In Proceedings of the Thirds IASTED International Conference on Telehealth, ACTA Press, Anaheim, CA.
  • 145.
    127 Diallo, B. A.,Badard, T., Hubert, F., & Daniel, S. (2011). Towards context-awareness mobile Geospatial BI (GeoBI) applications. In Proceedings of the IEEE International Conference on Communications (ICC ‘11). Dillenbourg, P., Baker, M., Blaye, A., & O’Malley, C. (1996). The evolution of research on collaborative learning. In Learning in humans and machines: Towards an interdisciplinary learning science, P. Reimann and H. Spada (Eds.), Oxford, UK: Elsevier, pp. 189-211. Dillenbourg, P. (1999). What do you mean by “collaborative learning”? In Collaborative learning: Cognitive and computational approaches, P. Dillenbourg (Ed.), Amsterdam, NL: Pergamon, Elsevier Science, pp. 1-16. Diodato, V. (1994). Dictionary of bibliometrics. New York: Haworth Press. Divitini, M., Frashchian, B., & Samset, H. (2004). UbiCollab: Collaboration support for mobile users. In the ACM Symposium on Applied Computing, pp. 1191-1195. Dix, A. (1994). Computer Supported Cooperative Work: A framework. In Design issues in CSCW, D. Rosenberg and C. Hutchinson (Eds.), Springer-Verlag, Berlin. Dix, A., & Beale, R. (1996). Remote cooperation: CSCW issues for mobile and teleworkers. London: Springer-Verlag. Dix, A. (1997). Challenges for cooperative work on the Web: An analytical approach. Computer Supported Cooperative Work: Special issue on CSCW and the Web, Kluwer. Dix, A., Finlay, J., Abowd, G., & Beale, R. (1998). Human-Computer Interaction, 2nd edition. Prentice Hall. Dix, A., Rodden, T., Davies, N., Trevor, J., Friday, A., & Palfreyman, K. (2000). Exploiting space and location as a design framework for interactive mobile systems. ACM Transactions on Computer-Human Interaction, Vol. 7, pp. 285-321. Doise, W., & Mugny, G. (1984). The social development of the intellect. Oxford: Pergamon Press. Dorr, D., Bonner L. M., Cohen, A. N., Shoai, R. S., Perrin, R., Chaney, E., et al. (2007) Informatics systems to promote improved care for chronic illness: A literature review. Journal of the American Medical Informatics Association, Vol. 14, pp. 156-163. Dourish, P., & Bellotti, V. (1992). Awareness and coordination in shared workspaces. In Proceedings of the ACM Conference on Computer-Supported Cooperative Work (CSCW ’92), M. Mantel and R. Baecker (Eds.), New York, NY: ACM Press, pp. 107-114. Dourish, P., & Bly, S. (1992). Portholes: Supporting awareness in a distributed group. In Proceedings of the Conference on Computer-Human Interaction, New York: ACM, pp. 541-547. Dourish, P. (2004). What we talk about when we talk about context. Personal and Ubiquitous Computing, Vol. 8, No. 1, pp. 19-30.
  • 146.
    128 Dourish, P. (2006).Implications for design. In Proceedings of the ACM Conference on Human Factors in Computing Systems (CHI ’06). New York, pp. 541-550. Drewry, J. M. (2007). Google Scholar, Windows Live Academic Search and beyond: A study of new tools and changing habits in ARL libraries. <http://hdl.handle.net 901/429>. Drury, J., Scholtz, J., & Yanco, H. (2004). Applying CSCW and HCI techniques to Human- Robot Interaction. In the Workshop on Shaping Human-Robot Interaction, ACM Conference on Human Factors in Computing Systems, pp. 13-16. Dufresne, R. J., Gerace, W. J., Leonard, W. J., Mestre, J. P., & Wenk, L. (1996). Classtalk: A classroom communication system for active learning. Journal of Computing in Higher Education, Vol. 7, pp. 3-47. Edelson, D. C., Gordon, D. N, & Pea, R. D. (1999). Addressing the challenge of inquirybased learning. Journal of the Learning Sciences, Vol. 8, pp. 392-450. Egghe, L. (1988). On the classification of the classical bibliometric laws. Journal of Documentation, Vol. 44, pp. 53-62. Ehrlich, K. (1999). Designing groupware applications: A work-centered design approach. In Computer Supported Cooperative Work, M. Beaudouin-Lafon (Ed.), John Wiley & Sons Ltd. Ellis, C. A., Gibbs, S. J., & Rein, G. L. (1991). Groupware: Some issues and experiences. Communications of the ACM, Vol. 34, No. 1, pp. 38-58. Ellis, C. A., & Wainer, J. (1994). A conceptual model of groupware. In Proceedings of the ACM Conference on Computer Supported Cooperative Work (CSCW ’94), Furuta, R. and Neuwirth, C. (Eds.), pp. 79-88. Ellis, C. A. (1999). Workflow technology. In Computer Supported Cooperative Work: Trends in Software Series, M. Beaudouin-Lafon (Ed.), Vol. 7, Chichester: John Wiley and Sons. Ellis, C. A., & Wainer, J. (1999). Groupware and Computer Supported Cooperative Work. In Multiagent Systems, Weiss, G. (Ed.), MIT Press. Ellis, C. A. (2000). An evaluation framework for collaborative systems. Technical Report, CU-CS-901-00, Department of Computer Science, University of Colorado, Boulder, USA. Elmarzouqi, N., Garcia, E., Lapayre, J. C., & de Franche, L. L. I. (2007). ACCM: A new architecture model for CSCW. In Proceedings of the 11th International Conference on Computer Supported Cooperative Work in Design (CSCWD ’07), pp. 84-91. Endsley, M. R. (1995). Toward a theory of situation awareness in dynamic systems. Human Factors, Vol. 37, No. 1, pp. 32-64. Engelbart, D. C. (1963). A conceptual framework for the augmentation of man’s intellect. In Vistas in Information Handling, P. W. Howerton and D. C. Weeks (Eds.), Washington, DC: Spartan Books.
  • 147.
    129 Engeström, Y. (1987).Learning by expanding: An activity-theoretical approach to developmental research. Helsinki: Orienta-Konsultit. Engeström, Y., Brown, K., Christopher, L., & Gregory, J. (1997). Coordination, cooperation, and communication in the courts. In Mind, Culture, and Activity, Cole, M., Engeström, Y. and Vasquez, O. (Eds.), Cambridge: Cambridge University Press. Everitt, K., Morris, M. R., Brush, A. B., & Wilson, A. (2008). Docudesk: An interactive surface for creating and rehy-drating many-to-many linkages among paper and digital documents. In Proceedings of the IEEE Tabletops and Interactive Surfaces, pp. 25-28. Fairthorne, R. A. (1969). Empirical hyperbolic distributions (Bradford-Zipf-Mandelbrot) for bibliometric description and prediction. Journal of Documentation, Vol. 25, pp. 319-343. Farias, C. R. G., Pires, L. F., & van Sinderen, M. (2000). A conceptual model for the development of CSCW Systems. In Proceedings of the 5th International Conference on the Design of Cooperative Systems (COOP ’00), IOS Press, pp. 189-204. Ferraris, C., & Martel, C. (2000). Regulation in groupware: The example of a collaborative drawing tool for young children. In Proceedings of 6th International Workshop on Groupware (CRIWG ’00), pp. 119-127. Festinger, L. (1957). A theory of cognitive dissonance. Stanford, CA: Stanford University Press. Field, M. J. (1997). Telemedicine: A guide to assessing telecommunications in healthcare. Washington, D.C.: National Academy Press. Fingar, P. (2000). Component-based frameworks for E-Commerce. Communications of the ACM, Vol. 43, No. 10, pp. 61-66. Finholt, T. A., & Teasley, S. D. (1998). The need for psychology in research on Computer Supported Cooperative Work. Social Science Computer Review, Vol. 16, No. 1, pp. 40-52. Fjermestad, J., & Hiltz, S. R. (1998). An assessment of group support systems experimental research: Methodology and results. Journal of Management Information Systems, Vol. 15, No. 3, pp. 7-149. Fonseca, B., Paredes, H., Lt. Rafael, J., Morgado, L., & Martins, P. (2011). A software architecture for collaborative training in virtual worlds: F-16 airplane engine maintenance collaboration and technology. InProceedings of the Collaboration Researchers’ International Workshop on Groupware (CRIWG ’11), Springer Berlin/Heidelberg, Vol. 6969, pp. 102-109. Foster, G., & Stefik, M. (1986). Cognoter: Theory and practice of a Colab-orative tool. In Proceedings of the ACM Conference on Computer-Supported Cooperative Work (CSCW ‘86), Austin, Texas, pp. 7-15. Freeman, D., Benko, H., Ringel-Morris, M., & Wigdor, D. (2009). ShadowGuides: Visualizations for in-situ learning of multi-touch and whole-hand gestures. In Proceedings of the ACM International Conference on Interactive Tabletops and Surfaces.
  • 148.
    130 Freeman, L. C.(1996). Some antecedents of Social Network Analysis. Connections, Vol. 19, pp. 39-42. Frost, R., Vos, H., & Dreyer, M. (1993). Communication dynamics. Johannesburg: Lexicon Publishers. Fuks, H., Raposo, A., Gerosa, M. A., & Lucena, C. J. P. (2005). Applying the 3C model to groupware development. International Journal of Cooperative Information Systems, Vol. 14, Nos. 2-3, pp. 299-328. Fussell, S. R., Kraut, R. E., Scherlis, W. L., McNally, M., & Cadiz, J. J. (1998). Coordination, overload and team performance: Effects of team communication strategies. In Proceedings of the ACM Conference on Computer Supported Cooperative Work, Seattle, pp. 275-284. Garfield, E. (1955). Citation idexes to science: A new dimension in documentation through association of ideas. Science, Vol. 122, pp. 108-111. Garfield, E. (1963). Citation indexes in sociological and historical research. American Documentation, Vol. 14, pp. 289–291. Garfield, E. (1979). Citation indexing: Its theory and application in science, technology, and humanities. New York: John Wiley. Garfield, E. (1990). How ISI selects journals for coverage. Quantitative and qualitative considerations. Current Contents, Vol. 22, pp. 5-13. Garfinkel, H. (1967). Studies in Ethnomethodology. Engelwood Cliffs, NJ: Prentice-Hall. Gea, M., Gutierrez, F., & Garrido, J. (2002). AMENITIES: Metodología de modelado de sistemas cooperativos. In Workshop de Investigación sobre nuevos paradigmas de interacción en entornos colaborativos aplicados a la gestión y difusión del Patrimonio cultural. Giraldo, W. J., Molina, A. I., Gallardo, J., Collazos, C. A., Ortega, M., Redondo, M. A. (2009). Classification of CSCW proposals based on a taxonomy. In Proceedings of the 2009 13th International Conference on Computer Supported Cooperative Work in Design (CSCWD ‘09), IEEE Computer Society, Washington, D.C., USA, pp. 119-124. Godart, C., Halin, G., Bignon, J.-C., Bouthier, C., Malcurat, P., & Molli, P. (2001). Implicit or explicit coordination of virtual teams in building design. In Proceedings of the ACM Conference on Computer-Aided Architectural Design Research in Asia (CAADRIA ‘01), Sydney, Australia. Grasso, A., Meunier, J.-L., Pagani, D., & Pareschi, R. (1997). Distributed coordination and workflow on the World Wide Web. Computer Supported Cooperative Work, Vol. 6, pp. 175-200. Greenberg, S. (1991). An annotated bibliography of computer supported cooperative work. ACM SIGCHI Bulletin, Vol. 23, No. 3, pp. 29-62. Reprinted in Computer Supported Cooperative Work and Groupware, Greenberg, S. (Ed.), Academic Press, pp. 359-413.
  • 149.
    131 Greenberg, S., &Bohnet, R. (1991). GroupSketch: A multi-user sketchpad for geographically distributed small groups. In Proceedings of the Graphics Interface ‘91, Calgary, Alberta, July. Research report 90/414/38, Dept. of Computer Science, University of Calgary, Alberta, Canada. Greeno, J. G. (1997). On claims that answer the wrong questions. Educational Researcher, Vol. 26, No. 1, pp. 5-17. Greif, I. (1988). Computer-supported cooperative work: A book of readings. San Mateo: Morgan Kaufmann. Gress, C. L. Z., Fior, M., Hadwin, A. F., & Winne, P. H. (2010). Measurement and assessment in computersupported collaborative learning. Computers in Human Behavior, Vol. 26, pp. 806–814. Griffiths, M. D., Davies, M. N. O., & Chappell, D. (2004). Demographic factors and playing variables in online gaming. CyberPsychology and Behavior, Vol. 7, pp. 487–497. Grinter, R. E., Aoki, P. M., Hurst, A., Szymanski, M. H., Thornton, J. D., & Woodruff, A. (2002). Revisiting the visit: Understanding how technology can shape the museum visit. In Proceedings of the ACM Conference on Computer Supported Cooperative Work (CSCW ‘02), New Orleans, LA, New York, pp. 146-155. Gruber, T. (2008). Collective knowledge systems: Where the Social Web meets the Semantic Web. Web Semantics: Science, Services and Agents on the WWW, Vol. 6, No. 1, pp. 4- 13. Grudin, J. (1992). Utility and usability: Research issues and development contexts. Interacting with computers, Vol. 4, No. 2. Grudin, J. (1994). Computer Supported Cooperative Work: History and focus. Computer, Vol. 27, No. 5, pp.19-26. Grudin, J., & Palen, L. (1995). Why groupware succeeds: Discretion or mandate? In Proceedings of the European Conference on Computer-Supported Cooperative Work (ECSCW ’95), pp. 263-278. Grudin, J., & Poltrock, S. E. (1997). Computer-Supported Cooperative Work and groupware. In Advances in Computers, M. Zelkowitz (Ed.), Orlando, FL: Academic Press, Vol. 45, pp. 269-320. Grudin, J. (2001). Partitioning digital worlds-focal and peripheral awareness in multiple monitor use. In Proceedings of the ACM Conference on Human Factors in Computing Systems (CHI ’01), New York, pp. 458-465. Grudin, J. (2010). CSCW: Time passed, tempest, and time past. ACM Interactions, Vol. 17, No. 1, pp. 38-40. Gutwin C., & Greenberg S. (1995). Support for group awareness in real-time desktop conferences. In Proceedings of the 2nd New Zealand Computer Science Research Students’
  • 150.
    132 Conference, Hamilton, NewZealand. Report 95/549/01, Dept of Computer Science, University of Calgary, Calgary, Canada. Gutwin, C., Greenberg, S., & Roseman, M. (1996). Workspace awareness in real-time distributed groupware: Framework, widgets, and evaluation. In People and Computers XI, HCI ‘96, London, UK, R. J. Sasse, A. Cunningham, and R. Winder (Eds.), British Computer Society, Swinton, UK, pp. 281-298. Gutwin, C., & Greenberg, S. (2000). The mechanics of collaboration: Developing low cost usability evaluation methods for shared workspaces. In IEEE 9th International Workshop on Enabling Technologies: Infrastructure for Collaborative Enterprises (WETICE ‘00). Gutwin, C., & Greenberg, S. (2002). A descriptive framework of workspace awareness for real-time groupware. Computer Supported Cooperative Work, Vol. 11, Nos. 3–4, pp. 411- 446. Guzdial, M., & Turns, J. (2000). Computer-supported collaborative learning in engineering: The challenge of scaling up assessment. In Innovations in science and mathematics education: Advanced designs for technologies of learning, M. J. Jacobson and R. B. Kozma (Eds.), Mahwah, NJ: Lawrence Erlbaum Associates, pp. 227-257. Hackman, J. R. (1968). Effects of task characteristics on group products. Journal of Experimental Social Psychology, Vol. 4, No. 2, pp. 162-187. Hackman, J. R. (1969). Toward understanding the role of tasks in behavioral research. Acta Psychologica, Vol. 31, No.2, pp. 97-128. Haglund, L., & Olsson, P. (2008). The impact on university libraries of changes in information behavior among academic researchers: A multiple case study. The Journal of Academic Librarianship, Vol. 34, No. 1, pp. 52-59. Hakkarainen, K., Lipponen, L., Järvelä, S., & Niemivirta, M. (1999). The interaction of motivational orientation and knowledge-seeking inquiry in computer-supported collaborative learning. Journal of Educational Computing Research, Vol. 21, No. 3, pp. 263–281. Hall, E. T. (1966). The Hidden Dimension. New York: Anchor Books. Hammersley, M., & Atkinson, P. (2007). Ethnography: Principles in Practice, 3rd Edition. Abingdon: Routledge. Harper, R. H. (2000). The Organisation in Ethnography: A Discussion of Ethnographic Fieldwork Programs in CSCW. Computer Supported Cooperative Work, Vol. 9, No. 2, pp. 239- 264. Hartono, E., Holsapple, C. W., & Jin, H. (2011). The role of technological know-how in c- commerce success. Decision Support Systems, Vol. 51, No. 1, pp. 77-87. Hawkins, D. T. (1977). Unconventional uses of on-line information retrieval systems: On-line bibliometric studies. Journal of the American Society for Information Science, Vol. 28, pp. 13-18.
  • 151.
    133 Hazlehurst, B., McMullenC., & Gorman, P. (2003). Getting the right tools for the job: Preparatory system configuration and active replanning in cardiac surgery. In Proceedings of the IEEE Conference on Systems, Man, and Cybernetics, pp. 1784-1791. Heath, C., & Luff, P. (1992). Collaboration and control: Crisis management and multimedia technology in London underground control rooms. Computer Supported Cooperative Work, Vol. 1, Nos. 1-2, pp. 69-94. Heath, C., & Luff, P. (1996). Documents and professional practice: ‘Bad’ organisational reasons for ‘good’ clinical records. In Proceedings of the ACM Conference on Computer Supported Cooperative Work, CSCW ‘96. Boston, MA: USA, pp. 354-363. Hegel, G. W. F. (1807). Phenomenology of spirit. New York, NY: Harper & Row. Henry, N., Goodell, H., Elmqvist, N., & Fekete, J. (2007). 20 years of four HCI conferences: A visual exploration. International Journal of Human Computer Interaction, pp. 239-285. Herlea, D., & Greenberg, S. (1998). Using a groupware space for distributed requirements engineering. In Proceedings of the Seventh IEEE International Workshop on Enabling Technologies: Infrastructure for Collaborative Enterprises (WET ICE ’98), pp. 57-62. Herskovic, V., Ochoa, S. F., & Pino, J. A. (2011). The iceberg effect: Behind the user interface of mobile collaborative systems. Journal of Universal Computer Science, Vol. 17, No. 2, pp. 183-202. Hertzel, D. H. (1987). History of the development of ideas in bibliometrics. In Encyclopedia of library and information sciences, A. Kent (Ed.), Marcel Dekker, New York, Vol. 42, pp. 144–219. Herz, J. C. (2001). Gaming the system: What higher education can learn from multiplayer online worlds. Educause, Publications from the Forum for the Future of Higher Education. URL: http://www.educause.edu/ir/library/pdf/ffpiu019.pdf. Hill, J. B., Pezzini, M., & Natis, Y. V. (2008). Findings: Confusion remains regarding BPM terminologies. Vol. ID, No. G00155817, Gartner Research, Stamford, CT. Hindmarsh, J., Heath, C., vom Lehn, D., & Cleverly, J., (2005): Creating assemblies in public environments. Computer Supported Cooperative Work, Vol. 14, No.1, pp. 1-41. Hine, C. (2000). Virtual Ethnography. Thousand Oaks, CA, London and New Delhi: Sage. Hirsch, J. E. (2005). An index to quantify an individual’s scientific research output. Arxiv:physics/0508025. Hoadley, C., & Linn, M. (2000). Teaching science through online, peer discussions: Speak easy in the knowledge integration environment. Journal of Science Teaching, Vol. 22, No. 8, pp. 839-857.
  • 152.
    134 Hoegg, R., Martignoni,R., Meckel, M., & Stanoevska-Slabeva, K. (2006). Overview of business models for Web 2.0 communities. In Proceedings of the Gemeinschaften in Neuen Medien (GeNeMe ‘06), pp. 23-37. Holsapple, C. W., & Singh, M. (2000). Toward a unified view of electronic commerce, electronic business, and collaborative commerce: A knowledge management approach. Knowledge and Process Management, Vol. 7, No. 3, pp. 151-164. Holsapple, C. W., & Luo, W. (2003). A citation analysis of influences on collaborative computing research. Computer Supported Cooperative Work, Vol. 12, No. 3, pp. 351-366. Holt, A. W. (1985). Coordination technology and Petri Nets. In Advances in Petri Nets, 1985, G. Rozenberg (Ed.), Vol. 222. Berlin: Springer-Verlag, pp. 278-296. Hong, J., Suh, E., & Kim, S. (2009). Context-aware systems: A literature review and classification. Expert Systems with Applications, Vol. 36, pp. 8509-8522. Hood, W., & Wilson, C. S. (2001). The literature of bibliometrics, scientometrics, and informetrics. Scientometrics, Vol. 52, No. 2, pp. 291-314. Horn, D. B., Finholt, T. A., Birnholtz, J. P., Motwani, D., & Jayaraman, S. (2004). Six degrees of Jonathan Grudin: A social network analysis of the evolution and impact of CSCW research. In Proceedings of the ACM conference on Computer Supported Cooperative Work (CSCW ‘04), New York, pp. 582-591. Househ, M. S., & Lau, F. Y. (2005). Collaborative technology use by healthcare teams. Journal of Medical Systems, Vol. 29, No. 5, pp. 449-461. Hsiang, C.-H., Chen, R.-S., Chen, Y.-C., & Chen, C.-C. (2011). A framework of Collaborative Commerce and internet organisation business model innovation in the tourism industry: The case study of the Veterans Affairs Commission in Taiwan. International Journal of Information Technology and Management, Vol. 10, Nos. 2-4, pp. 167-191. Hughes, J., Randall, D., & Shapiro, D. (1992). Faltering from ethnography to design. In Proceedings of the ACM Conference on Computer Supported Cooperative Work (CSCW ‘92), Toronto, Canada, pp. 1-8. Hughes, J., King, V., Rodden, T., & Andersen, H. (1994). Moving out from the control room: Ethnography in system design. In Proceedings of the ACM Conference on Computer Supported Cooperative Work, pp. 429-439. Hughes, J., O’Brien, J., Rodden, T., Rouncefield, M., & Blythin, S. (1997). Designing with ethnography: A presentation framework for design. In Proceedings of the Symposium on Designing Interactive Systems: Processes, Practices, Methods and Techniques (DIS ‘97), pp. 147-58. Hulme, E. W. (1923). Statistical bibliography in relation to the growth of modern civilization. London: Grafton & Co., pp. 29-44.
  • 153.
    135 INE Statistics Portugal(2006). Sociedade da informação e do conhecimento – Inquérito à utilização de Tecnologias da Informação e Comunicação nos hospitais. URL: http://www. elojas.com.pt/files/ine_hospitais_ti.pdf. Ingeborg, M. K., & Wiederhold, G. (1981). The evolution of ambulatory medical record systems in the US. In Fifth Annual Symposium on Computer Applications in Medical Care, pp. 80-85. Ingwersen, P., Christensen, F. H. (1997). Data set isolation for bibliometric online analyses of research publications: Fundamental methodological issues. Journal of the American Society for Information Science, Vol. 48, pp. 205-217. Isenberg, P., Fisher, D., Morris, M. R., Inkpen, K., & Czerwinski, M. (2010). An Exploratory Study of Co-located Collaborative Visual Analytics around a Tabletop Display. In Proceedings of the IEEE Visual Analytics Science and Technology (VAST ‘10), Los Alamitos, CA, USA, pp. 179-186. Ishii, H. (1990). TeamWorkstation: Towards a seamless shared space. In Proceedings of the ACM Conference on Computer Supported Cooperative Work (CSCW ‘90), Los Angeles, California, pp. 13-26. Izadi, S., Coutinho, P., Rodden, T., & Smith, G. (2002). The FUSE platform: Supporting ubiquitous collaboration within diverse mobile environments. Automated Software Engineering, Vol. 9, No. 2, pp. 167-186. Jacovi, M., Soroka, V., Gilboa-Freedman, G., Ur, S., Shahar, E., & Marmasse, N. (2006). The chasms of CSCW: A citation graph analysis of the CSCW conference. In the Proceedings of the ACM 2006 20th anniversary Conference on Computer Supported Cooperative Work, Banff, Alberta, Canada: ACM Press. Jacsó, P. (2008). Google Scholar revisited. Online Information Review, Vol. 32, No. 1, pp. 102-114. Jakobsson, M., & Taylor, T. L. (2003). The Sopranos meets Everquest: Social networking in massively multiuser networking games. In MelbourneDAC, The 5th International Digital Arts and Culture Conference. Melbourne, Australia. Jarczyk, A., Loffler, P., & Volksen, G. (1992). Computer Supported Cooperative Work (CSCW) – State of the art and suggestion for the future work. Internal Report, Version 1.0, Siemens AG, Corporate Research. Järvelä, S., Hakkarainen, K., Lehtinen, E., & Lipponen, L. (2000). Creating Computer- Supported Collaborative Learning (CSCL) culture in finish schools: Research perspectives on sociocognitive effects. International Journal of Continuing Engineering Education and Life-Long Learning, Vol. 10, No. 2, pp. 1–10. Jelassi, M. T., & Beauclair, R. A. (1987). An integrated framework for group decision support systems design. Information and Management, Vol. 13, No. 3, pp. 143-153.
  • 154.
    136 Jiang, Y., Zhang,Z., Wang, Z., & Sun, H. (2011). A Mechanism of Information for Collaborative E-Commerce. In Proceedings of the International Conference on Multimedia Technology (ICMT ‘11), Hangzhou, pp. 43-46. Jirotka, M., Gilbert, N., & Luff, P. (1992). On the social organisation of organisations. Computer Supported Cooperative Work, Vol. 1, Nos. 1-2, pp. 95-119. Johansen, R. (1988). Groupware: Computer support for business teams. New York and London: The Free Press. Johansen, R. (1992). An introduction to computer-augmented teamwork. In Computer- augmented teamwork: A guided tour, R. P. Bostrom, R. T. Watson, and S. T. Kinney (Eds.), New York: Van Nostrand-Reinhold, pp. 5-15. Johnson, D. W., Johnson, R. T., & Smith, K. A. (1991). Cooperative learning: Increasing college faculty instructional productivity. ASHEERIC Report on Higher Education, Washington, D.C.: The George Washington University. Johnson-Lenz, P., & Johnson-Lenz, T. (1981). Consider the Groupware: Design and Group Process Impacts on Communication in the Electronic Medium. In Studies of Computer- Mediated Communications Systems: A Synthesis of the Findings, Computerized Conferencing and Communications Center, S. Hiltz and E. Kerr (Eds.), New Jersey Institute of Technology, Newark, NJ. Jonassen, D. H., Davidson, M., Collins, M., Campbell, J., & Bannan, B. (1995). Constructivism and computer-mediated communication in distance education. American Journal of Distance Education, Vol. 9, No. 2, pp. 7-26. Jonassen, D. H., & Rohrer-Murphy, L. (1999). Activity theory as a framework for designing constructivist learning environments. Educational Technology Research and Development, Vol. 47, No. 1, pp. 61-79. Joslin, C., Di Giacomo, T., & Magnenat-Thalmann, N. (2004). Collaborative Virtual Environments: From birth to standardization. IEEE Communications Magazine, pp. 28-33. Kakihara, M., & Sorensen, C. (2002). Mobility: An extended perspective. In Proceedings of the 35th Hawaii International Conference on System Sciences (HICSS-35), Big Island, HI: IEEE. Kakihara, M., Sørensen, C., & Wiberg, M. (2002). Fluid mobile work. In Tokyo Mobile Roundtable, Tokyo, Japan, Takeishi (Ed.), Institute of Innovation Research (IIR), Hitotsubashi University. Kaliannan, S. (1999). A software platform to enable multi-domain collaborative applications. Dissertation, Lowa, USA. URL: www.cs.uiowa.edu/~skaliann/thesis/thesis.html. Kane, S. K., Wobbrock, J. O., & Smith, I. E. (2008). Getting off the treadmill: Evaluating walking user interfaces for mobile devices in public spaces. In Proceedings of the 10th International Conference on Human Computer Interaction with Mobile Devices and Services (MobileHCI ‘08), New York, NY, USA, ACM, pp. 109-118.
  • 155.
    137 Kane, S. K.,Morris, M. R., Perkins, A. Z., Wigdor, D., Ladner, R. E., & Wobbrock, J. O. (2011). Access overlays: Improving non-visual access to large touch screens for blind users. In the ACM Symposium on User Interface Software and Technology (UIST ‘11), J. S. Pierce, M. Agrawala and Scott R. Klemmer (Eds.), pp. 273-282. Kant, I. (1787). Critique of pure reason. Cambridge, UK: Cambridge University Press. Kapeflinin, V. (1996). Activity theory: Implications for human-computer interaction. In Context and consciousness: Activity theory and human-computer interaction, B. A. Nardi (Ed.), Cambridge, MA: MIT Press. Kawash, J., Morr, C. E., & Itani, M. (2007). A novel collaboration model for mobile virtual communities. International Journal of Web Based Communities, Vol. 3, No. 4, pp. 427- 447. Kaye, J. (2009). Some statistical analyses of CHI. In Proceedings of the ACM Conference on Human Factors in Computing Systems (CHI ’09), Extended Abstracts, pp. 2585-2594. Khawaja, I. (1987). An alternative stipulation of the term bibliometry. Pakistan Library Bulletin, Vol. 18, pp. 1-6. Khurshid, A., & Sahai, H. (1991). Bibliometric, scientometric and informetric distributions and laws: A selected bibliography. International Forum on Information and Documentation, Vol. 16, pp. 18-29. Kienle, A., & Wessner, M. (2006). The CSCL community in its first decade: Development, continuity, connectivity. International Journal of Computer-Supported Collaborative Learning, Vol. 1, pp. 9-33. Kitchenham, B. A. (2007). Guidelines for performing systematic literature reviews in software engineering. Version 2.3, Keele University and University of Durham, EBSE Technical Report. Kjeldskov, J., & Stage, J. (2004). New techniques for usability evaluation of mobile systems. International Journal of Human-Computer Studies, Vol. 60, pp. 599-620. Ko, R. K. L., Lee, S. S. G., & Lee, E. W. (2009). Business Process Management (BPM) standards: A survey. Business Process Management Journal, Vol. 15, No. 5. Koch, M., & Gross, T. (2006). Computer-Supported Cooperative Work – Concepts and trends. In Proceedings of the 11th Conference of the Association Information and Management (AIM ‘06), Luxembourg, Koellen Druck+Verlag GmbH, Bonn, pp. 165-172. Koch, M. (2008). CSCW and Enterprise 2.0 – Towards an integrated perspective. In Proceedings of the the 21th Bled eConference eCollaboration: Overcoming Boundaries through Multi-Channel Interaction, Bled, Slovenia. Kock, N. (2008). E-collaboration and e-commerce in virtual worlds: The potential of Second Life and World of Warcraft. International Journal of e-Collaboration, Vol. 4, No. 3, pp. 1-13.
  • 156.
    138 Koschmann, T. (1996).Paradigm shifts and Instructional Technology. In T. Koschmann (Ed.), CSCL: Theory and Practice of an Emerging Paradigm, Mahwah, NJ: Lawrence Erlbaum, pp. 1-23. Kousha, K., & Thelwall, M. (2008). Assessing the impact of disciplinary research on teaching: An automatic analysis of online syllabuses. Journal of the American Society for Information Science and Technology, Vol. 59, No. 13, pp. 2,060–2,069, DOI:10.1002/asi.20920. Kracklauer, A. H., Mills, D. Q., & Seifert, D. (2004). Collaborative Customer Relationship Management (CCRM). In Collaborative Customer Relationship Management – Taking CRM to the Next Level, A. H. Kracklauer, D. Q. Mills, & D. Seifert (Eds.), Springer, Wiesbaden. Kraemer, K., & King, J. (1988). Computer-based systems for cooperative work and group decision making. ACM Computing Surveys, Vol. 20, pp. 115-146. Kraus, M., Rauner, M., & Schwarz, S. (2010). Hospital management games: A taxonomy and extensive review. Central European Journal of Operations Research, pp. 1-25. Kraut, R. E., & Attewell, P. (1997). Media use in a global corporation: Electronic mail and organizational knowledge. In Culture of the Internet, S. Kiesler (Ed.). Mahwah, NJ: Erlbaum, pp. 323-342. Kraut, R. E. (2003). Applying social psychological theory to the problems of group work. In HCI Models, Theories and Frameworks: Toward A Multidisciplinary Science. J. M. Carroll (Ed.). New York: Morgan Kaufman, pp. 325-356. Kreijns, C. J., Kirschner, P. A., & Jochems, W. M. G. (2002). The sociability of Computer- Supported Collaborative Learning environments. Journal of Education Technology & Society, Vol. 5, No. 1, pp. 8-22. Kristoffersen, S., & Ljungberg, F. (1999). Making place to make IT work: Empirical explorations of HCI for mobile CSCW. In Proceedings of the International Conference on Supporting Group Work (GROUP ‘99), pp. 276-285. Kulkarni, D., & Tripathi, A. (2010). A framework for programming robust context-aware application. IEEE Transactions on Software Engineering, Vol. 36, No. 2, pp. 184-197. Kurtz, M. J., Eichhorn, G., Accomazzi, A., Grant, C., Demleitner, M., Murray, S. S., Martimbeau, N., & Elwell, B. (2005). The bibliometric properties of article readership information. Journal of the American Society for Information Science, Vol. 56, No. 2, pp. 111- 128. Kuutti, K. (1991). The concept of activity as a basic unit of analysis for CSCW research. In Proceedings of the Second European Conference on CSCW. Amsterdam: Kluwer Academic Publisher, pp. 249-264. Kuutti, K. (1996). Activity theory as a potential framework for human-computer interaction research. In Context and consciousness: Activity theory and human-computer interaction, B. A. Nardi (Ed.). Cambridge, MA: MIT Press.
  • 157.
    139 Kvan, T. (2000).Collaborative design: What is it? Automation in Construction, Vol. 9, pp. 409-415. Kvarnström, S. (2008). Difficulties in collaboration: A critical incident study of interprofessional healthcare teamwork. Journal of Interprofessional Care, Vol. 22, No. 2, pp. 191-203. Lampe, C., Ellison, N., & Steinfield, C. (2006). A Face(book) in the crowd: Social searching vs. social browsing. In Proceedings of the ACM 2006 20th Anniversary Conference on Computer Supported Cooperative Work, pp. 167-170. Laughlin, P. R. (1980). Social combination processes of cooperative problem-solving groups on verbal intellective tasks. In Progress in Social Psychology, M. Fishbein (Ed.), , Hillsdale, NJ: Lawrence Eribaum Associates, Vol. 1, pp. 127-155. Laurillau, Y., & Nigay, L. (2002). Clover architecture for groupware. In Proceedings of the ACM Conference on Computer-Supported Cooperative Work, pp. 236-245. Lauwers, J. C., & Lantz, K. A. (1990). Collaboration awareness in support of collaboration transparency. In Proceedings of the ACM SIGCHI Conference on Human factors in Computing, Seattle Washington. Lave, J., & Wenger, E. (1991). Situated learning: Legitimate peripheral participation. Cambridge: Cambridge University Press. Lee, J. (1990). SIBYL: A tool for sharing knowledge in group decision making. In Proceedings of the ACM Conference on Computer Supported Cooperative Work (CSCW ‘90), Los Angeles, California. Lenke, N., Lutz, H. D., & Sprenger, M. (1995). Grundlagen Sprachlicher Kommunikation. Munich: Wilhelm Fink. Leont’ev, A. (1978). Activity, Consciousness, and Personality. Englewood Cliffs, NJ: Prentice-Hall. Leydesdorff, L., & Amsterdamska, O. (1990). Dimensions of citation analysis. Science, Technology and Human Values, Vol. 15, pp. 305-335. Leydesdorff, L. (1997). Why words and co-words cannot map the development of the sciences. Journal of the American Society for Information Science, Vol. 48, No. 5, pp. 418-427. Leydesdorff, L. (2008). Caveats for the use of citation indicators in research and journal evaluations. Journal of American Society for Information Science, Vol. 59, No. 2, pp. 278-287. Liao, C., Liu, Q., Liew, B., & Wilcox, L. (2010). PACER: Fine-grained interactive paper via camera-touch hybrid gestures on a cell phone. In Proceedings of the ACM Conference on Human Factors in Computing Systems (CHI ’10). Liccardi, I., Ounnas, A., Pau, R., Massey, E., Kinnunen, P., Lewthwaite, S., Midy, M.-A., & Sarkar, C. (2007). The role of Social Networks in Students’ Learning Experiences. In Working
  • 158.
    140 Group Reports onITiCSE on Innovation and Technology in Computer Science Education, Dundee, Scotland. Lindsey, D., & Brown, G. W. (1977). The measurement of quality in social studies of science: Critical reflections on the use of citation counts (unpublished). Lipponen, L. (2000). Towards knowledge building discourse: From facts to explanations in primary students’ computer mediated discourse. Learning Environments Research, Vol. 3, pp. 179-199. Lipponen, L., Rahikainen, M., Lallimo, J., & Hakkarainen, K. (2001). Analyzing patterns of participation and discourse in elementary students’ online science discussion. In Proceedings of the First European Conference on Computer-Supported Collaborative Learning. Republished in European perspectives on Computer-Supported Collaborative Learning, P. Dillenbourg, A. Eurelings, and K. Hakkarainen (Eds.), pp. 421-428. Lipponen, L., Hakkarainen, K., & Paavola, S. (2004). Practices and orientations of CSCL. In What we know about CSCL: And implementing it in higher education. J.-W. Strijbos, P. Kirschner and R. Martens (Eds.), Dordrecht, Netherlands: Kluwer Academic Publishers, pp. 31- 50. Litiu, R., Prakash, A. (2000). Developing adaptive groupware applications using a mobile component framework. In Proceedings of the ACM Conference on Computer Supported Cooperative Work (CSCW ’00), Philadelphia, PA. Liu, G. Z., & Hwang, G. J. (2009). A key step to understanding paradigm shifts in e- learning: Towards context-aware ubiquitous learning. British Journal of Educational Technology, Vol. 40, No. 6. Long, B., & Baecker, R. (1997). A taxonomy of internet communications tools. In Proceedings of the WebNet ‘97, Toronto, Canada. Charlottesville, VA: Association for the Advancement of Computing in Education. Lotka, A. J. (1926). The frequency distribution of scientific productivity. Journal of the Washington Academy of Sciences, Vol. 16, pp. 317-323. Lubich, H. P. (1995). Towards a CSCW framework for scientific cooperation in Europe, Lecture Notes in Computer Science 889, Springer-Verlag Berlin. Luff, P., Gilbert, N., & Frohlich, D. (1990). Computers and Conversation. London: Academic Press. Luff, P., & Heath, C. (1998). Mobility in collaboration. In Proceedings of the ACM Conference on Computer Supported Cooperative Work (CSCW ’98), Seattle, WA, pp. 305-314. Macdonald, S. (2001). British social anthropology. In Handbook of Ethnography, P. Atkinson, A. Coffey, S. Delamont, J. Lofland, and L. Lofland (Eds.). London: Sage. Machlup, F., & Mansfield, U. (1983). The study of information: Interdisciplinary Messages. New York: Wiley.
  • 159.
    141 MacRoberts, M. H.,& MacRoberts, B. R. (1996). Problems of citation analysis. Scientometrics, Vol. 36, pp. 435-444. Maglogiannis, I., Delakouridis, C., & Kazatzopoulos, L. (2006). Enabling collaborative medical diagnosis over the internet via peer-to-peer distribution of electronic health records. Journal of Medical Systems, Vol. 30, No. 2, pp. 107-116. Maher, M. (1999). Designing the virtual campus as a virtual world. In Proceedings of the Conference on Computer-Supported Collaborative Learning, C. M. Hoadley and J. Roschelle (Eds.), International Society of the Learning Sciences, Article 47. Malone, T. W., & Crowston, K. (1990). What is coordination theory and how can it help design cooperative work systems? In Proceedings of the ACM Conference on Computer Supported Cooperative Work (CSCW ’90), New York, NY: ACM, pp. 357-370. Malone, T. W., & Crowston, K. (1994). The interdisciplinary study of coordination. ACM Computing Surveys, Vol. 26, No. 1, pp. 87-119. Mandviwalla, M., & Olfman, L. (1994). The what do groups need: A proposed set of generic groupware requirements. ACM Transactions on Human Computer Interaction, Vol. 1, No. 3, pp. 245-268. Mann, C., & Stewart, F. (2000). Internet communication and qualitative research: A handbook for researching online. Thousand Oaks, CA: Sage. Mantei, M., Baecker, R. M., Sellen, A. J., Buxton, W. A. S., & Milligan, T. (1991). Experiences in the use of a media space. In ACM SIGCHI Conference on Human Factors in Computing Systems, New Orleans, ACM Press. Marca, D. A. (1991). Specifying groupware requirements from direct experience. In Proceedings of the 6th International Workshop on Software Specification and Design (IWSSD ‘91). IEEE Computer Society Press, Los Alamitos, CA, USA, pp. 224-232. Mark, G. (2002). Conventions and commitments in distributed CSCW groups. Computer Supported Cooperative Work, Vol. 11, Nos. 3-4. Mark, G., & Su, N. M. (2010). Making infrastructure visible for nomadic work. Pervasive and Mobile Computing, Vol. 6, No. 3, pp. 312-323. Markham, A. (2005). The methods, politics, and ethics of representation in online ethnography. In Handbook of Qualitative Research, 3rd Edition, N. Denzin and Y. Lincoln (Eds.). Thousand Oaks, CA: Sage, pp. 793-820. Marx, K. (1867). Das Kapital: Kritik der politischen Ökonomie. Vol. 1. MEGA, Vol. 2/5. Maxwell, J. A. (2005). Qualitative research design: An interactive approach (2nd Edition). Thousand Oaks, CA: Sage Publication. Maynard, J. (1999). What people are saying about Windchill. Parametric Technology Corporation.
  • 160.
    142 McCain, K. W.(1990). Mapping authors in intellectual space: A technical overview. Journal of the American Society for Information Science, Vol. 41, No. 6, pp. 433-443. McCallin, A. (2001). Interdisciplinary practice – A matter of teamwork: An integrated literature review. Journal of Clinical Nursing, Vol. 10, pp. 419-428. McGrath, J. E. (1964). Group composition and structure. Social Psychology: A brief introduction. In Foundations of Communication Theory, K. K. Sereno and C. D. Mortensen (Eds.). New York: Harper & Row, Publishers, Inc. McGrath, J. E. (1984). Groups: Interaction and performance. Englewood Cliffs, New Jersey: Prentice-Hall. McGrath, J. E., & Hollingshead, A. B. (1994). Groups interacting with technology. Thousand Oaks, CA: Sage Publications. Meho, L. I., & Yang, K. (2007). Impact of data sources on citation counts and rankings of LIS faculty: Web of Science versus Scopus and Google Scholar. Journal of the American Society for Information Science and Technology, Vol. 58, No. 13, pp. 2105-2125. Meho, L., & Rogers, Y. (2008). Citation counting, citation ranking, and h-index of human-computer interaction researchers: A comparison of Scopus and Web of Science. Journal of the American Society for Information Science and Technology, Vol. 59, No. 11, pp. 1711-1726. Menold, N. (2009). How to use Information Technology for cooperative work: Development of shared technological frames. Computer Supported Cooperative Work, Vol. 18, No. 1, pp. 47-81. Mentzas, G. (1993). Coordination of joint tasks in organisational processes. Journal of Information Technology, Vol. 8, pp. 139-150. Mertler, C. A., & Vannatta, R. A. (2001). Advanced and multivariate statistical methods: Practical application and interpretation. Los Angeles, CA: Pyrczak Publishing. Mikki, S. (2009). Google Scholar compared to Web of Science: A literature review. Nordic Journal of Information Literacy in Higher Education, Vol. 1, No. 1, pp. 41-51. Milewski, A., & Smith, T. (2000). Providing presence cues to telephone users. In Proceedings of the 8th ACM Conference on Computer Supported Cooperative Work (CSCW ’00), New York: ACM Press, pp. 89-96. Ming, X. G., Yan, J. Q., Wang, X. H., Li, S. N., Lu, W. F., Peng, Q. J., Ma, Y. S. (2008). Collaborative process planning and manufacturing in product lifecycle management. Computers in Industry, Vol. 59, Nos. 2-3, pp. 154-166. Mittleman, D. D., Briggs, R. O., Murphy, J., & Davis, A. (2008). Toward a taxonomy of groupware technologies. In Proceedings of the 14th Collaboration Researchers’ International Workshop on Groupware (CRIWG ‘08), pp. 307-321.
  • 161.
    143 Moed, H. F.(2005). Citation Analysis in Research Evaluation. Information Science and Knowledge Management, Springer, New York. Mola, L., Rossignoli, C., & Carugati, A. (2008). The unaspected destiny of a collaborative e-marketplace: The agriok case. In ECIS ‘08, W. Golden, T. Acton, K. Conboy, Hans van der Heijden and V. K. Tuunainen (Eds.), pp. 171-182. Molina, A. I., Redondo, M. A., & Ortega, M. (2007). CIAM: A methodology for groupware user interface development. Journal of Universal Computer Science. Know-Center. Monares, A., Ochoa, S. F., Pino, J. A., Herskovic, V., Rodriguez-Covili, J., & Neyem, A. (2011). Mobile computing in urban emergency situations: Improving the support to firefighters in the field. Expert Systems with Applications, Vol. 38, No. 2, pp. 1255-1267. Morgado, L., Varajão, J., Coelho, D., Rodrigues, C., Sancin, C., Castello, V. (2010). The attributes and advantages of virtual worlds for real world training. The Journal of Virtual Worlds and Education, Vol. 1, No. 1. Morris, M. R., Ryall, K., Shen, C., Forlines, C., & Vernier, F. (2004). Beyond “social protocols”: Multi-user coordination polices for co-located groupware. In Proceedings of the ACM Conference on Computer Supported Cooperative Work, (CSCW ’04), pp. 262-265. Morris, M. R., Cassanego, A., Paepcke, A., Winograd, T., Piper, A. M., & Huang, A. (2006a). Mediating group dynamics through tabletop interface design. IEEE Computer Graphics and Applications, Vol. 26, No. 5, pp. 65-73. Morris, M. R., Paepcke, A., Winograd, T., & Stamberger, J. (2006b). TeamTag: Exploring centralized versus replicated controls for co-located tabletop groupware. In Proceedings of the SIGCHI Conference on Human Factors in Computing Systems. Montreal, Canada: ACM. Morris, M. R., Lombardo, J., & Wigdor, D. (2010). WeSearch: Supporting collaborative search and sensemaking on a tabletop display. In Proceedings of the ACM Conference on Computer Supported Cooperative Work (CSCW ’10), New York, USA, pp. 401-410. Morris, R. D. (2011). Web 3.0: Implications for online learning. TechTrends, Vol. 55, No. 1, pp. 42-46. Morrison, A., Oulasvirta, A., Peltonen, P., Lemmela, S., Jacucci, G., Reitmayr, G., Näsänen, J., & Juustila, A. (2009). Like bees around the hive: A comparative study of a mobile augmented reality map. In Proceedings of the ACM Conference on Human Factors in Computing Systems (CHI ’09), pp. 1889-1898. Mun, J. T., Shin, M. S., & Jung, M. Y. (2009). A goal-oriented trust model for virtual organization creation. Journal of Intelligent Manufacturing, Vol. 22, pp. 345-354. Nalimov, V. V., & Mulchenko, Z. M. (1969). Naoukometria [Scientometrics. The study of science as an information process]. Moscow: Nauka. Nardi, B. A. (1996). Context and consciousness: Activity theory and Human-Computer Interaction. Cambridge: The MIT Press.
  • 162.
    144 Nardi, B., Schiano,D., & Gumbrecht, M. (2004). Blogging as social activity, or, would you let 900 million people read your diary? In Proceedings of Computer-Supported Cooperative Work, CSCW '04. New York: ACM Press. Neal, L. (1997). Virtual classrooms and communities. In Proceedings of Group 97, Phoenix, Arizona: ACM press, pp. 81-90. Neale, D. C., Carroll, J. M., & Rosson, M. B. (2004). Evaluating Computer-Supported Cooperative Work: Models and frameworks. In Proceedings of the ACM Conference on CSCW, pp. 112-121. Neuhaus, C., Neuhaus, E., Asher, A., & Wrede, C. (2006). The depth and breadth of Google Scholar: An empirical study. Portal: Libraries and the Academy, Vol. 6, No. 2, pp. 127- 141. Newcomb, T. M. (1968). Interpersonal balance. In R. P. Abelson, E. Aronson, W. J. McGuire, T. M. Newcomb, M. J. Rosenberg, & P. H. Tannenbaum (Eds.), Theories of cognitive consistency: A sourcebook. Chicago, IL: Rand McNally, pp. 28-51. Newman, M. E. (2001). The structure of scientific collaboration networks. In Proceedings of the National Academy of Sciences, Vol. 98, pp. 404-409. Neyem, A., Ochoa, S., & Pino, J. (2007). Designing mobile shared workspaces for loosely coupled workgroups. Lecture Notes in Computer Science 4715, pp. 173-190. Nickerson, R. C. (1997). A taxonomy of collaborative applications. In Proceedings of the American Conference on Information Systems, Indianapolis, Indiana, pp. 560-562. Noël, S., & Robert, J.-M. (2004). Empirical study on collaborative writing: What do co- authors do, use, and like? Computer Supported Cooperative Work, Vol. 13, No. 1, pp. 63-89. Nunamaker, Jr., J.F., Briggs, R. O., & Mittleman, D. (1991). Electronic meetings to support group work. Communications of the ACM, Vol. 34, No. 7, pp. 40-61. O’Malley, C. (1995). Designing computer support for collaborative learning. In Computer Supported Collaborative Learning, C. O’Malley (Ed.). New York: Springer-Verlag, pp. 283-297. O’Neill, M. S., & Alexander, J. F. (1971). Family interaction patterns as a function of task characteristics. Journal of Applied Social Psychology, Vol. 1, No. 2, pp. 163-172. Oblinger, D. G., & Oblinger, J. L. (2005). Educating the Net Generation. Educause. URL: http://www.educause.edu/content.asp?PAGE_ID=5989andbhcp=1. Ogata, H., & Yano, Y. (2004). Context-aware support for computer-supported ubiquitous learning. In Proceedings of the 2nd IEEE International Workshop on Wireless and Mobile Technologies in Education, Los Alamitos: IEEE Computer Society, pp. 27-34.
  • 163.
    145 Oh, S., Ryu,K., Moon, I., Cho, H., & Jung, M. (2011). Collaborative fractal-based supply chain management based on a trust model for the automotive industry. Flexible Services and Manufacturing Journal, Vol. 22, pp. 183-213. Okada, K. (2007). Collaboration support in the information sharing space. IPSJ Magazine, Vol. 48, No. 2, pp. 123-125. Oliveira, L. S., & Gerosa, M. (2011). Collaborative features in content sharing Web 2.0 social networks: A domain engineering based on the 3C collaboration model. In Proceedings of the Collaboration Researchers’ International Workshop on Groupware (CRIWG ’11), Springer Berlin/Heidelberg, Vol. 6969, pp. 142-157. Olson, G. & Olson, J. (2000). Distance matters. Human Computer Interaction, Vol. 15, pp. 139-178. Olson, G., & Grudin, J. (2009). The information school phenomenon. Interactions, Vol. 16, No. 2, pp. 15-19. Orlikowski, W. J. (1992). Learning from Notes: Organizational issues in groupware implementation. In Proceedings of the ACM Conference on Computer Supported Cooperative Work (CSCW ’92), pp. 362-369. Ornstein, C. (2003). Hospital heeds doctors, suspends use of software. Los Angeles Times. Østerlund, C. (2008). Documents in place: Demarcating places for collaboration in healthcare settings. Computer Supported Cooperative Work, Vol. 17, Nos. 2-3, pp. 195-225. Packer, M. J., & Goicoechea, J. (2000). Sociocultural and constructivist theories of learning: Ontology not just epistemology. Educational Psychologist, Vol. 35, No. 4, pp. 227-241. Palen, L., Vieweg, S., Sutton, J., Liu, S., & Hughes, A. (2007). Crisis informatics: Studying crisis in a networked world. In Proceedings of the Third International Conference on E-Social Science, Ann Arbor. Papadopoulos, C. (2006). Improving awareness in Mobile CSCW. IEEE Transactions on Mobile Computing, Vol. 5, No. 10, pp. 1331-1346. Paredes, H., & Martins, F. M. (2011). Social interaction regulation in virtual web environments using the Social Theatres model. Journal of Network and Computer Applications, In Press, Corrected Proof. Penichet, V. M. R., Marin, I., Gallud, J. A., Lozano, M. D., & Tesoriero, R. (2007). A classification method for cscw systems. Electronic Notes in Theoretical Computer Science, Vol. 168, pp. 237-247. Penichet, V. M. R., Lozano, M. D., & Gallud, J. A. (2008). An ontology to model collaborative organizational structures in CSCW systems. Springer, Vol. Engineering the User Interface: From Research to Practice, ISBN: 978-1-84800-135-0.
  • 164.
    146 Penichet, V. M.R., Lozano, M. D., Gallud, J. A., & Tesoriero, R. (2009). User interface analysis for groupware applications in the TOUCHE process model. International Journal Advances in Engineering Software, ISSN: 0965-9978, Vol. 40, pp. 1212-1222. Pervan, G. P., & Atkinson, D. J. (1995). GDSS research: An overview and historical analysis. Group Decision and Negotiation, Vol. 4, No. 6, pp. 475-485. Pervan, G. P. (1998). A review of research in group support systems: Leaders, approaches and directions. Decision Support Systems, Vol. 23, No. 2, pp. 149-159. Pfister, H.-R. (2005). How to support synchronous net-based learning discourses: Principles and perspectives. In Barriers and Biases in Computer-Mediated Knowledge Communication, R. Bromme, F.W. Hesse, and H. Spada (Eds.), pp. 39-57. Phillips, J., Berge, Z. L. (2009). Second life for dental education. Journal of Dental Education, Vol. 73, pp. 1260-1264. Piaget, J. (1976). To understand is to invent: The future of education. New York: Grossman. Pinkwart, N., & Oliver, H. (2009). Cooperative virtual worlds – A viable ecollaboration pathway or merely a gaming trend? Electronic Markets, Vol. 19, No. 4, pp. 233-236. Pinsonneault, A., & Kraemer, K. L. (1989). The impact of technological support on groups: An assessment of the empirical research. Decision Support Systems, Vol. 5, pp. 197- 216. Piper, A. M., O’Brien, E., Morris, M. R., & Winograd, T. (2005). SIDES: A collaborative tabletop computer game for social skills development. Stanford Univ. Technical Report. Piper, A. M., & Hollan, J. (2008). Supporting medical conversations between deaf and hearing individuals with tabletop displays. In Proceedings of the ACM Conference on Computer Supported Cooperative Work (CSCW ’08), pp. 147-156. Poltrock, S. E., & Grudin, J. (1999). CSCW, groupware and workflow: Experiences, state of the art, and future trends. In Proceedings of the ACM SIGCHI Conference on Human Factors in Computing Systems (CHI ’99). Pittsburgh, Pennsylvania. New York, pp. 120-121. Poole, M. S. (1978). An information-task approach to organizational communication. Academy of Management Review, Vol. 3, No. 4, pp. 493-504. Potter, W. G. (1988). Of making many books there is no end: Bibliometrics and libraries. Journal of Academic Librarianship, Vol. 14, pp. 238-238. Prasolova-Førland, E., & Divitini, M. (2003). Collaborative Virtual Environments for supporting learning communities: An experience of use. In Proceedings of the ACM International Conference on Supporting Group Work (GROUP ’03), Sanibel, Florida.
  • 165.
    147 Pratt, W., Reddy,M. C., McDonald D. W., Tarczy-Hornoch P., & Gennari J. H. (2004). Incorporating ideas from Computer-Supported Cooperative Work. Journal of Biomedical Informatics, Vol. 37, pp. 128-37. Price, D. J. (1963). Little science, big science. New York: Columbia University Press. Price, D. J. (1965). Networks of scientific papers. Science, Vol. 149, pp. 510-515. Priem, J., & Hemminger, B. H. (2010). Scientometrics 2.0: Toward new metrics of scholarly impact on the social Web. First Monday, Vol. 15, No. 7. Prinz, W., Mark, G., & Pankoke-Babatz, U. (1998). Designing groupware for congruency in use. In Proceedings of the ACM Conference on Computer Supported Cooperative Work (CSCW ’98), Seattle, WA: ACM Press, pp. 373-382. Prinz, W., & Grather, W. (2001). The Social Web cockpit: Awareness and mobile portal for web-communities. In Proceedings of the International Workshop on Awareness and the WWW, ACM Conference on Computer Supported Cooperative Work (CSCW ’01), pp. 34-40. Pritchard, A. (1969). Statistical bibliography or bibliometrics? Journal of Documentation, Vol. 25, pp. 348-349. Pritchard, A., Wittig, G. R. (1981). Bibliometrics: A bibliography and index. Vol. 1, pp. 1874-1959, Watford, Hertfordshire: ALLM Books. Rajaei, H., & Aldhalaan, A. (2011). Advances in virtual learning environments and classrooms. In Proceedings of the 14th Communications and Networking Symposium (CNS ‘11). Society for Computer Simulation International, San Diego, CA, USA, pp. 133-142. Rana, A. R., Turoff, M., & Hiltz, S. R. (1997). Task and technology interaction (TTI): A theory of technological support for group tasks. In Proceedings of the Hawaii International Conference on System Sciences (HICSS ‘97), Vol. 2, pp. 66-75. Ranganathan, S. R. (1948). Preface to library science. Delhi. Reddy, M. C., Shabot, M. M., & Bradner, E. (2008). Evaluating collaborative features of critical care systems: A methodological study of information technology in surgical intensive care units. Journal of Biomedical Informatics, Vol. 41, pp. 479-487. Reinhard, W., Schweitzer, J., Volksen, G., & Weber, M. (1994). CSCW tools: Concepts and architectures. Computer, Vol. 27, No. 5, pp. 28-36. Rheingold, H. (1993). The virtual community: Homesteading on the electronic frontier. Reading, MA: Addison-Wesley. Riddell, R. (1997). Doom goes to war. URL: http://www.wired.com/wired/archive/ 5.04/ff_doom.html.
  • 166.
    148 Rieber, L. P.,Tzeng, S., & Tribble, K. (2004). Discovery learning, representation, and explanation within a computer-based simulation: Finding the right mix. Learning and Instruction, Vol. 14, pp. 307-323. Ringel, M., Ryall, K., Shen, C., Forlines, C., & Vernier, F. (2004). Release, rotate, reorient, resize: Fluid techniques for document sharing on multi-user interactive tables. In Proceedings of the ACM Conference on Human Factors in Computing Systems (CHI ’04). Robertson, T., Li, J., O’Hara, K., & Hansen, S. (2010). Collaboration within different settings: A study of co-located and distributed multidisciplinary medical team meetings. Computer Supported Cooperative Work, Vol. 19, Nos. 5-6, pp. 483-513. Rodden, T., & Blair, G. (1991). CSCW and distributed systems: The problem of control. In Proceedings of the European Conference on Computer-Supported Cooperative Work (ECSCW ’91), Amsterdam, Klewar Press, pp. 49-64. Rodden, T. (1996). Populating the application: A model of awareness for cooperative applications. In Proceedings of the ACM Conference on Computer Supported Cooperative Work (CSCW ‘96), pp. 87-96. Rogers, E. M., & Kincaid, D. L. (1981). Communication networks: Toward a new paradigm for research. New York: The Free Press. Rogers, Y. (1994). Integrating CSCW in evolving organisations. In Proceedings of the ACM Conference on Computer Supported Cooperative Work (CSCW ’94), pp. 67-78. Rogers, Y., & Price, S. (2008). The role of mobile devices in facilitating collaborative inquiry in situ. Research and Practice in Technology Enhanced Learning, 3rd Edition, Springer Publishing Company, pp. 209-229. Rogers, Y., Price, S., Harris, E., Phelps, T., Underwood, M., Wilde, D., Smith, H., Muller, H., Randell, C., Stanton, D., Neale, H., Thompson, M., Weal, M., & Michaelides, D. (2002). Learning through digitally-augmented physical experiences: Reflections on the Ambient Wood project. Technical Report, Equator Technical Report. Rogoff, B. (1991). Apprenticeship in thinking. Oxford, UK: Oxford University Press. Rohn, E. (2003). Predicting context aware computing performance. Ubiquity, pp. 1-17. Roseman, M., & Greenberg, S. (1996). TeamRooms: Network places for collaboration. In Proceedings of the 1996 ACM Conference on Computer-Spported Cooperative Work (CSCW ’96), New York, NY: ACM Press, pp. 325-333. Ryall, K., Forlines, C., Shen, C., & Morris, M. R. (2004). Exploring the effects of group size and table size on interactions with tabletop shared-display groupware. In Proceedings of the ACM Conference on Computer-Spported Cooperative Work (CSCW ‘04), pp. 284-293. Saeed, K. A., Malhotra, M. K., & Grover, V. (2011). Interorganizational System Characteristics and Supply Chain Integration: An Empirical Assessment. Decision Sciences, Vol. 42, No. 1, pp. 7-42.
  • 167.
    149 Salovaara, H., &Järvelä, S. (2003). Students’ strategic actions in Computer-Supported Collaborative Learning. Learning Environments Research, Vol. 6, pp. 267-285. Sarcevic, A., Marsic, I., Waterhouse, L. J., Stockwell, D. C., & Burd, R. S. (2011). Leadership structures in emergency care settings: A study of two trauma centers. International Journal of Medical Informatics. doi.10.1016/j.imedinf.2011.01.004. Sathi, A., Morton, T. E., & Roth, S. F. (1986). Callisto: An intelligent project management system. Artificial Intelligence Magazine, Reprinted in Greif (1988), pp. 34-52. Sauter, C., Morger, O., Mühlherr, T., Hutchison, A., & Teufel, S. (1995). CSCW for strategic management in Swiss enterprises: An empirical study. In Proceedings of the European Conference on Computer-Supported Cooperative Work (ECSCW ’95), Stockholm, Sweden, pp. 117-132. Sauer, C. (1999). Deciding the future of IS failures: Not the choices you might think. In Rethinking management information systems, W. Currie and B. Galliers (Eds.). Oxford: Oxford University Press, pp. 279-309. Schmidt, K., & Bannon, L. (1992). Taking CSCW seriously: Supporting articulation work. Computer Supported Cooperative Work, Vol. 1, No. 1, pp. 7-40. Schmidt, K. (1994). The organization of cooperative work: Beyond the “Leviathan” conception of the organization of cooperative work. In Proceedings of the ACM Conference on Computer Supported Cooperative Work (CSCW ‘94), Chapel Hill, NC. New York: ACM Press, pp. 101-112. Schmidt, K., & Simone, C. (1996). Coordination mechanisms: Towards a conceptual foundation of CSCW systems design. Computer Supported Cooperative Work, Vol. 5, Nos. 2-3, pp. 155-200. Schmidt, K. (2002). The problem with ‘Awareness’: Introductory remarks on ‘Awareness in CSCW’. Computer Supported Cooperative Work, Vol. 11, Nos. 3-4, pp. 285-298. Schmidt, K. (2009). Divided by a common acronym: On the fragmentation of CSCW. In Proceedings of the 11th European Conference on Computer-Supported Cooperative Work, Vienna, Austria, Springer, London, pp. 223-242. Schmidt, K. (2010). ‘Keep up the good work!’: The concept of ‘work’ in CSCW. In Proceedings of the 9th International Conference on the Design of Cooperative Systems (COOP ’10), M. Lewkowicz and V. Wulf (Eds.), Aix-en-Provence, France, Springer, London, pp. 265-286. Schwartz, D. L. (1995). The emergence of abstract dyad representations in dyad problem solving. The Journal of the Learning Sciences, Vol. 4, No. 3, pp. 321-354. Scott, S. D., Grant, K. D., & Mandryk, R. L. (2003). System guidelines for co-located, collaborative work on a tabletop display. In Proceedings of the European Conference on Computer-Supported Cooperative Work (ECSCW ’03), pp. 159-178.
  • 168.
    150 Seaton, W. J.(1993). Computer-mediated communication and student self-directed learning. Open Learning, pp. 49-54. Sen, S., Lam, S., Mamunur Rashid, A., Cosley, D., Frankowski, D., Osterhouse, J., Maxwell Harper, F., & Riedl, J. (2006). Tagging, communities, vocabulary, evolution. In Proceedings of the 20th Anniversary ACM Conference on Computer Supported Cooperative Work, pp. 181-190. Sengers, P., Boehner, K., David, S., & Kaye, J. (2005). Reflective design. In Proceedings of the 4th ACM Decennial Conference on Critical Computing, Aarhus, pp. 49-58. Serenko, A., & Bontis, N. (2004). Meta-review of knowledge management and intellectual capital literature: Citation impact and research productivity rankings. Knowledge and Process Management, Vol. 11, No. 3, pp. 185-98. Shapiro, D. (1994). The limits of ethnography: Combining social sciences for CSCW. In Proceedings of the ACM Conference on Computer Supported Cooperative Work (CSCW ’94), New York, NY: ACM, pp. 417-428. Sharples, M., Taylor, J., Vavoula, G., & Bachmair, B. (2010). A theory of learning for the mobile age. In Medienbildung in neuen Kulturräumen. VS Verlag Sozialwissenschaften, pp. 87- 99. Shaw, L., Walker, R., & Hogue, A. (2008). The art and science of teamwork: Enacting a transdisciplinary approach in work rehabilitation. Work, Vol. 30, No. 3, pp. 297-306. Shaw, M. E. (1954). Some effects of problem complexity upon problem solution efficiency in different communication nets. Journal of Experimental Psychology, Vol. 48, No. 3, pp. 211-217. Shaw, M. E. (1971). The psychology of small group behavior. New York: McGraw-Hill. Shaw, M. E. (1973). Scaling group tasks: A method for dimensional analysis. JSAS Catalog of Selected Documents in Psychology, Vol. 3, p. 8. Shim, J. P., Warkentin, M., Courtney, J. F., Power, D. J., Sharda, R., & Carlsson, C. (2002). Past, present, and future of decision support technology. Decision Support Systems, Vol. 33, No. 2, pp. 111-126. Shklovski, I., Palen, L., Sutton, J. (2008). Finding community through Information and Communication Technology in disaster events. In Proceedings of the ACM Conference on Computer Supported Cooperative Work (CSCW ’08), ACM Press, pp. 127-136. Silva, L. C., Borges, M. R. S., & de Carvalho, P. V. (2009). Collaborative ethnography: An approach to the elicitation of cognitive requirements of teams. In Proceedings of the 2009 13th International Conference on Computer Supported Cooperative Work in Design (CSCWD ‘09). IEEE Computer Society, Washington, DC, USA, pp. 167-172.
  • 169.
    151 Sinha, G., Shahi,R., Shankar, M., (2010). Human Computer Interaction. In Proceedings of the 3rd International Conference on Emerging Trends in Engineering and Technology (ICETET ‘10), pp.1-4. doi: 10.1109/ICETET.2010.85. Skeels, M. M., & Grudin, J. (2009). When social networks cross boundaries: A case study of workplace use of Facebook and Linkedin. In Proceedings of the ACM International Conference on Supporting Group Work (GROUP ’09), pp. 95-104. Sliwinski, A. (2009). Top 5 selling games in 2008 across global markets. URL: http:// www.joystiq.com/2009/02/02/top-5-selling-games-in-2008-across-globalmarkets/. Smith, P., & Kelly, M. (1987). Distance education and the mainstream. London: CroomHelm. Sproull, L., & Kiesler, S. (1991). Connections: New ways of working in the networked organization. Cambridge, MA: MIT Press. Stahl, G. (1999). Reflections on WebGuide: Seven issues for the next generation of collaborative knowledge-building environments. In Proceedings of the Computer Support for Collaborative Learning (CSCL ‘99), C. M. Hoadley and J. Roschelle (Eds.), Palo Alto, CA: Stanford University Press, pp. 600-610. Stahl, G. (2000). A model of collaborative knowledge-building. In Proceedings of the Fourth International Conference of the Learning Sciences (ICLS ‘00), Ann Arbor, MI, pp. 70-77. Stahl, G., Koschmann, T., & Suthers, D. (2006). Computer-Supported Collaborative Learning: An historical perspective. In Cambridge Handbook of the Learning Sciences, R. K. Sawyer (Ed.), pp. 409-426. Stahl, G. (2011). Theories of cognition in CSCW. In Proceedings of the European Computer-Supported Cooperative Work (ECSCW ’11), Aarhus, Denmark. Steiner, I. D. (1972). Group process and productivity. New York: Academic Press. Strauss, A. L., Corbin, J., Fagerhaugh, S., Glaser, B. G., Maines, D., Suczek, B., & Wiener, C. L. (1984). Chronic illness and the quality of life. St. Louis: C. V. Mosby. Strauss, A. L. (1993). The articulation of work through interaction. The Sociological Quarterly, Vol. 34, No. 1, pp. 71-83. Suchman, L. A. (1987). Plans and situated actions: The problem of human-machine communication. Cambridge: Cambridge University Press. Suthers, D. D., Dwyer, N., Medina, R., & Vatrapu, R. (2010). A framework for conceptualizing, representing, and analyzing distributed interaction. International Journal of Computer Supported Collaborative Learning, Vol. 5, No. 1, pp. 5-42. Tague-Sutcliffe, J. (1992). An introduction to informetrics. Information Processing & Management, Vol. 28, No. 1, pp. 1-3.
  • 170.
    152 Teng, J., &Ramamurthy, K. (1993). Group Decision Support Systems: Clarifying the concept and establishing a functional taxonomy. INFOR, Vol. 31, No. 3, pp. 166-184. Teruel, M. A., Navarro, E., López-Jaquero, V., Montero, F., & González, P. (2011). An empirical evaluation of requirement engineering techniques for collaborative systems. In Proceedings of the 15th International Conference on Evaluation and Assessment in Software Engineering, Durham, UK. Teufel, S., Sauter, C., Mühlherr, T., & Bauknecht, K. (1995). Computerunterstützte Gruppenarbeit. Bonn: Addison-Wesley, apud Borghoff, U. M., & Schlichter, J. H., Computer- Supported Cooperative Work: Introduction to distributed applications. Springer, USA, 2000. Thelwall, M. (2008). Bibliometrics to webometrics. Journal of Information Science, Vol. 34, No. 4, pp. 605-621. doi: 10.1177/0165551507087238. Thomas, R. H., Forsdick, H. C., Crowley, T. R., Schaaf, R. W., Tomlinson, R. S., Travers, V. M., & Robertson, G. G. (1985). Diamond: A multimedia message system built on a distributed architecture. IEEE Computer, Vol. 18, No. 12, pp. 65-78. Reprinted in Greif (1988). Thornton, P., & Houser, C. (2004). Using mobile phones in education. In Proceedings of the 2nd IEEE International Workshop on Wireless and Mobile Technologies in Education, Taiwan, pp. 3-10. Trist, E., & Bamforth, K. (1951). Some social and psychological consequences of the longwall method of coal getting. Human Relations, Vol. 4, pp. 3-38. Turoff, M. (1995). Designing a virtual classroom. In Proceedings of the International Conference on Computer Assisted Instruction. URL: http://www.njit.edu/Department/cccc/vc/ Papers/design.html. Ure, A. (1835). The Philosophy of Manufactures, London. van der Aalst, W. M. P., ter Hofstede, A. H. M., & Weske, M. (2003). Business Process Management: A survey. In Proceedings of the International Conference on Business Process Management (BPM ‘03), W. M. P. van der Aalst, A. H. M. ter Hofstede, and M. Weske (Eds.), Vol. 2678 of Lecture Notes in Computer Science, Springer-Verlag, Berlin, pp. 1-12. van Raan, A. F. J. (1997). Scientometrics: State of the art. Scientometrics, Vol. 38, pp. 205-218. van Welie, M., & van der Veer, G. C. (2003). Groupware task analysis. In Handbook of Cognitive Task Design, E. Hollnagel (Ed.), LEA., NJ, pp. 447-476. Vaughan, L., & Shaw, D. (2005). Web citation data for impact assessment: A comparison of four science disciplines. Journal of the American Society for Information Science, Vol. 56, No. 10, pp. 1075-1087. Vickers, B. (1994). Designing layered functionality with Group Decision Support Systems. Decision Support Systems, Vol. 11, pp. 83-99.
  • 171.
    153 Vivian, R., Huzita,E., Lapasini, L. G., & Steinmacher, C. A. (2011). Context-awareness on software artifacts in distributed software development: A systematic review collaboration and technology. In Proceedings of the Collaboration Researchers’ International Workshop on Groupware (CRIWG ’11), Springer Berlin/Heidelberg, Vol. 6969, pp. 30-44. Vygotsky, L. (1930). Mind in society. Cambridge, MA: Harvard University Press. Vygotsky, L. (1978). Mind in society: The development of higher psychological processes. Cambridge, MA: Harvard University Press. Wade, N. (1975). Citation analysis: A new tool for science administrators. Science, Vol. 188, pp. 429-432. Wainer, J., & Barsottini, C. (2007). Empirical research in CSCW – A review of the ACM/CSCW conferences from 1998 to 2004. Journal of the Brazilian Computer Society, Vol. 13, pp. 27-36. Wainer, J., Barsottini, C. G. N., Lacerda, D., & de Marco, L. (2009). Empirical evaluation in computer science research published by ACM. Information and Software Technology, Vol. 51, No. 6, pp. 1081-1085. Wang, H., & Huang, L. (2010). The research on enterprise manufacture integrated and collaborative commerce system. In Proceedings of the 2010 International Conference on E- Business and E-Government (ICEE ‘10). IEEE Computer Society, Washington, DC, USA, pp. 49- 54. Ward, L. (1999). Collaborative commerce at Cisco: A case study and interview. Collaborative Strategies Inc. Wastell, D. G., & Newman, M. (1996). Information systems development in the ambulance service: A tale of two cities. Account Manage Information Technology, Vol. 6, pp. 283–300. Watanabe, S., Kakuta, J., Mitsukoka, M., & Okuyama, S. (2000). A field experiment on the communication of awareness-support memos among friends with mobile phones. In Proceedings of the International Workshop on Awareness and the WWW, ACM Conference on Computer Supported Cooperative Work (CSCW ’00). Watson-Manheim, M. B., Chudoba, K., & Crowston, K. (2002). Discontinuities and continuities: A new way to understand virtual work. Information, Technology and People, Vol. 15, No. 3, pp. 191-209. Weiser, M. (1991).The computer for the 21st century. Scientific American, Vol. 265, No. 3, pp. 94-104. Weiseth, P. E., Munkvold, B. E., Tvedte, B., & Larsen, S. (2006). The wheel of collaboration tools: A typology for analysis within a holistic framework. In Proceedings of the 20th anniversary conference on Computer Supported Cooperative Work (CSCW ‘06). New York, NY, USA, 239-248.
  • 172.
    154 Wenger, E. (1998).Communities of Practice: Learning, meaning, and identity. New York: Cambridge University Press. Wenger, E. (2001). Supporting communities of practice: A survey of community- orientated technologies. URL: http://www.ewenger.com/tech. Wheeler, S. (2009). Learning with ‘e’s: E-Learning 3.0. URL: http://steve-wheeler. blogspot.com/2009/04/learning-30.html White, H. D., & McCain, K. W. (1989). Bibliometrics. In Annual Review of Information Science and Technology, Vol. 24, Elsevier Science Publishers B.V. for the American Society for Information Science, Amsterdam, The Netherlands, pp. 119-186. White, H. D., Wellman, B., & Nazer, N. (2004). Does citation reflect social structure? Longitudinal evidence from the “Globenet” interdisciplinary research group. Journal of the American Society for Information Science and Technology, Vol. 55, No. 2, pp. 111-126. Whitehead, E. J., & Goland, Y. Y. (1999). WebDAV: A network protocol for remote collaborative authoring on the Web. In Proceedings of Sixth European Conference on Computer-Supported Cooperative Work, Copenhagen, Denmark, pp. 291-310. Whittaker, S., Frohlich, D.M., & Daly-Jones, O. (1994). Informal workplace communication: What is it like and how might we support it? In Proceedings of the ACM Conference on Human Factors in Computing Systems (CHI ’94), Boston: ACM Press. Wiberg, M. (2001). RoamWare: An integrated architecture for seamless interaction in between mobile meetings. In Proceedings of the International ACM SIGGROUP Conference on Supporting Group Work (GROUP ’01), Boulder, Colorado, pp. 288-297. Wiberg, M., & Grönlund, A. (2000). Exploring Mobile CSCW: Five areas of questions for further research. IRIS23, Sweden. Wiecha, J., Heyden, R., Sternthal, E., & Merialdi, M. (2010). Learning in a virtual world: Experience with using Second Life for medical education. Journal of Medical Internet Research, Vol. 12. Wilson, C. S. (2001). Informetrics. In Annual Review of Information Science and Technology for the American Society for Information Science, M. E. Williams (Ed.), Medford, NJ: Information Today, Inc., Vol. 34, pp. 3-143. Wilson, P. (1991). Computer-Supported Cooperative Work: An Introduction. Oxford, England: Intellect. Winne, P. H., Nesbit, J. C., Kumar, V., Hadwin, A. F., Lajoie, S. P., Azevedo, R. A., & Perry, N. E. (2006). Supporting self-regulated learning with gStudy software: The Learning Kit Project. Technology, Instruction, Cognition and Learning, Vol. 3, No. 1, pp. 105-113. Winograd, T., & Flores, F. (1986). Understanding computers and cognition: A new foundation for design. Norwood, New Jersey: Abblex.
  • 173.
    155 Xiao, Y. (2005).Artifacts and collaborative work in healthcare: Methodological, theorical, and technological implications of the tangible. Journal of Biomedical Informatics, Vol. 38, No. 1, pp. 26-33. Xue, L., Orgun, M. A., & Zhang, K. (2008). A multi-versioning scheme for intention preservation in collaborative editing systems. Computer Supported Cooperative Work, Vol.17, Nos. 5-6, pp. 509-551. Yang, Y. (1995). Coordination for process support IS not enough. In Proceedings of the Fourth European Workshop Softzoare Process Technology, Lecture Notes in Computer Science 913, Springer-Verlag. Yee, N. (2006). The demographics, motivations and derived experiences of users of massively multi-user online graphical environments. URL: http://www.nickyee.com/pubs. Yousfi, F., Geib, J. M., & Beuscart, R. (1994). A new architecture for supporting group work in the field of health care. The 3rd Workshop on Enabling Technologies: Infrastructure for Collaborative Enterprises, Morgantown, USA, pp. 76-80. Zagal, J. P., Rick, J., & Hsi, I. (2006). Collaborative games: Lessons learned from board games. Simulation & Gaming, Vol. 37, pp. 24-40. Zhao, D., & Rosson, M. B. (2009). How and why people twitter: The role that micro- blogging plays in informal communication at work. In Proceedings of the ACM 2009 International Conference on Supporting Group Work, GROUP ‘09, pp. 243-252. Zhou, D., Nakatani, K., & Chuang, T.-T. (2011). Data quality in collaborative commerce. International Journal of Information Quality, Vol. 2, No. 3. Zhu, J., Gong, J., Liu, W., Song, T., & Zhang, J. (2007). A collaborative virtual geographic environment based on P2P and grid technologies. Information Science, Vol. 177, No. 21, pp. 4621-4633. Ziegler, J., Pfeffer, J., & Urbas, L. (2010). A mobile system for industrial maintenance support based on embodied interaction. In Proceedings of the Fifth International Conference on Tangible, Embedded, and Embodied Interaction (TEI ‘11). ACM, New York, NY, USA, pp. 181- 188. Zigurs, I., & Buckland, B. K. (1998). A theory of task/technology fit and Group Support Systems effectiveness. MIS Quarterly, Vol. 22, No.3, pp. 313-334. Zipf, G. K. (1932). Selected studies of the principle of relative frequency in language. Harvard University Press. Zipf, G. K. (1949). Human Behavior and the Principle of Least Effort: An Introduction to Human Ecology. Cambridge, MA: Addison-Wesley.
  • 175.
    APÊNDICE 1: COMPILAÇÃODAS PROPRIEDADES TAXONÓMICAS DE CSCW Neste apêndice, apresentam-se em pormenor as principais características encontradas na literatura de CSCW no âmbito de classificação de sistemas tecnológicos de suporte a grupos cooperativos e fluxos processuais verificados entre membros inseridos em configurações desta natureza. As categorias de classificação são organizadas segundo o seu grau de semelhança em termos taxonómicos, podendo sobrepor-se ‘espacialmente’ devido à sua composição informal. Os principais critérios utilizados reportam-se ao nome do (s) autor (es) e data de publicação de determinada taxonomia, propriedades constitutivas da composição de um grupo envolvido em tarefas cooperativas com recurso à tecnologia, características tecnológicas extraídas da análise bibliográfica às dimensões funcionais das ferramentas colaborativas, configuração temporal e espacial das actividades de trabalho cooperativo com suporte informático e propriedades com um carácter complementar às categorias anteriores. Autor (es), ano Critérios de grupo Componentes técnicas Tempo/Espaço Outros Carter et al., 1950 Actividades em grupo Discussão, colóquio, construção intelectual, montagem mecânica, coordenação motora, e raciocínio Shaw, 1954 Complexidade da tarefa Simples, ou complexa Bass et al., 1958 Dificuldade de uma tarefa Fácil, ou difícil Hackman, 1968 Requisitos comportamentais das tarefas intelectuais de redacção escrita Produção, discussão, e resolução de problemas O'Neill & Alexander, 1971 Requisitos comportamentais das tarefas intelectuais Discussão, decisão, e desempenho Steiner, 1972 Tarefas unitárias em termos de combinação das contribuições dos membros Unitário/divisível, maximização/optimização, e processos prescritos/ permitidos (disjuntivo, conjuntivo, aditivo)
  • 176.
    Shaw, 1973 Continuaçãonão exclusiva Dificuldade, multiplicidade de soluções, interesse intrínseco, requisitos de cooperação, familiaridade, e manipulação intelectual Davis et al., 1976 Relações dos membros de um grupo e processos de desempenho de tarefas Entre grupos cooperativos (intelectual/decisão), grupos concorrentes ou com motivações mistas (tarefas com duas pessoas e duas escolhas, troca e negociação, ou formação de coalizões) Poole, 1978 Dimensões das tarefas ao nível da unidade de trabalho Dificuldade, variabilidade, e interdependência McGrath, 1984 Circunflexo das tarefas de grupo Produzir (planeamento/ criatividade), seleccionar (intelectivo/tomada de decisão), negociar (motivações distintas/ conflito cognitivo), e executar (desempenho e domínio psicomotor/ competição) Bui & Jarke, 1986 Grau de cooperação Cooperação, ou negociação Centralização do controlo Democrática, ou hierárquica Distância temporal Mesmo tempo, ou tempos diferentes Distância espacial Local, ou remota Jelassi & Beauclair, 1987 Sessão Síncrona, ou assíncrona Configuração de proximidade dos membros do grupo Próximo, ou disperso Interacção Cara-a-cara, ou sem visualização directa DeSanctis & Gallupe, 1987 Tipo de tarefa Planeamento, criatividade, intelectual, preferência, conflito cognitivo, e motivação divergente Tamanho do grupo Pequeno, ou grande Proximidade entre os membros Cara-a-cara, ou disperso Daft et al., 1987 Canais de média Interacção cara-a-cara, modalidades de áudio e vídeo, e meios textuais Riqueza dos meios Alta, ou baixa Critérios Feedback, pistas múltiplas, variedade de línguas, e foco pessoal Campbell, 1988 Combinações de atributos com pouca complexidade Simples, decisão, comentário, problema, e difusão Johansen, 1988 Tempo Mesmo, ou diferente Espaço Mesmo, ou diferente
  • 177.
    Kraemer & King, 1988 Principaiselementos de GDSS Hardware, software, ‘organizationware’, e pessoas Base tecnológica de GDSS Salas de reunião electrónicas, instalações de teleconferência, rede de grupo, centro de informação, conferência de decisão, e laboratório de colaboração Pinsonneault & Kraemer, 1989 Ambiente de um grupo Factores pessoais, factores situacionais, estrutura do grupo, suporte tecnológico, e tarefa Categorias de sistemas de suporte a grupos Sistemas de Suporte à Decisão em Grupo (GDSS), e Sistemas de Suporte à Comunicação em Grupo (GCSS) Nunamaker et al., 1991 Tamanho do grupo 3 a 7, ou >7 Dispersão temporal Mesmo, ou diferente Proximidade do grupo Um grupo, diversos grupos, ou múltiplos indivíduos Kuutti, 1991 Função individual numa tarefa Expansiva, activa, e passiva Área de suporte Instrumentos, regras, divisão do trabalho, ‘pensamento’ sobre um assunto, e comunidade Tipos de trabalho suportados Automação de rotinas, acções pré-determinadas, dados, controlo, fixo, separação ‘ocultando a visibilidade’, ferramentas, significados e materiais partilhados, coordenação, pesquisa de informação, rede visível, automação ou criação de objectos, negociação de funções, organização do trabalho, compreensão, e criação de comunidades Rodden & Blair, 1991 Formas de cooperação Síncrono, assíncrono, ou misto Natureza geográfica Co-localizado, co- localizado virtualmente, remoto localmente, ou remoto Ellis et al., 1991 Modos de colaboração Comunicação, coordenação, e colaboração Funcionalidade do nível de aplicação Sistemas de mensagens, editores multi-utilizador, sistemas de suporte à decisão em grupo e salas de reunião electrónicas, conferência electrónica, agentes inteligentes, e sistemas de coordenação
  • 178.
    Johansen, 1992 Configuração temporale espacial Mesmo tempo/ mesmo espaço, mesmo tempo/ espaços diferentes, tempos diferentes/ espaços diferentes, e tempos diferentes/ mesmo espaço Jarczyk et al., 1992 Principais classes de critérios Funcional, técnico, aplicação, usabilidade, e ergonomia e escalabilidade Meta-critérios ‘Ortogonalidade’, e escalabilidade Teng & Ramamurthy, 1993 Suporte a processos de grupo Sem apoio de processos, suporte comunicacional, suporte à estruturação de processos, e apoio a processos inteligentes Suporte ao conteúdo do problema Sem apoio de DSS, suporte convencional de DSS, DSS para a análise de decisões, e DSS baseados em conhecimento Mentzas, 1993 Objectivos Metas globais Suporte à decisão Resolução de conflitos, negociação, e modelação da decisão Opções conflituantes no desenvolvimento de sistemas para grupos Especificação e implementação de coordenação, fases de trabalho síncronas e assíncronas, troca e partilha de informação, suporte de processamento sequencial e simultâneo, suporte de negociação e resolução de conflitos, suporte de modelação analítica, e descrição do ambiente organizacional Características do modelo de coordenação formal Modelo de controlo, e formas de representação Ambiente organizacional Arquitectura centralizada, ou arquitectura de controlo descentralizada Tipo de processamento Modo de comunicação (síncrono/assíncrono) e modo de fluxo de informação (troca ou partilha de informação) Grudin, 1994 Local Mesmo, diferente mas previsível, ou diferente e imprevisível Tempo Mesmo, diferente mas previsível, ou diferente e imprevisível Malone & Crowston, 1994 Processo de coordenação Gestão de recursos partilhados (atribuição de tarefas e definição de preferências), gestão de relações entre clientes e fornecedores, gestão da sincronização, gestão da relação tarefa/subtarefa (decomposição de objectivos), tomada de decisão em grupo, e comunicação
  • 179.
    Dix, 1994 Entidades Pessoas,e artefactos de trabalho Relações Compreensão, comunicação directa, passagem directa, e controlo e feedback Reinhard et al., 1994 Critérios de aplicação Cenários de aplicação de tarefas Critérios técnicos Suporte de hardware, software, e rede Critérios funcionais Interacção (implícita/explícita, e síncrona/assíncrona), coordenação, distribuição, reacções específicas dos utilizadores, visualização, e ocultação de dados Ellis & Wainer, 1994 Decomposição funcional de groupware Comunicação, coordenação, e produção DeSanctis & Poole, 1994 Base de classificação Características estruturais, e ‘espírito’ da tecnologia Propriedades técnicas Interface, funcionalidade, e atributos holísticos McGrath & Hollingshead, 1994 Tipo de tarefa Gerar ideias e planos, escolher a resposta correcta (tarefas intelectuais), escolher a resposta preferida (tarefas de avaliação), e negociar conflitos de interesse Níveis de avaliação Aumentar a riqueza potencial necessária para o sucesso da tarefa, e aumentar o potencial de riqueza da informação Tipos de avaliação Configuração (naturalística ou controlada), e manipulação (rigorosa ou mínima/inexistente) Media de GDSS Sistemas computacionais, sistemas de áudio, sistemas de vídeo, e comunicações cara-a-cara Vickers, 1994 Extensão para a qual os utilizadores podem controlar e/ou modificar o sistema Fechada, fechada/aberta, aberta/fechada, ou aberta Sauter et al., 1995 Suporte do sistema Comunicação, coordenação, e cooperação Classes de sistemas Sistemas de comunicação, espaços de informação partilhada, gestão do fluxo de trabalho, e computação colaborativa Coleman, 1995 Categorias de groupware Correio e mensagens electrónicas, calendários e agendas de grupo, sistemas de reuniões electrónicas, conferência de dados em tempo real, conferência assíncrona, tratamento de documentos em grupo, workflow, utilitários colaborativos e sistemas de desenvolvimento de groupware, serviços de groupware, aplicações de suporte a grupos de trabalho, e aplicações colaborativas baseadas na Internet
  • 180.
    Nickerson, 1997 Tipode aplicação colaborativa Mensagens electrónicas, partilha de informação, conferência de documentos, conferência de áudio, conferência de vídeo, conferência electrónica, suporte a reuniões electrónicas, calendários e agendas de grupo, e gestão do fluxo de trabalho Dimensão modal Documento, áudio, e visual Dimensão temporal Síncrono, ou assíncrono Dimensão espacial Próximo, ou distante Rana et al., 1997 Componentes do sistema Suporte individual, suporte a processos de grupo, suporte a meta-processos, e suporte ao modelo de grupo Grudin & Poltrock, 1997 Modos de colaboração Comunicação, partilha de informação, e coordenação Dix et al., 1998 Tempo Sincronizado cooperativamente, mista, serial, e não sincronizado Espaço Co-localizado, ou remoto Fjermestad & Hiltz, 1998 Tarefa Tipo, e complexidade Grupo Tamanho do grupo, composição do grupo, características dos membros, liderança, e tipo de assunto Tecnologia Suporte a tarefas, ferramentas de suporte a tarefas, estrutura do processo, modo de comunicação, e concepção Kaliannan, 1999 Dinâmicas de grupo Nível do grupo, padrões de acesso, e disseminação de informação Escala Espacial, numérica, e organizacional Borghoff & Schlichter, 2000 Modos de colaboração Comunicação, coordenação, e cooperação Ellis, 2000 Categorização de sistemas colaborativos Keepers, coordenadores, comunicadores, e agentes de equipa Ferraris & Martel, 2000 Modelo de trevo Comunicação, coordenação, produção, e regulação Gutwin & Greenberg, 2000 Mecânicas de groupware Comunicação explícita, consequencial, coordenação de acções, planeamento, monitorização, assistência, e protecção Níveis de avaliação Eficácia, eficiência, e satisfação Wenger, 2001 Comunidades de prática Trabalho (espaços de
  • 181.
    projecto), estrutura social (comunidadesde websites), conversação (grupos de discussão), interacções efémeras (síncronas), instrução (espaços de aprendizagem electrónicos), troca de conhecimento (acesso à especialidade), documentos (bases de conhecimento), e integração contínua de trabalho e conhecimento (área de trabalho do ‘trabalhador de conhecimento’) Bafoutsou & Mentzas, 2002 Categorias de ferramentas colaborativas Tratamento de documentos e ficheiros em contexto de grupo, conferência electrónica, sistemas de reunião electrónicos, e espaço de trabalho electrónicos Categorias ao nível da aplicação Correio electrónico, calendarização electrónica, workflow, suporte à decisão em grupo, edição escrita colaborativa, e ferramentas de aprendizagem Serviços colaborativos Quadro de avisos, discussões, e-mail, notificações de e-mail, páginas/mensagens online, chat, quadro branco electrónico, conferência áudio/vídeo, lista de tarefas, gestão de contactos, partilha de ecrã, inquéritos/sondagens, actas/registos de reuniões, ferramentas de calendarização de reuniões, capacidade de apresentação, gestão de projectos, partilha de ficheiros e documentos, gestão de documentos, e trabalho síncrono sobre ficheiros/documentos Dimensão temporal Síncrono, e assíncrono Dimensão espacial Co-localizado, e remoto Araujo et al., 2002 Dimensões para a avaliação de groupware Contexto do grupo, usabilidade, colaboração, e impacto cultural Acções possíveis Alteração, e influência Coleman, 2002 Classes de ferramentas Mensagens e calendarização, gestão de projectos, gestão de dados, acesso a dados neutros, acesso a dados nativos, e revisão da
  • 182.
    concepção em tempo-real Categoriasfuncionais evoluídas Sistemas colaborativos de gestão de conteúdo, gestão de capital intelectual e conhecimento tácito, ferramentas de colaboração em tempo- real, ferramentas de equipas virtuais, gestão colaborativa de recursos do cliente, portais e comunidades online, e infra-estruturas de mensagens sem fios e unificadas para a colaboração Coleman, 2003 Níveis de colaboração Comunicação, interacção, e colaboração Tipos de dados Nível, objectos, documentos, conversações, e tarefas Bolstad & Endsley, 2003 Processos colaborativos Planeamento, agendamento, localização de informação, brainstorming, criação de documentos, recolha de dados, distribuição de informação, e percepção da informação partilhada Categoria da ferramenta Cara-a-cara, conferência vídeo, conferência áudio, telefone, rede de rádio, chat/instant messaging, quadro branco electrónico, transferência de ficheiros, partilha de programas/ aplicações, e-mail, groupware, quadro de avisos, e ferramentas de domínio específico Características das ferramentas Gravável/delimitável, identificável, e estruturado Tipos de informação Verbal, textual, vídeo, emocional, fotográfico, e espacial/gráfico Tempo Síncrono, assíncrono, e sincronicidade média-alta Previsibilidade Agendado, sem agendamento, e semi-agendado Local Co-localizado, e distribuído Grau de interacção Baixo, moderado- baixo, moderado, médio-alto, e alto Neale et al., 2004 Avaliação da percepção de uma actividade Comunicação, cooperação, colaboração, coordenação, partilha de informação, interacção leve, junção do trabalho (fortemente reunido ou reunido de forma espontânea), perda de processos distribuídos, e factores contextuais Weiseth et al., 2006 Funções de colaboração Coordenação, tomada de decisão, e produção Coordenação Planeamento, ajuste mútuo, e padronização Tomada de decisão Escolha, avaliação e análise, relatório, pesquisa, e inquérito Produção Pesquisa e recuperação, correspondência, autoria, publicação, e captura Interface de colaboração Portais, dispositivos, e espaço de trabalho físico Gestão de conteúdo e integração de processos Integração de processos, gestão do ciclo de vida do conteúdo, e gestão do modelo de conteúdo Bernard et al., 2006 A Web conecta a informação Motores de busca, portais Dimensões de avaliação Grau de
  • 183.
    de conteúdo, portais empresariais,bases de dados, servidores de ficheiros, websites, pims, ‘push’, pub-sub, e partilha de ficheiros p2p A metaweb conecta inteligência Mentes empresariais, mentes de grupo, lifelogs, weblogs semânticos, ‘o cérebro global’, comunidades descentralizadas, ‘a teia de relações’, mercados inteligentes, e redes de conhecimento A Web Semântica conecta conhecimento Ontologias, taxonomias, redes semânticas, gestão de conhecimento, bases de conhecimento, agentes inteligentes, assistentes pessoais, e inteligência artificial O software social conecta pessoas Groupware, e-mail, wikis, mercados de leilões, conferência, weblogs, rss, portais de comunidades, redes sociais, usenet, instant messaging, e partilha de ficheiros p2p conectividade social, e grau de conectividade da informação (potencial de partilha de informação) Okada, 2007 Modelo de colaboração hierárquico Colaboração, partilha, percepção, e coexistência Colaboração Assertividade, e cooperação Partilha Ideia/opinião, conhecimento/informação, e trabalho/operação Percepção Humanos, espaço/atmosfera, e objectos Coexistência Local/tempo Penichet et al., 2007 Característica de CSCW Partilha de informação, comunicar, e coordenar Categoria da ferramenta Fax, e-mail, sistema de voz sobre ip, chat, gestão de documentos, notícias, fórum, discussões, mecanismos de aprovação, calendários de grupo, planificação partilhada, fluxo de trabalho, gestão de eventos, agenda, co- navegador, quadro branco electrónico partilhado, sistemas de notificação, sistemas de apresentação, GDSS, BSCW, SharePoint, sala de reuniões, e videoconferência Tempo Síncrono, e assíncrono Espaço Mesmo, e diferente Koch, 2008 Conceitos nucleares Gestão de informação, identidade e gestão da rede, e comunicação
  • 184.
    Classes de aplicações Wikis,redes sociais, instant messaging, marcação social, editores de grupo, e weblogs Mittleman et al., 2008 Atributos do esquema de comparação Conteúdo, funcionalidade principal, parâmetros de acção (sincronicidade, e identificabilidade), relacionamentos, acções suportadas, controlos de acesso, persistência da sessão, mecanismos de alerta, e indicadores de percepção Esquema de classificação para tecnologia de colaboração Páginas de co-autoria (ferramentas de conversação, editores partilhados, dinâmicas de grupo, e ferramentas de votação), tecnologias de transferência contínua de dados (partilha da área de trabalho/aplicação, audioconferência, e videoconferência), ferramentas de acesso à informação (repositórios de ficheiros partilhados, sistemas de marcação social, motores de busca, e sindicalização), e sistemas agregados Sincronicidade Síncrono, e assíncrono Funcionalidade principal Partilha de texto/hiperligações, partilha de texto/conferência, e partilha de texto Conteúdo Texto, ligações, gráfico, fluxo de dados, e hipermédia Relacionamentos Colecção, lista, árvore, e gráfico Persistência da sessão Identificado, e anónimo Acções suportadas Adicionar, receber, associar, editar, mover, eliminar, e comentar Albors et al., 2008 Contextos virtuais colaborativos Autoridade/propriedade, difusão, aprendizagem, valores, colaboração, acesso ao conhecimento, benefícios, propriedade intelectual, modelo de inovação/negócio, e democratização Modelos Social, académico, e empresarial Giraldo et al., 2009 Organização taxonómica de propostas Contexto partilhado, área de visualização, divisão do trabalho, actividade, tipo de tarefa, informação geográfica, pessoas (unidade organizacional ou trabalhadores actores), eventos, períodos de tempo, objecto, estratégia, e regras Quadro de Zachman Perspectiva da tecnologia, perspectiva do sistema, perspectiva de negócio, informação, função, rede, pessoas, tempo, e motivação Penichet et al., 2009 Relacionamentos organizacionais Relação estrutural, relação de diversão, relação de agregação, relação colaborativa, e interacção cooperativa Objectivos Organização, grupo, e tarefa Itens organizacionais Grupo, função, actor, utilizador, e tarefa
  • 185.
    APÊNDICE 2: LISTADE PUBLICAÇÕES COM MAIOR NÚMERO DE CITAÇÕES Este apêndice apresenta uma lista composta pelos artigos com mais citações segundo o índice de ‘bibliometria’ do WoS, com o objectivo de fornecer as linhas de análise referentes à qualidade do trabalho científico produzido nos últimos anos numa área de CSCW em constante evolução e que necessita de uma regeneração contínua em termos de análise. A ordenação de dados é feita segundo o número de citações em cada conferência ou revista analisada. Autor (es), ano Título do artigo Número de citações (WoS) Conferência/ Revista Ano Valeria Herskovic, José A. Pino, Sergio F. Ochoa, Pedro Antunes Evaluation Methods for Groupware Systems 10 CRIWG 2007 David A. Mejia, Alberto L. Morán, Jesus Favela Supporting Informal Co-located Collaboration in Hospital Work 10 CRIWG 2007 Andrés Neyem, Sergio F. Ochoa, José A. Pino Designing Mobile Shared Workspaces for Loosely Coupled Workgroups 10 CRIWG 2007 Andrés Neyem, Sergio F. Ochoa, José A. Pino Supporting Mobile Collaboration with Service-Oriented Mobile Units 9 CRIWG 2006 Seiji Isotani, Riichiro Mizoguchi Deployment of Ontologies for an Effective Design of Collaborative Learning Scenarios 8 CRIWG 2007 Aniket Kittur, Robert E. Kraut Harnessing the Wisdom of Crowds in Wikipedia: Quality through Coordination 8 CSCW 2008 Joan DiMicco, David R. Millen, Werner Geyer, Casey Dugan, Beth Brownholtz, Michael Muller Motivations for social networking at work 8 CSCW 2008 Eva Hornecker, Paul Marshall, Nick Sheep Dalton, Yvonne Rogers Collaboration and interference: Awareness with mice or touch input 7 CSCW 2008 Wai-Tat Fu The microstructures of social tagging: A rational model 5 CSCW 2008 Garrett Brown, Travis Howe, Micheal Ihbe, Atul Prakash, Kevin Borders Social networks and context-aware spam 5 CSCW 2008 Zhimin Yang, Wei Tang, Zengguang Zhang P2P Cooperation based on Strong Migration in CSCW 6 CSCWD 2007 Hongyun Xiong, Surong Sun A Distributed Collaborative Product Customization System Based on Web3D 4 CSCWD 2007
  • 186.
    Min-Jen Tsai, Chen-Sheng Wang,Po-Yu Yang, Chien- Yu Yang A Collaborated Computing System by Web Services Based P2P Architecture 4 CSCWD 2005 Nelson Baloian, Gustavo Zurita, Pedro Antunez, Felipe Baytelman A Flexible, Lightweight Middleware Supporting the Development of Distributed Applications across Platforms 3 CSCWD 2007 Hui Li, Haiyang Wang, Lizhen Cui Automatic Composition of Web Services Based on Rules and Meta- Services 3 CSCWD 2007 Stacey D. Scott, Karen D. Grant, Regan L. Mandryk System guidelines for co-located, collaborative work on a tabletop display 6 ECSCW 2003 Federico Cabitza, Carla Simone “…and do it the usual way”: Fostering Awareness of Work Conventions in Document-mediated Collaboration 5 ECSCW 2007 Victor M. González, Gloria Mark Managing currents of work: Multi- tasking among multiple collaborations 5 ECSCW 2005 Daniel Wigdor, Ravin Balakrishnan Empirical investigation into the effect of orientation on text readability in tabletop displays 5 ECSCW 2005 Alex S. Taylor, Laurel Swan, Abigail Durrant Designing Family Photo Displays 4 ECSCW 2007 Federico Cabitza, Marcello Sarini, Carla Simone Providing Awareness through Situated Process Maps: The Hospital Care Case 7 GROUP 2007 Dejin Zhao, Mary Beth Rosson How and Why People Twitter: The Role that Micro-blogging Plays in Informal Communication at Work 5 GROUP 2009 Georg Groh, Christian Ehmig Recommendations in Taste Related Domains: Collaborative Filtering vs. Social Filtering 5 GROUP 2007 Reid Priedhorsky, Jilin Chen, Shyong (Tony) K. Lam, Katherine Panciera, Loren Terveen, John Riedl Creating, Destroying, and Restoring Value in Wikipedia 5 GROUP 2007 Umer Farooq, John M. Carroll, Craig H. Ganoe Supporting Creativity with Awareness in Distributed Collaboration 4 GROUP 2007 Michael P. Papazoglou, Paolo Traverso, Schahram Dustdar, Frank Leymann Service-oriented Computing: A Research Roadmap 29 IJCIS 2008 Tibor Bosse, Catholijn M. Jonker, Lourens Van Der Meij, Alexei Sharpanskykh, Jan Treur Specification and Verification of Dynamics in Agent Models 20 IJCIS 2009 George Spanoudakis, Khaled Mahbub Non-intrusive Monitoring of Service- based Systems 19 IJCIS 2006 Florian Gottschalk, Wil M. P. Van Der Aalst, Monique H. Jansen- Vullers, Marcello La Rosa Configurable Workflow Models 17 IJCIS 2008 Guido Governatori, Zoran Milosevic A Formal Analysis of a Business Contract Language 15 IJCIS 2006 Daniel D. Suthers Technology affordances for intersubjective meaning making: A research agenda for CSCL 43 ijCSCL 2006 Lars Kobbe, Armin Weinberger, Pierre Dillenbourg, Andreas Harrer, Raija Hämäläinen, Päivi Häkkinen, Frank Fischer Specifying computer-supported collaboration scripts 29 ijCSCL 2007
  • 187.
    Ulrike Cress, Joachim Kimmerle Asystemic and cognitive view on collaborative knowledge building with wikis 20 ijCSCL 2008 Chris Jones, Lone Dirckinck Holmfeld, Berner Lindström A Relational, Indirect, Meso-Level Approach to CSCL Design in the Next Decade 18 ijCSCL 2006 Anne Meier, Hans Spada, Nikol Rummel A rating scheme for assessing the quality of computer-supported collaboration processes 16 ijCSCL 2007 Bridget Kane, Saturnino Luz Achieving Diagnosis by Consensus 9 JCSCW 2009 Carsten S. Østerlund Documents in Place: Demarcating Places for Collaboration in Healthcare Settings 6 JCSCW 2008 Alan Zemel, Timothy Koschmann, Curtis LeBaron, Paul Feltovich “What are We Missing?” Usability’s Indexical Ground 6 JCSCW 2008 Pernille Bjørn, Kjetil Rødje Triage Drift: A Workplace Study in a Pediatric Emergency Department 6 JCSCW 2008 Federico Cabitza, Carla Simone, Marcello Sarini Leveraging Coordinative Conventions to Promote Collaboration Awareness 5 JCSCW 2009