Trabalho desenvolvido pelos alunos:
Anderson Algacir Mallmann
Matheus Marchezan de Marco
Rodrigo Catão Araujo
Roger Royer de Moraes
Thiago Baronio Trevisan
Computação Paralela
Tradicionalmente, o software tem sido escrito para ser executado sequencialmente. Para
resolver um problema, um algoritmo é construído e implementado como um fluxo serial de
instruções. Tais instruções são então executadas por uma unidade central de processamento de um
computador. Somente uma instrução pode ser executada por vez; após sua execução, a próxima
então é executada.
Por outro lado, a computação paralela faz uso de múltiplos elementos de processamento
simultaneamente para resolver um problema. Isso é possível ao quebrar um problema em partes
independentes de forma que cada elemento de processamento pode executar sua parte do algoritmo
simultaneamente com outros. Os elementos de processamento podem ser diversos e incluir recursos
como um único computador com múltiplos processadores, diversos computadores em rede,
hardware especializado ou qualquer combinação dos anteriores.
JPPF
JPPF é um framework desenvolvido em java, que pode ajudar os desenvolvedores a rodar e
implementar computação paralela em java. Isso permite que uma aplicação em java rode
independentes partes em vários outros computadores em paralelo. É útil para dividir a aplicação
java em diversas partes independentes, tipicamente chamadas de Tarefas.
Arquitetura e Topologia
Um grid JPPG é feito com três diferentes tipos de componentes que se comunicam entre si.
• Clientes: São os pontos de entradas para o grid, que permite desenvolvedores enviar
works através da API
• Servers: É o componente que receber o work dos clientes, e então despacha eles para
os Nó, também recebem os resultados dos Nós e envia os resultados de volta aos clientes.
• Nós: Executam o work atual.

Distribuição dos Trabalhos
Para entender a distribuição no Grid, vamos começar definindo as duas unidades de trabalho
que o JPPF suporta.
• Uma tarefa é a menor unidade de trabalho que pode ser controlada dentro do Grid.
Da perspectiva do JPPF, ela é considerada atômica.
• Um trabalho é um grupo lógico de tarefas que são submetidas ao mesmo tempo.
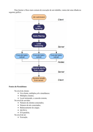
Para ilustrar o fluxo mais comum de execução de um trabalho, vamos dar uma olhada no
seguinte gráfico:

Fontes do Paralelismo
No nível do cliente:
• Um cliente, múltiplos jobs simultâneos;
• Múltiplos clientes;
• Local misturado, e conexão remota;
No nível do servidor:
• Número de clientes conectados;
• Número de nós conectados;
• Balanceamento de cargas;
• Job SLA;
• E/S paralela;
No nível do nó:
• Execução.
Usando o JPPF
Softwares Requiridos
• Java 1.6 ou superior
• Apache Ant 1.7.0
Instalação
Para instalar o JPPF é simples, ele vem em um formato ZIP, que para instalar basta
simplesmente descompactar o arquivo no diretório de sua escolha.
Depois de descompactado, o conteúdo vai aparecer no diretório chamado: JPPF-x.y.z<nome-do-modulo>
Executando Módulos
O JPPF inclui diferentes módulos, que podem ser executados individualmente.
Os módulos são:
• Application template: É o modelo de aplicação usado como base para uma nova
Aplicação JPPF.
• Driver: É o componente que inicia o servidor.
• Node: É o componente que inicia o computador como Nó.
• Administration console: É a ferramenta de monitoramento e administração do
servidor.
Iniciando o Servidor
Para iniciar o servidor no windows, basta executar o arquivo startDriver.bat que está
incluido dentro da pasta JPPF-x.y.z-driver. E para o Linux basta executar o startDriver.sh.
Após executar é para ser exibida uma tela semelhante a essa:
Iniciando um Nó
Para iniciar o nó no windows, basta executar o arquivo startNode.bat que está incluido
dentro da pasta JPPF-x.y.z-node. E para o Linux basta executar o startNode.sh.
Após executar é para ser exibida uma tela semelhante a essa:
Executando a ferramenta de monitoramento
Para iniciar a ferramenta no windows, basta executar o arquivo startConsole.bat que está
incluido dentro da pasta JPPF-x.y.z-admin-ui. E para o Linux basta executar o startConsole.sh.
Após executar é para ser exibida uma tela semelhante a essa:
Na ferramenta de monitoramento e administração é possível ver quantos computadores estão
conectados ao servidor através de uma lista e também através de um gráfico. Isto pode ser
localizado na Aba Topology.
Também é possível ver a execução das Jobs e os Nós que estão executando. Isto pode ser
encontrado na aba Job Data.
Dados como o Status do servidor, e gráficos de desempenho também podem ser encontrados
nas abas Server Stats e Charts respectivamente.
Executando uma aplicação
Para servir como exemplo foi usado o pacote de exemplos que existe no site do JPPF.
Depois de baixar e extrair, o exemplo pode ser encontrado na pasta JPPF-x.y.z-samplespack/MatrixMultiplication/.
Esse exemplo executa a multiplicação de 2 matrizes, dividindo a operação de acordo com o
numero de linhas de cada matriz.
O tamanho da matriz e o numero de iterações pode ser alterado no arquivo config/jppfclient.properties através de qualquer editor de texto, as informações se encontram no final do
arquivo
# the size of the matrices to multiply
matrix.size = 300
# number of times the matrix multiplication is performed
matrix.iterations = 100

Finalmente para executar, basta iniciar o arquivo run.bat no Windows ou run.sh no Linux
Uma tela semelhante a essa deverá ser exibida:

Acompanhando pela ferramenta de Monitoramento deverá ser exibido algo assim na aba Job
Data:
Referencias
http://pt.wikipedia.org/wiki/Computa%C3%A7%C3%A3o_paralela
http://www.jppf.org/doc/v3/index.php?title=JPPF_Overview
Referencias
http://pt.wikipedia.org/wiki/Computa%C3%A7%C3%A3o_paralela
http://www.jppf.org/doc/v3/index.php?title=JPPF_Overview

Grid com JPPF

  • 1.
    Trabalho desenvolvido pelosalunos: Anderson Algacir Mallmann Matheus Marchezan de Marco Rodrigo Catão Araujo Roger Royer de Moraes Thiago Baronio Trevisan Computação Paralela Tradicionalmente, o software tem sido escrito para ser executado sequencialmente. Para resolver um problema, um algoritmo é construído e implementado como um fluxo serial de instruções. Tais instruções são então executadas por uma unidade central de processamento de um computador. Somente uma instrução pode ser executada por vez; após sua execução, a próxima então é executada. Por outro lado, a computação paralela faz uso de múltiplos elementos de processamento simultaneamente para resolver um problema. Isso é possível ao quebrar um problema em partes independentes de forma que cada elemento de processamento pode executar sua parte do algoritmo simultaneamente com outros. Os elementos de processamento podem ser diversos e incluir recursos como um único computador com múltiplos processadores, diversos computadores em rede, hardware especializado ou qualquer combinação dos anteriores. JPPF JPPF é um framework desenvolvido em java, que pode ajudar os desenvolvedores a rodar e implementar computação paralela em java. Isso permite que uma aplicação em java rode independentes partes em vários outros computadores em paralelo. É útil para dividir a aplicação java em diversas partes independentes, tipicamente chamadas de Tarefas. Arquitetura e Topologia Um grid JPPG é feito com três diferentes tipos de componentes que se comunicam entre si. • Clientes: São os pontos de entradas para o grid, que permite desenvolvedores enviar works através da API • Servers: É o componente que receber o work dos clientes, e então despacha eles para os Nó, também recebem os resultados dos Nós e envia os resultados de volta aos clientes. • Nós: Executam o work atual. Distribuição dos Trabalhos Para entender a distribuição no Grid, vamos começar definindo as duas unidades de trabalho que o JPPF suporta. • Uma tarefa é a menor unidade de trabalho que pode ser controlada dentro do Grid. Da perspectiva do JPPF, ela é considerada atômica. • Um trabalho é um grupo lógico de tarefas que são submetidas ao mesmo tempo.
  • 2.
    Para ilustrar ofluxo mais comum de execução de um trabalho, vamos dar uma olhada no seguinte gráfico: Fontes do Paralelismo No nível do cliente: • Um cliente, múltiplos jobs simultâneos; • Múltiplos clientes; • Local misturado, e conexão remota; No nível do servidor: • Número de clientes conectados; • Número de nós conectados; • Balanceamento de cargas; • Job SLA; • E/S paralela; No nível do nó: • Execução.
  • 3.
    Usando o JPPF SoftwaresRequiridos • Java 1.6 ou superior • Apache Ant 1.7.0 Instalação Para instalar o JPPF é simples, ele vem em um formato ZIP, que para instalar basta simplesmente descompactar o arquivo no diretório de sua escolha. Depois de descompactado, o conteúdo vai aparecer no diretório chamado: JPPF-x.y.z<nome-do-modulo> Executando Módulos O JPPF inclui diferentes módulos, que podem ser executados individualmente. Os módulos são: • Application template: É o modelo de aplicação usado como base para uma nova Aplicação JPPF. • Driver: É o componente que inicia o servidor. • Node: É o componente que inicia o computador como Nó. • Administration console: É a ferramenta de monitoramento e administração do servidor. Iniciando o Servidor Para iniciar o servidor no windows, basta executar o arquivo startDriver.bat que está incluido dentro da pasta JPPF-x.y.z-driver. E para o Linux basta executar o startDriver.sh. Após executar é para ser exibida uma tela semelhante a essa:
  • 4.
    Iniciando um Nó Parainiciar o nó no windows, basta executar o arquivo startNode.bat que está incluido dentro da pasta JPPF-x.y.z-node. E para o Linux basta executar o startNode.sh. Após executar é para ser exibida uma tela semelhante a essa:
  • 5.
    Executando a ferramentade monitoramento Para iniciar a ferramenta no windows, basta executar o arquivo startConsole.bat que está incluido dentro da pasta JPPF-x.y.z-admin-ui. E para o Linux basta executar o startConsole.sh. Após executar é para ser exibida uma tela semelhante a essa:
  • 6.
    Na ferramenta demonitoramento e administração é possível ver quantos computadores estão conectados ao servidor através de uma lista e também através de um gráfico. Isto pode ser localizado na Aba Topology. Também é possível ver a execução das Jobs e os Nós que estão executando. Isto pode ser encontrado na aba Job Data. Dados como o Status do servidor, e gráficos de desempenho também podem ser encontrados nas abas Server Stats e Charts respectivamente.
  • 7.
    Executando uma aplicação Paraservir como exemplo foi usado o pacote de exemplos que existe no site do JPPF. Depois de baixar e extrair, o exemplo pode ser encontrado na pasta JPPF-x.y.z-samplespack/MatrixMultiplication/. Esse exemplo executa a multiplicação de 2 matrizes, dividindo a operação de acordo com o numero de linhas de cada matriz. O tamanho da matriz e o numero de iterações pode ser alterado no arquivo config/jppfclient.properties através de qualquer editor de texto, as informações se encontram no final do arquivo # the size of the matrices to multiply matrix.size = 300 # number of times the matrix multiplication is performed matrix.iterations = 100 Finalmente para executar, basta iniciar o arquivo run.bat no Windows ou run.sh no Linux Uma tela semelhante a essa deverá ser exibida: Acompanhando pela ferramenta de Monitoramento deverá ser exibido algo assim na aba Job Data:
  • 9.
  • 10.