Incorporar apresentação











































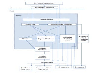
Apresentação sobre o mercado e alguns processos de exportação de produtos alimentares para a China, no âmbito do curso de marketing de alimentos da Nuclya - módulo de internacionalização, preparada para executivos brasileiros da área alimentar.









































