Erros e acertos com Angular na TV
Bandeirantes
Microsoft Most Valuable Professional
(MVP)
Arquiteto de Software na TV Bandeirantes
Autor Técnico e Palestrante
Um dos organizadores do .NET SP
Thiago da Silva Adriano
Contatos
/tadriano-net @programadriano
@programadriano /perfil/thiagoadriano/
@programadriano tadriano.net
Agenda
▸ Tecnologia antes do Angular
▸ Linha do tempo (projetos Angular)
Tecnologias
Time Band
Time Band
Referência
REDE X
Projeto o2
Pros
▸ Melhora na performance
▸ Separação por blocos
Contras
Anders Hejlsberg
frontend Backend
Compilação
Arquitetura básica
Mas
Projeto o1
Mas
Mas
Mas
Mas
Projeto o2
Mas
Mas
Mas
Mas
Projeto Angular
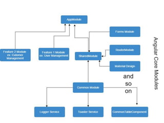
Módulo
Componente Componente
Componente Componente
component....
AppModel
Como organizar a nossa estrutura?
Projeto Angular
Módulo
menu
Módulo
/news
home
C - menu-uol
C-menu-
band
C-news-center
C-news-btn
Mas
Mas
Mas
Mas
Mas
Compartilhamento
SSR (Server-side rendering)
Angular Universal - SSR
SSR (Server-side rendering)
Compartilhamento
Extras
Ambientes
Ambientes
lifecycle hooks
https://imasters.com.br/desenvolvimento/customizando-o-angular-cli
Schematics
https://angular.io/guide/universal - Angular Universal
https://goo.gl/Q6fNqX - Angular SSR (Server-side rendering)
https://goo.gl/mbNJv3 - Angular Router
https://goo.gl/RkfeXa - Angular Lazy Loading
Referencias
Erros e acertos com angular na tv bandeirantes
Erros e acertos com angular na tv bandeirantes

Erros e acertos com angular na tv bandeirantes