Transfira gratuitamente durante 30 dias
Fazer login
Carregar
Idioma (PT)
Suporte
Negócios
Celular
Mídias sociais
Marketing
Tecnologia
Arte e fotografia
Carreiras
Design
Educação
Apresentações e oratória
Governo e ONGs
Saúde
Internet
Direito
Liderança e gerenciamento
Indústria automotiva
Engenharia
Software
Recrutamento e RH
Varejo
Vendas
Serviços
Ciências
Pequenos negócios e empreendedorismo
Alimentos
Meio ambiente
Economia e finanças
Dados e análise
Relação com investidores
Esportes
Espiritual
Notícias e política
Turismo
Aperfeiçoamento pessoal
Imóveis
Diversão e humor
Saúde e medicina
Dispositivos e hardware
Estilo de vida
Mudar o idioma
Idioma
English
Español
Português
Français
Deutsche
Cancelar
Salvar
Enviar pesquisa
PT
Carregado por
Daniel Vega
PPTX, PDF
155 visualizações
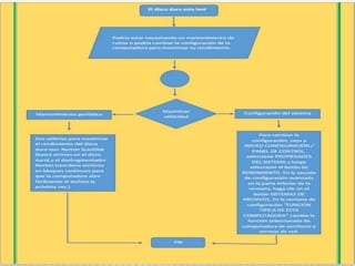
El disco duro esta lento
Leia mais
0
Salvar
Compartilhar
Incorporar
Incorporar apresentação
Baixar
Baixar para ler offline
1
/ 1
Mais conteúdo relacionado
PDF
Decalogo
por
Teffy_311
PPT
Disney
por
jrodr253
PPTX
Bea Polo
por
mariamomolth
PPT
Liyang
por
Lelon Ong
PPTX
Jordanjordaneddie
por
rnsmflblogger
PPT
Estany de Vilaüt
por
lluis COLOMER
PPT
Budaya Organisasi
por
cakchairul
DOC
Mi cariño por la unión deportiva de las palmas
por
Soledad Rico Sanin
Decalogo
por
Teffy_311
Disney
por
jrodr253
Bea Polo
por
mariamomolth
Liyang
por
Lelon Ong
Jordanjordaneddie
por
rnsmflblogger
Estany de Vilaüt
por
lluis COLOMER
Budaya Organisasi
por
cakchairul
Mi cariño por la unión deportiva de las palmas
por
Soledad Rico Sanin
Mais de Daniel Vega
PPTX
Windows
por
Daniel Vega
PPTX
Noaparece
por
Daniel Vega
PPTX
Modem
por
Daniel Vega
PPTX
Muose
por
Daniel Vega
PPTX
La impresora
por
Daniel Vega
PPTX
Hardware
por
Daniel Vega
PPTX
Escaner
por
Daniel Vega
PPTX
El sistema se cuelga
por
Daniel Vega
PPTX
El sistema se cuelga
por
Daniel Vega
PPTX
Cdrom
por
Daniel Vega
PPTX
Examen de recuperación
por
Daniel Vega
PPTX
Examen M2S3
por
Daniel Vega
DOCX
X somos chavos
por
Daniel Vega
PPTX
Controladores dany
por
Daniel Vega
Windows
por
Daniel Vega
Noaparece
por
Daniel Vega
Modem
por
Daniel Vega
Muose
por
Daniel Vega
La impresora
por
Daniel Vega
Hardware
por
Daniel Vega
Escaner
por
Daniel Vega
El sistema se cuelga
por
Daniel Vega
El sistema se cuelga
por
Daniel Vega
Cdrom
por
Daniel Vega
Examen de recuperación
por
Daniel Vega
Examen M2S3
por
Daniel Vega
X somos chavos
por
Daniel Vega
Controladores dany
por
Daniel Vega
El disco duro esta lento
1.
EL DISCO DURO ESTA LENTO
Baixar