Curso: Tecnologia na Educação: Ensinando e Aprendendo com as TIC (100h)
Unidade 1: Tecnologia na sociedade, na vida e na escola.
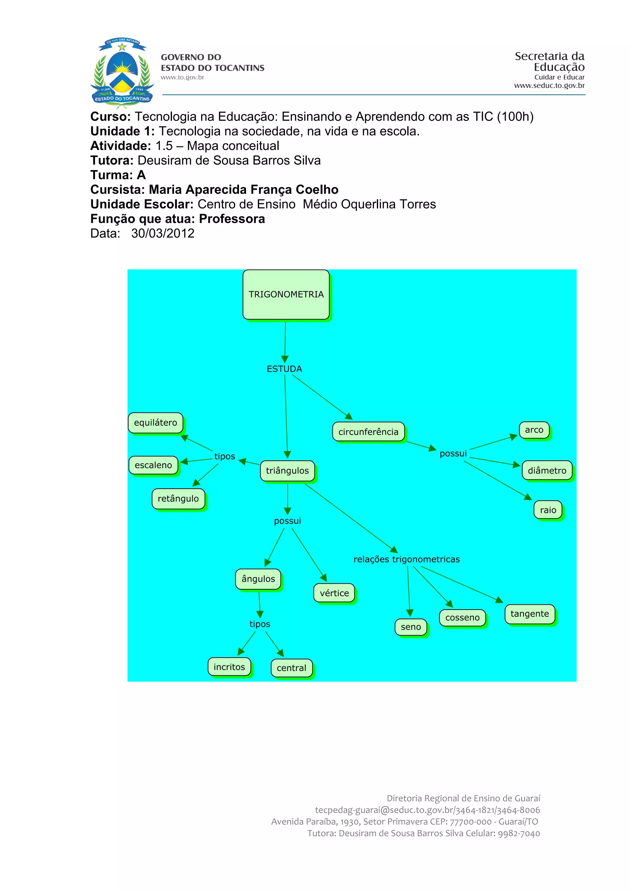
Atividade: 1.5 – Mapa conceitual
Tutora: Deusiram de Sousa Barros Silva
Turma: A
Cursista: Maria Aparecida França Coelho
Unidade Escolar: Centro de Ensino Médio Oquerlina Torres
Função que atua: Professora
Data: 30/03/2012




                                                         Diretoria Regional de Ensino de Guaraí
                                      tecpedag-guarai@seduc.to.gov.br/3464-1821/3464-8006
                            Avenida Paraíba, 1930, Setor Primavera CEP: 77700-000 - Guaraí/TO
                                    Tutora: Deusiram de Sousa Barros Silva Celular: 9982-7040

Ativ1 5 cida

  • 1.
    Curso: Tecnologia naEducação: Ensinando e Aprendendo com as TIC (100h) Unidade 1: Tecnologia na sociedade, na vida e na escola. Atividade: 1.5 – Mapa conceitual Tutora: Deusiram de Sousa Barros Silva Turma: A Cursista: Maria Aparecida França Coelho Unidade Escolar: Centro de Ensino Médio Oquerlina Torres Função que atua: Professora Data: 30/03/2012 Diretoria Regional de Ensino de Guaraí tecpedag-guarai@seduc.to.gov.br/3464-1821/3464-8006 Avenida Paraíba, 1930, Setor Primavera CEP: 77700-000 - Guaraí/TO Tutora: Deusiram de Sousa Barros Silva Celular: 9982-7040