O slideshow foi denunciado.
Utilizamos seu perfil e dados de atividades no LinkedIn para personalizar e exibir anúncios mais relevantes. Altere suas preferências de anúncios quando desejar.
INFORME SOBRE EL NARCOTRAFICO EN BOLIVIA - GESTION  DE  EVO MORALES ERNESTO JUSTINIANO .ORG Diputado Nacional [email_addre...
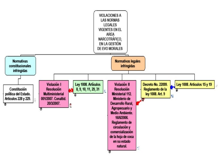
Tabla  de  Contenido Breve historia del Narcotráfico en Bolivia Narcotráfico en la Gestión del MAS Erradicación y Cultivos...
Cultivos de  Coca legales e ilegalmente permitidos en Bolivia(Ha)
Cultivos versus Erradicación  de Coca en Bolivia (Hectáreas) Gestión Evo Morales
Incautación versus Producción potencial de Cocaína en Bolivia Gestión Evo Morales
Valores económicos en USD generados por la coca - cocaína
Ejemplo
Conclusiones <ul><li>Política de Evo Morales favorece al narcotráfico. </li></ul><ul><li>Mayor cultivo de coca produce may...
MUCHAS GRACIAS! ERNESTO JUSTINIANO .ORG Diputado Nacional [email_address] Tel. (591) 721 69490  
Próximos SlideShares
Carregando em…5
×

Informe sobre Narcotrafico en Bolivia en la gestion de Evo Morales

12.169 visualizações

Publicada em

  • Seja o primeiro a comentar

Informe sobre Narcotrafico en Bolivia en la gestion de Evo Morales

  1. 1. INFORME SOBRE EL NARCOTRAFICO EN BOLIVIA - GESTION DE EVO MORALES ERNESTO JUSTINIANO .ORG Diputado Nacional [email_address] Tel. (591) 721 69490  
  2. 2. Tabla de Contenido Breve historia del Narcotráfico en Bolivia Narcotráfico en la Gestión del MAS Erradicación y Cultivos de Coca Interdicción de Cocaína Aspectos económicos Situación jurídica Sobre el consumo en Bolivia Conclusiones Preguntas y respuestas
  3. 3. Cultivos de Coca legales e ilegalmente permitidos en Bolivia(Ha)
  4. 4.
  5. 5. Cultivos versus Erradicación de Coca en Bolivia (Hectáreas) Gestión Evo Morales
  6. 6.
  7. 7. Incautación versus Producción potencial de Cocaína en Bolivia Gestión Evo Morales
  8. 8. Valores económicos en USD generados por la coca - cocaína
  9. 9.
  10. 10.
  11. 11. Ejemplo
  12. 12. Conclusiones <ul><li>Política de Evo Morales favorece al narcotráfico. </li></ul><ul><li>Mayor cultivo de coca produce mayor producción e incautación de cocaína. </li></ul><ul><li>Nuevas zonas de cultivos de coca. </li></ul><ul><li>Nuevo paraíso para colombianos y peruanos. </li></ul><ul><li>Dupla gobernante - cocalero = juez - parte produce mayor corrupción y fracasa el control social. </li></ul><ul><li>El ciudadano boliviano esta indefenso. Aumento de droga, micro tráfico e inseguridad ciudadana. </li></ul>
  13. 13. MUCHAS GRACIAS! ERNESTO JUSTINIANO .ORG Diputado Nacional [email_address] Tel. (591) 721 69490  

×